Sign in to use this feature.

Years

Between: -

Subjects

remove_circle_outline
remove_circle_outline
remove_circle_outline
remove_circle_outline
remove_circle_outline
remove_circle_outline
remove_circle_outline

Journals

Article Types

Countries / Regions

Search Results (110)

Search Parameters:
Keywords = pleural biopsy

Order results
Result details
Results per page
Select all
Export citation of selected articles as:
14 pages, 588 KB  
Systematic Review
Application of Transthoracic and Endobronchial Elastography—A Systematic Review
by Christian Kildegaard, Rune W. Nielsen, Christian B. Laursen, Ariella Denize Nielsen, Amanda D. Juul, Tai Joon An, Dinesh Addala and Casper Falster
Cancers 2026, 18(2), 190; https://doi.org/10.3390/cancers18020190 - 7 Jan 2026
Viewed by 200
Abstract
Introduction: Ultrasound elastography is increasingly used across medical imaging, yet its role in thoracic disease remains poorly defined. While both transthoracic ultrasonography (TUS) and endobronchial ultrasound (EBUS) offer real-time assessment of pleural and pulmonary structures, the diagnostic and clinical value of elastography in [...] Read more.
Introduction: Ultrasound elastography is increasingly used across medical imaging, yet its role in thoracic disease remains poorly defined. While both transthoracic ultrasonography (TUS) and endobronchial ultrasound (EBUS) offer real-time assessment of pleural and pulmonary structures, the diagnostic and clinical value of elastography in this context remains uncertain. Materials and Method: A systematic search of MEDLINE, EMBASE, and the Cochrane Library was conducted according to PRISMA guidelines (April 2023; updated January 2025). Original studies evaluating transthoracic or endobronchial elastography for pleural or pulmonary conditions were included. Data extraction and quality assessment were performed independently by three reviewers, with QUADAS-2 used to evaluate risk of bias. Results: Thirty studies met inclusion criteria. Twenty-eight evaluated TUS elastography and two examined EBUS. Shear wave elastography was most frequently applied, particularly for differentiating malignant from benign pleural effusion or subpleural lesions. Surface wave elastography demonstrated consistently higher stiffness values in patients with interstitial lung disease compared with healthy controls, correlating with radiological and functional disease severity. Elastography-guided pleural biopsy improved diagnostic yield compared with conventional ultrasound-guided biopsy. Overall, substantial methodological variation existed among scanning techniques, elastography modalities, reporting methods, and diagnostic thresholds, limiting cross-study comparison. Conclusions: Ultrasound elastography shows promise for evaluating pleural effusion and pulmonary lesions, procedural guidance, and interstitial lung disease possibly improving diagnostic possibilities with bedside evaluation and reducing patient exposure to radiation. However, methodological variation and limited high-quality evidence preclude clinical implementation. Standardized acquisition protocols and multicentre validation studies are necessary to define its diagnostic utility in thoracic imaging. Full article
(This article belongs to the Special Issue Application of Ultrasound in Cancer Diagnosis and Treatment)
Show Figures

Figure 1

11 pages, 1084 KB  
Article
Recurrent Malignant Pericardial Effusion Management: The Pericardio-Peritoneal Window
by Antonio Mazzella, Giovanni Caffarena, Claudia Bardoni, Giuseppe Nicolosi, Patrick Maisonneuve, Giorgia Cerretani, Giulia Sedda, Luca Bertolaccini, Giorgio Lo Iacono, Monica Casiraghi and Lorenzo Spaggiari
J. Clin. Med. 2026, 15(1), 83; https://doi.org/10.3390/jcm15010083 - 22 Dec 2025
Viewed by 381
Abstract
Introduction: Malignant pericardial effusion (MPE) represents a relatively rare complication in various types of solid tumors. Its management is often challenging. One solution can be represented by surgical approaches, including a pericardio-peritoneal window (PPW), which allows draining the fluid into the abdominal [...] Read more.
Introduction: Malignant pericardial effusion (MPE) represents a relatively rare complication in various types of solid tumors. Its management is often challenging. One solution can be represented by surgical approaches, including a pericardio-peritoneal window (PPW), which allows draining the fluid into the abdominal cavity. The aim of this study is to investigate the efficacy and long-term outcomes of the PPW procedure as a definitive therapeutic strategy for MPE. Materials and methods: We retrospectively and prospectively observed pre-, peri-, and postoperative data of patients undergoing pericardio-peritoneal window creation from 2010 to December 2023 at the European Institute of Oncology (IEO), including the surgical procedures needed, total and specific postoperative complications, 30-day mortality rate, relapse rate, and the treatment of possible relapses. Results: A total of 44 consecutive patients underwent a pericardio-peritoneal window. In 28 patients (63.8%) PPW was associated with mono or bilateral videothoracoscopy for pleural biopsies/talc poudrage. In 23 cases, pre-operative percutaneous pericardial drainage (usually 1–2 days before surgery) was performed. No intraoperative deaths were observed. The 30-day mortality was 9% (four patients). We observed pericardial effusion recurrence in three patients at two months and in five patients at six months. In only two cases we treated this condition because of a pre-tamponade condition, treated by percutaneous pericardial drainage. The success rate of the PPW regarding pericardial relapse requiring further procedures was 95.5%. Conclusions: Patients presenting with a favorable short-term prognosis benefit from the pericardio-peritoneal window as a safe and effective method for resolving malignant pericardial effusion. Conversely, pericardial drainage is recommended as the most appropriate therapy for those with a less favorable prognosis. Full article
(This article belongs to the Special Issue Latest Advances in Thoracic Surgery: 2nd Edition)
Show Figures

Figure 1

14 pages, 8148 KB  
Review
Lung Ultrasound for Pleural Effusion in Cancer Patients: Advanced Ultrasound for Pleural Lesions—A Narrative Review
by Hajo Findeisen, Christian Görg, Viktoria Zies, Michael Ludwig, Christoph F. Dietrich, Amjad Alhyari and Corinna Trenker-Burchert
Cancers 2026, 18(1), 38; https://doi.org/10.3390/cancers18010038 - 22 Dec 2025
Viewed by 453
Abstract
Background: Pleural effusion (PE) is a frequent complication in patients with malignancies and is often associated with poor prognosis. Lung ultrasound (LUS) has become an indispensable bedside tool for detecting, characterizing, and guiding the management of pleural effusions. Methods: This narrative review summarizes [...] Read more.
Background: Pleural effusion (PE) is a frequent complication in patients with malignancies and is often associated with poor prognosis. Lung ultrasound (LUS) has become an indispensable bedside tool for detecting, characterizing, and guiding the management of pleural effusions. Methods: This narrative review summarizes the current evidence on the diagnostic performance of LUS for PE in cancer patients, emphasizing recent advances in functional ultrasound techniques. Results: B-mode LUS can detect small-volume effusions and estimate their volume. Sonographic features such as echogenicity, septations, and pleural abnormalities can help differentiate transudative from exudative effusions. Shear-wave elastography and contrast-enhanced ultrasound provide additional functional information on tissue stiffness and perfusion. This information may help distinguish between malignant and benign pleural lesions and facilitate targeted biopsy when cytology is nondiagnostic. Compared with computed tomography, LUS offers superior evaluation of juxtadiaphragmatic and pleural surface abnormalities. It facilitates safe, real-time thoracocentesis. Recent innovations, including improved quality, affordable handheld ultrasound systems and artificial intelligence-based analysis, are expected to further enhance diagnostic precision and accessibility. Conclusions: Although LUS is a sensitive and versatile tool for assessing PE in cancer patients, it has limited diagnostic accuracy in distinguishing between benign and malignant effusions. Advanced techniques, such as shear-wave elastography and contrast-enhanced ultrasound, may further support the differentiation of malignant and benign diseases. Ongoing technological advances are likely to enhance the diagnostic accuracy and accessibility of lung ultrasound. Full article
(This article belongs to the Special Issue Advances in Lung Ultrasound in Cancer Patients)
Show Figures

Figure 1

15 pages, 761 KB  
Article
The Accuracy of Video-Assisted Thoracic Surgery Pleural Biopsy in Patients with Suspected Diffuse Pleural Mesothelioma: A Real-Life Study
by Ludovica Balsamo, Enrica Migliore, Eleonora Della Beffa, Luisa Delsedime, Paolo Olivo Lausi, Daniela Di Cuonzo, Filippo Lococo, Paraskevas Lyberis, Dario Mirabelli, Mauro Giulio Papotti, Enrico Ruffini and Francesco Guerrera
J. Clin. Med. 2026, 15(1), 42; https://doi.org/10.3390/jcm15010042 - 20 Dec 2025
Viewed by 309
Abstract
Background: The heritage of occupational and environmental asbestos exposure in Piedmont, Italy, has resulted in an enduring diffuse pleural mesothelioma (DPM) epidemic. Our study aimed to investigate the accuracy of Pleural biopsy (PB) via thoracoscopy (or video-assisted thoracic surgery—VATS) and analyze the [...] Read more.
Background: The heritage of occupational and environmental asbestos exposure in Piedmont, Italy, has resulted in an enduring diffuse pleural mesothelioma (DPM) epidemic. Our study aimed to investigate the accuracy of Pleural biopsy (PB) via thoracoscopy (or video-assisted thoracic surgery—VATS) and analyze the diagnostic path of patients who experienced an initial DPM misdiagnosis. Methods: Patients who underwent PB by VATS for suspected DPM from 2004 to 2013 were analyzed. The Registry of Malignant Mesothelioma (RMM) records were examined to cross-check incident cases and identify misdiagnosed DPM. The sensitivity and specificity of the initial PB assessment versus the final classification of cases by RMM were evaluated. Results: Data from 552 patients were analyzed, and DPM was diagnosed in 178 cases (32%). Sensitivity and specificity were 93% and 100%, respectively. The number of false-negative PBs was 14 (2%). Of those, 10 (71%) had an initial diagnosis of chronic pleuritis, 3 (28.5%) were initially classified as mesothelial proliferation, and 1 had reactive mesothelial proliferation. All of them reported a history of asbestos exposure, and the correct diagnosis was reached after a median of 160 days. One- and four-year survival rates were 52% and 10% in DPM PB-positive cases and 50% and 19% in false-negative cases. Conclusions: When a strong clinical suspicion after a negative PB remains, iterative biopsy attempts should be considered, especially if a history of asbestos exposure is reported. In high-volume centers, the DPM misdiagnosis rate remains low, and future advancements in diagnostic technologies could further increase the accuracy and efficacy of histologic diagnosis. Full article
(This article belongs to the Special Issue Thoracic Surgery Between Tradition and Innovations)
Show Figures

Figure 1

13 pages, 5164 KB  
Review
Emerging Role of Transcutaneous Ultrasound in the Diagnostic of Lung Cancer
by Corinna Trenker-Burchert, Marius Dohse, Hajo Findeisen, Andreas Schuler and Christian Görg
Cancers 2025, 17(23), 3873; https://doi.org/10.3390/cancers17233873 - 2 Dec 2025
Viewed by 547
Abstract
Lung cancer is one of the most commonly diagnosed malignancies worldwide and continues to be a leading cause of cancer-related mortality. Precise staging is crucial for predicting outcomes and directing treatment decisions. Current international guidelines mainly recommend imaging techniques like CT and PET-CT, [...] Read more.
Lung cancer is one of the most commonly diagnosed malignancies worldwide and continues to be a leading cause of cancer-related mortality. Precise staging is crucial for predicting outcomes and directing treatment decisions. Current international guidelines mainly recommend imaging techniques like CT and PET-CT, with limited references to transcutaneous ultrasound, which is only suggested in particular clinical cases. Ultrasound provides real-time imaging, high resolution in near-field structures, and the ability to assess thoracic wall infiltration, supraclavicular and cervical lymph nodes, pleural effusions, and metastatic lesions. Furthermore, ultrasound-guided biopsies can enable quick and safe histological confirmation of accessible lesions. Based on these advantages and a review of current literature, we propose that integrating ultrasound into staging algorithms could improve diagnostic efficiency, decrease invasive procedures, and support prompt treatment planning. We also highlight the need for further research in this area. Full article
(This article belongs to the Special Issue Advances in Lung Ultrasound in Cancer Patients)
Show Figures

Figure 1

29 pages, 15316 KB  
Review
Pleural Mesothelioma Diagnosis for the Pulmonologist: Steps Along the Way
by Alberto Fantin, Nadia Castaldo, Ernesto Crisafulli, Giulia Sartori, Filippo Patrucco, Horiana B. Grosu, Paolo Vailati, Giuseppe Morana, Vincenzo Patruno, Stefano Kette, Avinash Aujayeb and Aleš Rozman
Cancers 2025, 17(23), 3866; https://doi.org/10.3390/cancers17233866 - 1 Dec 2025
Viewed by 786
Abstract
Background/Objectives: Malignant pleural mesothelioma (MPM) is a rare, aggressive tumor with a poor prognosis and complex diagnostic pathways. Pulmonologists often play a central role in its initial recognition and investigation. This narrative review synthesizes the current evidence on the diagnostic approach to [...] Read more.
Background/Objectives: Malignant pleural mesothelioma (MPM) is a rare, aggressive tumor with a poor prognosis and complex diagnostic pathways. Pulmonologists often play a central role in its initial recognition and investigation. This narrative review synthesizes the current evidence on the diagnostic approach to MPM, with emphasis on imaging, tissue sampling, histopathology, and emerging diagnostic innovations relevant to clinical pulmonology. Methods: English-language studies published between January 2005 and June 2025 were identified from PubMed and Scopus. International guidelines and consensus documents were also reviewed to provide an updated overview of diagnostic strategies. Results: Diagnosis of MPM relies on a stepwise integration of clinical, radiological, and pathological information. Thoracic ultrasound, computed tomography, positron emission computed tomography and magnetic resonance imaging complement each other across different stages of the diagnostic pathway. Image-guided pleural biopsy and medical thoracoscopy remain the gold standard for tissue confirmation, supported by immunohistochemistry and molecular testing. The 2021 World Health Organization classification of pleural tumors and the International Association Study of Lung Cancer 9th Edition Tumour-Node-Mestastatis system have refined histologic and staging criteria, thereby improving reproducibility and prognostic accuracy. Emerging tools, including liquid biopsy, novel serum and molecular biomarkers, artificial-intelligence-based radiomics, and breathomics, offer promise for earlier and less invasive diagnosis but require prospective validation. Conclusions: Current advances are redefining MPM diagnosis toward integrated, multidisciplinary, and precision-based models. Future priorities include standardizing diagnostic algorithms, validating minimally invasive biomarkers, and integrating AI and molecular profiling into clinical workflows to enhance patient stratification. Full article
(This article belongs to the Special Issue Mesothelioma: Diagnosis and Therapy)
Show Figures

Figure 1

16 pages, 5122 KB  
Article
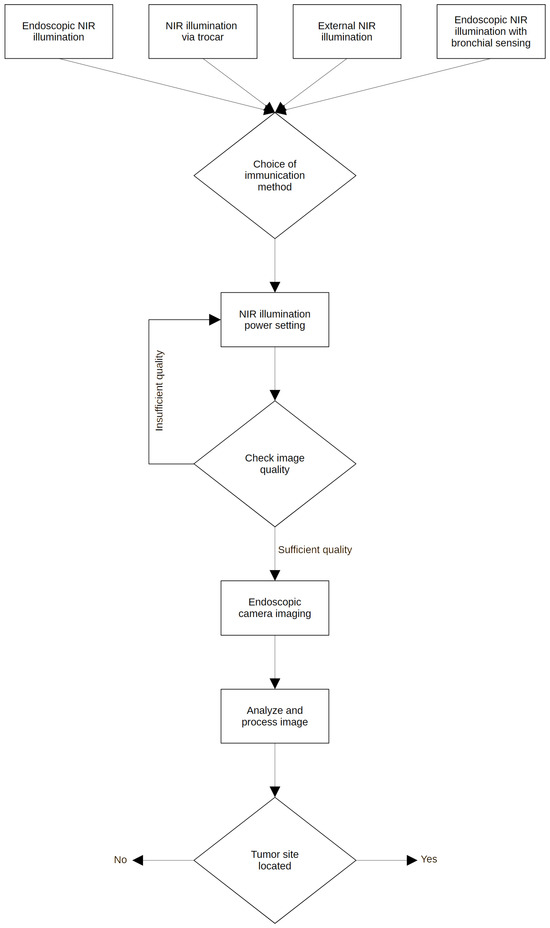
Non-Contrast Radiation-Free NIR Lung Imaging
by Jiří Votruba, Martin Drahanský, Tomáš Goldmann, Tomáš Brůha and Radim Kolář
Biomedicines 2025, 13(11), 2757; https://doi.org/10.3390/biomedicines13112757 - 11 Nov 2025
Viewed by 518
Abstract
Background/Objectives: Early localization of solitary pulmonary nodules (SPNs) remains challenging despite technological advances in endoscopic navigation, as the procedure often necessitates multiple ionizing imaging examinations. This study aimed to develop and evaluate a radiation-free optical method for SPN localization based on near-infrared [...] Read more.
Background/Objectives: Early localization of solitary pulmonary nodules (SPNs) remains challenging despite technological advances in endoscopic navigation, as the procedure often necessitates multiple ionizing imaging examinations. This study aimed to develop and evaluate a radiation-free optical method for SPN localization based on near-infrared (NIR) translumination. Methods: A miniaturized NIR light source was introduced into the bronchial tree to illuminate the lung parenchyma. The transmitted and scattered NIR light was detected in real time from the pleural side using minipleuroscopy and a CMOS camera. The approach exploits intrinsic differences in optical absorption and scattering between normal and pathological lung tissue, allowing visualization of the parenchymal micro-architecture without exogenous contrast agents. Results: In ex vivo porcine lungs, tissue structures were clearly visualized through up to approximately 4 cm of parenchyma. In a ventilated pig (n = 1), bronchial NIR illumination was consistently detected from the pleural cavity and produced distinct images of lobular structures and the bronchial mucosa. Conclusions: These feasibility findings demonstrate that NIR translumination can provide radiation-free intra-thoracic visualization and may serve as a valuable adjunct for biopsy guidance. Further quantitative validation and clinical translation are warranted to establish its applicability in human pulmonary procedures. Full article
(This article belongs to the Special Issue Imaging Technology for Human Diseases)
Show Figures

Figure 1

12 pages, 865 KB  
Article
Loss of Argininosuccinate Synthetase-1 (ASS1) Occurs in Esophageal Adenocarcinoma and Represents a Promising Biomarker for Therapy with Pegargiminase
by Karl Knipper, Su Ir Lyu, Eleni Tzitzili, Sarah-Michele Spielmann, Christiane J. Bruns, Thomas Schmidt, Felix C. Popp and Alexander Quaas
Cancers 2025, 17(22), 3624; https://doi.org/10.3390/cancers17223624 - 11 Nov 2025
Viewed by 754
Abstract
Background/Objectives: Despite the introduction of targeted therapies such as Nivolumab, survival outcomes for patients with esophageal adenocarcinoma remain poor. During tumorigenesis, some tumors develop auxotrophy by downregulation of Argininosuccinate Synthetase-1 (ASS1), making them reliant on external arginine supply and thus potentially susceptible [...] Read more.
Background/Objectives: Despite the introduction of targeted therapies such as Nivolumab, survival outcomes for patients with esophageal adenocarcinoma remain poor. During tumorigenesis, some tumors develop auxotrophy by downregulation of Argininosuccinate Synthetase-1 (ASS1), making them reliant on external arginine supply and thus potentially susceptible to arginine deprivation therapy. Arginine deprivation therapy with agents such as pegargiminase has shown improved survival in patients with pleural mesothelioma exhibiting ASS1 loss in tumor cells. Therefore, we investigated the prevalence of ASS1 loss in esophageal adenocarcinoma. Methods: First, we compared the staining patterns of three antibodies for ASS1 with RNA in situ Scope analysis results to identify the most reliable antibody for ASS1 immunohistochemical staining in esophageal adenocarcinoma. Subsequently, we performed ASS1 immunohistochemical staining on samples from 97 patients who underwent curative resection. The staining results were classified into three categories based on expression levels: negative, low-positive, and positive. Results: Among all included patients, 6.2% exhibited an ASS1 loss, and 6.2% showed low ASS1 expression. Notably, patients with an ASS1 loss did not demonstrate a response to neoadjuvant therapy. Patients with ASS1 loss or low expression were significantly younger. Conclusions: Our findings indicate that approximately 12.4% of patients with esophageal adenocarcinoma may be eligible and could potentially benefit from arginine deprivation therapy. This underscores the urgent need for clinical trials evaluating the efficacy of pegargiminase in this patient population. Additionally, incorporating ASS1 immunohistochemical staining into pre-neoadjuvant biopsy assessments should be considered to optimize neoadjuvant treatment strategies and advance the implementation of personalized cancer therapy. Full article
(This article belongs to the Section Cancer Biomarkers)
Show Figures

Figure 1

14 pages, 1667 KB  
Article
Tumor Genomics, Metastatic Patterns, and Prognosis in Leiomyosarcoma: A Single-Center Retrospective Cohort Study
by Hayes Pearce, Yu-Cherng Chang, Sarah Wishnek Metalonis, Brandon Edward Rose, Emily E. Jonczak, Ty Subhawong, Gina D’Amato, Julie Grossman, Patricia Castillo, Marilyn Huang, Marco Magistri, Francis Hornicek, Andrew E. Rosenberg, Jonathan C. Trent and Francesco Alessandrino
Cancers 2025, 17(21), 3544; https://doi.org/10.3390/cancers17213544 - 1 Nov 2025
Viewed by 764
Abstract
Background/Objectives: The prognostic associations of tumor genomics and metastatic patterns remain incompletely defined in leiomyosarcoma (LMS). We investigated the association between tumor mutations, sites of metastasis, and survival in patients with LMS. Methods: This single-center retrospective cohort study evaluated 110 patients with biopsy-proven [...] Read more.
Background/Objectives: The prognostic associations of tumor genomics and metastatic patterns remain incompletely defined in leiomyosarcoma (LMS). We investigated the association between tumor mutations, sites of metastasis, and survival in patients with LMS. Methods: This single-center retrospective cohort study evaluated 110 patients with biopsy-proven LMS who underwent genomic testing between January 2009 and May 2023. Associations between tumor mutations, metastatic sites, and uterine vs. non-uterine LMS were assessed using χ2 or Fisher’s exact test. Progression-free survival/recurrence-free survival (PFS/RFS) and overall survival (OS) were estimated with the Kaplan–Meier method and compared using the log-rank test, and subsequent Cox proportional hazards regression examined associations of OS and PFS/RFS with tumor mutations and metastatic sites. Results: The study included 110 subjects (F/M: 81/29; median age, 57 years; 25/110 with metastatic disease). Overall, the most common mutations were in TP53 (74/110, 67%) and RB1 (24/110, 22%), and the most common metastatic sites were the lungs (79/99, 80%) and liver (37/99, 37%). In terms of metastatic patterns, peritoneal (24/50, 48%), pelvic (23/50, 46%), and pleural (9/50, 18%) metastases were more common in the uLMS group (p = 0.001, 0.01, and 0.04, respectively), whereas liver (27/60, 45%) and retroperitoneal (15/60, 25%) metastases were more common in the nuLMS group (p = 0.03 and 0.04, respectively). ATRX mutations (17/110, 15%) and pleural metastases (11/99, 11%) were independently associated with lower OS. Predictive survival models were generated, demonstrating variable interdependent associations between genomic alterations, metastatic sites, and outcomes (OS and PFS/RFS). Post hoc analysis of an independent cohort (N = 2606) demonstrated that ATRX mutations were similarly associated with lower OS (28.95 vs. 33.86 months; p = 0.006). Conclusions: Our study identifies differences in metastatic patterns between uterine and non-uterine LMS and highlights the adverse prognostic association of ATRX mutations and pleural metastases in a leiomyosarcoma-specific cohort. Full article
Show Figures

Figure 1

12 pages, 1295 KB  
Article
Non-Specific Pleuritis After Medical Thoracoscopy: The Portrait of an Open Issue and Practical Hints for Its Management
by Matteo Daverio, Mariaenrica Tinè, Umberto Semenzato, Roberta Prevedello, Matteo Dalla Libera, Elisabetta Cocconcelli, Elisabetta Balestro, Marco Damin, Paolo Spagnolo and Davide Biondini
Biomedicines 2025, 13(8), 1934; https://doi.org/10.3390/biomedicines13081934 - 8 Aug 2025
Cited by 1 | Viewed by 808
Abstract
Background/Objectives: Up to one third of pleural biopsies performed during medical thoracoscopy (MT) are labelled as non-specific pleuritis (NSP). The histological diagnosis of NSP has long been worrisome for pulmonologists, with the potential to evolve into a life-threatening condition. The aim of this [...] Read more.
Background/Objectives: Up to one third of pleural biopsies performed during medical thoracoscopy (MT) are labelled as non-specific pleuritis (NSP). The histological diagnosis of NSP has long been worrisome for pulmonologists, with the potential to evolve into a life-threatening condition. The aim of this study was to identify clinical and biological predictors for patients with a diagnosis of NSP to guide clinical decisions. Methods: Baseline, procedural and follow-up data of NSP patients were retrospectively analysed to identify potential outcome predictors. Results: Of the 272 patients who underwent MT, 192 (71%) were diagnosed with malignancies, 9 (3%) with benign diseases and 71 (26%) with NSP. At follow-up, 17% were diagnosed with malignant disease and 21% with a benign condition and 62% remained idiopathic. A thoracoscopist’s evaluation of the pleural appearance reported a PPV of 28% and an NPV of 91% to predict malignancy. Patients with a subsequent diagnosis of malignancy tended to have a higher volume of fluid drained than those with persistently idiopathic NSP [2.7 litres (L) vs. 1.6 L p = 0.06]. A lymphocytic pleural effusion was more common in the malignant and idiopathic groups (63% and 60%, respectively) than the benign group (16%; p = 0.06 and p = 0.01). The three groups had a similar rate of effusion recurrence. Overall survival was higher in patients with idiopathic pleural effusion than in those with malignant (p = 0.04) or benign disease (p = 0.008). Conclusions: NSP diagnosis hides a malignancy in one in five cases, underlying the importance of closely following up these patients. The volume of drained pleural fluid, cell count and thoracoscopist’s impression may guide clinicians in the challenging management of patients with NSP. Full article
Show Figures

Figure 1

21 pages, 14138 KB  
Case Report
Multi-Level Oncological Management of a Rare, Combined Mediastinal Tumor: A Case Report
by Vasileios Theocharidis, Thomas Rallis, Apostolos Gogakos, Dimitrios Paliouras, Achilleas Lazopoulos, Meropi Koutourini, Myrto Tzinevi, Aikaterini Vildiridi, Prokopios Dimopoulos, Dimitrios Kasarakis, Panagiotis Kousidis, Anastasia Nikolaidou, Paraskevas Vrochidis, Maria Mironidou-Tzouveleki and Nikolaos Barbetakis
Curr. Oncol. 2025, 32(8), 423; https://doi.org/10.3390/curroncol32080423 - 28 Jul 2025
Cited by 1 | Viewed by 2264
Abstract
Malignant mediastinal tumors are a group representing some of the most demanding oncological challenges for early, multi-level, and successful management. The timely identification of any suspicious clinical symptomatology is urgent in achieving an accurate, staged histological diagnosis, in order to follow up with [...] Read more.
Malignant mediastinal tumors are a group representing some of the most demanding oncological challenges for early, multi-level, and successful management. The timely identification of any suspicious clinical symptomatology is urgent in achieving an accurate, staged histological diagnosis, in order to follow up with an equally detailed medical therapeutic plan (interventional or not) and determine the principal goals regarding efficient overall treatment in these patients. We report a case of a 24-year-old male patient with an incident-free prior medical history. An initial chest X-ray was performed after the patient reported short-term, consistent moderate chest pain symptomatology, early work fatigue, and shortness of breath. The following imaging procedures (chest CT, PET-CT) indicated the presence of an anterior mediastinal mass (meas. ~11 cm × 10 cm × 13 cm, SUV: 8.7), applying additional pressure upon both right heart chambers. The Alpha-Fetoprotein (aFP) blood levels had exceeded at least 50 times their normal range. Two consecutive diagnostic attempts with non-specific histological results, a negative-for-malignancy fine-needle aspiration biopsy (FNA-biopsy), and an additional tumor biopsy, performed via mini anterior (R) thoracotomy with “suspicious” cellular gatherings, were performed elsewhere. After admission to our department, an (R) Video-Assisted Thoracic Surgery (VATS) was performed, along with multiple tumor biopsies and moderate pleural effusion drainage. The tumor’s measurements had increased to DMax: 16 cm × 9 cm × 13 cm, with a severe degree of atelectasis of the Right Lower Lobe parenchyma (RLL) and a pressure-displacement effect upon the Superior Vena Cava (SVC) and the (R) heart sinus, based on data from the preoperative chest MRA. The histological report indicated elements of a combined, non-seminomatous germ-cell mediastinal tumor, posthuberal-type teratoma, and embryonal carcinoma. The imminent chemotherapeutic plan included a “BEP” (Bleomycin®/Cisplatin®/Etoposide®) scheme, which needed to be modified to a “VIP” (Cisplatin®/Etoposide®/Ifosfamide®) scheme, due to an acute pulmonary embolism incident. While the aFP blood levels declined, even reaching normal measurements, the tumor’s size continued to increase significantly (DMax: 28 cm × 25 cm × 13 cm), with severe localized pressure effects, rapid weight loss, and a progressively worsening clinical status. Thus, an emergency surgical intervention took place via median sternotomy, extended with a complementary “T-Shaped” mini anterior (R) thoracotomy. A large, approx. 4 Kg mediastinal tumor was extracted, with additional RML and RUL “en-bloc” segmentectomy and partial mediastinal pleura decortication. The following histological results, apart from verifying the already-known posthuberal-type teratoma, indicated additional scattered small lesions of combined high-grade rabdomyosarcoma, chondrosarcoma, and osteosarcoma, as well as numerous high-grade glioblastoma cellular gatherings. No visible findings of the previously discovered non-seminomatous germ-cell and embryonal carcinoma elements were found. The patient’s postoperative status progressively improved, allowing therapeutic management to continue with six “TIP” (Cisplatin®/Paclitaxel®/Ifosfamide®) sessions, currently under his regular “follow-up” from the oncological team. This report underlines the importance of early, accurate histological identification, combined with any necessary surgical intervention, diagnostic or therapeutic, as well as the appliance of any subsequent multimodality management plan. The diversity of mediastinal tumors, especially for young patients, leaves no place for complacency. Such rare examples may manifest, with equivalent, unpredictable evolution, obliging clinical physicians to stay constantly alert and not take anything for granted. Full article
(This article belongs to the Section Thoracic Oncology)
Show Figures

Graphical abstract

14 pages, 2266 KB  
Article
Advancing Extrapulmonary Tuberculosis Diagnosis: Potential of MPT64 Immunochemistry-Based Antigen Detection Test in a High-TB, Low-HIV Endemic Setting
by Ahmad Wali, Nauman Safdar, Atiqa Ambreen, Asif Loya and Tehmina Mustafa
Pathogens 2025, 14(8), 741; https://doi.org/10.3390/pathogens14080741 - 28 Jul 2025
Viewed by 1357
Abstract
Extrapulmonary tuberculosis (EPTB) remains diagnostically challenging due to its paucibacillary nature and variable presentation. Xpert and culture are limited in EPTB diagnosis due to sampling challenges, low sensitivity, and long turnaround times. This study evaluated the performance of the MPT64 antigen detection test [...] Read more.
Extrapulmonary tuberculosis (EPTB) remains diagnostically challenging due to its paucibacillary nature and variable presentation. Xpert and culture are limited in EPTB diagnosis due to sampling challenges, low sensitivity, and long turnaround times. This study evaluated the performance of the MPT64 antigen detection test for diagnosing EPTB, particularly tuberculous lymphadenitis (TBLN) and tuberculous pleuritis (TBP), in a high-TB, low-HIV setting. Conducted at Gulab-Devi Hospital, Lahore, Pakistan, this study evaluated the MPT64 test’s performance against conventional diagnostic methods, including culture, histopathology, and the Xpert MTB/RIF assay. Lymph node biopsies were collected, and cell blocks were made from aspirated pleural fluid from patients clinically presumed to have EPTB. Of 338 patients, 318 (94%) were diagnosed with EPTB. For TBLN, MPT64 demonstrated higher sensitivity (84%) than Xpert (48%); for TBP, the sensitivity was 51% versus 7%, respectively. Among histopathology-confirmed TBLN cases, MPT64 outperformed both culture and Xpert (85% vs. 58% and 47%). Due to the low number of non-TB cases, specificity could not be reliably assessed. The MPT64 test shows promise as a rapid, sensitive diagnostic tool for EPTB, particularly TBLN, in routine settings. While sensitivity is notably superior to Xpert, further studies are needed to evaluate its specificity and broader diagnostic utility. Full article
(This article belongs to the Section Epidemiology of Infectious Diseases)
Show Figures

Figure 1

15 pages, 4034 KB  
Article
Establishment of Human Lung Cancer Organoids Using Small Biopsy and Surgical Tissues
by Mina Hwang, Junsu Choe, Yong Jae Shin, Bo-Gyeong Seo, Kyung-Mi Park, Sun Hye Shin, Byung Woo Jhun, Hongseok Yoo, Byeong-Ho Jeong, Kyeongman Jeon, Kyungjong Lee, Junghee Lee, Yeong Jeong Jeon, Jong Ho Cho, Seong Yong Park, Hong Kwan Kim and Sang-Won Um
Cancers 2025, 17(14), 2291; https://doi.org/10.3390/cancers17142291 - 10 Jul 2025
Cited by 3 | Viewed by 2906
Abstract
Background/Objectives: Lung cancer is a highly diverse disease, and reliable preclinical models that accurately reflect tumor characteristics are essential for studying lung cancer biology and testing new therapies. This study aimed to establish patient-derived tumor organoids (PDTOs) using small biopsy samples and surgical [...] Read more.
Background/Objectives: Lung cancer is a highly diverse disease, and reliable preclinical models that accurately reflect tumor characteristics are essential for studying lung cancer biology and testing new therapies. This study aimed to establish patient-derived tumor organoids (PDTOs) using small biopsy samples and surgical specimens to create a model system that preserves the genetic and histological features of the original tumors. Methods: PDTOs were generated from 163 lung cancer specimens, including 109 samples obtained using endobronchial ultrasound-guided transbronchial needle aspiration (EBUS-TBNA) or bronchoscopy, 52 surgical specimens, and 2 pleural fluid samples. The organoid establishment rate beyond passage three was assessed, and histological subtypes and genetic profiles were analyzed using immunohistochemical staining and targeted exome sequencing. Results: The overall PDTO establishment rate was 34.4% (56/163), and 44.6% (25/56) of these organoids retained the histological and genetic features of the parental tumors. Genetic analysis identified key mutations, including KRAS G12C, EGFR L858R, MET exon 14 skipping mutation, and ROS1 fusion. PDTOs successfully formed tumors in mice while maintaining the genetic characteristics of the original tumors. Co-culture of PDTOs with cancer-associated fibroblasts (CAFs) resulted in increased resistance to paclitaxel. In the co-culture model of PDTOs with immune cells, dose-dependent growth inhibition of PDTOs was observed in response to immune checkpoint inhibitors. Conclusions: PDTOs established from small biopsy and surgical specimens serve as a valuable model for studying lung cancer biology, tumor microenvironment interactions, and drug response. This model has the potential to improve personalized treatment strategies. Full article
(This article belongs to the Special Issue New Perspectives in the Treatment of Thoracic Cancers)
Show Figures

Figure 1

8 pages, 625 KB  
Article
CT Guided Biopsy—A Review of a Pleural Interventional Service with Regard to Pneumothorax Rates
by Jebelle Sutanto, Grace Mussell, Daniel Mitchell, Wei Hann Ong and Avinash Aujayeb
J. Respir. 2025, 5(3), 9; https://doi.org/10.3390/jor5030009 - 30 Jun 2025
Viewed by 2129
Abstract
Introduction: Computed tomography-guided biopsies (CTGB) are essential in diagnosing various conditions, particularly in respiratory medicine, with lung cancer being a primary focus. A significant complication associated with CTGB is pneumothorax, which can occur in up to 26% of cases. At Northumbria Healthcare NHS [...] Read more.
Introduction: Computed tomography-guided biopsies (CTGB) are essential in diagnosing various conditions, particularly in respiratory medicine, with lung cancer being a primary focus. A significant complication associated with CTGB is pneumothorax, which can occur in up to 26% of cases. At Northumbria Healthcare NHS Foundation Trust, a large interventional service collaborates closely with radiologists and respiratory physicians. This study aims to evaluate the incidence of pneumothorax following CTGB. Methods: A retrospective service review was conducted on all lung parenchymal CTGBs performed between April 2011 and July 2023, with approval from the local information governance. Demographic data and clinical outcomes were analyzed using descriptive statistics. Continuous variables are presented as medians with interquartile ranges (IQR), while categorical variables are reported as frequencies and percentages. Results: A total of 1492 CT-guided lung biopsies were analyzed. The median age of patients was 72 years (IQR 10.5), and 50.9% were male. Pneumothorax occurred in 23.8% (n = 355) of cases. Of these, 159 (44.8%) were detected on post-biopsy CT scans. The average number of pleural passes was 1.8 (range 1–4). Among those with pneumothorax, 53.6% had radiologically evident emphysema. The median forced expiratory volume in 1 s (FEV1) was 1.97 L (IQR 1.04). Sixty-seven percent (n = 234) of patients had no pleural contact, and the median lesion size was 26 mm (IQR 24). Seventy-two percent (n = 255) of lesions with pneumothoraces were less than 3 cm deep. Forty-four percent of biopsies were performed using 18 French gauge tru-cut needles. Of the 355 pneumothoraces, 89% (n = 315) were managed conservatively, with 42 requiring pleural intervention (41 small-bore 12 Fr intercostal chest drains and one pleural vent). Symptoms were initially present in 40 cases, and two cases developed symptoms up to 7 days post-procedure. Conclusions: The incidence of pneumothorax is consistent with expected rates, with more occurrences observed in biopsies of smaller lesions lacking pleural contact, lesions with surrounding emphysema, and cases requiring multiple pleural passes. FEV1 does not appear to influence the risk of pneumothorax. Conservative management is generally effective, without significant complications. Full article
Show Figures

Figure 1

14 pages, 4799 KB  
Article
Learning Curve of Ultrasound-Guided Percutaneous Needle Biopsy for Pleural Lesions: A Retrospective Study at Two Tertiary Referral Hospitals
by Byunggeon Park, Jihoon Hong, Seo Young Park, See Hyung Kim, Jae-Kwang Lim, An Na Seo, Seung-Ick Cha, Jaehee Lee, Ji Eun Park, Haewon Jung and Jongmin Park
Diagnostics 2025, 15(13), 1613; https://doi.org/10.3390/diagnostics15131613 - 25 Jun 2025
Viewed by 980
Abstract
Background/Objectives: Ultrasound (US)-guided percutaneous pleural needle biopsy (PCPNB) is increasingly performed as a minimally invasive approach for the diagnosis of pleural lesions. However, no prior studies have investigated the learning curve for this method. The purpose of this study was to assess [...] Read more.
Background/Objectives: Ultrasound (US)-guided percutaneous pleural needle biopsy (PCPNB) is increasingly performed as a minimally invasive approach for the diagnosis of pleural lesions. However, no prior studies have investigated the learning curve for this method. The purpose of this study was to assess the learning curve of US-guided PCPNB using the cumulative summation (CUSUM) method and to calculate the number of procedures to achieve proficiency. Methods: A retrospective analysis was performed on 491 US-guided PCPNBs performed by four board-certified radiologists at two tertiary referral hospitals from January 2012 to December 2024. The standard and risk-adjusted CUSUM (RA-CUSUM) techniques were used to evaluate diagnostic success and false-negative rates. The potential impact of previous percutaneous needle biopsy (PCNB) experience on the learning curve was also assessed. Results: The overall diagnostic success and false-negative rate were 89.2% (438/491) and 8.1% (40/491), respectively. Operators achieved acceptable diagnostic success in US-guided PCPNB after a median of 15 (range, 12–45) procedures in standard CUSUM analysis and 22 (range, 10–33) procedures in RA-CUSUM analysis. Acceptable false-negative rates were attained after 18 (range, 14–42) and 24 (range, 12–44) procedures, respectively. Operators with prior PCNB experience required 12 procedures to achieve both acceptable diagnostic success and an acceptable false-negative rate. In contrast, those without experience required 29 and 27 procedures, respectively. Complications occurred in 1.4% (7/491), including one major complication (0.2%). Conclusions: Diagnostic proficiency and procedural safety in performing US-guided PCPNB improved with increasing operator experience. The low complication rate highlights the clinical safety and feasibility of US-guided PCPNB. Full article
(This article belongs to the Special Issue Diagnosis of Cardio-Thoracic Diseases)
Show Figures

Figure 1

Back to TopTop