Sign in to use this feature.

Years

Between: -

Subjects

remove_circle_outline
remove_circle_outline
remove_circle_outline
remove_circle_outline
remove_circle_outline
remove_circle_outline
remove_circle_outline
remove_circle_outline
remove_circle_outline

Journals

remove_circle_outline
remove_circle_outline
remove_circle_outline
remove_circle_outline
remove_circle_outline
remove_circle_outline
remove_circle_outline
remove_circle_outline
remove_circle_outline
remove_circle_outline
remove_circle_outline
remove_circle_outline
remove_circle_outline

Article Types

Countries / Regions

remove_circle_outline
remove_circle_outline
remove_circle_outline
remove_circle_outline
remove_circle_outline
remove_circle_outline

Search Results (1,243)

Search Parameters:
Keywords = option pricing

Order results
Result details
Results per page
Select all
Export citation of selected articles as:
29 pages, 6559 KB  
Review
Advances in Additively Manufactured Multi-Principal Element Alloys for Turbine Blades in Next Generation Jet Engines
by Kenneth Looby, Nadir Yilmaz, Peter Omoniyi, Abimbola Ojomo, Mehdi Amiri, Olu Bamiduro and Gbadebo Owolabi
Aerospace 2026, 13(5), 395; https://doi.org/10.3390/aerospace13050395 - 22 Apr 2026
Abstract
In the 21st century, the desire for improved fuel efficiency of engines, lower fuel prices, and the need to reduce greenhouse gas emissions such as CO2 and NOx are leading the aviation industry to seek hybrid-electric jet engines for [...] Read more.
In the 21st century, the desire for improved fuel efficiency of engines, lower fuel prices, and the need to reduce greenhouse gas emissions such as CO2 and NOx are leading the aviation industry to seek hybrid-electric jet engines for commercial aircraft. These aircraft will have greater maintenance challenges due to additional components requiring more reliable materials for the engine’s parts, such as turbine blades. Turbine blades must be composed of materials that have enhanced fatigue performance. Resistance to dynamic loads and high strength will be needed to ensure modern gas turbine blades are as reliable as possible. This review paper examines hybrid-electric engine turbine blades and subsequently introduces additive manufacturing (AM) and multi-principal element alloys (MPEAs) with a focus on laser powder bed fusion (LPBF), high-entropy alloys (HEAs), and medium-entropy alloys (MEAs). The tensile properties of LPBF HEAs range from 5 to 47% elongation and a UTS of 572–1640 MPa, while LPBF MEAs range from 8 to 73.9% and a UTS of 573–1382 MPa. This study focused on dynamic and fatigue properties while acknowledging gaps in high-temperature testing. The combination of mechanical properties with the ability to control internal geometry makes these AM alloys an attractive option for the next generation of gas turbine blades. Full article
(This article belongs to the Special Issue Airworthiness, Safety and Reliability of Aircraft)
Show Figures

Figure 1

38 pages, 4167 KB  
Article
Sustainable Operational Decision-Making for Thermal Power Enterprises’ Carbon Assets Oriented Toward Medium- and Long-Term Risk Exposure
by Ying Kuai, Yue Liu, Wu Wan, Boyan Zou and Yao Qin
Sustainability 2026, 18(8), 4094; https://doi.org/10.3390/su18084094 - 20 Apr 2026
Abstract
Against the background of deepening “dual carbon” goals and the continuously tightening policies of the national carbon market, the carbon asset risks faced by thermal power enterprises have shifted from short-term compliance cost fluctuations to medium- and long-term systemic risks. Managing these risks [...] Read more.
Against the background of deepening “dual carbon” goals and the continuously tightening policies of the national carbon market, the carbon asset risks faced by thermal power enterprises have shifted from short-term compliance cost fluctuations to medium- and long-term systemic risks. Managing these risks effectively is essential for ensuring the financial viability of thermal power operations during the low-carbon transition, thereby supporting the long-term sustainability of the energy sector. This study constructs a risk management framework for carbon assets in thermal power enterprises based on the LSTM model and option portfolios. First, the multi-dimensional characteristics of medium- and long-term carbon asset risks are systematically identified at the policy, market, and enterprise levels. Second, a dual-layer LSTM model with Dropout regularization is employed to simulate medium- and long-term carbon prices. The prediction results indicate a moderate upward trend in future carbon prices, with the fluctuation range gradually narrowing. On this basis, a combined hedging strategy of “core call options + auxiliary put options” is designed, capping the maximum procurement cost at 72.63 CNY/ton and covering over 90% of the risk of carbon price increases. Monte Carlo simulations and rolling window backtesting, conducted using operational data from a thermal power enterprise to validate the framework, verify the effectiveness and robustness of the strategy. The study shows that, through the integration of accurate LSTM predictions and proactive option hedging, thermal power enterprises can transform their carbon asset management from passive compliance to active value creation, thereby enhancing their operational sustainability and resilience during the energy transition. Full article
35 pages, 1503 KB  
Review
Sustainable Bio-Based Plasticizers: Advances in Polyols and Natural Compound Derivatives from Sorbitol, Glycerol, Cardanol, and Limonene
by Asma M. Ghazzy, Ala’a S. Shraim, Tabarak R. Al-Sammarraie, Wurood M. Al-Mohammadi and Afnan H. Al-Hunaiti
Polymers 2026, 18(8), 985; https://doi.org/10.3390/polym18080985 - 18 Apr 2026
Viewed by 232
Abstract
The rapidly growing concern over the hazardous impact of phthalates on the environment and public health has led to a critical need for alternative and environmentally friendly plastics. Plasticizers developed from natural materials represent one possible solution. This paper explores four types of [...] Read more.
The rapidly growing concern over the hazardous impact of phthalates on the environment and public health has led to a critical need for alternative and environmentally friendly plastics. Plasticizers developed from natural materials represent one possible solution. This paper explores four types of renewable feedstocks (sorbitol/polyols, glycerin, cardanol from cashew nutshell liquid, and limonene from citrus peels) as sources for developing alternative plasticizer systems. Key areas explored include the type of feedstock utilized, the methods used for extracting or processing the feedstocks, the nature of the chemical modification processes (e.g., esterification, epoxidation, etherification, or reactive grafting) applied to generate the respective plasticizers, and the resultant physical and mechanical properties. The performance of each plasticizer system in polymers such as PVC, PLA, and polysaccharide-based bioplastics is evaluated, alongside the compatibility with biological tissues, toxicological properties, biodegradability, and chemical migration into food simulants. The feasibility of each family of plasticizers is also assessed from an economic perspective, including availability of the feedstocks, economies of scale associated with large-volume production, and competitive pricing relative to established petroleum-derived plasticizers. Overall, sorbitol/polyol and glycerin derivative families have reached a level of maturity that provides a good balance of processability, food-contact safety, and biodegradability. Cardanol-based systems provide an attractive option where aromatic functional groups and combined plasticization–stabilization effects are needed. Limonene-derived plasticizer systems appear promising for use in PLA, but their broader utility may be limited by volatility, strong odors, and susceptibility to oxidation. Common issues identified across all four families include chemical migration into food products, regulatory approval, and the need for detailed life-cycle assessments. Full article
Show Figures

Figure 1

33 pages, 5673 KB  
Article
An Energy Flow Control Strategy for Residential Buildings with Electric Vehicles as Storage and PV Systems
by Katarzyna Bańczyk and Jakub Grela
Energies 2026, 19(8), 1947; https://doi.org/10.3390/en19081947 - 17 Apr 2026
Viewed by 122
Abstract
Modern power systems increasingly integrate renewable energy sources (RESs), electric mobility, and dynamic market participation. Dynamic electricity pricing, reflecting real-time market conditions, is increasingly important for prosumers worldwide, enabling flexible and efficient energy management. The growing adoption of electric vehicles (EVs) and bidirectional [...] Read more.
Modern power systems increasingly integrate renewable energy sources (RESs), electric mobility, and dynamic market participation. Dynamic electricity pricing, reflecting real-time market conditions, is increasingly important for prosumers worldwide, enabling flexible and efficient energy management. The growing adoption of electric vehicles (EVs) and bidirectional charging technologies (V2G, V2H) allows EVs to act as mobile battery energy storage systems (mBESSs). This study presents a Python 3.11-based application for simulating and analyzing energy flows in residential systems with photovoltaic (PV) installations, EVs acting as mBESS, and optional stationary battery energy storage systems (BESSs), using real 2024 data on consumption, PV production, and market prices. The energy management system (EMS) employs a rule-based algorithm to optimize energy use and economic benefits, adjusting dispatch between PV systems, the grid, mBESSs, and BESSs based on price coefficients α and β. Simulation scenarios were developed based on two EV availability patterns: Profile 1, representing users unavailable during standard working hours, and Profile 2, representing users with intermittent availability for brief excursions. The results demonstrate substantial electricity cost reductions: For a Nissan Leaf e+ with Profile 1, annual costs decrease by approximately 20% compared to a system without EVs. With PV generation and Profile 2, costs drop by 57% relative to the baseline, while adding a stationary BESS further reduces costs by nearly 95%. It should be noted that the results were obtained assuming zero energy costs for propulsion. Therefore, the economic benefits reported here represent an upper-bound estimate and would be lower under real-world driving conditions. These findings highlight that coordinated EMS operation with EVs as mBESSs, supported by optional BESSs, can maximize economic performance and provide prosumers with a practical framework for flexible and efficient energy management. Full article
24 pages, 2260 KB  
Article
Hidden Optionalities in American Options
by Noura El Hassan, Bacel Maddah and Nassim Nicholas Taleb
Risks 2026, 14(4), 89; https://doi.org/10.3390/risks14040089 - 14 Apr 2026
Viewed by 205
Abstract
We develop a practical framework for identifying and quantifying the hidden layers of risks and optionality embedded in American options by introducing stochasticity into one or more of their underlying determinants. The heuristic approach remedies the problems of conventional pricing systems, which treat [...] Read more.
We develop a practical framework for identifying and quantifying the hidden layers of risks and optionality embedded in American options by introducing stochasticity into one or more of their underlying determinants. The heuristic approach remedies the problems of conventional pricing systems, which treat some key inputs deterministically, hence systematically underestimate the flexibility and convexity inherent in early-exercise features. Full article
(This article belongs to the Special Issue Innovative Quantitative Methods for Financial Risk Management)
Show Figures

Figure 1

21 pages, 761 KB  
Article
Economic and Social Determinants of Biogas Production Processes in Europe
by Waldemar Izdebski, Katarzyna Kosiorek, Karol Mirowski, Grzegorz Pietrek and Tadeusz A. Grzeszczyk
Energies 2026, 19(8), 1897; https://doi.org/10.3390/en19081897 - 14 Apr 2026
Viewed by 305
Abstract
The European Union aims to achieve climate neutrality by 2050, with biogas and biomethane expected to play an increasingly important role in the decarbonisation of the energy system. This study investigates the economic and social determinants shaping the development of biogas production in [...] Read more.
The European Union aims to achieve climate neutrality by 2050, with biogas and biomethane expected to play an increasingly important role in the decarbonisation of the energy system. This study investigates the economic and social determinants shaping the development of biogas production in European countries and identifies an optimal investment strategy for new biogas plants under varying environmental conditions. An expert–mathematical method was applied to assess and hierarchise twenty economic and social factors influencing biogas production, based on evaluations provided by 71 experts from eleven European countries. Subsequently, individual choice criteria derived from game theory were used to determine the optimal strategy for biogas plant construction under conditions of uncertainty. The results indicate that six determinants—EU-level production support mechanisms, investment costs, national support instruments, process efficiency improvements, community involvement, and agricultural raw material prices—account for 52.9% of the total impact on biogas development potential. Among the analysed investment options, large-scale biogas plants with an installed capacity of 3 MW were identified as the optimal strategy, offering the lowest unit production costs and the lowest risk of cost overruns across diverse economic and social environments. These findings provide policy-relevant insights for supporting efficient and socially acceptable biogas deployment in Europe. Full article
(This article belongs to the Special Issue Thermochemical Conversion of Biomass and Organic Solid Wastes)
Show Figures

Figure 1

26 pages, 5346 KB  
Article
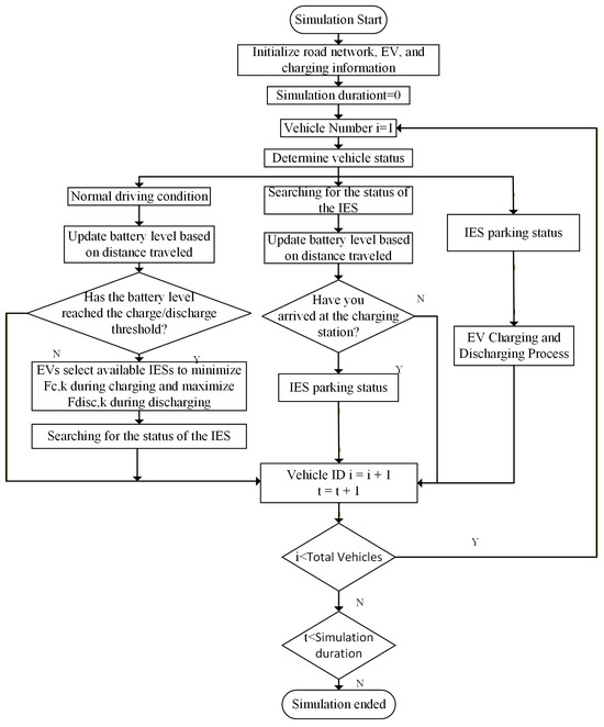
EV Dynamic Charging and Discharging Strategy Considering Integrated Energy Station Congestion and Electricity Trading
by Xiang Liao, Haiwei Wang, Yujie Cheng and Dianling Zhan
Energies 2026, 19(8), 1879; https://doi.org/10.3390/en19081879 - 12 Apr 2026
Viewed by 332
Abstract
As the electrification of transportation systems accelerates, incentivizing electric vehicle (EV) participation in vehicle-to-grid (V2G) operations is becoming increasingly crucial. This paper introduces a dynamic EV charging and discharging strategy that incorporates integrated energy station (IES) congestion and electricity purchase and sale scenarios. [...] Read more.
As the electrification of transportation systems accelerates, incentivizing electric vehicle (EV) participation in vehicle-to-grid (V2G) operations is becoming increasingly crucial. This paper introduces a dynamic EV charging and discharging strategy that incorporates integrated energy station (IES) congestion and electricity purchase and sale scenarios. The proposed strategy seeks to facilitate orderly EV charging and discharging within a real-time simulation framework that integrates the transportation network (TN), IES, and the external grid (EG). First, we develop a real-time collaborative simulation framework that combines microscopic traffic flow (MTL) and IES–grid energy interaction models to account for mutual feedback among these components. Second, we propose an EV IES selection strategy aimed at maximizing discharge revenue, which takes into account various factors, including driving distance, time costs, battery degradation, discharge benefits, and government subsidies. Finally, we design a dynamic discharge pricing model based on real-time vehicle arrival patterns at the IES and the status of electricity purchases and sales. Simulation results show that the EV IES selection strategy, optimized for discharge revenue, reduces average user waiting time by 5.36%, decreases network time loss by 3.86%, and increases EV discharge revenue by 6.79%. Furthermore, the introduction of dynamic pricing leads to additional reductions in waiting time and network time loss by 3.46% and 4.80%, respectively. The proposed mechanism and pricing strategy effectively mitigate traffic congestion, enhance user discharge revenue, and provide flexible scheduling options for IES operations. Full article
(This article belongs to the Section E: Electric Vehicles)
Show Figures

Figure 1

14 pages, 214 KB  
Article
Leveraging Machine Learning for Financial Forecasting: Distinguishing Market Trends from Oscillations in ETFs
by SeyedSoroosh Azizi
J. Risk Financial Manag. 2026, 19(4), 262; https://doi.org/10.3390/jrfm19040262 - 4 Apr 2026
Viewed by 602
Abstract
This study frames next-day ETF market behavior as a binary regime classification problem—distinguishing between “oscillating” days, on which intraday price movements remain within a defined threshold, and “trending” days, on which movements exceed that threshold. This framing is economically motivated: active traders employing [...] Read more.
This study frames next-day ETF market behavior as a binary regime classification problem—distinguishing between “oscillating” days, on which intraday price movements remain within a defined threshold, and “trending” days, on which movements exceed that threshold. This framing is economically motivated: active traders employing Martingale-style strategies and ETF options traders require precisely this type of regime prediction to manage risk and time positions. Using 25 years of daily data (2000–2024) for four major ETFs—IWM (Russell 2000), SPY (S&P 500), QQQ (Nasdaq-100), and DIA (Dow Jones)—the study trains and evaluates Random Forest and Neural Network classifiers enriched with macroeconomic announcement indicators and technical features (VIX, RSI, ATR) under a rolling window cross-validation framework. Oscillation is defined as daily intraday price movements within thresholds of 0.5%, 0.75%, and 1%; movements exceeding these levels constitute trending behavior. At the 0.5% threshold—the most practically relevant given typical ETF transaction costs—Neural Networks outperform a naive classifier by 13.4% for IWM, 15.4% for SPY, 4.7% for QQQ, and 3.2% for DIA. AUC values exceed 0.5 in most configurations, with stronger discrimination observed for SPY (AUC up to 0.74) and IWM (AUC up to 0.59) than for QQQ and DIA at some thresholds. Results are stronger for some ETFs and thresholds than others, and cases where AUC approaches 0.5 are explicitly acknowledged as reflecting limited discriminatory power. Full article
(This article belongs to the Special Issue Machine Learning, Economic Forecasting, and Financial Markets)
15 pages, 342 KB  
Article
The Attitude–Behaviour Gap in Young Adults’ Sustainable Consumption: The Case of Poland
by Kamila Pilch and Norbert Laurisz
Sustainability 2026, 18(7), 3548; https://doi.org/10.3390/su18073548 - 4 Apr 2026
Viewed by 502
Abstract
This article examines the attitude–behaviour gap in sustainable consumption among young adults in Poland, focusing on the psychological and contextual mechanisms that hinder the translation of pro-environmental attitudes into everyday practices. The findings show that declared support for sustainable solutions does not translate [...] Read more.
This article examines the attitude–behaviour gap in sustainable consumption among young adults in Poland, focusing on the psychological and contextual mechanisms that hinder the translation of pro-environmental attitudes into everyday practices. The findings show that declared support for sustainable solutions does not translate into behaviour when decision costs are elevated, particularly in terms of price, limited availability of green alternatives and low label readability. Drawing on six focus group interviews and reflexive thematic analysis, this study identifies the dominance of transactional over normative factors, a reliance on simple heuristics (e.g., packaging material) rather than verified certifications, and the central role of habit and convenience in consumption choices. Interpreting these results through the Theory of Planned Behaviour, the analysis shows how price- and supply-related barriers reduce perceived behavioural control and undermine sustainable decision making. This article contributes to behavioural research on sustainable consumption by identifying key mechanisms underlying the attitude–behaviour gap in a Central and Eastern European context. Practical implications include simplifying environmental labels, low-cognitive-load consumer education and interventions that increase the accessibility and visibility of sustainable options. Limitations stem from the qualitative design and the urban profile of the sample, suggesting cautious generalisation and the need for replication using diverse populations and methodological triangulation. Full article
(This article belongs to the Section Psychology of Sustainability and Sustainable Development)
Show Figures

Figure 1

44 pages, 554 KB  
Article
The Bilateral Gamma Process with Drift Switching and Its Applications to Finance
by Roman V. Ivanov
Symmetry 2026, 18(4), 584; https://doi.org/10.3390/sym18040584 - 29 Mar 2026
Viewed by 273
Abstract
This paper studies an extension of the bilateral gamma process assuming that the drift coefficient may jump at an exponentially distributed random time. The drift switching can reflect the symmetry between major economic events and moves of financial market indexes. The bilateral gamma [...] Read more.
This paper studies an extension of the bilateral gamma process assuming that the drift coefficient may jump at an exponentially distributed random time. The drift switching can reflect the symmetry between major economic events and moves of financial market indexes. The bilateral gamma distribution has an asymmetric form and fits well with different financial data when there are not external shocks. As the main results, we provide exact formulas for the probability density and incomplete moment-generating functions of the stated process. The expressions found are used for risk measurement and European option pricing. The new formulas are determined in particular by values of the incomplete gamma, Whittaker and confluent hypergeometric functions. Numerical examples of the computations are also afforded. The computation time for the formulas is under 4 s in a compiler compatible with MatLab. Full article
(This article belongs to the Section Mathematics)
Show Figures

Figure 1

21 pages, 1408 KB  
Article
Asset Pricing in the Presence of Market Friction Noise
by Peter Yegon, W. Brent Lindquist and Svetlozar T. Rachev
J. Risk Financial Manag. 2026, 19(4), 243; https://doi.org/10.3390/jrfm19040243 - 26 Mar 2026
Viewed by 468
Abstract
We present two models for incorporating the total effect of market friction noise into the dynamic pricing of assets and European options. The first model is developed under a continuous-time Black–Scholes–Merton framework. The second model is a discrete, binomial tree model developed as [...] Read more.
We present two models for incorporating the total effect of market friction noise into the dynamic pricing of assets and European options. The first model is developed under a continuous-time Black–Scholes–Merton framework. The second model is a discrete, binomial tree model developed as an extension of the static Grossman–Stiglitz model. Both models are market-complete and provide a unique equivalent martingale measure that establishes a unique map between parameters governing the risk-neutral and real-world price dynamics. We provide empirical examples to extract the coefficients of the model, in particular those coefficients characterizing the influence of the frictions on prices. In addition to isolating the impact of noise on the volatility, the discrete model enables us to extract the noise impact on the drift coefficient. We provide evidence for the primary market friction that we believe our empirical examples capture. Full article
(This article belongs to the Special Issue Advances in Financial Modeling and Innovation)
Show Figures

Figure 1

21 pages, 3510 KB  
Article
Optimal Investment Strategy for Off-Grid Offshore Wind Hydrogen Production: Hybrid and Standalone PEM Electrolyzer Configuration Comparison
by Hanyi Lin, Qing Tong, Sheng Zhou and Cuiping Liao
Clean Technol. 2026, 8(2), 45; https://doi.org/10.3390/cleantechnol8020045 - 24 Mar 2026
Viewed by 345
Abstract
Developing far-offshore wind power integrated with hydrogen production represents a critical pathway for China’s energy decarbonization. However, the investment prospects of off-grid offshore wind-to-hydrogen projects remain highly uncertain due to volatile technology costs and hydrogen prices, complicating the evaluation of project value and [...] Read more.
Developing far-offshore wind power integrated with hydrogen production represents a critical pathway for China’s energy decarbonization. However, the investment prospects of off-grid offshore wind-to-hydrogen projects remain highly uncertain due to volatile technology costs and hydrogen prices, complicating the evaluation of project value and optimal timing. To address the oversimplified treatment of electrolyzer operation and the limited consideration of alkaline electrolyzers in the existing studies, this paper proposes an integrated assessment framework that combines time-series operational simulation with real options analysis. A detailed dynamic model of an alkaline (ALK)–proton exchange membrane (PEM) hybrid configuration is developed to simulate the coordinated hydrogen production under fluctuating wind power. Technical learning effects and stochastic hydrogen price processes are incorporated, and the least-squares Monte Carlo method is applied to determine the optimal investment strategies. A case study of a planned far-offshore wind farm in Guangdong indicates that, compared with a standalone PEM configuration, the hybrid configuration reduces the levelized hydrogen cost by about 15%, increases the investment value by up to 17 times under slow technological progress, and brings forward the optimal investment year by five years, from 2039 to 2034. Sensitivity analysis shows that expected hydrogen prices and discount rates dominate the investment outcomes. Full article
Show Figures

Figure 1

35 pages, 4208 KB  
Article
Surrogate-Assisted Techno-Economic Optimization to Reduce Saltwater Disposal via Produced-Water Valorization: A Permian Basin Case Study
by Ayann Tiam, Elie Bechara, Marshall Watson and Sarath Poda
Water 2026, 18(6), 739; https://doi.org/10.3390/w18060739 - 21 Mar 2026
Viewed by 410
Abstract
Produced-water (PW) management in the Permian Basin faces tightening injection constraints, induced seismicity concerns, and volatile saltwater disposal (SWD) costs. At the same time, chemistry-rich PW contains dissolved constituents (e.g., Li, B, and Sr) that may be valorized if SWD recovery performance and [...] Read more.
Produced-water (PW) management in the Permian Basin faces tightening injection constraints, induced seismicity concerns, and volatile saltwater disposal (SWD) costs. At the same time, chemistry-rich PW contains dissolved constituents (e.g., Li, B, and Sr) that may be valorized if SWD recovery performance and market conditions support favorable techno-economics. Here, we develop an integrated decision-support framework that couples (i) chemistry-informed surrogate models for unit process performance (recovery, effluent quality, and energy/chemical intensity) with (ii) a network-based allocation model that routes PW from sources through pretreatment, optional treatment and mineral-recovery modules (e.g., desalination and direct lithium extraction), and end-use nodes (beneficial reuse, hydraulic fracturing reuse, mineral recovery/valorization, or Class II disposal). This is a screening-level demonstration using publicly available chemistry percentiles and representative pilot-reported performance windows; it is not a site-specific facility design or a bankable TEA for a particular operator. The optimization is posed as a tri-objective problem—to maximize expected net present value, minimize SWD, and minimize an injection-risk indicator R—subject to mass balance, capacity, quality, and regulatory constraints. Uncertainty in commodity prices, recovery fractions, and operating costs is propagated via Monte Carlo scenario sampling, yielding PARETO-efficient portfolios that quantify trade-offs between profitability and risk mitigation. Using the PW chemistry percentiles reported by the Texas Produced Water Consortium for the Delaware and Midland Basins, we derive screening-level break-even lithium concentrations and illustrate how lithium-carbonate-equivalent price and recovery govern the extent to which mineral revenue can offset SWD expenditures. Comparative brine benchmarks (Smackover Formation and Salton Sea geothermal systems) contextualize the Permian’s generally lower-Li PW and highlight transferability of the workflow across brine types. The proposed framework provides a transparent, extensible basis for design matrix planning under evolving injection limits, enabling risk-aware PW management strategies that reduce disposal dependence while improving water resilience. Full article
(This article belongs to the Section Wastewater Treatment and Reuse)
Show Figures

Figure 1

50 pages, 4289 KB  
Article
Study on the Validity of Volatility Trading
by Alberto Castillo and Jose Manuel Mira Mcwilliams
FinTech 2026, 5(1), 26; https://doi.org/10.3390/fintech5010026 - 20 Mar 2026
Viewed by 615
Abstract
This study examines the role of volatility mean reversion in option pricing and evaluates the performance of commonly used volatility estimators within a broad market context. Using a comprehensive dataset of end-of-day option chains for the 100 most actively traded U.S. equities from [...] Read more.
This study examines the role of volatility mean reversion in option pricing and evaluates the performance of commonly used volatility estimators within a broad market context. Using a comprehensive dataset of end-of-day option chains for the 100 most actively traded U.S. equities from 2018 to 2023, we apply several established statistical techniques—including unit root tests, variance ratio analysis, Hurst exponent estimation, and GARCH modeling—to quantify the presence and strength of mean reversion in volatility. To assess the accuracy and practical usability of volatility metrics for option valuation, we compare realized volatility, GARCH-based forecasts, range-based estimators, and widely used implied volatility measures such as the VIX and daily implied volatility averages, benchmarking each against contract-specific implied volatility. The results indicate that more than 65% of the analyzed tickers exhibit statistically significant mean-reverting behavior, and that the 30-day average implied volatility consistently provides the most reliable predictive performance among the tested metrics, while range-based estimators perform poorly when applied to end-of-day data. Finally, backtests of six delta-neutral option strategies informed by these findings did not yield consistent profitability or statistically significant outperformance, suggesting that although volatility mean reversion is measurable, its direct application to systematic trading remains challenging. Full article
Show Figures

Figure 1

25 pages, 6261 KB  
Article
Stochastic and Statistical Analysis of Cnoidal, Snoidal, Dnoidal, Hyperbolic, Trigonometric and Exponential Wave Solutions of a Coupled Volatility Option-Pricing System
by L. M. Abdalgadir, Shabir Ahmad, Bakri Youniso and Khaled Aldwoah
Entropy 2026, 28(3), 353; https://doi.org/10.3390/e28030353 - 20 Mar 2026
Viewed by 279
Abstract
We investigate a stochastic coupled nonlinear Schrödinger (Manakov-type) system for option price and volatility wave fields within the Ivancevic adaptive-wave option-pricing paradigm, and derive exact wave families together with statistical diagnostics of the resulting dynamics. This system combines behavioral market effects with classical [...] Read more.
We investigate a stochastic coupled nonlinear Schrödinger (Manakov-type) system for option price and volatility wave fields within the Ivancevic adaptive-wave option-pricing paradigm, and derive exact wave families together with statistical diagnostics of the resulting dynamics. This system combines behavioral market effects with classical efficient-market dynamics and incorporates a controlled stochastic volatility component. Randomness in both the option price and volatility is incorporated via white noise, and a system of stochastic partial differential equations (PDEs) is developed that governs the joint evolution of option prices and stock price volatility. We derive advanced solutions of the proposed system using a newly created methodology. The obtained solutions are expressions of cnoidal, snoidal, dnoidal, hyperbolic, trigonometric, and exponential functions. The stochastic dynamical investigation, together with the statistical measures are presented. The autocorrelation function (ACF) of squared returns for the obtained analytical solutions is demonstrated to show distinct differences in second-order temporal dependence, while asymmetries in the temporal evolution of the fluctuations are depicted via leverage correlation (LC). The probability distribution function (PDF) dynamics of the soliton solutions illustrate prominent temporal variability and non-stationary statistical dynamics. Differences in dynamical coupling between the two components of the considered system are presented via phase velocity cross-correlation analysis and are supported by phase difference dynamics visualizations. The strength and structure of coupling between components are displayed via the amplitude cross-correlation function. Mean amplitude dynamics and variance as a function of noise intensity σ, provide a systematic influence of stochastic forcing on their energy and a quantitative measure of stochastic dispersion of soliton solutions. All the results are displayed in 3D and 2D graphs of the stochastics and statistical dynamics of the obtained solutions. Full article
(This article belongs to the Special Issue Stochastic Processes in Pricing Financial Derivatives)
Show Figures

Figure 1

Back to TopTop