Sign in to use this feature.

Years

Between: -

Subjects

remove_circle_outline
remove_circle_outline
remove_circle_outline
remove_circle_outline
remove_circle_outline
remove_circle_outline
remove_circle_outline
remove_circle_outline
remove_circle_outline

Journals

remove_circle_outline
remove_circle_outline
remove_circle_outline
remove_circle_outline

Article Types

Countries / Regions

remove_circle_outline
remove_circle_outline
remove_circle_outline
remove_circle_outline

Search Results (328)

Search Parameters:
Keywords = nutrient-uptake proteins

Order results
Result details
Results per page
Select all
Export citation of selected articles as:
24 pages, 8964 KB  
Article
Yeast Efficiently Utilizes Ribosomal RNA-Derived Oligonucleotides as Bioavailable Nutrient Sources
by Xinmei Du, Qitao Chen, Jingyun Zhuang, Mingqi Zhao, Yixin Duan, Shuang Wang, Ran An and Xingguo Liang
Foods 2026, 15(2), 318; https://doi.org/10.3390/foods15020318 - 15 Jan 2026
Abstract
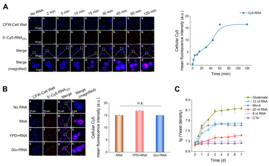
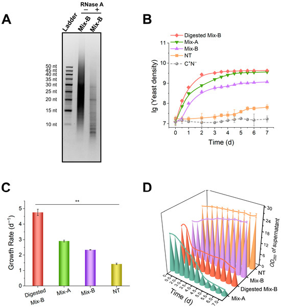
Nucleic acids are essential dietary components with diverse physiological functions. Numerous studies have focused on the biological functions of nucleotides, nucleosides, and functional RNAs such as microRNAs. However, the nutritional value of ribosomal RNA (rRNA)-derived oligonucleotides, which are likely the predominant nucleic acid-derived [...] Read more.
Nucleic acids are essential dietary components with diverse physiological functions. Numerous studies have focused on the biological functions of nucleotides, nucleosides, and functional RNAs such as microRNAs. However, the nutritional value of ribosomal RNA (rRNA)-derived oligonucleotides, which are likely the predominant nucleic acid-derived components in foods, remains largely unexplored. Here, yeast was used as a food-associated eukaryotic model organism to investigate the uptake and utilization of rRNA-derived oligonucleotides. Yeast efficiently utilized short RNA oligonucleotides (approximately 5–30 nt) as nutrient sources, supporting robust cell growth. Confocal microscopy confirmed rapid uptake of Cy5-labeled RNA oligonucleotides by yeast cells. Proteomic analysis further revealed marked upregulation of proteins involved in endocytosis and autophagy in yeast cultured with RNA oligonucleotides. Collectively, these findings demonstrate that yeast can internalize and metabolize rRNA-derived oligonucleotides as efficient nutrient sources, likely through coordinated endocytic and autophagic pathways. This study highlights the nutritional potential of rRNA-derived oligonucleotides and provides a foundation for their future application in functional foods and fermentation systems. Full article
(This article belongs to the Section Food Nutrition)
Show Figures

Figure 1

23 pages, 25274 KB  
Article
EDDS-Enhanced Phytoremediation of Cd–Zn Co-Contaminated Soil by Sedum lineare: Mechanisms of Metal Uptake, Soil Improvement, and Microbial Community Modulation
by Haochen Shen, Ziyi Liu, Chen Wang, Ying Chu, Chuhan Zhang, Yang Yu and Shaohui Yang
Plants 2026, 15(2), 231; https://doi.org/10.3390/plants15020231 - 12 Jan 2026
Viewed by 87
Abstract
Soil co-contamination with cadmium (Cd) and zinc (Zn) poses serious threats to environmental safety and public health. This study investigates the enhancement effect and underlying mechanism of the biodegradable chelator Ethylenediamine-N,N′-disuccinic acid (EDDS) on phytoremediation of Cd-Zn contaminated soil using Sedum lineare. [...] Read more.
Soil co-contamination with cadmium (Cd) and zinc (Zn) poses serious threats to environmental safety and public health. This study investigates the enhancement effect and underlying mechanism of the biodegradable chelator Ethylenediamine-N,N′-disuccinic acid (EDDS) on phytoremediation of Cd-Zn contaminated soil using Sedum lineare. The results demonstrate that EDDS application (3.65 g·L−1) effectively alleviated metal-induced phytotoxicity by enhancing chlorophyll synthesis, activating antioxidant enzymes (catalase and dismutase), regulating S-nitrosoglutathione reductase activity, and promoting leaf protein synthesis, thereby improving photosynthetic performance and cellular integrity. The combined treatment significantly increased the bioavailability of Cd and Zn in soil, promoted their transformation into exchangeable fraction, and resulted in removal rates of 30.8% and 28.9%, respectively. EDDS also modified the interaction patterns between heavy metals and essential nutrients, particularly the competitive relationships through selective chelation between Cd/Zn and Fe/Mn during plant uptake. Soil health was substantially improved, as evidenced by reduced electrical conductivity, enhanced cation exchange capacity, and enriched beneficial microbial communities including Sphingomonadaceae. Based on the observed ion antagonism during metal uptake and translocation, this study proposes a novel “Nutrient Regulation Assisted Remediation” strategy to optimize heavy metal accumulation and improve remediation efficiency through rhizosphere nutrient management. These findings confirm the EDDS–S. lineare system as an efficient and sustainable solution for remediation of Cd–Zn co-contaminated soils. Full article
Show Figures

Figure 1

22 pages, 2583 KB  
Article
Chronic Resistance Exercise Combined with Nutrient Timing Enhances Skeletal Muscle Mass and Strength While Modulating Small Extracellular Vesicle miRNA Profiles
by Dávid Csala, Zoltán Ádám, Zoltán Horváth-Szalai, Balázs Sebesi, Kitti Garai, Krisztián Kvell and Márta Wilhelm
Biomedicines 2026, 14(1), 127; https://doi.org/10.3390/biomedicines14010127 - 8 Jan 2026
Viewed by 307
Abstract
Background: The anabolic window hypothesis suggests a limited post-exercise period for optimal nutrient uptake and utilization. Prior research indicates that miRNAs in extracellular vesicles (EVs) may regulate post-exercise adaptation by influencing protein synthesis. This study aimed to examine the effects of resistance [...] Read more.
Background: The anabolic window hypothesis suggests a limited post-exercise period for optimal nutrient uptake and utilization. Prior research indicates that miRNAs in extracellular vesicles (EVs) may regulate post-exercise adaptation by influencing protein synthesis. This study aimed to examine the effects of resistance exercise (RE) on physiological parameters and the expression and function of miRNAs transported in EVs. Methods: Twenty resistance-trained male participants (22 ± 2 years) completed a five-week RE program designed for hypertrophy. They consumed maltodextrin and whey protein based on assigned nutrient timing: immediately post-exercise (AE), three hours post-exercise (AE3), or no intake (CTRL). Body composition and knee extensor strength were assessed. Small EVs were isolated and then validated via three methods. Nanoparticle tracking analysis determined EV concentration and size, followed by pooled miRNA profiling and signaling pathway analysis. Results: Skeletal muscle mass significantly increased in AE (p = 0.001, g = 2) and AE3 (p = 0.028, g = 1), and it was higher in AE compared to CTRL (p = 0.013, η2 = 0.41), while knee extensor strength improved only in AE (p = 0.032, g = 0.9). Body fat percentage significantly decreased in all groups, AE (p = 0.005, g = 1.5), AE3 (p = 0.024, g = 1), and CTRL (p = 0.005, g = 1.7). Vesicle concentration significantly increased in the AE group (p = 0.043, r = 0.7), while it decreased in the CTRL group (p = 0.046, r = 0.8). Distinct miRNA expression profiles emerged post-intervention: 20 miRNAs were upregulated in AE, while 13 in AE3 and 15 in CTRL were downregulated. Conclusions: Nutrient timing influences training adaptation but is not more critical than total macronutrient intake. Changes in EV-transported miRNAs may regulate anabolic processes via the PI3K-AKT-mTOR and FoxO pathways through PTEN regulation. Full article
(This article belongs to the Special Issue MicroRNA and Its Role in Human Health, 2nd Edition)
Show Figures

Figure 1

23 pages, 803 KB  
Systematic Review
Role of Biostimulants in Sustainable Soybean (Glycine max L.) Production: A Systematic Review
by Ebenezer Ayew Appiah, Muhoja Sylivester Nyandi, Akasairi Ocwa, Enoch Jeffery Duodu and Erika Tünde Kutasy
Sustainability 2026, 18(2), 636; https://doi.org/10.3390/su18020636 - 8 Jan 2026
Viewed by 249
Abstract
This systematic review critically evaluates and synthesizes current evidence on the efficacy of biostimulants in enhancing soybean seed yield and quality. A comprehensive literature search was conducted following the PRISMA approach using the Web of Science (WoS) database, focusing on peer-reviewed studies from [...] Read more.
This systematic review critically evaluates and synthesizes current evidence on the efficacy of biostimulants in enhancing soybean seed yield and quality. A comprehensive literature search was conducted following the PRISMA approach using the Web of Science (WoS) database, focusing on peer-reviewed studies from 2014 to 2025 reporting on the effects of biostimulants applied alone or in combination with other agro-inputs on soybean performance. Over 500 publications were retrieved from the database, of which 72 were included in this review. Extracted data were used to calculate changes in yield (kg ha−1), percentage yield increase (%), oil content (%), and protein concentration (%). Our synthesis demonstrated that the sole application of biostimulants, including seaweed extracts, humic acids, amino acids, and beneficial microbes (Bradyrhizobium, PGPR, AMF), consistently enhanced soybean yield by 4% to 65%, while their interaction with other agro-inputs was shown to be capable of increasing yield by more than 150% under abiotic stress conditions, indicating strong synergistic effects. These improvements are mediated through various physiological mechanisms such as enhanced nutrient uptake, improved root growth, increased photosynthetic efficiency, and elevated stress tolerance. Furthermore, biostimulant application positively affects seed quality, increasing oil and protein content by 0.4–5.5% and 0.5–7.3%, respectively, by optimizing source–sink relationships and metabolic pathways. Overall, the greatest benefits are frequently observed through synergistic combinations of biostimulants with one another or with reduced rates of mineral fertilizers, highlighting a promising pathway toward sustainable crop intensification in soybean systems. Full article
Show Figures

Figure 1

18 pages, 7191 KB  
Article
Characterization of the PHO1 Gene Family in Vigna radiata L. and Its Expression Analysis Under Phosphate-Deficient Stress
by Lina Jiang, Ping Sun, Tingting Zhou, Yang Liu, Zihan Kong, Nan Zhang, Hongli He and Xingzheng Zhang
Genes 2026, 17(1), 25; https://doi.org/10.3390/genes17010025 - 28 Dec 2025
Viewed by 279
Abstract
Background: Phosphorus is an essential nutrient for plant growth and development, playing a multifaceted and vital role in plants. Phosphate Transporter 1 (PHO1) is a class of important functional genes involved in plant phosphorus uptake and transport. We identify PHOSPHATE 1 (PHO1 [...] Read more.
Background: Phosphorus is an essential nutrient for plant growth and development, playing a multifaceted and vital role in plants. Phosphate Transporter 1 (PHO1) is a class of important functional genes involved in plant phosphorus uptake and transport. We identify PHOSPHATE 1 (PHO1) members in mung beans and investigate their response to low phosphorus stress, thereby aiding in the development of stress-tolerant, high-yielding mung bean varieties. Methods: A bioinformatic analysis was performed, which led to the identification of the PHO1 homologue sequence in mung beans. This analysis also elucidated its gene and protein structural characteristics alongside its phylogenetic relationships. qRT-PCR was used to analyze the expression patterns of genes in roots and leaves in response to conditions of prolonged low-phosphorus and phosphorus-deprivation stress. Results: Total PHO1 homologues were identified in mung beans, which can be grouped into 3 groups (Group I-III). Phylogenetic analysis indicates that VrPHO1s shares closer evolutionary relationships with PHO1 in legumes, and exhibits 6 collinear gene pairs with Glycine max (soybean), all with Ka/Ks ratios below 1, suggesting they have undergone purifying selection. The gene promoter region contains multiple cis-acting elements capable of participating in plant growth and development, stress responses, and plant hormone responses. Expression analysis revealed that more VrPHO1 genes responded to phosphorus stress in roots than in leaves; of these, the expression of VrPHO1; H2, VrPHO1; H3, and VrPHO1; H5 genes was significantly induced by continuous phosphorus-deficient stress. Conclusions: This study provides a comprehensive genome-wide identification of the PHO1 family in mung bean and provides valuable candidate gene resources for the future study of their biological functions and regulatory roles in phosphate-deficient stress. Full article
(This article belongs to the Section Plant Genetics and Genomics)
Show Figures

Figure 1

19 pages, 2904 KB  
Article
Synergistic Effects of Non-Thermal Plasma Exposure Time and Drought on Alfalfa (Medicago sativa L.) Germination, Growth and Biochemical Responses
by Mohamed Ali Benabderrahim, Imen Bettaieb, Valentina Secco, Hedia Hannachi and Ricardo Molina
Int. J. Mol. Sci. 2026, 27(1), 330; https://doi.org/10.3390/ijms27010330 - 28 Dec 2025
Viewed by 270
Abstract
Applying non-thermal plasma (NTP) to seeds prior to sowing is recognized for its ability to enhance germination and promote plant growth. This study investigated the effects of NTP seed treatment on alfalfa seed surface characterization, germination, growth, and biochemical traits under varying water [...] Read more.
Applying non-thermal plasma (NTP) to seeds prior to sowing is recognized for its ability to enhance germination and promote plant growth. This study investigated the effects of NTP seed treatment on alfalfa seed surface characterization, germination, growth, and biochemical traits under varying water conditions. NTP modified seed surface properties by decreasing water contact angle, roughening the coat, and reducing O–H/N–H and C–H band intensities, while major functional groups remained intact. Short plasma exposures (<2 min) enhanced germination, whereas prolonged treatment (10 min) reduced viability, indicating embryo sensitivity. In pot experiments, both 1 and 5 min treatments improved fresh and dry weight, stem and root elongation, pigment accumulation, and protein content, particularly under normal and moderate water stress, while extended exposure (10 min) offered limited benefits and could be detrimental under severe drought. Root growth was most responsive, suggesting enhanced water and nutrient uptake. Plasma had modest effects on polyphenols and flavonoids but influenced early physiological responses and antioxidant activity. These findings highlight NTP as a promising seed priming tool to improve alfalfa performance, though further studies are needed to clarify the mechanisms and specific contributions of plasma components. Full article
(This article belongs to the Special Issue Molecular Insights into Plasma in Seed and Plant Treatment)
Show Figures

Figure 1

16 pages, 681 KB  
Review
Research Progress on the Application of Trichoderma in Plant Abiotic Stress
by Meilan Zhao, Huanrui Zhao, Peng Wang, Longfei Jin, Yang Yue and Dejian Zhang
Horticulturae 2026, 12(1), 29; https://doi.org/10.3390/horticulturae12010029 - 26 Dec 2025
Cited by 1 | Viewed by 252
Abstract
Abiotic stresses, including salt stress, drought, extreme temperature, heavy metal pollution, and waterlogging, interfere with the normal physiological activities of plants through multiple pathways. These stresses destroy the structure and function of cell membranes, inhibit enzyme activity, cause protein denaturation, and trigger oxidative [...] Read more.
Abiotic stresses, including salt stress, drought, extreme temperature, heavy metal pollution, and waterlogging, interfere with the normal physiological activities of plants through multiple pathways. These stresses destroy the structure and function of cell membranes, inhibit enzyme activity, cause protein denaturation, and trigger oxidative stress. Such effects not only slow plant biomass accumulation but may also initiate a series of secondary metabolic reactions, increasing the metabolic burden on plants. Abiotic stress poses a serious threat to agricultural production through yield reductions, while exerting profound negative impacts on ecosystem stability, causing many adverse effects. This review focuses on how Trichoderma promotes plant growth and nutrient uptake through multiple mechanisms under abiotic stress conditions. Additionally, it produces abundant secondary metabolites to activate the antioxidant system, thereby enhancing plant tolerance to abiotic stress and their defense capabilities. It can boost soil nutrient availability, enhance agrochemical-contaminated soil, promote crop growth, and improve yield and quality, while reducing the use of chemical pesticides and lessening environmental impacts. Therefore, as a crucial soil microorganism, Trichoderma has great potential in alleviating crop abiotic stress. Through deep research and technological innovation, Trichoderma is expected to become an important tool for sustainable agricultural development. Full article
Show Figures

Figure 1

26 pages, 2127 KB  
Review
Plant Responses to Heavy Metal Stresses: Mechanisms, Defense Strategies, and Nanoparticle-Assisted Remediation
by Aysha Siddika Jarin, Md Arifur Rahman Khan, Tasfiqure Amin Apon, Md Ashraful Islam, Al Rahat, Munny Akter, Touhidur Rahman Anik, Huong Mai Nguyen, Thuong Thi Nguyen, Chien Van Ha and Lam-Son Phan Tran
Plants 2025, 14(24), 3834; https://doi.org/10.3390/plants14243834 - 16 Dec 2025
Viewed by 965
Abstract
Heavy metal (HM) contamination threatens environmental sustainability, food safety, and agricultural productivity worldwide. HM toxicity adversely affects plant growth, reducing germination rates by 20–50%, impairing seedling establishment, and inhibiting shoot and root development by 30–60% in various crops. HM disrupts key physiological processes, [...] Read more.
Heavy metal (HM) contamination threatens environmental sustainability, food safety, and agricultural productivity worldwide. HM toxicity adversely affects plant growth, reducing germination rates by 20–50%, impairing seedling establishment, and inhibiting shoot and root development by 30–60% in various crops. HM disrupts key physiological processes, including photosynthesis, stomatal regulation, membrane integrity, nutrient uptake, and enzymatic and nonenzymatic antioxidant activities. These disruptions largely result from oxidative stress, caused by the excessive accumulation of reactive oxygen species, which damage cellular components. To counteract HM toxicity, plants deploy a complex defense network involving antioxidant enzymes, metal chelation by phytochelatins and metallothioneins, vacuolar sequestration, and symbiotic interactions with arbuscular mycorrhizal fungi, which can retain 40–70% of metals in roots and reduce translocation to shoots. At the molecular level, MAPK (Mitogen-Activated Protein Kinase) signaling pathways, transcription factors (e.g., WRKY, MYB, bZIP, and NAC), and phytohormonal crosstalk regulate the expression of stress-responsive genes expression to enhance HM stress tolerance. Advances in nanotechnology offer promising strategies for the remediation of HM-contaminated soils and water sources (HM remediation); engineered and biogenic nanoparticles (e.g., ZnO, Fe3O4) improve metal immobilization, reduce bioavailability, and enhance plant growth by 15–35% under HM stresses, although excessive doses may induce phytotoxicity. Future applications of nanotechnology in HM remediation should consider nanoparticle transformation (e.g., dissolution and agglomeration) and environmentally relevant concentrations to ensure efficacy and minimize phytotoxicity. Integrating phytoremediation with nanoparticle-enabled strategies provides a sustainable approach for HM remediation. This review emphasizes the need for a multidisciplinary framework linking plant science, biotechnology, and nanoscience to advance HM remediation and safeguard agricultural productivity. Full article
Show Figures

Figure 1

27 pages, 770 KB  
Review
Optimizing Nitrogen Inputs for High-Yielding and Environmentally Sustainable Potato Systems
by Ivana Varga, Marina Bešlić, Manda Antunović, Jurica Jović and Antonela Markulj Kulundžić
Nitrogen 2025, 6(4), 117; https://doi.org/10.3390/nitrogen6040117 - 16 Dec 2025
Viewed by 423
Abstract
For successful potato production, maintaining a proper balance of mineral nutrients is crucial, as high yields cannot be achieved in fields lacking essential elements. The exact amount of fertilizer should be determined based on the expected yield, crop nutrient requirements, soil analysis, cultivation [...] Read more.
For successful potato production, maintaining a proper balance of mineral nutrients is crucial, as high yields cannot be achieved in fields lacking essential elements. The exact amount of fertilizer should be determined based on the expected yield, crop nutrient requirements, soil analysis, cultivation technology, and specific growing conditions. N (N) plays a crucial role in potato tuber growth. It is involved in the synthesis of proteins that are stored in the tubers and helps prolong the lifespan of the leaf canopy. On average, potato crops require a N supply of 80–120 kg/ha. Based on several studies, N fertilization significantly increased potato tuber yield, while dry matter content showed a slight decline. This indicates that higher N rates can enhance yield but potentially decrease tuber quality. To achieve high tuber yields while preserving desirable dry matter and starch content, the optimal N rate is approximately 100–120 kg N/ha. Although higher N inputs (>150 kg N/ha) may temporarily boost vegetative growth, they ultimately delay tuber maturation, reduce dry matter and starch accumulation, and increase production costs due to inefficient fertilizer use. Excessive N fertilization accelerates soil degradation and contributes to environmental pollution (soil acidification, NO3 leaching, NH3 emissions, NO, N2O, and NO2, leading to additional long-term ecological burdens. Therefore, minimizing N losses through sustainable soil management is essential for maintaining both farm profitability and environmental protection. Integrating N fertilization with biofertilizers—such as beneficial bacteria that colonize roots, enhance nutrient uptake, and stimulate root development—can improve yields while reducing reliance on costly synthetic fertilizers. This supports both soil fertility and crop productivity. Full article
(This article belongs to the Special Issue Nitrogen Management in Plant Cultivation)
Show Figures

Figure 1

24 pages, 5025 KB  
Review
Plant Growth-Promoting Rhizobacteria and Biochar as Drought Defense Tools: A Comprehensive Review of Mechanisms and Future Directions
by Faezeh Parastesh, Behnam Asgari Lajayer and Bernard Dell
Curr. Issues Mol. Biol. 2025, 47(12), 1040; https://doi.org/10.3390/cimb47121040 - 12 Dec 2025
Viewed by 844
Abstract
Drought stress, exacerbated by climate change, is a serious threat to global food security. This review examines the synergistic potential of plant growth-promoting rhizobacteria (PGPR) and biochar as a sustainable strategy for enhancing crop drought resilience. Biochar’s porous structure creates a protective “charosphere” [...] Read more.
Drought stress, exacerbated by climate change, is a serious threat to global food security. This review examines the synergistic potential of plant growth-promoting rhizobacteria (PGPR) and biochar as a sustainable strategy for enhancing crop drought resilience. Biochar’s porous structure creates a protective “charosphere” microhabitat, enhancing PGPR colonization and survival. This partnership, in turn, induces multifaceted plant responses through: (1) the modulation of key phytohormones, including abscisic acid (ABA), ethylene (via 1-aminocyclopropane-1-carboxylate (ACC) deaminase activity), and auxins; (2) improved nutrient solubilization and uptake; and (3) the activation of robust antioxidant defense systems. These physiological benefits are orchestrated by a profound reprogramming of the plant transcriptome, which shifts the plant’s expression profile from a stressed to a resilient state by upregulating key genes (e.g., Dehydration-Responsive Element-Binding protein (DREB), Light-Harvesting Chlorophyll B-binding protein (LHCB), Plasma membrane Intrinsic Proteins (PIPs)) and downregulating stress-senescence markers. To realize a climate-resilient farming future, research must be strategically directed toward customizing biochar–PGPR combinations, validating their long-term performance in agronomic environments, and uncovering the molecular bases of their action. Full article
Show Figures

Figure 1

38 pages, 5648 KB  
Review
Microproteins in Metabolic Biology: Emerging Functions and Potential Roles as Nutrient-Linked Biomarkers
by Seong-Hee Ko, BeLong Cho and Dayeon Shin
Int. J. Mol. Sci. 2025, 26(24), 11883; https://doi.org/10.3390/ijms262411883 - 9 Dec 2025
Viewed by 656
Abstract
Microproteins are small polypeptides translated from short open reading frames (sORFs) that typically encode < 100 amino acids. Advances in ribosome profiling, mass spectrometry, and computational prediction have revealed a growing number of microproteins that play important roles in cellular metabolism, organelle function, [...] Read more.
Microproteins are small polypeptides translated from short open reading frames (sORFs) that typically encode < 100 amino acids. Advances in ribosome profiling, mass spectrometry, and computational prediction have revealed a growing number of microproteins that play important roles in cellular metabolism, organelle function, and stress adaptation; however, these were considered non-coding or functionally insignificant. At the mitochondrial level, microproteins, such as MTLN (also known as mitoregulin/MOXI) and BRAWNIN, contribute to lipid oxidation, oxidative phosphorylation efficiency, and respiratory chain assembly. Other microproteins at the endoplasmic reticulum–mitochondria interface, including PIGBOS and several muscle-resident regulators of calcium cycling, show diverse biological contexts in which these microproteins act. A subset of microproteins responds to nutrient availability. For example, SMIM26 modulates mitochondrial complex I translation under serine limitation, and non-coding RNA expressed in mesoderm-inducing cells encoded with peptides facilitates glucose uptake during differentiation, indicating that some microproteins can affect metabolic adaptation through localized translational- or organelle-level mechanisms. Rather than functioning as primary nutrient sensors, these microproteins complement classical nutrient-responsive pathways such as AMP-activated protein kinase-, peroxisome proliferator-activated receptor-, and carbohydrate response element binding protein-mediated signaling. As the catalog of microproteins continues to expand, integrating proteogenomics, nutrient biology, and functional studies will be central to defining their physiological relevance; these integrative approaches will also help reveal their potential applications in metabolic health. Full article
Show Figures

Graphical abstract

22 pages, 1737 KB  
Review
Twin Small RNAs and Divergent Fates: The Expansive Regulatory Networks of OmrA and OmrB
by Julia Konarska, Karolina Jaworska, Paulina Lipska and Adrianna Raczkowska
Int. J. Mol. Sci. 2025, 26(23), 11713; https://doi.org/10.3390/ijms262311713 - 3 Dec 2025
Viewed by 415
Abstract
Small RNAs (sRNAs) have emerged as key regulators of bacterial physiology, enabling rapid adaptation to environmental changes through post-transcriptional control. The homologous sRNAs OmrA and OmrB, conserved in Escherichia coli and other Enterobacterales, share sequence similarity yet differ in expression dynamics and [...] Read more.
Small RNAs (sRNAs) have emerged as key regulators of bacterial physiology, enabling rapid adaptation to environmental changes through post-transcriptional control. The homologous sRNAs OmrA and OmrB, conserved in Escherichia coli and other Enterobacterales, share sequence similarity yet differ in expression dynamics and functional outputs. Both act by base-pairing with target mRNAs, a process facilitated by the RNA chaperone Hfq, which promotes duplex formation and influences RNA stability. In some contexts, regulation also depends on RelA, which stabilizes Hfq-RNA complexes and links OmrA/B activity to the stringent response. Together, OmrA and OmrB modulate outer membrane protein synthesis, motility, biofilm formation, iron uptake, and virulence. OmrA is preferentially induced under nutrient limitation and integrates into the σS stress regulon, whereas OmrB is more broadly expressed and can engage in context-dependent mechanisms such as target sequestration. This review highlights the molecular mechanisms of OmrA/B regulation and their contribution to global sRNA-mediated regulatory networks that coordinate bacterial adaptation and pathogenicity. Full article
(This article belongs to the Section Molecular Microbiology)
Show Figures

Figure 1

39 pages, 1279 KB  
Review
Biostimulants in Fruit Crop Production: Impacts on Growth, Yield, and Fruit Quality
by Berta Gonçalves, Marlene Santos, Vânia Silva, Ana Rodrigues, Ivo Oliveira, Tiago Lopes, Neerakkal Sujeeth and Kieran J. Guinan
Horticulturae 2025, 11(12), 1452; https://doi.org/10.3390/horticulturae11121452 - 1 Dec 2025
Viewed by 1785
Abstract
Modern fruit crop production increasingly seeks sustainable strategies to enhance growth, yield, and fruit quality while minimizing environmental impacts. Plant biostimulants—naturally derived substances or beneficial microorganisms, such as seaweed and plant extracts, Plant-Growth-Promoting Rhizobacteria (PGPR), humic substances, protein hydrolysates, and Si—emerge as promising [...] Read more.
Modern fruit crop production increasingly seeks sustainable strategies to enhance growth, yield, and fruit quality while minimizing environmental impacts. Plant biostimulants—naturally derived substances or beneficial microorganisms, such as seaweed and plant extracts, Plant-Growth-Promoting Rhizobacteria (PGPR), humic substances, protein hydrolysates, and Si—emerge as promising tools to achieve these goals by stimulating key physiological and biochemical processes. They can improve nutrient uptake and efficiency, modulate hormonal and metabolic pathways, and enhance the activity of enzymatic and non-enzymatic antioxidants, leading to improved plant vitality and fruit quality. Biostimulants also influence rhizosphere microbial communities and soil health, promoting nutrient cycling, beneficial microbial diversity, and soil structure. This review evaluates the application of biostimulants in fruit crops and their effects on growth, physiology, productivity, fruit quality, both chemical and nutritional composition and physical parameters. Challenges related to variability in efficacy, formulation standardization, and crop-specific responses are discussed, alongside future perspectives on integrating biostimulants into sustainable orchard management. Overall, biostimulants represent multifunctional tools that support both productivity and ecological sustainability in modern fruit production systems. Full article
(This article belongs to the Section Fruit Production Systems)
Show Figures

Figure 1

20 pages, 1447 KB  
Article
Synthesis, Antibacterial Properties, and Physiological Responses of Nano-Selenium in Barley (Hordeum vulgare L.) Seedlings Under Cadmium Stress
by Hongyan Sun, Xin Lian, Runge Yao, Bingjie Shang, Siyu Yi, Jia Yu, Bo Zhang and Xiaoyun Wang
Agronomy 2025, 15(12), 2750; https://doi.org/10.3390/agronomy15122750 - 28 Nov 2025
Cited by 1 | Viewed by 339
Abstract
Selenium (Se) nanoparticles have emerged as a vital tool in enhancing plant resilience to multiple stress factors. So, the present study was designed to synthesize nano-Se, evaluate its antibacterial properties, and to investigate the effects of nano-Se at 2, 5, 10, and 15 [...] Read more.
Selenium (Se) nanoparticles have emerged as a vital tool in enhancing plant resilience to multiple stress factors. So, the present study was designed to synthesize nano-Se, evaluate its antibacterial properties, and to investigate the effects of nano-Se at 2, 5, 10, and 15 μM on the growth and physiological responses of barley seedlings under Cd stress. The results showed that nano-Se with an average size of 24.71 nm exhibited strong antibacterial activity against Escherichia coli (E. coli) and Staphylococcus aureus (S. aureus). Notably, 5 μM nano-Se reduced Cd concentrations in leaves and roots by 19.46% and 31.07%, respectively, while enhancing root length, shoot/root fresh weight (FW), and dry weight (DW) compared to Cd-stressed plants. Furthermore, exogenous nano-Se significantly increased chlorophyll, protein, amino acid content, and enhanced photosynthetic performance compared to Cd treatment alone. Nano-Se further boosted the activity of antioxidant enzymes and concurrently reduced malondialdehyde (MDA), hydrogen peroxide (H2O2), proline, total flavonoids, and total phenols levels. Moreover, nano-Se supplementation under Cd stress promoted the uptake of essential nutrient elements and increased sugar content. Our results collectively suggest that nano-Se application during Cd stress may enhance photosynthesis, promote carbohydrate metabolism, and mitigate oxidative damage, thereby improving barley growth under Cd toxicity. Full article
Show Figures

Graphical abstract

30 pages, 3032 KB  
Review
Emerging Roles of Post-Translational Modifications in Metabolic Homeostasis and Type 2 Diabetes
by Yong Kyung Kim and Hyeongseok Kim
Int. J. Mol. Sci. 2025, 26(23), 11552; https://doi.org/10.3390/ijms262311552 - 28 Nov 2025
Viewed by 934
Abstract
Post-translational modifications (PTMs) provide an integrated regulatory layer that couples nutrient and hormonal signals to whole-body energy homeostasis across metabolic organs. PTMs modulate protein activity, localization, stability, and metabolic networks in a tissue- and state-specific manner. Through network remodeling, PTMs integrate receptor signaling [...] Read more.
Post-translational modifications (PTMs) provide an integrated regulatory layer that couples nutrient and hormonal signals to whole-body energy homeostasis across metabolic organs. PTMs modulate protein activity, localization, stability, and metabolic networks in a tissue- and state-specific manner. Through network remodeling, PTMs integrate receptor signaling with chromatin and organelle function and align transcriptional control with mitochondrial function, proteostasis, and membrane trafficking. PTM crosstalk connects kinase cascades, nutrient-sensing pathways, and ubiquitin-family modifiers to orchestrate gluconeogenesis, lipolysis, glucose uptake, thermogenesis, and insulin secretion in response to nutrient cues. The metabolic state regulates PTM enzymes through changes in cofactors, redox tone, and compartmentalization, and PTM-dependent changes in transcription and signaling feedback to metabolic tone. In obesity and diabetes, dysregulated post translational modification networks disrupt insulin receptor signaling, disturb organelle quality control, and impair beta cell function, which promotes insulin resistance and beta cell failure. Consequently, PTMs organize metabolic information flow and modulate tissue responses to overnutrition and metabolic stress. A systems-level understanding of PTMs clarifies mechanisms of whole-body energy homeostasis and supports the discovery of new therapeutic targets in metabolic disease. Full article
(This article belongs to the Special Issue Advances in Cell Metabolism in Endocrine Diseases)
Show Figures

Figure 1

Back to TopTop