Yeast Efficiently Utilizes Ribosomal RNA-Derived Oligonucleotides as Bioavailable Nutrient Sources
Abstract
1. Introduction
2. Materials and Methods
2.1. Materials
2.1.1. Yeast Strain and Culture Media Composition
2.1.2. Nucleic Acid Materials
2.1.3. Chemical Reagents
2.2. Yeast Cultivation
2.2.1. Yeast Seed Culture Preparation
2.2.2. Yeast Culture with Nucleic Acid Sources
2.2.3. Yeast Culture with Chemically Synthesized RNA as the Sole Nitrogen Source
2.3. Quantification of Nucleic Acid Substrates in Culture Supernatants (OD260)
2.4. RNA Oligonucleotide Length Distribution Analysis
2.4.1. Denaturing Polyacrylamide Gel Electrophoresis (dPAGE)
2.4.2. Capillary Electrophoresis (CE)
2.5. HPLC Analysis of RNA Oligonucleotide Composition
2.6. Enzymatic Digestion of RNA Oligonucleotides by RNase A
2.7. RNA Extraction and RT-qPCR
2.8. Fluorescence Imaging of Cy5-Labeled RNA in Yeast
2.9. Proteomic Analysis (4D-DIA)
2.9.1. Protein Extraction
2.9.2. Protein Digestion and Peptide Desalting
2.9.3. DIA–MS Analysis
2.9.4. Bioinformatics Analysis
2.10. Statistical Analysis
3. Results
3.1. Mixture of RNA Oligonucleotides and Nucleotides as Nitrogen Sources for Yeast Growth
3.2. Nucleosides Can Be Efficiently Utilized by Yeast in the Presence of RNA Oligonucleotides
3.3. Yeast Preferentially Utilizes Short RNA Oligonucleotides Compared to Nucleotides
3.4. Short RNA Oligonucleotides Induce Higher Expression of Yeast Nucleases
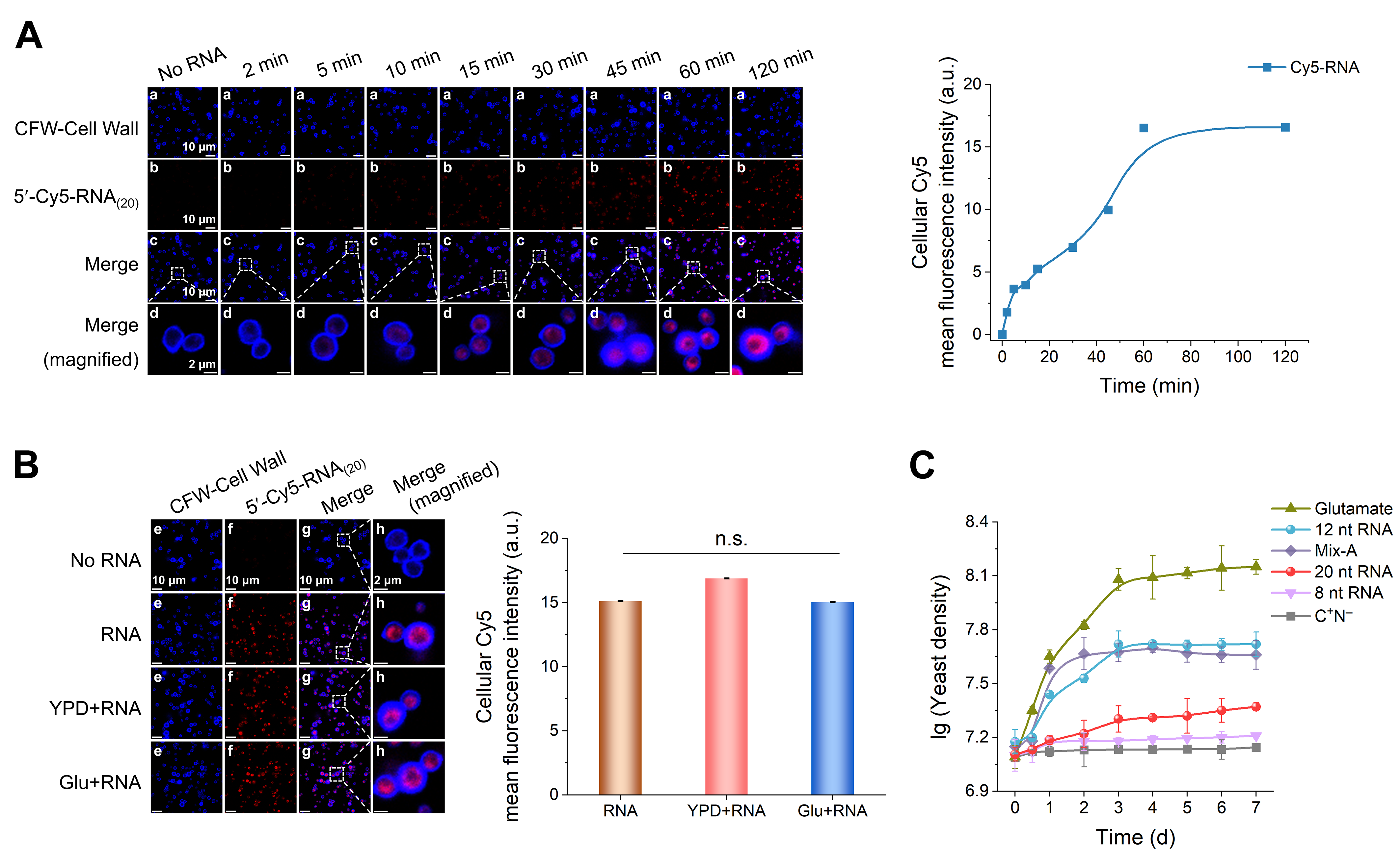
3.5. Yeast Internalizes and Utilizes Chemically Synthesized RNA Oligonucleotides
3.6. Proteomic Analysis Reveals Key Pathways of RNA Oligonucleotide Uptake and Metabolism in Yeast
3.6.1. Uptake via Endocytosis
3.6.2. Catabolism: Autophagy, RNA Degradation, and Nucleotide Catabolism
3.6.3. Anabolism: Nucleotides, Glycerophospholipids, and Amino Acids Biosynthesis
4. Discussion
4.1. rRNA-Derived Oligonucleotides as a Potential Nitrogen-Rich Nutritional Component
4.2. Preferential Utilization of Short RNA Oligonucleotides by Yeast
4.3. RNA Oligonucleotides Facilitate Efficient Utilization of Nucleosides in Yeast
4.4. Mechanistic Insights from Proteomics: Uptake, Catabolism, and Anabolism of RNA Oligonucleotides in Yeast
5. Conclusions
Supplementary Materials
Author Contributions
Funding
Institutional Review Board Statement
Informed Consent Statement
Data Availability Statement
Acknowledgments
Conflicts of Interest
Abbreviations
| rRNA | Ribosomal RNA |
| NT | Nucleotide |
| NS | Nucleoside |
| FSMPs | Foods for Special Medical Purposes |
References
- Cieślewicz, J.; Koziara, Z.; Ćwiklińska, W.; Bartoszek, A. The toolbox of methods for multidirectional characterization of dietary nucleic acids; verification for raw and processed food products. Food Anal. Meth. 2021, 14, 1482–1497. [Google Scholar] [CrossRef]
- Ding, T.; Song, G.; Liu, X.; Xu, M.; Li, Y. Nucleotides as optimal candidates for essential nutrients in living organisms: A review. J. Funct. Food. 2021, 82, 104498. [Google Scholar] [CrossRef]
- Chen, Z.; Buchanan, P.; Quek, S.Y. Development and validation of an HPLC-DAD-MS method for determination of four nucleoside compounds in the New Zealand native mushroom Hericium sp. Food Chem. 2019, 278, 729–737. [Google Scholar] [CrossRef] [PubMed]
- Liu, G.; Liu, H.; Tian, W.; Liu, C.; Yang, H.; Wang, H.; Gao, L.; Huang, Y. Dietary nucleotides influences intestinal barrier function, immune responses and microbiota in 3-day-old weaned piglets. Int. Immunopharmacol. 2023, 117, 109888. [Google Scholar] [CrossRef] [PubMed]
- María Vieites, J.; Torre Rde, L.; Ramírez Mdel, C.; Torres, M.I.; Sánchez-Pozo, A.; Gil, A.; Suárez, A. Exogenous nucleosides accelerate differentiation of rat intestinal epithelial cells. Br. J. Nutr. 2008, 99, 732–738. [Google Scholar] [CrossRef] [PubMed]
- Skinner, O.S.; Blanco-Fernández, J.; Goodman, R.P.; Kawakami, A.; Shen, H.; Kemény, L.V.; Joesch-Cohen, L.; Rees, M.G.; Roth, J.A.; Fisher, D.E.; et al. Salvage of ribose from uridine or RNA supports glycolysis in nutrient-limited conditions. Nat. Metab. 2023, 5, 765–776. [Google Scholar] [CrossRef] [PubMed]
- Nwosu, Z.C.; Ward, M.H.; Sajjakulnukit, P.; Poudel, P.; Ragulan, C.; Kasperek, S.; Radyk, M.; Sutton, D.; Menjivar, R.E.; Andren, A.; et al. Uridine-derived ribose fuels glucose-restricted pancreatic cancer. Nature 2023, 618, 151–158. [Google Scholar] [CrossRef] [PubMed]
- Strefeler, A.; Blanco-Fernandez, J.; Jourdain, A.A. Nucleosides are overlooked fuels in central carbon metabolism. Trends Endocrinol. Metab. 2024, 35, 290–299. [Google Scholar] [CrossRef] [PubMed]
- Qu, Z.; Tian, P.; Wang, L.; Jin, X.; Guo, M.; Lu, J.; Zhao, J.; Chen, W.; Wang, G. Dietary nucleotides promote neonatal rat microbiota-gut-brain axis development by affecting gut microbiota composition and metabolic function. J. Agric. Food Chem. 2023, 71, 19622–19637. [Google Scholar] [CrossRef] [PubMed]
- Ramesh, M.M.; Venkatappa, A.H.; Bhat, R. Natural sources, mechanisms, and sensory evaluation of umami and kokumi flavour compounds in food. Eur. Food Res. Technol. 2025, 251, 1467–1488. [Google Scholar] [CrossRef]
- Wang, L.; Mu, S.; Xu, X.; Shi, Z.; Shen, L. Effects of dietary nucleotide supplementation on growth in infants: A meta-analysis of randomized controlled trials. Eur. J. Nutr. 2019, 58, 1213–1221. [Google Scholar] [CrossRef] [PubMed]
- Herrmann, F.; Nieto-Ruiz, A.; Sepúlveda-Valbuena, N.; Miranda, M.T.; Diéguez, E.; Jiménez, J.; De-Castellar, R.; García-Ricobaraza, M.; García-Santos, J.A.; G. Bermúdez, M.; et al. Infant formula enriched with milk fat globule membrane, long-chain polyunsaturated fatty acids, synbiotics, gangliosides, nucleotides and sialic acid reduces infections during the first 18 months of life: The COGNIS study. J. Funct. Food. 2021, 83, 104529. [Google Scholar] [CrossRef]
- Soininen, H.; Solomon, A.; Visser, P.J.; Hendrix, S.B.; Blennow, K.; Kivipelto, M.; Hartmann, T. 24-month intervention with a specific multinutrient in people with prodromal Alzheimer’s disease (LipiDiDiet): A randomised, double-blind, controlled trial. Lancet Neurol. 2017, 16, 965–975. [Google Scholar] [CrossRef] [PubMed]
- Chen, Q.; Zhang, F.; Dong, L.; Wu, H.; Xu, J.; Li, H.; Wang, J.; Zhou, Z.; Liu, C.; Wang, Y.; et al. SIDT1-dependent absorption in the stomach mediates host uptake of dietary and orally administered microRNAs. Cell Res. 2021, 31, 247–258. [Google Scholar] [CrossRef] [PubMed]
- Yang, J.; Hirschi, K.D.; Farmer, L.M. Dietary RNAs: New stories regarding oral delivery. Nutrients 2015, 7, 3184–3199. [Google Scholar] [CrossRef] [PubMed]
- Zhang, L.; Chen, T.; Yin, Y.; Zhang, C.-Y.; Zhang, Y.-L. Dietary microRNA—A novel functional component of food. Adv. Nutr. 2019, 10, 711–721. [Google Scholar] [CrossRef] [PubMed]
- Díez-Sainz, E.; Milagro, F.I.; Aranaz, P.; Riezu-Boj, J.I.; Lorente-Cebrián, S. MicroRNAs from edible plants reach the human gastrointestinal tract and may act as potential regulators of gene expression. J. Physiol. Biochem. 2024, 80, 655–670. [Google Scholar] [CrossRef] [PubMed]
- Palazzo, A.F.; Lee, E.S. Non-coding RNA: What is functional and what is junk? Front. Genet. 2015, 6, 2. [Google Scholar] [CrossRef] [PubMed]
- Wu, J.; Xiao, J.; Zhang, Z.; Wang, X.; Hu, S.; Yu, J. Ribogenomics: The science and knowledge of RNA. Genom. Proteom. Bioinform. 2014, 12, 57–63. [Google Scholar] [CrossRef] [PubMed]
- Sorrentino, S. The eight human “canonical” ribonucleases: Molecular diversity, catalytic properties, and special biological actions of the enzyme proteins. FEBS Lett. 2010, 584, 2194–2200. [Google Scholar] [CrossRef] [PubMed]
- MacIntosh, G.C.; Castandet, B. Organellar and secretory ribonucleases: Major players in plant RNA homeostasis. Plant Physiol. 2020, 183, 1438–1452. [Google Scholar] [CrossRef] [PubMed]
- Kornienko, I.V.; Aramova, O.Y.; Tishchenko, A.A.; Rudoy, D.V.; Chikindas, M.L. RNA stability: A review of the role of structural features and environmental conditions. Molecules 2024, 29, 5978. [Google Scholar] [CrossRef] [PubMed]
- Bernauer, L.; Radkohl, A.; Lehmayer, L.G.K.; Emmerstorfer-Augustin, A. Komagataella phaffii as emerging model organism in fundamental research. Front. Microbiol. 2020, 11, 607028. [Google Scholar] [CrossRef] [PubMed]
- Barone, G.D.; Emmerstorfer-Augustin, A.; Biundo, A.; Pisano, I.; Coccetti, P.; Mapelli, V.; Camattari, A. Industrial production of proteins with Pichia pastoris—Komagataella phaffii. Biomolecules 2023, 13, 441. [Google Scholar] [CrossRef] [PubMed]
- Meng, J.; Liu, S.; Gao, L.; Hong, K.; Liu, S.; Wu, X. Economical production of Pichia pastoris single cell protein from methanol at industrial pilot scale. Microb. Cell Fact. 2023, 22, 198. [Google Scholar] [CrossRef] [PubMed]
- Kuznetsov, A.; Frorip, A.; Sünter, A.; Kasvand, N.; Korsakov, V.; Konoplev, G.; Stepanova, O.; Rusalepp, L.; Anton, D.; Püssa, T.; et al. Fast protein and metabolites (nucleotides and nucleosides) liquid chromatography technique and chemical sensor for the assessment of fish and meat freshness. Chemosensors 2023, 11, 69. [Google Scholar] [CrossRef]
- Keren, G.; Yehezkel, G.; Satish, L.; Adamov, Z.; Barak, Z.; Ben-Shabat, S.; Kagan-Zur, V.; Sitrit, Y. Root-secreted nucleosides: Signaling chemoattractants of rhizosphere bacteria. Front. Plant Sci. 2024, 15, 1388384. [Google Scholar] [CrossRef] [PubMed]
- Choi, K.-M.; Berard, B.A.; Yoon, J.-H.; Kim, D. Uridine as a hub in cancer metabolism and RNA biology. Exp. Mol. Med. 2025, 57, 1651–1662. [Google Scholar] [CrossRef] [PubMed]
- Cerritelli, S.M.; El Hage, A. RNases H1 and H2: Guardians of the stability of the nuclear genome when supply of dNTPs is limiting for DNA synthesis. Curr. Genet. 2020, 66, 1073–1084. [Google Scholar] [CrossRef] [PubMed]
- Jordán-Pla, A.; Zhang, Y.; García-Martínez, J.; Chattopadhyay, S.; Forte, A.; Choder, M.; Pelechano, V.; Pérez-Ortín, J.E. Proper 5′-3′ cotranslational mRNA decay in yeast requires import of Xrn1 to the nucleus. PLoS ONE 2025, 20, e0308195. [Google Scholar] [CrossRef] [PubMed]
- Makino, S.; Kawamata, T.; Iwasaki, S.; Ohsumi, Y. Selectivity of mRNA degradation by autophagy in yeast. Nat. Commun. 2021, 12, 2316. [Google Scholar] [CrossRef] [PubMed]
- Scita, G.; Di Fiore, P.P. The endocytic matrix. Nature 2010, 463, 464–473. [Google Scholar] [CrossRef] [PubMed]
- Eskelinen, E.-L. Autophagy: Supporting cellular and organismal homeostasis by self-eating. Int. J. Biochem. Cell Biol. 2019, 111, 1–10. [Google Scholar] [CrossRef] [PubMed]
- Yamamoto, H.; Zhang, S.; Mizushima, N. Autophagy genes in biology and disease. Nat. Rev. Genet. 2023, 24, 382–400. [Google Scholar] [CrossRef] [PubMed]
- Cornell, R.B. Membrane lipids assist catalysis by CTP: Phosphocholine cytidylyltransferase. J. Mol. Biol. 2020, 432, 5023–5042. [Google Scholar] [CrossRef] [PubMed]
- Chang, Y.-F.; Carman, G.M. CTP synthetase and its role in phospholipid synthesis in the yeast Saccharomyces cerevisiae. Prog. Lipid Res. 2008, 47, 333–339. [Google Scholar] [CrossRef] [PubMed]
- Lane, A.N.; Fan, T.W.-M. Regulation of mammalian nucleotide metabolism and biosynthesis. Nucleic Acids Res. 2015, 43, 2466–2485. [Google Scholar] [CrossRef] [PubMed]
- Lukasik, A.; Brzozowska, I.; Zielenkiewicz, U.; Zielenkiewicz, P. Detection of plant miRNAs abundance in human breast milk. Int. J. Mol. Sci. 2017, 19, 37. [Google Scholar] [CrossRef] [PubMed]
- Leroux, C.; Chervet, M.L.; German, J.B. Perspective: Milk microRNAs as important players in infant physiology and development. Adv. Nutr. 2021, 12, 1625–1635. [Google Scholar] [CrossRef] [PubMed]
- Xu, Y.R.; Zhao, J.L.; Huang, H.Y.; Lin, Y.C.D.; Lee, T.Y.; Huang, H.D.; Yang, Y.; Wang, Y.F. Recent insights into breast milk microRNA: Their role as functional regulators. Front. Nutr. 2024, 11, 1366435. [Google Scholar] [CrossRef] [PubMed]
- Ma, J.; Wehrle, J.; Frank, D.; Lorenzen, L.; Popp, C.; Driever, W.; Grosse, R.; Jessen, H.J. Intracellular delivery and deep tissue penetration of nucleoside triphosphates using photocleavable covalently bound dendritic polycations. Chem. Sci. 2024, 15, 6478–6487. [Google Scholar] [CrossRef] [PubMed]
- Möhlmann, T.; Bernard, C.; Hach, S.; Ekkehard Neuhaus, H. Nucleoside transport and associated metabolism. Plant Biol. 2010, 12, 26–34. [Google Scholar] [CrossRef] [PubMed]
- Young, J.D.; Yao, S.Y.M.; Baldwin, J.M.; Cass, C.E.; Baldwin, S.A. The human concentrative and equilibrative nucleoside transporter families, SLC28 and SLC29. Mol. Asp. Med. 2013, 34, 529–547. [Google Scholar] [CrossRef] [PubMed]
- Hodgkinson, A.; Wall, C.; Wang, W.; Szeto, I.M.; Ye, W.; Day, L. Nucleotides: An updated review of their concentration in breast milk. Nutr. Res. 2022, 99, 13–24. [Google Scholar] [CrossRef] [PubMed]
- O’Brien, K.; Breyne, K.; Ughetto, S.; Laurent, L.C.; Breakefield, X.O. RNA delivery by extracellular vesicles in mammalian cells and its applications. Nat. Rev. Mol. Cell Biol. 2020, 21, 585–606. [Google Scholar] [CrossRef] [PubMed]
- Ohkouchi, N.; Isaji, Y.; Ogawa, N.O. Regulation of nitrogen isotopic ratios of cellular components. Prog. Earth Planet. Sci. 2024, 11, 44. [Google Scholar] [CrossRef]
- Abildgaard, M.H.; Brynjólfsdóttir, S.H.; Frankel, L.B. The autophagy–RNA interplay: Degradation and beyond. Trends Biochem. Sci. 2020, 45, 845–857. [Google Scholar] [CrossRef] [PubMed]
- He, C. Balancing nutrient and energy demand and supply via autophagy. Curr. Biol. 2022, 32, R684–R696. [Google Scholar] [CrossRef] [PubMed]
- Huang, L.; Zhang, Y.; Du, X.; An, R.; Liang, X. Escherichia coli can eat DNA as an excellent nitrogen source to grow quickly. Front. Microbiol. 2022, 13, 894849. [Google Scholar] [CrossRef] [PubMed]
- Saengrung, J.; Bunnoy, A.; Du, X.; Huang, L.; An, R.; Liang, X.; Srisapoome, P. Effects of ribonucleotide supplementation in modulating the growth of probiotic Bacillus subtilis and the synergistic benefits for improving the health performance of Asian seabass (Lates calcarifer). Fish Shellfish Immunol. 2023, 140, 108983. [Google Scholar] [CrossRef] [PubMed]







Disclaimer/Publisher’s Note: The statements, opinions and data contained in all publications are solely those of the individual author(s) and contributor(s) and not of MDPI and/or the editor(s). MDPI and/or the editor(s) disclaim responsibility for any injury to people or property resulting from any ideas, methods, instructions or products referred to in the content. |
© 2026 by the authors. Licensee MDPI, Basel, Switzerland. This article is an open access article distributed under the terms and conditions of the Creative Commons Attribution (CC BY) license.
Share and Cite
Du, X.; Chen, Q.; Zhuang, J.; Zhao, M.; Duan, Y.; Wang, S.; An, R.; Liang, X. Yeast Efficiently Utilizes Ribosomal RNA-Derived Oligonucleotides as Bioavailable Nutrient Sources. Foods 2026, 15, 318. https://doi.org/10.3390/foods15020318
Du X, Chen Q, Zhuang J, Zhao M, Duan Y, Wang S, An R, Liang X. Yeast Efficiently Utilizes Ribosomal RNA-Derived Oligonucleotides as Bioavailable Nutrient Sources. Foods. 2026; 15(2):318. https://doi.org/10.3390/foods15020318
Chicago/Turabian StyleDu, Xinmei, Qitao Chen, Jingyun Zhuang, Mingqi Zhao, Yixin Duan, Shuang Wang, Ran An, and Xingguo Liang. 2026. "Yeast Efficiently Utilizes Ribosomal RNA-Derived Oligonucleotides as Bioavailable Nutrient Sources" Foods 15, no. 2: 318. https://doi.org/10.3390/foods15020318
APA StyleDu, X., Chen, Q., Zhuang, J., Zhao, M., Duan, Y., Wang, S., An, R., & Liang, X. (2026). Yeast Efficiently Utilizes Ribosomal RNA-Derived Oligonucleotides as Bioavailable Nutrient Sources. Foods, 15(2), 318. https://doi.org/10.3390/foods15020318

