Sign in to use this feature.

Years

Between: -

Subjects

remove_circle_outline
remove_circle_outline
remove_circle_outline
remove_circle_outline
remove_circle_outline
remove_circle_outline
remove_circle_outline
remove_circle_outline
remove_circle_outline

Journals

remove_circle_outline
remove_circle_outline
remove_circle_outline
remove_circle_outline
remove_circle_outline
remove_circle_outline
remove_circle_outline
remove_circle_outline
remove_circle_outline
remove_circle_outline
remove_circle_outline
remove_circle_outline
remove_circle_outline
remove_circle_outline
remove_circle_outline
remove_circle_outline
remove_circle_outline

Article Types

Countries / Regions

remove_circle_outline
remove_circle_outline
remove_circle_outline
remove_circle_outline
remove_circle_outline

Search Results (1,396)

Search Parameters:
Keywords = nuclear industry

Order results
Result details
Results per page
Select all
Export citation of selected articles as:
12 pages, 1845 KB  
Article
Hydrometallurgical Process to Extract Niobium from Tin Slag Through Alkaline Treatment and Sulfuric Acid Leaching
by Franco Garjulli, Juliana Mendes de Oliveira, Fernanda Gusman Garreta Zamengo, Denise Crocce Romano Espinosa and Jorge Alberto Soares Tenório
Minerals 2026, 16(2), 175; https://doi.org/10.3390/min16020175 - 5 Feb 2026
Abstract
Niobium and tantalum are critical metals that are important for technological development. Their main applications are in the production of alloys for the civil construction, electronics, nuclear, and aerospace industries, and in catalysis. Tin reduction slag is a possible secondary source of niobium [...] Read more.
Niobium and tantalum are critical metals that are important for technological development. Their main applications are in the production of alloys for the civil construction, electronics, nuclear, and aerospace industries, and in catalysis. Tin reduction slag is a possible secondary source of niobium and tantalum, containing 3.7% and 0.5% of Nb and Ta, respectively. The slag matrix is mainly composed of calcium silicate, a low-reactivity material that prevents contact between the leaching solution and the metals to be extracted; therefore, it is necessary to previously react the material with molten NaOH. This reaction converts calcium silicates into sodium silicates, which are more reactive and water-soluble, and converts the metals into oxyanions, niobates, and tantalates, which are more reactive species. After treatment with molten hydroxide, the material is then solubilized in water; this reaction removes part of the soluble materials and also fragments the silicate matrix. Nb and Ta remain in the solid phase during the water washing step and then undergo acid leaching, where, after the parameters are evaluated, Nb extraction of 96% and Ta leaching of less than 3% are achieved, using a concentration of 10 mol/L H2SO4, a time of 2 h, a temperature of 90 °C, and a liquid–solid ratio of 50. Full article
(This article belongs to the Special Issue Circular Economy of Remining Secondary Raw Materials)
24 pages, 2176 KB  
Article
Rosmarinic Acid Inhibits PRV Replication by Regulating Oxidative Stress Through the Nrf2 Signaling Pathway
by Ruifei Li, Yanfeng Zhang, Zhaokun Wan, Zhiyuan Ren, Zhiying Wang, Juanjuan Xu, Yan Zhu and Su Li
Animals 2026, 16(3), 493; https://doi.org/10.3390/ani16030493 - 4 Feb 2026
Abstract
Pseudorabies (PR) is an acute and highly contagious disease caused by the pseudorabies virus (PRV). This virus has a wide range of susceptible hosts and has caused major economic losses to the global swine industry. While rosmarinic acid possesses broad antioxidant and antiviral [...] Read more.
Pseudorabies (PR) is an acute and highly contagious disease caused by the pseudorabies virus (PRV). This virus has a wide range of susceptible hosts and has caused major economic losses to the global swine industry. While rosmarinic acid possesses broad antioxidant and antiviral properties, its efficacy against PRV has remained unexplored. Therefore, this study aimed to evaluate the anti-PRV activity of rosmarinic acid and to elucidate its underlying mechanism, with a focus on the nuclear factor erythroid 2-related factor 2 (Nrf2) signaling pathway. The results revealed that rosmarinic acid exhibited potent, concentration-dependent antiviral activity in vitro, with a half-maximal inhibitory concentration (IC50) of 0.02654 mg/mL, a half-maximal cytotoxic concentration (CC50) of 0.1043 mg/mL, and a selectivity index (SI) of 3.9. Rosmarinic acid inhibited virus adsorption, entry, and intracellular replication. It also significantly suppressed the expression of the gB protein. In a mouse model, rosmarinic acid treatment (200 mg/kg) significantly enhanced the survival rate to 28.5%. This treatment reduced the viral load in the brain, lungs, kidneys, heart, and spleen. It also alleviated the tissue damage caused by PRV infection. Furthermore, rosmarinic acid counteracted PRV-induced oxidative stress by elevating the activity of the antioxidant factors SOD and CAT and reducing the level of the oxidative factor MDA. Combined network pharmacology and molecular docking analyses predicted the Nrf2 signaling pathway as a key target for rosmarinic acid. Subsequent mechanistic studies confirmed that rosmarinic acid upregulated the expression of the Nrf2, HO-1, GPX, SOD, and CAT genes, as well as Nrf2 and HO-1 proteins, thereby promoting the nuclear translocation of Nrf2. These results identify rosmarinic acid as a promising anti-PRV agent that acts through multi-phase viral inhibition and activation of the Nrf2-mediated antioxidant defense, suggesting its potential as a novel pharmacological strategy against PRV. Full article
(This article belongs to the Section Veterinary Clinical Studies)
22 pages, 2660 KB  
Article
Reliable and Economically Viable Green Hydrogen Infrastructures—Challenges and Applications
by Przemyslaw Komarnicki
Hydrogen 2026, 7(1), 22; https://doi.org/10.3390/hydrogen7010022 - 2 Feb 2026
Viewed by 73
Abstract
The smart grid concept is based on the full integration of different types of energy sources and intelligent devices. Due to the short- and long-term volatility of these sources, new flexibility measures are necessary to ensure the smart grid operates stably and reliably. [...] Read more.
The smart grid concept is based on the full integration of different types of energy sources and intelligent devices. Due to the short- and long-term volatility of these sources, new flexibility measures are necessary to ensure the smart grid operates stably and reliably. One option is to convert renewable energy into hydrogen, especially during periods of generation overcapacity, in order that the hydrogen that is produced can be stored effectively and used “just in time” to stabilize the power system by undergoing a reverse conversion process in gas turbines or fuel cells which then supply power to the network. On the other hand, in order to achieve a sustainable general energy system (GES), it is necessary to replace other forms of fossil energy use, such as that used for heating and other industrial processes. Research indicates that a comprehensive hydrogen supply infrastructure is required. This infrastructure would include electrolyzers, conversion stations, pipelines, storage facilities, and hydrogen gas turbines and/or fuel cell power stations. Some studies in Germany suggest that the existing gas infrastructure could be used for this purpose. Further, nuclear and coal power plants are not considered reserve power plants (as in the German case), and an additional 20–30 GW of generation capacity in H2-operated gas turbines and strong H2 transportation infrastructure will be required over the next 10 years. The novelty of the approach presented in this article lies in the development of a unified modeling framework that enables the simultaneous and coherent representation of both economic and technical aspects of hydrogen production systems which will be used for planning and pre-decision making. From the technical perspective, the model, based on the black box approach, captures the key operational characteristics of hydrogen production, including energy consumption, system efficiency, and operational constraints. In parallel, the economic layer incorporates capital expenditures (CAPEX), operational expenditures (OPEX), and cost-related performance indicators, allowing for a direct linkage between technical operation and economic outcomes. This paper describes the systematic transformation from today’s power system to one that includes a hydrogen economy, with a particular focus on practical experiences and developments, especially in the German energy system. It discusses the components of this new system in depth, focusing on current challenges and applications. Some scaled current applications demonstrate the state of the art in this area, including not only technical requirements (reliability, risks) and possibilities, but also economic aspects (cost, business models, impact factors). Full article
Show Figures

Figure 1

28 pages, 12082 KB  
Article
Simulation-Based Heat Transfer Optimization for Mass Concrete in Nuclear Power Station Construction: A Case Study
by Jie Xiong, Degui Wang, Liping Xie, Zhu Fan and Zhongli Yao
Buildings 2026, 16(3), 606; https://doi.org/10.3390/buildings16030606 - 2 Feb 2026
Viewed by 113
Abstract
The construction of mass concrete foundations for nuclear power plants faces significant challenges in controlling hydration heat and preventing early-age thermal cracking. This study develops an integrated framework combining high-fidelity thermal–mechanical simulation, real-time temperature monitoring, and construction process optimization to address these issues. [...] Read more.
The construction of mass concrete foundations for nuclear power plants faces significant challenges in controlling hydration heat and preventing early-age thermal cracking. This study develops an integrated framework combining high-fidelity thermal–mechanical simulation, real-time temperature monitoring, and construction process optimization to address these issues. Focusing on the VVER-1200 reactor raft foundation in the Xudapu NPP Phase II Project, an innovative center-to-periphery synchronous pouring method is proposed, departing from conventional inclined or layered pouring by strategically utilizing stage time lags to moderate the radial temperature gradient. Numerical simulations demonstrate that this method significantly reduces the peak temperature and thermal stress. Field validation shows that the maximum core-to-surface temperature difference is controlled within 19.8 °C, well below the critical threshold of 25 °C, and the peak concrete temperature remains at 66.7 °C, safely below the risk level for delayed ettringite formation (82–85 °C). The cracking risk coefficient K remains below 0.65, indicating a low probability of thermal cracking. Post-construction inspection confirms the absence of thermal cracks in the 5240 m3 monolithic pour. The proposed methodology offers a reliable, science-based approach for thermal crack mitigation and serves as a valuable reference for similar large-scale mass concrete structures in nuclear and other critical infrastructure projects. Full article
Show Figures

Figure 1

27 pages, 4721 KB  
Article
A Template-Based Approach for Industrial Title Block Compliance Check
by Olivier Laurendin, Khwansiri Ninpan, Quentin Robcis, Richard Lehaut, Hélène Danlos, Nicolas Bureau and Robert Plana
Algorithms 2026, 19(2), 105; https://doi.org/10.3390/a19020105 - 29 Jan 2026
Viewed by 190
Abstract
Title block compliance checking requires interpreting irregular tabular layouts and reporting structural inconsistencies, not only extracting metadata. This paper introduces a user-in-the-loop, template-based method that leverages a graphical annotation workflow to encode title block structure as a hierarchical annotation graph combining detected primitives [...] Read more.
Title block compliance checking requires interpreting irregular tabular layouts and reporting structural inconsistencies, not only extracting metadata. This paper introduces a user-in-the-loop, template-based method that leverages a graphical annotation workflow to encode title block structure as a hierarchical annotation graph combining detected primitives (cells/text) with user-defined semantic entities (key–value pairs, tables, headers). The resulting template is matched onto target title blocks using relative positional constraints and category-specific rules that distinguish acceptable variability from non-compliance (e.g., variable-size tables versus missing fields). The system outputs extracted key–value information and localized warning logs for end-user correction. On a real industrial example from the nuclear domain, the approach achieves 98–99% compliant annotation matching and 84% accuracy in flagging structural/content deviations, while remaining tolerant to moderate layout changes. Limitations and extensions are discussed, including support for additional fields, improved key similarity metrics, operational deployment with integrated feedback and broader benchmarking. Full article
Show Figures

Figure 1

24 pages, 6109 KB  
Review
Recent Development of Oxide Dispersion-Strengthened Copper Alloys for Application in Nuclear Fusion
by Yunlong Jia, Long Guo, Wei Li, Shuai Zhang, Xiaojie Shi and Shengming Yin
J. Nucl. Eng. 2026, 7(1), 10; https://doi.org/10.3390/jne7010010 - 28 Jan 2026
Viewed by 142
Abstract
The performance of conventional precipitation-strengthened copper alloys drastically degrades at temperatures exceeding 500 °C, hindering their application under extreme conditions like those in nuclear fusion reactors. Oxide dispersion–strengthened copper (ODS–Cu) alloy surmounts these constraints by incorporating thermally stable, nanoscale oxide dispersoids that simultaneously [...] Read more.
The performance of conventional precipitation-strengthened copper alloys drastically degrades at temperatures exceeding 500 °C, hindering their application under extreme conditions like those in nuclear fusion reactors. Oxide dispersion–strengthened copper (ODS–Cu) alloy surmounts these constraints by incorporating thermally stable, nanoscale oxide dispersoids that simultaneously confer strengthening, microstructural stabilization, and enhanced irradiation tolerance, while preserving high thermal conductivity. This review comprehensively examines the state of the art in ODS–Cu alloy from a “processing–microstructure–property” perspective. We critically assess established and emerging fabrication routes, including internal oxidation, mechanical alloying, wet chemical synthesis, reactive spray deposition, and additive manufacturing, to evaluate their efficacy in achieving uniform dispersions of coherent/semi-coherent nano-oxides at engineering-relevant scales. The underlying strengthening mechanisms and performance trade-offs are quantitatively analyzed. The review also outlines strategies for joining and manufacturing complex components, highlights key gaps in metrology and reproducibility, and proposes a roadmap for research and standardization to accelerate industrial deployment in plasma-facing components. Full article
Show Figures

Graphical abstract

44 pages, 1387 KB  
Review
FPGA-Based Reconfigurable System: Research Progress and New Trend on High-Reliability Key Problems
by Zeyu Li, Pinle Qin, Rui Chai, Yuchen Hao, Dongmei Zhang and Hui Li
Electronics 2026, 15(3), 548; https://doi.org/10.3390/electronics15030548 - 27 Jan 2026
Viewed by 106
Abstract
FPGA-based reconfigurable systems play a vital role in many critical domains by virtue of their unique advantages. They can effectively adapt to dynamically changing application scenarios, while featuring high parallelism and low power consumption. As a result, they have been widely adopted in [...] Read more.
FPGA-based reconfigurable systems play a vital role in many critical domains by virtue of their unique advantages. They can effectively adapt to dynamically changing application scenarios, while featuring high parallelism and low power consumption. As a result, they have been widely adopted in key sectors such as aerospace, nuclear industry, and weapon equipment, where high performance and stability are of utmost importance. However, these systems face significant challenges. The continuous and drastic reduction in chip process size has led to increasingly complex and delicate internal circuit structures and physical characteristics. Meanwhile, the operating environments are often harsh and unpredictable. Additionally, the adoption of untrusted third-party foundries to reduce development costs further compounds these issues. Collectively, these factors make such systems highly susceptible to reliability threats, including environmental radiation, aging degradation, and malicious hardware attacks. These problems severely impact the stable operation and functionality of the systems. Therefore, ensuring the highly reliable operation of reconfigurable systems has become a critical issue that urgently needs to be addressed. There is a pressing need to summarize their technical characteristics, research status, and development trends comprehensively and in depth. In response, this paper conducts relevant research. By systematically reviewing 183 domestic and international research papers published between 2012 and 2024, it first provides a detailed analysis of the root causes of reliability issues in reconfigurable systems, thoroughly exploring their underlying mechanisms. Second, it focuses on the key technologies for achieving high reliability, encompassing four types of fault-tolerant design technologies, three types of aging mitigation technologies, and two types of hardware attack defense technologies. The paper comprehensively summarizes relevant research findings and the latest advancements in this field, offering a wealth of references for related research. Finally, it conducts a detailed comparative analysis and summary of the research hotspots in the field of high-reliability reconfigurable systems. It objectively evaluates the achievements and shortcomings of current research efforts and delves into the development trends of key technologies for high-reliability reconfigurable systems, providing clear directions for future research and practical applications. Full article
(This article belongs to the Special Issue New Trends in Cybersecurity and Hardware Design for IoT)
Show Figures

Figure 1

23 pages, 4386 KB  
Article
Could Insect Frass Be Used as a New Organic Fertilizer in Agriculture? Nutritional Composition, Nature of Organic Matter, Ecotoxicity, and Phytotoxicity of Insect Excrement Compared to Eisenia fetida Vermicompost
by Patricia Castillo, José Antonio Sáez-Tovar, Francisco Javier Andreu-Rodríguez, Héctor Estrada-Medina, Frutos Carlos Marhuenda-Egea, María Ángeles Bustamante, Anabel Martínez-Sánchez, Encarnación Martínez-Sabater, Luciano Orden, Pablo Barranco, María José López and Raúl Moral
Insects 2026, 17(2), 142; https://doi.org/10.3390/insects17020142 - 27 Jan 2026
Viewed by 496
Abstract
The expanding insect farming industry generates up to 67,000 tons of frass per year. Its potential use as fertilizer is promising, but has not yet been widely studied. This study aimed to characterize the chemical composition, organic matter structure, ecotoxicity, and phytotoxicity of [...] Read more.
The expanding insect farming industry generates up to 67,000 tons of frass per year. Its potential use as fertilizer is promising, but has not yet been widely studied. This study aimed to characterize the chemical composition, organic matter structure, ecotoxicity, and phytotoxicity of frass from four insect species in order to evaluate its potential as a fertilizer. We compared four types of insect frass (IF) (Tenebrio molitor, Galleria mellonella, Hermetia illucens, and Acheta domesticus) to Eisenia fetida vermicompost (EFV). We used physicochemical analyses (pH, electrical conductivity (EC), macro-micronutrients and dissolved organic carbon (DOC), spectroscopy (solid-state 13C nuclear magnetic resonance (NMR), and Fourier-transform infrared spectroscopy (FTIR)) and thermogravimetry/differential scanning calorimetry (TGA/DSC: R1, R2, Tmax), together with phytotoxicity (germination index, %GI) and ecotoxicity (toxicity units, TU) bioassays. Composition was species-dependent: A. domesticus showed the highest levels of nitrogen (N), phosphorus (P), and potassium (K); the concentration of DOC was higher in insect frass (IF) than in EFV, with the highest concentration found in IF of T. molitor. 13C NMR/FTIR profiles distinguished between frass (carbohydrates/proteins and chitin signals) and EFV (humified, oxidized matrix). Thermal stability followed: G. mellonella (R1 ≈ 0.88) ≥ A. domesticus (0.79) > H. illucens (0.73) > EFV (0.67) > T. molitor (0.50). In bioassays, T. molitor and A. domesticus exhibited phytotoxicity (%GI < 30), whereas G. mellonella and H. illucens did not. EFV exhibited the highest %GI. Dilution increased %GI in all materials, especially in T. molitor and A. domesticus, and reduced acute risk (TU). Frass is not a uniform input: its agronomic performance emerges from the interaction between EC (ionic stress), the availability of labile C (DOC, C/N and low-temperature exotherms), and structural stability (R1/R2 and aromaticity). In terms of formulation, IF can provide nutrients that mineralize rapidly, whereas EFV contributes stability. Controlling the inclusion and dilution of materials (e.g., limiting the amount of T. molitor in blends) and considering the mixing matrix helps to manage phytotoxicity and ecotoxicity, and realize the fertilizer value of the product. Full article
(This article belongs to the Section Role of Insects in Human Society)
Show Figures

Graphical abstract

19 pages, 4385 KB  
Article
Genome-Wide Analysis of the Heat Shock Transcription Factor Gene Family in Flammulina filiformis and Its Response to CO2-Mediated Fruit Body Development
by Xinlian Duan, Xing Han, Ruixiang Zhao, Ying Gan, Jie Chen, Renyun Miao, Junbin Lin, Rencai Feng, Zongjun Tong, Bingcheng Gan and Junjie Yan
Horticulturae 2026, 12(2), 132; https://doi.org/10.3390/horticulturae12020132 - 24 Jan 2026
Viewed by 193
Abstract
Flammulina filiformis is the key industrial edible fungus that requires elevated CO2 to promote the growth of long stipe and small pileus fruiting bodies. Heat shock transcription factors (HSFs) play vital roles in stress response and development regulation; yet the HSF gene [...] Read more.
Flammulina filiformis is the key industrial edible fungus that requires elevated CO2 to promote the growth of long stipe and small pileus fruiting bodies. Heat shock transcription factors (HSFs) play vital roles in stress response and development regulation; yet the HSF gene family and its expression dynamics during fruiting body development in F. filiformis remain uncharacterized. This study aims to identify and characterize the HSF gene family in F. filiformis and to investigate their expression patterns during fruiting body development and in response to CO2 treatments. In this study, 7 FfHSFs were identified, and their structures, sequence features, and phylogenetics were further analyzed. Expression patterns under CO2 regulation were examined via qRT-PCR. The FfHSFs exhibited CDS lengths of 618–2298 bp, encoding 301–765 hydrophilic amino acids, with molecular weights ranging from 23.4 to 83.8 kDa and theoretical pI values between 4.75 and 9.15. All were predicted to be nuclear-localized. Cis-element analysis revealed motifs associated with growth regulation and stress responses such as low temperature, drought, and hypoxia. Phylogenetically, fungal HSFs were grouped into five clusters, with FfHSFs distributed across four. In this study, we examined the expression levels at four time points (0 h, 2 h, 12 h, and 36 h), under three different carbon dioxide concentrations (0.1%, 5%, and 20%) and in two types of tissues (pileus and stipe) for each six biological replicates. CO2 treatments showed that 5% CO2 significantly suppressed pileus expansion but not stipe elongation, while 20% CO2 inhibited both. Under 20% CO2 treatment, the pileus diameter decreased by approximately 40%, and simultaneously, the expression level of FfHSF1 decreased by about 70%. qRT-PCR indicated that FfHSF1 decreased with pileus expansion, whereas FfHSF4 increased. All FfHSFs were highly expressed in the stipe elongation zone. Elevated CO2 down-regulated FfHSF1 in pileus and FfHSF6 in stipes. Based on these findings, it could be proposed that FfHSF1 and FfHSF6 might be candidate regulators in CO2-mediated morphogenesis, providing insights into hormonal and environmental control of fruiting body development in F. filiformis. Full article
(This article belongs to the Special Issue Edible Mushrooms: Genetics, Genomics, and Breeding)
Show Figures

Figure 1

26 pages, 2307 KB  
Review
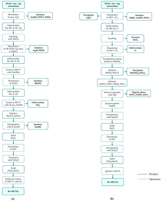
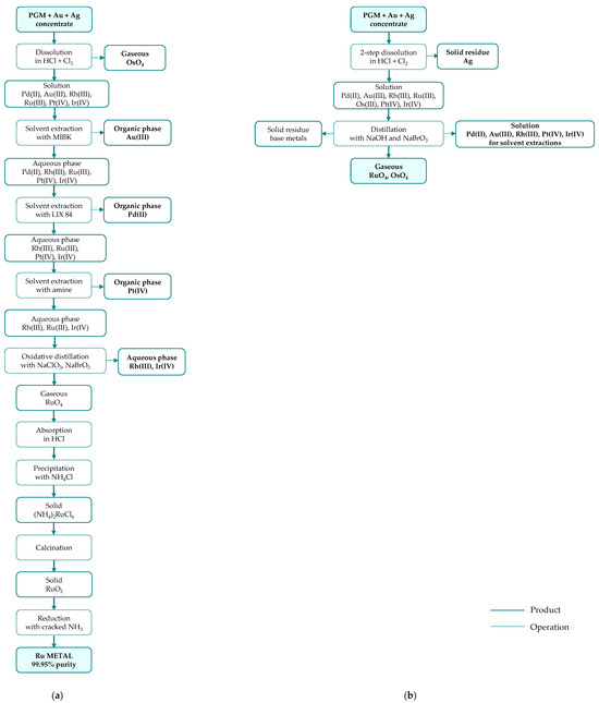
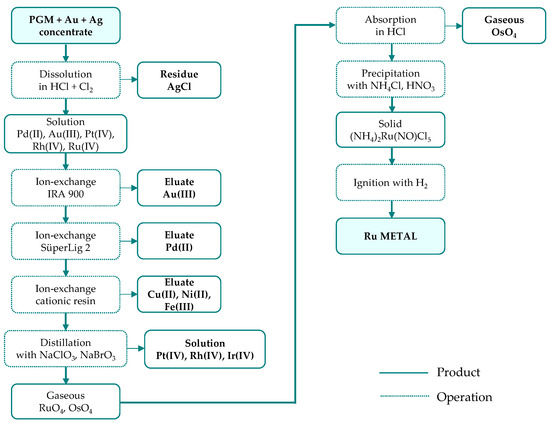
Reclaiming Ruthenium: A Comprehensive Review of Hydrometallurgical Strategies for Precious Metal Recovery
by Ewa Rudnik
Materials 2026, 19(3), 461; https://doi.org/10.3390/ma19030461 - 23 Jan 2026
Viewed by 214
Abstract
Ruthenium, a critical metal, plays an increasingly important role in modern applications, such as catalysts for chemical synthesis and the production of hard disk drives. As a result, the supply has struggled to meet the growing demand in recent years. The economic position [...] Read more.
Ruthenium, a critical metal, plays an increasingly important role in modern applications, such as catalysts for chemical synthesis and the production of hard disk drives. As a result, the supply has struggled to meet the growing demand in recent years. The economic position of ruthenium presents an opportunity to examine the methods of its extraction, particularly given that it is a lesser-known platinum group metal. This article explores the concentration of ruthenium in natural sources and the methods used in primary production, with a particular focus on hydrometallurgical techniques applied at an industrial scale. It also discusses secondary ruthenium-containing materials, including spent catalysts, metallurgical by-products, wastewaters, spent nuclear fuel. The article provides a detailed analysis of the composition of these materials, emphasizing hydrometallurgical methods like leaching and separation processes, along with the recovery of final products. Full article
(This article belongs to the Special Issue Advances in Efficient Utilization of Metallurgical Solid Waste)
Show Figures

Graphical abstract

17 pages, 5007 KB  
Article
Evaluation of the Antiviral Activity of a Natural Product, Schisandrin B, Against Rhabdovirus Infection in Chinese Rice Field Eels
by Yisha Liu, Mingyang Xue, Chen Xu, Yong Zhou, Nan Jiang, Yan Meng, Yiqun Li, Zhenyu Huang, Wenzhi Liu and Yuding Fan
Int. J. Mol. Sci. 2026, 27(2), 1118; https://doi.org/10.3390/ijms27021118 - 22 Jan 2026
Viewed by 100
Abstract
Chinese rice-field eel rhabdovirus (CrERV), an emerging viral pathogen, causes massive death in rice-field eels (Monopterus albus), thus threatening the industry’s development. There is currently no established treatment strategy for CrERV. This study evaluated the anti-CrERV effects of schisandrin B (Sch [...] Read more.
Chinese rice-field eel rhabdovirus (CrERV), an emerging viral pathogen, causes massive death in rice-field eels (Monopterus albus), thus threatening the industry’s development. There is currently no established treatment strategy for CrERV. This study evaluated the anti-CrERV effects of schisandrin B (Sch B) in vitro and in vivo. The results indicated that Sch B at 20 mg/L could inhibit the expression of the CrERV G protein, with a maximum inhibition rate of 69.5%. Additionally, Sch B mitigated the nuclear damage and mitochondrial membrane potential decline induced by CrERV, thereby preserving cellular morphology. A time-of-addition study suggested that Sch B might exert its antiviral effects during the mid-stage of viral replication. In vivo, Sch B exhibited promising preventive and therapeutic effects against CrERV infection in rice-field eels, enhancing their survival rate by 57% and 51%, when added at 0.075% and 0.025%, respectively. Overall, the natural product Sch B was proven to have excellent anti-CrERV activity, with broad prospects for application in aquaculture. Full article
(This article belongs to the Section Molecular Microbiology)
Show Figures

Figure 1

48 pages, 31780 KB  
Review
High-Temperature Oxidation-Resistant Composite Coatings for Extreme Environments: Material Systems, Design Strategies, Preparation Technologies, Performance Characterizations, and Research Challenges
by Yan-Long Yang, Shu-Qi Wang, Yong-Chun Zou, Lei Wen, Lei Huang, Guo-Liang Chen, Jia-Qi Zhu, Zhi-Yun Ye, En-Yu Xie, Qing-Yuan Zhao, Ya-Ming Wang, Jia-Hu Ouyang and Yu Zhou
J. Compos. Sci. 2026, 10(1), 51; https://doi.org/10.3390/jcs10010051 - 16 Jan 2026
Viewed by 268
Abstract
With the development of aerospace, energy and power, nuclear energy, and chemical industries, hot-end components of various key equipment are gradually facing more severe high-temperature challenges. The high-temperature oxidation failure of key thermal structural materials in hot-end components has become a critical bottleneck [...] Read more.
With the development of aerospace, energy and power, nuclear energy, and chemical industries, hot-end components of various key equipment are gradually facing more severe high-temperature challenges. The high-temperature oxidation failure of key thermal structural materials in hot-end components has become a critical bottleneck restricting their service life. Consequently, there is an urgent need for oxidation protection of these components. Oxidation-resistant composite coatings are widely recognized as one of the most effective approaches to mitigating high-temperature oxidation. This review initially outlines the characteristics and anti-oxidation mechanisms of various coating materials, followed by an in-depth examination of the impact of structural modifications such as multi-layer/gradient design, diffusion barriers, and self-healing structures on the anti-oxidation efficacy of coatings. Furthermore, it discusses the fundamental principles and key features of advanced coating fabrication techniques, as well as summarizes the methods for characterizing the performance of anti-oxidation composite coatings under real operating conditions. Lastly, the review analyzes the current limitations and challenges facing anti-oxidation coatings in practical applications and provides insights into future development prospects. Full article
(This article belongs to the Section Composites Applications)
Show Figures

Figure 1

9 pages, 1861 KB  
Communication
Inline NMR Detection of Li+ in Aqueous Solutions Using a Cryogen-Free Magnet at 4.7 T
by Eric Schmid, Jens Hänisch, Frank Hornung, Hermann Nirschl and Gisela Guthausen
Molecules 2026, 31(2), 267; https://doi.org/10.3390/molecules31020267 - 13 Jan 2026
Viewed by 172
Abstract
Lithium is of major importance for many areas of technology, especially batteries, and is therefore relevant to both the industrial and private sectors. High-performance, ideally inline-compatible analytics are important for economical and environmentally friendly lithium extraction. Nuclear Magnetic Resonance is an established analytical [...] Read more.
Lithium is of major importance for many areas of technology, especially batteries, and is therefore relevant to both the industrial and private sectors. High-performance, ideally inline-compatible analytics are important for economical and environmentally friendly lithium extraction. Nuclear Magnetic Resonance is an established analytical method that has already been used in numerous inline applications. For this study on 7Li NMR in flow, a cryogen-free magnet with a variable magnetic field was used, whereby a field strength of 4.7 T was set for the measurements for compatibility reasons. The influences of flow velocity, repetition time, and lithium concentration were investigated in spin echo measurements. This allows for defining limitations and potential fields of application for the measurement setup. In addition, the possibilities of internal pre-polarization were investigated. The results show that the method and setup are well suited for inline flow measurements on 7Li and have great potential for expanding the range of applications. Full article
(This article belongs to the Special Issue NMR and MRI in Materials Analysis: Opportunities and Challenges)
Show Figures

Graphical abstract

19 pages, 4774 KB  
Article
Valorization of Orange Peels for Pectin Extraction from BARI Malta-1 (Sweet Orange): A Green Approach for Sustainable Utilization of Citrus Waste
by M. A. A. Shofi Uddin Sarkar, Md Murshed Bhuyan and Sharmeen Nishat
Polysaccharides 2026, 7(1), 8; https://doi.org/10.3390/polysaccharides7010008 - 12 Jan 2026
Viewed by 267
Abstract
The agro-industrial valorization of citrus waste represents a promising avenue to employ underutilized bioresources. This research investigated the potential of the peels of BARI malta 1 (sweet orange), a widely grown variety in Bangladesh, as a viable and new source for pectin extraction. [...] Read more.
The agro-industrial valorization of citrus waste represents a promising avenue to employ underutilized bioresources. This research investigated the potential of the peels of BARI malta 1 (sweet orange), a widely grown variety in Bangladesh, as a viable and new source for pectin extraction. Pectin is a polysaccharide, having extensive applications in the pharmaceuticals, cosmetics, and food business as a thickening, texturizer, emulsifier, gelling agent, and stabilizer. This study investigated the optimum extraction conditions for maximum yield, characterization, and physicochemical properties of the obtained pectin and compared the results with the pectin obtained from other sources. Comprehensive characterization through Fourier-Transform Infrared Spectroscopy (FTIR), Nuclear Magnetic Resonance (NMR) spectroscopy, X-ray diffraction (XRD), thermogravimetric analysis (TGA), Differential Scanning Calorimetry (DSC), and Field Emission Scanning Electron Microscopy (FESEM) confirmed the structural identity, crystallinity, thermal stability, and morphological features of the extracted pectin. Physicochemical properties, including moisture content, ash content, equivalent weight, methoxyl content, and degree of esterification, indicate the suitability and superiority of the extracted pectin for industrial applications. This research approach not only supports eco-friendly processing of citrus waste but also opens avenue for circular economy initiatives in Bangladesh. Full article
Show Figures

Figure 1

11 pages, 1017 KB  
Proceeding Paper
Modelling of Open Circuit Cooling Systems Chemical Emissions to River Water via Blowdown Water and Their Impact on the Quality of Effluents Discharged
by Pavlo Kuznietsov, Olha Biedunkova, Alla Pryshchepa and Oleg Mandryk
Eng. Proc. 2025, 117(1), 22; https://doi.org/10.3390/engproc2025117022 - 8 Jan 2026
Viewed by 220
Abstract
Introduction: Open-circuit cooling systems (OCCSs), integral to many industrial processes, often release blowdown water containing elevated concentrations of treatment chemicals. These discharges, if uncontrolled, pose substantial risks to aquatic ecosystems and human health. This study addresses the environmental implications of chemical emissions from [...] Read more.
Introduction: Open-circuit cooling systems (OCCSs), integral to many industrial processes, often release blowdown water containing elevated concentrations of treatment chemicals. These discharges, if uncontrolled, pose substantial risks to aquatic ecosystems and human health. This study addresses the environmental implications of chemical emissions from OCCS blowdown through the development of a predictive model designed to estimate contaminant concentrations in receiving water bodies. Methods: The research employs a computational model based on mass-balance equations to simulate the dynamics of chemical emissions from blowdown water. It incorporates key operational variables, including flow rates, degradation rates, and evaporation characteristics. The model evaluates two chemical dosing strategies, continuous and fractional, and their resultant pollutant dispersal patterns in river systems. Validation was performed using empirical data from sulfuric acid (H2SO4) applications at a nuclear power plant between 2015 and 2022. Results: The model demonstrated strong agreement with observed sulfate ion concentrations in the receiving water body, confirming its predictive reliability. Continuous dosing resulted in stable levels of pollutants, while fractional dosing caused temporary peaks that did not exceed regulatory limits. Conclusion: The modeling of blowdown water reveals important implications for river water quality and suggests that current wastewater management practices may be insufficient, benefiting from the integration of predictive modeling for blowdown discharges in industrial settings. Full article
Show Figures

Figure 1

Back to TopTop