Sign in to use this feature.

Years

Between: -

Subjects

remove_circle_outline
remove_circle_outline
remove_circle_outline
remove_circle_outline
remove_circle_outline
remove_circle_outline
remove_circle_outline
remove_circle_outline
remove_circle_outline

Journals

remove_circle_outline
remove_circle_outline
remove_circle_outline

Article Types

Countries / Regions

Search Results (200)

Search Parameters:
Keywords = night vision

Order results
Result details
Results per page
Select all
Export citation of selected articles as:
25 pages, 8224 KB  
Article
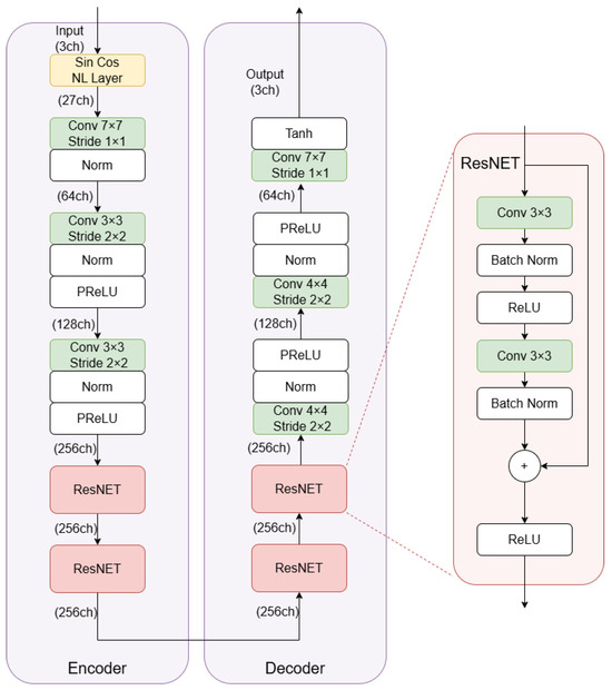
QWR-Dec-Net: A Quaternion-Wavelet Retinex Framework for Low-Light Image Enhancement with Applications to Remote Sensing
by Vladimir Frants, Sos Agaian, Karen Panetta and Artyom Grigoryan
Information 2026, 17(1), 89; https://doi.org/10.3390/info17010089 - 14 Jan 2026
Viewed by 210
Abstract
Computer vision and deep learning are essential in diverse fields such as autonomous driving, medical imaging, face recognition, and object detection. However, enhancing low-light remote sensing images remains challenging for both research and real-world applications. Low illumination degrades image quality due to sensor [...] Read more.
Computer vision and deep learning are essential in diverse fields such as autonomous driving, medical imaging, face recognition, and object detection. However, enhancing low-light remote sensing images remains challenging for both research and real-world applications. Low illumination degrades image quality due to sensor limitations and environmental factors, weakening visual fidelity and reducing performance in vision tasks. Common issues such as insufficient lighting, backlighting, and limited exposure create low contrast, heavy shadows, and poor visibility, particularly at night. We propose QWR-Dec-Net, a quaternion-based Retinex decomposition network tailored for low-light image enhancement. QWR-Dec-Net consists of two key modules: a decomposition module that separates illumination and reflectance, and a denoising module that fuses a quaternion holistic color representation with wavelet multi-frequency information. This structure jointly improves color constancy and noise suppression. Experiments on low-light remote sensing datasets (LSCIDMR and UCMerced) show that QWR-Dec-Net outperforms current methods in PSNR, SSIM, LPIPS, and classification accuracy. The model’s accurate illumination estimation and stable reflectance make it well-suited for remote sensing tasks such as object detection, video surveillance, precision agriculture, and autonomous navigation. Full article
(This article belongs to the Section Artificial Intelligence)
Show Figures

Figure 1

15 pages, 3013 KB  
Article
Numerical Simulation and Process Optimization of Sn-0.3Ag-0.7Cu Alloy Casting
by Hao Zhou, Yingwu Wang, Jianghua He, Chengchen Jin, Ayiqujin, Desheng Lei, Hui Fang and Kai Xiong
Materials 2026, 19(1), 198; https://doi.org/10.3390/ma19010198 - 5 Jan 2026
Viewed by 257
Abstract
Porosity formation due to solidification shrinkage and inadequate liquid metal feeding during the casting of Sn-0.3Ag-0.7Cu (SAC0307) is a critical issue that impairs quality and subsequent processing. However, the opacity of the casting process often obscures the quantitative relationships between process parameters and [...] Read more.
Porosity formation due to solidification shrinkage and inadequate liquid metal feeding during the casting of Sn-0.3Ag-0.7Cu (SAC0307) is a critical issue that impairs quality and subsequent processing. However, the opacity of the casting process often obscures the quantitative relationships between process parameters and defect formation, creating a significant barrier to science-based optimization. To address this, the present study utilizes finite element method (FEM) analysis to systematically investigate the influence of pouring temperature (PCT, 290–390 °C) and interfacial heat transfer coefficient (HTC, 900–5000 W/(m2·K)) on this phenomenon. The results reveal that PCT exerts a non-monotonic effect on porosity by modulating the solidification mode, which governs the accumulation of dispersed microporosity. In contrast, HTC plays a critical role in determining porosity morphology by controlling both the solidification rate and mode. Consequently, an optimal processing window was identified at 350 °C PCT and 3000 W/(m2·K) HTC, which significantly enhances interdendritic feeding and improves the ingot’s internal soundness. The efficacy of these optimized parameters was experimentally validated through macro- and microstructural characterization. This work not only elucidates the governing mechanisms of solidification quality but also demonstrates the value of numerical simulation for process optimization, offering a reliable scientific basis for the industrial production of high-quality SAC0307 alloys. Full article
(This article belongs to the Topic Numerical Modelling on Metallic Materials, 2nd Edition)
Show Figures

Figure 1

28 pages, 391 KB  
Article
Attitude of Hope in the Poetry of St. John of the Cross in Context of Ethics of Ambiguity and Spiritual Abuse
by Antonina Wozna Urbanczak
Religions 2026, 17(1), 39; https://doi.org/10.3390/rel17010039 - 30 Dec 2025
Viewed by 295
Abstract
The mystical poetry of St. John of the Cross (born in 1542 in Spain and died in 1591), a collaborator of St. Teresa of Jesus in the reform of the Carmelite Order, reveals how the experience of God is indissolubly linked with compassion, [...] Read more.
The mystical poetry of St. John of the Cross (born in 1542 in Spain and died in 1591), a collaborator of St. Teresa of Jesus in the reform of the Carmelite Order, reveals how the experience of God is indissolubly linked with compassion, and the practice of charity and hope. His life consistently reflects the virtues and attitudes celebrated in his poetry. This paper reinterprets three of his poems—Ascent of Mount Carmel, Of Falconry, and Spiritual Canticle—with a focus on the virtue and attitude of hope. It explores how hope is promoted and expressed through the lens of an ethics shaped by uncertainty and ambiguity, establishing a creative dialogue between classical and disruptive contemporary visions of Sanjuanist ethics. The text proposes an intersection of theology and ethics within a context of vulnerability, complexity, change, volatility, uncertainty, and ambiguity. It also addresses cases of spiritual abuse that distort the mystical and monastic meanings of the “dark night” metaphor. The experience of John of the Cross during his imprisonment is examined in relation to criteria for spiritual growth, with the aim of preventing spiritual misguidance. The paper aims to open the conversation in relation to the problem of abuse and its relation of how the cross may be understood and―in consequence―to help prevent the spiritual abuse that can take place through spiritual guidance. Full article
12 pages, 397 KB  
Article
Ergonomics in Sleep Medicine: Interfacing Myofunctional Therapy with Orofacial Muscular Balance and Sleep Posture
by Siddharth Sonwane and Shweta Sonwane
Int. J. Orofac. Myol. Myofunct. Ther. 2026, 52(1), 2; https://doi.org/10.3390/ijom52010002 - 30 Dec 2025
Viewed by 306
Abstract
Background/Objectives: Obstructive sleep apnea (OSA) is a prevalent sleep-related breathing disorder characterized by repeated episodes of upper airway obstruction during sleep, leading to intermittent hypoxia and fragmented sleep architecture. Orofacial myofunctional therapy (OMT) has emerged as a promising non-invasive approach to improving airway [...] Read more.
Background/Objectives: Obstructive sleep apnea (OSA) is a prevalent sleep-related breathing disorder characterized by repeated episodes of upper airway obstruction during sleep, leading to intermittent hypoxia and fragmented sleep architecture. Orofacial myofunctional therapy (OMT) has emerged as a promising non-invasive approach to improving airway patency in individuals with mild-to-moderate OSA. However, the role of sleep ergonomics—including sleep posture and pillow support—in enhancing OMT outcomes remains underexplored. This study aimed to evaluate whether ergonomic interventions could augment the therapeutic effects of OMT in adult patients with mild-to-moderate OSA. Methods: A 12-week prospective cohort study was conducted involving 60 adult participants diagnosed with mild-to-moderate OSA. All participants underwent a structured orofacial myofunctional therapy (OMT) program comprising exercises for tongue elevation, lip seal enhancement, and soft palate strengthening. In addition, ergonomic instructions were provided regarding optimal sleeping posture and pillow adjustment. Compliance with ergonomic practices was monitored weekly using infrared night-vision cameras and reviewed by a blinded sleep technician. Pre- and post-intervention assessments included apnea–hypopnea index (AHI), Pittsburgh Sleep Quality Index (PSQI), and Ep-worth Sleepiness Scale (ESS). Results: Statistically significant improvements were observed in all measured parameters following the intervention. AHI scores reduced from 18.2 ± 4.5 to 10.6 ± 3.9 events/hour (p < 0.001), PSQI scores improved from 11.3 ± 2.1 to 6.5 ± 1.8 (p < 0.001), and ESS scores declined from 13.7 ± 2.6 to 7.4 ± 2.0 (p < 0.001). Participants with high adherence to ergonomic recommendations demonstrated significantly greater clinical improvements compared to less adherent individuals. Conclusions: The combination of ergonomic sleep posture interventions with OMT was associated with positive improvements in sleep-related outcomes, comparable to or in some cases better than those reported in previous studies evaluating these interventions independently. As an observational cohort without a control arm, this study cannot establish causality but provides preliminary evidence to guide the design of future randomized clinical trials. Full article
Show Figures

Graphical abstract

30 pages, 62736 KB  
Article
A Polynomial and Fourier Basis Network for Vision-Based Translation Tasks
by Jhilik Bhattacharya, Alberto Carini, Stefano Marsi and Giovanni Ramponi
Electronics 2026, 15(1), 52; https://doi.org/10.3390/electronics15010052 - 23 Dec 2025
Viewed by 194
Abstract
The transformer architecture and its attention-based modules have become quite popular recently and are used for solving most computer vision tasks. However, there have been attempts to explore whether other modules can perform equally well with lower computational costs. In this paper, we [...] Read more.
The transformer architecture and its attention-based modules have become quite popular recently and are used for solving most computer vision tasks. However, there have been attempts to explore whether other modules can perform equally well with lower computational costs. In this paper, we introduce a nonlinear convolution structure composed of learnable polynomial and Fourier features, which allows better spectral representation with fewer parameters. The solution we propose is in principle feasible for many CNN application fields, and we present its theoretical motivation. Next, to demonstrate the performance of our architecture, and we exploit it for a paradigmatic task: image translation in driving-related scenarios such as deraining, dehazing, dark-to-bright, and night-to-day transformations. We use specific benchmark datasets for each task and standard quality parameters. The results show that our network provides acceptable or better performances when compared to transformer-based architectures, with a major reduction in the network size due to the use of such a nonlinear convolution block. Full article
(This article belongs to the Section Artificial Intelligence)
Show Figures

Figure 1

27 pages, 4420 KB  
Article
Real-Time Quarry Truck Monitoring with Deep Learning and License Plate Recognition: Weighbridge Reconciliation for Production Control
by Ibrahima Dia, Bocar Sy, Ousmane Diagne, Sidy Mané and Lamine Diouf
Mining 2025, 5(4), 84; https://doi.org/10.3390/mining5040084 - 14 Dec 2025
Viewed by 431
Abstract
This paper presents a real-time quarry truck monitoring system that combines deep learning and license plate recognition (LPR) for operational monitoring and weighbridge reconciliation. Rather than estimating load volumes directly from imagery, the system ensures auditable matching between detected trucks and official weight [...] Read more.
This paper presents a real-time quarry truck monitoring system that combines deep learning and license plate recognition (LPR) for operational monitoring and weighbridge reconciliation. Rather than estimating load volumes directly from imagery, the system ensures auditable matching between detected trucks and official weight records. Deployed at quarry checkpoints, fixed cameras stream to an edge stack that performs truck detection, line-crossing counts, and per-frame plate Optical Character Recognition (OCR); a temporal voting and format-constrained post-processing step consolidates plate strings for registry matching. The system exposes a dashboard with auditable session bundles (model/version hashes, Region of Interest (ROI)/line geometry, thresholds, logs) to ensure replay and traceability between offline evaluation and live operations. We evaluate detection (precision, recall, mAP@0.5, and mAP@0.5:0.95), tracking (ID metrics), and (LPR) usability, and we quantify operational validity by reconciling estimated shift-level tonnage T against weighbridge tonnage T* using Mean Absolute Error (MAE), Mean Absolute Percentage Error (MAPE), R2, and Bland–Altman analysis. Results show stable convergence of the detection models, reliable plate usability under varied optics (day, dusk, night, and dust), low-latency processing suitable for commodity hardware, and close agreement with weighbridge references at the shift level. The study demonstrates that vision-based counting coupled with plate linkage can provide regulator-ready KPIs and auditable evidence for production control in quarry operations. Full article
(This article belongs to the Special Issue Mine Management Optimization in the Era of AI and Advanced Analytics)
Show Figures

Graphical abstract

24 pages, 2374 KB  
Article
NightTrack: Joint Night-Time Image Enhancement and Object Tracking for UAVs
by Xiaomin Huang, Yunpeng Bai, Jiaman Ma, Ying Li, Changjing Shang and Qiang Shen
Drones 2025, 9(12), 824; https://doi.org/10.3390/drones9120824 - 27 Nov 2025
Viewed by 650
Abstract
UAV-based visual object tracking has recently become a prominent research focus in computer vision. However, most existing trackers are primarily benchmarked under well-illuminated conditions, largely overlooking the challenges that may arise in night-time scenarios. Although attempts exist to restore image brightness via low-light [...] Read more.
UAV-based visual object tracking has recently become a prominent research focus in computer vision. However, most existing trackers are primarily benchmarked under well-illuminated conditions, largely overlooking the challenges that may arise in night-time scenarios. Although attempts exist to restore image brightness via low-light image enhancement before feeding frames to a tracker, such two-stage pipelines often struggle to strike an effective balance between the competing objectives of enhancement and tracking. To address this limitation, this work proposes NightTrack, a unified framework that optimizes both low-light image enhancement and UAV object tracking. While boosting image visibility, NightTrack not only explicitly preserves but also reinforces the discriminative features required for robust tracking. To improve the discriminability of low-light representations, Pyramid Attention Modules (PAMs) are introduced to enhance multi-scale contextual cues. Moreover, by jointly estimating illumination and noise curves, NightTrack mitigates the potential adverse effects of low-light environments, leading to significant gains in precision and robustness. Experimental results on multiple night-time tracking benchmarks demonstrate that NightTrack outperforms state-of-the-art methods in night-time scenes, exhibiting strong promises for further development. Full article
Show Figures

Figure 1

10 pages, 1110 KB  
Article
Far-Infrared Imaging Lens Based on Dual-Plane Diffractive Optics
by Chao Yan, Zhongzhou Tian, Xiaoli Gao, Xuezhou Yang, Qingshan Xu, Ligang Tan, Kai Li, Xiuzheng Wang and Yi Zhou
Photonics 2025, 12(11), 1117; https://doi.org/10.3390/photonics12111117 - 13 Nov 2025
Viewed by 467
Abstract
Far-infrared imaging is a powerful tool in night vision and temperature measurement, with broad applications in military, astronomy, meteorology, industrial, and medical fields. However, conventional imaging lenses face challenges such as large size, heavy weight, and difficulties in miniaturization, which hinder their integration [...] Read more.
Far-infrared imaging is a powerful tool in night vision and temperature measurement, with broad applications in military, astronomy, meteorology, industrial, and medical fields. However, conventional imaging lenses face challenges such as large size, heavy weight, and difficulties in miniaturization, which hinder their integration and use in applications with strict requirements for mass and volume, such as drone-based observation and imaging. To address these limitations, we designed a dual-plane diffractive optical lens optimized for the 10.9–11.1 μm wavelength band with a 0.2 μm bandwidth. By optimizing parameters including focal length, spot size, and field of view, we derived the phase distribution of the lens and converted it into the surface sag. To enhance diffraction efficiency and minimize energy loss, the lens was fabricated using a continuous phase surface on single-crystal Germanium. Finally, an imaging system was constructed to achieve clear imaging of various samples, demonstrating the feasibility of both the device and the system. This approach shows great potential for applications requiring lightweight and miniaturized solutions, such as infrared imaging, machine vision, remote sensing, biological imaging, and materials science. Full article
(This article belongs to the Special Issue Advancements in Optical Metrology and Imaging)
Show Figures

Figure 1

25 pages, 3411 KB  
Review
Retinal Laser Therapy Mechanisms, Innovations, and Clinical Applications
by Xinyi Xie, Luqman Munir and Yannis Mantas Paulus
Photonics 2025, 12(11), 1043; https://doi.org/10.3390/photonics12111043 - 22 Oct 2025
Viewed by 2723
Abstract
Retinal laser therapy has been a mainstay for treating proliferative diabetic retinopathy, retinal vascular disease, and retinal breaks since 1961. However, conventional millisecond photocoagulation can cause permanent scarring and procedure discomfort, motivating the development of damage-sparing approaches that preserve the neurosensory retina. Clinically, [...] Read more.
Retinal laser therapy has been a mainstay for treating proliferative diabetic retinopathy, retinal vascular disease, and retinal breaks since 1961. However, conventional millisecond photocoagulation can cause permanent scarring and procedure discomfort, motivating the development of damage-sparing approaches that preserve the neurosensory retina. Clinically, panretinal photocoagulation remains effective for proliferative disease but trades off peripheral visual field and night vision. This review synthesizes development, mechanisms, and clinical evidence for laser modalities, including short-pulse selective retinal therapy (SRT), subthreshold diode micropulse (SDM), and pattern-scanning photocoagulation. We conducted a targeted narrative search of PubMed/MEDLINE, Embase, Web of Science, and trial registries (1960–September 2025), supplemented by reference list screening. We prioritized randomized/prospective studies, large cohorts, systematic reviews, mechanistic modeling, and relevant preclinical work. Pulse duration is the primary determinant of laser–tissue interaction. In the microsecond regime, SRT yields retinal pigment epithelium (RPE)-selective photodisruption via microcavitation and uses real-time optoacoustic or OCT feedback. SDM 100–300 µs delivers nondamaging thermal stress with low duty cycles and titration-based dosing. Pattern-scanning platforms improve throughput and tolerance yet remain destructive photocoagulation. Feedback-controlled SRT shows anatomic/functional benefit in chronic central serous chorioretinopathy and feasibility in diabetic macular edema. SDM can match threshold macular laser for selected DME and may reduce anti-VEGF injection burden. Sub-nanosecond “rejuvenation” lasers show no overall benefit in intermediate AMD and may be harmful in specific phenotypes. Advances in delivery, dosimetry, and closed-loop feedback aim to minimize collateral damage while retaining therapeutic effect. Key gaps include head-to-head trials (SRT vs. PDT/SDM), standardized feedback thresholds across pigmentation and devices, and long-term macular safety to guide broader clinical adoption. Full article
(This article belongs to the Special Issue Novel Techniques and Applications of Ophthalmic Optics)
Show Figures

Figure 1

9 pages, 2395 KB  
Article
A Wide Field of View and Broadband Infrared Imaging System Integrating a Dispersion-Engineered Metasurface
by Bo Liu, Yunqiang Zhang, Zhu Li, Xuetao Gan and Xin Xie
Photonics 2025, 12(10), 1033; https://doi.org/10.3390/photonics12101033 - 19 Oct 2025
Viewed by 721
Abstract
We present a compact hybrid imaging system operating in the 3–5 μm spectral band that combines refractive optics with a dispersion-engineered metasurface to overcome the longstanding trade-off between wide field of view (FOV), system size, and thermal stability. The system achieves an ultra-wide [...] Read more.
We present a compact hybrid imaging system operating in the 3–5 μm spectral band that combines refractive optics with a dispersion-engineered metasurface to overcome the longstanding trade-off between wide field of view (FOV), system size, and thermal stability. The system achieves an ultra-wide 178° FOV within a total track length of only 28.25 mm, employing just three refractive lenses and one metasurface. Through co-optimization of material selection and system architecture, it maintains the modulation transfer function (MTF) exceeding 0.54 at 33 lp/mm and the geometric (GEO) radius below 15 μm across an extended operational temperature range from –40 °C to 60 °C. The metasurface is designed using a propagation phase approach with cylindrical unit cells to ensure polarization-insensitive behavior, and its broadband dispersion-free phase profile is optimized via a particle swarm algorithm. The results indicate that phase-matching errors remain small at all wavelengths, with a mean value of 0.11068. This design provides an environmentally resilient solution for lightweight applications, including automotive infrared night vision and unmanned aerial vehicle remote sensing. Full article
(This article belongs to the Special Issue Optical Metasurfaces: Applications and Trends)
Show Figures

Figure 1

25 pages, 3002 KB  
Article
Monitoring Night-Time Activity Patterns of Laying Hens in Response to Poultry Red Mite Infestations Using Night-Vision Cameras
by Sam Willems, Hanne Nijs, Nathalie Sleeckx and Tomas Norton
Animals 2025, 15(19), 2928; https://doi.org/10.3390/ani15192928 - 9 Oct 2025
Viewed by 635
Abstract
The poultry red mite (PRM) feeds on hens’ blood at night, disrupting sleep, harming welfare, and reducing productivity. Effective control may lie in dynamic Integrated Pest Management (IPM), which relies on routine monitoring and adaptation to farm conditions. This study investigated how PRM [...] Read more.
The poultry red mite (PRM) feeds on hens’ blood at night, disrupting sleep, harming welfare, and reducing productivity. Effective control may lie in dynamic Integrated Pest Management (IPM), which relies on routine monitoring and adaptation to farm conditions. This study investigated how PRM infestations affect the night-time activity of hens. Three groups of eight hens, housed in enriched cages, were monitored with night-vision cameras over a two-month period, both before and after artificial PRM introduction, while PRM levels were simultaneously recorded. To quantify changes in behaviour, we developed an activity-monitoring algorithm that extracts both group-level and individual night-time activity patterns from video recordings. Group activity between 18:00 and 03:00 was analyzed hourly, and individual activity between 21:00 and 00:00 was classified into four activity categories. Before infestation, group activity declined after 19:00, remained low from 20:00 to 01:00, and peaked just before the end of the dark period. After infestation, activity remained elevated with no anticipatory activity peak towards the end of the dark period. Individual data showed an increase in time spent in the most active activity category from 24% to 67% after infestation. The rise in calculated activity was supported by a nearly 23-fold increase in annotated PRM-related behaviours, specifically head shaking and head scratching. These findings suggest that PRM mostly disrupted sleep from two hours after lights-off to two hours before lights-on and may have acted as a chronic stressor. Automated video-based monitoring could strengthen dynamic IPM in commercial systems. Full article
Show Figures

Figure 1

25 pages, 18797 KB  
Article
AEFusion: Adaptive Enhanced Fusion of Visible and Infrared Images for Night Vision
by Xiaozhu Wang, Chenglong Zhang, Jianming Hu, Qin Wen, Guifeng Zhang and Min Huang
Remote Sens. 2025, 17(18), 3129; https://doi.org/10.3390/rs17183129 - 9 Sep 2025
Viewed by 1601
Abstract
Under night vision conditions, visible-spectrum images often fail to capture background details. Conventional visible and infrared fusion methods generally overlay thermal signatures without preserving latent features in low-visibility regions. This paper proposes a novel deep learning-based fusion algorithm to enhance visual perception in [...] Read more.
Under night vision conditions, visible-spectrum images often fail to capture background details. Conventional visible and infrared fusion methods generally overlay thermal signatures without preserving latent features in low-visibility regions. This paper proposes a novel deep learning-based fusion algorithm to enhance visual perception in night driving scenarios. Firstly, a local adaptive enhancement algorithm corrects underexposed and overexposed regions in visible images, thereby preventing oversaturation during brightness adjustment. Secondly, ResNet152 extracts hierarchical feature maps from enhanced visible and infrared inputs. Max pooling and average pooling operations preserve critical features and distinct information across these feature maps. Finally, Linear Discriminant Analysis (LDA) reduces dimensionality and decorrelates features. We reconstruct the fused image by the weighted integration of the source images. The experimental results on benchmark datasets show that our approach outperforms state-of-the-art methods in both objective metrics and subjective visual assessments. Full article
Show Figures

Graphical abstract

16 pages, 7591 KB  
Article
High-Fidelity NIR-LED Direct-View Display System for Authentic Night Vision Goggle Simulation Training
by Yixiong Zeng, Bo Xu and Kun Qiu
Sensors 2025, 25(17), 5368; https://doi.org/10.3390/s25175368 - 30 Aug 2025
Viewed by 1439
Abstract
Current simulation training for pilots wearing night vision goggles (NVGs) (e.g., night landings and tactical reconnaissance) faces fidelity limitations from conventional displays. This study proposed a novel dynamic NIR-LED direct-view display system for authentic nighttime scene simulation. Through comparative characterization of NVG response [...] Read more.
Current simulation training for pilots wearing night vision goggles (NVGs) (e.g., night landings and tactical reconnaissance) faces fidelity limitations from conventional displays. This study proposed a novel dynamic NIR-LED direct-view display system for authentic nighttime scene simulation. Through comparative characterization of NVG response across LED wavelengths under ultra-low-current conditions, 940 nm was identified as the optimal wavelength. Quantification of inherent nonlinear response in NVG observation enabled derivation of a mathematical model that provides the foundation for inverse gamma correction compensation. A prototype NIR-LED display was engineered with 1.25 mm pixel pitch and 1280 × 1024 resolution at 60 Hz refresh rate, achieving >90% uniformity and >2000:1 contrast. Subjective evaluations confirmed exceptional simulation fidelity. This system enables high-contrast, low-power NVG simulation for both full-flight simulators and urban low-altitude reconnaissance training systems, providing the first quantified analysis of NVG-LED nonlinear interactions and establishing the technical foundation for next-generation LED-based all-weather visual displays. Full article
(This article belongs to the Section Sensing and Imaging)
Show Figures

Figure 1

19 pages, 2717 KB  
Article
EASD: Exposure Aware Single-Step Diffusion Framework for Monocular Depth Estimation in Autonomous Vehicles
by Chenyuan Zhang and Deokwoo Lee
Appl. Sci. 2025, 15(16), 9130; https://doi.org/10.3390/app15169130 - 19 Aug 2025
Cited by 1 | Viewed by 1148
Abstract
Monocular depth estimation (MDE) is a cornerstone of computer vision and is applied to diverse practical areas such as autonomous vehicles, robotics, etc., yet even the latest methods suffer substantial errors in high-dynamic-range (HDR) scenes where over- or under-exposure erases critical texture. To [...] Read more.
Monocular depth estimation (MDE) is a cornerstone of computer vision and is applied to diverse practical areas such as autonomous vehicles, robotics, etc., yet even the latest methods suffer substantial errors in high-dynamic-range (HDR) scenes where over- or under-exposure erases critical texture. To address this challenge in real-world autonomous driving scenarios, we propose the Exposure-Aware Single-Step Diffusion Framework for Monocular Depth Estimation (EASD). EASD leverages a pre-trained Stable Diffusion variational auto-encoder, freezing its encoder to extract exposure-robust latent RGB and depth representations. A single-step diffusion process then predicts the clean depth latent vector, eliminating iterative error accumulation and enabling real-time inference suitable for autonomous vehicle perception pipelines. To further enhance robustness under extreme lighting conditions, EASD introduces an Exposure-Aware Feature Fusion (EAF) module—an attention-based pyramid that dynamically modulates multi-scale features according to global brightness statistics. This mechanism suppresses bias in saturated regions while restoring detail in under-exposed areas. Furthermore, an Exposure-Balanced Loss (EBL) jointly optimises global depth accuracy, local gradient coherence and reliability in exposure-extreme regions—key metrics for safety-critical perception tasks such as obstacle detection and path planning. Experimental results on NYU-v2, KITTI, and related benchmarks demonstrate that EASD reduces absolute relative error by an average of 20% under extreme illumination, using only 60,000 labelled images. The framework achieves real-time performance (<50 ms per frame) and strikes a superior balance between accuracy, computational efficiency, and data efficiency, offering a promising solution for robust monocular depth estimation in challenging automotive lighting conditions such as tunnel transitions, night driving and sun glare. Full article
Show Figures

Figure 1

21 pages, 2424 KB  
Article
Soft Computing Approaches for Predicting Shade-Seeking Behavior in Dairy Cattle Under Heat Stress: A Comparative Study of Random Forests and Neural Networks
by Sergi Sanjuan, Daniel Alexander Méndez, Roger Arnau, J. M. Calabuig, Xabier Díaz de Otálora Aguirre and Fernando Estellés
Mathematics 2025, 13(16), 2662; https://doi.org/10.3390/math13162662 - 19 Aug 2025
Cited by 1 | Viewed by 855
Abstract
Heat stress is one of the main welfare and productivity problems faced by dairy cattle in Mediterranean climates. The main objective of this work is to predict heat stress in livestock from shade-seeking behavior captured by computer vision, combined with some climatic features, [...] Read more.
Heat stress is one of the main welfare and productivity problems faced by dairy cattle in Mediterranean climates. The main objective of this work is to predict heat stress in livestock from shade-seeking behavior captured by computer vision, combined with some climatic features, in a completely non-invasive way. To this end, we evaluate two soft computing algorithms—Random Forests and Neural Networks—clarifying the trade-off between accuracy and interpretability for real-world farm deployment. Data were gathered at a commercial dairy farm in Titaguas (Valencia, Spain) using overhead cameras that counted cows in the shade every 5–10 min during summer 2023. Each record contains the shaded-cow count, ambient temperature, relative humidity, and an exact timestamp. From here, three thermal indices were derived: the current THI, the previous-night mean THI, and the day-time accumulated THI. The resulting dataset covers 75 days and 6907 day-time observations. To evaluate the models’ performance a 5-fold cross-validation is also used. The results show that both soft computing models outperform a single Decision Tree baseline. The best Neural Network (3 hidden layers, 16 neurons each, learning rate =103) reaches an average RMSE of 14.78, while a Random Forest (10 trees, depth =5) achieves 14.97 and offers the best interpretability. Daily error distributions reveal a median RMSE of 13.84 and confirm that predictions deviate less than one hour from observed shade-seeking peaks. Although the dataset came from a single farm, the results generalized well within the observed range. However, the models could not accurately predict the exact number of cows in the shade. This suggests the influence of other variables not included in the analysis (such as solar radiation or wind data), which opens the door for future research. Full article
(This article belongs to the Topic Soft Computing and Machine Learning)
Show Figures

Figure 1

Back to TopTop