Next Article in Journal
Recovering the Reduced Scattering and Absorption Coefficients of Turbid Media from a Single Image
Next Article in Special Issue
Denoising-Adaptive Weighted Average Width Stripe Center Extraction Algorithm Based on Improved Hessian Matrix
Previous Article in Journal
High-Efficiency Terahertz Generation Using a Photoconductive Antenna with Vertically Distributed Ring-Disc Electrodes
Previous Article in Special Issue
A Two-Stage Framework for Distortion Information Estimation and Underwater Image Restoration
 
 
Font Type:
Arial Georgia Verdana
Font Size:
Aa Aa Aa
Line Spacing:
Column Width:
Background:
Article

Far-Infrared Imaging Lens Based on Dual-Plane Diffractive Optics

1
Sichuan Jiuzhou Electric Group Co., Ltd., Mianyang 621000, China
2
Key Laboratory of Optoelectronic Technology and Systems (Chongqing University), Ministry of Education, School of Optoelectronic Engineering, Chongqing University, 174 Shazheng Street, Shapingba, Chongqing 400044, China
*
Authors to whom correspondence should be addressed.
These authors contributed equally to this work.
Photonics 2025, 12(11), 1117; https://doi.org/10.3390/photonics12111117
Submission received: 7 October 2025 / Revised: 31 October 2025 / Accepted: 3 November 2025 / Published: 13 November 2025
(This article belongs to the Special Issue Advancements in Optical Metrology and Imaging)

Abstract

Far-infrared imaging is a powerful tool in night vision and temperature measurement, with broad applications in military, astronomy, meteorology, industrial, and medical fields. However, conventional imaging lenses face challenges such as large size, heavy weight, and difficulties in miniaturization, which hinder their integration and use in applications with strict requirements for mass and volume, such as drone-based observation and imaging. To address these limitations, we designed a dual-plane diffractive optical lens optimized for the 10.9–11.1 μm wavelength band with a 0.2 μm bandwidth. By optimizing parameters including focal length, spot size, and field of view, we derived the phase distribution of the lens and converted it into the surface sag. To enhance diffraction efficiency and minimize energy loss, the lens was fabricated using a continuous phase surface on single-crystal Germanium. Finally, an imaging system was constructed to achieve clear imaging of various samples, demonstrating the feasibility of both the device and the system. This approach shows great potential for applications requiring lightweight and miniaturized solutions, such as infrared imaging, machine vision, remote sensing, biological imaging, and materials science.

1. Introduction

Far-infrared telescopic imaging is a technology that utilizes far-infrared radiation for long-distance target detection and imaging. It operates by capturing the intrinsic or reflected infrared radiation emitted by objects and converting the invisible infrared signals into images by photoelectric transformation. This enables clear imaging in challenging conditions such as darkness, smoke, or complex environments, forming the foundation for the widespread application of infrared detection technology in military, astronomical, meteorological, industrial, and medical fields [1,2,3,4]. As far-infrared systems passively receive thermal radiation without actively emitting signals, they are difficult to be interfered with, allowing operation during night time, fog, or low visibility conditions.
Traditional optical systems, which rely on the refraction and reflection of light, often suffer from drawbacks such as large volume and heavy weight. Modern optical systems are increasingly evolving toward more compact and lightweight designs [5,6,7]. Planar imaging elements, a long-standing focus in optical engineering, have recently gained significant traction due to breakthroughs in optical manufacturing technology [8,9]. Compared to conventional lens designs, these elements offer distinct advantages in miniaturization while reducing the number of required lenses and improving the imaging performance of optical systems [10,11]. They have already found broad applications in imaging—for instance, their integration into drones has dramatically reduced system mass and volume.
Emerging technologies like metasurfaces and metalenses are pushing the boundaries further by enabling ultra-thin, lightweight optical components with unprecedented control over light. Compared to traditional lenses, metalenses are capable of focusing on finer details, reducing both the mass and volume of the optical system, while achieving higher-resolution imaging [12,13,14,15]. However, due to their high fabrication costs and the challenges associated with the design and manufacturing of metamaterials, the practical application of metalenses in real-world engineering remains limited [16,17]. In 2022, J. Li from the Institute of Optics and Electronics, Chinese Academy of Sciences, designed a planar optical lens operating in the 10 μm imaging band with a focal length of approximately 100 mm [18]. However, the metasurface-based approach proved excessively expensive and complex to fabricate. In 2024, M. Hou and colleagues developed a lightweight dual-plane imaging lens for far-infrared applications, specifically targeting gas leakage detection and temperature measurement [19]. The lens featured a 5 cm aperture, 0.5 mm thickness, and a 0.5 μm bandwidth, achieving an operating distance of up to 18 m with a focal length of 34 mm. Also in 2024, D. Lim at Harvard University fabricated an ultra-thin dual-sided planar focusing lens for the visible light spectrum. With a diameter of 100 mm, a focal length of 150 mm, a remarkable thickness of just 150 nm, and a narrow 7 nm bandwidth, the lens successfully demonstrated focusing capabilities [20]. In 2025, F. Zhao from the National University of Defense Technology designed a planar imaging lens with a 10–12 μm operating band, a 6.36 cm aperture, and a 20 cm imaging distance [21]. However, the metalens exhibited limited monochromatic aberration correction ability, resulting in low focusing efficiency and significant energy loss [22,23].
Based on the aforementioned research, it is evident that there is a growing demand for lightweight and cost-effective imaging lenses. Utilizing a single-planar optical lens for imaging presents a powerful solution [24]. Currently, research focused on the far-infrared band remains relatively limited and faces several shortcomings, such as large volume and length—often on the order of tens of centimeters—making it unsuitable for compact structural designs. Diffractive optical elements, known for their unique imaging and thermal characteristics, are widely used in this context. Among them, single-layer diffractive elements achieve diffraction efficiencies exceeding 80%. Compared to metalenses, single-layer diffractive elements can be fabricated using single-point diamond turning, which offers relatively simpler processing [25]. In 2025, J. Wang and colleagues from the Changchun Institute of Optics, Fine Mechanics and Physics (CIOMP) of the Chinese Academy of Sciences designed a dual-plane imaging lens for the visible light band. The lens featured an aperture of 46.8 mm and a thickness of 3 mm, with an operational bandwidth of 5 nm. To mitigate aberrations, an aperture stop was incorporated on the object side, and the Chevalier Landscape optical structure was adopted to reduce off-axis aberrations [26]. The total length of the optical system was approximately 180 mm. Their work demonstrates progress in minimizing optical system dimensions while addressing inherent challenges like aberrations in planar lenses.
In this work, we designed a planar optical lens targeting the 10.9–11.1 μm wavelength range with a bandwidth of 0.2 μm, an observation distance greater than 10 m. The surface temperatures of the vast majority of objects around us (such as the human body, buildings, vehicles, and equipment) correspond to thermal radiation peaks that fall precisely within the 8–14 µm wavelength range, with 11 µm located at the center of this band. Detecting within this wavelength range allows for the capture of the strongest thermal radiation signals emitted by objects, resulting in imaging with the highest contrast and sensitivity. In another hand, we only choose a bandwidth of 0.2 µm for our design, as it is easier to control the chromatic aberrations and the imaging energy is enough within this range. First, based on the system’s structural constraints, the optical power requirement was determined. Using the even-order binary surface phase formula, the quadratic phase coefficient was defined, thereby obtaining the phase distribution of the binary surface. Second, the chromatic aberration of the lens was characterized leveraging the negative dispersion properties of the binary optical surface. Third, Ansys Zemax OpticStudio 2024 software was employed to optimize various lens parameters, including focal length and spot size. Subsequently, the phase profile was converted into the surface sag of the lens. To enhance diffraction efficiency and minimize energy loss, a continuous phase surface was fabricated on a single-crystal Germanium substrate using ultra-precision machining techniques. Finally, an imaging system was constructed to achieve clear imaging of various samples. Experimental results demonstrated the far-infrared imaging capabilities, validating the feasibility of both our dual-plane diffractive optical lens and the system.

2. Principles and Methods

In this study, the design wavelength range is 10.9–11.1 μm, with the primary wavelength selected as 11 μm. To ensure high transmittance within this wavelength range, germanium was chosen as the optical material due to its favorable transmittance of approximately 70% in the far-infrared region and a refractive index of 4.0034 at the primary wavelength. The lens aperture is set to 25 mm.
The optical focusing power is primarily provided by a binary optical surface, whose phase profile is described using an even-order polynomial,
φ ( r ) = 2 π λ ( A 1 r 2 + A 2 r 4 + A 3 r 6 + )
where r is the radial coordinate of the lens, λ0 is the central wavelength (11 μm in this work), and Aᵢ represents the phase coefficient for the i-th order at the central wavelength. The optical focusing power is mainly determined by the first-order coefficient,
Φ = 2 m A 1
where m is the diffraction order (set to 1 in this work), and the focal length is designed to be 43.23 mm. Due to the negative dispersion characteristics of the binary surface, the focal length for other wavelengths λ is expressed as:
f ( λ ) = ( λ / m λ ) f 0
where f0 is the focal length at the central wavelength. The parameter m mainly determines the diffraction efficiency. In this study, the binary optical surface was fabricated using continuous profiling. The diffraction efficiency of the m-th order relative to wavelength is expressed as:
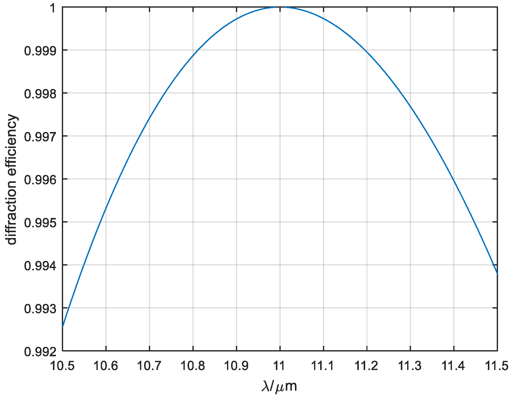
η m ( λ ) = sin c 2 ( λ / λ m )
The relationship between diffraction efficiency and wavelength can be illustrated in Figure 1, from which we can see that within the wavelength range of 10.9–11.1 μm, the diffraction efficiency exceeds 99.9%, ensuring sufficient energy utilization for practical applications. This high efficiency validates the effectiveness of the continuous-phase manufacturing approach and the design methodology employed.
When utilizing a single binary optical surface for imaging, chromatic aberration is inevitably introduced. The aperture of the designed lens is set to be 25 mm. During the design process, the highest polynomial order used is 8, with a normalized aperture of 100. The coefficients for each order in Zemax are as shown in Table 1.
Since the normalized radius does not represent the actual physical dimension, a scaling relationship exists between the actual coefficient Ai and the corresponding coefficient calculated in Zemax, where
A r i A i R 2
Therefore, the actual phase profile can be calculated as follows in Equation (6),
φ = 1 8 A r i r 2 i / λ
During the fabrication process, the phase is wrapped into the interval [0, 2\pi][0, 2π] and converted into the mechanical surface sag (r):
S A G = φ λ n 1 n 0 φ λ n 1 n 0 p h a s e > 0 φ λ n 1 n 0 ( φ + 1 ) λ n 1 n 0 p h a s e < 0
where · denotes the modulo operation, n1 is the refractive index of the lens material, and n0 is the refractive index of air.
Figure 2 illustrates the surface sag during the fabrication process. It can be observed that the binary optical surface comprises 174 concentric zones, with the maximum sag depth measuring −0.003662 mm. As the radial coordinate increases, the zone density also increases, reaching a maximum of 26.5 zones/mm.
As shown in Figure 3, the spot diagrams of our planar lens at different field angles are presented. The RMS of the spot diagram corresponding to the diffraction limit of the focal spot is 23 μm. When the field angles are 0°, 0.5°, and 1°, the RMS values of the focal spot diagrams are 62.5 μm, 63 μm, and 66 μm, respectively. To experimentally measure the focusing spot of our diffractive lens, we have developed a system containing a laser source, attenuator, expander, a 4f system and a far-infrared camera. The 4f system behaves as a magnified system, which will enlarge the focal spot for 10 times and thus ensure the sampling points on the camera is enough. The corresponding spot size is calculated to be 66 μm, which is in good agreement with the simulated result. More details are presented Supplementary File S1. It can be observed that the RMS values across different fields are generally similar, indicating consistent image quality across the entire imaging field. Additionally, the RMS values are approximately three times the diffraction limit, which essentially meets the requirements for imaging applications.
Figure 4 illustrates the three-dimensional Point Spread Function (PSF) of the lens at different field angles of 0°, 0.5°, and 1°, respectively. At a field angle of 0°, the PSF exhibits a peak intensity of 0.3 and a Full Width at Half Maximum (FWHM) of 52 μm. At a field angle of 0.5°, the PSF maintains a peak intensity of 0.3 and an FWHM of 52 μm. At a field angle of 1°, the peak intensity slightly decreases to 0.28, while the FWHM remains stable at 52 μm. The PSF profiles are highly consistent across all field angles, indicating uniform imaging performance from the center to the edge of the field of view. This demonstrates effective control of off-axis aberrations through the aperture stop and phase optimization. The PSF characteristics validate the lens’s ability to deliver spatially consistent and high-contrast imaging across the entire field, meeting practical requirements for far-infrared applications such as gas sensing or thermal imaging. While the resolution is slightly above the theoretical diffraction limit, the performance remains robust for real applications.

3. Experimental Results

The diffractive planar lens, which is shown in Figure 5, is made of Germanium with an aperture of 25 mm and a lens thickness of 1 mm, resulting in a total weight of 2.658 g. Germanium provides high transmittance (~70%) in the far-infrared range and ensures mechanical stability for the thin planar structure. While we mentioned that the designed lens could reach a high diffraction efficiency, we only compared it with the transmitted light. We did not consider the energy loss by germanium materials. We can apply anti-reflection coatings to enhance transmittance in the future work. This lens is fabricated using Single-Point Diamond Turning (SPDT) with a natural single-crystal diamond tool. Under precisely controlled machining conditions and environment, the SPDT process directly generates aspheric optical components that meet optical quality requirements through single-point turning, enabling single-step completion. For the single lens discussed in this paper, compared to traditional cold processing, no template is required, thereby reducing material waste and improving processing speed. The achieved surface roughness is 10 nm, and the Peak-to-Valley (PV) value of phase variation is 0.5 μm. Together, these parameters ensure the imaging quality of the binary optical surface. The lens weighs only 2.658 g and has a total system length of 44.23 mm, making it highly suitable for weight- and size-sensitive applications. In the design, the focal length of our lens is 43.23 mm, while the thickness is 1 mm. Therefore, we mentioned that the total length of the lens system length is 44.23 mm. In addition, the lens will be mounted on mechanical components and connected to a camera as a whole imaging system. The result of weight comparison of conventional lens and diffractive lens system is presented in Supplementary File S1.
The experimental imaging system is shown in Figure 6. The camera model used is the QY62MINI (QiYi Optics, Chengdu, China), with a wavelength range of 7.5–14 μm, a frame rate of 25 Hz, a pixel size of 17 μm, and an operating temperature range of −30 °C to 60 °C. The designed single lens element was precisely positioned based on its focal length and the camera’s sensor plane location.
In the experiment, we performed imaging of metal objects and placed a soldering iron at a distance of 11 m from the lens for long-range imaging. The results are shown in Figure 7, demonstrating its practicality for applications like remote sensing or surveillance. We also performed far-infrared imaging on human fingers at a room temperature of 26°, as shown in Figure 8. The ability to resolve metal objects and thermal sources confirms the lens’s effectiveness in distinguishing materials based on infrared signatures. Furthermore, we fabricated a heating line-shaped structure as the measured sample. We placed the line-shaped structure at a distance of 10 m away from the imaging lens, and the linewidth of 0.015 m can be clearly visualized. The corresponding results are provided in Supplementary File S1.

4. Discussion and Conclusions

Traditional optical systems, based on the refraction and reflection of light, often suffer from the inherent drawbacks of large volume and heavy weight. To address these limitations, this work proposes a design based on diffractive optics on a double-planar substrate. Our approach aims to maintain focusing power while significantly reducing the lens’s volume and mass. We designed a planar optical lens operating in the 10.9–11.1 μm wavelength band with a 0.2 μm bandwidth. The lens specifications include an operational observation distance greater than 10 m and a total track length not exceeding 50 mm. Key parameters of the lens, including focal length and focal spot size, were thoroughly optimized. Binary optical surfaces modulate the phase of incident light waves and induce diffraction by fabricating structures with dimensions comparable to the operating wavelength, thereby enabling precise focusing of the beam at designated positions. The closer the fabricated diffractive surface approximates the ideal designed profile, the more effectively the light waves are modulated, leading to higher energy utilization and improved diffraction efficiency. Consequently, the entire wavefront undergoes phase modulation and converges into an ideal focal spot. The optimized lens phase profile was converted into a corresponding surface sag (height profile). To enhance diffraction efficiency and minimize energy loss, a continuous phase surface was directly fabricated onto a single-crystal germanium substrate using appropriate machining techniques.
The physically fabricated lens was then integrated into an imaging system. This system was successfully used to perform infrared imaging on various samples, including metal parts, an electric soldering iron, and a ruler. These experiments validated the imaging capabilities of the long-wave infrared imaging lens based on double-planar diffractive optics. The methodology presented here holds significant promise for applications requiring miniaturization and lightweight designs, such as infrared imaging, machine vision, remote sensing, bio-imaging, and materials science.

Supplementary Materials

The following supporting information can be downloaded at: https://www.mdpi.com/article/10.3390/photonics12111117/s1, Figure S1: The weight of the conventional lens system and our proposed lens; Figure S2: The imaging result of a heating line-shaped structure; Figure S3: The experimental setup of focal spot measurement; Figure S4: The experimental result of the focal spot by diffractive optics, with a size of 66 μm.

Author Contributions

Conceptualization, C.Y. and Y.Z.; methodology, Z.T.; software, X.Y.; validation, Q.X., L.T. and K.L.; data curation, X.W.; writing—original draft preparation, Y.Z.; writing—review and editing, C.Y.; project administration, X.G.; funding acquisition, C.Y. All authors have read and agreed to the published version of the manuscript.

Funding

This research was funded by Regional Innovation Cooperation Project of Sichuan: 2022YFQ0007.

Data Availability Statement

The raw data supporting the conclusions of this article will be made available by the authors on request.

Acknowledgments

The authors would like to extend sincere thanks to Ting Jiang and Yuanpeng Zou at the School of Foreign Languages and Cultures, Chongqing University, for their assistance in language polishing.

Conflicts of Interest

Author C.Y., Z.T., X.G., X.Y., Q.X., L.T. and K.L. were employed by the company Sichuan Jiuzhou Electric Group Co., Ltd. The remaining authors declare that the research was conducted in the absence of any commercial or financial relationships that could be construed as a potential conflict of interest.

References

  1. Xu, P.; Li, X.C.; Yang, T.; Xiao, Y.; Cheng, X.; Lou, F.; Zhang, X.; Huang, H.; Zhang, X.; Wang, M.; et al. Long-Infrared Dual-Wavelength Linear-Polarization-Multiplexed Confocal Metalens Based on an All-Silicon Dielectric. Opt. Express 2023, 31, 26685–26696. [Google Scholar] [CrossRef]
  2. Tran, H.; Pham, T.; Margetis, J.; Zhou, Y.; Dou, W.; Grant, P.C.; Grant, J.M.; Al-Kabi, S.; Sun, G.; Soref, R.A.; et al. Si-Based GeSn Photodetectors Toward Mid-Infrared Imaging Applications. ACS Photonics 2019, 6, 2807–2815. [Google Scholar] [CrossRef]
  3. Śmietana, M.; Sobaszek, M.; Michalak, B.; Niedzialkowski, P.; Bialobrzeska, W.; Koba, M.; Sezemsky, P.; Stranak, V.; Karczewski, J.; Ossowski, T.; et al. Optical Monitoring of Electrochemical Processes with ITO-Based Lossy-Mode Resonance Optical Fiber Sensor Applied as an Electrode. J. Light. Technol. 2018, 36, 954–960. [Google Scholar] [CrossRef]
  4. Wang, Y.; Mao, S.; Zhao, J. Ultra-Wide-Field Long-Wave Infrared System via Hybrid Refractive–Reflective Structure and Field of View Stitching. Photonics 2025, 12, 453. [Google Scholar] [CrossRef]
  5. Yang, T.; Xu, H.M.; Cheng, D.W.; Wang, Y. Design of Compact Off-Axis Freeform Imaging Systems Based on Optical-Digital Joint Optimization. Opt. Express 2023, 31, 19491–19509. [Google Scholar] [CrossRef]
  6. Balli, F.; Sultan, M.; Lami, S.K.; Hastings, J.T. A Hybrid Achromatic Metalens. Nat. Commun. 2020, 11, 3892. [Google Scholar] [CrossRef]
  7. Angel, R. Future Optical and Infrared Telescopes. Nature 2001, 409, 427–430. [Google Scholar] [CrossRef]
  8. Graydon, O. Efficient Infrared Imaging. Nat. Photonics 2024, 18, 775. [Google Scholar] [CrossRef]
  9. Hu, C.; Zhou, Z.; Zhang, X.; Guo, K.; Cui, C.; Li, Y.; Gu, Z.; Zhang, W.; Shen, L.; Zhu, J. Far-Infrared Transparent Conductors. Light Sci. Appl. 2023, 12, 98. [Google Scholar] [CrossRef]
  10. Tang, H.T.; Stan, L.; Czaplewski, D.A.; Yang, X.; Gao, J. Wavelength-Tunable Infrared Chiral Metasurfaces with Phase-Change Materials. Opt. Express 2023, 31, 21118–21127. [Google Scholar] [CrossRef]
  11. He, Z.; Yin, K.; Wu, S.T. Miniature Planar Telescopes for Efficient, Wide-Angle, High-Precision Beam Steering. Light Sci. Appl. 2021, 10, 134. [Google Scholar] [CrossRef]
  12. Banerji, S.; Meem, M.; Majumder, A.; Vasquez, F.G.; Sensale-Rodriguez, B.; Menon, R. Imaging with Flat Optics: Metalenses or Diffractive Lenses? Optica 2019, 6, 805–810. [Google Scholar] [CrossRef]
  13. Chen, W.T.; Zhu, A.Y.; Sisler, J.; Huang, Y.W.; Yousef, K.M.; Lee, E.; Qiu, C.W.; Capasso, F. Broadband Achromatic Metasurface-Refractive Optics. Nano Lett. 2018, 18, 7801–7808. [Google Scholar] [CrossRef] [PubMed]
  14. Li, Z.; Lu, Y.; Han, Y.; Li, H.; Niu, Z.; Liu, X.; Wei, C.; Shao, J. Numerical Verification of a Polarization-Insensitive Electrically Tunable Far Infrared Band-Stop Meta-Surface Filter. Photonics 2024, 11, 1016. [Google Scholar] [CrossRef]
  15. Hu, J.; Chen, Y.; Zhang, W.; Tang, Z.; Lan, X.; Deng, Q.; Cui, H.; Li, L.; Huang, Y. Single-Layered Phase-Change Metasurfaces Achieving Polarization- and Crystallinity-Dependent Wavefront Manipulation. Photonics 2023, 10, 344. [Google Scholar] [CrossRef]
  16. Shi, S.C.; Paine, S.; Yao, Q.J.; Lin, Z.-H.; Li, X.-X.; Duan, W.-Y.; Matsuo, H.; Zhang, Q.; Yang, J.; Ashley, M.C.B.; et al. Terahertz and Far-Infrared Windows Opened at Dome A in Antarctica. Nat. Astron. 2017, 1, 0001. [Google Scholar] [CrossRef]
  17. Wang, Y.; Chen, Q.; Yang, W.; Ji, Z.; Jin, L.; Ma, X.; Song, Q.; Boltasseva, A.; Han, J.; Shalaev, V.M.; et al. High-Efficiency Broadband Achromatic Metalens for Near-IR Biological Imaging Window. Nat. Commun. 2021, 12, 5560. [Google Scholar] [CrossRef]
  18. Li, J.W.; Wang, Y.; Liu, S.; Xu, T.; Wei, K.; Zhang, Y.; Cui, H. Largest Aperture Metalens of High Numerical Aperture and Polarization Independence for Long-Wavelength Infrared Imaging. Opt. Express 2022, 30, 28882–28891. [Google Scholar] [CrossRef]
  19. Hou, M.M.; Chen, Y.; Li, J.Y.; Yi, F. Single 5-Centimeter-Aperture Metalens Enabled Intelligent Lightweight Mid-Infrared Thermographic Camera. Sci. Adv. 2024, 10, eado4847. [Google Scholar] [CrossRef]
  20. Park, J.S.; Lim, S.W.D.; Amirzhan, A.; Kang, H.; Karrfalt, K.; Kim, D.; Leger, J.; Urbas, A.; Ossiander, M.; Li, Z.; et al. All-Glass 100 mm Diameter Visible Metalens for Imaging the Cosmos. ACS Nano 2024, 18, 3187–3198. [Google Scholar] [CrossRef]
  21. Zhao, F.; Zhao, C.; Zhang, Y. Centimeter-Size Achromatic Metalens in Long-Wave Infrared. Nanophotonics 2025, 14, 589–599. [Google Scholar] [CrossRef]
  22. Kao, T.S.; Lo, Y.T.; Kuo, H.C. Imaging Functions of Quasi-Periodic Nanohole Array as an Ultra-Thin Planar Optical Lens. Photonics 2015, 2, 619–633. [Google Scholar] [CrossRef]
  23. Khorin, P.A.; Dzyuba, A.P.; Khonina, S.N. Optical wavefront aberration: Detection, recognition, and compensation techniques- a comprehensive review. Opt. Laser Technol. 2025, 191, 113342. [Google Scholar] [CrossRef]
  24. Yamada, R.; Kishida, H.; Takami, T.; Rittaporn, I.; Matoba, M.; Sakurai, H.; Konishi, K. Optical Fresnel Zone Plate Flat Lenses Made Entirely of Colored Photoresist Through an I-Line Stepper. Light Sci. Appl. 2025, 14, 43. [Google Scholar] [CrossRef]
  25. Mohammad, N.; Meem, M.; Shen, B.; Wang, P.; Menon, R. Broadband Imaging with One Planar Diffractive Lens. Sci. Rep. 2018, 8, 2799. [Google Scholar] [CrossRef]
  26. Wang, J.; Deng, Y.; Wang, C.; Lin, Y.; Han, Y.; Liu, J.; Liu, X.; Li, H.; Korvink, J.G.; Deng, Y. Portable Astronomical Observation System Based on Large-Aperture Concentric-Ring Metalens. Light Sci. Appl. 2025, 14, 2. [Google Scholar] [CrossRef]
Figure 1. The relationship between diffraction efficiency and designed wavelength.
Figure 1. The relationship between diffraction efficiency and designed wavelength.
Photonics 12 01117 g001
Figure 2. The surface sag of 174 concentric zones at different positions.
Figure 2. The surface sag of 174 concentric zones at different positions.
Photonics 12 01117 g002
Figure 3. The spot diagrams of our planar lens at different field angles.
Figure 3. The spot diagrams of our planar lens at different field angles.
Photonics 12 01117 g003
Figure 4. The three-dimensional Point Spread Function (PSF) of the planar lens at different field angles of (a) 0°, (b) 0.5°, and (c) 1°, respectively.
Figure 4. The three-dimensional Point Spread Function (PSF) of the planar lens at different field angles of (a) 0°, (b) 0.5°, and (c) 1°, respectively.
Photonics 12 01117 g004
Figure 5. The fabricated diffractive planar lens with an aperture of 25 mm and a lens thickness of 1 mm.
Figure 5. The fabricated diffractive planar lens with an aperture of 25 mm and a lens thickness of 1 mm.
Photonics 12 01117 g005
Figure 6. The experimental imaging system consisting of our planar lens and a far-infrared camera: (a) the schematic of the imaging system; (b) the real experimental system.
Figure 6. The experimental imaging system consisting of our planar lens and a far-infrared camera: (a) the schematic of the imaging system; (b) the real experimental system.
Photonics 12 01117 g006
Figure 7. The experimental results of imaging metal objects and a soldering iron. (a) Imaging of metal objects, (b) imaging of a soldering iron.
Figure 7. The experimental results of imaging metal objects and a soldering iron. (a) Imaging of metal objects, (b) imaging of a soldering iron.
Photonics 12 01117 g007
Figure 8. The experimental results of imaging human fingers.
Figure 8. The experimental results of imaging human fingers.
Photonics 12 01117 g008
Table 1. The coefficients for each polynomial order.
Table 1. The coefficients for each polynomial order.
i12345678
Ai−6.93 × 1045.86 × 105−2.70 × 1084.2 × 1010−2.55 × 10122.1 × 10133.3 × 10158.6 × 1016
Disclaimer/Publisher’s Note: The statements, opinions and data contained in all publications are solely those of the individual author(s) and contributor(s) and not of MDPI and/or the editor(s). MDPI and/or the editor(s) disclaim responsibility for any injury to people or property resulting from any ideas, methods, instructions or products referred to in the content.

Share and Cite

MDPI and ACS Style

Yan, C.; Tian, Z.; Gao, X.; Yang, X.; Xu, Q.; Tan, L.; Li, K.; Wang, X.; Zhou, Y. Far-Infrared Imaging Lens Based on Dual-Plane Diffractive Optics. Photonics 2025, 12, 1117. https://doi.org/10.3390/photonics12111117

AMA Style

Yan C, Tian Z, Gao X, Yang X, Xu Q, Tan L, Li K, Wang X, Zhou Y. Far-Infrared Imaging Lens Based on Dual-Plane Diffractive Optics. Photonics. 2025; 12(11):1117. https://doi.org/10.3390/photonics12111117

Chicago/Turabian Style

Yan, Chao, Zhongzhou Tian, Xiaoli Gao, Xuezhou Yang, Qingshan Xu, Ligang Tan, Kai Li, Xiuzheng Wang, and Yi Zhou. 2025. "Far-Infrared Imaging Lens Based on Dual-Plane Diffractive Optics" Photonics 12, no. 11: 1117. https://doi.org/10.3390/photonics12111117

APA Style

Yan, C., Tian, Z., Gao, X., Yang, X., Xu, Q., Tan, L., Li, K., Wang, X., & Zhou, Y. (2025). Far-Infrared Imaging Lens Based on Dual-Plane Diffractive Optics. Photonics, 12(11), 1117. https://doi.org/10.3390/photonics12111117

Note that from the first issue of 2016, this journal uses article numbers instead of page numbers. See further details here.

Article Metrics

Back to TopTop