Sign in to use this feature.

Years

Between: -

Subjects

remove_circle_outline
remove_circle_outline
remove_circle_outline
remove_circle_outline
remove_circle_outline
remove_circle_outline
remove_circle_outline
remove_circle_outline
remove_circle_outline

Journals

remove_circle_outline
remove_circle_outline
remove_circle_outline
remove_circle_outline
remove_circle_outline
remove_circle_outline

Article Types

Countries / Regions

remove_circle_outline
remove_circle_outline
remove_circle_outline
remove_circle_outline
remove_circle_outline
remove_circle_outline

Search Results (1,154)

Search Parameters:
Keywords = networked switched systems

Order results
Result details
Results per page
Select all
Export citation of selected articles as:
19 pages, 2443 KB  
Article
Grid-Connected Active Support and Oscillation Suppression Strategy of Energy Storage System Based on Virtual Synchronous Generator
by Zhuan Zhao, Jinming Yao, Shuhuai Shi, Di Wang, Duo Xu and Jingxian Zhang
Electronics 2026, 15(2), 323; https://doi.org/10.3390/electronics15020323 - 11 Jan 2026
Viewed by 33
Abstract
This paper addresses stability issues, including voltage fluctuation, a frequency offset, and broadband oscillation resulting from the high penetration of renewable energy in a photovoltaic high-permeability distribution network. This paper proposes an active support control strategy which is energy storage grid-connected based on [...] Read more.
This paper addresses stability issues, including voltage fluctuation, a frequency offset, and broadband oscillation resulting from the high penetration of renewable energy in a photovoltaic high-permeability distribution network. This paper proposes an active support control strategy which is energy storage grid-connected based on a virtual synchronous generator (VSG). This strategy endows the energy storage system with virtual inertia and a damping capacity by simulating the rotor motion equation and excitation regulation characteristics of the synchronous generator, and effectively enhances the system’s ability to suppress power disturbances. The small-signal model of the VSG system is established, and the influence mechanism of the virtual inertia and damping coefficient on the system stability is revealed. A delay compensator in series with a current feedback path is proposed. Combined with the damping optimization of the LCL filter, the instability risk caused by high-frequency resonance and a control delay is significantly suppressed. The novelty lies in the specific configuration of the compensator within the grid–current feedback loop and its coordinated design with VSG parameters, which differs from traditional capacitive–current feedback compensation methods. The experimental results obtained from a semi-physical simulation platform demonstrate that the proposed control strategy can effectively suppress voltage fluctuations, suppress broadband oscillations, and improve the dynamic response performance and fault ride-through capability of the system under typical disturbance scenarios such as sudden illumination changes, load switching, and grid faults. It provides a feasible technical path for the stable operation of the distribution network with a high proportion of new energy access. Full article
(This article belongs to the Special Issue Innovations in Intelligent Microgrid Operation and Control)
23 pages, 19362 KB  
Article
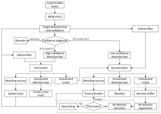
MTW-BYTE: Research on Embedded Algorithms for Cow Behavior Recognition and Multi-Object Tracking in Free-Style Cow Barn Environments
by Changfeng Wu, Xiuling Wang, Jiandong Fang and Yudong Zhao
Agriculture 2026, 16(2), 181; https://doi.org/10.3390/agriculture16020181 - 11 Jan 2026
Viewed by 115
Abstract
Behavior recognition and multi-object tracking of dairy cows in free-style cow barn environments play a crucial role in monitoring their health status and serve as an essential means for intelligent scientific farming. This study proposes an efficient embedded algorithm, MTW-BYTE, for dairy cow [...] Read more.
Behavior recognition and multi-object tracking of dairy cows in free-style cow barn environments play a crucial role in monitoring their health status and serve as an essential means for intelligent scientific farming. This study proposes an efficient embedded algorithm, MTW-BYTE, for dairy cow behavior recognition and multi-object tracking. It addresses challenges in free-style cow barn environments, including the impact of lighting variations and common occlusions on behavior recognition, as well as trajectory interruptions and identity ID switching during multi-object tracking. First, the MTW-YOLO cow behavior recognition model is constructed based on the YOLOv11n object detection algorithm. Replacing parts of the backbone network and neck network with MANet and introducing the Task Dynamic Align Detection Head (TDADH). The CIoU loss function of YOLOv11n is replaced with the WIoU loss. The improved model not only effectively handles variations in lighting conditions but also addresses common occlusion issues in cows, enhancing multi-scale behavior recognition capabilities and improving overall detection performance. The improved MTW-YOLO algorithm improves Precision, Recall, mAP50 and F1 score by 4.5%, 0.1%, 1.6% and 2.2%, respectively, compared to the original YOLOv11n model. Second, the ByteTrack multi-object tracking algorithm is enhanced by designing a dynamic buffer and re-detection mechanism to address cow trajectory interruptions and identity ID switching. The MTW-YOLO algorithm is cascaded with the improved ByteTrack to form the multi-target tracking algorithm MTW-BYTE. Compared with the original multi-target tracking algorithm YOLOv11n-ByteTrack (a combination of YOLOv11n and the original ByteTrack), this algorithm improves HOTA by 1.1%, MOTA by 3.6%, MOTP by 0.2%, and IDF1 by 1.9%, reduces the number of ID changes by 11, and achieves a frame rate of 43.11 FPS, which can meet the requirements of multi-target tracking of dairy cows in free-style cow barn environments. Finally, to verify the model’s applicability in real-world scenarios, the MTW-BYTE algorithm is deployed on an NVIDIA Jetson AGX Orin edge device. Based on real-time monitoring of cow behavior on the edge device, the pure inference time for a single frame is 16.62 ms, achieving an FPS of 29.95, demonstrating efficient and stable real-time behavior detection and tracking. The ability of MTW-BYTE to be deployed on edge devices to identify and continuously track cow behavior in various scenarios provides hardware feasibility verification and algorithmic support for the subsequent deployment of intelligent monitoring systems in free-style cow barn environments. Full article
(This article belongs to the Section Artificial Intelligence and Digital Agriculture)
Show Figures

Figure 1

21 pages, 5307 KB  
Article
Observer-Based Adaptive Event-Triggered Fault-Tolerant Control for Bidirectional Consensus of MASs with Sensor Faults
by Shizhong Yang, Hongchao Wei and Shicheng Liu
Mathematics 2026, 14(2), 265; https://doi.org/10.3390/math14020265 - 10 Jan 2026
Viewed by 179
Abstract
The adaptive event-triggered fault-tolerant control problem for bidirectional consensus of multi-agent systems (MASs) subject to sensor faults and external disturbances is investigated. A hierarchical algorithm is first introduced to eliminate the dependence on Laplacian matrix information, thereby reducing computational complexity. Subsequently, a disturbance [...] Read more.
The adaptive event-triggered fault-tolerant control problem for bidirectional consensus of multi-agent systems (MASs) subject to sensor faults and external disturbances is investigated. A hierarchical algorithm is first introduced to eliminate the dependence on Laplacian matrix information, thereby reducing computational complexity. Subsequently, a disturbance observer (DO) and a compensation signal were constructed to accommodate external disturbances, filtering errors, and approximation errors introduced by the radial basis function neural network (RBFNN). Compared with the absence of a disturbance observer, the tracking performance was improved by 15.2%. In addition, a switching event-triggered mechanism is considered, in which the advantages of fixed-time triggering and relative triggering are integrated to balance communication frequency and tracking performance. Finally, the boundedness of all signals under the proposed fault-tolerant control (FTC) scheme is established. It has been clearly demonstrated by the simulation results that the proposed mechanism achieves a 39.8% reduction in triggering frequency relative to the FT scheme, while simultaneously yielding a 5.0% enhancement in tracking performance compared with the RT scheme, thereby highlighting its superior efficiency and effectiveness. Full article
Show Figures

Figure 1

24 pages, 5079 KB  
Article
A Hybrid Federated Learning Framework for Enhancing Privacy and Robustness in Non-Intrusive Load Monitoring
by Jing Rong, Qiuzhan Zhou and Huinan Wu
Sensors 2026, 26(2), 443; https://doi.org/10.3390/s26020443 - 9 Jan 2026
Viewed by 92
Abstract
Non-intrusive load monitoring (NILM), as a key technology in smart-grid advanced metering infrastructure, aims to disaggregate mains power from smart meters into individual load-level power consumption. Traditional NILM methods require centralizing sensitive measurement data from users, which poses significant privacy risks. Federated learning [...] Read more.
Non-intrusive load monitoring (NILM), as a key technology in smart-grid advanced metering infrastructure, aims to disaggregate mains power from smart meters into individual load-level power consumption. Traditional NILM methods require centralizing sensitive measurement data from users, which poses significant privacy risks. Federated learning (FL) enables collaborative training without centralized measurement data, effectively preserving privacy. However, FL-based NILM systems face serious threats from attacks such as model inversion and parameter poisoning, and rely heavily on the availability of a central server, whose failure may compromise measurement robustness. This paper proposes a hybrid FL framework that dynamically switches between centralized FL (CFL) and decentralized FL (DFL) modes, enhancing measurement privacy and system robustness simultaneously. In CFL mode, layer-sensitive pruning and robust parameter aggregation methods are developed to defend against model inversion and parameter poisoning attacks; even with 30% malicious clients, the proposed defense limits the increases in key error metrics to under 15.4%. In DFL mode, a graph attention network (GAT)-based dynamic topology adapts to mitigate topology poisoning attacks, achieving an approximately 17.2% reduction in MAE after an attack and rapidly restoring model performance. Extensive evaluations using public datasets demonstrate that the proposed framework significantly enhances the robustness of smart-grid measurements and effectively safeguards measurement privacy. Full article
(This article belongs to the Section Intelligent Sensors)
23 pages, 3401 KB  
Article
Dynamic Operation of Distributed Flexible Microgrid Considering Seasonal Scenarios
by Wei Jiang, Xinhao Gao, Yifan Deng, Jinli Sun, Manjia Liu, Xuan Tong and Muchao Xiang
Symmetry 2026, 18(1), 117; https://doi.org/10.3390/sym18010117 - 8 Jan 2026
Viewed by 117
Abstract
With the increasing penetration of the distributed generation and the growing variability of loads, flexible microgrids (FMGs) require operational strategies that can adapt to seasonal changes while maintaining reliable performance. To overcome the limitations of fixed-interval partition updates, this paper proposes a threshold-triggered [...] Read more.
With the increasing penetration of the distributed generation and the growing variability of loads, flexible microgrids (FMGs) require operational strategies that can adapt to seasonal changes while maintaining reliable performance. To overcome the limitations of fixed-interval partition updates, this paper proposes a threshold-triggered dynamic operation strategy for FMGs. A composite partition-updating index is formulated by integrating an operation optimization index, which reflects network loss and hybrid energy storage (HES) cost, with a seasonal load uniformity index, so that partition reconfiguration is triggered only when scenario transitions significantly deteriorate operating performance. By enhancing seasonal load uniformity across partitions, the proposed framework reflects a symmetry-oriented operation philosophy for FMGs. An HES model is further established to coordinate short-term energy storage (STES) and long-term energy storage (LTES) across multiple timescales. In conjunction with remotely controlled switches (RCSs), the proposed framework enables adaptive adjustment of FMG boundaries and source scheduling under diverse seasonal conditions. A case study on the IEEE 123-bus distribution system demonstrates that the proposed strategy effectively reduces power fluctuations and redundant switching operations, improves seasonal load uniformity, and enhances both the operational flexibility and economic efficiency of FMGs. Full article
(This article belongs to the Section Computer)
Show Figures

Figure 1

24 pages, 3786 KB  
Article
Research on Neural Network Global Optimization of Hybrid Full-Bridge Push-Pull Topology Based on Genetic Algorithm
by Mingyang Xia, Guiping Du and Tiansheng Zhu
Appl. Sci. 2026, 16(2), 596; https://doi.org/10.3390/app16020596 - 7 Jan 2026
Viewed by 133
Abstract
The traditional control strategies for bidirectional power supply full-bridge push-pull DC-DC topologies still face limitations in efficiency, dynamic response, and output stability. To address this, this paper proposes an integrated modulation strategy combining neural network optimization and closed-loop control, which adjusts the phase-shift [...] Read more.
The traditional control strategies for bidirectional power supply full-bridge push-pull DC-DC topologies still face limitations in efficiency, dynamic response, and output stability. To address this, this paper proposes an integrated modulation strategy combining neural network optimization and closed-loop control, which adjusts the phase-shift angle and switching timing through online learning to significantly improve dynamic and steady-state performance. Simulations show that the current peak value was reduced from 16A to 15.2A, the output voltage ripple was significantly suppressed from 90% to 30%, and the system efficiency, calculated through multiple iterations, gradually increased. This paper first analyzes the problems of traditional control strategies, then presents a new control framework, modeling, and simulation. Finally, simulation verification was performed under typical operating conditions. The results show that this strategy is suitable for high-efficiency energy storage systems. Full article
Show Figures

Figure 1

18 pages, 2151 KB  
Article
A Communication-Free Cooperative Fault Recovery Control Method for DNs Based on Staged Active Power Injection of ES
by Bin Yang, Ning Wei, Yuhang Guo, Jince Ge and Liyuan Zhao
Energies 2026, 19(1), 285; https://doi.org/10.3390/en19010285 - 5 Jan 2026
Viewed by 179
Abstract
To address the reclosing failures in the distribution networks (DNs) with high penetration of distributed energy resources (DERs), this paper proposes a communication-free cooperative fault recovery control method based on staged active power injection of an energy storage (ES) system. First, during the [...] Read more.
To address the reclosing failures in the distribution networks (DNs) with high penetration of distributed energy resources (DERs), this paper proposes a communication-free cooperative fault recovery control method based on staged active power injection of an energy storage (ES) system. First, during the initial phase of a fault, a back-electromotive force (b-EMF) suppression arc extinction control strategy was designed for the ES converter, promoting fault arc extinction. Subsequently, the ES switches to grid-forming (GFM) control, providing active power injection to the network following the circuit breaker (CB) tripping. A time-limited variable power control of ES converter is also designed to establish voltage characteristics for fault state detection. And a fault state criterion based on voltage relative entropy is designed, helping reliable reclosing. Simulation results demonstrate that the proposed method achieves coordination solely through local measurements without the need for real-time communication between ES and CB, and can shorten the recovery time of transient faults to hundreds of milliseconds. Full article
Show Figures

Figure 1

23 pages, 3115 KB  
Article
Open Gate, Open Switch and Short Circuit Fault Detection of Three-Phase Inverter Switches in Induction Motor Drive Applications
by Mohammad Zamani Khaneghah, Mohamad Alzayed and Hicham Chaoui
Actuators 2026, 15(1), 34; https://doi.org/10.3390/act15010034 - 5 Jan 2026
Viewed by 217
Abstract
Electric motor drives with a wide variety of applications are usually derived with inverters, where the inverter switches are always prone to different types of faults. Short circuit faults can rapidly shut down systems, and open-circuit ones can lead to secondary damage if [...] Read more.
Electric motor drives with a wide variety of applications are usually derived with inverters, where the inverter switches are always prone to different types of faults. Short circuit faults can rapidly shut down systems, and open-circuit ones can lead to secondary damage if they are not detected and tolerated in time. Due to this fact, in this paper, a novel data-driven fault detection and diagnosis (FDD) method has been proposed to detect and locate all types of inverter switch faults. Three deep learning algorithms, including fully connected neural networks (FCNs), convolutional neural networks (CNNs), and bidirectional long short-term memory (BiLSTM), have been implemented and compared. The BiLSTM network with 98.45% accuracy outperforms the others and can detect all types of faults in less than half a fundamental period under different and variable speeds with the existence of noise. The results show that the proposed method is highly effective and is a great candidate for real-time applications. Full article
Show Figures

Figure 1

28 pages, 3614 KB  
Article
RBF-NN Supervisory Integral Sliding Mode Control for Motor Position Tracking with Reduced Switching Gain
by Young Ik Son and Haneul Cho
Actuators 2026, 15(1), 29; https://doi.org/10.3390/act15010029 - 3 Jan 2026
Viewed by 133
Abstract
Integral Sliding Mode Control (ISMC) is widely employed in motor position control systems due to its robustness against uncertainties. However, its control performance is critically dependent on the selection of the switching gain. Although Disturbance Observer-Based Control (DOBC) is commonly adopted as an [...] Read more.
Integral Sliding Mode Control (ISMC) is widely employed in motor position control systems due to its robustness against uncertainties. However, its control performance is critically dependent on the selection of the switching gain. Although Disturbance Observer-Based Control (DOBC) is commonly adopted as an effective alternative for uncertainty compensation, it may exhibit limitations when high gains are required, potentially leading to system instability. To address these issues, this study proposes a Radial Basis Function Neural Network (RBF-NN)-based supervisory learning approach designed to minimize switching gain requirements. The effectiveness of the proposed scheme is validated through comparative simulations and laboratory experiments, specifically under scenarios involving system parameter uncertainties and sinusoidal disturbances with unknown offsets. Both simulation and experimental results demonstrate the superior performance of the proposed RBF-NN approach in terms of switching gain reduction and tracking error norms compared to a conventional ISMC and a DOBC-based cascade P–PI controller. Full article
(This article belongs to the Special Issue Actuators in 2025)
Show Figures

Figure 1

28 pages, 15350 KB  
Article
Model–Data Dual-Driven Method for Mode-Switching Radar Target Detection
by Boyu Wang and Gongjian Zhou
Remote Sens. 2026, 18(1), 144; https://doi.org/10.3390/rs18010144 - 1 Jan 2026
Viewed by 254
Abstract
Maneuvering targets exhibit range migration (RM) and Doppler-frequency migration (DFM) during the coherent integration period. Most existing coherent integration methods model maneuvering target motion with a single motion mode. However, highly maneuvering targets often undergo mode-switching, which degrades the detection performance of conventional [...] Read more.
Maneuvering targets exhibit range migration (RM) and Doppler-frequency migration (DFM) during the coherent integration period. Most existing coherent integration methods model maneuvering target motion with a single motion mode. However, highly maneuvering targets often undergo mode-switching, which degrades the detection performance of conventional algorithms. To address this problem, this paper proposes a model–data dual-driven method for mode-switching radar targets. From the model-driven perspective, the range evolution over time is derived in the Cartesian coordinate system for transitions among constant-velocity (CV), constant-acceleration (CA), and constant-turn (CT) motions, thereby constructing multiple possible mode-switching scenarios. Subsequently, from the data-driven perspective, a hierarchical residual network and keypoint loss functions are designed to learn and capture the uncertainty associated with mode-switching, thereby accurately inferring the initial and switching points of the target. Furthermore, to enhance the interpretability of the network, probability heatmap visualization is employed to intuitively reveal the internal mechanisms of the network. Finally, by partitioning the Coherent Processing Interval (CPI) based on network-detected keypoints, the proposed method performs efficient piecewise coherent integration for different motion models by integrating along the slow-time echo-envelope migration path. Simulation results demonstrate that the proposed method not only effectively eliminates both RM and DFM but also achieves strong detection performance and favorable computational efficiency. Full article
Show Figures

Figure 1

19 pages, 6650 KB  
Article
Scalable Relay Switching Platform for Automated Multi-Point Resistance Measurements
by Edoardo Boretti, Kostiantyn Torokhtii, Enrico Silva and Andrea Alimenti
Instruments 2026, 10(1), 3; https://doi.org/10.3390/instruments10010003 - 31 Dec 2025
Viewed by 216
Abstract
In both research and industrial settings, it is often necessary to expand the input/output channels of measurement instruments using relay-based multiplexer boards. In research activities in particular, the need for a highly flexible and easily configurable solution frequently leads to the development of [...] Read more.
In both research and industrial settings, it is often necessary to expand the input/output channels of measurement instruments using relay-based multiplexer boards. In research activities in particular, the need for a highly flexible and easily configurable solution frequently leads to the development of customized systems. To address this challenge, we developed a system optimized for automated direct current (DC) measurements. The result is based on a 4×4 switching platform that simplifies measurement procedures that require instrument routing. The platform is based on a custom-designed circuit board controlled by a microcontroller. We selected bistable relays to guarantee contact stability after switching. We finally developed a system architecture that allows for straightforward expansion and scalability by connecting multiple platforms. We share both the hardware design source files and the firmware source code on GitHub with the open-source community. This work presents the design and development of the proposed system, followed by the performance evaluation. Finally, we present a test of our designed system applied to a specific case study: the DC analysis of complex resistive networks through multi-point resistance measurements using only a single voltmeter and current source. Full article
(This article belongs to the Section Sensing Technologies and Precision Measurement)
19 pages, 1730 KB  
Article
Optimizing EV Battery Charging Using Fuzzy Logic in the Presence of Uncertainties and Unknown Parameters
by Minhaz Uddin Ahmed, Md Ohirul Qays, Stefan Lachowicz and Parvez Mahmud
Electronics 2026, 15(1), 177; https://doi.org/10.3390/electronics15010177 - 30 Dec 2025
Viewed by 196
Abstract
The growing use of electric vehicles (EVs) creates challenges in designing charging systems that are smart, dependable, and efficient, especially when environmental conditions change. This research proposes a fuzzy-logic-based PID control strategy integrated into a photovoltaic (PV) powered EV charging system to address [...] Read more.
The growing use of electric vehicles (EVs) creates challenges in designing charging systems that are smart, dependable, and efficient, especially when environmental conditions change. This research proposes a fuzzy-logic-based PID control strategy integrated into a photovoltaic (PV) powered EV charging system to address uncertainties such as fluctuating solar irradiance, grid instability, and dynamic load demands. A MATLAB-R2023a/Simulink-R2023a model was developed to simulate the charging process using real-time adaptive control. The fuzzy logic controller (FLC) automatically updates the PID gains by evaluating the error and how quickly the error is changing. This adaptive approach enables efficient voltage regulation and improved system stability. Simulation results demonstrate that the proposed fuzzy–PID controller effectively maintains a steady charging voltage and minimizes power losses by modulating switching frequency. Additionally, the system shows resilience to rapid changes in irradiance and load, improving energy efficiency and extending battery life. This hybrid approach outperforms conventional PID and static control methods, offering enhanced adaptability for renewable-integrated EV infrastructure. The study contributes to sustainable mobility solutions by optimizing the interaction between solar energy and EV charging, paving the way for smarter, grid-friendly, and environmentally responsible charging networks. These findings support the potential for the real-world deployment of intelligent controllers in EV charging systems powered by renewable energy sources This study is purely simulation-based; experimental validation via hardware-in-the-loop (HIL) or prototype development is reserved for future work. Full article
(This article belongs to the Special Issue Data-Related Challenges in Machine Learning: Theory and Application)
Show Figures

Figure 1

28 pages, 6184 KB  
Article
Comparative Study of AI Methods for EMC Prediction in Power Electronics Applications
by Mohamed Tlig, Moncef Kadi and Zouheir Riah
Electronics 2026, 15(1), 165; https://doi.org/10.3390/electronics15010165 - 29 Dec 2025
Viewed by 202
Abstract
This paper presents a comparative study of various artificial intelligence methods, including artificial neural networks (ANNs), recurrent neural networks (RNNs), k-nearest neighbors (KNN), random forests (RFs), and particle swarm optimization (PSO) techniques, to see which one can predict conducted electromagnetic interference (CEMI) better. [...] Read more.
This paper presents a comparative study of various artificial intelligence methods, including artificial neural networks (ANNs), recurrent neural networks (RNNs), k-nearest neighbors (KNN), random forests (RFs), and particle swarm optimization (PSO) techniques, to see which one can predict conducted electromagnetic interference (CEMI) better. The DC/DC converter simulations and experimental results demonstrated a high level of matching. According to the simulation results, the datasets were highlighted by varying key parameters related to the supply voltage, load current, switching frequency, duty cycle, component choice, PCB layout, filter capacitance, and gate resistance in a systematic way. During the assessment, each AI technique is checked regarding prediction accuracy, computational efficiency, and error rates using different metrics such as mean absolute error (MAE), root mean square error (RMSE), and coefficient of determination (R2). It is observed that KNN performs better than the other methods, giving only the lowest error in predictions and showing very fast computing speed. Furthermore, KNN gave the best results with R2 above 0.97, MAE below 5.9 dBµV, and RMSE under 7.3 dBµV. This method worked better than others in all test cases. According to the measurements, the predicted and actual EMI levels match very well and show that the proposed method is strong and reliable. Further, basically, these results show that KNN has the same potential to work as an effective and efficient tool for predicting CEMI in power electronics. Its strong performance can further help in developing better and more reliable power systems for practical use, while the system itself provides valuable insights to engineers for electromagnetic compatibility design and compliance. Full article
Show Figures

Figure 1

25 pages, 8685 KB  
Article
Research on Maize Precision Seeding Control Based on RIME-BP-PID
by Yitian Sun, Haiyang Liu, Yongjia Sun, Xianying Feng and Peng Zhang
Machines 2026, 14(1), 47; https://doi.org/10.3390/machines14010047 - 29 Dec 2025
Viewed by 240
Abstract
This paper addresses the insufficient speed control accuracy observed in traditional seeding systems. This paper proposes an electric drive seeding control method that incorporates a composite control strategy combining the Rime optimization algorithm (RIME) with a backpropagation neural network (BPNN). Firstly, the architecture [...] Read more.
This paper addresses the insufficient speed control accuracy observed in traditional seeding systems. This paper proposes an electric drive seeding control method that incorporates a composite control strategy combining the Rime optimization algorithm (RIME) with a backpropagation neural network (BPNN). Firstly, the architecture including radar/proximity switch dual-mode speed measurement, STM32F103 main control, and asymmetric half-bridge drive was constructed. Based on the kinematic model, a motor speed-plant spacing mapping relationship was derived to complete the selection of a brushless DC motor. Secondly, this study addresses the issues of large overshoot in traditional PID control, response lag in fuzzy PID, and local optima in BP-PID. To overcome these challenges, the RIME algorithm is employed to optimize the weight-updating mechanism of the backpropagation neural network (BPNN). The soft RIME search facilitates multi-directional exploration, while the hard RIME puncture enhances global optimization capability, significantly improving the adaptive accuracy of the parameters. The simulation results showed that the adjustment time of the proposed RIME-BP-PID in the step response is 73.8% shorter than the BP-PID, and the overshoot is reduced to 0.23%. The square wave tracking error is 27.8% of the traditional PID. The bench test was carried out at 6–12 km/h speed and 200–300 mm. The results showed that, compared with BP-PID, the qualified index of RIME-BP-PID increased by 1.67–1.94 percentage points, the missed seeding index decreased by 1.25–1.80 percentage points, and the coefficient of variation decreased by 4.90–5.82 percentage points. The algorithm effectively solves the problem of the strong nonlinear time-varying control of a seeding system and provides theoretical support for the research and development of precision agricultural equipment. Full article
(This article belongs to the Section Automation and Control Systems)
Show Figures

Figure 1

20 pages, 1165 KB  
Review
Reprogramming the Apoptosis–Autophagy Axis in Glioblastoma: The Central Role of the Bcl-2:Beclin-1 Complex and Survival Signalling Networks
by Monika Christoff, Amelia Szczepańska, Joanna Jakubowicz-Gil and Adrian Zając
Cells 2026, 15(1), 53; https://doi.org/10.3390/cells15010053 - 27 Dec 2025
Viewed by 569
Abstract
Glioblastoma multiforme (GBM) exhibits remarkable resistance to therapy, mainly due to its capacity to modulate regulated cell death pathways. Among these, apoptosis and autophagy are dynamically interconnected, determining cell fate under therapeutic stress. The interaction between beclin-1 and Bcl-2 proteins may represent a [...] Read more.
Glioblastoma multiforme (GBM) exhibits remarkable resistance to therapy, mainly due to its capacity to modulate regulated cell death pathways. Among these, apoptosis and autophagy are dynamically interconnected, determining cell fate under therapeutic stress. The interaction between beclin-1 and Bcl-2 proteins may represent a key molecular switch that controls whether glioma cells undergo survival or death. This review highlights the crucial role of the Bcl-2:beclin-1 complex in controlling apoptosis–autophagy axis in GBM, emphasising how survival signalling networks, including PI3K/AKT/mTOR, Ras/Raf/MEK/ERK, and PLCγ1/PKC pathways regulated by the TrkB receptor, modulate this balance. We summarise recent insights into how these pathways coordinate the shift between apoptosis and autophagy in glioma cells, contributing to drug resistance. Furthermore, we highlight how modulating this crosstalk can sensitise GBM to conventional and emerging therapies. Integrating new concepts of cell death reprogramming and systems-level signalling analysis, we propose that targeting the Bcl-2:beclin-1 complex and its upstream regulators could overcome the adaptive plasticity of glioblastoma multiforme and open new directions for combination treatment strategies. Full article
(This article belongs to the Special Issue Cell Death Mechanisms and Therapeutic Opportunities in Glioblastoma)
Show Figures

Graphical abstract

Back to TopTop