Next Article in Journal
Optimizing Silicon MOSFETs: The Impact of DTCO and Machine Learning Techniques
Previous Article in Journal
Research on Scale Factor Synthesis Modeling Methods for 8/20 μs Impulse Waveforms
 
 
Font Type:
Arial Georgia Verdana
Font Size:
Aa Aa Aa
Line Spacing:
Column Width:
Background:
Article

Comparative Study of AI Methods for EMC Prediction in Power Electronics Applications

Higher School of Engineering in Electrical Engineering, Research Institute in Embedded Electronic Systems, Normandie University, Saint-Etienne-du-Rouvray, 76000 Rouen, France
*
Author to whom correspondence should be addressed.
Electronics 2026, 15(1), 165; https://doi.org/10.3390/electronics15010165
Submission received: 14 October 2025 / Revised: 19 December 2025 / Accepted: 23 December 2025 / Published: 29 December 2025

Abstract

This paper presents a comparative study of various artificial intelligence methods, including artificial neural networks (ANNs), recurrent neural networks (RNNs), k-nearest neighbors (KNN), random forests (RFs), and particle swarm optimization (PSO) techniques, to see which one can predict conducted electromagnetic interference (CEMI) better. The DC/DC converter simulations and experimental results demonstrated a high level of matching. According to the simulation results, the datasets were highlighted by varying key parameters related to the supply voltage, load current, switching frequency, duty cycle, component choice, PCB layout, filter capacitance, and gate resistance in a systematic way. During the assessment, each AI technique is checked regarding prediction accuracy, computational efficiency, and error rates using different metrics such as mean absolute error (MAE), root mean square error (RMSE), and coefficient of determination (R2). It is observed that KNN performs better than the other methods, giving only the lowest error in predictions and showing very fast computing speed. Furthermore, KNN gave the best results with R2 above 0.97, MAE below 5.9 dBµV, and RMSE under 7.3 dBµV. This method worked better than others in all test cases. According to the measurements, the predicted and actual EMI levels match very well and show that the proposed method is strong and reliable. Further, basically, these results show that KNN has the same potential to work as an effective and efficient tool for predicting CEMI in power electronics. Its strong performance can further help in developing better and more reliable power systems for practical use, while the system itself provides valuable insights to engineers for electromagnetic compatibility design and compliance.

1. Introduction

Electromagnetic compatibility (EMC) testing is essential for ensuring the proper functioning of electronic devices [1,2,3,4], with voltage levels measured strictly according to CISPR 25 specifications. Basically, these tests require high costs for resources, time, and infrastructure. Since they need controlled environments (anechoic chamber) and advanced equipment (LISN, EMI receiver, and antenna) to further measure electromagnetic interference itself. Therefore, it surely becomes important to create new methods that lower these costs while keeping the results accurate. In [1], the authors show that certain bus configurations (cable length, termination, impedance) can cause artificial resonance peaks during testing, distorting the results. In [2], the authors demonstrate that specific setup details, such as cable positioning, grounding, bench height, or harness connections, can significantly influence the results. Authors in [3] demonstrate that the probe, often neglected in classical models, significantly influences the measurement of conducted emissions. Also, in [4], the authors perform experimental measurements and analyses to understand how fast switching and internal circuit layout influence EMC disturbances.
Moreover, such alternative approaches are essential for maintaining quality outcomes. As a result, it becomes crucial to develop alternative methods that reduce these costs while maintaining the accuracy of the results. Among these methods, we can cite virtual prototyping, integration of the finite element method in circuit-type simulators, circuit-type modeling of active and passive components, carrying out reliability tests on active and passive components, the integration of AI algorithms, and co-simulation. In [5], the authors present a review application of the PEEC method (field→network conversion) to illustrate the state of the art for integrating field models into circuit simulators (FEM→circuit). In [6], the authors present a recent concrete case of co-simulation (multi-physics FEM + controllers/circuits) and show practical integration in system simulators. In [7], the authors demonstrate the extraction of wideband models for key components (motors, filters, and cables) and assemble these models into a circuit diagram for systemic EMC analyses that can be a proof of circuit modeling of passive/active components for EMC simulation. Finally, in [8], the authors conclude that the use of machine learning or artificial intelligence for the analysis and acceleration of electromagnetic problems (antennas, inverse problems, modeling) is primordial.
In this context, artificial intelligence (AI) and machine learning (ML) emerge as promising solutions for virtualizing EMC testing. By using machine learning, deep learning, and data processing techniques, it is possible to predict common-mode and differential-mode voltages from input data such as current, voltage, and other electrical parameters. These AI models offer an effective alternative for simulating EMC test conditions, enabling accurate predictions to be made without the need for systematic, costly physical testing [9,10,11,12]. The literature includes some papers that address the modeling, design, and simulation of EMC effects using AI. In [9], the authors in this paper combined machine learning and collective knowledge graphs to propose an intelligent method for diagnosing and managing EMC. The goal is to train machine learning models to automatically detect the sources of undesired emissions and suggest mitigation techniques by organizing knowledge of EMC issues (disturbance sources, coupling paths, and corrective solutions). This speeds up the design process for EMC compliance and lessens reliance on human expertise. The authors of this paper in [10] used machine learning techniques to reconstruct RF sources in systems affected by RF extraction. Even in complex or black-boxed systems, the authors demonstrate how to train an ML model on measured data to estimate the location and spectrum of EMI sources that cause noise. Compared to conventional techniques based on direct measurements, this method enables a quicker and more precise diagnosis of EMI issues. In [11], the authors suggest a technique for using deep neural networks to model macroscopic EMI circuits for black-box systems. The objective is to develop a rough circuit model that can forecast a device’s EMI behavior without fully understanding its internal workings. In complex systems without detailed models, this method is helpful for quick simulation, design optimization, and disturbance mitigation. In order to increase inductive proximity sensors’ resistance to electromagnetic interference (EMI), this study [12] investigates the use of neural networks (AI/deep learning) to filter quick disruptions (electrical transients). After comparing various noise attenuation architectures (CNN, RNN, and hybrid), the authors suggest a model based on GRU layers (RNN) that is optimized for noise reduction (≈70%) while adhering to memory constraints for a potential embedded implementation. In [13], the author shows how AI methods can only change computational electromagnetism and electromagnetic compatibility in power systems, and this reveals significant potential for major improvements. He shows how these methods can further reduce calculation time and improve simulation precision, which itself helps optimize electrical device design. In [14], the authors suggest using artificial neural networks only to make and design inductors in a fast and correct way. Basically, AI uses the same few methods, like RNN, ANN, KNN, RF, and PSO, to reach this goal [15,16,17,18,19]. Basically, for all these methods’ strengths and limitations, a careful evaluation is required to identify the method that best aligns with the characteristics of the data and the targeted outcomes. As per the results, KNN works well for EMI prediction and can be used as a practical tool regarding circuit optimization and EMC compliance.
This paper is organized as follows: Section 2 presents the experimental setup description by demonstrating the device under test (DUT) and the measurement setup according the CISPR25. Section 3 displays the deep learning algorithm. Section 4 presents the dataset collection. Section 5 and Section 6 illustrate the results and discussion for the different methods described in Section 3, and present the conclusions of our study.

2. Experimental Setup Description

2.1. Buck Converter Circuit

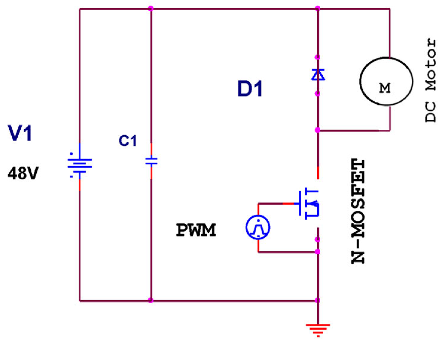
A Buck converter, also known as the chopper cell, is one of the most important and widely studied circuits in power electronics. These circuits consist of a switching device (Si-Mosfet), a diode, a load, and a capacitor. Their construction is simple, yet they serve a wide range of devices, making them easy to construct, model, and use electronically. The circuit operates by converting a stable input voltage into a variable output voltage, which can be adjusted through some parameters like input voltage, load current, switching frequency, and duty cycle, making a wide range of scenarios possible. Spice-based simulation tools have made this analysis even more sophisticated. They allow the designer to very easily input all the possible working conditions tolerated by the buck converter and reduce its computational cost significantly. Its simple and flexible design makes the buck converter a staple in academic studies, and its relevance to industry is irrefutable. Figure 1 shows the structure of the buck converter used in our study.
Our study initially focused on analyzing and validating the influence of key parameters on CEMI, such as power supply, load current, PWM (Pulse with modulation), duty cycle, component choice, PCB layout, filter capacitance, and gate resistance. This foundational work permits the creation of a robust dataset, which will be instrumental in predicting conducted EMI levels in both common-mode and differential-mode scenarios. Beyond offering valuable insights into the effects of various parameters, this approach establishes a solid framework for developing a reliable predictive model, aimed at optimizing EMI performance and enhancing design efficiency.

2.2. Studied Parameters

To quantify the effects of the studied parameters on the CEMI, we designed various PCB structures and subsequently developed equivalent models for each PCB using the Q3D simulation software Ansys 2020. These models were used to validate the results obtained from measurements through simulations. All EMI measurements were conducted in a semi-anechoic chamber to ensure precision and compliance with standard testing.
Figure 2 shows the different structures of the buck converter used to evaluate the effect of each parameter. PCBs have a single layer, with 35 µm thick tracks, placed on a 1.6 mm thick FR4 epoxy substrate.

2.3. Measurement Setup

CEMI measurements were carried out under well-defined operating conditions to ensure consistency and reproducibility. Input voltage was set to 48 V, while the load current was maintained at 0.5 A. Switching frequency of the converter is fixed at 50 kHz, with a duty cycle of 50%. These parameters were chosen to reflect typical operating conditions of the system and to allow for meaningful comparison between measured and simulated results. Such a controlled setup ensures the reliability of the EMI characterization and supports accurate validation of the simulation and prediction models.
Figure 3 displays the EMC measurement setup based on the CISPR25 standard. This setup is specifically designed to evaluate the CEMI generated by DUT under controlled and repeatable conditions.
The experimental setup consists of several key components. A line impedance stabilization network (LISN (1)) is used to measure conducted emissions. A buck converter (2) serves as the main power regulation stage, while a DC power supply (3) provides the necessary control voltage for the circuit. The load (4) represents the device or system being powered, and a proper ground (5) connection ensures safety and accurate measurements throughout the setup.
CISPR 25 standard describes the test methods and limits for electromagnetic compatibility performance of vehicle electronic equipment. The defined methods in this standard are used for conducting electromagnetic interference measurements. The measurement setup of the experiment incorporates an LISN, which ensures controlled impedance and shields the device under test from external interferences. Emissions are captured at the terminals of the DUT, that is, connected to the LISN, and both common and differential interference signals at the output are measured. The appendix includes a standard procedure of emission measurement that guarantees compliance with automotive EMC regulations and enabling assessment of the DUT’s emissions on other devices installed in an automobile.
In this investigation, the measurement results obtained from the experimental setup in an anechoic chamber, given the availability and its usage cost, were not sufficient to build a comprehensive and representative dataset for training the learning models. The available measurements covered only a limited number of operating conditions and component variations, which would have restricted the model’s generalization capability. To overcome this limitation, we developed an accurate circuit-level model of the measurement setup using the OrCAD cadence® simulator. This simulated environment replicates the real buck converter behavior with high fidelity, allowing us to generate an extended dataset that complements the measured data. The combination of measurements and validated simulation results ensures a richer and more robust database for the analysis presented in the next section.

2.4. Modeling the Real Behavior of the Buck Converter

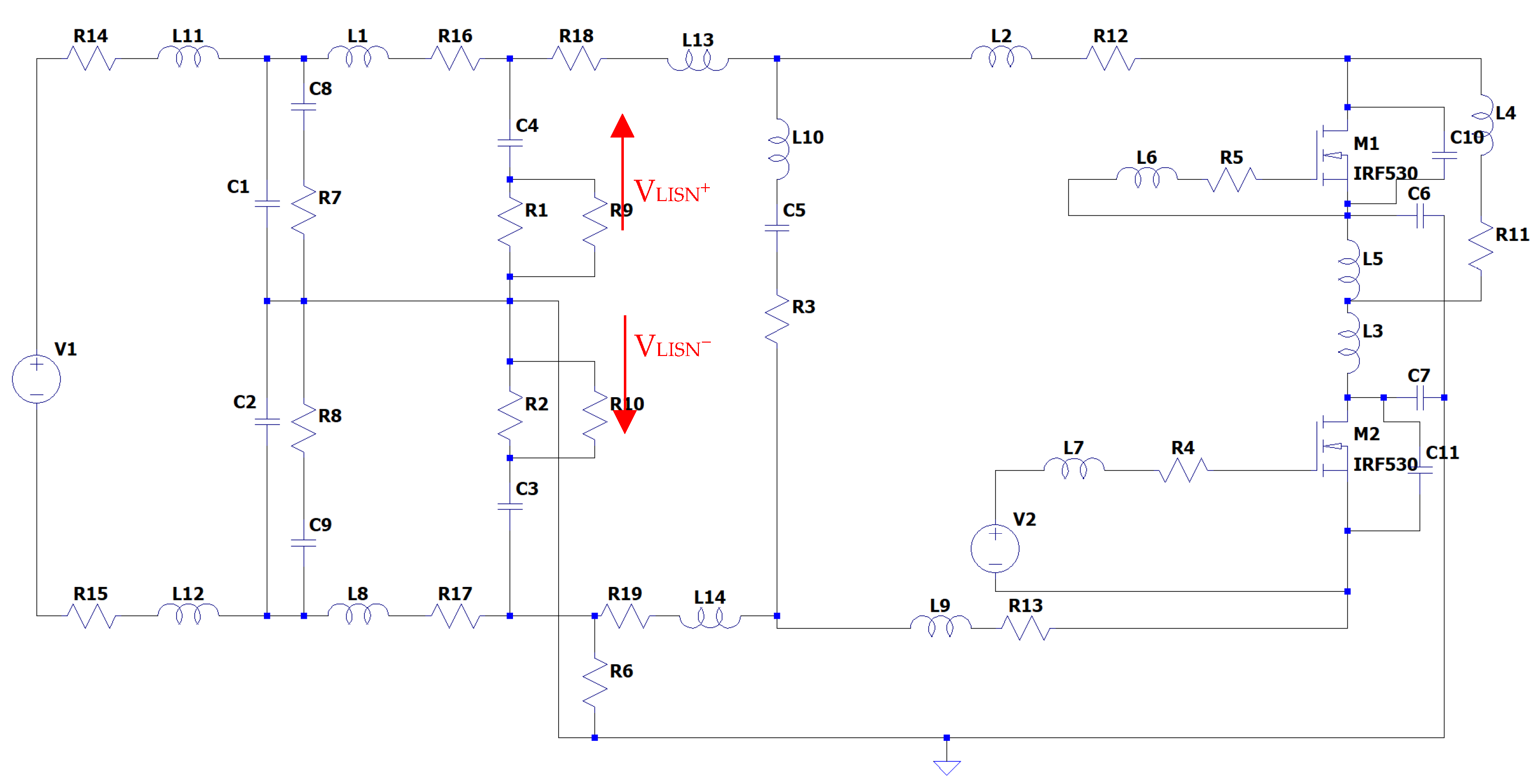
During the virtual prototyping phase, Ansys Q3D®plays a critical role in predicting and optimizing the electromagnetic behavior of PCB interconnects before physical fabrication. By enabling early extraction of parasitic parameters (R, L, C, and G), designers can simulate signal integrity (SI), power integrity (PI), and CEMI effects with high accuracy. This virtual extraction helps in identifying critical parasitic couplings, loop inductances, and mutual interactions between layers or traces. As shown in [20], Q3D simulation during the early design stage improves EMI compliance and reduces costly iterations by ensuring better control over differential- and common-mode noise paths. Furthermore, the authors in [21] demonstrated that virtual prototyping using Q3D significantly enhances the reliability of high-speed designs by minimizing the risk of signal distortion due to parasitic inductance and capacitive coupling. Thus, Q3D enables predictive validation and robust design refinement, reducing development time and enhancing performance reliability before moving to physical prototyping. Based on the matrix of parasitic elements calculated using the Q3D software, the equivalent buck converter has been traced in the orcad cadence® simulator. Figure 4 presents the equivalent circuit.
To simulate conducted electromagnetic interference, a LISN is incorporated into the test setup. Functioning as a filter between the power supply and the device under test (DUT), the LISN serves to decouple the DUT from the power network, enabling the analysis of both common-mode (CM) and differential-mode (DM) disturbances generated by the equipment. In our laboratory setup, a single-phase LISN model “70A: NNBM 8125”—compliant with the CISPR16/25 standard—is employed (see Figure 3). It operates over a frequency range from 0.1 MHz to 150 MHz, offering a defined impedance of (5 µH + 1 Ω) in parallel with 50 Ω. The device supports a DC current of up to 70 A and allows short-term peaks up to 100 A. With a maximum DC voltage of 500 V and AC ratings of 250 V at 50/60 Hz and 110 V at 400 Hz, the NNBM 8125 provides reliable and standardized conditions for evaluating both common-mode and differential-mode noise. Its compact design and wing terminal connectors make it well-suited for integration into laboratory EMI test setups. CM noise typically flows between the conductors and the ground via parasitic paths, whereas DM noise circulates between the conductors themselves. The voltages corresponding to these two components, denoted as VCM and VDM, are calculated using specific expressions (Equations (1) and (2)). These calculations are based on the voltage drops across the LISN resistors R15(VLISN+) and R16(VLISN), as shown in Figure 4.
V c m = V L I S N + + V L I S N 2
V d m = V L I S N + V L I S N
Simulations were conducted using transient analysis over three successive periods to obtain a maximum number of data points. To avoid initial transients affecting the results, the analysis started from the second period. The sampling step was set to 2 ns. The time-domain waveforms for both common-mode and differential-mode voltages were extracted from SPICE and subsequently processed in MATLAB® 2022a to compute their FFT.
In Figure 5, we compare the common mode voltage between measurement (red spectrum) and simulation (blue spectrum). It is noted that, in general, the measurements yield higher levels than the simulation, although the overall patterns remain similar. While prediction can be made to the simulated model, this paper focuses on exploiting these simulation models to leverage the potential of AI for predicting conducted electromagnetic disturbances.
In the literature, there is considerable work studying parasitic elements [22,23]. Table 1 shows the effectiveness of various parameters on the evolution of EMI in common and differential modes of voltage.
Table 1 summarizes the influence of the increase in various parameters on conducted electromagnetic interference, distinguishing between common-mode (Vcm) and differential-mode (Vdm) voltage. It highlights the effects in terms of both peak frequency shift and peak amplitude variations. In our study, each parameter is varied systematically 20 times, ranging from 1 to 20 times its initial value. This approach allowed us to observe the influence of each parameter over a wide range. While the results are specific to the PCB layout and circuit used in this work, the general trends and behaviors are expected to be applicable to similar circuits, although exact numerical values may differ.
The power supply and load current cause the EMI peak to shift to higher frequencies (right) in both modes. While the power supply leads to a decrease in noise amplitude, the load current causes an increase. Increasing the switching frequency results in a leftward shift (toward higher frequency components) and a rise in amplitude for both Vcm and Vdm. The duty cycle has no effect on the peak frequency, but it causes a reduction in amplitude in both modes.
The influence of component characteristics is parameter-dependent, affecting both frequency and amplitude in ways that vary with the specific component involved. The PCB layout impacts the CEMI by shifting the peak frequency to the left and reducing the amplitude, indicating better CEMI suppression with optimized routing. Increasing the filter capacitance also shifts the noise spectrum leftward, but in contrast, it increases the noise amplitude.
Finally, the gate resistance shows a distinct behavior: in common-mode, it causes a rightward shift in frequency and a decrease in amplitude, while in differential-mode, it has no impact on frequency but still reduces the amplitude.
This analysis highlights the critical role of system parameters in shaping EMI behavior and underlines the need for careful design choices to effectively manage both common-mode and differential-mode conducted emissions. These results were validated through both experimental measurements and simulations, confirming the accuracy of the observed trends in the influence of each parameter on conducted electromagnetic interference in both common mode and differential mode. The consistency between simulated data and measured results reinforces the reliability of the analysis and the conclusions drawn from the study.
After individually analyzing the influence of each parameter on conducted EMI and validating these effects through both experimental measurements and simulation results. The next step involves the prediction phase using deep learning techniques.

3. Deep Learning Algorithms

In the field of electromagnetic compatibility, accurate prediction of electromagnetic noise levels is very important for designing electronic systems that meet regulatory standards. Artificial intelligence (AI) algorithms offer promising approaches for modeling and predicting these complex phenomena. However, the effectiveness of these algorithms may vary depending on data characteristics and modeling objectives. This work aims to compare the performance of several AI techniques, including RNN, ANN, PSO, RF, and KNN. Such comparison allows for identification of the most suitable algorithms to accurately predict common and differential modes in EMC scenarios, while considering the trade-offs between accuracy, robustness, and computational complexity. In this section, we will describe each algorithm while citing its advantages and disadvantages.

3.1. Recurrent Neural Networks (RNNs)

RNNs are particularly well-suited for modeling temporal data, making them highly relevant for time-dependent EMC analyses. Their ability to retain information from previous time steps allows for improved accuracy in temporal predictions. However, RNNs also have certain limitations. Firstly, training RNNs can be computationally intensive and often requires substantial hardware resources. Secondly, they are susceptible to issues such as vanishing or exploding gradients, which can hinder the effectiveness of training, especially when dealing with long sequences [15].

3.2. Artificial Neural Networks (ANN)

This method can model complex and non-linear relationships between input and output variables, which is crucial for predicting EMC phenomena. For adaptability, ANNs can be trained for various applications by adjusting their architecture and parameters. However, they require large amounts of data for effective training, which can be a limitation in some EMC contexts [16].

3.3. Random Forests (RFs)

First, RFs are less susceptible to overfitting and offer good performance even with limited datasets. Second, they allow us to assess the importance of variables, helping to identify factors influencing EMC phenomena. However, RFs present a limitation for sequential data: They do not naturally capture temporal dependencies, which can be a limitation for some EMC applications [17].

3.4. Particle Swarm Optimization (PSO)

PSO is effective in finding optimal solutions in complex search spaces and is useful for parameter optimization in EMC models. Simplicity: The algorithm is easy to implement and understand. However, PSO may converge to local optima, especially in complex search spaces [18].

3.5. k-Nearest Neighbors (KNN)

KNN is easy to implement and does not require a training phase, which makes it quick to deploy. Additionally, KNN is flexible and can be used for both classification and regression tasks. Also, KNN is sensitive to outlier data, which can affect the accuracy of EMC predictions [19].
To ensure a fair comparative study, we opted to implement all the methods ourselves in a consistent programming environment. This approach allows us to use the same parameters, data preprocessing, and evaluation criteria across all methods, eliminating potential biases that could arise from using different software packages or pre-built functions. By standardizing the implementation, the performance of each method can be accurately compared under identical conditions.

4. Dataset Collection

Some parameters in orcad software vary, such as power supply [8 V to 48 V], load current [0.2 A to 10 A], switching frequency [5 kHz to 100 kHz], duty cycle [5% to 95%], PCB layout, filter capacitance [1 µF to 470 µF], component choice (IRF730, IRF530, IRF630, …), and gate resistance [1 Ω to 8 Ω]. For each parameter, 20 simulations are made for 20 different values, while keeping the other parameters fixed. Finally, plots are presented for both common and differential mode voltages. Table 2 shows the dataset construction for the power supply.
The same simulation procedure is repeated for the other parameters, varying one parameter at a time while keeping all others fixed for the 20 values. Table 3 shows the dataset construction for load current.
After varying all parameters that influence the conducted electromagnetic interference, the dataset is constructed. Table 4 shows the structure of our datasets.
After varying all parameters influencing conducted electromagnetic interference (power supply, load current, switching frequency, duty cycle, PCB layout, filter capacitance, component type, and gate resistance), a complete dataset was constructed. Each of the eight input parameters was sampled over 20 different values, with all other parameters kept fixed, resulting in 160 simulation cases. For every case, both common-mode (CM) and differential-mode (DM) spectral levels were extracted, yielding 320 labeled simulation samples. In addition to the simulated data, experimental measurements were performed inside an anechoic chamber, where three measurements were recorded for each parameter case under the same one-parameter-variation condition. This adds 24 additional measured samples (8 parameters × 3 measurements per case), also providing CM and DM levels (48 labeled simulation samples). Consequently, the final dataset consists of 368 labeled samples in total (320 from simulations + 48 from measurements), ensuring robustness, variability, and improved representation of real EMC behavior.
Following the construction of the datasets, the prediction is carried out using MATLAB® software.

5. Results and Discussion

Before evaluating the performance of different artificial intelligence methods applied to EMC prediction, it is essential to highlight the importance of evaluation metrics. Among the most commonly used are the RMSE, MAE, and R2, which play a good role in assessing the reliability and accuracy of the method. These metrics not only quantify the discrepancy between real and predicted amplitude of electromagnetic disturbances but also evaluate the model’s ability to correctly reproduce observed physical increase or decrease. Thus, they serve as crucial tools for judging the relevance of a predictive model in EMC, where high accuracy is crucial for anticipating risks, optimizing designs, and reducing costly laboratory testing iterations [24,25].
Mean Absolute Error (MAE):
Mean absolute error is defined as shown in Equation (3):
M A E = 1 N i = 1 N | y i ŷ i |
where yi are the real values, ŷ i are the predicted values, and N is the observation number. MAE represents the average absolute deviation between the model’s predictions and the real values, expressed in the same units as the target variable. A smaller MAE indicates that the predictions are, on average, closer to the real values. Since it treats all errors equally, MAE provides an intuitive measure of the typical prediction error.
Root Mean Square Error (RMSE):
Root mean square error is given by Equation (4):
R M S E = 1 N i = 1 N ( y i ŷ i ) 2
This measure confirms larger errors because the differences are squared before averaging. Therefore, RMSE is particularly sensitive to outliers and is often considered more conservative than MAE. A lower RMSE indicates that the model not only achieves good average accuracy but also avoids producing large deviations from the actual data.
Coefficient of Determination (R2):
The coefficient of determination is defined as shown in Equation (5):
R 2 = 1 i = 1 N ( y i ŷ i ) 2 i = 1 N ( y i y ¯ i ) 2
where y ¯ i is the mean of the real values.
R2 measures how much of the variance in the dependent variable can be explained by the model. R2 = 1 indicates a perfect fit, while R2 = 0 means the model does not improve upon simply predicting the mean. In practice, a higher R2 indicates a better goodness of fit and stronger correlation between predictions and real values.
All simulations and MATLAB® code executions were carried out on a personal computer (PCWIN64) running Microsoft Windows 11 Professional. The system is equipped with a 16-core CPU and a total memory of 33.78 GB, of which 10.34 GB was available during the simulations. This computational configuration provided adequate processing capability and memory resources to ensure stable and efficient training and evaluation of the proposed deep learning method.

5.1. Recurrent Neural Network (RNN)

To be able to predict electromagnetic interference levels in both common mode and differential mode from electrical system signals, the MATLAB® code implements an RNN based on an LSTM architecture. Power supply, load current, duty cycle, switching frequency, component characteristics, PCB layout, filter capacitance, gate resistor, and frequency, CM, and DM amplitude (dBµV) for output are the first datasets loaded in the process. Z-score normalization is used to extract and standardize these variables, providing identical scaling across all inputs and enhancing the neural network’s training effectiveness and numerical stability.
For the purpose of sequential training over manageable data chunks, the dataset is then split up into multiple fixed-size subsets, each of which contains 32,769 samples. The eight input features (power supply, load current, switching frequency, duty cycle, component characteristics, PCB layout, filter capacitance, and gate resistor) are used as input sequences (X) for each subset, and the corresponding CM and DM measurements are used as target sequences (Y). In order to conform to the LSTM format, which treats each feature as a distinct input channel and each time step as an example in the sequence, these inputs, as well as outputs, are transposed.
Deep learning code in MATLAB® is then used to build an LSTM network. One lstmLayer with 50 hidden units set up to return sequences, a fullyConnectedLayer function with two outputs (signaling predicted CM and DM values), a regression0Layer function to calculate loss during training based on continuous output values, and a sequenceInputLayer function to receive the eight-dimensional input data make up this system. The Adam optimizer is used to train the network with predetermined training parameters, including a learning rate of 0.001, a mini-batch size of 64, and 50 training epochs (after these parameters are varied in Cases 2 and 3). Although this configuration does not use a validation set, training progress can be tracked via recurring internal updates.
Once training is complete for a given subset, the network is tested using a real input set. After that, the test data is normalized in the same way as the training inputs and reshaped for prediction. The trained LSTM model predicts CM and DM noise amplitude for this new input across the frequency range. These predictions are stored and accumulated over all subsets.
Following the completion of each prediction, the frequency values are denormalized to determine the true frequency in Hz, and the linear units are converted to decibel microvolts (dBµV). For clarity, the script then uses logarithmic scales (also known as the semilogx plot function) to plot the predicted CM and DM amplitudes as a function of frequency across multiple orders of magnitude. Furthermore, experimental reference data with measured CM and DM levels across frequencies is imported from a text file called real_Vmc_Vmd.txt. Thus, it makes it possible to compare predicted and actual values graphically in two different figures: one for the common mode and one for the differential mode.
Three widely used statistical metrics in machine learning and regression, MAE, RMSE, and R2, were calculated to assess the precision of the LSTM model predictions. MAE calculates the average absolute deviation, in dBµV, between the measured and predicted values for both common and differential mode voltage. The predictions are generally closer to the actual measurements when the MAE is lower. The spread of prediction errors is indicated by RMSE, which penalizes larger errors more severely. Finding significant differences between actual and anticipated data is one of its main uses. The coefficient of determination quantifies the proportion of variance in the experimental data explained by the model. An R2 value close to 1 indicates a strong correlation between predictions and measurements, while a value near 0 shows that the model explains very little of the observed variability.
These metrics, reported separately for common mode and differential mode, therefore provide a comprehensive assessment of the model’s performance: average prediction accuracy (MAE), robustness against large errors (RMSE), and overall goodness of fit to the experimental data (R2).
In the training configuration of the proposed RNN (LSTM), three key hyperparameters were defined to control the learning process: the maximum number of epochs (MaxEpochs), the mini-batch size (MiniBatchSize), and the initial learning rate (InitialLearnRate).

5.1.1. Maximum Number of Epochs

This parameter represents the total number of complete passes through the entire training dataset during the learning process. A sufficiently large number of epochs allows the model to converge, while an excessive number may lead to overfitting.

5.1.2. Mini-Batch Size

Mini-batch size specifies the number of training samples used in each weight-update step. Smaller batches can improve generalization but may increase training noise, whereas larger batches provide more stable updates at the cost of higher memory usage.

5.1.3. Initial Learning

This parameter rate determines the step size used by the optimizer to adjust the model’s weights. A well-chosen learning rate ensures fast and stable convergence, while values that are too high can cause divergence, and values that are too low can slow down the training. For this reason, they should carefully choose this parameter.
Figure 6, Figure 7 and Figure 8 illustrate the real and predicted values for both (a) common and (b) differential mode voltages for the different Cases 1, 2, and 3.
  • Case 1: Epoch Max Number = 50, Mini Batch Size 64, Initial Learn Rate = 0.001
  • Case 2: Epoch Max Number = 100, Mini Batch Size = 32, Initial Learn Rate = 0.0001
  • Case 3: Epoch Max Number = 100, Mini Batch Size 16, Initial Learn Rate = 0.0001
Table 5 summarizes the prediction performance metrics of the RNN-based model for predicting common and differential mode voltages. The values of MAE, RMSE, and R2 are reported to quantitatively evaluate the model’s prediction accuracy and its ability to reproduce the variability of the measured data for the different cases.
The results obtained with the RNN model show varying performance depending on the cases and the configurations, CM and DM. For Case 1, the RNN achieves an MAE of 16.52 dBµV in CM mode and 16.61 dBµV in DM mode, with corresponding R2 values of 0.61 and 0.43. Cases 2 and 3 show a progressive improvement in CM performance, with the MAE decreasing from 15.48 to 14.69 dBµV and the R2 increasing from 0.6789 to 0.7578, demonstrating a stronger capacity of the model to explain variance. In DM mode, the performance remains more stable, with the MAE fluctuating between 15.52 dBµV and 14.57 dBµV and R2 values ranging from 0.4903 to 0.5550. These results suggest that the RNN model is more effective in predicting CM behavior than DM behavior, particularly in Cases 2 and 3.

5.2. Artificial Neural Networks (ANNs)

To ensure successful model training and evaluation, the datasets are split into three sections: 70% for training, 20% for validation, and 10% for testing. In order to learn patterns from the data and modify the model’s parameters, the training set is utilized. By testing the model’s performance on unseen data during training, the validation set aids in optimizing hyperparameters and avoiding overfitting. Lastly, the test set offers an objective evaluation of the model’s capacity to generalize to entirely new data. Reliable predictions and strong model performance are guaranteed by this structured data split. Figure 3 represents the real and predicted values for both common and differential mode voltage.
The ANN model is implemented in MATLAB® code to predict electromagnetic interference levels in both CM and DM components based on a system’s electrical parameters. Data-driven prediction of electromagnetic behavior is made possible by this modeling approach, which allows the mapping of input variables to the corresponding noise levels. These variables include power supply, load current, switching frequency, duty cycle, component characteristics, PCB layout, filter capacitance, and gate resistor.
The eleven columns representing the input part power supply, load current, switching frequency, duty cycle, component characteristics, PCB layout, filter capacitance, gate resistor, output part frequency, measured CM, and DM voltage will be loaded at the beginning of the process. To facilitate efficient and scalable training, the dataset—which consists of more than 1.9 million rows—is divided into multiple smaller subsets of 32,769 samples. Matrix X contains the pertinent input features (power supply, load current, switching frequency, duty cycle, component characteristics, PCB layout, filter capacitance, and gate resistor) for each subset, and matrix Y includes the target outputs (Vcm and Vdm).
The feedforwardnet function in MATLAB® is used to build an ANN. It defines a feedforward network with two hidden layers of 128 and 64 neurons, respectively (it can increase or decrease those two values). Depending on the system’s complexity, these hidden layer sizes can be changed. For supervised training, 70% of the data is used for training, 20% for validation, and 10% for testing. The train function, which transposes inputs and outputs to conform to MATLAB’s expected format (columns as samples), is used to train the network separately on each data subset.
The model is assessed using new, fixed input values for power supply, load current, switching frequency, duty cycle, component characteristics, PCB layout, filter capacitance, and gate resistors that differ across the values in the corresponding subset after training on a subset. To generate Vcm and Vdm predictions, these inputs are repeated at all frequencies and fed into the trained network. A comprehensive prediction matrix covering the whole frequency range is created by storing and adding up these predictions for every subset.
Using logarithmic scaling (semilogx plots function), which is frequently used in electromagnetic compatibility analysis to show variations over several frequency decades, the code creates plots of predicted CM and DM values over the frequency range.
To validate the model’s performance, real measured data is imported from a text file (real_Vmc_Vmd.txt) containing frequency, Vcm, and Vdm values. These are also converted into dBµV and plotted alongside the model’s predictions. Comparative plots are generated for both CM and DM components, allowing visual assessment of the ANN model’s predictive capability against experimental results. Finally, the calculation of performance metrics (R2, MAE, and RMSE) is included to evaluate the accuracy and reliability of the prediction results.

5.2.1. Case 1: Hidden Layer Size = [8, 4]

Simulation time is 489 s. Figure 9 shows the real and predicted values for both (a) common- and (b) differential-mode voltages.

5.2.2. Case 2: Hidden Layer Size = [16, 8]

Figure 10 illustrates the real and predicted values for both common (a) and differential (b) mode voltages. The simulation time is 3374 s. Furthermore, the neurons and hidden layers are increased.

5.2.3. Case 1: Hidden Layer Size = [32, 16]

Figure 11 shows the ANN-predicted and real FFT of common (a) and differential (b) modes.
The results obtained across the different configurations presented in Table 6(CM and DM, Cases 1 to 3) indicate that the ANN model applied to conducted emission prediction shows only moderate performance. The mean absolute error (MAE ≈ 12–14 dBµV) and root mean square error (RMSE ≈ 15–16 dBµV) highlight a significant discrepancy between the measured and predicted emission levels. In terms of explanatory power, the coefficients of determination (R2 ≈ 0.42–0.65) reveal that the ANN is able to capture part of the variability of the experimental data, although the fit remains limited and far from optimal.
These findings suggest that, in its current configuration, the ANN is not sufficiently accurate for precise modeling of conducted electromagnetic emission phenomena. Potential improvements could involve enriching the training dataset, incorporating additional explanatory variables (e.g., physical characteristics and test conditions), or adopting more advanced modeling strategies such as deep neural networks, hybrid architectures, or frequency-domain approaches.

5.3. Random Forest (RF)

In this method, the NTrees parameter is varied, as it plays a crucial role in enhancing prediction performance. Figure 10, Figure 11 and Figure 12 present the predicted and real common and differential mode voltages for the different values of NTress.
Based on electrical input parameters, the RF regression model is implemented in the MATLAB® code to predict electromagnetic interference in CM and DM signals. Using ensemble learning techniques, this data-driven approach enables the estimation of conducted emission levels across a frequency spectrum. The method’s modular structure allows it to process massive amounts of measurement data and carry out tasks like prediction and visualization.
A dataset containing eight inputvariables, such as power supply, load current, switching frequency, duty cycle, component characteristics, PCB layout, filter capacitance, gate resistor, and, for the output, frequency, as well as Vcm and Vdm, must be loaded first. To enable iterative and memory-efficient model training, these data are organized in a large matrix (1,966,140 × 6) and separated into fixed-length subsets of 32,769 samples each. The target outputs are extracted as CM and DM voltage (Y_ss), and the four input features, such as power supply, load current, switching frequency, duty cycle, component characteristics, PCB layout, filter capacitance, and gate resistor, are combined into a matrix X_ss for each subset.
MATLAB’s TreeBagger function is used to create two distinct RF regression models, one for Vcm and one for Vdm, in order to model the prediction task. To guarantee reliable and generalized learning across intricate data distributions, each model is made up of 50, 500, or 5000 decision trees (NTrees = 500). The input matrix X_ss and the corresponding target outputs from the current subset are used to train these models.
Once training is complete, models are created to predict the Vcm and Vdm levels over a given frequency range. A new input matrix is constructed by repeating the fixed values and combining them with the frequency values of different subsets.
A global prediction matrix called toutes_pred is used to store and accumulate the expected outputs for CM and DM. The signal amplitude is then expressed in a format frequently used in electromagnetic compatibility analysis by converting these values into dBµV.
The non-parametric nature of this RF-based method and its capacity to manage nonlinear relationships between input features and output noise levels make it especially useful. The performance of the model can be evaluated and improved for useful applications in EMC modeling, design, and system diagnostics by contrasting predictions with actual measurements.
  • Case 1: NTress = 50
  • Case 2: NTress = 500
Figure 13 shows predicted and real FFT of common (a) and differential (b) modes.
  • Case 3: NTress = 5000
The RF suggests a quasi-linear increase with the number of NTress 5000.
Table 7 summarizes the regression performance of the RF model for predicting Vcm and Vdm. The table reports the MAE, RMSE, and R2, which provide a quantitative evaluation of the model’s accuracy and its ability to capture the variability of the measured data.
Table 7 presents the performance of the RF model across three experimental cases, separated by CM and DM. The MAE values are consistently low in CM mode, ranging from 5.29 dBµV to 5.33 dBµV, indicating that the predictions closely match the true values. In DM mode, the MAE is slightly higher, between 6.59 dBµV and 6.89 dBµV, showing that the model is somewhat less accurate for DM. The RMSE follows a similar pattern, with lower errors in CM (≈7 dBµV) compared to DM (≈8 dBµV), confirming better performance in CM mode. R2 values are relatively high for both modes, slightly favoring CM (0.65–0.67) over DM (0.60–0.64), which indicates that the RF model explains a significant portion of the data variance, especially in CM mode. Overall, the RF model demonstrates robust performance, with consistently better results in CM than in DM, making it a reliable choice for these predictions.

5.4. Particle Swarm Optimization (PSO)

Figure 14, Figure 15 and Figure 16 present the predicted and real common and differential mode voltages for the three cases based on the PSO method. The number of particles (numParticles) and the maximum iterations (maxIterations) are adjusted.
PSO and ANN are used in a hybrid approach to forecast electromagnetic interference (EMI) levels, specifically Vcm and Vdm, over a broad frequency range. This method is appropriate for complex nonlinear systems like conducted EMI prediction because it makes use of both the global optimization power of PSO and the learning capabilities of neural networks.
Power supply, load current, switching frequency, duty cycle, component characteristics, PCB layout, filter capacitance, gate resistor, frequency, common-mode voltage, and differential-mode voltage are among the most significant electrical and electromagnetic interference (EMI) parameters that are represented by the massive dataset, which has over 1.9 million rows and 11 columns. The dataset is separated into smaller subsets of 32,769 samples, which are processed one after another in order to effectively handle this massive volume of data.
For each subset, input features (X) are created from different electrical input parameters such as the power supply, load current, switching frequency, duty cycle, component characteristics, PCB layout, filter capacitance, gate resistor, and the corresponding target outputs (Y) are composed of Vcm and Vdm measurements. These input and output matrices are transposed to match the expected input structure of MATLAB’s feedforwardnet neural network architecture.
Feedforwardnet has been utilized to define a single hidden-layer ANN with 64 neurons, and its structure has been set up to take in four input features. PSO is used to optimize the model’s weights and biases instead of training the neural network using conventional gradient-based techniques (such as backpropagation). This method uses 100 iterations to explore the weight space with 30 particles. The positions of each particle are iteratively updated based on both individual and global best scores, and each particle represents a potential set of network parameters (weights and biases). The MSE between the current subset’s expected and actual EMI outputs is the objective function that PSO aims to minimize.
The best configuration is used to make predictions on a fresh data scenario after the PSO process has reached the ideal network parameters. As is common in EMC/EMI analysis, the predicted Vcm and Vdm are recorded and then converted to dBµV. A number of visualizations are created: Using log-log scaling, the first plot shows the expected CM and DM EMI levels as a function of frequency. For comparison, real measurement data is plotted similarly after being imported from an external file (realVmcVmd.txt).
Additional comparison plots are generated to show the difference in level between real and predicted CM and DM, allowing for visual validation of the model’s accuracy.
In the last step, this hybrid ANN–PSO method effectively blends the global optimization power of PSO with the nonlinear modeling capability of neural networks. It works well for EMI prediction over a wide frequency range and under complicated input conditions, which makes it a useful tool for power electronic systems’ emission analysis, design, and verification of electromagnetic compatibility (EMC).
  • Case 1 numParticles = 30; maxIterations = 200
  • Case 2 numParticles = 100; maxIterations = 500;
Here, the number of particles and the number of iterations are increased to optimize the prediction.
  • Case 3 numParticles = 200; maxIterations = 1000;
The number of particles and the number of iterations are increased to optimize the prediction. Figure 17 presents the . PSO-predicted and real FFT of common (a) and differential (b) modes.
Table 8 shows the performance of the PSO-based model across three cases for Vcm and Vdm. In Case 1, the CM exhibits a relatively high MAE of 11.02 dBµV but a low RMSE of 5.41 dBµV and an R2 of 0.7111, indicating moderate predictive accuracy with low variance in error. In contrast, DM mode in Case 1 has a lower MAE of 5.26 dBµV, slightly higher RMSE at 6.90 dBµV, and a higher R2 of 0.7872, suggesting a better overall fit. Cases 2 and 3 show improvements in both modes, with MAE and RMSE decreasing in general and R2 increasing, particularly in CM, where R2 reaches up to 0.92727 in Case 3, demonstrating a very strong predictive capability. Overall, the PSO model achieves high accuracy and explains a large portion of the variance, with especially strong performance in the later cases and generally higher R2 values compared to earlier ones.

5.5. K-Nearest Neighbors (KNN)

The dataset, which has about 1.9 million data rows and 11 columns, is loaded first by the KNN MATLAB® script. Power supply, load current, switching frequency, duty cycle, component characteristics, PCB layout, filter capacitance, gate resistor, frequency, common-mode voltage, and differential-mode voltage are all examples of measured physical variables that are represented by each column. The script divides the dataset into fixed-size subsets of 32,769 points each in order to handle these large datasets efficiently.
The corresponding outputs (common mode and differential mode voltages) are stored in Y_ss, while the input parameters (power supply, load current, switching frequency, duty cycle, component characteristics, PCB layout, filter capacitance, and gate resistor) are extracted and combined into a matrix X_ss for each subset. The frequency then fluctuates based on the subset values, while a fixed new combination of current, voltage, and grille resistor is defined.
The KNN algorithm with k = 50,500 and 5000 is the prediction technique employed. The script calculates the Euclidean distance between the new data point and every point in the current subset for every frequency in that subset. The common mode and differential mode voltages are then calculated by averaging the values of the k = 50,500 and 5000 nearest neighbors.
The predicted results for each frequency are stored in a global matrix, toutes_pred. Once all predictions are completed, the total simulation time is displayed.
Finally, the script visualizes the predicted values on logarithmic scale plots by converting them to dBµV. In addition, it imports actual experimental data from an external file, converts it to dBµV, and then plots the real and predicted values for both common mode and differential mode voltages graphically. The performance of the KNN approach used to solve this problem is qualitatively evaluated with the aid of these visualizations.
Figure 18 displays the real and predicted values of (a) common and (b) differential mode voltage using the KNN method.
Table 9 presents the performance of the KNN model applied to CM and DM. In CM mode, the model achieves an MAE of 6.85 dBµV and an RMSE of 8.66 dBµV, with an R2 of 0.9478, indicating very high accuracy and strong explanatory power of the data variance. In DM mode, the results are even better, with a lower MAE of 5.97 dBµV, an RMSE of 7.35 dBµV, and a high R2 of 0.9415. These results suggest that KNN provides robust and reliable predictions in both configurations, with a slight advantage in DM mode due to lower error values, while maintaining excellent overall explanatory capability.
Given these results, the KNN algorithm becomes the primary focus of the study. There is still potential for improvement, even though its performance is currently adequate, especially in terms of accuracy and its capacity to replicate experimental trends. In order to further improve its robustness and reliability for the conducted emission prediction, we will look into advanced KNN variants, optimize its parameters (number of neighbors, distance metrics, and weighting strategies), and incorporate it into hybrid approaches in the next phase of our work.

5.6. Improved KNN Version

The improved KNN method differs from the basic version primarily by the introduction of data normalization and weighted averaging in the prediction process. In the improved code, the input features, power supply, load current, switching frequency, duty cycle, component characteristics, PCB layout, filter capacitance, and gate resistor are normalized by subtracting their mean and dividing by their standard deviation. This step ensures that all features have comparable scales, preventing variables with larger magnitudes from dominating the distance calculations. Additionally, instead of using a simple average of the k-nearest neighbors’ outputs, the improved version assigns weights inversely proportional to the distances, giving more importance to closer neighbors. This weighted averaging generally leads to more accurate predictions. Furthermore, after prediction, the frequency is converted back to its original scale to maintain meaningful interpretation in the plots. Overall, these enhancements make the improved KNN model more robust and sensitive to data variations, providing more reliable and precise results compared to the basic KNN approach, which uses raw data and unweighted averaging. After choosing the optimal value of K, the proposed method should be validated by testing with a different value of the input parameters.
Table 10 presents the different values of the input parameters. The choice of these values was random.
(1)
Case 1:
Figure 19 shows both the real and predicted common-mode (a) and differential-mode (b) voltages for different values of the input parameters. Four combinations of input parameters are selected, and the method is applied to predict the EMC performance.
(2)
Case 2:
Figure 20 shows the real and predicted values of common (a) and differential (b) mode voltage.
(3)
Case 3:
Figure 21 shows the real and predicted values of (a) common and (b) differential mode voltages.
(4)
Case 4:
Figure 22 depicts the real and predicted values of common (a) and differential (b) mode voltage.
Table 11 presents the performance of the KNN method across four cases, in both CM and DM. In CM, the MAE ranges from 6.85 dBµV to 7.87 dBµV and the RMSE from 8.66 dBµV to 9.85 dBµV, with very high R2 values that range between 0.9741 and 0.9778. This demonstrates excellent predictive capability and a strong correlation between predicted and real CM using KNN. In DM mode, the results are even better in terms of error, with MAE values ranging from 5.96 dBµV to 6.84 dBµV and RMSE from 7.34 dBµV to 8.29 dBµV. The determination coefficients R2 also remain very high, between 0.9472 and 0.9515, indicating very important explanatory power. Generally, the KNN method provides robust and reliable predictions in both modes, with a small advantage in DM due to lower error values, while maintaining excellent R2 across all cases.

5.7. Enhanced Comparative Interpretation of AI Models

The comparative analysis of the different AI methods reveals clear differences in performance depending on the algorithm and the emission mode (CM or DM). ANN provides acceptable results with moderate MAE and RMSE values; however, its relatively low R2 indicates limited explanatory capacity, mainly due to its sensitivity to the nonlinear and oscillatory nature of EMI data. RNN shows slight improvements over ANN, particularly in CM mode for Cases 2 and 3, but its recurrent structure appears insufficient to accurately track rapid local variations, leading to higher residual errors.
Random Forest achieves substantially lower error values (MAE between 5.29 dBµV and 6.89 dBµV) and R2 scores around 0.60–0.67, demonstrating good robustness, especially in CM mode. However, RF remains limited when dealing with fine-scale oscillations because the ensemble structure averages out high-frequency variations.
PSO exhibits strong predictive capability, reaching R2 values as high as 0.92 in Cases 2 and 3. Its performance confirms the effectiveness of swarm-based optimization in adjusting model parameters, although its accuracy still depends heavily on initialization and tuning complexity.
KNN outperforms all other methods, achieving consistently high R2 values above 0.94 (up to 0.98 in CM mode) and low MAE/RMSE. This superior performance is mainly due to the characteristics of the EMI dataset: smooth variations, strong local correlations, and oscillatory patterns that KNN captures effectively through instance-based learning. Unlike models requiring extensive hyperparameter tuning, KNN provides accurate predictions while maintaining simplicity of implementation, making it particularly well-suited for conducting EMI prediction tasks [26,27].

6. Conclusions

This study emphasizes the significance of prototyping in EMC analysis by creating equivalent circuit models of actual PCBs through transient SPICE simulations. This method allows designers to forecast conducted emissions early, in the process, thereby saving the expenses and delays linked to physical prototyping iterations.
Moreover, the study demonstrates the capability of artificial intelligence to forecast conducted electromagnetic interferences, particularly Vcm and Vdm, using measured and simulated waveform datasets.
A detailed comparative analysis of AI models (ANN, RNN, RF, PSO, and KNN) was conducted using the same dataset, training procedures, and evaluation criteria. The findings show that KNN achieves the prediction precision, maintaining consistently low MAE and RMSE figures along with R2 values above 0.94 throughout all instances.
This advantage can be attributed to the nature of the dataset: the spectral responses display localized fluctuations and resonance features that are more effectively modeled by instance-based methods, like KNN, while parametric techniques (ANN and RNN) or ensemble methods (RF) generally oversmooth the oscillatory patterns. PSO also achieves results but involves greater computational expense and more intricate tuning demands.
Although these findings are encouraging, some limitations persist. Firstly, the research depends on a blend of measured and simulated data; hence, validating the suggested approach using only measurements would bolster the findings. Secondly, the study concentrates exclusively on conducted emissions; applying the method to radiated emissions or other EMC phenomena is a future direction. Finally, this study could be extended to other DC/DC, DC/AC, and AC/DC converter structures.
Overall, this research provides a solid methodological contribution by combining PCB-level SPICE modeling with AI-based prediction of conducted disturbances, demonstrating that instance-based learning methods such as KNN are especially well-suited to EMC prediction tasks. The results open promising perspectives for accelerating EMC design workflows, reducing prototyping costs, and enabling intelligent EMC-aware design in future power electronic systems.

Author Contributions

Conceptualization, M.T., M.K. and Z.R.; methodology, M.T.; software, M.T.; validation, M.T., M.K. and Z.R.; formal analysis, M.K. and Z.R.; investigation, M.T.; resources, M.T.; data curation, M.T.; writing—original draft preparation, M.T.; writing—review and editing, M.K. and Z.R.; visualization, M.K. and Z.R.; supervision, M.K. and Z.R.; project administration, M.K.; funding acquisition, M.K. All authors have read and agreed to the published version of the manuscript.

Funding

The research work in this paper is funded by the VECAME project, a collaboration between IRSEEM Lab, the Carnot Institute, and the Normandy Region, France.

Data Availability Statement

The data available from the corresponding author on reasonable request.

Conflicts of Interest

The authors declare no conflict of interest.

References

  1. Lee, Y.; Heo, J.; Park, Y.; Yoon, I.-J. The problem of CAN Bus Resonance When Performing CISPR25 Conducted Emissions Testing and Proposed Solutions to the Problem. In Proceedings of the IEEE Symposium on Electromagnetic Compatibility, Signal Integrity and Power Integrity (EMC, SI&PI), Long Beach, CA, USA, 30 July–3 August 2018; pp. 76–81. [Google Scholar] [CrossRef]
  2. Lafon, F.; Dupendant, R.; Davalan, J.; Chevriau, C. Identification and Study of Influential Parameters in CISPR25 Radiated Emissions Test Setup by Interlaboratory Measurements and 3-D Simulation Combined Analysis. IEEE Trans. Electromagn. Compat. 2016, 58, 1398–1406. [Google Scholar] [CrossRef]
  3. Su, W.; Li, H.; Liu, X.; Ji, C.; Wang, Z. EMI Source Modeling Method Considering the Accurate Model of the Voltage Probe Based on CISPR25 Conducted EMI Testing. In Proceedings of the IEEE 10th International Power Electronics and Motion Control Conference (IPEMC2024-ECCE Asia), Chengdu, China, 17–20 May 2024; pp. 4971–4974. [Google Scholar] [CrossRef]
  4. Križanić, A.; Blečić, R.; Broznić, A.; Barić, A. Characterization of Ground Bounce and Conducted Emissions of Integrated Isolated DC-DC Converter. In Proceedings of the 46th MIPRO ICT and Electronics Convention (MIPRO), Opatija, Croatia, 22–26 May 2023; pp. 234–238. [Google Scholar] [CrossRef]
  5. Dinusha, M.G.; Madhawa, R.; Venkata, D. Applications of the Partial Element Equivalent Circuit Method In Computational Electromagnetics Simulation: An Overview. Electr. Power Syst. Res. 2025, 243, 111487. [Google Scholar] [CrossRef]
  6. Emil, L.; Sandra, E. Co-Simulation Model Combining Dynamic Control And FEM For Evaluation Of PMSM Drive Cycle Performance. Results Eng. 2025, 27, 106149. [Google Scholar] [CrossRef]
  7. Wunsch, B.; Skibin, S.; Forsström, V.; Stevanovic, I. EMC Component Modeling and System-Level Simulations of Power Converters: AC Motor Drives. Energies 2021, 14, 1568. [Google Scholar] [CrossRef]
  8. Sagar, M.S.I.; Ouassal, H.; Omi, A.I.; Wisniewska, A.; Jalajamony, H.M.; Fernandez, R.E.; Sekhar, P.K. Application of Machine Learning in Electromagnetics: Mini-Review. Electronics 2021, 10, 2752. [Google Scholar] [CrossRef]
  9. Shi, D.; Wang, N.; Zhang, F.; Fang, W. Intelligent Electromagnetic Compatibility Diagnosis and Management With Collective Knowledge Graphs and Machine Learning. IEEE Trans. Electromagn. Compat. 2021, 63, 443–453. [Google Scholar] [CrossRef]
  10. Huang, Q.; Fan, J. Machine Learning Based Source Reconstruction for RF Desense. IEEE Trans. Electromagn. Compat. 2018, 60, 1640–1647. [Google Scholar] [CrossRef]
  11. Jiang, Y.; Gao, R.X.-K. A Deep Learning Based Macro Circuit Modeling for Black-box EMC Problems. In Proceedings of the IEEE International Joint EMC/SI/PI and EMC Europe Symposium, Raleigh, NC, USA, 26 July–13 August 2021; pp. 64–67. [Google Scholar] [CrossRef]
  12. Giangaspero, S.; Nicchiotti, G.; Venier, P.; Genilloud, L.; Pirrami, L. AI-Driven Electrical Fast Transient Suppression for Enhanced Electromagnetic Interference Immunity in Inductive Smart Proximity. Sensors 2024, 24, 7372. [Google Scholar] [CrossRef] [PubMed]
  13. Gamage, D.M.; Ranasinghe, M.; Dinavahi, V. Application of Artificial Intelligence Techniques on Computational Electromagnetics for Power System Apparatus: An Overview. IEEE Open Access J. Power Energy 2024, 11, 130–140. [Google Scholar] [CrossRef]
  14. Guillod, T.; Papamanolis, P.; Kolar, J.W. Artificial Neural Network (ANN) Based Fast and Accurate Inductor Modeling And Design. IEEE Open J. Power Electron. 2020, 1, 284–299. [Google Scholar] [CrossRef]
  15. Chaibi, Y.; Malvoni, M.; El Rhafiki, T.; Kousksou, T.; Zeraouli, Y. Artificial neural-network based model to forecast the electrical and thermal efficiencies of PVT air collector systems. Clean. Eng. Technol. 2021, 4, 100132. [Google Scholar] [CrossRef]
  16. Zhang, Y. Deep learning method for predicting electromagnetic emission spectrum of aerospace equipment. IET Sci. Meas. Technol. 2024, 18, 193–201. [Google Scholar] [CrossRef]
  17. Lin, C.; Ding, X.; Zang, J.; Zhu, F. Identification of Broadband Electromagnetic Interference Sources Based on Joint Optimization of Feature Screening and Classifier. IEEE Trans. Instrum. Meas. 2025, 74, 2531013. [Google Scholar] [CrossRef]
  18. Yang, J.; Cui, Z.; Zhu, Z.; He, C.; Cao, F. Parameter Optimization Based on PSO for Equivalent Circuit Model of Injection Probe. In Proceedings of the International Applied Computational Electromagnetics Society Symposium (ACES-China), Xuzhou, China, 9–12 December 2022; pp. 1–4. [Google Scholar] [CrossRef]
  19. Silva, J.P.S.d.; Maitelli, A.L. K-Nearest Neighbors for Anomaly Detection and Predictive Maintenance in Water Pumping Systems. Sensors 2025, 25, 3532. [Google Scholar] [CrossRef] [PubMed]
  20. Moorthy, R.S.K.; Aaberg, B.; Olimmah, M.; Yang, L.; Rahuman, D.; Lemmon, A.N. Estimation, Minimization, and Validation of Commutation Loop Inductance for a 135-kW SiC EV Traction Inverter. IEEE J. Emerg. Sel. Top. Power Electron. 2020, 8, 286–297. [Google Scholar] [CrossRef]
  21. Belloumi, W.; Bréard, A.; Hajji, O.; Vollaire, C.; Slama, J.B.H. Automatic PCB Layout Optimization of a DC-DC Converter Through Genetic Algorithm Regarding EMC Constraints. IEEE Access 2021, 9, 149870–149882. [Google Scholar] [CrossRef]
  22. Slama, J.B.H.; Tlig, M. Effect of the MOSFET Choice On Conducted EMI In Power Converter Circuits. In Proceedings of the 16th IEEE Mediterranean Electrotechnical Conference, Yasmine Hammamet, Tunisia, 25–28 March 2012; pp. 610–613. [Google Scholar] [CrossRef]
  23. Douzi, C.; Kadi, M.; Slama, J.B.H. Effect of SiC MOSFET Terminal Capacitances Evolution after Short-Circuit Aging Tests on Conducted EMI in a Boost Converter. In Proceedings of the 13th IEEE International Workshop on the Electromagnetic Compatibility of Integrated Circuits (EMC Compo), Bruges, Belgium, 9–11 March 2022; pp. 29–34. [Google Scholar] [CrossRef]
  24. Hariyawan, M.Y.; Ma’ady, M.N.P.; Widyantara, H.; Lubis, V.M.A. EMI Prediction on Ripple Effect of Voltage-Controlled Ramp Waveform via ARIMA-MLR Hybrid Model. IEEE Access 2025, 13, 112039–112055. [Google Scholar] [CrossRef]
  25. Shen, Y.; Chen, Y.; Wang, Y.; Ma, L.; Zhang, X. Research on a Prediction Model Based on a Newton–Raphson-Optimization–XGBoost Algorithm Predicting Environmental Electromagnetic Effects for an Airborne Synthetic Aperture Radar. Electronics 2025, 14, 2202. [Google Scholar] [CrossRef]
  26. Alekseeva, D.; Stepanov, N.; Veprev, A.; Sharapova, A.; Lohan, E.S.; Ometov, A. Comparison of Machine Learning Techniques Applied to Traffic Prediction of Real Wireless Network. IEEE Access 2021, 9, 159495–159514. [Google Scholar] [CrossRef]
  27. Abed, A.M.; El-Sehiemy, R.A.; Bentouati, B.; El-Arwash, H.M. Accurate Identification of Harmonic Distortion for Micro-Grids Using Artificial Intelligence-Based Predictive Models. IEEE Access 2024, 12, 83740–83763. [Google Scholar] [CrossRef]
Figure 1. Buck converter.
Figure 1. Buck converter.
Electronics 15 00165 g001
Figure 2. Studied PCB.
Figure 2. Studied PCB.
Electronics 15 00165 g002
Figure 3. EMC measurement bench.
Figure 3. EMC measurement bench.
Electronics 15 00165 g003
Figure 4. Simulated circuit using SPICE software.
Figure 4. Simulated circuit using SPICE software.
Electronics 15 00165 g004
Figure 5. Validation of conducted EMI model simulation (blue) and measurement (red) results:VLISN+(a) and VLISN (b).
Figure 5. Validation of conducted EMI model simulation (blue) and measurement (red) results:VLISN+(a) and VLISN (b).
Electronics 15 00165 g005
Figure 6. Case 1 RNN predicted and real FFT of common (a) and differential (b) modes.Simulation time is 22,368 s.
Figure 6. Case 1 RNN predicted and real FFT of common (a) and differential (b) modes.Simulation time is 22,368 s.
Electronics 15 00165 g006
Figure 7. Case 2 RNN predicted and real FFT of common (a) and differential (b) modes.Simulation time is 38,929 s.
Figure 7. Case 2 RNN predicted and real FFT of common (a) and differential (b) modes.Simulation time is 38,929 s.
Electronics 15 00165 g007
Figure 8. Case 3 RNN predicted and real FFT of common (a) and differential (b) modes.Simulation time is 41,430 s.
Figure 8. Case 3 RNN predicted and real FFT of common (a) and differential (b) modes.Simulation time is 41,430 s.
Electronics 15 00165 g008
Figure 9. ANN predicted and real FFT of common (a) and differential modes (b) for Case 3 (hidden layer size = [8, 4]).
Figure 9. ANN predicted and real FFT of common (a) and differential modes (b) for Case 3 (hidden layer size = [8, 4]).
Electronics 15 00165 g009
Figure 10. ANN predicted and real FFT of common (a) and differential (b) modes for Case 2 (hidden layer size = [16, 8]).
Figure 10. ANN predicted and real FFT of common (a) and differential (b) modes for Case 2 (hidden layer size = [16, 8]).
Electronics 15 00165 g010
Figure 11. ANN-predicted and real FFT of common (a) and differential (b) modes.Simulation time is 7259 s.
Figure 11. ANN-predicted and real FFT of common (a) and differential (b) modes.Simulation time is 7259 s.
Electronics 15 00165 g011
Figure 12. RF-predicted and real FFT of common (a) and differential (b) modes for Case 1. Simulation time is 71 s.
Figure 12. RF-predicted and real FFT of common (a) and differential (b) modes for Case 1. Simulation time is 71 s.
Electronics 15 00165 g012
Figure 13. RF-predicted and real FFT of common (a) and differential (b) modes for Case 2.Simulation time is 652 s.
Figure 13. RF-predicted and real FFT of common (a) and differential (b) modes for Case 2.Simulation time is 652 s.
Electronics 15 00165 g013
Figure 14. RF-predicted and real FFT of common (a) and differential (b) modes for Case 3. Simulation time is 6753 s.
Figure 14. RF-predicted and real FFT of common (a) and differential (b) modes for Case 3. Simulation time is 6753 s.
Electronics 15 00165 g014
Figure 15. PSO-predicted and real FFT of common (a) and differential (b) modes for Case 1. Simulation time is 8230 s.
Figure 15. PSO-predicted and real FFT of common (a) and differential (b) modes for Case 1. Simulation time is 8230 s.
Electronics 15 00165 g015
Figure 16. PSO-predicted and real FFT of common (a) and differential (b) modes for Case 2. Simulation time is 13,703 s.
Figure 16. PSO-predicted and real FFT of common (a) and differential (b) modes for Case 2. Simulation time is 13,703 s.
Electronics 15 00165 g016
Figure 17. PSO-predicted and real FFT of common (a) and differential (b) modes for Case 3.Simulation time is 62,502 s.
Figure 17. PSO-predicted and real FFT of common (a) and differential (b) modes for Case 3.Simulation time is 62,502 s.
Electronics 15 00165 g017
Figure 18. KNN predicted and real FFT of common (a) and differential (b) modes.Simulation time is 1869 s. It was found that KNN follows the oscillations, indicating that the corresponding code should be improved.
Figure 18. KNN predicted and real FFT of common (a) and differential (b) modes.Simulation time is 1869 s. It was found that KNN follows the oscillations, indicating that the corresponding code should be improved.
Electronics 15 00165 g018
Figure 19. Predicted and real FFT of common (a) and differential (b) modes for Case 1.The simulation time is 1807 s. Another set of input parameters is selected to validate this result.
Figure 19. Predicted and real FFT of common (a) and differential (b) modes for Case 1.The simulation time is 1807 s. Another set of input parameters is selected to validate this result.
Electronics 15 00165 g019
Figure 20. Predicted and real FFT of common (a) and differential (b) modes for Case 2. Simulation time is 1781 s.
Figure 20. Predicted and real FFT of common (a) and differential (b) modes for Case 2. Simulation time is 1781 s.
Electronics 15 00165 g020
Figure 21. Predicted and real FFT of common (a) and differential (b) modes for Case 3.
Figure 21. Predicted and real FFT of common (a) and differential (b) modes for Case 3.
Electronics 15 00165 g021
Figure 22. Predicted and real FFT of common (a) and differential (b) modes for Case 4.Simulation time is 1451 s.
Figure 22. Predicted and real FFT of common (a) and differential (b) modes for Case 4.Simulation time is 1451 s.
Electronics 15 00165 g022
Table 1. Parameter effectiveness on the EMI.
Table 1. Parameter effectiveness on the EMI.
ParameterNoise Peak FrequencyNoise Peak Amplitude
VcmVdmVcmVdm
Power supplyShift rightShift rightDecreaseDecrease
Load currentShift rightShift rightIncreaseIncrease
Switching frequencyShift leftShift leftIncreaseIncrease
Duty cycleNo effectNo effectDecreaseDecrease
ComponentcharacteristicsDepend on componentDepend on componentDepend on componentDepend on component
PCB layoutShift leftShift leftDecreaseDecrease
Filter capacitanceShift leftShift leftIncreaseIncrease
Gate resistanceShift rightNoDecreaseDecrease
Table 2. Datasets construction power supply.
Table 2. Datasets construction power supply.
Parameter 1 (V)Vcm (dBµV)Vdm (dBµV)
P1_Val1Data1_Vcm1Data1_Vdm1
P1_Val2Data1_Vcm2Data1_Vdm2
………….………….………….
………….………….………….
P1_Val18Data1_Vcm18Data1_Vdm18
P1_Val19Data1_Vcm19Data1_Vdm19
P1_Val20Data1_Vcm20Data1_Vdm20
Table 3. Dataset construction load current.
Table 3. Dataset construction load current.
Parameter 2 (A)Vcm (dBµV)Vdm (dBµV)
P2_Val1Data2_Vcm1Data2_Vdm1
P2_Val2Data2_Vcm2Data2_Vdm2
………….………….………….
………….………….………….
P2_Val18Data2_Vcm18Data2_Vdm18
P2_Val19Data2_Vcm19Data2_Vdm19
P2_Val20Data2_Vcm20Data2_Vdm20
Table 4. Dataset matrix.
Table 4. Dataset matrix.
Input ParametersOutput Parameters
P1P2P3P4P5P6P7P8FVcmVdm
VFFFFFFF
FVFFFFFF
FFVFFFFF
FFFVFFFF
FFFFVFFF
FFFFFVFF
FFFFFFVF
FFFFFFFV
F: fixed; V: variable.
Table 5. Regression metrics of the CM and DM voltage prediction based on the RNN model.
Table 5. Regression metrics of the CM and DM voltage prediction based on the RNN model.
MethodMAE (dBµV)RMSE (dBµV)R2
RNN Case 1 CM16.52017.6120.610
RNN Case 1 DM16.61116.9120.430
RNN Case 2 CM15.48.716.7010.678
RNN Case 2 DM15.52316.7580.490
RNN Case 3 CM14.69015.7350.757
RNN Case 3 DM14.56715.0920.555
Table 6. Regression metrics of the CM and DM voltage prediction based on the ANN model.
Table 6. Regression metrics of the CM and DM voltage prediction based on the ANN model.
MethodMAE (dBµV)RMSE (dBµV)R2
ANN CM Case 113.43115.4700.604
ANN DM Case 112.53914.8730.422
ANN CM Case 213.55515.6740.644
ANN DM Case 212.44514.7290.496
ANN CM Case 313.64515.7220.653
ANN DM Case 312.49415.0460.552
Table 7. Regression metrics of the CM and DM voltage prediction based on the RF model.
Table 7. Regression metrics of the CM and DM voltage prediction based on the RF model.
MethodMAE (dBµV)RMSE (dBµV)R2
RF CM Case 15.3347.0800.646
RF DM Case 16.5868.0110.642
RF CM Case 25.3037.0140.662
RF DM Case 26.8908.3020.601
RF CM Case 35.2936.9960.666
RF DM Case 36.8858.2960.602
Table 8. Regression metrics of the CM and DM voltage prediction based on the PSO model.
Table 8. Regression metrics of the CM and DM voltage prediction based on the PSO model.
MethodMAE (dBµV)RMSE (dBµV)R2
PSO CM Case 111.0205.4050.711
PSO DM Case 15.2596.8950.787
PSO CM Case 212.4766.8710.861
PSO DM Case 27.2066.1930.869
PSO CM Case 39.2928.2650.927
PSO DM Case 36.2506.1530.923
Table 9. Regression metrics of the Vcm and Vdm predictionbased on the KNN model.
Table 9. Regression metrics of the Vcm and Vdm predictionbased on the KNN model.
MethodMAE (dBµV)RMSE (dBµV)R2
KNN CM6.8508.6620.947
KNN DM5.9677.3460.941
Table 10. Simulation parameters.
Table 10. Simulation parameters.
Case 1Case 2Case 3Case 4
Input voltage (V)48484824
Load current (A)0.55.250.510
Switching frequency (kHz)505050050
Duty cycle (%)50505050
Component choiceIRF730IRF730IRF730IRF730
PCB layoutfixedfixedfixedfixed
Filter capacitance (µF)22222222
Gate resistor (Ω)8822
Table 11. Regression metrics of the Vcm and Vdm prediction based on the KNN model.
Table 11. Regression metrics of the Vcm and Vdm prediction based on the KNN model.
MethodMAE (dBµV)RMSE (dBµV)R2
KNN CM Case 16.8508.6620.977
KNN DM Case 15.9677.3460.951
KNN CM Case 27.1028.9510.976
KNN DM Case 26.1847.5890.950
KNN CM Case 37.4159.3370.975
KNN DM Case 36.4597.8830.948
KNN CM Case 47.8729.8520.974
KNN DM Case 46.8418.2900.947
Disclaimer/Publisher’s Note: The statements, opinions and data contained in all publications are solely those of the individual author(s) and contributor(s) and not of MDPI and/or the editor(s). MDPI and/or the editor(s) disclaim responsibility for any injury to people or property resulting from any ideas, methods, instructions or products referred to in the content.

Share and Cite

MDPI and ACS Style

Tlig, M.; Kadi, M.; Riah, Z. Comparative Study of AI Methods for EMC Prediction in Power Electronics Applications. Electronics 2026, 15, 165. https://doi.org/10.3390/electronics15010165

AMA Style

Tlig M, Kadi M, Riah Z. Comparative Study of AI Methods for EMC Prediction in Power Electronics Applications. Electronics. 2026; 15(1):165. https://doi.org/10.3390/electronics15010165

Chicago/Turabian Style

Tlig, Mohamed, Moncef Kadi, and Zouheir Riah. 2026. "Comparative Study of AI Methods for EMC Prediction in Power Electronics Applications" Electronics 15, no. 1: 165. https://doi.org/10.3390/electronics15010165

APA Style

Tlig, M., Kadi, M., & Riah, Z. (2026). Comparative Study of AI Methods for EMC Prediction in Power Electronics Applications. Electronics, 15(1), 165. https://doi.org/10.3390/electronics15010165

Note that from the first issue of 2016, this journal uses article numbers instead of page numbers. See further details here.

Article Metrics

Back to TopTop