Sign in to use this feature.

Years

Between: -

Subjects

remove_circle_outline
remove_circle_outline
remove_circle_outline
remove_circle_outline
remove_circle_outline
remove_circle_outline
remove_circle_outline
remove_circle_outline
remove_circle_outline

Journals

remove_circle_outline
remove_circle_outline
remove_circle_outline

Article Types

Countries / Regions

remove_circle_outline
remove_circle_outline
remove_circle_outline

Search Results (606)

Search Parameters:
Keywords = myotube

Order results
Result details
Results per page
Select all
Export citation of selected articles as:
21 pages, 9555 KB  
Article
Rutin as a Circadian Modulator Preserves Skeletal Muscle Mitochondrial Function and Reduces Oxidative Stress to Protect Against D-Galactose-Induced Aging In Vitro and In Vivo
by Yoonha Choi, Suhyeon Lee and Eunju Kim
Nutrients 2025, 17(22), 3571; https://doi.org/10.3390/nu17223571 (registering DOI) - 15 Nov 2025
Abstract
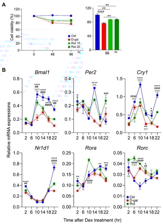
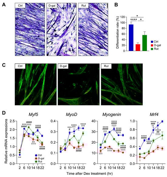
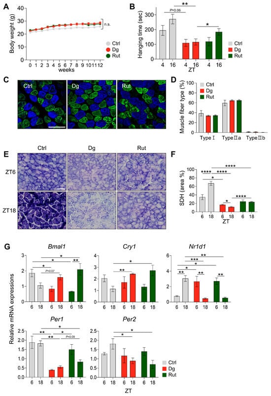
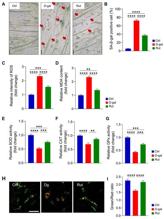
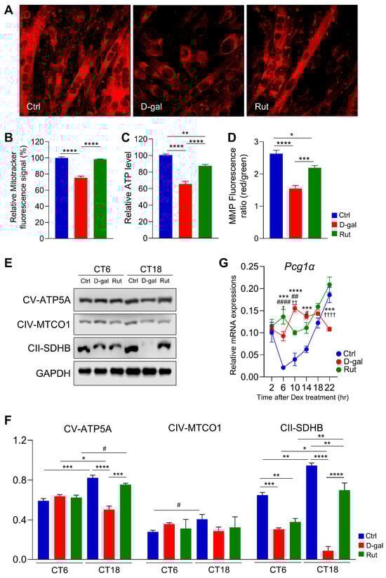
Background: Skeletal muscle aging is characterized by impaired myogenic differentiation, disrupted circadian rhythms, elevated oxidative stress, and mitochondrial dysfunction. Rutin, a natural flavonoid with antioxidant properties, has been suggested to mitigate aging processes; however, its effects on circadian regulation and muscle homeostasis remain [...] Read more.
Background: Skeletal muscle aging is characterized by impaired myogenic differentiation, disrupted circadian rhythms, elevated oxidative stress, and mitochondrial dysfunction. Rutin, a natural flavonoid with antioxidant properties, has been suggested to mitigate aging processes; however, its effects on circadian regulation and muscle homeostasis remain unclear. Methods: In vitro, differentiated C2C12 myotubes were treated with D-galactose (D-gal, 20 g/L) with or without rutin (20 μM). In vivo, C57BL/6 mice were supplemented with rutin (100 mg/kg b.w.) via oral gavage in a D-gal-induced aging mouse model (150 mg/kg b.w., i.p.). Results: D-gal induced cellular senescence, impaired myogenic differentiation, disrupted circadian oscillations, increased oxidative stress, and compromised mitochondrial function. Rutin treatment restored myotube formation, enhanced circadian rhythmicity of differentiation-related genes, and corrected the antiphase patterns of Per2 and Rorc. It also reduced reactive oxygen species and malondialdehyde levels; increased superoxide dismutase, catalase, and glutathione peroxidase activity; improved ATP production and membrane potential; and decreased mitochondrial oxidative aging, as confirmed by pMitoTimer imaging. Furthermore, rutin reinstated the rhythmic expression of oxidative phosphorylation proteins and Pgc1α. In vivo, rutin supplementation enhanced muscle performance (prolonged hanging time) and oxidative capacity, particularly at night (ZT14–ZT16), without altering muscle fiber-type distribution, and normalized circadian rhythmicity of core clock genes. Conclusions: Rutin attenuates D-gal-induced cellular senescence by modulating circadian rhythms, reducing oxidative stress, and improving mitochondrial function. Importantly, its in vivo effects on muscle performance and circadian regulation suggest that rutin is a promising therapeutic strategy to counteract skeletal muscle aging and sarcopenia. Full article
(This article belongs to the Special Issue Role of Bioactive Compounds in Oxidative Stress and Inflammation)
Show Figures

Figure 1

27 pages, 10656 KB  
Article
Targeting TOMM40 and TOMM22 to Rescue Statin-Impaired Mitochondrial Function, Dynamics, and Mitophagy in Skeletal Myotubes
by Neil V. Yang, Sean Rogers, Rachel Guerra, Justin Y. Chao, David J. Pagliarini, Elizabeth Theusch and Ronald M. Krauss
Int. J. Mol. Sci. 2025, 26(22), 10977; https://doi.org/10.3390/ijms262210977 - 13 Nov 2025
Viewed by 39
Abstract
Statins are the drugs most commonly used for lowering plasma low-density lipoprotein (LDL) cholesterol levels and reducing cardiovascular disease risk. Although generally well-tolerated, statins can induce myopathy, a major cause of non-adherence to treatment. Impaired mitochondrial function has been implicated in the development [...] Read more.
Statins are the drugs most commonly used for lowering plasma low-density lipoprotein (LDL) cholesterol levels and reducing cardiovascular disease risk. Although generally well-tolerated, statins can induce myopathy, a major cause of non-adherence to treatment. Impaired mitochondrial function has been implicated in the development of statin-induced myopathy, but the underlying mechanism remains unclear. We have shown that simvastatin downregulates the transcription of TOMM40 and TOMM22, genes that encode major subunits of the translocase of the outer mitochondrial membrane (TOM) complex. Mitochondrial effects of knockdown of TOMM40 and TOMM22 in mouse C2C12 and primary human skeletal cell myotubes include impaired oxidative function, increased superoxide production, reduced cholesterol and CoQ levels, and disrupted markers of mitochondrial dynamics and morphology as well as increased mitophagy, with similar effects resulting from simvastatin exposure. Overexpression of TOMM40 and TOMM22 in simvastatin-treated mouse and human skeletal muscle cells rescued effects on markers of mitochondrial dynamics and morphology, but not oxidative function or cholesterol and CoQ levels. These results show that TOMM40 and TOMM22 have key roles in maintaining both mitochondrial dynamics and function and indicate that their downregulation by statin treatment results in mitochondrial effects that may contribute to statin-induced myopathy. Full article
(This article belongs to the Section Biochemistry)
Show Figures

Figure 1

15 pages, 2758 KB  
Article
Altered Transcriptome Signature in Primary Human Myotubes Exposed to Inclusion Body Myositis Serum: A Pilot Case Comparison of Anti-cN1A Positive and Negative Sera
by Nataliya Slater, Abha Chopra, Ramesh Ram, Abbie Adams, Frank L. Mastaglia, Merrilee Needham and Jerome D. Coudert
Muscles 2025, 4(4), 53; https://doi.org/10.3390/muscles4040053 - 10 Nov 2025
Viewed by 123
Abstract
Inclusion body myositis (IBM) is a late-onset, treatment-resistant inflammatory myopathy. Approximately half of IBM patients develop autoantibodies against cytosolic 5-nucleotidase 1A (cN1A), but their role in disease pathogenesis remains unclear. This pilot study examined the effects of anti-cN1A-positive IBM serum on [...] Read more.
Inclusion body myositis (IBM) is a late-onset, treatment-resistant inflammatory myopathy. Approximately half of IBM patients develop autoantibodies against cytosolic 5-nucleotidase 1A (cN1A), but their role in disease pathogenesis remains unclear. This pilot study examined the effects of anti-cN1A-positive IBM serum on human primary myotubes’ transcriptome profile, using anti-cN1A-negative IBM and healthy sera as controls. Exposure to anti-cN1A-positive serum altered the expression of 1126 genes, with upregulation of adaptive immune response genes, notably CTSH and CTSZ, encoding cathepsins H and Z. These findings were validated using a publicly available independent dataset comprising transcriptomes from fresh muscle tissue samples. NT5C1A mRNA, which encodes cN1A, was not detected in cultured myotubes regardless of the presence of autoantibodies. The findings suggest distinct pathological mechanisms in anti-cN1A-positive IBM, independent of direct antibody-target interactions. The role of cathepsins in IBM pathogenesis warrants further investigation. Full article
Show Figures

Figure 1

15 pages, 2052 KB  
Article
Protective Effects of Quinic Acid Against Disuse-Induced Skeletal Muscle Atrophy via Regulation of Inflammation and Oxidative Stress
by Mi-Bo Kim, Hyerin Lee, Junhui Kang, Bohkyung Kim and Jae-Kwan Hwang
Foods 2025, 14(22), 3833; https://doi.org/10.3390/foods14223833 - 9 Nov 2025
Viewed by 212
Abstract
Disuse-induced muscle atrophy (DMA), commonly resulting from immobilization, is driven by chronic inflammation and oxidative stress, which disrupts the balance between protein synthesis and degradation. Quinic acid (QA), a natural compound with known antioxidant and anti-inflammatory properties, was investigated for its potential to [...] Read more.
Disuse-induced muscle atrophy (DMA), commonly resulting from immobilization, is driven by chronic inflammation and oxidative stress, which disrupts the balance between protein synthesis and degradation. Quinic acid (QA), a natural compound with known antioxidant and anti-inflammatory properties, was investigated for its potential to counteract muscle atrophy. Using a DMA-induced immobilization model in male C57BL/6N (8 weeks) mice, we found that oral QA administration significantly restored the weight and cross-sectional area of atrophic muscles and improved muscle function, as measured by grip strength and treadmill performance. QA also reduced the expression of pro-inflammatory cytokines (Tnf, Il6, and Myostatin) and E3 ubiquitin ligases (Trim63 and Fbxo32), while increasing antioxidant enzyme levels and serum IL-15 in DMA. In tumor necrosis factor-α-stimulated L6 myotubes, QA reversed inflammation- and oxidative stress-induced gene changes, suppressed NF-ĸB activation, and downregulated protein degradation pathways mediated by FoxO3α. Furthermore, QA restored the expression of myogenesis-related genes and reactivated PI3K/Akt and mTOR/p70S6K/4EBP1 signaling pathways, enhancing protein synthesis. Collectively, our findings demonstrate that QA mitigates immobilization-induced muscle atrophy by modulating inflammation, oxidative stress, and key anabolic and catabolic signaling pathways. These results suggest that QA is a promising functional compound for preserving skeletal muscle health under conditions of disuse. Full article
(This article belongs to the Special Issue Functional Foods for Health Promotion and Disease Prevention)
Show Figures

Figure 1

19 pages, 6662 KB  
Article
Stigmasterol Protects Against Dexamethasone-Induced Muscle Atrophy by Modulating the FoxO3–MuRF1/MAFbx Signaling Pathway in C2C12 Myotubes and Mouse Skeletal Muscle
by Young-Sool Hah, Seung-Jun Lee, Yeung-Ho Ji, Jeongyun Hwang, Han-Gil Kim, Young-Tae Ju, Jun-Il Yoo and Seung-Jin Kwag
Biomolecules 2025, 15(11), 1551; https://doi.org/10.3390/biom15111551 - 5 Nov 2025
Viewed by 260
Abstract
Glucocorticoid therapy, using agents like dexamethasone (Dexa), often leads to muscle atrophy by increasing protein degradation via the ubiquitin–proteasome system while suppressing protein synthesis. Stigmasterol, a phytosterol with known bioactivities, has an unexplored role in muscle atrophy. This study investigated stigmasterol’s protective effects [...] Read more.
Glucocorticoid therapy, using agents like dexamethasone (Dexa), often leads to muscle atrophy by increasing protein degradation via the ubiquitin–proteasome system while suppressing protein synthesis. Stigmasterol, a phytosterol with known bioactivities, has an unexplored role in muscle atrophy. This study investigated stigmasterol’s protective effects against Dexa-induced muscle atrophy and its impact on the FoxO3 and mTORC1 signaling pathways. Differentiated C2C12 myotubes were treated with Dexa (50 µM) ± stigmasterol (10 µM), and the morphology, viability, and protein levels in the FoxO3/MuRF1/MAFbx catabolic and mTOR/p70S6K/4E-BP1 anabolic signaling pathways were assessed. C57BL/6 mice received Dexa (20 mg/kg/day i.p.) ± stigmasterol (3 mg/kg/day oral) for 21 days, and the body/muscle mass, bone mineral density (BMD), fiber cross-sectional area (CSA), and muscle protein expression were measured. Stigmasterol (10 µM) was non-toxic and attenuated Dexa-induced reductions in myotube diameter and fusion in vitro, concurrent with suppressing Dexa-induced upregulation of FoxO3/MuRF1/MAFbx proteins and preventing the Dexa-induced dephosphorylation of mTOR/p70S6K/4E-BP1 proteins. In vivo, stigmasterol mitigated Dexa-induced losses in body weight, muscle mass, BMD, and fiber CSA. This protection was associated with attenuated upregulation of FoxO3 and MAFbx proteins in muscle tissue. Stigmasterol protected against Dexa-induced muscle atrophy in vitro and in vivo via modulation of the FoxO3–MAFbx catabolic pathway. These findings suggest stigmasterol inhibits excessive glucocorticoid-induced muscle protein breakdown. It therefore warrants further investigation as a potential therapeutic agent for glucocorticoid myopathy. Full article
(This article belongs to the Section Molecular Medicine)
Show Figures

Figure 1

25 pages, 7422 KB  
Article
Vitamin B1 Involved in Dendrobium Taiseed Tosnobile Extract Mediates Protection Against Cancer-Induced Muscle Wasting by Suppressing IL-6 Pathogenicity and Enhancing Myoblast Fusion
by Chen-Chu Lin, Wan-Ting Liao, Tsung-Ying Yang, Jing-Hua Tsai, Yi-Ju Lee, Chi-Luan Wen, Shih-Lan Hsu and Chun-Chi Wu
Int. J. Mol. Sci. 2025, 26(21), 10704; https://doi.org/10.3390/ijms262110704 - 3 Nov 2025
Viewed by 214
Abstract
In this report, we showed that oral administration of Dendrobium Taiseed Tosnobile (DTT, also known as Taiwan Emperor No.1) allowed Lewis Lung Carcinoma (LLC) tumor-bearing mice to maintain body weight and grip strength in a dose-dependent manner. Histological analysis showed that treatment with [...] Read more.
In this report, we showed that oral administration of Dendrobium Taiseed Tosnobile (DTT, also known as Taiwan Emperor No.1) allowed Lewis Lung Carcinoma (LLC) tumor-bearing mice to maintain body weight and grip strength in a dose-dependent manner. Histological analysis showed that treatment with DTT water extract significantly reduced muscle fiber damage by inducing muscle regeneration and improved the cross-sectional area of the rectus femoris, soleus, and gastrocnemius of LLC tumor-bearing C57BL/6 female mice. Further studies revealed that DTT water extract also reduced the expression of inflammatory cytokines such as IL-6 and TNF-α, both in vitro and in vivo. Other analyses showed that DTT water extract promoted the differentiation of C2C12 myoblasts with or without IL-6 by maintaining Myosin Heavy Chain (MyHC) levels. This suggests that DTT water extract acts against muscle wasting via multiple mechanisms. Interestingly, vitamin B1 was identified as an ingredient in DTT water extract through an HPLC analysis. Vitamin B1 was shown to ameliorate IL-6 but not TNF-α generation in active THP-1 cells and protected C2C12 myotubes against IL-6. Further studies showed that DTT and vitamin B1 promoted the multi-nucleus fusion step of C2C12 differentiation by inducing E-cadherin-β-catenin expression with or without IL-6 treatment. In summary, DTT water extract protects muscle cells under cancer conditions through direct and indirect mechanisms, with vitamin B1 being a key functional ingredient that reduces IL-6 generation and aids muscle cell fusion against IL-6 treatment. Full article
(This article belongs to the Special Issue The Role of Natural Products in Treating Human Diseases)
Show Figures

Graphical abstract

18 pages, 2948 KB  
Article
Rosa canina Extract Attenuates Muscle Atrophy in L6 Myotubes and Immobilized Mice
by Hyerin Lee, Mi-Bo Kim, Junhui Kang, Jae-Kwan Hwang and Bohkyung Kim
Nutrients 2025, 17(21), 3462; https://doi.org/10.3390/nu17213462 - 2 Nov 2025
Viewed by 422
Abstract
Background: Skeletal muscle is essential not only for structural integrity but also metabolic homeostasis. Muscle atrophy, the loss of muscle mass and function, is closely linked to chronic and metabolic disorders and is driven by chronic inflammation, oxidative stress, impaired myogenesis, and [...] Read more.
Background: Skeletal muscle is essential not only for structural integrity but also metabolic homeostasis. Muscle atrophy, the loss of muscle mass and function, is closely linked to chronic and metabolic disorders and is driven by chronic inflammation, oxidative stress, impaired myogenesis, and disrupted protein homeostasis. The present study aimed to evaluate the protective effects and underlying mechanisms of Rosa canina extract (RCE), a polyphenol-rich plant known for its antioxidant and anti-inflammatory properties, in vitro and in vivo models of muscle atrophy. Methods: We investigated the effects of RCE in TNF-α-treated L6 myotubes and a mouse model (eight-week-old male C57BL/6N) of immobilization-induced muscle atrophy. Markers of inflammation, oxidative stress, myogenesis, protein turnover, and anabolic signaling were analyzed via RT-PCR, Western blotting and ELISA. Muscle mass, performance, micro-CT imaging, and histological cross-sectional area were assessed in vivo. Results: RCE suppressed pro-inflammatory cytokines, restored antioxidant enzyme expression, and preserved myogenic markers. It inhibited muscle proteolysis by downregulating the genes involved in protein degradation and promoted protein synthesis by via activation of the PI3K/Akt/mTOR pathway. In mice, RCE mitigated muscle mass loss, preserved fiber cross-sectional area, improved strength and endurance, and restored muscle volume. Conclusions: RCE attenuated muscle atrophy by targeting inflammation, oxidative stress, proteolysis, and impaired anabolism. These findings highlight RCE as a promising natural therapeutic for preserving muscle health and metabolic homeostasis. Full article
Show Figures

Figure 1

19 pages, 1654 KB  
Article
Analysis of the Bioactive Compounds and Physiological Activities of Commonly Consumed Noni Juice in Republic of Korea
by Xiaolu Fu, Min-Hye Kim, Geon Oh, Ji-Hyun Im, June-Seok Lim, Yeon-Seok Seong, Jae-Yeon Lee, Eun Young Park, Do Sang Lee, Im-Joung La and Ok-Hwan Lee
Foods 2025, 14(21), 3732; https://doi.org/10.3390/foods14213732 - 30 Oct 2025
Viewed by 548
Abstract
Noni (Morinda citrifolia L.) juice is increasingly recognized for its potential health-promoting properties. In this research, the bioactive compounds and physiological effects of commercial noni juice products in Korea were assessed. Noni juice was found to contain high levels of total phenolics [...] Read more.
Noni (Morinda citrifolia L.) juice is increasingly recognized for its potential health-promoting properties. In this research, the bioactive compounds and physiological effects of commercial noni juice products in Korea were assessed. Noni juice was found to contain high levels of total phenolics (6.39 ± 1.45 mg gallic acid equivalents (GAE)/g) and proanthocyanidins (8.64 ± 6.20 mg catechin equivalents (CE)/g). Furthermore, it exhibited potent antioxidant activities, with 1,1-diphenyl-2-picrylhydrazyl (DPPH) and 2,2′-azino-bis(3-ethylbenzothiazoline-6-sulfonic acid) diammonium salt (ABTS) radical scavenging activities of 44.03 ± 14.88% and 55.91 ± 2.62%, respectively, which exceeded those reported for common fruit juices such as apple, orange, and blueberry. Additionally, noni juice reduced lipid accumulation by 5.92% and reactive oxygen species (ROS) levels by 7.23% in 3T3-L1 adipocytes; improved fusion index to 81.44% and restored myotube diameter by 37.24% in dexamethasone-induced C2C12 cells; and suppressed LPS-induced nitric oxide (NO) production. These results suggested that noni juice has anti-inflammatory, anti-obesity, anti-muscle atrophy, and antioxidant properties, supporting its potential as a functional health beverage. Full article
(This article belongs to the Section Food Nutrition)
Show Figures

Graphical abstract

21 pages, 28334 KB  
Article
Irisin Increases Sirtuin 1 to Improve Glucocorticoid-Induced Sarcopenia and Mitochondrial Dysfunction
by Hongwei Shi, Wen Sun, Xiaoyuan Cao, Xuepeng Fan, Wenjuan Xie, Xiaojing Hao, Simiao Wang, Jiayin Lu, Yi Yan, Xiaomao Luo, Yanjun Dong, Haidong Wang and Juan Wang
Cells 2025, 14(21), 1675; https://doi.org/10.3390/cells14211675 - 27 Oct 2025
Viewed by 374
Abstract
Sarcopenia, characterized by progressive skeletal muscle mass, strength, and functional loss, imposes a substantial global health burden. Irisin, a myokine derived from fibronectin type III domain-containing protein 5 (FNDC5), is critical for muscle health. Here, we investigate its role in mitigating glucocorticoid-induced sarcopenia [...] Read more.
Sarcopenia, characterized by progressive skeletal muscle mass, strength, and functional loss, imposes a substantial global health burden. Irisin, a myokine derived from fibronectin type III domain-containing protein 5 (FNDC5), is critical for muscle health. Here, we investigate its role in mitigating glucocorticoid-induced sarcopenia using a mouse and C2C12 myotubes model. We quantified FNDC5/irisin levels in skeletal muscle and plasma and assessed muscle function (body weight, grip strength, wire-hanging, and locomotor activity), histology, and mitochondrial features following irisin administration to dexamethasone-treated mice. Western blot analyzed synthesis/hydrolysis regulators, apoptosis markers, and mitochondrial regulators in mouse muscle tissues and C2C12 myotubes. The results show that FNDC5/irisin was significantly downregulated in sarcopenic mice and atrophic C2C12 myotubes; exogenous irisin rescued muscle mass loss and functional impairment, improving body weight, muscle mass, grip strength, and mobility. Mechanistically, irisin bound SIRT1 with −12.7 kcal/mol affinity, activating a deacetylation cascade that suppressed FoxO3a transcriptional activity (attenuating proteasomal degradation) and enhanced mTORC1-mediated protein synthesis in C2C12 myotubes. Additionally, irisin potentiated PGC-1α signaling in mouse myocytes, promoting mitochondrial biogenesis and restoring contractile function in dystrophic fibers. Collectively, these findings demonstrate irisin alleviates glucocorticoid-induced muscle atrophy via SIRT1-dependent pathways, rebalancing muscle physiology and systemic energy homeostasis. This highlights irisin-based therapeutics as a promising exercise surrogate for sarcopenia management, offering novel clinical avenues. Full article
Show Figures

Figure 1

17 pages, 3096 KB  
Article
Activation of Sirtuin3 by 6,4′-Dihydroxy-7-methoxyflavanone Against Myoblasts Senescence by Attenuating D-Galactose-Induced Oxidative Stress and Inflammation
by Bingsi Li, Yuxuan Gu, Libing Zhou, Rui Chen, Yiwei Liu, Zexuan Wan, Ziyi Liang, Yukang Wang, Renlei Ji and Zhian Liu
Nutrients 2025, 17(20), 3298; https://doi.org/10.3390/nu17203298 - 20 Oct 2025
Viewed by 523
Abstract
Background/Objective: Cellular senescence is increasingly recognized as a key mechanism underlying sarcopenia, an age-related muscle disorder with no effective therapeutic. 6,4′-Dihydroxy-7-methoxyflavanone (DMF), a flavonoid isolated from Dalbergia odorifera T. Chen, has shown anti-senescence potential. This study aimed to investigate the protective effects of [...] Read more.
Background/Objective: Cellular senescence is increasingly recognized as a key mechanism underlying sarcopenia, an age-related muscle disorder with no effective therapeutic. 6,4′-Dihydroxy-7-methoxyflavanone (DMF), a flavonoid isolated from Dalbergia odorifera T. Chen, has shown anti-senescence potential. This study aimed to investigate the protective effects of DMF against myoblasts senescence and elucidate the underlying molecular mechanisms. Method: A cellular model of senescence was established in C2C12 myoblasts using D-galactose (D-gal). The effects of DMF pretreatment were evaluated by assessing senescence phenotypes, myogenic differentiation, and mitochondrial function. The role of Sirtuin3 (SIRT3) was confirmed using siRNA-mediated knockdown. Results: DMF Pre-treatment effectively attenuated D-gal-induced senescence, as indicated by restored proliferation, reduced senescence-associated β-galactosidase activity, decreased DNA damage, and the downregulation of p53, p21Cip1/WAF1 and p16INK4a. Furthermore, DMF rescued myogenic differentiation capacity, enhancing the expression of Myoblast determination protein 1, Myogenin, Myosin heavy chain and Muscle-specific regulatory factor 4, and promoting myotube formation. Mechanistically, DMF was identified as a SIRT3 activator. It enhanced SIRT3 expression and activity, leading to the deacetylation and activation of the mitochondrial antioxidant enzyme superoxide dismutase 2. This consequently reduced mitochondrial reactive oxygen species, improved mitochondrial membrane potential and ATP production, and suppressed the NF-κB pathway by inhibiting IκBα phosphorylation and p65 acetylation/nuclear translocation. Crucially, all the beneficial effects of DMF—including oxidative stress reduction, mitochondrial functional recovery, anti-inflammatory action, and ultimately, the attenuation of senescence and improvement of myogenesis—were abolished upon SIRT3 knockdown. Conclusions: Our findings demonstrate that DMF alleviates myoblasts senescence and promotes myogenic differentiation by activating the SIRT3-SOD2 pathway, thereby reducing oxidative stress and NF-κB-driven inflammation responses. DMF emerges as a promising therapeutic candidate for sarcopenia. Full article
(This article belongs to the Special Issue Nutrient Interaction, Metabolic Adaptation and Healthy Aging)
Show Figures

Figure 1

13 pages, 3020 KB  
Article
Cytokinins Are Age- and Injury-Responsive Molecules That Regulate Skeletal Myogenesis
by Farnoush Kabiri, Zeynab Azimychetabi, Dev Seneviratne, Lorna N. Phan, Hannah M. Kavanagh, Hannah C. Smith, R. J. Neil Emery, Craig R. Brunetti, Janet Yee and Stephanie W. Tobin
Int. J. Mol. Sci. 2025, 26(20), 10136; https://doi.org/10.3390/ijms262010136 - 18 Oct 2025
Viewed by 381
Abstract
Myogenesis is a tightly regulated process essential for embryonic development, postnatal growth, and muscle regeneration. We recently identified that cytokinins (CTKs), a class of adenine-derived signaling molecules originally characterized in plants, are present in cultured skeletal muscle cells. The most abundant type of [...] Read more.
Myogenesis is a tightly regulated process essential for embryonic development, postnatal growth, and muscle regeneration. We recently identified that cytokinins (CTKs), a class of adenine-derived signaling molecules originally characterized in plants, are present in cultured skeletal muscle cells. The most abundant type of cytokinins detected within cultured muscle cells was isopentenyladenine (iP) in its nucleotide, riboside, and free base derivatives. The purpose of this study was to determine whether CTKs are also present in regenerating muscle tissue in vivo and to characterize the effects of iP and its riboside form, isopentenyladenosine (iPR), on muscle cell proliferation and differentiation. These effects were observed relative to adenine and adenosine, and to a second class of cytokinins with a large aromatic side chain, kinetin (the free base), and kinetin riboside. Cardiotoxin was used to induce muscle injury and repair processes in the gastrocnemius of 3- and 12-month-old mice. Samples were collected 3- and 7 days post-injury for ultra high-performance liquid chromatography tandem mass spectrometry with electrospray ionization (UHPLC-(ESI+)-HRMS/MS). Four CTKs (N6-benzyladenine (BA), dihydrozeatin-9-N-glucoside (DZ9G), isopentenyladenosine (iPR), and 2-methylthio-isopentenyladenosine (2-MeSiPR) were detected. 2-MeSiPR levels were significantly influenced by aging, as this CTK was increased in response to injury only in the younger mice. Treatment of C2C12 myoblasts with 10 µM of isopentenyladenosine (iPR) or kinetin riboside reduced cell proliferation, whereas iP (the free base) increased proliferation in a biphasic response. During differentiation, both iPR and kinetin riboside impaired myotube formation, while the free-base forms of iP and kinetin had no effect. Our data establishes that CTKs are present within muscle tissue and highly responsive to injury and aging. Furthermore, the biological activities of CTKs in muscle cells are influenced by structural modifications, including riboside conjugation and side chain composition. Understanding these differences provides insight into the distinct roles of CTKs in muscle cell metabolism and differentiation, offering potential implications for the use of exogenous CTKs in muscle biology and regenerative medicine. Full article
(This article belongs to the Section Molecular Pharmacology)
Show Figures

Figure 1

20 pages, 2259 KB  
Article
4-Vinylguaiacol in Citri Reticulatae ‘Chachiensis’ Pericarpium Volatile Oil: A Microbial-Mediated Aging Marker Enhances Glucose Metabolism
by Hao Zheng, Zhi-Cheng Su, Shu-Ting Huang, Dong-Li Li, Zhao-Dong Yuan, Ju-Cai Xu, Ri-Hui Wu, Li-Gen Lin and Li-She Gan
Foods 2025, 14(20), 3489; https://doi.org/10.3390/foods14203489 - 14 Oct 2025
Viewed by 563
Abstract
Influenced by various physical, chemical, and microbial factors, the aging process of Citri Reticulatae ‘Chachiensis’ Pericarpium (CRCP) poses a complex scientific challenge. Drawing inspiration from the perspective of traditional Chinese medicine, volatile oils were extracted from CRCP aged 1, 3, 5, and 7 [...] Read more.
Influenced by various physical, chemical, and microbial factors, the aging process of Citri Reticulatae ‘Chachiensis’ Pericarpium (CRCP) poses a complex scientific challenge. Drawing inspiration from the perspective of traditional Chinese medicine, volatile oils were extracted from CRCP aged 1, 3, 5, and 7 years by steam distillation and subsequently analyzed by GC-MS. The results revealed that the relative percentage of 4-vinylguaiacol (4-VG) increased progressively with aging. Nineteen volatile oil components were further assessed for their glucose metabolism-enhancing activities, with 4-VG emerging as a key active compound. Notably, 4-VG remarkably enhanced insulin-stimulated glucose uptake in C2C12 myotubes. Moreover, 4-VG demonstrated potent antihyperglycemic effects by upregulating IRS-1/Akt/GSK-3β phosphorylation in the insulin signaling pathway on a high-fat diet and STZ-induced diabetic mouse model. In addition, the metabolic pathway of 4-VG, from ferulic acid and then to vanillin and guaiacol, was verified via HPLC-UV, metabolomics, and microbiome analyses, which confirmed the microbial conversion of 4-VG within CRCP. The metabolic pathway was ultimately validated by isolating and identifying Priestia aryabhattai, Bacillus velezensis, and Aspergillus fumigatus from CRCP, with further in vitro culture and biotransformation experiments confirming its functionality and efficiency. These findings provide new insights and experimental evidence that deepen our understanding of the aging process of CRCP. Full article
(This article belongs to the Section Food Biotechnology)
Show Figures

Figure 1

11 pages, 1455 KB  
Article
Magnesium Preserves Calcium Homeostasis and Contributes to Protect Myotubes from Inflammation-Induced Damage
by Giuseppe Pietropaolo, Sara Castiglioni, Jeanette A. Maier, Federica I. Wolf and Valentina Trapani
Int. J. Mol. Sci. 2025, 26(20), 9912; https://doi.org/10.3390/ijms26209912 - 11 Oct 2025
Viewed by 444
Abstract
Magnesium (Mg2+) is a key regulator of cellular biochemical processes and an essential cofactor in skeletal muscle physiology. Although Mg2+ deficiency has been linked to reduced muscle strength, its role in the regulation of calcium (Ca2+) signaling and [...] Read more.
Magnesium (Mg2+) is a key regulator of cellular biochemical processes and an essential cofactor in skeletal muscle physiology. Although Mg2+ deficiency has been linked to reduced muscle strength, its role in the regulation of calcium (Ca2+) signaling and in inflammation remains incompletely understood. In this study, we examined the effects of Mg2+ availability using the murine myoblast cell line C2C12. Cells were differentiated under low, normal, or high Mg2+ conditions, and myotube formation, intracellular Ca2+ fluxes, and resistance to inflammatory stimuli were assessed. Mg2+ deficiency impaired myotube differentiation, while Mg2+ supplementation preserved Ca2+ response during stimulation and contributed to protect myotubes against inflammation-induced damage. Collectively, these findings highlight a dual role of Mg2+ in sustaining functional performance under repeated stress and protecting myotubes against inflammatory injury. This study supports the importance of adequate dietary Mg2+ intake as a potential strategy to mitigate muscle loss associated with aging and chronic inflammation. Full article
(This article belongs to the Section Molecular Immunology)
Show Figures

Figure 1

14 pages, 2438 KB  
Article
Anti-Atrophic Effects of Dichotomine B from Stellaria dichotoma During Starvation-Induced Skeletal Muscle Atrophy
by Jae-Yong Kim, Uttapol Permpoon, Ju-hee Lee, Ji Hoon Kim, Hye Mi Kim, Je-Seung Jeon, Tae-gyu Nam and Chul Young Kim
Molecules 2025, 30(18), 3839; https://doi.org/10.3390/molecules30183839 - 22 Sep 2025
Viewed by 521
Abstract
Muscle atrophy is defined as reductions in muscle size and function and represents a critical concern affecting elderly populations, immobilized patients, and individuals following specific dietary regimens, such as fasting and low-protein diets. This study investigated the protective effects of Stellaria dichotoma root [...] Read more.
Muscle atrophy is defined as reductions in muscle size and function and represents a critical concern affecting elderly populations, immobilized patients, and individuals following specific dietary regimens, such as fasting and low-protein diets. This study investigated the protective effects of Stellaria dichotoma root extract and its isolated bioactive compounds during muscle atrophy using both in vitro and in vivo experimental models. First, S. dichotoma root extract prevented dexamethasone (DEX)-induced atrophy in C2C12 myotubes. Through systematic solvent partitioning and resin chromatography, five compounds (15) were successfully isolated from the n-butanol fraction. Dichotomine B (2) was identified as the most abundant and bioactive constituent. Treatment with dichotomine B significantly preserved the myotube diameter, enhanced the fusion index, and maintained the myosin heavy chain protein level while suppressing key atrophic biomarkers, including FoxO3a, MuRF-1, and Atrogin-1, in DEX-treated myotubes. Furthermore, dichotomine B (2) reduced proteolysis in serum-free cultured C2C12 myotubes and in mice subjected to 48 h of fasting, preserving muscle mass and strength. These findings suggest that S. dichotoma root extract and its principal compound, dichotomine B (2), have promising therapeutic potential and provide an opportunity to develop novel pharmacological interventions against muscle wasting through suppression of proteolysis pathways. Full article
Show Figures

Figure 1

21 pages, 5004 KB  
Article
Analysis of the Stimulative Effect of Arginine on Translation Initiation of Protein Synthesis in Skeletal Muscle
by Daisuke Suzuki, Yuki Takami, Yusuke Sato, Yuka Toyoshima and Fumiaki Yoshizawa
Nutrients 2025, 17(18), 2981; https://doi.org/10.3390/nu17182981 - 17 Sep 2025
Viewed by 948
Abstract
Background: Arginine (Arg) is thought to potentially stimulate protein synthesis. Although the detailed mechanism by which Arg regulates protein synthesis is not fully known, it is believed to occur primarily through the mechanistic target of rapamycin complex 1 (mTORC1)-dependent activation of translation initiation. [...] Read more.
Background: Arginine (Arg) is thought to potentially stimulate protein synthesis. Although the detailed mechanism by which Arg regulates protein synthesis is not fully known, it is believed to occur primarily through the mechanistic target of rapamycin complex 1 (mTORC1)-dependent activation of translation initiation. The aim of this study was to evaluate the ability of Arg to stimulate translation initiation to upregulate protein synthesis and identify the possible signaling pathways involved in the stimulatory effect of Arg on mRNA translation in skeletal muscle. Methods: Overnight-fasted mice were intraperitoneally injected with Arg, sacrificed 1 h later, and then the gastrocnemius muscles were excised. In addition, to determine the mechanism by which Arg stimulates translation initiation in skeletal muscle, we used mouse-derived C2C12 myotubes. Cells were preincubated with several inhibitors of intracellular signaling or the G protein–coupled receptor, Class C, group 6, subtype A (GPRC6A) antagonist, and then added to the culture with Arg. Phosphorylation of 4E-binding protein 1 (4E-BP1) and ribosomal protein S6 kinase (S6K1) as markers of mTORC1-dependent protein synthesis activity was measured. Results: Intraperitoneal injection of Arg increased 4E-BP1 and S6K1 phosphorylation. In C2C12 myotubes, Arg addition significantly increased the phosphorylation of 4E-BP1 and S6K1, and this upregulation was attenuated by pretreatment with the mTORC1 inhibitor rapamycin. In addition, pretreatment with the PI3K inhibitor LY294002, the AKT inhibitor MK-2206, and the GPRC6A antagonist calindol completely inhibited Arg-upregulated 4E-BP1 and S6K1 phosphorylation. Conclusions: The findings of this study suggest that Arg stimulates the initiation of mRNA translation via the GPRC6A/PI3K/AKT/mTORC1 signaling pathway, thereby stimulating protein synthesis in skeletal muscle. Full article
Show Figures

Figure 1

Back to TopTop