4-Vinylguaiacol in Citri Reticulatae ‘Chachiensis’ Pericarpium Volatile Oil: A Microbial-Mediated Aging Marker Enhances Glucose Metabolism
Abstract
1. Introduction
2. Materials and Methods
2.1. Reagents and Materials
2.2. Steam Distillation Extraction and GC-MS Analysis of CRCP Volatile Oil
2.3. Insulin-Stimulated Glucose Uptake Assay
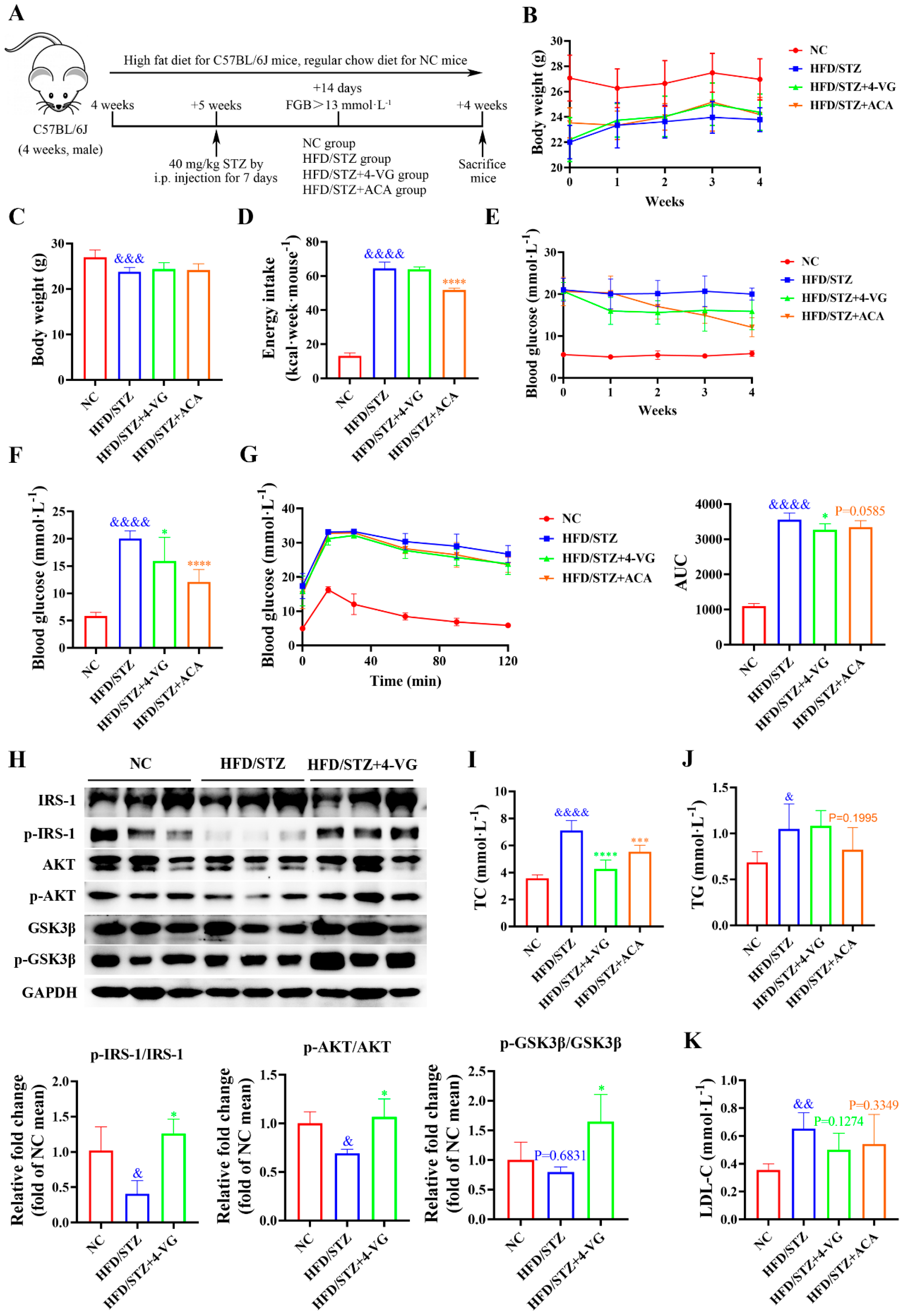
2.4. HFD Plus STZ-Induced Diabetic Mice Model
2.5. Determination of the Contents of Ferulic Acid, 4-VG, Vanillin, and Guaiacol in 1, 3, 5, 7-Year CRCP by HPLC-UV
2.6. DNA Extraction, Illumina Miseq Sequencing, and Microbiomics Data
2.7. Isolation and Identification of Microorganisms in CRCP
2.8. Microbial Transformation of 4-VG Related Compounds
2.9. Statistical Analysis
3. Results
3.1. Analysis of CRCP Volatile Oil
3.2. Glucose Uptake Enhancing Activities of 19 Components in CRCP Volatile Oil
3.3. 4-VG Enhanced Glucose Uptake in C2C12 Myotubes via Activating IRS-1/Akt/GSK-3β Signaling Pathway
3.4. 4-VG Exhibited Anti-Diabetic Effects on an HFD/STZ-Induced Diabetic Mouse Model
3.5. HPLC-UV, Metabolomics and Microbiome Analysis of 4-VG Related Compounds in CRCP
3.6. Isolation and Identification of Microorganisms from CRCP, and In Vitro Microbial Transformation Experiments
4. Discussion
5. Conclusions
Supplementary Materials
Author Contributions
Funding
Institutional Review Board Statement
Informed Consent Statement
Data Availability Statement
Acknowledgments
Conflicts of Interest
Abbreviations
| CRCP | Citri Reticulatae ‘Chachiensis’ Pericarpium |
| 4-VG | 4-Vinylguaiacol |
| HFD | High fat diet |
| ACA | Acarbose |
References
- Shi, M.K.; Guo, Q.H.; Xiao, Z.W.; Sarengaowa; Xiao, Y.; Feng, K. Recent Advances in the Health Benefits and Application of Tangerine Peel (Citri Reticulatae Pericarpium): A Review. Foods 2024, 13, 1978. [Google Scholar] [CrossRef]
- Su, J.; Wang, Y.; Bai, M.; Peng, T.; Li, H.; Xu, H.J.; Guo, G.; Bai, H.; Rong, N.; Sahu, S.K.; et al. Soil conditions and the plant microbiome boost the accumulation of monoterpenes in the fruit of Citrus reticulata ‘Chachi’. Microbiome 2023, 11, 61. [Google Scholar] [CrossRef] [PubMed]
- Li, Z.; Li, C.G.; Chen, B.Z.; Li, B.; Huang, G.; Huang, Y.H.; Hou, Y.J.; Zhong, P.J.; Jin, J.W.; Li, D.L.; et al. Parabacteroides goldsteinii enriched by Pericarpium Citri Reticulatae ‘Chachiensis’ polysaccharides improves colitis via the inhibition of lipopolysaccharide-involved PI3K-Akt signaling pathway. Int. J. Biol. Macromol. 2024, 277, 133726. [Google Scholar] [CrossRef] [PubMed]
- Wang, Q.; Qiu, Z.; Chen, Y.; Song, Y.; Zhou, A.; Cao, Y.; Xiao, J.; Xiao, H.; Song, M. Review of recent advances on health benefits, micro-bial transformations, and authenticity identification of Citri reticulatae Pericarpium bioactive compounds. Crit. Rev. Food Sci. Nutr. 2024, 64, 10332–10360. [Google Scholar] [CrossRef] [PubMed]
- Xu, J.J.; Wu, X.; Li, M.M.; Li, G.Q.; Yang, Y.T.; Luo, H.J.; Huang, W.H.; Chung, H.Y.; Ye, W.C.; Wang, G.C.; et al. Antiviral activity of polymethoxylated flavones from “Guangchenpi”, the edible and medicinal pericarps of Citrus reticulata ‘Chachi’. J. Agric. Food Chem. 2014, 62, 2182–2189. [Google Scholar] [CrossRef]
- Yu, Q.; Tao, Y.; Huang, Y.; Zogona, D.; Wu, T.; Liu, R.; Pan, S.; Xu, X. Aged Pericarpium Citri Reticulatae ‘Chachi’ attenuates oxidative damage induced by tertbutyl hydroperoxide (tBHP) in HepG2 cells. Foods 2022, 11, 273. [Google Scholar] [CrossRef]
- Li, J.; Tang, X.; Chen, B.; Zheng, W.; Yan, Z.; Zhang, Z.; Li, J.; Su, K.; Ang, S.; Wu, R.; et al. Chemical compositions and anti-mosquito activity of volatile oils from Pericarpium Citri Reticulataes of different aging years. Ind. Crop Prod. 2022, 188, 115701. [Google Scholar] [CrossRef]
- Li, Y.; Li, Z.; Chen, B.; Hou, Y.; Wen, Y.; Gan, L.; Jin, J.; Li, C.; Wu, P.; Li, D.; et al. Ultrasonic assisted extraction, characterization and gut microbiota-dependent anti-obesity effect of polysaccharide from Pericarpium Citri Reticulatae ‘Chachiensis’. Ultrason. Sonochem. 2023, 95, 106383. [Google Scholar] [CrossRef]
- Li, M.; Li, H.; Min, X.; Sun, J.; Liang, B.; Xu, L.; Li, J.; Wang, S.H.; Xu, X. Identification of 1,3,4-thiadiazolyl-containing thiazolidine-2,4-dione derivatives as novel PTP1B inhibitors with antidiabetic activity. J. Med. Chem. 2024, 67, 8406–8419. [Google Scholar] [CrossRef]
- Wang, H.; Chen, G.; Fu, X.; Liu, R.H. Effects of aging on the phytochemical profile and antioxidative activity of Pericarpium Citri Reticulatae ‘Chachiensis’. RSC Adv. 2016, 6, 105272–105281. [Google Scholar] [CrossRef]
- Wang, M.; Li, X.; Ding, H.; Chen, H.; Liu, Y.; Wang, F.; Chen, L. Comparison of the volatile organic compounds in Citrus reticulata ‘Chachi’ peel with different drying methods using E-nose, GC-IMS and HS-SPME-GC-MS. Front. Plant Sci. 2023, 14, 1169321. [Google Scholar] [CrossRef] [PubMed]
- Zheng, G.; Chao, Y.; Liu, M.; Yang, Y.; Zhang, D.; Wang, K.; Tao, Y.; Zhang, J.; Li, Y.; Wei, M. Evaluation of dynamic changes in the bioactive components in Citri Reticulatae Pericarpium (Citrus reticulata ‘Chachi’) under different harvesting and drying conditions. J. Sci. Food Agric. 2021, 101, 3280–3289. [Google Scholar] [CrossRef] [PubMed]
- He, Q.; Li, J.; Ma, Y.; Chen, Q.; Chen, G. Probiotic potential and cholesterol-lowering capabilities of bacterial strains isolated from Pericarpium Citri Reticulatae ‘Chachiensis’. Microorganisms 2021, 9, 1224. [Google Scholar] [CrossRef] [PubMed]
- He, J.; Chen, C.; He, Q.; Li, J.; Ying, F.; Chen, G. The central bacterial community in Pericarpium Citri Reticulatae ‘Chachiensis’. Food Res. Int. 2019, 125, 108624. [Google Scholar] [CrossRef]
- Sun, X.; Deng, H.; Shan, B.; Shan, Y.; Huang, J.; Feng, X.; Tang, X.; Ge, Y.; Liao, P.; Yang, Q. Flavonoids contribute most to discriminating aged Guang Chenpi (Citrus reticulata ‘Chachi’) by spectrum-effect relationship analysis between LC-Q-Orbitrap/MS fingerprint and ameliorating spleen deficiency activity. Food Sci. Nutr. 2023, 11, 7039–7060. [Google Scholar] [CrossRef]
- Tao, Y.; Yu, Q.; Huang, Y.; Liu, R.; Zhang, X.; Wu, T.; Pan, S.; Xu, X. Identification of crucial polymethoxyflavones tangeretin and 3,5,6,7,8,3′,4′-heptamethoxyflavone and evaluation of their contribution to anticancer effects of Pericarpium Citri Reticulatae ‘Chachi’ during storage. Antioxidants 2022, 11, 1922. [Google Scholar] [CrossRef]
- Zhou, T.; Jiang, Y.; Wen, L.; Yang, B. Characterization of polysaccharide structure in Citrus reticulata ‘Chachi’ peel during storage and their bioactivity. Carbohydr. Res. 2021, 508, 108398. [Google Scholar] [CrossRef]
- Li, T.; Chen, K.; Wang, X.; Wang, Y.; Su, Y.; Guo, Y. Mass spectrometry rearrangement ions and metabolic pathway-based discovery of indole derivatives during the aging process in Citrus reticulata ‘Chachi’. Foods 2023, 13, 8. [Google Scholar] [CrossRef]
- Chen, S.; Chen, Z.; Rothenberg, D.O.; Long, Y.; Li, H.; Zeng, X.; Zeng, Z.; Mo, X.; Wu, D.; Liao, Y.; et al. Short-term steaming during processing impacts the quality of Citri Reticulatae ‘Chachi’ peel. Food Chem. 2024, 447, 138964. [Google Scholar] [CrossRef]
- Sun, W.; Ai, Z.; Li, M.; Lei, D.; Mowafy, S.; Liu, Y. Comparative analysis of Citri reticulatae pericarpium: Revealing the nonvolatile compounds transformation and optimizing drying processes. Ind. Crop Prod. 2024, 212, 118266. [Google Scholar] [CrossRef]
- Yang, F.; He, L.; Shen, M.; Wang, F.; Chen, H.; Liu, Y. A correlation between Pericarpium Citri Reticulatae volatile components and the change of the coexisting microbial population structure caused by environmental factors during aging. Front. Microbiol. 2022, 13, 930845. [Google Scholar] [CrossRef]
- Liu, Y.; Wen, H.; Kong, J.; Hu, Z.; Hu, Y.; Zeng, J.; Chen, X.; Zhang, H.; Chen, J.; Xu, J. Flavor characterization of Citri Reticulatae Pericarpium (Citrus reticulata ‘Chachiensis’) with different aging years via sensory and metabolomic approaches. Food Chem. 2024, 443, 138616. [Google Scholar] [CrossRef]
- Zhang, Y.; Tong, X.; Chen, B.; Wu, S.; Wang, X.; Zheng, Q.; Jiang, F.; Qiao, Y. Novel application of HS-GC-IMS for characteristic fingerprints and flavor compound variations in Citrus reticulatae pericarpium during storage with different Aspergillus niger fermentation. Food Chem. X 2023, 18, 100653. [Google Scholar] [CrossRef]
- Xu, F.; Zhang, L.; Zhou, C.; Mo, J.; Shen, S.; Zhang, T.; Li, J.; Lin, L.; Wu, R.; Gan, L. Alkyl-benzofuran dimers from Eupatorium chinense with insulin-sensitizing and anti-inflammatory activities. Bioorg. Chem. 2021, 113, 105030. [Google Scholar] [CrossRef] [PubMed]
- Ke, J.H.; Zhang, L.S.; Chen, S.X.; Shen, S.N.; Zhang, T.; Zhou, C.X.; Mo, J.X.; Lin, L.G.; Gan, L.S. Benzofurans from Eupatorium chinense enhance insulin-stimulated glucose uptake in C2C12 myotubes and suppress inflammatory response in RAW264.7 macrophages. Fitoterapia 2019, 134, 346–354. [Google Scholar] [CrossRef] [PubMed]
- Chen, J.L.; Feng, Z.L.; Zhou, F.; Lou, R.H.; Peng, C.; Ye, Y.; Lin, L.G. 14-Deoxygarcinol improves insulin sensitivity in high-fat diet-induced obese mice via mitigating NF-κB/Sirtuin 2-NLRP3-mediated adipose tissue remodeling. Acta Pharmacol. Sin. 2023, 44, 434–445. [Google Scholar] [CrossRef] [PubMed]
- Hu, C.; Liang, B.; Sun, J.; Li, J.; Xiong, Z.; Wang, S.H.; Xu, X. Synthesis and biological evaluation of indole derivatives containing thiazolidine-2,4-dione as α-glucosidase inhibitors with antidiabetic activity. Eur. J. Med. Chem. 2024, 264, 115957. [Google Scholar] [CrossRef]
- Feng, Z.; Chen, J.; Chen, C.; Feng, L.; Wang, R.; Zhu, J.; Lou, R.; Liu, J.; Ye, Y.; Lin, L.G. Bioactivity-based molecular networking-guided identification of guttiferone J from Garcinia cambogia as an anti-obesity candidate. Br. J. Pharmacol. 2023, 180, 589–608. [Google Scholar] [CrossRef]
- Lawley, B.; Tannock, G.W. Analysis of 16S rRNA Gene Amplicon Sequences Using the QIIME Software Package. Methods Mol. Biol. 2017, 1537, 153–163. [Google Scholar]
- Yu, X.; Sun, S.; Guo, Y.; Liu, Y.; Yang, D.Y.; Li, G.Y.; Lv, S.W. Citri Reticulatae Pericarpium (Chenpi): Botany, ethnopharmacology, phytochemistry, and pharmacology of a frequently used traditional Chinese medicine. J. Ethnopharmacol. 2018, 220, 265–282. [Google Scholar] [CrossRef]
- Merz, K.E.; Thurmond, D.C. Role of skeletal muscle in insulin resistance and glucose uptake. Compr. Physiol. 2020, 10, 785–809. [Google Scholar] [CrossRef]
- DeFronzo, R.A.; Tripathy, D. Skeletal muscle insulin resistance is the primary defect in type 2 diabetes. Diabetes Care 2009, 32, S157–S163. [Google Scholar] [CrossRef] [PubMed]
- Api, A.M.; Belsito, D.; Botelho, D.; Bruze, M.; Burton, G.A., Jr.; Buschmann, J.; Cancellieri, M.A.; Dagli, M.L.; Date, M.; Dekant, W.; et al. RIFM fragrance ingredient safety assessment, 2-methoxy-4-vinylphenol, CAS Registry Number 7786-61-0. Food Chem. Toxicol. 2022, 161, 112872. [Google Scholar] [CrossRef]
- Kim, D.H.; Han, S.I.; Go, B.; Oh, U.H.; Kim, C.S.; Jung, Y.H.; Lee, J.; Kim, J.H. 2-Methoxy-4-vinylphenol attenuates migration of human pancreatic cancer cells via blockade of FAK and AKT signaling. Anticancer Res. 2019, 39, 6685–6691. [Google Scholar] [CrossRef] [PubMed]
- Sun, L.H.; Lv, S.W.; Yu, F.; Li, S.N.; He, L.Y. Biosynthesis of 4-vinylguaiacol from crude ferulic acid by Bacillus licheniformis DLF-17056. J. Biotechnol. 2018, 281, 144–149. [Google Scholar] [CrossRef]
- Baqueiro-Peña, I.; Rodríguez-Serrano, G.; González-Zamora, E.; Augur, C.; Loera, O.; Saucedo-Castañeda, G. Biotransformation of ferulic acid to 4-vinylguaiacol by a wild and a diploid strain of Aspergillus niger. Bioresour. Technol. 2010, 101, 4721–4724. [Google Scholar] [CrossRef]
- Scholtes, C.; Nizet, S.; Collin, S. Guaiacol and 4-methylphenol as specific markers of torrefied malts. Fate of volatile phenols in special beers through aging. J. Agric. Food Chem. 2014, 62, 9522–9528. [Google Scholar] [CrossRef]
- Guo, J.; Tao, H.; Cao, Y.; Ho, C.T.; Jin, S.; Huang, Q. Prevention of obesity and type 2 diabetes with aged citrus peel (Chenpi) extract. J. Agric. Food Chem. 2016, 64, 2053–2061. [Google Scholar] [CrossRef]
- Huang, X.; Hong, M.; Meng, Q.R.; Zhang, Y.C.; Kou, X.R.; Ke, Q.F. The effects of core microorganism community on flavor compounds and active substances during the aging process of Citri Reticulatae Pericarpium. Food Res. Int. 2024, 191, 114707. [Google Scholar] [CrossRef] [PubMed]
- Wang, Y.; Zhang, X.; Zhou, C.; Khan, H.; Fu, M.; Cheang, W.S. Citri Reticulatae Pericarpium (Chenpi) protects against endothelial dysfunction and vascular inflammation in diabetic rats. Nutrients 2022, 14, 5221. [Google Scholar] [CrossRef]
- Li, J.; Wang, Y.; Ullah, A.; Zhang, R.; Sun, Y.; Li, J.; Kou, G. Network pharmacology and molecular modeling techniques in unraveling the underlying mechanism of Citri Reticulatae Pericarpium against type 2 diabetic osteoporosis. Nutrients 2024, 16, 220. [Google Scholar] [CrossRef]
- Bauersachs, E.; Walser, V.; Reglitz, K.; Dawid, C.; Steinhaus, M. Peracetic acid residues in orange juice can lead to a 5-vinylguaiacol-induced clove-like off-flavor via Baeyer-Villiger oxidation of hesperidin. Food Chem. 2024, 440, 138252. [Google Scholar] [CrossRef]
- Shin, J.A.; Jeong, S.H.; Jia, C.H.; Hong, S.T.; Lee, K.T. Comparison of antioxidant capacity of 4-vinylguaiacol with catechin and ferulic acid in oil-in-water emulsion. Food Sci. Biotechnol. 2019, 28, 1169–1175. [Google Scholar] [CrossRef]
- Asami, E.; Kitami, M.; Ida, T.; Kobayashi, T.; Saeki, M. Anti-inflammatory activity of 2-methoxy-4-vinylphenol involves inhibition of lipopolysaccharide-induced inducible nitric oxidase synthase by heme oxygenase-1. Immunopharmacol. Immunotoxicol. 2023, 45, 589–596. [Google Scholar] [CrossRef] [PubMed]
- Luo, Y.; Wang, C.-Z.; Sawadogo, R.; Yuan, J.; Zeng, J.; Xu, M.; Tan, T.; Yuan, C.-S. 4-Vinylguaiacol, an Active Metabolite of Ferulic Acid by Enteric Microbiota and Probiotics, Possesses Significant Activities against Drug-Resistant Human Colorectal Cancer Cells. ACS Omega 2021, 6, 4551–4561. [Google Scholar] [CrossRef]
- Lee, J.; Morshidi, N.A.A.B.; Lee, J.; Sim, W.; Kim, J.H. 2-Methoxy-4-vinylphenol mitigates malignancy of cholangiocarcinoma cells through the blockade of sonic hedgehog signalling. Biochem. Biophys. Res. Commun. 2025, 754, 151515. [Google Scholar] [CrossRef] [PubMed]
- Yang, Y.; Chen, Y.P.; Cai, J.M.; Liu, X.B.; Huang, G.X. Antifungal activity of volatile compounds generated by endophytic fungi Sarocladium brachiariae HND5 against Fusarium oxysporum f. sp. cubense. PLoS ONE 2021, 16, e0260747. [Google Scholar] [CrossRef]
- Sarveswari, H.B.; Gupta, K.K.; Durai, R.; Solomon, A.P. Development of a smart pH-responsive nano-polymer drug, 2-methoxy-4-vinylphenol conjugate against the intestinal pathogen. Vibrio cholerae. Sci. Rep. 2023, 13, 1250. [Google Scholar] [CrossRef] [PubMed]








| No. | Component | Retention Time (min) | Structure Type | Relative Content (%) | |||
|---|---|---|---|---|---|---|---|
| 1-Year | 3-Year | 5-Year | 7-Year | ||||
| 1 | β-Thujene | 3.986 | monoterpene | 1.38 | 0.75 | 1.38 | 1.34 |
| 2 | α-Pinene | 4.001 | monoterpene | 3.44 | 2.18 | 3.65 | 3.38 |
| 3 | β-Pinene | 4.145 | monoterpene | 3.23 | 2.26 | 3.13 | 3.04 |
| 4 | α-Phellandrene | 4.269 | monoterpene | 0.06 | 0.03 | 0.11 | 0.06 |
| 5 | α-Terpinene | 4.689 | monoterpene | 0.45 | 0.42 | 0.46 | 0.4 |
| 6 | β-Myrcene | 4.822 | monoterpene | 1.26 | 0.65 | 0.72 | 1.51 |
| 7 | D-Limonene | 5.583 | monoterpene | 59.09 | 58.51 | 59.88 | 59.74 |
| 8 | γ-Terpinene | 6.179 | monoterpene | 17.27 | 18.20 | 17.85 | 17.47 |
| 9 | Terpinolene | 6.816 | monoterpene | 1.06 | 0.85 | 0.91 | 0.75 |
| 10 | Terpinen-4-ol | 8.893 | monoterpene | 0.64 | 0.67 | 0.56 | 0.54 |
| 11 | Linalool | 7.003 | monoterpene | 0.43 | 0.3 | 0.11 | 0.21 |
| 12 | Nonanal | 7.136 | fatty aldehyde | 0.07 | 0.11 | 0.05 | 0.06 |
| 13 | p-Cymen-8-ol | 9.050 | aromatic compound | 0.03 | 0.03 | 0.03 | 0.03 |
| 14 | α-Terpineol | 9.200 | monoterpene | 0.87 | 0.76 | 0.47 | 0.59 |
| 15 | Decanal | 9.500 | fatty aldehyde | 0.28 | 0.38 | 0.22 | 0.24 |
| 16 | Carveol | 9.875 | monoterpene | 0.03 | 0.04 | - | 0.01 |
| 17 | Citronellol | 10.036 | monoterpene | 0.12 | 0.05 | 0.04 | 0.08 |
| 18 | Perillaldehyde | 11.292 | monoterpene | 0.24 | 0.16 | 0.08 | 0.12 |
| 19 | Thymol | 11.476 | aromatic compound | 0.96 | 2.25 | 0.92 | 0.57 |
| 20 | p-Thymol | 11.633 | aromatic compound | 0.63 | 0.54 | 0.26 | 0.47 |
| 21 | Carvacrol | 11.884 | aromatic compound | 0.08 | 0.17 | 0.06 | 0.04 |
| 22 | 4-Vinylguaiacol | 12.240 | aromatic compound | 0.11 | 0.26 | 0.41 | 0.34 |
| 23 | Methyl 2-(methylamino)benzoate | 14.613 | alkaloid | 1.51 | 1.01 | 1.3 | 0.78 |
| 24 | β-Caryophyllene | 14.961 | sesquiterpene | 0.19 | 0.26 | 0.18 | 0.15 |
| 25 | α-Farnesene | 16.987 | sesquiterpene | 0.63 | 0.58 | 0.75 | 0.69 |
| 26 | δ-Cadinene | 17.398 | sesquiterpene | 0.09 | - | 0.08 | 0.09 |
| 27 | α-Selinene | 16.776 | sesquiterpene | 0.04 | 0.07 | - | 0.04 |
| 28 | γ-Selinene | 19.756 | sesquiterpene | - | 0.05 | 0.05 | 0.06 |
| 29 | α-Sinensal | 20.769 | sesquiterpene | 1.01 | 2.98 | 1.87 | 1.09 |
| Component | Content (mg/g) a | |||
|---|---|---|---|---|
| 1-Year | 3-Year | 5-Year | 7-Year | |
| Ferulic acid | 0.3998 ± 0.0311 | 0.2994 ± 0.0579 | 0.2863 ± 0.0527 | 0.2201 ± 0.0088 |
| 4-VG | 0.0154 ± 0.0037 | 0.0375 ± 0.0025 | 0.0369 ± 0.0023 | 0.0446 ± 0.0020 |
| Vanillin | 0.0177 ± 0.0009 | 0.0432 ± 0.0136 | 0.0466 ± 0.0063 | 0.0617 ± 0.0088 |
| Guaiacol | 0.8952 ± 0.0636 | 0.9430 ± 0.0548 | 1.0060 ± 0.0604 | 1.0277 ± 0.0747 |
| Substrate (C, mg/10 mL) | Metabolite (C, mg/10 mL) | Strain | Time (h) | Mol. Yield (%) |
|---|---|---|---|---|
| Ferulic acid (0.3) | 4-VG (1.614) | P. aryabhattai | 72 | 69.58 |
| 4-VG (0.7343) | B. velezensis | 72 | 31.65 | |
| 4-VG (0.4) | Vanillin (0.09384) | P. aryabhattai | 120 | 2.315 |
| Vanillin (0.1010) | B. velezensis | 120 | 2.491 | |
| Guaiacol (0.2204) | A. fumigatus | 120 | 6.665 |
Disclaimer/Publisher’s Note: The statements, opinions and data contained in all publications are solely those of the individual author(s) and contributor(s) and not of MDPI and/or the editor(s). MDPI and/or the editor(s) disclaim responsibility for any injury to people or property resulting from any ideas, methods, instructions or products referred to in the content. |
© 2025 by the authors. Licensee MDPI, Basel, Switzerland. This article is an open access article distributed under the terms and conditions of the Creative Commons Attribution (CC BY) license (https://creativecommons.org/licenses/by/4.0/).
Share and Cite
Zheng, H.; Su, Z.-C.; Huang, S.-T.; Li, D.-L.; Yuan, Z.-D.; Xu, J.-C.; Wu, R.-H.; Lin, L.-G.; Gan, L.-S. 4-Vinylguaiacol in Citri Reticulatae ‘Chachiensis’ Pericarpium Volatile Oil: A Microbial-Mediated Aging Marker Enhances Glucose Metabolism. Foods 2025, 14, 3489. https://doi.org/10.3390/foods14203489
Zheng H, Su Z-C, Huang S-T, Li D-L, Yuan Z-D, Xu J-C, Wu R-H, Lin L-G, Gan L-S. 4-Vinylguaiacol in Citri Reticulatae ‘Chachiensis’ Pericarpium Volatile Oil: A Microbial-Mediated Aging Marker Enhances Glucose Metabolism. Foods. 2025; 14(20):3489. https://doi.org/10.3390/foods14203489
Chicago/Turabian StyleZheng, Hao, Zhi-Cheng Su, Shu-Ting Huang, Dong-Li Li, Zhao-Dong Yuan, Ju-Cai Xu, Ri-Hui Wu, Li-Gen Lin, and Li-She Gan. 2025. "4-Vinylguaiacol in Citri Reticulatae ‘Chachiensis’ Pericarpium Volatile Oil: A Microbial-Mediated Aging Marker Enhances Glucose Metabolism" Foods 14, no. 20: 3489. https://doi.org/10.3390/foods14203489
APA StyleZheng, H., Su, Z.-C., Huang, S.-T., Li, D.-L., Yuan, Z.-D., Xu, J.-C., Wu, R.-H., Lin, L.-G., & Gan, L.-S. (2025). 4-Vinylguaiacol in Citri Reticulatae ‘Chachiensis’ Pericarpium Volatile Oil: A Microbial-Mediated Aging Marker Enhances Glucose Metabolism. Foods, 14(20), 3489. https://doi.org/10.3390/foods14203489

