Rutin as a Circadian Modulator Preserves Skeletal Muscle Mitochondrial Function and Reduces Oxidative Stress to Protect Against D-Galactose-Induced Aging In Vitro and In Vivo
Abstract
1. Introduction
2. Materials and Methods
2.1. C2C12 Cell Culture, Differentiation, and Treatment
2.2. Cell Viability Assay
2.3. Hematoxylin and Eosin Staining
2.4. Immunofluorescence Staining
2.5. Senescence-Associated β-Galactosidase (SA-β-Gal) Staining
2.6. Intracellular Reactive Oxygen Species (ROS) Detection
2.7. Enzymatic Activities
2.8. pMitoTimer Transfection and Imaging
2.9. MitoTracker Staining
2.10. ATP Measurement
2.11. Mitochondrial Membrane Potential (MMP) Measurement
2.12. Animal Studies
2.13. Hanging Test
2.14. Muscle Fiber Staining
2.15. Succinate Dehydrogenase (SDH) Staining
2.16. Real-Time Polymerase Chain Reaction (PCR) Analysis
2.17. Western Blotting Analysis
2.18. Quantification and Statistical Analysis
3. Results
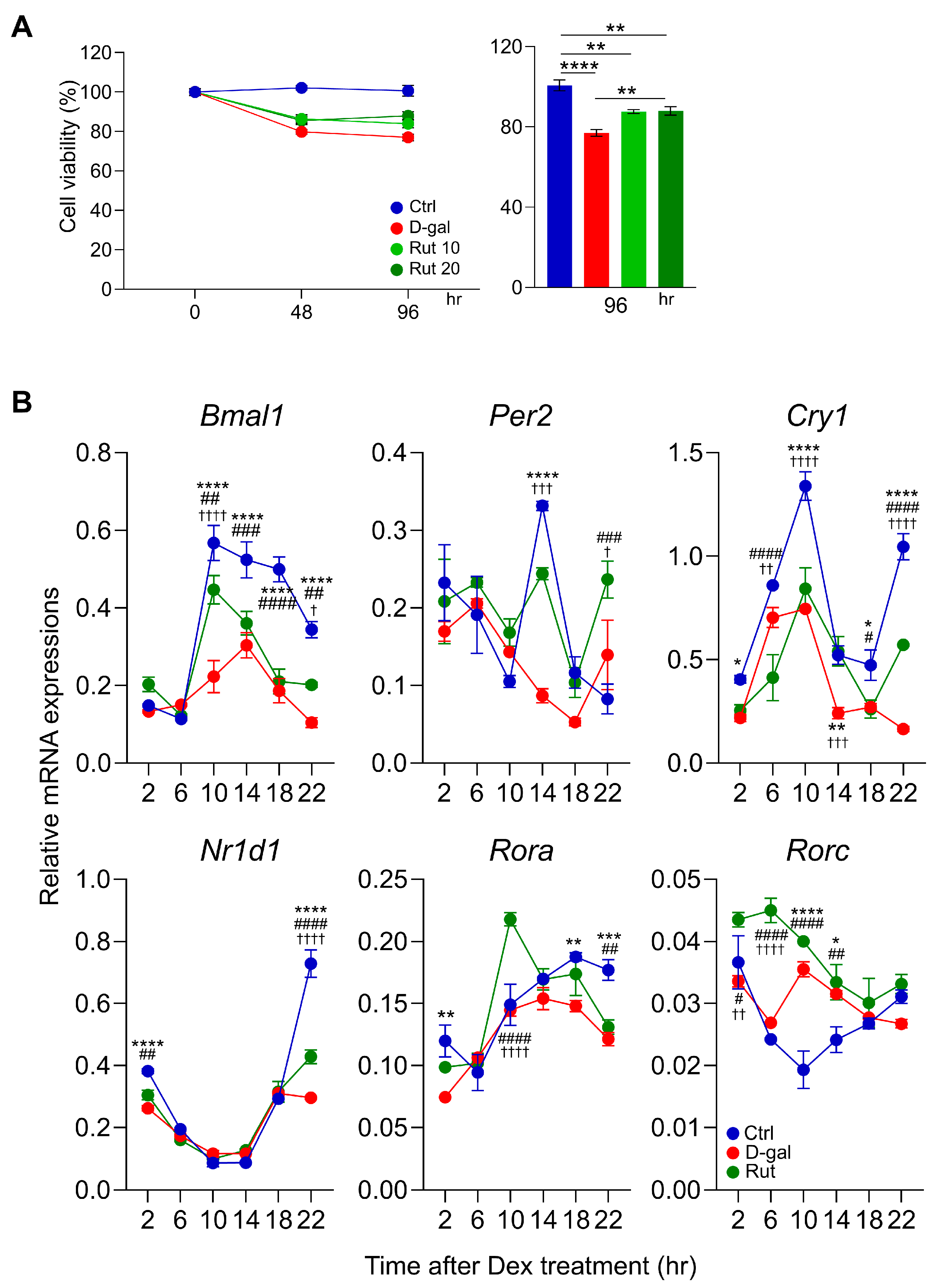
3.1. Rutin Modulates Core Clock Gene Rhythms Altered by D-Galactose-Induced Cellular Aging in Differentiated C2C12 Cells
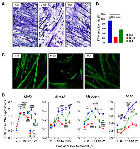
3.2. Effect of Rutin on Muscle Cell Differentiation and Circadian Phase Modulation of Muscle Differentiation-Related Genes in D-Gal–Induced Senescence
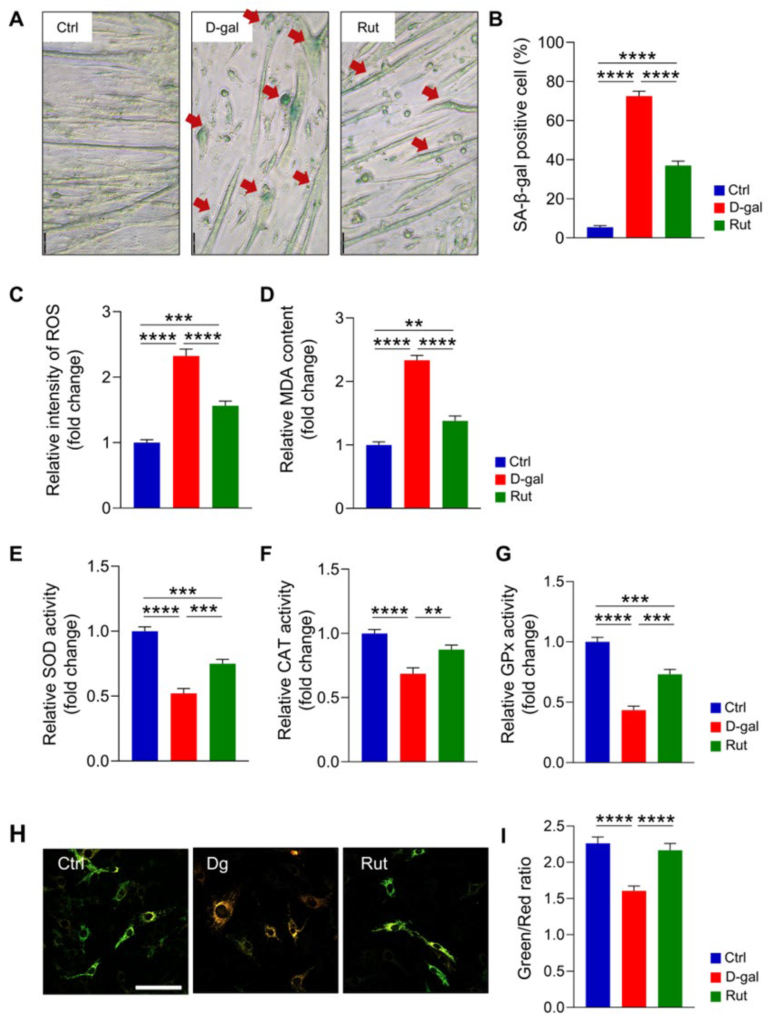
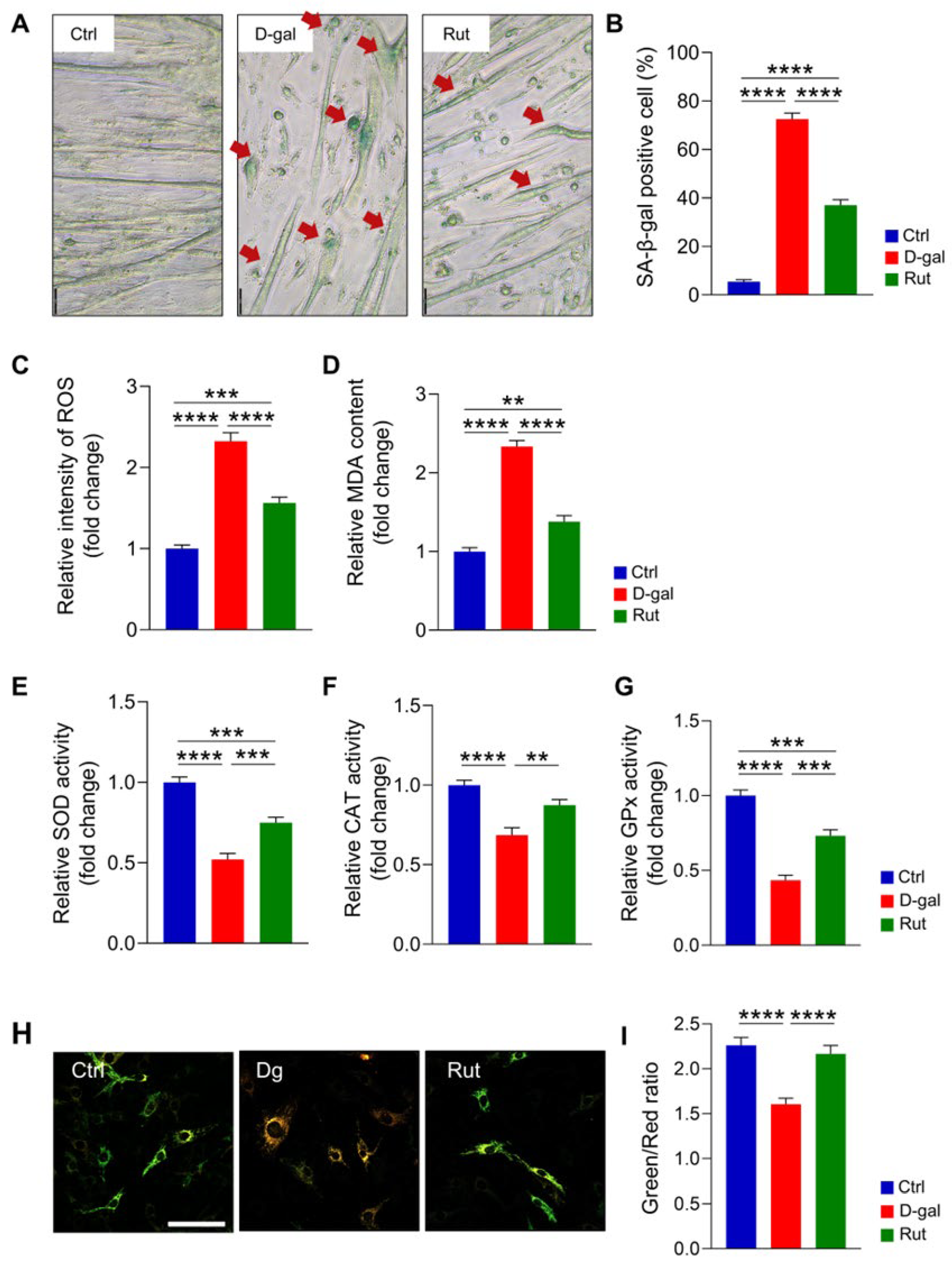
3.3. Rutin Protects Differentiated C2C12 Cells from D-Gal–Induced Senescence via Suppression of Oxidative Stress
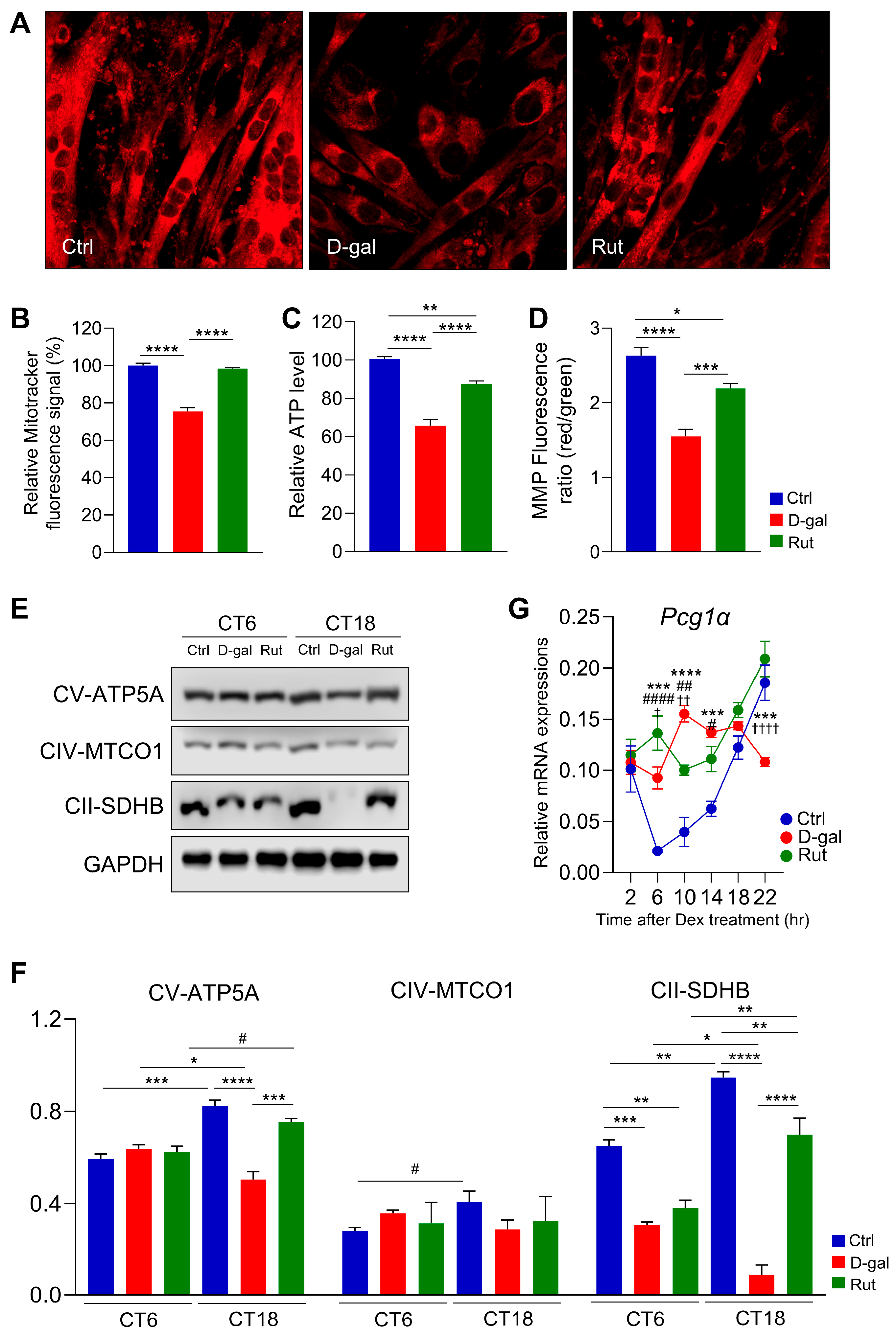
3.4. Rutin Enhances Mitochondrial Function and Rhythmic OXPHOS Expression in Senescent C2C12 Myotubes
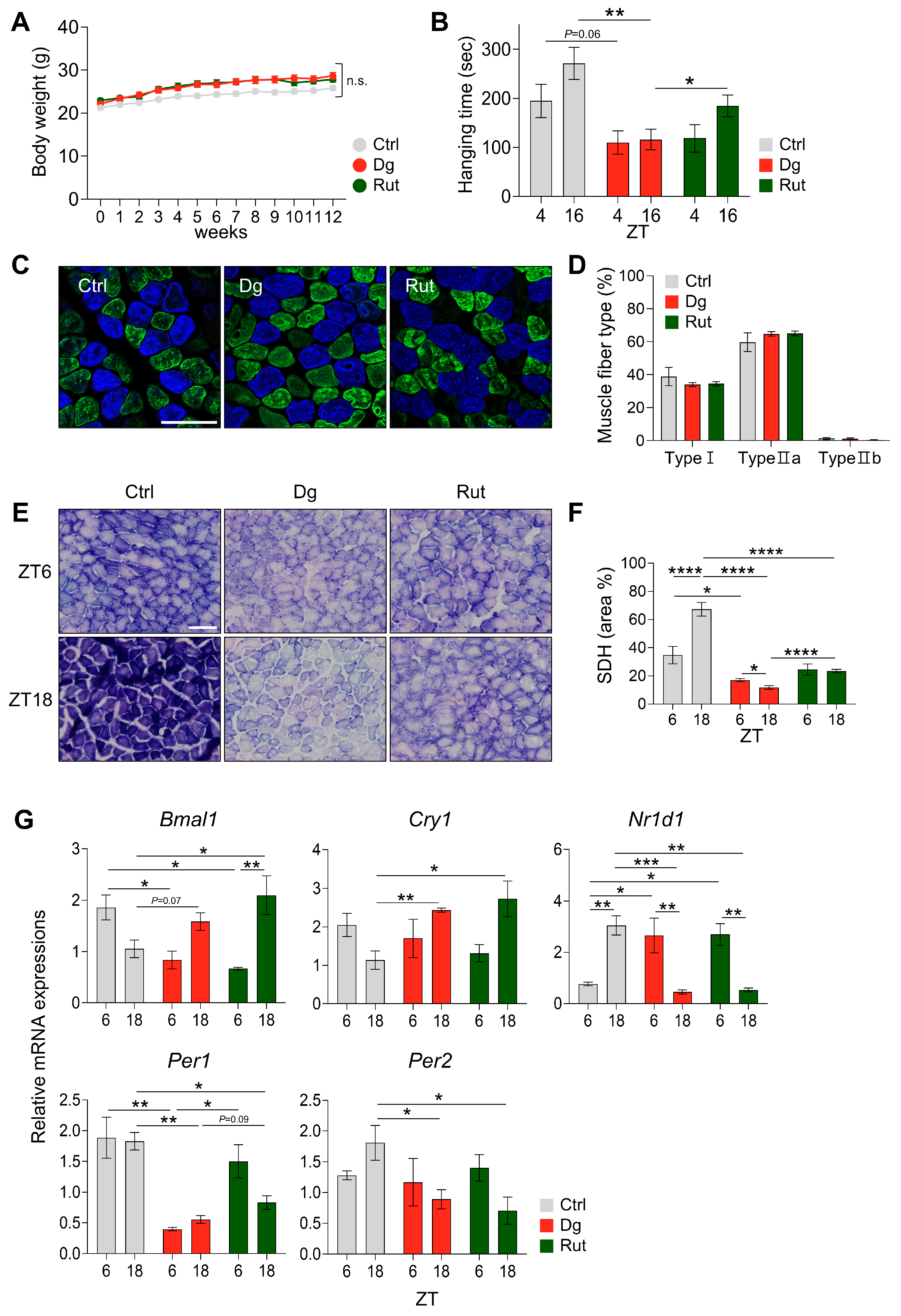
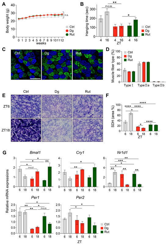
3.5. Effect of Rutin on Skeletal Muscle Function and Circadian Core Clock Gene Oscillations in a D-Gal–Induced Aging Mouse Model
4. Discussion
5. Conclusions
Supplementary Materials
Author Contributions
Funding
Institutional Review Board Statement
Informed Consent Statement
Data Availability Statement
Conflicts of Interest
Abbreviations
| CAT | Catalase |
| CT | Circadian time |
| DCF-DA | 2′,7′-dichlorodihydrofluorescein diacetate |
| Dex | Dexamethasone |
| D-gal | D-galactose |
| DM | Differentiation medium |
| GPx | Glutathione peroxidase |
| H&E | Hematoxylin and eosin |
| MDA | Malondialdehyde |
| MMP | Mitochondrial membrane potential |
| PBS | Phosphate-buffered saline |
| PCR | Polymerase chain reaction |
| ROS | Reactive oxygen species |
| RT | Room temperature |
| SA-β-gal | Senescence-associated β-galactosidase |
| SDH | Succinate dehydrogenase |
| SEM | Standard error of the mean |
| SOD | Superoxide dismutase |
| ZT | Zeitgeber time |
References
- Kobayashi, J.; Uchida, H.; Kofuji, A.; Ito, J.; Shimizu, M.; Kim, H.; Sekiguchi, Y.; Kushibe, S. Molecular regulation of skeletal muscle mass and the contribution of nitric oxide: A review. Faseb Bioadv. 2019, 1, 364–374. [Google Scholar] [CrossRef]
- Chang, Y.C.; Liu, H.W.; Chen, Y.T.; Chen, Y.A.; Chen, Y.J.; Chang, S.J. Resveratrol protects muscle cells against palmitate-induced cellular senescence and insulin resistance through ameliorating autophagic flux. J. Food Drug Anal. 2018, 26, 1066–1074. [Google Scholar] [CrossRef] [PubMed]
- Frontera, W.R.; Ochala, J. Skeletal muscle: A brief review of structure and function. Calcif. Tissue Int. 2015, 96, 183–195. [Google Scholar] [CrossRef] [PubMed]
- Zacharewicz, E.; Lamon, S.; Russell, A.P. MicroRNAs in skeletal muscle and their regulation with exercise ageing disease. Front. Physiol. 2013, 4, 266. [Google Scholar] [CrossRef]
- Roubenoff, R.; Hughes, V.A. Sarcopenia: Current concepts. J. Gerontol. Ser. A Biol. Sci. Med. Sci. 2000, 55, M716–M724. [Google Scholar] [CrossRef] [PubMed]
- Crane, J.D.; Devries, M.C.; Safdar, A.; Hamadeh, M.J.; Tarnopolsky, M.A. The effect of aging on human skeletal muscle mitochondrial intramyocellular lipid ultrastructure. J. Gerontol. Ser. A Biomed. Sci. Med. Sci. 2010, 65, 119–128. [Google Scholar] [CrossRef]
- Leduc-Gaudet, J.; Picard, M.; Pelletier, F.S.; Sgarioto, N.; Auger, M.; Vallée, J.; Robitaille, R.; St-Pierre, D.H.; Gouspillou, G. Mitochondrial morphology is altered in atrophied skeletal muscle of aged mice. Oncotarget 2015, 6, 17923. [Google Scholar] [CrossRef]
- Pratt, J.; Boreham, C.; Ennis, S.; Ryan, A.W.; De Vito, G. Genetic associations with aging muscle: Asystematic review. Cells 2019, 9, 12. [Google Scholar] [CrossRef]
- Rizzoli, R.; Reginster, J.; Arnal, J.; Bautmans, I.; Beaudart, C.; Bischoff-Ferrari, H.; Biver, E.; Boonen, S.; Brandi, M.; Chines, A.; et al. Quality of life in sarcopenia and frailty. Calcif. Tissue Int. 2013, 93, 101–120. [Google Scholar] [CrossRef]
- Litchford, M.D. Counteracting the trajectory of frailty and sarcopenia in older adults. Nutr. Clin. Pract. 2014, 29, 428–434. [Google Scholar] [CrossRef]
- Colloca, G.F.; Bellieni, A.; Di Capua, B.; Iervolino, M.; Bracci, S.; Fusco, D.; Tagliaferri, L.; Landi, F.; Valentini, V. Sarcopenia diagnosis management in hematological malignancies differences with cachexia and frailty. Cancers 2023, 15, 4600. [Google Scholar] [CrossRef]
- Vinciguerra, M.; Musaro, A.; Rosenthal, N. Regulation of muscle atrophy in aging and disease. Protein Metab. Homeost. Aging 2010, 694, 211–233. [Google Scholar]
- Cruz-Jentoft, A.J.; Bahat, G.; Bauer, J.; Boirie, Y.; Bruyère, O.; Cederholm, T.; Cooper, C.; Landi, F.; Rolland, Y.; Sayer, A.A.; et al. Sarcopenia: Revised European consensus on definition and diagnosis. Age Ageing 2019, 48, 16–31. [Google Scholar] [CrossRef]
- Foreman, N.A.; Hesse, A.S.; Ji, L.L. Redox signaling and sarcopenia: Searching for the primary suspect. Int. J. Mol. Sci. 2021, 22, 9045. [Google Scholar] [CrossRef] [PubMed]
- McArdle, A.; Jackson, M.J. An Introduction to a Special Issue of Free Radical Biology and Medicine—“Reactive Oxygen Species and Musculoskeletal Aging”. Free Radic. Biol. Med. 2019, 132, 1–2. [Google Scholar] [CrossRef]
- Nair, K.S. Aging muscle. Am. J. Clin. Nutr. 2005, 81, 953–963. [Google Scholar] [CrossRef]
- Liguori, I.; Russo, G.; Curcio, F.; Bulli, G.; Aran, L.; Della-Morte, D.; Gargiulo, G.; Testa, G.; Cacciatore, F.; Bonaduce, D.; et al. Oxidative stress aging and diseases. Clin. Interv. Aging 2018, 13, 757–772. [Google Scholar] [CrossRef]
- Cai, L.; Shi, L.; Peng, Z.; Sun, Y.; Chen, J. Ageing of skeletal muscle extracellular matrix and mitochondria: Finding a potential link. Ann. Med. 2023, 55, 2240707. [Google Scholar] [CrossRef]
- Romanello, V. The interplay between mitochondrial morphology and myomitokines in aging sarcopenia. Int. J. Mol. Sci. 2020, 22, 91. [Google Scholar] [CrossRef]
- Vitale, J.A.; Bonato, M.; La Torre, A.; Banfi, G. The role of the molecular clock in promoting skeletal muscle growth protecting against sarcopenia. Int. J. Mol. Sci. 2019, 20, 4318. [Google Scholar] [CrossRef] [PubMed]
- Correa-de-Araujo, R.; Addison, O.; Miljkovic, I.; Goodpaster, B.H.; Bergman, B.C.; Clark, R.V.; Elena, J.W.; Esser, K.A.; Ferrucci, L.; Harris-Love, M.O.; et al. Myosteatosis in the context of skeletal muscle function deficit: An interdisciplinary workshop at the National Institute on Aging. Front. Physiol. 2020, 11, 963. [Google Scholar] [CrossRef] [PubMed]
- Harfmann, B.D.; Schroder, E.A.; Esser, K.A. Circadian rhythms the molecular clock skeletal muscle. J. Biol. Rhythm. 2015, 30, 84–94. [Google Scholar] [CrossRef]
- Shearman, L.P.; Sriram, S.; Weaver, D.R.; Maywood, E.S.; Chaves, I.; Zheng, B.; Kume, K.; Lee, C.C.; van der Horst, G.T.; Hastings, M.H.; et al. Horst Interacting molecular loops in the mammalian circadian clock. Science 2000, 288, 1013–1019. [Google Scholar] [CrossRef]
- Guillaumond, F.; Dardente, H.; Giguère, V.; Cermakian, N. Differential control of Bmal1 circadian transcription by REV-ERB and ROR nuclear receptors. J. Biol. Rhythm. 2005, 20, 391–403. [Google Scholar] [CrossRef]
- Kwon, I.; Lee, J.; Chang, S.H.; Jung, N.C.; Lee, B.J.; Son, G.H.; Kim, K.; Lee, K.H. BMAL1 shuttling controls transactivation and degradation of the CLOCK/BMAL1 heterodimer. Mol. Cell. Biol. 2006, 26, 7318–7330. [Google Scholar] [CrossRef]
- Challet, E. The circadian regulation of food intake. Nat. Rev. Endocrinol. 2019, 15, 393–405. [Google Scholar] [CrossRef]
- Morrison, M.; Halson, S.L.; Weakley, J.; Hawley, J.A. Sleep, circadian biology and skeletal muscle interactions: Implications for metabolic health. Sleep Med. Rev. 2022, 66, 101700. [Google Scholar] [CrossRef]
- Chatterjee, S.; Nam, D.; Guo, B.; Kim, J.M.; Winnier, G.E.; Lee, J.; Berdeaux, R.; Yechoor, V.K.; Ma, K. Brain and muscle Arnt-like 1 is a key regulator of myogenesis. J. Cell Sci. 2013, 126, 2213–2224. [Google Scholar] [CrossRef] [PubMed]
- Amaral, I.P.; Johnston, I.A. Circadian expression of clock and putative clock-controlled genes in skeletal muscle of the zebrafish. Am. J. Physiol. Regul. Integr. Comp. Physiol. 2012, 302, R193–R206. [Google Scholar] [CrossRef] [PubMed]
- Andrews, J.L.; Zhang, X.; McCarthy, J.J.; McDearmon, E.L.; Hornberger, T.A.; Russell, B.; Campbell, K.S.; Arbogast, S.; Reid, M.B.; Walker, J.R. CLOCK and BMAL1 regulate MyoD and are necessary for maintenance of skeletal muscle phenotype function. Proc. Natl. Acad. Sci. USA 2010, 107, 19090–19095. [Google Scholar] [CrossRef]
- Silva, B.S.d.A.; Uzeloto, J.S.; Lira, F.S.; Pereira, T.; Coelho-E-Silva, M.J.; Caseiro, A. Exercise as a peripheral circadian clock resynchronizer in vascular skeletal muscle aging. Int. J. Environ. Res. Public Health 2021, 18, 12949. [Google Scholar] [CrossRef] [PubMed]
- Yoo, S. Circadian regulation of cardiac muscle function and protein degradation. Chronobiol. Int. 2023, 40, 4–12. [Google Scholar] [CrossRef] [PubMed]
- Drăgoi, C.M.; Nicolae, A.C.; Ungurianu, A.; Margină, D.M.; Grădinaru, D.; Dumitrescu, I. Circadian rhythms chrononutrition physical training redox homeostasis—Molecular mechanisms in human health. Cells 2024, 13, 138. [Google Scholar] [CrossRef]
- Kelu, J.J.; Hughes, S.M. Muscle peripheral circadian clock drives nocturnal protein degradation via raised Ror/Rev-erb balance and prevents premature sarcopenia. Proc. Natl. Acad. Sci. USA 2025, 122, e2422446122. [Google Scholar] [CrossRef]
- Chatterjee, S.; Ma, K. Circadian clock regulation of skeletal muscle growth and repair. F1000Research 2016, 5, 1549. [Google Scholar] [CrossRef]
- Lee, S.; Sim, Y.; Lee, M.; Choi, Y.; Lim, J.Y.; Lee, J.; Kim, E. Riboflavin as a circadian modulator mitigates D-galactose-induced muscle senescence via oxidative stress and mitochondrial regulation in C2C12 cells. J. Funct. Foods 2025, 130, 106924. [Google Scholar] [CrossRef]
- Long, J.; Wang, X.; Gao, H.; Liu, Z.; Liu, C.; Miao, M.; Cui, X.; Packer, L.; Liu, J. D-galactose toxicity in mice is associated with mitochondrial dysfunction: Protecting effects of mitochondrial nutrient R-alpha-lipoic acid. Biogerontology 2007, 8, 373–381. [Google Scholar] [CrossRef]
- Kumar, A.; Prakash, A.; Dogra, S. Centella asiatica attenuates D-galactose-induced cognitive impairment, oxidative and mitochondrial dysfunction in mice. Int. J. Alzheimer’s Dis. 2011, 2011, 347569. [Google Scholar] [CrossRef] [PubMed]
- Mucha, P.; Skoczyńska, A.; Małecka, M.; Hikisz, P.; Budzisz, E. Overview of the antioxidant and anti-inflammatory activities of selected plant compounds and their metal ions complexes. Molecules 2021, 26, 4886. [Google Scholar] [CrossRef]
- Morató, X.; Marquié, M.; Tartari, J.P.; Lafuente, A.; Abdelnour, C.; Alegret, M.; Jofresa, S.; Buendía, M.; Pancho, A.; Aguilera, N.; et al. A randomized, open-label clinical trial in mild cognitive impairment with EGb 761 examining blood markers of inflammation and oxidative stress. Sci. Rep. 2023, 13, 5406. [Google Scholar] [CrossRef]
- Yang, C.; Hsiu, S.; Wen, K.; Lin, S.; Tsai, S.; Hou, Y.; Chao, P. Bioavailability and metabolic pharmacokinetics of rutin and quercetin in rats. J. Food Drug Anal. 2005, 13, 5. [Google Scholar] [CrossRef]
- Manach, C.; Williamson, G.; Morand, C.; Scalbert, A.; Rémésy, C. Bioavailability and bioefficacy of polyphenols in humans. I. Review of 97 bioavailability studies. Am. J. Clin. Nutr. 2005, 81, 230S–242S. [Google Scholar] [CrossRef]
- Miyake, K.; Arima, H.; Hirayama, F.; Yamamoto, M.; Horikawa, T.; Sumiyoshi, H.; Noda, S.; Uekama, K. Improvement of solubility and oral bioavailability of rutin by complexation with 2-hydroxypropyl-β-cyclodextrin. Pharm. Dev. Technol. 2000, 5, 399–407. [Google Scholar] [CrossRef]
- Chen, I.; Tsai, Y.; Huang, C.; Tsai, T. Lymphatic absorption of quercetin and rutin in rat and their pharmacokinetics in systemic plasma. J. Agric. Food Chem. 2010, 58, 546–551. [Google Scholar] [CrossRef] [PubMed]
- Cai, Y.; Sun, M.; Xing, J.; Luo, Q.; Corke, H. Structure–radical scavenging activity relationships of phenolic compounds from traditional Chinese medicinal plants. Life Sci. 2006, 78, 2872–2888. [Google Scholar] [CrossRef]
- Sharma, S.; Ali, A.; Ali, J.; Sahni, J.K.; Baboota, S. Rutin: Therapeutic potential and recent advances in drug delivery. Expert Opin. Investig. Drugs 2013, 22, 1063–1079. [Google Scholar] [CrossRef]
- Charlton, N.C.; Mastyugin, M.; Török, B.; Török, M. Structural features of small molecule antioxidants and strategic modifications to improve potential bioactivity. Molecules 2023, 28, 1057. [Google Scholar] [CrossRef] [PubMed]
- Yang, J.; Guo, J.; Yuan, J. In vitro antioxidant properties of rutin. LWT Food Sci. Technol. 2008, 41, 1060–1066. [Google Scholar] [CrossRef]
- Chen, X.; Yu, M.; Xu, W.; Zou, L.; Ye, J.; Liu, Y.; Xiao, Y.; Luo, J. Rutin inhibited the advanced glycation end products-stimulated inflammatory response and extra-cellular matrix degeneration via targeting TRAF-6 and BCL-2 proteins in mouse model of osteoarthritis. Aging 2021, 13, 22134. [Google Scholar] [CrossRef]
- Afanas’ev, I.B.; Dcrozhko, A.I.; Brodskii, A.V.; Kostyuk, V.A.; Potapovitch, A.I. Chelating and free radical scavenging mechanisms of inhibitory action of rutin and quercetin in lipid peroxidation. Biochem. Pharmacol. 1989, 38, 1763–1769. [Google Scholar] [CrossRef] [PubMed]
- Ganeshpurkar, A.; Saluja, A.K. The pharmacological potential of rutin. Saudi Pharm. J. 2017, 25, 149–164. [Google Scholar] [CrossRef]
- Abarikwu, S.O.; Olufemi, P.D.; Lawrence, C.J.; Wekere, F.C.; Ochulor, A.C.; Barikuma, A.M. Rutin an antioxidant flavonoid induces glutathione glutathione peroxidase activities to protect against ethanol effects in cadmium-induced oxidative stress in the testis of adult rats. Andrologia 2017, 49, e12696. [Google Scholar] [CrossRef] [PubMed]
- Jang, H.; Han, S.; Lee, J.; Shin, H.; Hwang, J.H.; Ha, J. Anti-inflammatory effects of rutin in lipopolysaccharide-stimulated canine macrophage cells. Nutr. Res. Pract. 2025, 19, 143–153. [Google Scholar] [CrossRef]
- Hildreth, S.B.; Littleton, E.S.; Clark, L.C.; Puller, G.C.; Kojima, S.; Winkel, B.S. Mutations that alter Arabidopsis flavonoid metabolism affect the circadian clock. Plant J. 2022, 110, 932–945. [Google Scholar] [CrossRef]
- Liu, F.; Zhang, X.; Zhao, B.; Tan, X.; Wang, L.; Liu, X. Role of food phytochemicals in the modulation of circadian clocks. J. Agric. Food Chem. 2019, 67, 8735–8739. [Google Scholar] [CrossRef]
- Xu, T.; Lu, B. The effects of phytochemicals on circadian rhythm and related diseases. Crit. Rev. Food Sci. Nutr. 2019, 59, 882–892. [Google Scholar] [CrossRef]
- Wang, H.; Sun, Y.; Qu, T.; Sang, X.; Zhou, L.; Li, Y.; Ren, F. Nobiletin prevents D-galactose-induced C2C12 cell aging by improving mitochondrial function. Int. J. Mol. Sci. 2022, 23, 11963. [Google Scholar] [CrossRef] [PubMed]
- Mohamad Ishak, N.S.; Kikuchi, M.; Ikemoto, K. Dietary pyrroloquinoline quinone hinders aging progression in male mice D-galactose-induced cells. Front. Aging 2024, 5, 1351860. [Google Scholar]
- Ye, Y.; Kuai, Z.; Qian, D.; He, Y.; Shen, J.; Wu, K.; Ren, W.; Hu, Y. GLP-2 ameliorates D-galactose induced muscle aging by IGF-1/Pi3k/Akt/FoxO3a signaling pathway in C2C12 cells and mice. Arch. Gerontol. Geriatr. 2024, 124, 105462. [Google Scholar] [CrossRef]
- Yang, J.; Gao, J.; E, Y.; Jiao, L.; Wu, R.; Yan, Q.; Wei, Z.; Yan, G.; Liang, J.; Li, H. Hydrogen sulfide inhibits skeletal muscle ageing by up-regulating autophagy through promoting deubiquitination of adenosine 5′-monophosphate (AMP)-activated protein kinase α1 via ubiquitin specific peptidase. J. Cachexia Sarcopenia Muscle 2024, 15, 2118–2133. [Google Scholar] [CrossRef]
- Zhong, S.; Wang, L.; Gu, R.; Zhang, W.; Lan, R.; Qin, X. Ginsenoside Rg1 ameliorates the cognitive deficits in D-galactose and AlCl3-induced aging mice by restoring FGF2-Akt BDNF-TrkBsignaling axis to inhibit apoptosis. Int. J. Med. Sci. 2020, 17, 1048. [Google Scholar] [CrossRef]
- Serin, Y.; Acar Tek, N. Effect of circadian rhythm on metabolic processes and the regulation of energy balance. Ann. Nutr. Metab. 2019, 74, 322–330. [Google Scholar] [CrossRef]
- De Goede, P.; Wefers, J.; Brombacher, E.C.; Schrauwen, P.; Kalsbeek, A. Circadian rhythms in mitochondrial respiration. J. Mol. Endocrinol. 2018, 60, R115–R130. [Google Scholar] [CrossRef]
- Bailey, S.M.; Udoh, U.S.; Young, M.E. Circadian regulation of metabolism. J. Endocrinol. 2014, 222, R75–R96. [Google Scholar] [CrossRef]
- Gutierrez-Monreal, M.A.; Harmsen, J.; Schrauwen, P.; Esser, K.A. Ticking for metabolic health: The skeletal-muscle clocks. Obesity 2020, 28, S46–S54. [Google Scholar] [CrossRef]
- Kahn, R.E.; Dayanidhi, S.; Lacham-Kaplan, O.; Hawley, J.A. Molecular clocks, satellite cells, and skeletal muscle regeneration. Am. J. Physiol. Cell Physiol. 2023, 324, C1332–C1340. [Google Scholar] [CrossRef] [PubMed]
- Mansingh, S.; Maier, G.; Delezie, J.; Westermark, P.O.; Ritz, D.; Duchemin, W.; Santos, G.; Karrer-Cardel, B.; Steurer, S.A.; Albrecht, U.; et al. More than the clock: Distinct regulation of muscle function and metabolism by PER2 and RORα. J. Physiol. 2024, 602, 6373–6402. [Google Scholar] [CrossRef] [PubMed]
- Katoku-Kikyo, N.; Paatela, E.; Houtz, D.L.; Lee, B.; Munson, D.; Wang, X.; Hussein, M.; Bhatia, J.; Lim, S.; Yuan, C.; et al. Per1/Per2–Igf2 axis–mediated circadian regulation of myogenic differentiation. J. Cell Biol. 2021, 220, e202101057. [Google Scholar] [CrossRef]
- Morena da Silva, F.; Esser, K.A.; Murach, K.A.; Greene, N.P. Inflammation o’clock: Interactions of circadian rhythms with inflammation-induced skeletal muscle atrophy. J. Physiol. 2024, 602, 6587–6607. [Google Scholar] [CrossRef]
- Choi, Y.I.; Park, D.K.; Chung, J.; Kim, K.O.; Kwon, K.A.; Kim, Y.J. Circadian rhythm disruption is associated with an increased risk of sarcopenia: A nationwide population-based study in Korea. Sci. Rep. 2019, 9, 12015. [Google Scholar] [CrossRef] [PubMed]
- Schiaffino, S.; Blaauw, B.; Dyar, K.A. The functional significance of the skeletal muscle clock: Lessons from Bmal1 knockout models. Skelet. Muscle 2016, 6, 33. [Google Scholar] [CrossRef] [PubMed]
- Benitah, S.A.; Welz, P. Circadian regulation of adult stem cell homeostasis and aging. Cell Stem Cell 2020, 26, 817–831. [Google Scholar] [CrossRef]
- Payne, B.A.; Chinnery, P.F. Mitochondrial dysfunction in aging: Much progress but many unresolved questions. Biochim. Biophys. Acta (BBA) Bioenerg. 2015, 1847, 1347–1353. [Google Scholar] [CrossRef]
- Hood, D.A.; Memme, J.M.; Oliveira, A.N.; Triolo, M. Maintenance of skeletal muscle mitochondria in health, exercise, and aging. Annu. Rev. Physiol. 2019, 81, 19–41. [Google Scholar] [CrossRef]
- Powers, S.K.; Morton, A.B.; Ahn, B.; Smuder, A.J. Redox control of skeletal muscle atrophy. Free Radic. Biol. Med. 2016, 98, 208–217. [Google Scholar] [CrossRef]
- Faitg, J.; Reynaud, O.; Leduc-Gaudet, J.; Gouspillou, G. Skeletal muscle aging and mitochondrial dysfunction: An update. Med. Sci. M/S 2017, 33, 955–962. [Google Scholar]
- Aoi, W.; Sakuma, K. Oxidative stress and skeletal muscle dysfunction with aging. Curr. Aging Sci. 2011, 4, 101–109. [Google Scholar] [CrossRef]
- Peterson, C.M.; Johannsen, D.L.; Ravussin, E. Skeletal muscle mitochondria and aging: A review. J. Aging Res. 2012, 2012, 194821. [Google Scholar] [CrossRef] [PubMed]
- Wei, Y.; Lee, H. Oxidative stress, mitochondrial DNA mutation, and impairment of antioxidant enzymes in aging. Exp. Biol. Med. 2002, 227, 671–682. [Google Scholar] [CrossRef]
- Trifunovic, A.; Hansson, A.; Wredenberg, A.; Rovio, A.T.; Dufour, E.; Khvorostov, I.; Spelbrink, J.N.; Wibom, R.; Jacobs, H.T.; Larsson, N. Somatic mtDNA mutations cause aging phenotypes without affecting reactive oxygen species production. Proc. Natl. Acad. Sci. USA 2005, 102, 17993–17998. [Google Scholar] [CrossRef]
- Lee, H.; Wei, Y. Oxidative stress, mitochondrial DNA mutation, and apoptosis in aging. Exp. Biol. Med. 2007, 232, 592–606. [Google Scholar]
- Zeng, Y.; Song, J.; Zhang, M.; Wang, H.; Zhang, Y.; Suo, H. Comparison of in vitro and in vivo antioxidant activities of six flavonoids with similar structures. Antioxidants 2020, 9, 732. [Google Scholar] [CrossRef] [PubMed]
- Picca, A.; Faitg, J.; Auwerx, J.; Ferrucci, L.; D’Amico, D. Mitophagy in human health, ageing and disease. Nat. Metab. 2023, 5, 2047–2061. [Google Scholar] [CrossRef]
- Short, K.R.; Bigelow, M.L.; Kahl, J.; Singh, R.; Coenen-Schimke, J.; Raghavakaimal, S.; Nair, K.S. Decline in skeletal muscle mitochondrial function with aging in humans. Proc. Natl. Acad. Sci. USA 2005, 102, 5618–5623. [Google Scholar] [CrossRef]
- Hepple, R.T. Mitochondrial involvement and impact in aging skeletal muscle. Front. Aging Neurosci. 2014, 6, 211. [Google Scholar] [CrossRef]
- Chen, X.; Ji, Y.; Liu, R.; Zhu, X.; Wang, K.; Yang, X.; Liu, B.; Gao, Z.; Huang, Y.; Shen, Y.; et al. Mitochondrial dysfunction: Roles in skeletal muscle atrophy. J. Transl. Med. 2023, 21, 503. [Google Scholar] [CrossRef]
- Chistiakov, D.A.; Sobenin, I.A.; Revin, V.V.; Orekhov, A.N.; Bobryshev, Y.V. Mitochondrial aging and age-related dysfunction of mitochondria. BioMed Res. Int. 2014, 2014, 238463. [Google Scholar] [CrossRef]
- Sebastián, D.; Sorianello, E.; Segalés, J.; Irazoki, A.; Ruiz-Bonilla, V.; Sala, D.; Planet, E.; Berenguer-Llergo, A.; Muñoz, J.P.; Sánchez-Feutrie, M.; et al. Mfn2 deficiency links age-related sarcopenia and impaired autophagy to activation of an adaptive mitophagy pathway. EMBO J. 2016, 35, 1677–1693. [Google Scholar] [CrossRef]
- Joseph, A.; Adhihetty, P.J.; Buford, T.W.; Wohlgemuth, S.E.; Lees, H.A.; Nguyen, L.M.; Aranda, J.M.; Sandesara, B.D.; Pahor, M.; Manini, T.M.; et al. The impact of aging on mitochondrial function and biogenesis pathways in skeletal muscle of sedentary high-and low-functioning elderly individuals. Aging Cell 2012, 11, 801–809. [Google Scholar] [CrossRef] [PubMed]
- Alway, S.E.; Paez, H.G.; Pitzer, C.R. The role of mitochondria in mediation of skeletal muscle repair. Muscles 2023, 2, 119–163. [Google Scholar] [CrossRef]
- Wu, Z.; Puigserver, P.; Andersson, U.; Zhang, C.; Adelmant, G.; Mootha, V.; Troy, A.; Cinti, S.; Lowell, B.; Scarpulla, R.C.; et al. Mechanisms controlling mitochondrial biogenesis and respiration through the thermogenic coactivator PGC-1. Cell 1999, 98, 115–124. [Google Scholar] [CrossRef]
- Miyazaki, M.; Schroder, E.; Edelmann, S.E.; Hughes, M.E.; Kornacker, K.; Balke, C.W.; Esser, K.A. Age-associated disruption of molecular clock expression in skeletal muscle of the spontaneously hypertensive rat. PLoS ONE 2011, 6, e27168. [Google Scholar] [CrossRef]
- Zhao, X.; Cho, H.; Yu, R.T.; Atkins, A.R.; Downes, M.; Evans, R.M. Nuclear receptors rock around the clock. EMBO Rep. 2014, 15, 518–528. [Google Scholar] [CrossRef] [PubMed]
- Quattrocelli, M.; Wintzinger, M.; Miz, K.; Levine, D.C.; Peek, C.B.; Bass, J.; McNally, E.M. Muscle mitochondrial remodeling by intermittent glucocorticoid drugs requires an intact circadian clock and muscle PGC1α. Sci. Adv. 2022, 8, eabm1189. [Google Scholar] [CrossRef] [PubMed]
- Schroder, E.A.; Esser, K.A. Circadian rhythms, skeletal muscle molecular clocks, and exercise. Exerc. Sport Sci. Rev. 2013, 41, 224–229. [Google Scholar] [CrossRef] [PubMed]





| Forward (5′–3′) | Reverse (5′–3′) | |
|---|---|---|
| Myf5 | CTGTCTGGTCCCAAAGAAC | TGGAGAGAGGGAAGCTGTGT |
| Myf5 | CGGCATCTAGAGCCTGGTAG | CTGTCCTCAAAGCTGGGGTA |
| MyoD | AGTGAATGCAACTCCCACAG | ACGATGGACGTAAGGGAGTG |
| Myogenin | GGGCCTCGTGATAACTGCTA | CCTGCTGGGTGAAGAATGTT |
| Mrf4 | CCACCTCAGAGCCATTGATACA | GAGCAGGTTTAGTTCCACTTTGTCT |
| Bmal1 | CACACTTGCCTCCGAAATAACTC | AGCGCACGGCTGTCTGA |
| Per2 | CTGGCGTGGAAGTCATCGT | CTGTCCGCCATTGAGTTCTATG |
| Cry1 | GCACCTGACCGAAGACGAAA | GAGCGATCCGCTGACATCA |
| Rora | TCAGCGCCCTGTGTTTTTC | GAGAACCAGGGCCGTGTAG |
| Rorc | CATGGTGCTACTGTGTAAGGTGTGT | CACAGGCGTGCACTCCATAG |
| Nr1d1 | CGGCATCTAGAGCCTGGTAG | TGGAGAGAGGGAAGCTGTGT |
Disclaimer/Publisher’s Note: The statements, opinions and data contained in all publications are solely those of the individual author(s) and contributor(s) and not of MDPI and/or the editor(s). MDPI and/or the editor(s) disclaim responsibility for any injury to people or property resulting from any ideas, methods, instructions or products referred to in the content. |
© 2025 by the authors. Licensee MDPI, Basel, Switzerland. This article is an open access article distributed under the terms and conditions of the Creative Commons Attribution (CC BY) license (https://creativecommons.org/licenses/by/4.0/).
Share and Cite
Choi, Y.; Lee, S.; Kim, E. Rutin as a Circadian Modulator Preserves Skeletal Muscle Mitochondrial Function and Reduces Oxidative Stress to Protect Against D-Galactose-Induced Aging In Vitro and In Vivo. Nutrients 2025, 17, 3571. https://doi.org/10.3390/nu17223571
Choi Y, Lee S, Kim E. Rutin as a Circadian Modulator Preserves Skeletal Muscle Mitochondrial Function and Reduces Oxidative Stress to Protect Against D-Galactose-Induced Aging In Vitro and In Vivo. Nutrients. 2025; 17(22):3571. https://doi.org/10.3390/nu17223571
Chicago/Turabian StyleChoi, Yoonha, Suhyeon Lee, and Eunju Kim. 2025. "Rutin as a Circadian Modulator Preserves Skeletal Muscle Mitochondrial Function and Reduces Oxidative Stress to Protect Against D-Galactose-Induced Aging In Vitro and In Vivo" Nutrients 17, no. 22: 3571. https://doi.org/10.3390/nu17223571
APA StyleChoi, Y., Lee, S., & Kim, E. (2025). Rutin as a Circadian Modulator Preserves Skeletal Muscle Mitochondrial Function and Reduces Oxidative Stress to Protect Against D-Galactose-Induced Aging In Vitro and In Vivo. Nutrients, 17(22), 3571. https://doi.org/10.3390/nu17223571

