Sign in to use this feature.

Years

Between: -

Subjects

remove_circle_outline
remove_circle_outline
remove_circle_outline
remove_circle_outline
remove_circle_outline
remove_circle_outline
remove_circle_outline
remove_circle_outline

Journals

Article Types

Countries / Regions

remove_circle_outline
remove_circle_outline
remove_circle_outline
remove_circle_outline

Search Results (263)

Search Parameters:
Keywords = microtubule binding protein

Order results
Result details
Results per page
Select all
Export citation of selected articles as:
18 pages, 5298 KB  
Article
Neuroprotective Effects of Herbal Formula Yookgong-Dan on Oxidative Stress-Induced Tau Hyperphosphorylation in Rat Primary Hippocampal Neurons
by Hyunseong Kim, Jin Young Hong, Changhwan Yeo, Hyun Kim, Wan-Jin Jeon, Junseon Lee, Yoon Jae Lee and In-Hyuk Ha
Biology 2026, 15(3), 294; https://doi.org/10.3390/biology15030294 (registering DOI) - 6 Feb 2026
Abstract
This study sought to evaluate the neuroprotective effects of YGD in an oxidative stress-induced Alzheimer’s disease (AD)-like cellular model and to elucidate the underlying molecular pathways, with a focus on tau phosphorylation, Aβ accumulation, and antioxidant defense mechanisms. Rat primary hippocampal neurons were [...] Read more.
This study sought to evaluate the neuroprotective effects of YGD in an oxidative stress-induced Alzheimer’s disease (AD)-like cellular model and to elucidate the underlying molecular pathways, with a focus on tau phosphorylation, Aβ accumulation, and antioxidant defense mechanisms. Rat primary hippocampal neurons were exposed to hydrogen peroxide to induce oxidative stress. The effects of YGD on neuronal viability, neurite outgrowth, and synaptic integrity were assessed using the immunodetection of microtubule-associated protein 2 (MAP2), postsynaptic density protein 95 (PSD-95), and synapsin-1. Levels of phosphorylated tau and Aβ were quantified, and the involvement of extracellular signal-regulated kinase (ERK), glycogen synthase kinase 3β (GSK3β), and nuclear factor-erythroid 2-related factor-2 (Nrf2) pathways was examined. Additionally, in silico molecular docking studies targeting the ATP-binding site of GSK3β were conducted to screen major phytochemicals from the ten medicinal herbs constituting YGD. YGD markedly enhanced neuronal viability under oxidative stress, promoted neurite extension, and increased synaptic marker expression (MAP2, PSD-95, and synapsin-1). Treatment reduced phosphorylated tau by suppressing ERK and GSK3β activation and significantly decreased Aβ accumulation. YGD also upregulated antioxidant defenses via the activation of the Nrf2 pathway. Docking simulations identified oleanolic acid (from Cornus officinalis) as the most potent GSK3β binder (−9.86 ± 0.40 kcal/mol), forming stable interactions with ARG96, ASN95, and GLU97. Additional compounds, including alisol C, drypemolundein B, and friedelin, demonstrated favorable binding energies and engaged key ATP-binding site residues. YGD confers neuroprotection through the integrated modulation of tau phosphorylation, Aβ pathology, and oxidative stress, partly via the multi-target engagement of GSK3β by its constituent phytochemicals. These findings support that YGD attenuates oxidative stress-induced AD-like cellular alterations. Full article
Show Figures

Graphical abstract

15 pages, 3739 KB  
Article
FRY Mediates THP1-Driven Ovarian Cancer Invasion Through the PI3K/AKT Pathway
by Jin-Hyung Kim, Minjun Choi, Jae-Yoon Kim, Soo-Yeon Woo, Woo Yeon Hwang and Jung-Hye Choi
Cells 2026, 15(3), 289; https://doi.org/10.3390/cells15030289 - 3 Feb 2026
Viewed by 114
Abstract
Ovarian cancer remains the most lethal gynecological malignancy, largely due to its early dissemination and extensive peritoneal metastasis. The tumor microenvironment (TME), particularly tumor-associated macrophages, promotes this invasive phenotype; however, the precise molecular effectors linking immune-to-tumor signaling remain unclear. We identified FRY, a [...] Read more.
Ovarian cancer remains the most lethal gynecological malignancy, largely due to its early dissemination and extensive peritoneal metastasis. The tumor microenvironment (TME), particularly tumor-associated macrophages, promotes this invasive phenotype; however, the precise molecular effectors linking immune-to-tumor signaling remain unclear. We identified FRY, a microtubule-binding protein previously uncharacterized in ovarian pathology, as a critical mediator of macrophage-driven invasion. We observed that conditioned medium from ovarian cancer-stimulated macrophages (OCM) robustly induced FRY expression in ovarian cancer cells. Clinically, elevated FRY levels correlate with advanced tumor stage and poor patient survival. Functionally, FRY knockdown significantly abrogated OCM-induced invasion without affecting cell viability, highlighting its specific role in motility. Mechanistically, FRY facilitates epithelial–mesenchymal transition (EMT) and acts as an essential downstream effector of the PI3K/AKT signaling cascade; notably, FRY was required for AKT1-driven invasive behaviors. Furthermore, we identified the transcription factor NFIX as a key regulator of FRY expression. Macrophage-derived signals upregulate NFIX, which directly regulates FRY transcription. Pharmacological inhibition of the CXCR1/2 axis with reparixin effectively blocked OCM-mediated induction of both NFIX and FRY, suggesting that chemokine signaling initiates this pro-invasive loop. Collectively, these findings suggest that FRY is a macrophage-driven mediator of invasion and underscore its potential relevance in ovarian cancer. Full article
(This article belongs to the Special Issue Targeting Tumor Microenvironments for Enhanced Cancer Immunotherapy)
Show Figures

Graphical abstract

30 pages, 18849 KB  
Article
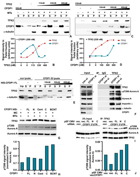
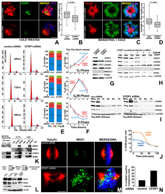
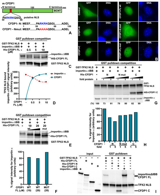
The Chromatin Protein CFDP1 Activates TPX2 and Promotes Chromosomal Microtubule Nucleation and Spindle Assembly
by Gokul Gopinathan, Xianghong Luan and Thomas G. H. Diekwisch
Int. J. Mol. Sci. 2026, 27(3), 1362; https://doi.org/10.3390/ijms27031362 - 29 Jan 2026
Viewed by 138
Abstract
Microtubule-associated proteins (MAPs) are multifunctional tubulin-binding proteins that contribute to essential aspects of mitotic spindle formation. In the present study, loss of the MAP CFDP1 in mice resulted in gastrulation defects and embryonic lethality at e8.5 due to chromosome segregation spindle defects and [...] Read more.
Microtubule-associated proteins (MAPs) are multifunctional tubulin-binding proteins that contribute to essential aspects of mitotic spindle formation. In the present study, loss of the MAP CFDP1 in mice resulted in gastrulation defects and embryonic lethality at e8.5 due to chromosome segregation spindle defects and loss of K-fiber stability. CFDP1 decreased the association of the nuclear transport protein importin α with the essential spindle assembly factor TPX2, thereby promoting Aurora A kinase activation, microtubule nucleation and spindle assembly. Further defining the CFDP1 mode of action, we identified CFDP1 as a bipartite molecule with an acidic N-terminus that harbors a nuclear localization signal essential for importin α dissociation from TPX2 and a basic C-terminus that interacts with tubulin, co-localizes with the mitotic spindle, and promotes microtubule bundling and polymerization. Together, our studies have established CFDP1 as an essential bipartite MAP involved in chromosomal microtubule nucleation in conjunction with TPX2 and Aurora A while also facilitating nuclear TPX2 activation through importin α dissociation. Full article
(This article belongs to the Special Issue Recent Advances in Chromatin Structure and Dynamics)
Show Figures

Figure 1

14 pages, 930 KB  
Review
Big Tau: Structure, Evolutionary Divergence, and Emerging Roles in Cytoskeletal Dynamics and Tauopathies
by Itzhak Fischer and Peter W. Baas
Cells 2026, 15(3), 241; https://doi.org/10.3390/cells15030241 - 27 Jan 2026
Viewed by 149
Abstract
Tau proteins are microtubule-associated proteins that regulate axonal structure, dynamics, and transport, and their dysregulation underlies several neurodegenerative diseases. The MAPT gene produces multiple tau isoforms through alternative splicing, including the high-molecular-weight isoform known as Big tau, which contains an insert of the [...] Read more.
Tau proteins are microtubule-associated proteins that regulate axonal structure, dynamics, and transport, and their dysregulation underlies several neurodegenerative diseases. The MAPT gene produces multiple tau isoforms through alternative splicing, including the high-molecular-weight isoform known as Big tau, which contains an insert of the large 4a exon of approximately 250 amino acids. Big tau is predominantly expressed in neurons of the peripheral nervous system (PNS), cranial motor nuclei, and select neurons of the central nervous system (CNS) such as the cerebellum and brainstem. Developmental expression studies indicate a switch from low-molecular-weight isoforms of tau to Big tau during axonal maturation, suggesting that Big tau optimizes cytoskeletal dynamics to accommodate long axonal projections. Comparative sequence and biophysical analyses show that the exon-4a insert is highly acidic, intrinsically disordered, and evolutionarily conserved in its length but not its primary sequence, implying a structural role. Emerging modeling and in vitro assays suggest that the extended projection domain provided by the exon-4a insert spatially and electrostatically shields the aggregation-prone PHF6 and PHF6* motifs in tau’s microtubule-binding domain, thereby reducing β-sheet driven aggregation. This mechanism may explain why tauopathies that involve aggregation of tau have little effect on the PNS and specific regions of the CNS such as the cerebellum, where Big tau predominates. Transcriptomic and proteomic data further suggest that alternative Big tau variants, including 4a-L, are expressed in certain cancerous tissues, indicating broader roles in cytoskeletal remodeling beyond neurons. Despite its putative anti-aggregation properties, the physiological regulation, interaction partners, and in vivo mechanisms of Big tau remain poorly defined. This review summarizes what is known about Big tau and what is missing toward a better understanding of how expansion via inclusion of exon 4a modifies tau’s structural and functional properties. Our purpose is to inspire future studies that could lead to novel therapeutic strategies to mitigate tau aggregation in neurodegenerative diseases. Full article
(This article belongs to the Special Issue Recent Advances in the Study of Tau Protein)
Show Figures

Figure 1

24 pages, 5708 KB  
Article
Hypoxia-Inducible Factor-1α, a Novel Molecular Target for a 2-Aminopyrrole Derivative: Biological and Molecular Modeling Study
by Svetlana S. Zykova, Tatyana Gessel, Aigul Galembikova, Evgenii S. Mozhaitsev, Sophia S. Borisevich, Nazim Igidov, Emiliya S. Egorova, Ekaterina Mikheeva, Natalia Khromova, Pavel Kopnin, Alina Galyautdinova, Vladimir Luzhanin, Maxim Shustov and Sergei Boichuk
Cancers 2026, 18(1), 115; https://doi.org/10.3390/cancers18010115 - 30 Dec 2025
Viewed by 471
Abstract
Background: Hypoxia-inducible factor-1α (HIF-1α) is a well-known transcriptional regulator that mediates a broad spectrum of cellular responses to hypoxia, including angiogenesis, extracellular matrix remodeling, and metabolic reprogramming. These activities can be achieved by upregulation of numerous genes, such as vascular endothelial growth factors, [...] Read more.
Background: Hypoxia-inducible factor-1α (HIF-1α) is a well-known transcriptional regulator that mediates a broad spectrum of cellular responses to hypoxia, including angiogenesis, extracellular matrix remodeling, and metabolic reprogramming. These activities can be achieved by upregulation of numerous genes, such as vascular endothelial growth factors, fibroblast growth factors, and platelet-derived growth factors, which are involved in the growth regulation of normal tissues and solid tumors. Notably, HIF-1α-mediated regulation of the solid tumor’s microenvironment effectively modulates tumor sensitivity to anticancer therapies and thereby can contribute to disease progression. Methods: The study was performed on breast, lung and prostate cancer cell lines. Protein expression was examined by western blotting. Antitumor activity of 2-ANPC was measured by syngeneic 4T1 breast cancer mouse model. Results: We show here that a 2-aminopyrrole derivative (2-amino-1-benzamido-5-(2-(naphthalene-2-yl)-2-oxoethylidene)-4-oxo-4,5-dihydro-1-H-pyrrole-3-carboxamide—2-ANPC), previously shown as a potent microtubule-targeting agent, effectively downregulates HIF-1α expression in a broad spectrum of cancer cell lines, including breast, lung, and prostate cancer. The downregulation of HIF-1α expression in 2-ANPC-treated cancer cells was due to enhanced proteasome-mediated degradation, whereas the proteasome inhibitor MG-132 effectively reversed this downregulation. 2-ANPC’s potency in downregulating HIF-1α was also shown in vivo by using the 4T1 breast cancer syngraft model. Importantly, this 2-aminopyrrole derivative also downregulated the expression of vascular endothelial growth factor receptors 1 and 3 (VEGFR1 and 3) in 4T1 tumors, which correlated with decreased tumor weight and size. As expected, an increase in apoptotic (i.e., cleaved caspase-3-positive) cells was detected in 4T1 tumors treated with 2-aminopyrrole derivative. Lastly, using various computational tools, we identified four potential binding sites for 2-ANPC to interact with HIF-1α, HIF-1β, and the p300 complex. Conclusions: Collectively, we show here, for the first time, that HIF-1α is a novel molecular target for the 2-aminopyrrole derivative (2-ANPC), thereby illustrating it as a potential scaffold for the development of potent chemotherapeutic agents with anti-angiogenic activity. Full article
(This article belongs to the Special Issue Hypoxia-Targeting Strategies to Improve Cancer Therapy Outcomes)
Show Figures

Figure 1

17 pages, 820 KB  
Review
Microtubule Minus-End Binding Proteins in Cancer: Advances
by Qingwen Wang, Xiuling Li, Meng Xie, Xiangming Ding and Dongxiao Li
Diagnostics 2025, 15(24), 3116; https://doi.org/10.3390/diagnostics15243116 - 8 Dec 2025
Viewed by 516
Abstract
Microtubule minus-end binding proteins (−TIPs) are critical regulators of microtubule dynamics and stability, whose dysfunctions are increasingly associated with tumorigenesis and cancer progression. This review systematically consolidates current research advances on the molecular characteristics, oncogenic mechanisms, and therapeutic potential of −TIPs in cancer. [...] Read more.
Microtubule minus-end binding proteins (−TIPs) are critical regulators of microtubule dynamics and stability, whose dysfunctions are increasingly associated with tumorigenesis and cancer progression. This review systematically consolidates current research advances on the molecular characteristics, oncogenic mechanisms, and therapeutic potential of −TIPs in cancer. By integrating preclinical studies, multi-omics data, and clinical evidence, it was found that calmodulin-regulated spectrin-associated proteins (CAMSAPs) and abnormal spindle microtubule assembly (ASPM) primarily exhibit oncogenic properties, whereas CAMSAP3 acts as a tumor suppressor by negatively regulating tumor cell migration. Studies also demonstrate that pharmacological inhibition of the γ-tubulin ring complex (γ-TuRC) effectively attenuates the centrosomal hyper-clustering capacity of malignant cells, thereby suppressing invasive phenotypes. This result underscores the therapeutic value of targeting −TIPs. In summary, −TIPs play critical and complex roles in cancer progression and hold significant potential as prognostic biomarkers and therapeutic targets. Intervention strategies focusing on specific −TIPs, such as γ-TuRC, offer promising strategies for precision cancer therapy; however, the context-dependent functions of these proteins require further investigation to facilitate clinical translation. Full article
(This article belongs to the Special Issue Clinical Prognostic and Predictive Biomarkers, Third Edition)
Show Figures

Figure 1

17 pages, 9683 KB  
Article
The Lipotubuloids of Ornithogalum umbellatum L. Contain Hyperstable Microtubules
by Krithika Yogeeswaran, Manfred Ingerfeld, Nicholas R. McInnes, Brian E. S. Gunning and David A. Collings
Plants 2025, 14(23), 3677; https://doi.org/10.3390/plants14233677 - 3 Dec 2025
Viewed by 411
Abstract
The epidermal cells of bracts, petals and sepals of Ornithogalum umbellatum L. (Star-of-Bethlehem, Asparagaceae) contain lipotubuloids, complex aggregates of lipid droplets (LDs) enmeshed by bundles of microtubules (MTs). We investigated lipotubuloid organization and stability through the transient expression of GFP fusion proteins targeted [...] Read more.
The epidermal cells of bracts, petals and sepals of Ornithogalum umbellatum L. (Star-of-Bethlehem, Asparagaceae) contain lipotubuloids, complex aggregates of lipid droplets (LDs) enmeshed by bundles of microtubules (MTs). We investigated lipotubuloid organization and stability through the transient expression of GFP fusion proteins targeted to different subcellular structures and with immunofluorescence and transmission electron microscopy (TEM). Live cell imaging confirmed that lipotubuloids contain LDs, organelles including endomembranes, mitochondria and peroxisomes, a tonoplast-defined vacuole, and that they move through actin microfilament-based streaming. Intriguingly, the different microscopy modes used showed different patterns of MT organization in the lipotubuloid. While MT sheets and bundles were visible by TEM, few MTs were seen with fusion proteins and immunofluorescence. Oryzalin-based MT depolymerization experiments suggest a possible resolution for this paradox: TEM showed that lipotubuloid MTs resisted depolymerization, even after 20 h in oryzalin, while MT polymerization was visible in lipotubuloids with fusion proteins during oryzalin wash-out. These results suggest that the Ornithogalum lipotubuloids contain hyperstable MTs, possibly formed with microtubule-associated proteins (MAPs) that normally occlude fusion protein and antibody binding sites. Full article
Show Figures

Figure 1

10 pages, 844 KB  
Opinion
NuMA and Ninein: Dynein Cargo-Adaptors Without a Classical Cargo
by Keying Guo and Andreas Merdes
Cells 2025, 14(22), 1797; https://doi.org/10.3390/cells14221797 - 15 Nov 2025
Viewed by 654
Abstract
Dynein is a minus-end-directed microtubule motor that transports a variety of cargoes. Cargo specificity is mediated by a class of adaptor proteins that bind to the interface between dynein and dynactin, along the length of the Arp1 filament of dynactin, and that co-activate [...] Read more.
Dynein is a minus-end-directed microtubule motor that transports a variety of cargoes. Cargo specificity is mediated by a class of adaptor proteins that bind to the interface between dynein and dynactin, along the length of the Arp1 filament of dynactin, and that co-activate the motor. NuMA, ninein, and ninein-like protein (Nlp) are cargo-adaptors that are involved in microtubule organization, rather than carrying portable cargoes. At the same time, ninein and Nlp are believed to be anchorage factors for gamma-tubulin ring complexes to the centrosome. Here, we discuss recent findings on the interaction of NuMA and ninein with the dynein/dynactin complex, and how these findings challenge earlier concepts on ninein-dependent microtubule organization via gamma-tubulin complexes. We do not intend to provide an encyclopedic review on NuMA and ninein, but rather develop a hypothesis about how conformational changes may regulate the activities and binding specificities of these two proteins. Full article
(This article belongs to the Section Cell Proliferation and Division)
Show Figures

Figure 1

17 pages, 796 KB  
Review
Polo-like Kinase 1 (PLK1) Inhibitors Targeting Anticancer Activity
by Dina Bárbara Aguado-Herrera, Yudith Cañizares-Carmenate and Edeildo Ferreira da Silva-Júnior
Kinases Phosphatases 2025, 3(4), 23; https://doi.org/10.3390/kinasesphosphatases3040023 - 12 Nov 2025
Viewed by 1338
Abstract
Polo-like kinase 1 (PLK1) is a serine/threonine kinase that orchestrates multiple critical events during mitosis, including centrosome maturation, spindle assembly, kinetochore–microtubule attachment, and cytokinesis. Dysregulation and overexpression of PLK1 are frequently observed in various cancers, correlating with increased proliferation, metastatic potential, and poor [...] Read more.
Polo-like kinase 1 (PLK1) is a serine/threonine kinase that orchestrates multiple critical events during mitosis, including centrosome maturation, spindle assembly, kinetochore–microtubule attachment, and cytokinesis. Dysregulation and overexpression of PLK1 are frequently observed in various cancers, correlating with increased proliferation, metastatic potential, and poor prognosis, which highlights its potential as a therapeutic target. Traditional small-molecule inhibitors have predominantly focused on the ATP-binding site of the N-terminal kinase domain, effectively inducing mitotic arrest and apoptosis in tumor cells; however, these compounds often suffer from limited selectivity and off-target toxicity. The C-terminal Polo-box domain (PBD), responsible for substrate recognition and subcellular localization, has emerged as an alternative and highly selective target for inhibitor design, enabling the disruption of protein–protein interactions critical for PLK1 function. Here, we present a comprehensive review demonstrating the potential inhibition of several compounds against PLK1. This work establishes a foundation for future preclinical development of small molecule-based therapeutics against PLK1-dependent malignancies. Full article
Show Figures

Graphical abstract

17 pages, 7407 KB  
Article
Phospho-Tau Signature During Mitosis: AT8, p-T217 and p-S422 as Key Phospho-Epitopes
by Marion Goussard, Kelly Zarka, Morgane Denus, Thomas Curel, Sylvie Claeysen, Bruno Lefebvre, Malika Hamdane, Philippe Marin, Julien Villeneuve and Marie-Laure Parmentier
Cells 2025, 14(20), 1638; https://doi.org/10.3390/cells14201638 - 21 Oct 2025
Viewed by 999
Abstract
Tau was initially identified as a microtubule-binding protein critical for microtubule stabilization. It is also a pathological hallmark of tauopathies, a group of neurodegenerative diseases that include Alzheimer’s disease. Under pathological conditions, Tau becomes hyperphosphorylated at numerous sites and aggregates into filamentous deposits, [...] Read more.
Tau was initially identified as a microtubule-binding protein critical for microtubule stabilization. It is also a pathological hallmark of tauopathies, a group of neurodegenerative diseases that include Alzheimer’s disease. Under pathological conditions, Tau becomes hyperphosphorylated at numerous sites and aggregates into filamentous deposits, contributing to neuronal cell death and disease progression. While significant research has focused on Tau phosphorylation dynamics and their consequences in pathological contexts, comparatively few studies have investigated Tau phosphorylation during physiological processes, despite the potential relevance to the early onset of pathology. Previous findings have suggested similarities between mitotic Tau phosphorylation and hyperphosphorylation observed in tauopathies, particularly at sites such as AT8, PHF1, S214, and S422. In this study, we quantified the relative levels of phosphorylation at 12 Tau phospho-epitopes during interphase and mitosis in vitro to establish a preliminary mitotic phospho-Tau signature, which was subsequently validated in vivo. Our results demonstrated pronounced phosphorylation of Tau at AT8, p-T217, and p-S422 epitopes during mitosis, both in vitro and in vivo. These findings provide new insights into the physiological phosphorylation of Tau and its potential links to pathological processes. Full article
(This article belongs to the Collection Molecular Insights into Neurodegenerative Diseases)
Show Figures

Figure 1

18 pages, 1722 KB  
Review
Diverse Roles of Tubulin Polymerization Promoting Protein 3 (TPPP3) in Human Health and Disease
by James W. Lord and Sachi Horibata
Cells 2025, 14(20), 1573; https://doi.org/10.3390/cells14201573 - 10 Oct 2025
Viewed by 1843
Abstract
The tubulin polymerization promoting proteins (TPPPs) are a small family of conserved proteins originally characterized as microtubule binding proteins. TPPP1, the first identified member, both binds to and bundles microtubules. Its homologs, TPPP2 and TPPP3, are encoded by separate genes on distinct chromosomes [...] Read more.
The tubulin polymerization promoting proteins (TPPPs) are a small family of conserved proteins originally characterized as microtubule binding proteins. TPPP1, the first identified member, both binds to and bundles microtubules. Its homologs, TPPP2 and TPPP3, are encoded by separate genes on distinct chromosomes but both lack the N-terminal tail present in TPPP1. Functional studies revealed that TPPP3 retains comparable microtubule binding and bundling capacity to TPPP1, whereas TPPP2 displays markedly reduced binding and no bundling activity. Intriguingly, TPPP3 has been implicated in many different diseases. In this review, we summarize the current findings on TPPP3 and its dysregulation in various diseases including cancer, reproductive dysfunction, musculoskeletal conditions, endothelial dysfunction, and neurodegenerative diseases. Full article
Show Figures

Graphical abstract

21 pages, 9707 KB  
Article
Shallot virus X p42 Protein Expressed in Concert with Virus Movement Proteins Is a Suppressor of Two Plant Antiviral Defense Mechanisms
by Denis A. Chergintsev, Alexander A. Lezzhov, Ekaterina A. Lazareva, Anastasia K. Atabekova, Anna D. Solovieva, Sergey Y. Morozov and Andrey G. Solovyev
Plants 2025, 14(16), 2552; https://doi.org/10.3390/plants14162552 - 16 Aug 2025
Viewed by 1298
Abstract
The genomes of viruses in the Allexivirus genus encode the p42 protein, which is considered the hallmark of the genus. The functions of p42 have not yet been studied experimentally and cannot be predicted based on sequence similarity, as p42-related proteins are not [...] Read more.
The genomes of viruses in the Allexivirus genus encode the p42 protein, which is considered the hallmark of the genus. The functions of p42 have not yet been studied experimentally and cannot be predicted based on sequence similarity, as p42-related proteins are not found among known cell or viral proteins. Here, p42 of Shallot virus X (ShVX), the type allexivirus, is demonstrated to be translated via a leaky scanning mechanism on a template comprising three “triple gene block” (TGB) transport genes and the p42 gene. Sequence analysis shows that this p42 expression mechanism is conserved in the vast majority of allexiviruses. p42 binds single-stranded RNA (ssRNA) but not double-stranded RNA (dsRNA) in vitro and localizes to the cytoplasm in association with microtubules and microtubule-bound bodies. In transient expression assays, p42 exhibits weak but detectable suppression of silencing induced by ssRNA but not by dsRNA. In addition, p42 suppresses silencing in the context of virus infection. Furthermore, p42 inhibits nonsense-mediated RNA decay (NMD) induced by a long 3′-terminal untranslated region of mRNA. Taken together, these findings provide initial evidence that the ShVX TGB/p42 gene module functions as a single genomic unit in terms of protein expression, that p42 acts as a suppressor of NMD and silencing, and that it may have multiple roles, while the precise biological significance of p42 in these roles remains to be experimentally confirmed. Full article
(This article belongs to the Special Issue Plant Virology and Disease Management in Crops)
Show Figures

Figure 1

15 pages, 1466 KB  
Article
Effect of Tau Fragment and Membrane Interactions on Membrane Permeabilization and Peptide Aggregation
by Majedul Islam, Md Raza Ul Karim, Emily Argueta, Mohammed N. Selim, Ewa P. Wojcikiewicz and Deguo Du
Membranes 2025, 15(7), 208; https://doi.org/10.3390/membranes15070208 - 13 Jul 2025
Cited by 1 | Viewed by 2201
Abstract
Aggregation of tau protein is a hallmark feature of tauopathies such as Alzheimer’s disease. The microtubule-binding domain of tau plays a crucial role in the tau aggregation process. In this study, we investigated the dual effects of membrane interactions of tau298–317, [...] Read more.
Aggregation of tau protein is a hallmark feature of tauopathies such as Alzheimer’s disease. The microtubule-binding domain of tau plays a crucial role in the tau aggregation process. In this study, we investigated the dual effects of membrane interactions of tau298–317, a fragment peptide from the microtubule-binding domain, on peptide-induced membrane disruption and membrane-mediated peptide self-assembly. Our results show that neither wild-type tau298–317 nor its P301L or Ser305-phosphorylated mutants aggregate in the presence of zwitterionic POPC vesicles or cause lipid vesicle leakage, indicating weak peptide–membrane interactions. In contrast, tau298–317 strongly interacts with negatively charged POPG liposomes, leading to a rapid transition of the peptide conformation from random coils to α-helical intermediate conformation upon membrane adsorption, which may further promote peptide self-association to form oligomers and β-sheet-rich fibrillar structures. Tau298–317-induced rapid POPG membrane leakage indicates a synergistic process of the peptide self-assembly at the membrane interface and the aggregation-induced membrane disruption. Notably, phosphorylation at Ser305 disrupts favorable electrostatic interactions between the peptide and POPG membrane surface, thus preventing peptide aggregation and membrane leakage. In contrast, the P301L mutation significantly enhances membrane-mediated peptide aggregation and peptide-induced membrane disruption, likely due to alleviation of local conformational constraints and enhancement of local hydrophobicity, which facilitates fast conformational conversion to β-sheet structures. These findings provide mechanistic insights into the molecular mechanisms underlying membrane-mediated aggregation of crucial regions of tau and peptide-induced membrane damage, indicating potential strategies to prevent tau aggregation and membrane rupture by targeting critical electrostatic interactions between membranes and key local regions of tau. Full article
(This article belongs to the Section Biological Membranes)
Show Figures

Graphical abstract

25 pages, 2864 KB  
Review
Post-Translational Modification of p62: Roles and Regulations in Autophagy
by Shuai Xiao, Yeping Yu, Meng Liao, Dandan Song, Xiaozhen Xu, Lingli Tian, Rui Zhang, Hao Lyu, Dong Guo, Qi Zhang, Xing-Zhen Chen, Cefan Zhou and Jingfeng Tang
Cells 2025, 14(13), 1016; https://doi.org/10.3390/cells14131016 - 2 Jul 2025
Cited by 7 | Viewed by 5560
Abstract
Autophagy is a highly conserved cellular process that plays a crucial role in maintaining cellular homeostasis by degrading damaged organelles, misfolded proteins, and other cellular components. p62/SQSTM1 functions as a selective autophagy receptor by binding polyubiquitinated cargo through its UBA domain and linking [...] Read more.
Autophagy is a highly conserved cellular process that plays a crucial role in maintaining cellular homeostasis by degrading damaged organelles, misfolded proteins, and other cellular components. p62/SQSTM1 functions as a selective autophagy receptor by binding polyubiquitinated cargo through its UBA domain and linking it to microtubule-associated protein light chain 3 (LC3)-decorated autophagosomes. Moreover, p62 acts as a signaling hub and is essential in response to various stressors, including nutrient deprivation and oxidative stress. Post-translational modifications (PTMs) critically regulate p62’s multifaceted roles, controlling p62’s phase separation, cargo recruitment, signaling interactions, and autophagic degradation efficiency. The dysregulation of p62 PTMs is closely related to the occurrence and development of human diseases, particularly neurodegenerative disorders and certain cancers. This review summarizes the main PTM events of p62 discovered to date that influence the autophagy process, including phosphorylation, acetylation, ubiquitination, and S-acylation, as well as their known contributions to protein aggregation and disease. The PTMs of p62 dynamically regulate autophagy, protein aggregation, and cellular signaling, underscoring its importance as a potential therapeutic target and biomarker for these diseases. Full article
(This article belongs to the Section Autophagy)
Show Figures

Graphical abstract

69 pages, 1871 KB  
Review
The Differential Effects of Genetic Mutations in ALS and FTD Genes on Behavioural and Cognitive Changes: A Systematic Review and Meta-Analysis
by Ana Maria Jiménez-García, Maria Eduarda Tortorella, Agnes Lumi Nishimura and Natalia Arias
Int. J. Mol. Sci. 2025, 26(13), 6199; https://doi.org/10.3390/ijms26136199 - 27 Jun 2025
Cited by 1 | Viewed by 3386
Abstract
Amyotrophic lateral sclerosis (ALS) and frontotemporal dementia (FTD) are linked by shared genetic mutations and overlapping clinical features, forming a clinical spectrum. This systematic review and meta-analysis analysed 97 studies, including 3212 patients with key ALS/FTD gene mutations, to identify gene-specific behavioural profiles. [...] Read more.
Amyotrophic lateral sclerosis (ALS) and frontotemporal dementia (FTD) are linked by shared genetic mutations and overlapping clinical features, forming a clinical spectrum. This systematic review and meta-analysis analysed 97 studies, including 3212 patients with key ALS/FTD gene mutations, to identify gene-specific behavioural profiles. Chromosome 9 open reading frame 72 (C9orf72) mutations were strongly associated with psychotic symptoms and aggression, while superoxide dismutase 1 (SOD1) mutations had minimal cognitive effects. Progranulin (PGRN) mutations correlated with apathy and hallucinations, microtubule-associated protein tau (MAPT) mutations with disinhibition, and charged multivesicular body protein 2B (CHMP2B) with social impairments. Fused in sarcoma (FUS) mutations caused early sleep disturbances, TANK-binding kinase 1 (TBK1) led to disinhibition, and presenilin 1 and 2 (PSEN1/2) was linked to severe aggression. Prodromal cognitive changes in PGRN, MAPT, and CHMP2B mutations suggested early disease onset. Despite overlapping symptoms and clinical heterogeneity, understanding gene-specific patterns could inform tailored care strategies to enhance the quality of life for ALS and FTD patients. This study calls for refined guidelines integrating genetic behavioural profiles to improve patient and family support. Full article
(This article belongs to the Special Issue Amyotrophic Lateral Sclerosis: From Molecular Basis to Therapies)
Show Figures

Figure 1

Back to TopTop