FRY Mediates THP1-Driven Ovarian Cancer Invasion Through the PI3K/AKT Pathway
Abstract
1. Introduction
2. Materials and Methods
2.1. Reagents and Materials
2.2. Cell Culture
2.3. Invasion Analysis
2.4. Cell Viability Determination
2.5. Clinical Data and Pathway Analyses
2.6. Gene Expression Quantification
2.7. Western Blot
2.8. Statistical Analysis
3. Results
3.1. FRY Is Upregulated by Macrophage Stimulation and Correlates with Poor Clinical Outcomes
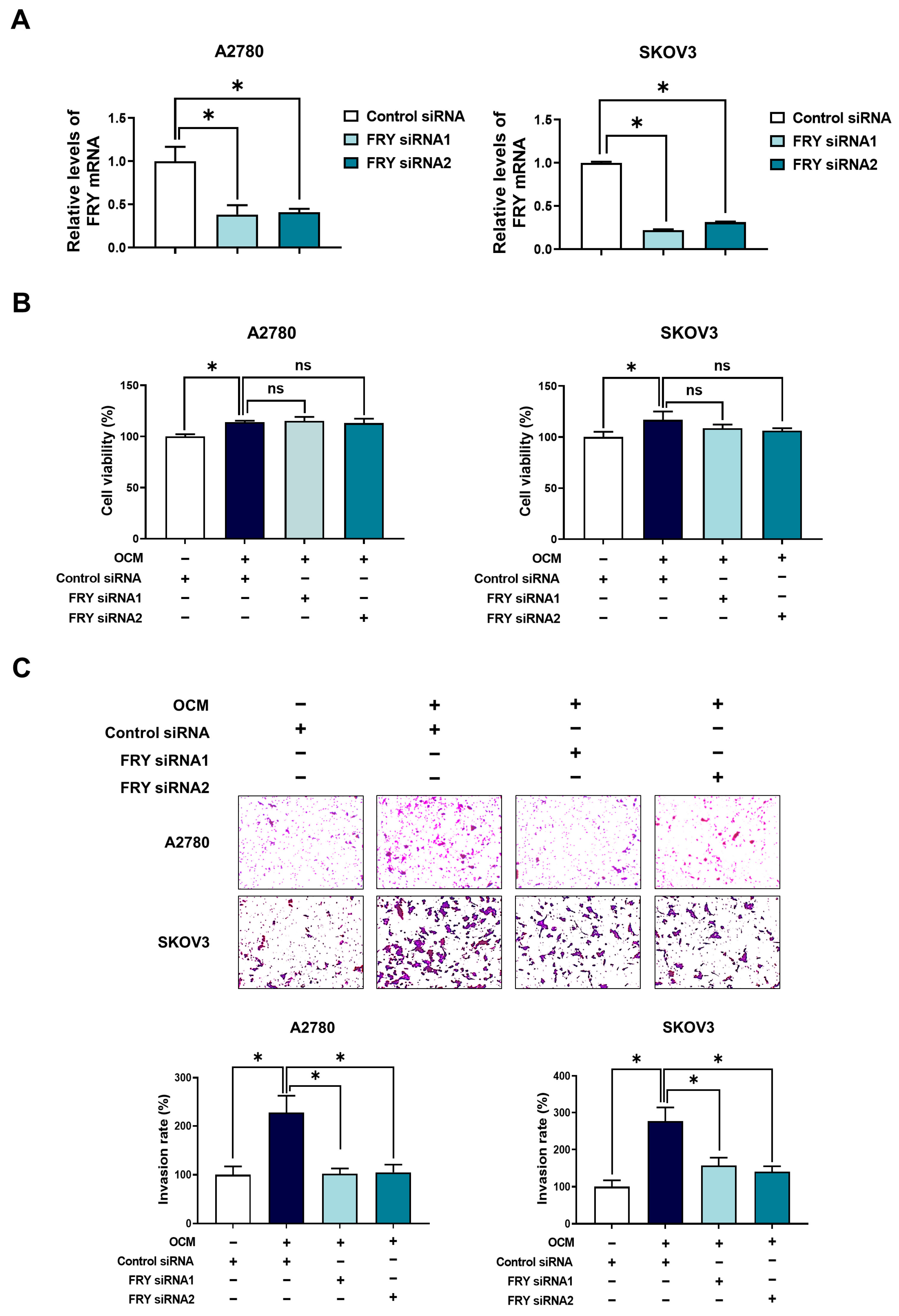
3.2. FRY Is Required for Macrophage-Driven Ovarian Cancer Cell Invasion
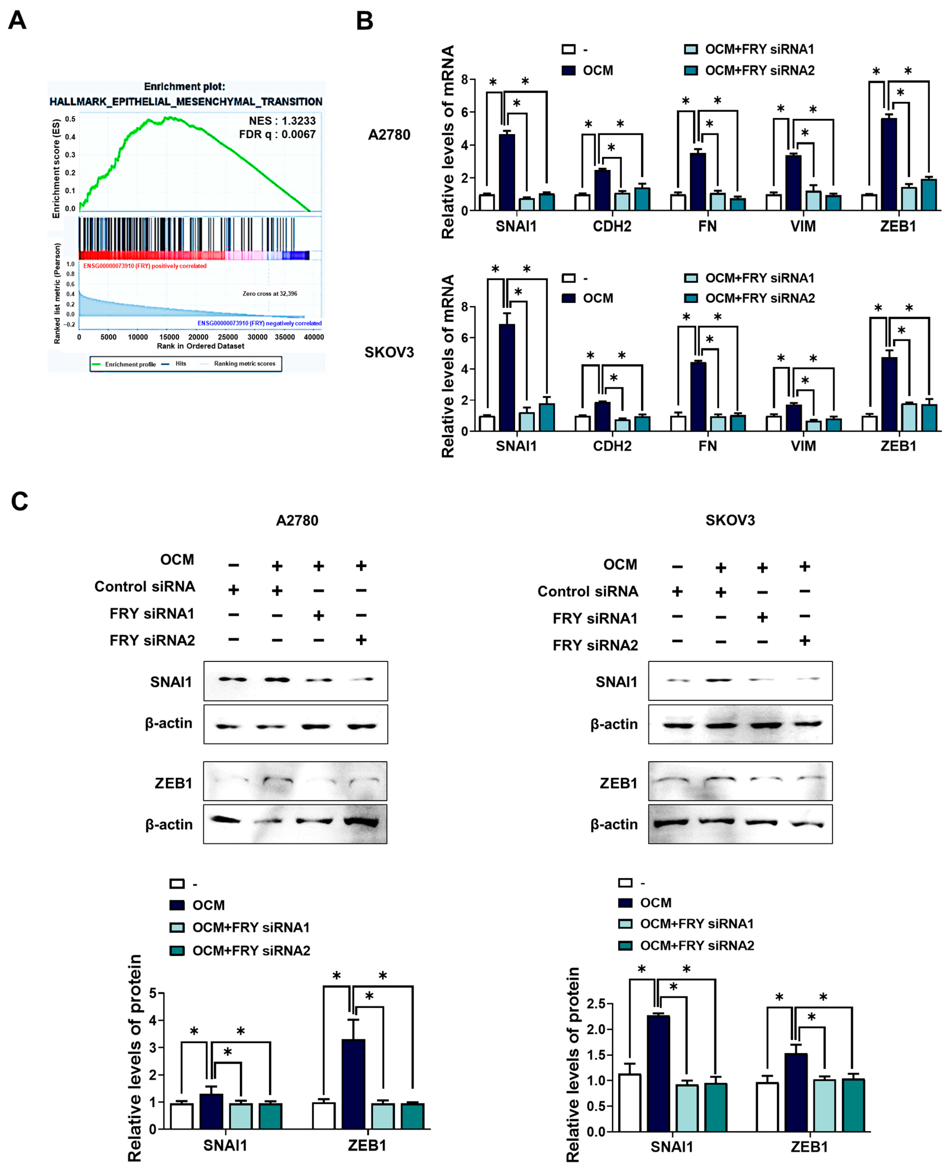
3.3. FRY Mediates OCM-Induced EMT Activation
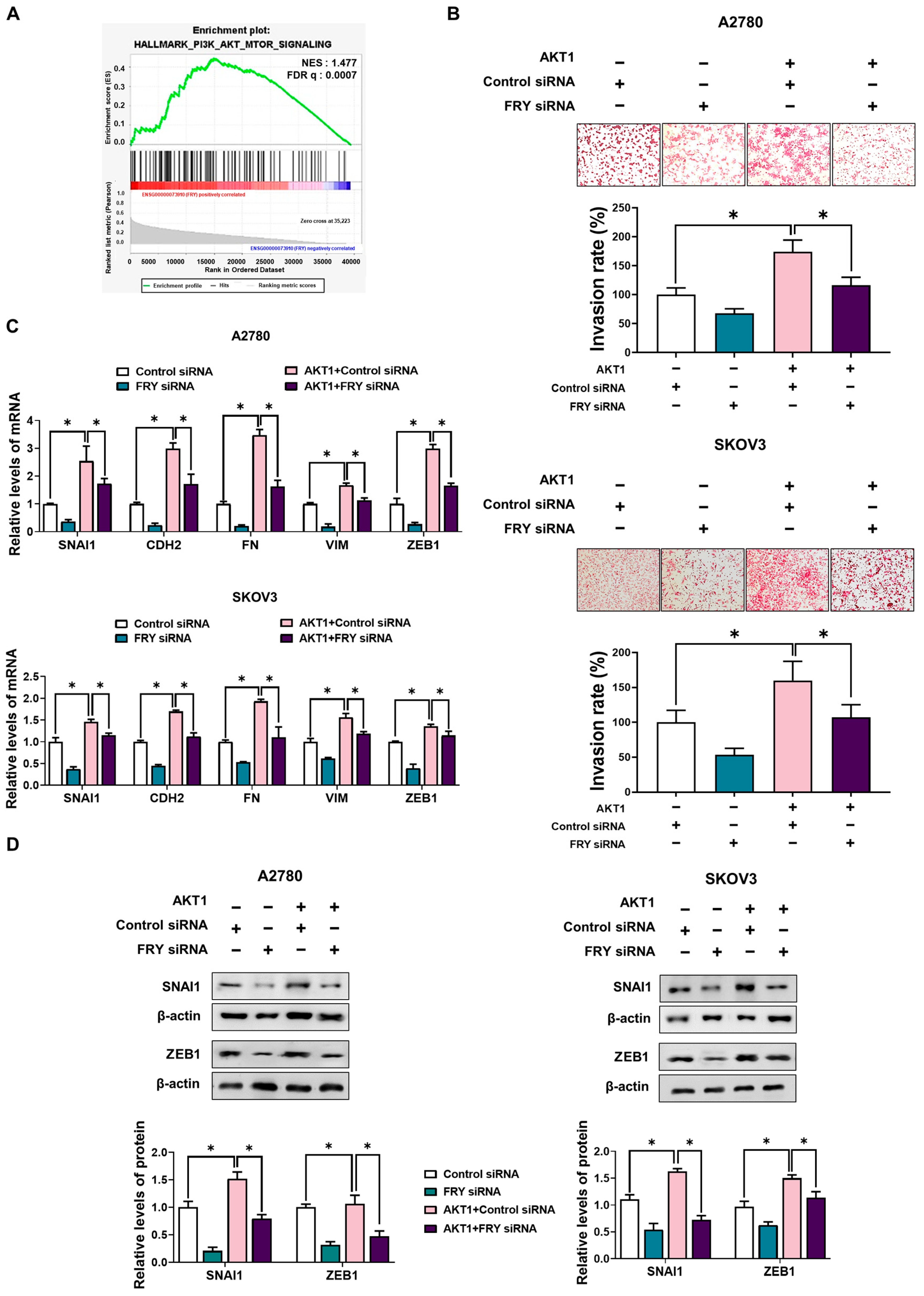
3.4. FRY Functions Downstream of PI3K/AKT Signaling
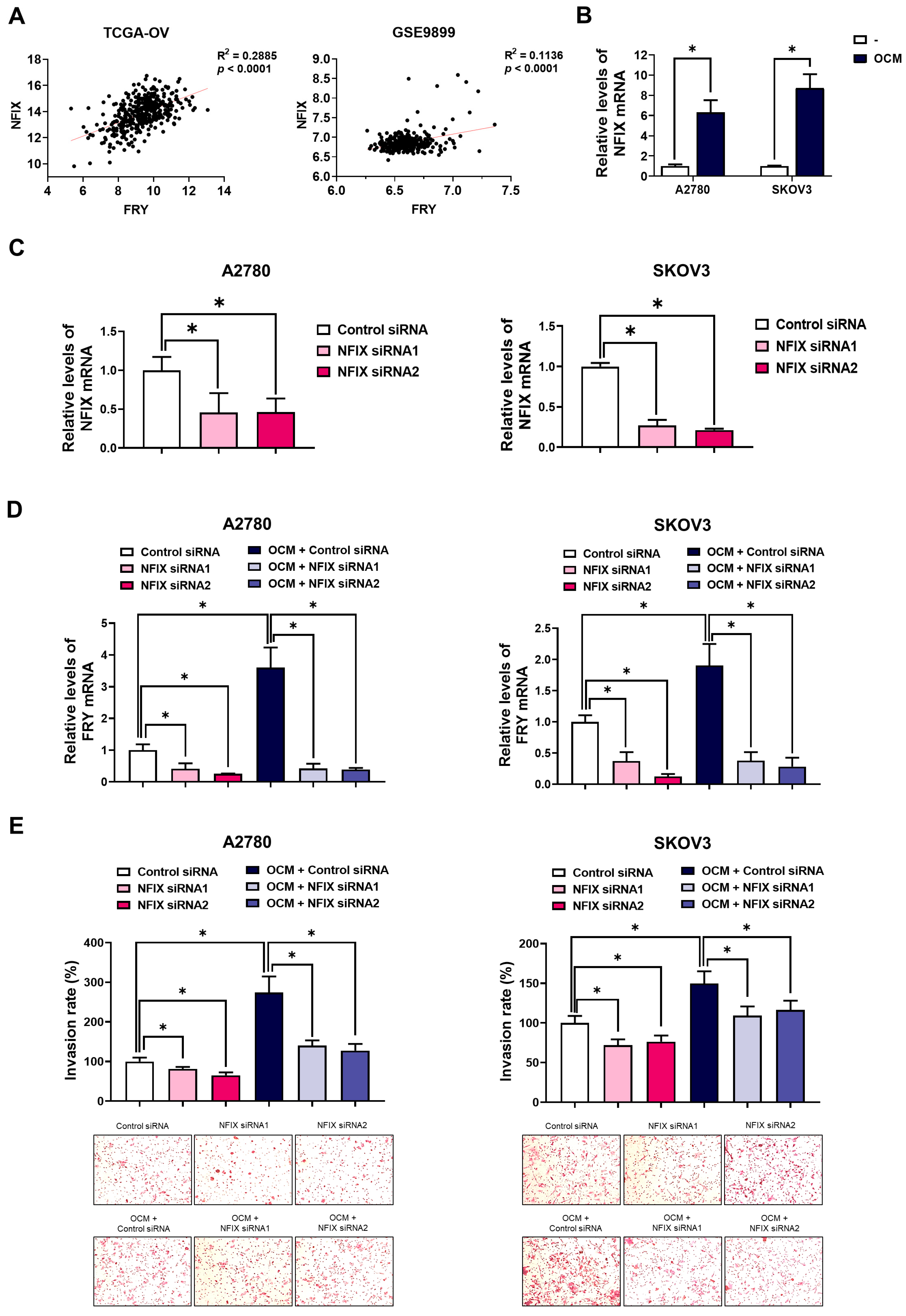
3.5. Nuclear Factor IX (NFIX) Regulates Macrophage-Induced FRY Expression
3.6. C-X-C Motif Chemokine Receptor (CXCR)1/2 Inhibition Suppresses Macrophage-Stimulated FRY Induction
4. Discussion
5. Conclusions
Supplementary Materials
Author Contributions
Funding
Informed Consent Statement
Data Availability Statement
Conflicts of Interest
Abbreviations
| TME | Tumor microenvironment |
| EMT | Epithelial–mesenchymal transition |
| MAPs | Microtubule-associated proteins |
| OCM | Conditioned medium from ovarian cancer-stimulated macrophages |
| GSEA | Gene Set Enrichment Analysis |
| HGSOC | High-grade serous carcinoma |
| NFIX | Nuclear factor IX |
| CXCR | C-X-C Motif Chemokine Receptor |
References
- Bray, F.; Laversanne, M.; Sung, H.; Ferlay, J.; Siegel, R.L.; Soerjomataram, I.; Jemal, A. Global cancer statistics 2022: GLOBOCAN estimates of incidence and mortality worldwide for 36 cancers in 185 countries. CA Cancer J. Clin. 2024, 74, 229–263. [Google Scholar] [CrossRef]
- Flaum, N.; Crosbie, E.J.; Edmondson, R.J.; Smith, M.J.; Evans, D.G. Epithelial ovarian cancer risk: A review of the current genetic landscape. Clin. Genet. 2020, 97, 54–63. [Google Scholar] [CrossRef] [PubMed]
- Elias, K.M.; Guo, J.; Bast, R.C., Jr. Early Detection of Ovarian Cancer. Hematol. Oncol. Clin. N. Am. 2018, 32, 903–914. [Google Scholar] [CrossRef] [PubMed]
- Tan, Q.; Liu, H.; Xu, J.; Mo, Y.; Dai, F. Integrated analysis of tumor-associated macrophage infiltration and prognosis in ovarian cancer. Aging 2021, 13, 23210–23232. [Google Scholar] [CrossRef]
- Robinson-Smith, T.M.; Isaacsohn, I.; Mercer, C.A.; Zhou, M.; Van Rooijen, N.; Husseinzadeh, N.; McFarland-Mancini, M.M.; Drew, A.F. Macrophages mediate inflammation-enhanced metastasis of ovarian tumors in mice. Cancer Res. 2007, 67, 5708–5716. [Google Scholar] [CrossRef] [PubMed]
- Wang, Z.T.; Deng, Z.M.; Dai, F.F.; Yuan, M.Q.; Liu, S.Y.; Li, B.S.; Cheng, Y.X. Tumor immunity: A brief overview of tumor-infiltrating immune cells and research advances into tumor-infiltrating lymphocytes in gynecological malignancies (Review). Exp. Ther. Med. 2024, 27, 166. [Google Scholar] [CrossRef]
- Zsiros, V.; Kiss, A.L. Cellular and molecular events of inflammation induced transdifferentiation (EMT) and regeneration (MET) in mesenteric mesothelial cells. Inflamm. Res. 2020, 69, 1173–1179. [Google Scholar] [CrossRef]
- Mikula-Pietrasik, J.; Uruski, P.; Tykarski, A.; Ksiazek, K. The peritoneal “soil” for a cancerous “seed”: A comprehensive review of the pathogenesis of intraperitoneal cancer metastases. Cell. Mol. Life Sci. 2018, 75, 509–525. [Google Scholar] [CrossRef]
- Akhmanova, A.; Steinmetz, M.O. Control of microtubule organization and dynamics: Two ends in the limelight. Nat. Rev. Mol. Cell Biol. 2015, 16, 711–726. [Google Scholar] [CrossRef]
- Dong, X.; Liu, F.; Sun, L.; Liu, M.; Li, D.; Su, D.; Zhu, Z.; Dong, J.T.; Fu, L.; Zhou, J. Oncogenic function of microtubule end-binding protein 1 in breast cancer. J. Pathol. A J. Pathol. Soc. Great Br. Irel. 2010, 220, 361–369. [Google Scholar] [CrossRef]
- Liu, Y.; Chen, X.; Gong, Z.; Zhang, H.; Fei, F.; Tang, X.; Wang, J.; Xu, P.; Zarbl, H.; Ren, X. Fry Is Required for Mammary Gland Development During Pregnant Periods and Affects the Morphology and Growth of Breast Cancer Cells. Front. Oncol. 2019, 9, 1279. [Google Scholar] [CrossRef]
- Wang, Y.Y.; Choi, M.J.; Kim, J.H.; Choi, J.H. Enhanced Expression of TRIM46 in Ovarian Cancer Cells Induced by Tumor-Associated Macrophages Promotes Invasion via the Wnt/beta-Catenin Pathway. Cells 2025, 14, 214. [Google Scholar]
- Cancer Genome Atlas Research, N. Integrated genomic analyses of ovarian carcinoma. Nature 2011, 474, 609–615. [Google Scholar] [CrossRef] [PubMed]
- Tothill, R.W.; Tinker, A.V.; George, J.; Brown, R.; Fox, S.B.; Lade, S.; Johnson, D.S.; Trivett, M.K.; Etemadmoghadam, D.; Locandro, B.; et al. Novel molecular subtypes of serous and endometrioid ovarian cancer linked to clinical outcome. Clin. Cancer Res. 2008, 14, 5198–5208. [Google Scholar] [CrossRef] [PubMed]
- Lisowska, K.M.; Olbryt, M.; Dudaladava, V.; Pamula-Pilat, J.; Kujawa, K.; Grzybowska, E.; Jarzab, M.; Student, S.; Rzepecka, I.K.; Jarzab, B.; et al. Gene expression analysis in ovarian cancer—Faults and hints from DNA microarray study. Front. Oncol. 2014, 4, 6. [Google Scholar] [CrossRef]
- Newman, A.M.; Steen, C.B.; Liu, C.L.; Gentles, A.J.; Chaudhuri, A.A.; Scherer, F.; Khodadoust, M.S.; Esfahani, M.S.; Luca, B.A.; Steiner, D.; et al. Determining cell type abundance and expression from bulk tissues with digital cytometry. Nat. Biotechnol. 2019, 37, 773–782. [Google Scholar] [CrossRef]
- Colvin, E.K. Tumor-associated macrophages contribute to tumor progression in ovarian cancer. Front. Oncol. 2014, 4, 137. [Google Scholar] [CrossRef]
- Qin, R.; Ren, W.; Ya, G.; Wang, B.; He, J.; Ren, S.; Jiang, L.; Zhao, S. Role of chemokines in the crosstalk between tumor and tumor-associated macrophages. Clin. Exp. Med. 2023, 23, 1359–1373. [Google Scholar] [CrossRef]
- Yang, L.; Zhang, Y. Tumor-associated macrophages: From basic research to clinical application. J. Hematol. Oncol. 2017, 10, 58. [Google Scholar] [CrossRef] [PubMed]
- Ghoneum, A.; Said, N. PI3K-AKT-mTOR and NFkappaB Pathways in Ovarian Cancer: Implications for Targeted Therapeutics. Cancers 2019, 11, 949. [Google Scholar] [CrossRef]
- Batrouni, A.G.; Baskin, J.M. A MAP for PI3K activation on endosomes. Nat. Cell Biol. 2020, 22, 1292–1294. [Google Scholar] [CrossRef]
- Yu, X.Z.; Yang, B.W.; Ao, M.Y.; Wu, Y.K.; Ye, H.; Wang, R.Y.; Xi, M.R.; Hou, M.M. CircNFIX stimulates the proliferation, invasion, and stemness properties of ovarian cancer cells by enhancing SH3RF3 mRNA stability via binding LIN28B. Kaohsiung J. Med. Sci. 2023, 39, 234–243. [Google Scholar] [CrossRef]
- Yin, J.; Zeng, F.; Wu, N.; Kang, K.; Yang, Z.; Yang, H. Interleukin-8 promotes human ovarian cancer cell migration by epithelial-mesenchymal transition induction in vitro. Clin. Transl. Oncol. 2015, 17, 365–370. [Google Scholar] [CrossRef]
- Cong, J.; Geng, W.; He, B.; Liu, J.; Charlton, J.; Adler, P.N. The furry gene of Drosophila is important for maintaining the integrity of cellular extensions during morphogenesis. Development 2001, 128, 2793–2802. [Google Scholar] [CrossRef] [PubMed]
- Ikeda, M.; Chiba, S.; Ohashi, K.; Mizuno, K. Furry protein promotes aurora A-mediated Polo-like kinase 1 activation. J. Biol. Chem. 2012, 287, 27670–27681. [Google Scholar] [CrossRef] [PubMed]
- Deng, J.; Bai, X.; Feng, X.; Ni, J.; Beretov, J.; Graham, P.; Li, Y. Inhibition of PI3K/Akt/mTOR signaling pathway alleviates ovarian cancer chemoresistance through reversing epithelial-mesenchymal transition and decreasing cancer stem cell marker expression. BMC Cancer 2019, 19, 618. [Google Scholar] [CrossRef] [PubMed]
- Wattanathamsan, O.; Pongrakhananon, V. Emerging role of microtubule-associated proteins on cancer metastasis. Front. Pharmacol. 2022, 13, 935493. [Google Scholar] [CrossRef]
- Wang, Y.; Qu, Y.; Niu, X.L.; Sun, W.J.; Zhang, X.L.; Li, L.Z. Autocrine production of interleukin-8 confers cisplatin and paclitaxel resistance in ovarian cancer cells. Cytokine 2011, 56, 365–375. [Google Scholar] [CrossRef]
- Wang, Y.; Xu, R.C.; Zhang, X.L.; Niu, X.L.; Qu, Y.; Li, L.Z.; Meng, X.Y. Interleukin-8 secretion by ovarian cancer cells increases anchorage-independent growth, proliferation, angiogenic potential, adhesion and invasion. Cytokine 2012, 59, 145–155. [Google Scholar] [CrossRef]
- Ediriweera, M.K.; Tennekoon, K.H.; Samarakoon, S.R. Role of the PI3K/AKT/mTOR signaling pathway in ovarian cancer: Biological and therapeutic significance. Semin. Cancer Biol. 2019, 59, 147–160. [Google Scholar] [CrossRef]
- Zhou, B.P.; Deng, J.; Xia, W.; Xu, J.; Li, Y.M.; Gunduz, M.; Hung, M.C. Dual regulation of Snail by GSK-3beta-mediated phosphorylation in control of epithelial-mesenchymal transition. Nat. Cell Biol. 2004, 6, 931–940. [Google Scholar] [CrossRef] [PubMed]
- Kurrey, N.K.; Jalgaonkar, S.P.; Joglekar, A.V.; Ghanate, A.D.; Chaskar, P.D.; Doiphode, R.Y.; Bapat, S.A. Snail and slug mediate radioresistance and chemoresistance by antagonizing p53-mediated apoptosis and acquiring a stem-like phenotype in ovarian cancer cells. Stem Cells 2009, 27, 2059–2068. [Google Scholar] [CrossRef]
- Chen, K.S.; Lim, J.W.C.; Richards, L.J.; Bunt, J. The convergent roles of the nuclear factor I transcription factors in development and cancer. Cancer Lett. 2017, 410, 124–138. [Google Scholar] [CrossRef]
- Ribeiro, V.; Martins, S.G.; Lopes, A.S.; Thorsteinsdottir, S.; Zilhao, R.; Carlos, A.R. NFIXing Cancer: The Role of NFIX in Oxidative Stress Response and Cell Fate. Int. J. Mol. Sci. 2023, 24, 4293. [Google Scholar] [CrossRef] [PubMed]
- Kulbe, H.; Thompson, R.; Wilson, J.L.; Robinson, S.; Hagemann, T.; Fatah, R.; Gould, D.; Ayhan, A.; Balkwill, F. The inflammatory cytokine tumor necrosis factor-alpha generates an autocrine tumor-promoting network in epithelial ovarian cancer cells. Cancer Res. 2007, 67, 585–592. [Google Scholar] [CrossRef] [PubMed]
- Strieter, R.M.; Burdick, M.D.; Mestas, J.; Gomperts, B.; Keane, M.P.; Belperio, J.A. Cancer CXC chemokine networks and tumour angiogenesis. Eur. J. Cancer 2006, 42, 768–778. [Google Scholar] [CrossRef]






Disclaimer/Publisher’s Note: The statements, opinions and data contained in all publications are solely those of the individual author(s) and contributor(s) and not of MDPI and/or the editor(s). MDPI and/or the editor(s) disclaim responsibility for any injury to people or property resulting from any ideas, methods, instructions or products referred to in the content. |
© 2026 by the authors. Licensee MDPI, Basel, Switzerland. This article is an open access article distributed under the terms and conditions of the Creative Commons Attribution (CC BY) license.
Share and Cite
Kim, J.-H.; Choi, M.; Kim, J.-Y.; Woo, S.-Y.; Hwang, W.Y.; Choi, J.-H. FRY Mediates THP1-Driven Ovarian Cancer Invasion Through the PI3K/AKT Pathway. Cells 2026, 15, 289. https://doi.org/10.3390/cells15030289
Kim J-H, Choi M, Kim J-Y, Woo S-Y, Hwang WY, Choi J-H. FRY Mediates THP1-Driven Ovarian Cancer Invasion Through the PI3K/AKT Pathway. Cells. 2026; 15(3):289. https://doi.org/10.3390/cells15030289
Chicago/Turabian StyleKim, Jin-Hyung, Minjun Choi, Jae-Yoon Kim, Soo-Yeon Woo, Woo Yeon Hwang, and Jung-Hye Choi. 2026. "FRY Mediates THP1-Driven Ovarian Cancer Invasion Through the PI3K/AKT Pathway" Cells 15, no. 3: 289. https://doi.org/10.3390/cells15030289
APA StyleKim, J.-H., Choi, M., Kim, J.-Y., Woo, S.-Y., Hwang, W. Y., & Choi, J.-H. (2026). FRY Mediates THP1-Driven Ovarian Cancer Invasion Through the PI3K/AKT Pathway. Cells, 15(3), 289. https://doi.org/10.3390/cells15030289

