Next Article in Journal
Hypoxia-Driven Pulmonary Adaptation in the Yak: A Homeostatic Mechanism Mediated by Cell Adhesion Molecules
Previous Article in Journal
Functional In Vitro Assessment of rAAV-Delivered Retinol Dehydrogenase 12 (RDH12) Activity
Previous Article in Special Issue
The Biological Function of Genome Organization
 
 
Font Type:
Arial Georgia Verdana
Font Size:
Aa Aa Aa
Line Spacing:
Column Width:
Background:
Article

The Chromatin Protein CFDP1 Activates TPX2 and Promotes Chromosomal Microtubule Nucleation and Spindle Assembly

by
Gokul Gopinathan
,
Xianghong Luan
and
Thomas G. H. Diekwisch
*
School of Medicine and Dentistry, University of Rochester, Rochester, NY 14642, USA
*
Author to whom correspondence should be addressed.
Int. J. Mol. Sci. 2026, 27(3), 1362; https://doi.org/10.3390/ijms27031362
Submission received: 1 December 2025 / Revised: 17 January 2026 / Accepted: 21 January 2026 / Published: 29 January 2026
(This article belongs to the Special Issue Recent Advances in Chromatin Structure and Dynamics)

Abstract

Microtubule-associated proteins (MAPs) are multifunctional tubulin-binding proteins that contribute to essential aspects of mitotic spindle formation. In the present study, loss of the MAP CFDP1 in mice resulted in gastrulation defects and embryonic lethality at e8.5 due to chromosome segregation spindle defects and loss of K-fiber stability. CFDP1 decreased the association of the nuclear transport protein importin α with the essential spindle assembly factor TPX2, thereby promoting Aurora A kinase activation, microtubule nucleation and spindle assembly. Further defining the CFDP1 mode of action, we identified CFDP1 as a bipartite molecule with an acidic N-terminus that harbors a nuclear localization signal essential for importin α dissociation from TPX2 and a basic C-terminus that interacts with tubulin, co-localizes with the mitotic spindle, and promotes microtubule bundling and polymerization. Together, our studies have established CFDP1 as an essential bipartite MAP involved in chromosomal microtubule nucleation in conjunction with TPX2 and Aurora A while also facilitating nuclear TPX2 activation through importin α dissociation.

1. Introduction

Assembly of a microtubule (MT)-based spindle apparatus that faithfully partitions genetic information during cell division is a prerequisite for the viability of eukaryotic organisms. In animal cells, the centrosomes are major nucleators of microtubules, which are subsequently organized into a bipolar spindle [1]. However, several non-centrosomal pathways of MT nucleation and spindle assembly have been documented in cells and developing embryos, which are normally masked in the presence of the centrosome [2,3]. For example, during mitosis MTs are nucleated near chromosomes in a process that depends on the activity of the small GTPase, Ran [4,5]. Chromatin-induced microtubule assembly functions through the Ran-GTP pathway in which RCC1 mediated generation of a Ran-GTP gradient in the immediate vicinity of chromosomes facilitates MT nucleation through local dissociation of several spindle assembly factors (SAFs), including TPX2 [6,7,8]. These non-centrosomal MTs are captured, stabilized and assembled into ordered arrays by several proteins, including microtubule-associated proteins (MAPs), by virtue of their ability to modulate MT physical properties. Ultimately, non-centrosomal MTs are combined with the MTs originating from the centrosomes, seamlessly integrating them into a common spindle structure [9]. Underscoring their importance during mitosis, chromosome-mediated MT assembly is demonstrated to be a significant contributor to mitotic spindle assembly even in cells containing centrosomes [10].
Kinetochores are macromolecular protein machines assembled at the centromere that mediate chromosome segregation by linking chromosomes to spindle microtubules [11]. The mitotic spindle fibers that join kinetochores to the spindle poles are called K-fibers [12]. The K-fiber spindle microtubules (MTs) are attached at the kinetochores of corresponding chromosomal centromeres, where motor proteins generate forces to power chromosome movement toward future daughter nuclei [11,12]. K-fiber formation occurs through two distinct mechanisms [13]. The first mechanism involves the capture of an astral MT produced at the centrosome by a kinetochore and was directly visualized in vertebrate cells [14,15]. In the second mechanism, short microtubules nucleated at the kinetochores are captured and oriented by CENP-E/kinesin-7 motors [16], which are then incorporated into the spindle by cytoplasmic dynein motors which transport the growing fiber pole-ward along non-kinetochore microtubules [17]. More recently, branching microtubule nucleation has been discovered as an additional mechanism in which MT in K-fibers are nucleated from pre-existing spindle MTs in an augmin-dependent manner [18,19]. Although the relative contribution of these mechanisms toward normal spindle assembly is not clear, all three mechanisms are known to coexist and aid in mitotic progression. Non-centrosomal MTs nucleated at the kinetochores present a significant advantage as these can be easily captured and stabilized by the kinetochore complex, favoring the “search-and-capture” model of kinetochore-MT attachment and chromosome segregation [20]. In support, several studies in somatic cells have demonstrated that non-centrosomal MTs form primarily in the vicinity of the centromere and not around chromosome arms [17,21,22].
Microtubule assembly and dynamics are precisely regulated in time and space by microtubule-associated proteins (MAPs), a group of proteins that are involved in microtubule nucleation, stabilization, and transport of cargo along microtubules. Modulation of MT mechanical properties by MAPs is a key process that controls MT-MT encounters, resulting in the formation of complex MT bundle arrays in eukaryotic cells [23]. MT deformations induced by MAPs primarily alter MT flexibility and have been suggested to be essential for the generation of MT bundles [24,25]. The neuronal MAPs tau and MAP2 are known to stiffen MTs by decreasing MT flexural rigidity in vitro [26], whereas MAP65-1/Ase1, from the conserved MAP65 family, drastically increases MT flexibility, resulting in a softening effect on MTs [23]. MT softening by MAPs was suggested as a general mechanism regulating MT network plasticity and MT bundling [23]. Several MAPs, including kinesin-12 Kif15, TPX2, clathrin/chTOG/TACC3 complex, HURP, and kinesin Kif18A, preferentially localize to K-fibers and stabilize them, enabling a reliable attachment between kinetochores and the spindle poles [27,28,29,30,31]. In addition, a large number of chromatin proteins have been shown to regulate MT dynamics during mitosis [32]. Chromatin-associated MAPs such as Dppa2, kinesin-4/KIF4 and NuSAP bind chromatin and MTs simultaneously via distinct chromatin and MT binding domains, whereas chromatin-dissociated MAPs, including CHD4, INO80, ISWI and KANSL, dissociate from chromatin upon mitotic entry to perform MT-related functions via their chromatin-binding nuclear localization signal (NLS) region [32,33].
In earlier studies, CFDP1 (Craniofacial development protein 1) was identified as an essential protein involved in cell proliferation, survival of mouse fibroblasts, and craniofacial development [34,35,36]. The Drosophila homolog, Yeti, was essential for larval development as a result of its role in higher-order chromatin organization [37], whereas the yeast homolog, Swc5, functions within the SWR1 chromatin remodeling complex to facilitate H2A.Z histone variant exchange [38]. Interestingly, Yeti was originally defined as a kinesin-binding protein able to bind both subunits of the microtubule-based motor kinesin-I [39]. Furthermore, a proteomics study of mitotic chromosome composition in chicken cells localized CFDP1 (Centromere Protein 29, CENP-29) to the outer kinetochore region [40]. In the present study, we have hypothesized that CFDP1 functions as a microtubule-associated protein (MAP) based on its role in microtubule nucleation, stabilization and elongation. Based on this hypothesis, we sought to localize CFDP1 in relation to the mitotic spindle, determine its effect on spindle integrity, cell proliferation, and embryonic development, and decipher the contributions of its functional domains toward TPX2-mediated tubulin nucleation and Aurora A kinase activation.

2. Results

2.1. Gastrulation Defects and Early Embryonic Lethality in Cfdp1 Null Mice

To determine CFDP1 function during mammalian development, a knockout (KO) mouse model was generated replacing the first exon with a LacZ-Neomycin cassette (Figure S1A,B, Supporting Information). Mating between Cfdp1 knockout heterozygotes (Cfdp1+/− x Cfdp1+/−) yielded wild-type (WT) and heterozygous offspring at Mendelian frequencies, while homozygous null mice (Cfdp1−/−) were lost (63-live births, 21-WT, 42-heterozygotes, 0-KO) (Figure S1C, Supporting Information). Detailed analysis of embryos derived from Cfdp1+/− intercrosses indicated that KO embryos (Cfdp1−/−) were not viable at embryonic day 8.5 (e8.5) and were resorbed by e12.0, suggesting lethality during gastrulation and early organogenesis (Figure S1C, Supporting Information).
Immunohistochemical analysis using the anti-CFDP1 antibody revealed a complete absence of CFDP1 protein in e3.5 KO blastocysts (Figure 1A,B). We then performed blastocyst outgrowth experiments in ES cell media devoid of LIF (Leukemia inhibitory factor), resulting in trophoblast ectodermal cellular outgrowth. While the wild-type group featured distinct inner cell mass (ICM) condensations, the ICM was lost in Cfdp1 KO blastocysts, and only a few single cells remained (Figure 1C). At e7.5, Cfdp1 KO embryos were significantly smaller and displayed rudimentary embryonic tissues lacking germ layer organization when compared to the same stage mid-gastrulation wild-type embryos featuring well-differentiated germ layers (Figure 1D). Analysis of cell proliferation and tissue organization in Cfdp1 KO embryos revealed significantly reduced Bromodeoxyuridine (BrdU) incorporation (Figure 1E) and decreased laminin expression (Figure 1F). Furthermore, intraembryonic tissues in e6.5 Cfdp1−/− embryos were compressed, and the conceptus was predominantly populated by a condensation of GATA4-positive extraembryonic endoderm (een, Figure 1G). There was no distinct epiblast in Cfdp1−/− embryos; only a rudimentary extraembryonic ectoderm layer labeled by the ectoderm marker EED remained (ec, Figure 1H). Remarkably, the absence of SNAIL immunoreactivity indicated a lack of mesoderm in Cfdp1 KO embryos at e6.5 when compared to WT controls (mes, Figure 1I). These data demonstrated that Cfdp1 is essential for gastrulation and early organogenesis in mice, severely impacting development.
To circumvent the early embryonic–lethal phenotype, we next generated mice harboring conditional knockout alleles for Cfdp1. These floxed mice were generated by inserting a LoxP/FRT flanked Neomycin cassette spanning exon1 and the flanking 3′ region of Cfdp1 (Cfdp1flox/flox) (Figure S1D,E, Supporting Information). For conditional knockout of Cfdp1, mice harboring a floxed allele and a KO allele for Cfdp1 were mated to Rosa26 Cre mice, and recombination was initiated in the resulting test (Rosa26Cre; Cfdp1−/flox) and control mice (Rosa26Cre; Cfdp1+/flox) by Tamoxifen administration. Since conditional deletion of Cfdp1 in adult test mice did not result in an apparent phenotype, we initiated Cfdp1 deletion in utero in embryos by Tamoxifen (2 mg i.p) administration to pregnant mice (at e11.5 gestation). Confirming the essential role of CFDP1 during early mouse development, we did not obtain any live offspring post tamoxifen administration in the inducible knockout model, and on several occasions, Cfdp1 conditional KO embryos were born dead.
Cfdp1 conditional deletion in embryos at a later developmental stage (tamoxifen administration at e13.5 and harvested at e18.5) resulted in embryos that were significantly smaller in size and exhibited a distinct curvature of the spine compared to heterozygous and wild type littermates (Figure 1J). Whole mount staining of e18.5 embryos with Alizarin Red and Alcian Blue revealed a shorter embryonic skeleton (~14.9% shorter) and an overall decrease in bone mineralization among the Cfdp1 conditional KO embryos (Figure 1K–M). As an example, the mineralized region within the developing tibia of e16.5 embryos was significantly smaller and less mineralized compared to control embryos (Figure 1K). Upon closer examination, there were several developmental defects in the craniofacial region of Cfdp1 conditional KO embryos, including hypo-mineralization of the skull, a smaller cranial vault, a reduced midface, and an increased cranial suture diameter (Figure 1M). Based on these observations, we conclude that Cfdp1 is indispensable for mouse development and plays an essential role in gastrulation and early organogenesis in mice.

2.2. CFDP1 Associates with the Mitotic Spindle Apparatus and Is Essential for Physiological Chromosome Segregation

The embryonic lethality of Cfdp1−/− mouse and previous studies demonstrating an essential role of CFDP1 in cell proliferation [34,36] prompted us to examine CFDP1 function during mitosis in mammalian cells. Cell compartment fractionation studies followed by immunoblot analysis revealed high levels of CFDP1 in the chromatin-rich fraction and in the mitotic chromosome fraction of NIH3T3 cells (Figure S2A,B, Supporting Information). Immunofluorescence analysis using a monoclonal anti-CFDP1 antibody in NIH3T3 cells revealed a punctate staining pattern for CFDP1 within the interphase cell nucleus (Figure 2A). CFDP1 staining overlapped with DAPI dense foci in the nucleus in agreement with the role of CFDP1 in heterochromatin maintenance and function [41]. We next visualized CFDP1 staining specifically in mitotic cells based on the high levels of CFDP1 observed in the mitotic chromosome fraction (Figure S2B). Immunofluorescence studies of CFDP1 in metaphase-stage NIH3T3 cells revealed a striking staining pattern reminiscent of the microtubule network within the spindle assembly (Figure 2B). Furthermore, our double immunofluorescence staining experiments using CFDP1 antibody in conjunction with tubulin antibody confirmed that CFDP1 was associated with the mitotic spindle made of microtubules (Figure 2C). Interestingly, CFDP1 was also visualized at both centrosomes of the bipolar spindle assembly (Figure 2B,C). These immunofluorescence experiments indicated that CFDP1 associated with microtubules along the entire length of the spindle fibers from the centrosomes to the chromosomes aligned at the metaphase plate (Figure 2B,C).
The association of CFDP1 with the spindle apparatus prompted us to ask whether CFDP1 was involved in chromosome segregation. CFDP1 protein level was downregulated in NIH3T3 cells using a pool of four specific small interfering RNA (siRNA SMART pool) directed against the coding sequence of mouse CFDP1, resulting in a significant reduction of CFDP1 protein levels (Figure S2C, Supporting Information). We next performed immunofluorescence experiments to visualize the microtubule network of metaphase-stage NIH3T3 cells treated with control or CFDP1 siRNA for 72 h, revealing striking defects in spindle organization in cells from the CFDP1 siRNA-treated group (Figure 2D,E). Specifically, CFDP1-depleted mitotic cells exhibited a wide range of defects in the segregation of chromosomes, which included failure of chromosomes to congress at the metaphase plate, high frequency of lagging chromosomes and anaphase chromosome bridges (Figure 2E) compared to control siRNA-treated cells (Figure 2D). Interestingly, CFDP1 knockdown cells also displayed a high percentage of multi-pole spindles (Figure S2D, Supporting Information). The high incidence of lagging chromosomes in CFDP1 siRNA-treated cells, together with our immunofluorescence localization of CFDP1 at the mitotic spindle apparatus, suggests an important role for CFDP1 in mitotic spindle organization and spindle stability.

2.3. CFDP1 Depletion Affects K-Fiber Stability and Triggers the Spindle Assembly Checkpoint

The co-localization between CFDP1 and the mitotic spindle, in conjunction with the chromosome segregation defects and abnormal spindle morphology after CFDP1 silencing, prompted us to ask whether CFDP1 affects K-fibers as key stabilizing elements of mitotic spindles. Our studies demonstrated that K-fibers from CFDP1-depleted cells were shorter in length compared to controls, an effect that was observed both in cold stable, bipolar spindles (3.88 ± 0.93 µm in control vs. 3.11 ± 0.98 µm in CFDP1 silenced cells, Figure 3A,B) and in cold stable monopolar spindles generated after Monastrol inhibition of the mitotic kinesin Eg5 (3.07 ± 1.02 µm in control vs. 2.35 ± 0.79 µm in CFDP1 silenced cells, Figure 3C,D). In addition, CFDP1 was found to be specifically localized to the minus end of the K-fibers in close proximity to the centrosomes of mitotic cells (Figure 3A).
To determine whether chromosome segregation defects and abnormal spindle morphology in CFDP1-depleted cells impact cell cycle progression, we performed flow cytometry analysis of asynchronously dividing NIH3T3 cells after CFDP1 siRNA, revealing a higher percentage of cells in the G2/M phase and S phase of the cell cycle (Figure 3E). The effects of CFDP1 depletion on cell cycle progression were further verified in cells synchronized to early S phase using a double thymidine block. Upon release from S phase arrest, significantly more CFDP1 knockdown cells were retained in the S and G2/M phase after 4, 6 and 8 h (Figure 3F), indicative of a reduced number of cells completing the cell cycle after CFDP1 depletion. Consistent with the delay in cell cycle progression, expression of the cyclin D1 was reduced, while expression of the G2/M phase specific regulator, Cyclin B1 [42] was slightly elevated in lysates from CFDP1 siRNA-treated cells (Figure 3G). Further supporting our concept of CFDP1 as an essential protein for cell proliferation, expression of the proliferation marker PCNA was greatly reduced upon CFDP1 knockdown (Figure 3G). To rule out potential side effects due to siRNA transfection, an alternative Cfdp1 gene knockout strategy was carried out in tamoxifen (4-OHT)-treated inducible MEFs. This strategy was associated with a substantial decrease in CFDP1 expression after 72 h of 4-OHT incubation (Figure 3H) and resulted in a drastic alteration of cell cycle modulators, including a decrease in Cyclin A2, Cyclin D1 and PCNA expression and an increase in Cyclin B1 levels after 48 h and 72 h (Figure 3H).
To identify the effect of CFDP1 on cell cycle modulators associated with M phase progression, control and CFDP1 siRNA-treated NIH3T3 cells were released from an M phase block and analyzed for Cyclin B1, Cyclin A2, and CDC20 protein levels. Our analysis demonstrated elevated Cyclin B1 protein levels in CFDP1 siRNA-treated cells over the time course analyzed (Figure 3I), suggestive of a decreased CyclinB1/Cdk1 complex degradation by the Anaphase Promoting Complex (APC) [43], likely due to a prolonged M phase caused by a lack of CFDP1. Supportive of our interpretation, the APC activator CDC20 was elevated in control cells while its expression was reduced in CFDP1 knockdown cells at all time points analyzed (Figure 3I). Cyclin A2, which promotes G1/S and G2/M transition, was reduced in CFDP1-depleted cells when compared to control cells at the onset of our study and was no longer detectable at subsequent time points in either control or CFDP1 siRNA-treated groups (Figure 3I). Furthermore, cell cycle analysis of siRNA-treated NIH3T3 cells released from a metaphase arrest identified a significant percentage of cells corresponding to G2/M phase at early time points (0 and 30 min) compared to control cells, indicative of a prolonged M phase (Figure 3J). This delay in progression through M phase was due to cell-cycle checkpoint activation, since our data demonstrated that CFDP1 interacted with two spindle assembly checkpoint proteins, MAD1 and BUB3, in mitotic HeLa cells (Figure 3K).
Immunofluorescence analysis on CFDP1 siRNA-treated NIH3T3 cells revealed extensive chromosomal targeting of the checkpoint protein, MAD1 in metaphase cells (Figure 3M) and a 30% increase in MAD1-positive metaphase stage cells in CFDP1 siRNA cells compared to controls (Figure 3N). On a global level, the increase in chromosomal MAD1 levels upon CFDP1 depletion was confirmed by immunoblot analysis for MAD1 on chromosome extracts from mitotic cells (Figure 3L). Unlike MAD1, chromosome levels of BUB3 were not altered upon CFDP1 depletion (Figure 3L), suggesting that the role of CFDP1 in checkpoint activation might involve MAD1/MAD2 complex-related mechanisms.

2.4. The Basic C-Terminus and Not the Acidic N-Terminus of CFDP1 Protein Interacted with Tubulin, Co-Localized with the Mitotic Spindle, and Promoted Microtubule Bundling and Polymerization

Mammalian CFDP1 is a largely disordered protein comprising an acidic N-terminal region, a 40-aa lysine/glutamic acid/proline-rich repeat region, and a highly conserved BCNT-C domain [44]. The distinctive co-localization between CFDP1 and the microtubule network and its role in the regulation of K-fiber stability during mitosis suggested that CFDP1 might function as a Microtubule-Associated Protein (MAP). MAPs physically interact with tubulin and regulate microtubule dynamic instability for faithful chromosome segregation [45]. We had previously demonstrated that only the acidic N-terminus region of CFDP1 interacted with histone H2A/H2B dimers in vitro [41]. Comparing the N- and C-terminal regions of the CFDP1 protein, exons 1–4 exhibited a low isoelectric point (pI < 5.0), while exons 5–7 were characterized by a relatively higher pI (>8.0), indicating that CFDP1 has an acidic N-terminus and a basic C-terminus (Figure 4A). We hypothesized that CFDP1 polarity based on an extended isoelectric point (pI) range across the protein (2.8 for exon 1 and 9.0 for exon 7, Figure 4A) might explain its ability to interact with chromatin and microtubules (MTs).
To gain insights into the physiological effects exerted by the acidic and basic termini of CFDP1 on MT, four HIS tagged truncated fragments of the mouse CFDP1 were expressed: the acidic N-terminal fragment (amino acid (aa) 1–150), the basic C-terminal fragment (aa 150–295), the center fragment (aa 99–199) and the BCNT domain (aa 218–295) (Figure 4B). To determine if individual CFDP1 fragments affected tubulin polymerization dynamics, tubulin polymerization assays were carried out comparing the full length and individual CFDP1 fragments (Figure 4C). While the full-length CFDP1 protein increased the tubulin polymerization rate to a small extent, the C-terminal fragment resulted in a drastic increase in tubulin polymerization (Figure 4C, max OD at 340 nm-control (GTB): 0.27; FL: 0.359; C-terminus: 0.541). Neither the N-terminal fragment, the center fragment, nor the BCNT fragment exhibited noticeable levels of tubulin polymerization activity (Figure 4C). To test the ability of CFDP1 to self-assemble MTs into fiber bundles, either full-length CFDP1 or its fragments were incubated with rhodamine-labeled MTs. While incubation with the N-terminal fragment and the center fragment did not result in MT bundling, the full-length CFDP1 protein resulted in modest tubulin bundling and both the CFDP1 C-terminus and the BCNT fragment exhibited robust MT bundling activity compared to controls (Figure 4D,E). We next investigated whether increased tubulin bundling and polymerization are due to a direct interaction between CFDP1 and MTs. We performed microtubule co-sedimentation experiments to detect the amount of CFDP1 full-length or CFDP1 fragments that co-pellet with microtubules upon high-speed centrifugation. Appropriate controls were included for each CFDP1 test protein to detect any protein sedimentation in the absence of microtubules. Immunoblot analysis of the pellet fraction from full-length CFDP1 incubated with microtubules demonstrated that CFDP1 specifically interacted with MTs and did not pellet in the absence of MTs (Figure 4F). Co-sedimentation experiments with CFDP1 fragments revealed that the C-terminal fragment of CFDP1 co-sedimented with Taxol-stabilized microtubules, indicating that MT-CFDP1 interaction was primarily mediated via the C-terminal half of CFDP1. The center fragment also co-sedimented with MTs to a lesser extent, although it did not exhibit any bundling or polymerization activity in our previous assays (Figure 4F).

2.5. CFDP1 Interacted with TPX2 and Was Necessary for TPX2 Mediated Chromosomal Microtubule Nucleation

To further probe the molecular basis of CFDP1 function on the microtubule network, we conducted a Mass Spectrometric (MS) analysis of CFDP1-interacting proteins. CFDP1 interacting proteins were obtained by FLAG immunoprecipitation of lysates from NIH3T3 cells stably expressing 3xFLAG-tagged CFDP1. Our assay identified members of the chromosome-dependent microtubule nucleation pathway, including TPX2, RCC1, RAN, Importins, tubulin proteins, kinesins and histone proteins as possible CFDP1 interacting proteins (Figure 5A and Table S3, Supporting Information). The identification of RanGTP pathway members as CFDP1 interaction partners potentially explains the spindle defects observed in our CFDP1-depleted cells. To establish a role for CFDP1 in the chromosome-dependent MT nucleation pathway, we validated the interaction between CFDP1 and TPX2 in cytosolic and chromatin extracts from mitotic HeLa cells (Figure 5B) and between CFDP1, TPX2, tubulins α/γ and the nuclear protein import factors importins α/β in Hela mitotic extracts (Figure 5C). This analysis also identified the Chromosomal Passenger Complex member and regulator of mitotic spindle attachment, Aurora B [46] as a CFDP1 interacting partner, further strengthening the link between CFDP1 and MT assembly (Figure 5C). Interestingly, we did not detect an interaction between CFDP1 and the mitotic kinase, Aurora A or its active form—phospho Threonine 288 Aurora A (pT288 Aurora A), although both were robustly associated with TPX2 (Figure 5C). To precisely map the association between CFDP1 and TPX2 in mitotic cells, we performed immunofluorescence co-localization studies in mitotic NIH3T3 cells recovering from Nocodazole-induced microtubule depolymerization as a means to distinguish centrosomal and acentrosomal microtubules [22]. Our assays revealed that CFDP1 was exactly co-localized with TPX2 and tubulin at the microtubule nucleation sites on mitotic chromatin (Figure 5D, top panel and Figure 5E, left panel). CFDP1 exhibited a punctate staining pattern with intense staining at the microtubule nucleation sites 1 min after nocodazole wash-out (Figure 5D top panel, Figure S3A,B, Supplemental Information) and stained more uniformly on the elongating microtubules at the 5-min time point (Figure 5D, middle panel). In metaphase stage cells, CFDP1 was mostly concentrated at the centrosomes with diffused staining on the microtubule spindle apparatus (10-min time point) (Figure 5D, bottom panel and Figure 5E, right panel).
Next, we tested whether CFDP1 is an essential component of the chromatin-dependent microtubule nucleation pathway by monitoring microtubule nucleation and changes in MT mass in control and CFDP1 siRNA-treated cells. Five minutes after Nocodazole wash-out, control siRNA-treated cells nucleated a large number of microtubule asters close to chromatin compared to CFDP1 knockdown cells (average of 4.83 ± 2.0 asters per cell in control vs. 3.71 ± 1.3 asters in CFDP1 siRNA-treated cells) (Figure 5F, 5 min panel and Figure 5G). After ten minutes, control cells organized a distinctive bipolar spindle, while CFDP1 knockdown cells lacked the typical organization of MT bundles radiating from each pole (Figure 5F, 10 min panel).

2.6. CFDP1 Promoted Aurora A Activation and Microtubule Nucleation by Decreasing Importin α Association with TPX2

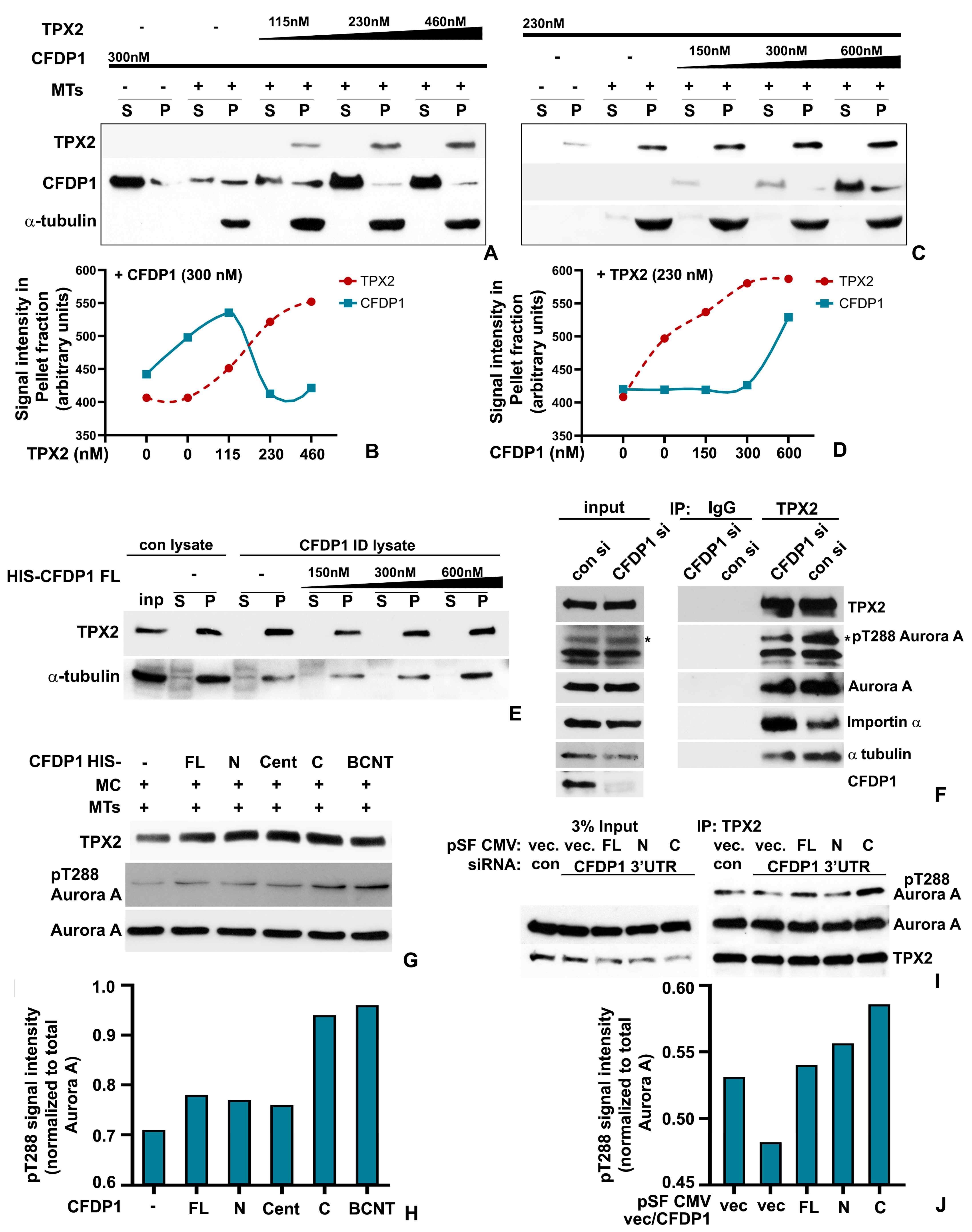
The close association between CFDP1 and TPX2 at the microtubule nucleation sites prompted us to investigate whether CFDP1 and TPX2 co-bind microtubules in a complementary fashion. Microtubule co-sedimentation assays revealed that, consistent with our previous observations, CFDP1 co-sedimented with MTs, while the addition of recombinant TPX2 protein did not significantly increase the binding of CFDP1 to MTs (Figure 6A,B). Surprisingly, at higher concentrations of TPX2, in spite of the increased TPX2 binding to MTs as observed in the pellet (P) fraction, CFDP1 binding to MTs was further reduced (Figure 6A,B). On the other hand, a gradual increase in CFDP1 protein level promoted TPX2 binding to MTs in co-sedimentation assays with a fixed concentration of TPX2, highlighting CFDP1 as a key regulator of TPX2-MT binding (Figure 6C,D). Since our previous assays have demonstrated both MT binding and bundling activities within the C-terminus region of CFDP1, we next investigated the binding between MTs and TPX2 in the presence of CFDP1 fragments. Co-sedimentation assays identified a robust increase in TPX2 association with MTs when incubated with the center fragment and the C-terminal fragment of CFDP1 (Figure S3A). Consistent with our previous observations, the N-terminal fragment and the BCNT domain fragment of CFDP1 were neither bound to MTs nor did they increase TPX2 binding to MTs (Figure S3A). We next confirmed the essential role of CFDP1 in MT assembly by performing MT aster assembly assays in HeLa mitotic lysates. While control lysates exhibited robust aster assembly leading to an increase in overall MT mass, lysates from CFDP1 immunodepleted extracts exhibited significantly less MT aster assembly and MT mass (Figure 6E). Importantly, MT aster assembly and MT mass could be reconstituted in CFDP1 immunodepleted mitotic lysates by the addition of exogenous CFDP1 protein in a dose-dependent manner (Figure 6E).
To determine whether TPX2 association with other members of the chromatin-associated MT nucleation pathway was affected in the absence of CFDP1, we performed immunoprecipitation assays in mitotic lysates from CFDP1 knockdown cells. We used the well-documented interaction between TPX2 and Aurora A, resulting in stabilization of Thr288-phosphorylation and activation of Aurora A as an indicator for MT nucleation and spindle formation efficiency [47]. While TPX2 from control siRNA-treated mitotic lysates was stably associated with Aurora A and its phosphorylated active form pT288 Aurora A, in the absence of CFDP1, TPX2 immunoprecipitated significantly lower levels of both Aurora A and pT288 Aurora A (Figure 6F). Importantly, we found that in the absence of CFDP1, TPX2 was associated with significantly higher levels of the Ran-GTP pathway inhibitory protein, Importin α, when compared to controls, indicating that CFDP1 activates TPX2 by decreasing its association with Importin α (Figure 6F).
Since our previous experiments identified the C terminus of CFDP1 as a key mediator of MT and TPX2 binding, we next investigated the physiological effects of this biochemical interaction between the C terminus, MT and TPX2 on Aurora A phosphorylation. Our in vitro Aurora A activation assays demonstrated that addition of the recombinant C-terminal fragment of CFDP1 increased the levels of pT288 Aurora A in HeLa mitotic extracts (Figure 6G,H). Interestingly, in this assay, the BCNT fragment also exhibited a robust ability to increase pT288 Aurora A levels (Figure 6G,H). To further validate the role of the CFDP1 C terminus as a key regulator of Aurora A activity, we assayed TPX2-mediated Aurora A phosphorylation in mitotic lysates prepared from HeLa cells following knockdown of endogenous CFDP1 mRNA (3′ UTR siRNA) and simultaneous re-expression of recombinant FL, N or C terminus fragments of CFDP1. Similar to our in vitro Aurora A activation assay, re-expression of the CFDP1 C-terminal fragment in cells treated with 3′UTR siRNA for CFDP1 led to a dramatic increase in levels of TPX2 associated with pT288 Aurora A compared to control and CFDP1 siRNA-treated cells (Figure 6I,J). In contrast, re-expression of the N-terminal fragment of CFDP1 did not demonstrate any increase in levels of pT288 Aurora A associated with TPX2 (Figure 6I,J). Together, these rescue studies have confirmed the essential role of CFDP1 as a key regulator of TPX2-mediated microtubule nucleation and spindle formation.

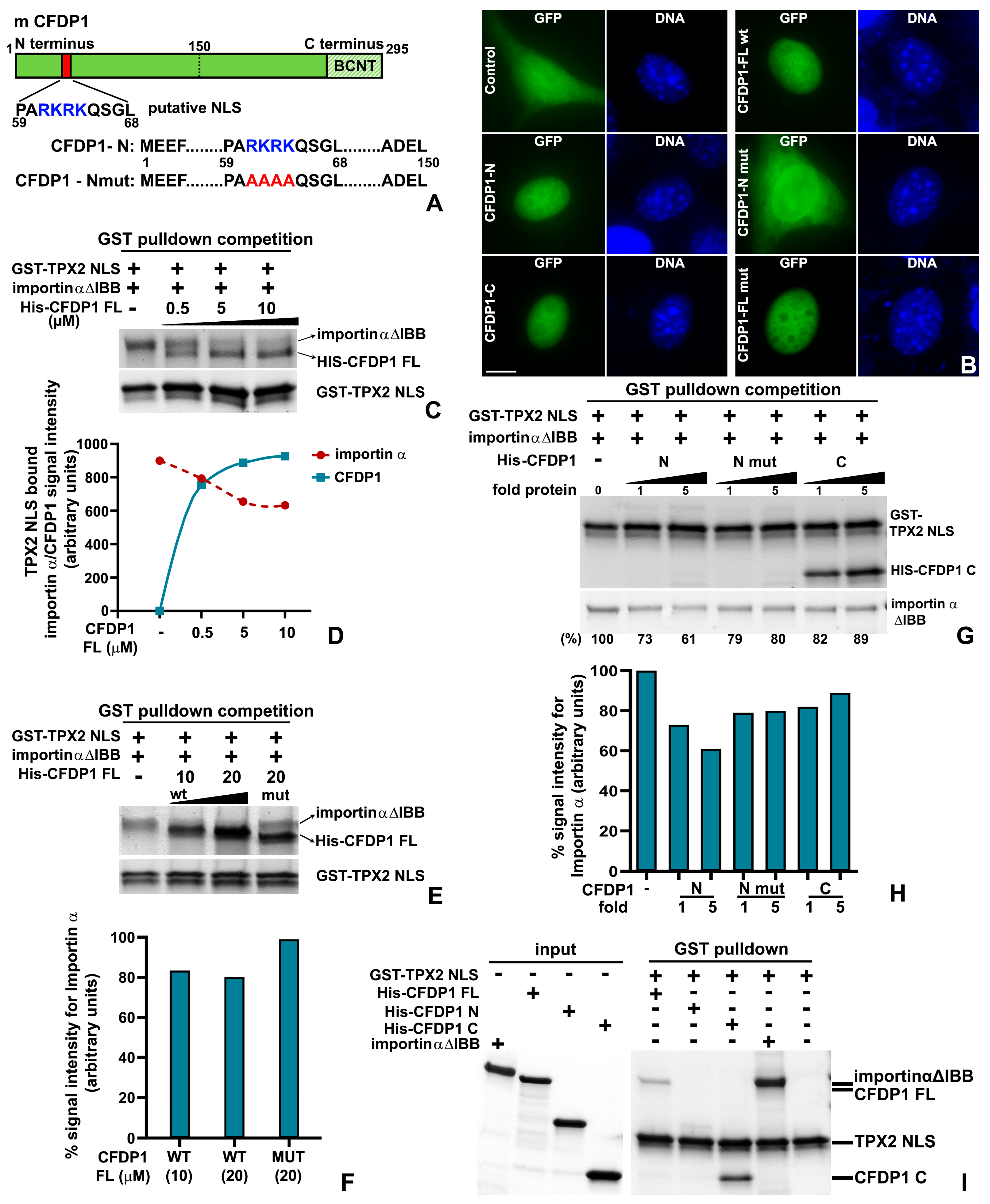
2.7. The Acidic N-Terminus of CFDP1 Harbors a Monopartite NLS Essential for Importin α Dissociation from TPX2

Our previous experiments indicated a significantly higher level of TPX2-bound importin α in CFDP1-depleted cell lysates compared to controls. We therefore investigated whether CFDP1 directly activates TPX2 by destabilizing importin α-TPX2 interaction, resulting in Aurora A phosphorylation and increased MT nucleation. Proteins harboring a high-affinity classical Nuclear Localization Signal (cNLS) have been demonstrated to bind and sequester importin α, leading to TPX2 displacement, freeing it to participate in spindle assembly [48]. To determine whether CFDP1 functions through a similar mechanism, mouse CFDP1 protein sequence was scanned for the presence of NLS using an NLS prediction software (cNLS Mapper, 2012 version). Our analysis revealed a putative monopartite NLS (amino acids 59–68) within the acidic N-terminal of CFDP1, characterized by a short stretch of Arginine and Lysine-rich basic amino acids (RKRK) (Figure 7A and Figure S3C, Supplemental Information). Similar basic amino acid stretches have been identified as a key requirement for NLS binding to importin α and for NLS function in several proteins [49]. To test the function of CFDP1 NLS, we transfected GFP tagged N terminus, C terminus and FL CFDP1 into NIH3T3 cells and visualized them for nuclear translocation of the GFP-tagged protein. As expected, GFP-tagged FL CFDP1 (CFDP1-FL wt) clearly translocated exclusively to the nucleus, while in cells expressing the GFP vector alone, fluorescence was observed in both nucleus and cytoplasm (Figure 7B). On the other hand, while the acidic N terminus of CFDP1 comprising the NLS (CFDP1-N) translocated to the nucleus, mutating the RKRK motif to alanine (RKRK → AAAA, CFDP1-N mut) disrupted the nuclear import of the N-terminal fragment with GFP fluorescence observed in both nucleus and cytoplasm (Figure 7A,B). Interestingly, both C terminus and CFDP1 FL with a mutated NLS (CFDP1-FL mut) were able to translocate to the nucleus effectively, indicating that NLS activity as it relates to nuclear translocation is not restricted to the CFDP1 N terminus.
We next tested whether CFDP1 dissociates importin α off TPX2 by adding CFDP1 protein to a preformed TPX2-importin α complex. For this analysis, we used the NLS containing domain of mouse TPX2 (TPX2-NLS, amino acids 302–322), which has been demonstrated to bind importin α Δ IBB (Importin α lacking the importin β binding domain, amino acids 75–496) [48]. In vitro GST pulldowns revealed that the addition of increasing concentrations of full-length CFDP1 to TPX2-importin α complex significantly reduced the levels of importin α bound to TPX2-NLS in a dose-dependent fashion (Figure 7C,D). Additionally, concomitant with importin α dissociation in response to increasing CFDP1 concentration, CFDP1 exhibited progressive binding to the TPX2-NLS fragment (Figure 7C,D). In contrast, addition of an equimolar concentration of NLS mutated FL CFDP1 (CFDP1-FL mut) did not result in a similar decrease in TPX2 NLS-associated importin α compared to CFDP1-FL wt (Figure 7E,F).
To specifically determine the contributions of the N and C termini of CFDP1 in destabilizing TPX2-importin α complex, we conducted GST pulldown assays with CFDP1 N, N mut and C-terminal fragments. Our assays demonstrate that the addition of the NLS containing N terminal fragment of CFDP1 decreased the levels of TPX2 bound importin α by 39% at the highest concentration tested (Figure 7G,H % values at bottom and quantitated in the graph) compared to only a 11% decrease in TPX2 bound importin α level with the addition of CFDP1 C terminus (Figure 7G,H). Importantly, the destabilizing effect of CFDP1 N-terminus on TPX2-importin α complex was significantly less when CFDP1 N-mut fragments were used for GST binding with a 20% reduction in bound importin α levels (Figure 7G,H). Additionally, our assays demonstrate that, consistent with our previous observation, the C-terminal fragment of CFDP1 binds to TPX2-NLS, although, this binding did not result in any significant dissociation of importin α from the TPX2-importin α complex (Figure 7G). Furthermore, in support of this observation, we observed a direct interaction between CFDP1 FL and the C-terminal fragment with TPX2-NLS, while the N-terminal fragment exhibited almost negligible binding (Figure 7I). Together, these results indicate unique and distinct roles for both N and C termini of CFDP1 in NLS function, importin α dissociation from TPX2 and microtubule nucleation.

3. Discussion

In the present study, we used a broad range of approaches to probe the role of the CFDP1 chromatin protein as it relates to embryonic development and mitotic spindle formation. CFDP1 null mice were introduced to determine their role in embryonic survival. CFDP1 was localized to the mitotic spindle of dividing cells and siRNA-mediated CFDP1 knockdown was performed to test the role of CFDP1 in cell cycle progression and K-fiber formation. Discrete CFDP1 N-terminal, center, C-terminal and BCNT fragments were generated to determine the effect of individual CFDP1 fragments on the structural and biophysical properties of microtubules. Co-immunoprecipitation and mass spectrometry assays were performed to examine the role of CFDP1 within the RanGTP pathway of microtubule nucleation. Focusing on TPX2 and Aurora A, interactions between CFDP1 and TPX2 triggering Aurora A activation were confirmed. Additional binding assays were performed to verify the role of the CFDP1 NLS binding region as it relates to TPX2 activation and MT nucleation. Together, our studies have established CFDP1 as an essential bipartite MAP that facilitates nuclear TPX2 activation through importin α dissociation and promotes chromosomal microtubule nucleation in conjunction with TPX2 and Aurora A.
The lethality of CFDP1 null embryos occurred remarkably early in mouse development. Based on the cell proliferation defects identified in CFDP1 knockdown studies, we asked whether CFDP1 null phenotypes matched defects reported with the loss of other mitotic regulators. Confirming our lead, the timing of early embryonic lethality at e8.5 and cell proliferation defects in CFDP1 null embryos were strikingly similar to Tpx2−/− homozygous mutant mice [50]. While Aurora A null embryos progressed until e10.5 [51], they also exhibited spindle assembly defects similar to those observed in Cfdp1 null embryos. Cfdp1 null pre-implantation blastocysts resembled Tpx2−/− mutants and Aurora A null embryos in exhibiting growth arrest at the morula stage in vitro [50,51]. Moreover, CFDP1 depletion in cells via siRNA led to abnormal spindle morphology, chromosome misalignment and a prolonged cell cycle. Together, the early embryonic lethality of Cfdp1 null mice associated with defects in the spindle apparatus, chromosome segregation and cell cycle suggests that CFDP1 functions as a microtubule-associated protein (MAP) that results in similar loss-of-function phenotypes as TPX2 and Aurora A [50,52,53].
Our studies in mitotic cells detected CFDP1 on the mitotic spindle and centrosomes of metaphase stage cells and at the minus-ends of the K-fibers from cold-stable monopolar spindles. In metaphase stage cells, CFDP1 was strikingly associated with microtubules and the centrosomes, indicating a key role for CFDP1 in organizing the mitotic spindle. However, CFDP1 association with microtubules along the entire length of the mitotic spindle was not detected in cold-stable K-fibers, wherein CFDP1 was restricted to the K-fiber minus ends. The specific localization of CFDP1 at K-fiber minus ends and the shorter K-fibers in CFDP1-depleted cells support a concept of CFDP1 as a regulator of K-fiber maturation/stability. CFDP1 function may be similar to that of other K-fiber minus end microtubule-associated proteins such as MCRS1, KANSL1, KANSL3 and the CAMSAPs/Patronin family proteins that play an important role in regulating K-fiber stability and are required for chromosome-mediated microtubule assembly [54,55]. Both MCRS1 and Patronin proteins regulate MT dynamics through the inhibition of MT minus-end disassembly by Kinesin-13 family of MT depolymerases. Suggestive of a role of CFDP1 in the inhibition of MT depolymerization at K-fiber minus ends, our mass spectrometry analysis identified two Kinesin-13 family protein members, Kif2a and Kif2c/MCAK, as possible interaction partners for CFDP1. Since K-fiber mechanical integrity is critical for chromosome segregation, faulty K-fibers are the likely reason for erroneous chromosome segregation and M-phase delay because of the improper kinetochore-MT attachment in CFDP1-depleted cells. In support of this concept, lysates from CFDP1-depleted cells revealed elevated levels of Cyclin B1 along with a concomitant decrease in CDC20 protein levels, indicative of a prolonged mitotic phase. Another consequence of the defects in microtubule nucleation and stabilization is the activation of the Spindle Assembly Checkpoint (SAC) following loss of CFDP1, since K fiber instability and unattached kinetochores have been reported to cause SAC activation [56].
Our study demonstrated that the basic CFDP1 C-terminus and not the acidic N-terminus of the CFDP1 protein interacted with tubulin, promoted microtubule bundling and polymerization. There are two prominent regions within the CFDP1 C-terminus that may account for these robust microtubule bundling and polymerization properties, the lysine/glutamic acid/proline-rich 40 aa stretch intramolecular repeat (IR) region [44], and the highly conserved BCNT domain. Supportive of the CFDP1 IR region (aa 178–218) as a region involved in microtubule polymerization, the intrinsically disordered microtubule-associated protein Tau contains a similar proline-rich region (PRR) within a C-terminal microtubule binding region (MTBR) involved in microtubule binding and polymerization [57].
The second subdomain within the CFDP1 C-terminal region that may play a role in MT bundling and polymerization is the highly conserved BCNT domain. The BCNT domain was not only responsible for modulating microtubule structural properties in our MT bundling assays but also played a crucial role in chromatin binding in the Cfdp1 Drosophila homolog Yeti [37]. A dual function involving both chromatin binding and MT bundling is not unique to the CFDP1 BCNT domain, as such a dual role has also been attributed to several other MAP-type chromatin proteins [32,33]. Increased microtubule bundling and polymerization rates facilitate mitotic spindle formation [24,25,58,59], suggesting that CFDP1 functions as a chromatin MAP enabling mitotic chromatin-mediated spindle formation through its basic C-terminus. Microtubule bundling and stability are essential for K-fiber assembly, chromosome segregation and cell division [54], and loss thereof as it occurs in CFDP1-depleted cells explains the spindle and K-fiber defects and mitosis phenotypes observed in our CFDP1-depleted cells and embryos.
A nocodazole washout revealed CFDP1 together with TPX2 and tubulin within the central core region of emerging microtubule asters, providing further evidence for CFDP1 as a facilitator of chromosome-driven MT nucleation. Our experiments documenting promotion of MT polymerization by CFDP1 and an overall decrease in the number of MT asters upon CFDP1 depletion argue for a role for CFDP1 during both the initial seed stage and the subsequent elongation stage of MT nucleation in the aster. In support of an early function in MT nucleation, CFDP1 interacted with gamma-tubulin, an indispensable component of MT-organizing centers (MTOCs) that regulate in vivo MT nucleation and organization in all eukaryotes [60]. The most likely explanation for the effect of CFDP1 on MT nucleation and formation is its highly disordered protein structure [44], which allows it to form liquid-like drops through a demixing process reported for several other intrinsically disordered proteins, such as the neuronal MAP Tau. These polyproline-rich domain-containing proteins then cause phase separation and the formation of tau drops, inside which microtubules are nucleated as a result of macromolecular crowding and increased local tubulin concentration [61,62].
Our data demonstrate that CFDP1 regulates at least two aspects of TPX2-mediated MT nucleation and assembly during mitosis. First, we identified that CFDP1 promoted TPX2 binding to MTs in a dose-dependent fashion. Electron microscopy studies have revealed that TPX2 employs two flexible MT-interacting elements (ridge and wedge) to bind tubulin in a critical step to initiate MT nucleation [63]. In vitro experiments have also demonstrated that TPX2 directly promotes MT stability by reducing the frequency of catastrophes and/or by stabilizing MT nucleation intermediates [64,65]. Given the MT related functions of CFDP1 and its close association with TPX2 at the microtubule nucleation site, CFDP1 may contribute to either of these steps, resulting in the stabilization of MT-TPX2 interactions and MT nucleation intermediates. One interesting aspect of TPX2 interaction with microtubules is its higher affinity to MT ends with a characteristic curvature [63]. In our bundling assays, CFDP1 affected MT structure to form such curvatures, suggesting that CFDP1 modulates MT physical properties to enhance TPX2 binding at nucleation sites.
The second aspect by which CFDP1 functions during TPX2-mediated MT nucleation and assembly is the conserved TPX2-Aurora A pathway, regulating Aurora Kinase A activation by TPX2. Release of TPX2 from importin-α/β in the proximity of chromosomes in a RanGTP-mediated fashion allows TPX2 to interact with and activate Aurora A [22,47,66,67,68]. Our experiments suggest that CFDP1 plays a crucial role in the early step of the MT nucleation cascade by counteracting importin α-mediated TPX2 sequestration, resulting in Aurora A activation. Lysates from CFDP1 siRNA-treated cells yielded significantly lower levels of TPX2-associated phosphorylated Aurora A (pT288 Aurora A), explaining the MT nucleation defects and spindle abnormalities observed in cells lacking CFDP1. It is not clear as of right now whether CFDP1 acts in parallel or synergistically with RanGTP to activate TPX2 and induce MTs near mitotic chromatin. Our study suggests that CFDP1-mediated TPX2 activation may serve as an alternate mechanism driving microtubule assembly adjacent to chromosomes in addition to the RanGTP pathway. Regardless of whether CFDP1 directly activates TPX2-mediated MT nucleation or does so in conjunction with RanGTP, both functions related to TPX2-MT interaction and tubulin structure modulation are mediated by the CFDP1 C-terminus, lending further support to the concept that the CFDP1 C-terminus acts as the primary modulator of MT nucleation.
The acidic N terminus of CFDP1 harbors a monopartite NLS essential for importin α dissociation from TPX2. Sequestration of importin α by highly concentrated and localized nuclear localization signal (NLS)-containing proteins during mitosis has been suggested as a general mechanism for the activation of Spindle Assembly Factors (SAFs) such as TPX2 [48]. While we did not detect a direct interaction between CFDP1 and importin α in vitro, our binding assays clearly demonstrated that the CFDP1 N terminus harboring the NLS dissociates importin α from TPX2. Moreover, the addition of increasing amounts of the N-terminal fragment to TPX-2 NLS-bound importin α resulted in increased dissociation of importin α from TPX2, suggesting a concentration-dependent mechanism. According to recent studies, TPX2 is comprised of a total of 3 NLS regions potentially mediating importin α interactions (NLS1, NLS2 and NLS3) [68]. So far, we have only tested the TPX2 NLS2 fragment in our binding assay, and NLS1 and NLS3 might interact differently with the CFDP1 N-terminus, affecting importin α binding to TPX2. We speculate that CFDP1-mediated preferential control of TPX2 activation through individual TPX2-NLS regions (NLS1 vs. NLS2 vs. NLS3) might fine-tune TPX2-mediated MT nucleation during mitosis, allowing it to seamlessly integrate into the RanGTP pathway.
Together, these studies suggest that CFDP1-mediated TPX2 activation and MT nucleation/elongation are a multistep process (Figure 8). Based on the substantial differences between CFDP1 C-terminal and N-terminal TPX2-NLS binding, we propose that initially, CFDP1 recruits the TPX2/importin α complex at the kinetochore region of mitotic chromosomes. As a second step, the N-terminal region of the TPX2-bound CFDP1 dissociates importin α from the TPX2-NLS, freeing TPX2 to initiate MT nucleation (as illustrated in Figure 8B,C). In the next step, after activating TPX2, CFDP1 exerts its microtubule binding and bundling activities via its C terminus to facilitate MT assembly near the kinetochore in a TPX2-dependent fashion (as illustrated in Figure 8E,F). Such a step-wise MT nucleation and elongation procedure would focus the TPX2-mediated MT nucleation process on the immediate proximity of the kinetochore. By virtue of its location at the kinetochore, CFDP1 is ideally situated to promote MT nucleation in the immediate vicinity of the kinetochore region, where microtubules are easily captured and stabilized by the kinetochore complex to form K-fibers, facilitating chromosome attachment and spindle biorientation [69].

4. Materials and Methods

4.1. Generation of Cfdp1 Knockout Mice

All animal procedures were approved by the Institutional Animal Care and Use Committee of the Texas A&M University Health Science Center. The animal care ACC Protocol number was 004-191: CP27 Function in Tooth Development (approved on 11 April 2004). Cfdp1 knockout mice (Cfdp1−/−; referred to as Cfdp1 KO) and Cfdp1 conditional knockout mice (Cfdp1flox/flox; referred to as Cfdp1 conditional KO) were generated independently in the C57BL/6 (B6) genetic background using the targeting strategy described in Supplementary Materials.
For the generation of Cfdp1 inducible knockout mice, B6.129 Gt(ROSA)26Sortm1(Cre/ERT2)Tyj/J (JAX 8463) homozygous mice (Jackson Laboratories, Bar Harbor, ME, USA) were crossed with mice heterozygous for the Cfdp1 KO allele (LacZ—Neo insertion). Males from the resulting F1 progeny (ROSA26-Cre+/−; Cfdp1+/−) were crossed with female Cfdp1flox/flox mice to generate test mice (ROSA26-Cre+/−; Cfdp1 exon1flox/−) and control mice. Conditional deletion of Cfdp1 was carried out in utero in mouse embryos by administering 2 mg Tamoxifen (Millipore Sigma, St. Louis, MO, USA; dissolved in corn oil) i.p. to pregnant mice (at e8.5 of gestation) and embryos harvested after 4 days for genotyping and phenotypic analysis. All studies were performed either in male or female mice, and no gender specific phenotypic differences were observed. Genotyping for identification of Cfdp1 alleles was performed with specific oligonucleotides (Table S2) as described in Supplementary Materials. Embryos were staged based on the first day of vaginal plug, denoted e0.5.

4.2. Cell Lines and Primary Cell Cultures

NIH3T3 cells (CRL-1658) and HeLa cells (CCL-2) were obtained from the American Type Culture Collection (ATCC, Manassas, VA, USA) and maintained in DMEM (Millipore Sigma) high glucose media with 10% FBS at 37 °C in a humidified atmosphere of 5% CO2. Mouse Embryonic Fibroblasts (MEFs) were isolated from e13.5 embryos. Briefly, the head and visceral organs were removed and the remaining embryonic tissue was minced finely with a scalpel blade. Tissue pieces were digested with 1× Trypsin EDTA (GIBCO, Waltham, MA, USA) for 30 min at 37 °C, and cells were plated in DMEM supplemented with 10% FBS and 1× antibiotics. Cfdp1 conditional deletion in MEFs was initiated by adding 250 nM 4-hydroxy Tamoxifen (4-OHT, Millipore Sigma; dissolved in 100% Ethanol) to culture media and cells were analyzed at the indicated time points.

4.3. Histology

WT and Cfdp1 KO embryos were fixed in 10% neutral buffered formalin and embedded in paraffin wax. Further, 6 µm sections were cut and stained with hematoxylin-eosin or subjected to immunohistochemistry using Histostain plus Broad Spectrum kit (Life Technologies, Carlsbad, CA, USA). Sections were incubated with primary antibodies overnight at 4 °C, treated with HRP-conjugated secondary antibodies and protein localization was revealed using the AEC Red kit (Life Technologies). For cell proliferation assays, BrdU (Sigma) was injected (100 mg/kg body weight) in pregnant mice on the 6th gestational day. Embryos were harvested after 2 h, fixed in Carnoy’s fixative, dehydrated and embedded in paraffin wax. BrdU incorporation was revealed using the BrdU IHC Kit (EMD Millipore, Burlington, MA, USA).

4.4. Cell Synchronization

S phase and M phase synchronization were carried out by a double Thymidine block or Thymidine-Nocodazole block, respectively. For the double Thymidine block, exponentially growing cells were incubated with 2.5 mM Thymidine (Sigma) for 16 h. After the Thymidine wash off, cells were allowed to recover for 10 h, followed by a second Thymidine block (2.5 mM) for 16 h. Cells were subsequently harvested for flow cytometry. M phase synchronizations were performed by Nocodazole (Sigma, 100 ng/mL for 12–16 h) or by a Thymidine-Nocodazole block (Nocodazole added after the first Thymidine block). Mitotic cells were harvested by manually shaking the dishes. Synchronized cells were released from respective blocks and harvested for flow cytometry analysis.

4.5. Isoelectric Point Mapping

Isoelectric point for all CFDP1 exons was determined using the Compute pI/Mw tool (Expasy, Swiss Institute of Bioinformatics). Exon sequences for CFDP1 were obtained from NCBI/Gene.

4.6. Flow Cytometry Sample Preparation and Data Acquisition

Control and experimental cells were trypsinized with 1× Trypsin EDTA, washed with 1× PBS and ~100,000 cells were fixed in cold −20 °C, 70% Ethanol and stored at −20 °C until staining. For data acquisition, fixed cells were washed with 1× PBS and suspended in 1× PBS containing 0.5% BSA, 40 µg/mL Propidium Iodide (Sigma) and 40 µg/mL RNase A (ThermoFisher Scientific, Waltham, MA, USA). Samples were incubated at 37 °C for 15 min and data acquired on a BD FACSCalibur flow cytometer (BD Biosciences, Franklin Lakes, NJ, USA) at an event rate of <500 events/second (Supplementary Materials).

4.7. Construction of Plasmids

Coding sequence for full-length mouse Cfdp1 (885 bp) and fragments, N-terminus (1–450 bp), C-terminus (451–885 bp), Center fragment (297–597 bp) and the BCNT fragment (654–885 bp) were synthesized with a 5′ 6× HIS tag using Platinum Taq DNA Polymerase (ThermoFisher Scientific) from NIH3T3 cDNA and cloned in pEXPR-IBA105 (IBA) for mammalian expression and in pASK-IBA43plus (IBA) for bacterial expression. For the Mass Spectrometry study and rescue study in NIH3T3 cells, Cfdp1 was cloned in psF-CMV-NEO-NH2-3XFLAG (Sigma), resulting in an N-terminal 3× FLAG fusion protein. The NLS-mutated N-terminus fragment of CFDP1 was generated by site-directed mutagenesis using the Q5 site-directed mutagenesis kit (NEB, Ipswich, MA, USA) and specific primers. For Nuclear localization studies, FL, FLmut, N, Nmut and C-terminal fragments of CFDP1 were cloned in pAcFFP1-C1. Mouse TPX2 NLS sequence (nucleotides: 903–966) cloned in pGEX-2TK with an N-terminal GST tag was obtained from Origene (Rockville, MD, USA). Oligonucleotides are listed in Table S1.

4.8. Expression and Purification of Proteins

pASK-IBA43plus vectors coding HIS tagged Cfdp1 constructs and pGEX-2TK vector coding TPX2 NLS were transformed into chemically competent E. coli BL21(DE3) (ThermoFisher Scientific) by a heat-shock process. Bacterial cells were selected overnight at 37 °C on Luria Bertani (LB)-agar plates supplemented with 100 µg/mL Ampicillin. A single resistant colony was cultured overnight at 37 °C in LB/Ampicillin. Pre-cultures were diluted 100-fold in 25 mL of LB/Ampicillin and grown for 3 h at 37 °C until an absorbance of 0.5 at 600 nm was attained. Protein expression was induced with Anhydrotetracycline (IBA) (200 µg per liter) for HIS-tagged proteins and 0.1 mM IPTG for GST-tagged proteins, and further grown for an additional 3 h at 37 °C. Cells were subsequently collected at 5000× g for 10 min in 5 mL aliquots and stored at −80 °C. His-tagged proteins were purified under native conditions using Ni-NTA Spin Kit (Qiagen, Germantown, MD, USA) as per the manufacturer’s instructions. Bacterial pellet from a 5 mL induced culture volume was processed for each spin column purification. GST-tagged protein was purified using the MagneGST Protein Purification System (Promega, Fitchburg, MI, USA) following the manufacturer’s instructions. Desalting and buffer exchange (80 mM Hepes, pH 8.0, 1 mM EGTA, 1 mM MgCl2, 1 mM DTT) was carried out in Amicon Ultra centrifugal filters (Millipore) with a 3 kDa cutoff membrane. Protein concentration and integrity was verified by SDS-PAGE and staining with Colloidal Coomassie stain (Bio-Rad, Hercules, CA, USA). Full-length human TPX2 protein (TP305821) and mouse importin α Δ IBB (70–529 aa, untagged) were obtained from Origene and used in binding assays after buffer exchange.

4.9. Mammalian Cell Transfections and siRNA Treatments

Transfections were performed using Lipofectamine 3000 (ThermoFisher Scientific) and transfected cells selected using G418 (GIBCO). Short interfering RNA oligonucleotides (SMARTpool siRNA, Horizon Discovery, Lafayette, CO, USA) targeting mouse and human CFDP1, and scrambled siRNA (control siRNA) were introduced into cells at a concentration of 75 nM using DharmaFECT 1 reagent (Horizon Discovery) following the manufacturer’s instructions. For siRNA and plasmid co-transfection experiments, cells were treated with a mixture of siRNA (targeting the 3′ UTR of mouse or human CFDP1) and plasmid constructs expressing CFDP1 using the DharmaFECT Duo transfection reagent (Horizon Discovery).

4.10. Tubulin Assays

For Tubulin polymerization assays, 100 µL of a 3 mg/mL Tubulin stock (Cytoskeleton, Denver, CO, USA) prepared in General Tubulin Buffer (GTB; 80 mM PIPES pH 7.0, 2 mM MgCl2, 0.5 mM EGTA) containing 1 mM GTP and 10.2% glycerol was incubated with CFDP1 full length or fragment proteins (diluted to 10 µM in GTB) at 37 °C and absorbance measured at 340 nm using a spectrophotometer (SpectraMax 250, Molecular Devices, San Jose, CA, USA) set in kinetic absorbance mode. Measurements were acquired once every minute for a total of 60 min.
For microtubule (MT) bundling assays, MTs were assembled from TAMRA Rhodamine labeled Tubulin (Cytoskeleton) in GTB with 10% Glycerol and 1 mM GTP at 37 °C for 20 min. MTs (4 mg/mL) were further diluted 1:200 in GTB containing 20 µM Taxol (Cytoskeleton) and 6 µL of it was incubated with 5 µM of CFDP1 full-length or fragment proteins in a 10 µL reaction at room temperature for 20 min. Reaction mixtures were placed under a coverslip immediately and imaged under a fluorescence microscope equipped with a 585 nm emission filter (Leica DMRX, Nussloch, Germany).
For MT co-sedimentation assays, MT assembly was carried out in GTB as above in the presence of 1 mM GTP at 35 °C for 20 min. Polymerized MTs were stabilized using Taxol (20 µM) and diluted in GTB containing Taxol to a concentration of 5 µM and stored at room temperature. Test proteins (5 µM) were incubated with 20 µL of Taxol-stabilized MTs for 30 min at room temperature. Reaction mixtures were centrifuged at 100,000× g for 40 min at 25 °C through a Glycerol Cushion Buffer (60% Glycerol in GTB) and supernatant and pellet fractions were analyzed using SDS-PAGE. The specificity of MT sedimentation assays was monitored by analyzing the pellet fraction after incubating CFDP1 or TPX2 proteins in the absence of microtubules.

4.11. In Vitro Microtubule Aster Assembly

Mitotic HeLa cells collected by shake-off were incubated with 20 µg/mL cytochalasin B for 30 min at 37 °C. Cells were washed twice with cold 1× PBS and once with cold KHM buffer (78 mM KCl, 50 mM Hepes pH 7.0, 4 mM MgCl2, 2 mM EGTA, 1 mM DTT, 1× Protease inhibitors) in the presence of cytochalasin B. Cells were then resuspended in KHM buffer at ~3 × 107 cells/mL, dounce-homogenized with a tight pestle and the crude extract was centrifuged at 100,000× g for 15 min at 4 °C. Latrunculin B (5 µg/mL) was added to the supernatant to decrease actin polymerization. In vitro microtubule aster assembly was initiated by the addition of 2.5 mM ATP and 10 µM Taxol and incubating the lysates at 30 °C for 60 min. The reaction mixture was centrifuged through a 60% sucrose cushion (prepared in KHM buffer) at 100,000× g for 40 min at 4 °C. Supernatant and microtubule-enriched pellet fractions were analyzed by immunoblot analysis.
CFDP1 immunodepleted lysates were prepared by incubating Latrunculin B-supplemented mitotic extracts with Dynabeads Protein G magnetic beads pre-bound to mouse anti-CFDP1 antibody for 30 min at 4 °C. After two successive rounds of immunodepletion, extracts were used for aster assembly as above in the presence or absence of full-length recombinant CFDP1 protein.

4.12. Immunofluorescence Microscopy

For 6XHIS, CENPA and β-tubulin immunofluorescence studies, cells grown on glass-bottom chamber slides (Millicell EZ slide, Millipore) were fixed with cold (−20 °C) ethanol containing 5% (v/v) acetic acid for 10 min and then rehydrated in cold PBS containing 0.5% Triton X-100 for 5 min. For immunofluorescence experiments with MAD1 and nocodazole wash out assays, cells were fixed with −20 °C Methanol for 10 min and rehydrated as above. Blocking was performed with 1% BSA followed by incubation with primary antibodies (Table S1) diluted in PBS-0.1%Tween20 for 1 h at room temperature. Alexa-Fluor conjugated secondary antibodies were used for detection and slides were mounted with ProLong Diamond antifade reagent containing DAPI (ThermoFisher Scientific). Cells were imaged with a 40× objective on a confocal laser scanning microscope (Zeiss LSM 780, Oberkochen, Germany). Raw immunofluorescence signals were acquired and processed with the help of ZEN application software (Zeiss, Oberkochen, Germany) and mounted using Photoshop (Adobe, San Jose, CA, USA).

4.13. K-Fiber Length and Microtubule Regrowth Assays

For the K-fiber length and cold-stability assay, cells were washed with PBS and incubated on ice for 15 min in L15 medium (Sigma) supplemented with 20 mM HEPES pH 7.3, followed by cold methanol fixation and immunofluorescence (as above). A minimum of 200 cells were counted for each treatment condition to quantify spindle phenotype, and K-fiber length was measured using ImageJ v1.54 (NIH, Bethesda, MD, USA).
For K-fiber length quantification in monopolar spindles, cells were treated with 50 µM Monastrol (Sigma) for 4 h followed by a 10 min cold treatment and methanol fixation. Immunofluorescence analysis was performed as above. Measurements were obtained for K-fibers from at least 100 monopolar spindles for each condition using ImageJ.
For microtubule regrowth assays, cells were incubated with 3 µM Nocodazole for 3 h and washed four times with PBS and twice with medium at 37 °C. Nocodazole-released cells were incubated in fresh medium and fixed at the indicated times with cold methanol for immunofluorescence studies. Microtubule asters were counted for more than 80 cells for each treatment condition to obtain the average number of asters per cell.

4.14. Aurora A Activation Assay

Mitotic HeLa cells were collected by shake-off after 20–22 h of nocodazole treatment, washed twice with cold PBS and incubated for 5 min on ice in 0.4× EBS buffer (20 mM EGTA, 80 mM β-glycerophosphate, 100 mM sucrose, 15 mM MgCl2, 2 mM ATP, 1 mM DTT). Cells were collected and resuspended in 1× EBS supplemented with protease inhibitors and dounce-homogenized with a tight pestle. The supernatant was collected by centrifuging the homogenate at 100,000× g for 30 min at 4 °C. The supernatant was further cleared by centrifugation twice more times and collected as HeLa mitotic cytosol. For Aurora A activation assay, mitotic cytosol was incubated with 3 µM of full-length or fragments of CFDP1 for 30 min at room temperature, followed by the addition of 20 µL of pre-assembled microtubules (5 µM). After 30 min of incubation, microtubule-bound proteins were separated by centrifugation at 100,000× g for 30 min at 25 °C and analyzed by immunoblot assay.

4.15. Co-Immunoprecipitation and Western Blotting Assays

Nuclear and cytoplasmic fractionation was carried out in NIH3T3 cells as described previously [4]. Briefly, cells were collected in ice-cold PBS and suspended in hypotonic buffer (10 mM Hepes pH 8.0, 1.5 mM MgCl2, 10 mM KCl, 0.5 mM DTT and 1× Protease inhibitors, Roche, Indianapolis, IN, USA) and homogenized with a douncer to release nuclei. Homogenates were centrifuged at 2000 rpm and the cytosolic fraction was separated. Nuclear pellet was homogenized in Nuclear extract buffer (20 mM Hepes, pH 8.0, 25% Glycerol, 1.5 mM MgCl2, 420 mM NaCl, 0.2 mM EDTA, 0.5 mM DTT and 1× protease inhibitors), rotated on an orbital shaker for 1 h at 4 °C and nuclear extract separated by centrifugation at 13,000 rpm for 10 min at 4 °C. Mitotic cytosol and mitotic chromatin extracts were prepared as above using only mitotic cells. Immunoprecipitation reactions were carried out by incubating nuclear extracts or cytosolic extracts with primary antibodies overnight at 4 °C. Immune complexes were pulled down with Dynabeads Protein G magnetic beads (Invitrogen, Carlsbad, CA, USA), washed thrice with wash buffer (20 mM Tris.Cl pH 8.0, 10% Glycerol, 250 mM NaCl, 5 mM EDTA, 0.1% NP40, 5 mM DTT) and bound proteins eluted in SDS-PAGE sample buffer for immunoblot analysis.
For TPX2 immunoprecipitation assays, mitotic HeLa cells were lysed in TEGN buffer (10 mM Tris pH 7.4, 1 mM EDTA, 10% glycerol, 0.5% NP40, 150 mM NaCl, 1 mM DTT, 10 mM β-glycerophosphate and 1× Protease inhibitors). Pre-cleared mitotic extracts were incubated with Dynabeads Protein G magnetic beads pre-bound to mouse anti-TPX2 antibody or mouse IgG for 3 h at 4 °C. Beads were then washed three times with TEGN buffer, and bound proteins were eluted by in SDS-PAGE sample buffer for immunoblot analysis.
Whole-cell lysates were prepared by incubating cell pellets with RIPA buffer (50 mM Tris.Cl pH 8.0, 1% NP40, 0.5% Sodium deoxy cholate, 150 mM NaCl, 0.1% SDS, 1 mM EDTA and 1× protease inhibitors) for 1 h at 4 °C. Proteins were quantified using the BCA protein assay kit (Thermo Scientific, Waltham, MA, USA) and equal amounts denatured in SDS-PAGE sample buffer.
Proteins for immunoblot assays were resolved in 4–20% gradient acrylamide gels (Bio-Rad), transferred to PVDF membranes (Millipore), and probed with primary antibodies. Proteins were detected by the ECL method using SuperSignal West Pico PLUS Chemiluminescent Substrate Kit (Thermo Scientific).

4.16. GST Pulldown and Binding Assays

GST- and HIS-tagged proteins for binding assays were first exchanged into binding buffer (20 mM Hepes, pH 8.0, 70 mM KCl, 10 mM MgCl2, 10% glycerol). GST-TPX2 NLS fusion protein immobilized on magnetic glutathione particles (Promega) was incubated with CFDP1 proteins in transfer buffer (20 mM Hepes pH 7.4, 110 mM KCH3COO, 2 mM Mg(CH3COO)2, 20% glycerol for 1 h at 4 °C. Beads were washed thrice with transfer buffer and bound proteins were eluted in SDS-PAGE sample buffer for immunoblot analysis. For binding assays, GST-TPX2 NLS immobilized magnetic beads were first incubated with importin α ΔIBB protein. The bead–protein complex was washed and incubated with CFDP1 proteins in transfer buffer for 1 h at 4 °C and processed as above for immunoblot analysis. SDS-PAGE gels were stained with QC Colloidal Coomassie stain (Bio-Rad) to visualize proteins.

4.17. Crude Chromatin Preparation

Small-scale biochemical fractionation was performed to purify cytosolic, nuclear and chromatin-enriched fractions from asynchronous or mitotic NIH3T3 cells. Further, ~1 × 107 cells were washed with cold 1× PBS and suspended in Buffer A (10 mM Hepes, pH 8.0, 10 mM KCl, 1.5 mM MgCl2, 0.34 M Sucrose, 10% Glycerol, 1 mM DTT and 1× Protease inhibitors). Triton X-100 was added to a final concentration of 0.1%, and cells were incubated on ice for 8 min. The cell suspension was centrifuged at 1300× g for 5 min at 4 °C and the resulting nuclear pellet was incubated in Buffer B (3 mM EDTA, 0.2 mM EGTA, 1 mM DTT and 1× Protease inhibitors) for 30 min on ice. Soluble chromatin was separated from the insoluble chromatin by centrifugation at 1700× g for 5 min at 4 °C. The pellet fraction consisting of insoluble crude chromatin was washed once more with Buffer B and lysed with RIPA buffer for immunoblot assays.

4.18. 3× FLAG Affinity Purification

Nuclear extracts from NIH3T3 cells stably expressing 3× FLAG-CFDP1 were used for immunoprecipitation of CFDP1-interacting proteins. Further, 500 µL (500 µg total protein) of nuclear lysate was diluted with lysis buffer (50 mM Tris.Cl pH 8.0, 1 mM EDTA and 0.5% Triton × 100) and incubated with 50 µL of FLAG M2 magnetic beads (Sigma) on a rotator at 4 °C for ~16 h. FLAG magnetic beads were washed with 20 packed column volumes of 1× TBS (50 mM Tris.Cl pH 8.0, 150 mM NaCl, 0.05% Triton × 100). Bound proteins were eluted twice in 5 packed column volumes of 1× TBS containing 3× FLAG peptide (Sigma, final concentration of 150 ng/µL). Eluates were concentrated using Amicon Ultra Centrifugal Filters (Millipore) and run on SDS-PAGE gels for Mass Spectrometry analysis, as described in the Supplementary Materials.

4.19. Statistical Analysis

All data are presented as mean ± SD (Standard deviation) and obtained from a minimum of three experiments. N values are shown in the respective figure legends. Data was analyzed using Microsoft Excel, GraphPad (10.6.1) and ImageJ (NIH). An unpaired Student’s t-test was used to determine the two-tailed p value and considered to be statistically significant at p < 0.05. When significant, p values are mentioned in the figures.

Supplementary Materials

The following supporting information can be downloaded at: https://www.mdpi.com/article/10.3390/ijms27031362/s1.

Author Contributions

Conceptualization, T.G.H.D.; Methodology, G.G.; Investigation, G.G.; Data curation, X.L.; Writing—review and editing, G.G. and T.G.H.D.; Visualization, G.G.; Supervision, X.L.; Project administration, T.G.H.D.; Funding acquisition, T.G.H.D. All authors have read and agreed to the published version of the manuscript.

Funding

This research was funded by the National Institute of Dental and Craniofacial Research, grant number DE13095 and Eastman Institute for Oral Health internal funds.

Institutional Review Board Statement

The animal study protocol was approved by the Institutional Animal Care and Use Committee of the Texas A&M University Health Science Center (protocol code 004-191 and date of 11 April 2004).

Informed Consent Statement

Not applicable.

Data Availability Statement

The original contributions presented in this study are included in the article/Supplementary Materials. Further inquiries can be directed to the corresponding author.

Acknowledgments

Generous funding by NIDCR grant DE013905 is appreciated. Confocal microscopy, MS analysis and flow cytometry were conducted at the UTSW core facilities.

Conflicts of Interest

The authors declare no conflicts of interest.

References

  1. Bornens, M. The centrosome in cells and organisms. Science 2012, 335, 422–426. [Google Scholar] [CrossRef]
  2. Khodjakov, A.; Cole, R.W.; Oakley, B.R.; Rieder, C.L. Centrosome-independent mitotic spindle formation in vertebrates. Curr. Biol. 2000, 10, 59–67. [Google Scholar] [CrossRef]
  3. Basto, R.; Lau, J.; Vinogradova, T.; Gardiol, A.; Woods, C.G.; Khodjakov, A.; Raff, J.W. Flies without centrioles. Cell 2006, 125, 1375–1386. [Google Scholar] [CrossRef]
  4. Ohba, T.; Nakamura, M.; Nishitani, H.; Nishimoto, T. Self-organization of microtubule asters induced in Xenopus egg extracts by GTP-bound Ran. Science 1999, 284, 1356–1358. [Google Scholar] [CrossRef] [PubMed]
  5. Wilde, A.; Zheng, Y. Stimulation of microtubule aster formation and spindle assembly by the small GTPase Ran. Science 1999, 284, 1359–1362. [Google Scholar] [CrossRef] [PubMed]
  6. Carazo-Salas, R.E.; Guarguaglini, G.; Gruss, O.J.; Segref, A.; Karsenti, E.; Mattaj, I.W. Generation of GTP-bound Ran by RCC1 is required for chromatin-induced mitotic spindle formation. Nature 1999, 400, 178–181. [Google Scholar] [CrossRef]
  7. Kalab, P.; Pu, R.T.; Dasso, M. The ran GTPase regulates mitotic spindle assembly. Curr. Biol. 1999, 9, 481–484. [Google Scholar] [CrossRef] [PubMed]
  8. Meunier, S.; Vernos, I. Acentrosomal Microtubule Assembly in Mitosis: The Where, When, and How. Trends Cell Biol. 2016, 26, 80–87. [Google Scholar] [CrossRef]
  9. Wadsworth, P.; Khodjakov, A. E pluribus unum: Towards a universal mechanism for spindle assembly. Trends Cell Biol. 2004, 14, 413–419. [Google Scholar] [CrossRef]
  10. O’Connell, C.B.; Khodjakov, A.L. Cooperative mechanisms of mitotic spindle formation. J. Cell Sci. 2007, 120, 1717–1722. [Google Scholar] [CrossRef]
  11. Cheeseman, I.M.; Desai, A. Molecular architecture of the kinetochore-microtubule interface. Nat. Rev. Mol. Cell Biol. 2008, 9, 33–46. [Google Scholar] [CrossRef]
  12. McDonald, K.L.; O’Toole, E.T.; Mastronarde, D.N.; McIntosh, J.R. Kinetochore microtubules in PTK cells. J. Cell Biol. 1992, 118, 369–383. [Google Scholar] [CrossRef]
  13. Rieder, C.L. Kinetochore fiber formation in animal somatic cells: Dueling mechanisms come to a draw. Chromosoma 2005, 114, 310–318. [Google Scholar] [CrossRef] [PubMed][Green Version]
  14. Hayden, J.H.; Bowser, S.S.; Rieder, C.L. Kinetochores capture astral microtubules during chromosome attachment to the mitotic spindle: Direct visualization in live newt lung cells. J. Cell Biol. 1990, 111, 1039–1045. [Google Scholar] [CrossRef]
  15. Merdes, A.; De Mey, J. The mechanism of kinetochore-spindle attachment and polewards movement analyzed in PtK2 cells at the prophase-prometaphase transition. Eur. J. Cell Biol. 1990, 53, 313–325. [Google Scholar]
  16. Gudimchuk, N.; Vitre, B.; Kim, Y.; Kiyatkin, A.; Cleveland, D.W.; Ataullakhanov, F.I.; Grishchuk, E.L. Kinetochore kinesin CENP-E is a processive bi-directional tracker of dynamic microtubule tips. Nat. Cell Biol. 2013, 15, 1079–1088. [Google Scholar] [CrossRef]
  17. Maiato, H.; Rieder, C.L.; Khodjakov, A. Kinetochore-driven formation of kinetochore fibers contributes to spindle assembly during animal mitosis. J. Cell Biol. 2004, 167, 831–840. [Google Scholar] [CrossRef]
  18. David, A.F.; Roudot, P.; Legant, W.R.; Betzig, E.; Danuser, G.; Gerlich, D.W. Augmin accumulation on long-lived microtubules drives amplification and kinetochore-directed growth. J. Cell Biol. 2019, 218, 2150–2168. [Google Scholar] [CrossRef] [PubMed]
  19. Gouveia, B.; Setru, S.U.; King, M.R.; Hamlin, A.; Stone, H.A.; Shaevitz, J.W.; Petry, S. Acentrosomal spindles assemble from branching microtubule nucleation near chromosomes in Xenopus laevis egg extract. Nat. Commun. 2023, 14, 3696. [Google Scholar] [CrossRef] [PubMed]
  20. Kirschner, M.W.; Mitchison, T. Microtubule dynamics. Nature 1986, 324, 621. [Google Scholar] [CrossRef]
  21. Khodjakov, A.; Copenagle, L.; Gordon, M.B.; Compton, D.A.; Kapoor, T.M. Minus-end capture of preformed kinetochore fibers contributes to spindle morphogenesis. J. Cell Biol. 2003, 160, 671–683. [Google Scholar] [CrossRef]
  22. Tulu, U.S.; Fagerstrom, C.; Ferenz, N.P.; Wadsworth, P. Molecular requirements for kinetochore-associated microtubule formation in mammalian cells. Curr. Biol. 2006, 16, 536–541. [Google Scholar] [CrossRef]
  23. Portran, D.; Zoccoler, M.; Gaillard, J.; Stoppin-Mellet, V.; Neumann, E.; Arnal, I.; Martiel, J.L.; Vantard, M. MAP65/Ase1 promote microtubule flexibility. Mol. Biol. Cell 2013, 24, 1964–1973. [Google Scholar] [CrossRef] [PubMed]
  24. Dixit, R.; Cyr, R. Encounters between Dynamic Cortical Microtubules Promote Ordering of the Cortical Array through Angle-Dependent Modifications of Microtubule Behavior. Plant Cell 2004, 16, 3274–3284. [Google Scholar] [CrossRef] [PubMed]
  25. Bratman, S.V.; Chang, F. Mechanisms for maintaining microtubule bundles. Trends Cell Biol. 2008, 18, 580–586. [Google Scholar] [CrossRef]
  26. Felgner, H.; Frank, R.; Biernat, J.; Mandelkow, E.M.; Mandelkow, E.; Ludin, B.; Matus, A.; Schliwa, M. Domains of neuronal microtubule-associated proteins and flexural rigidity of microtubules. J. Cell Biol. 1997, 138, 1067–1075. [Google Scholar] [CrossRef]
  27. Mayr, M.I.; Hümmer, S.; Bormann, J.; Grüner, T.; Adio, S.; Woehlke, G.; Mayer, T.U. The human kinesin Kif18A is a motile microtubule depolymerase essential for chromosome congression. Curr. Biol. 2007, 17, 488–498. [Google Scholar] [CrossRef]
  28. Bird, A.W.; Hyman, A.A. Building a spindle of the correct length in human cells requires the interaction between TPX2 and Aurora A. J. Cell Biol. 2008, 182, 289–300. [Google Scholar] [CrossRef] [PubMed]
  29. Ye, F.; Tan, L.; Yang, Q.; Xia, Y.; Deng, L.-W.; Murata-Hori, M.; Liou, Y.-C. HURP Regulates Chromosome Congression by Modulating Kinesin Kif18A Function. Curr. Biol. 2011, 21, 1584–1591. [Google Scholar] [CrossRef]
  30. Cheeseman, L.P.; Harry, E.F.; McAinsh, A.D.; Prior, I.A.; Royle, S.J. Specific removal of TACC3-ch-TOG-clathrin at metaphase deregulates kinetochore fiber tension. J. Cell Sci. 2013, 126, 2102–2113. [Google Scholar] [CrossRef]
  31. Sturgill, E.G.; Das, D.K.; Takizawa, Y.; Shin, Y.; Collier, S.E.; Ohi, M.D.; Hwang, W.; Lang, M.J.; Ohi, R. Kinesin-12 Kif15 targets kinetochore fibers through an intrinsic two-step mechanism. Curr. Biol. 2014, 24, 2307–2313. [Google Scholar] [CrossRef]
  32. Yokoyama, H. Chromatin-Binding Proteins Moonlight as Mitotic Microtubule Regulators. Trends Cell Biol. 2016, 26, 161–164. [Google Scholar] [CrossRef]
  33. Yokoyama, H.; Gruss, O.J. New mitotic regulators released from chromatin. Front. Oncol. 2013, 3, 308. [Google Scholar] [CrossRef]
  34. Luan, X.; Diekwisch, T.G.H. CP27 affects viability, proliferation, attachment and gene expression in embryonic fibroblasts. Cell Prolif. 2002, 35, 207–219. [Google Scholar] [CrossRef] [PubMed]
  35. Celauro, E.; Carra, S.; Rodriguez, A.; Cotelli, F.; Dimitri, P. Functional analysis of the cfdp1 gene in zebrafish provides evidence for its crucial role in craniofacial development and osteogenesis. Exp. Cell Res. 2017, 361, 236–245. [Google Scholar] [CrossRef] [PubMed]
  36. Itoh, T.; Inoue, S.; Sun, X.; Kusuda, R.; Hibi, M.; Shimizu, T. Cfdp1 controls the cell cycle and neural differentiation in the zebrafish cerebellum and retina. Dev. Dyn. 2021, 250, 1618–1633. [Google Scholar] [CrossRef]
  37. Messina, G.; Damia, E.; Fanti, L.; Atterrato, M.T.; Celauro, E.; Mariotti, F.R.; Accardo, M.C.; Walther, M.; Vernì, F.; Picchioni, D.; et al. Yeti, an essential Drosophila melanogaster gene, encodes a protein required for chromatin organization. J. Cell Sci. 2014, 127, 2577–2588. [Google Scholar] [PubMed]
  38. Mizuguchi, G.; Shen, X.; Landry, J.; Wu, W.-H.; Sen, S.; Wu, C. ATP-driven exchange of histone H2AZ variant catalyzed by SWR1 chromatin remodeling complex. Science 2004, 303, 343–348. [Google Scholar] [CrossRef]
  39. Wisniewski, T.P.; Tanzi, C.L.; Gindhart, J.G. The Drosophila kinesin-I associated protein YETI binds both kinesin subunits. Biol. Cell 2003, 95, 595. [Google Scholar] [CrossRef]
  40. Ohta, S.; Bukowski-Wills, J.-C.; Sanchez-Pulido, L.; de Lima Alves, F.; Wood, L.; Chen, Z.A.; Platani, M.; Fischer, L.; Hudson, D.F.; Ponting, C.P.; et al. The Protein Composition of Mitotic Chromosomes Determined Using Multiclassifier Combinatorial Proteomics. Cell 2010, 142, 810–821. [Google Scholar] [CrossRef]
  41. Gopinathan, G.; Xu, Q.; Luan, X.; Diekwisch, T.G. CFDP1 regulates the stability of pericentric heterochromatin thereby affecting RAN GTPase activity and mitotic spindle formation. PLoS Biol. 2024, 22, e3002574. [Google Scholar] [CrossRef]
  42. Yuan, J.; Yan, R.; Krämer, A.; Eckerdt, F.; Roller, M.; Kaufmann, M.; Strebhardt, K. Cyclin B1 depletion inhibits proliferation and induces apoptosis in human tumor cells. Oncogene 2004, 23, 5843–5852. [Google Scholar] [CrossRef] [PubMed]
  43. Clute, P.; Pines, J. Temporal and spatial control of cyclin B1 destruction in metaphase. Nat. Cell Biol. 1999, 1, 82–87. [Google Scholar] [CrossRef] [PubMed]
  44. Iwashita, S.; Suzuki, T.; Yasuda, T.; Nakashima, K.; Sakamoto, T.; Kohno, T.; Takahashi, I.; Kobayashi, T.; Ohno-Iwashita, Y.; Imajoh-Ohmi, S.; et al. Mammalian Bcnt/Cfdp1, a potential epigenetic factor characterized by an acidic stretch in the disordered N-terminal and Ser250 phosphorylation in the conserved C-terminal regions. Biosci. Rep. 2015, 35, e00228. [Google Scholar] [CrossRef]
  45. Goodson, H.V.; Jonasson, E.M. Microtubules and Microtubule-Associated Proteins. Cold Spring Harb. Perspect. Biol. 2018, 10, a022608. [Google Scholar] [CrossRef] [PubMed]
  46. Sampath, S.C.; Ohi, R.; Leismann, O.; Salic, A.; Pozniakovski, A.; Funabiki, H. The chromosomal passenger complex is required for chromatin-induced microtubule stabilization and spindle assembly. Cell 2004, 118, 187–202. [Google Scholar] [CrossRef]
  47. Bayliss, R.; Sardon, T.; Vernos, I.; Conti, E. Structural basis of Aurora-A activation by TPX2 at the mitotic spindle. Mol. Cell 2003, 12, 851–862. [Google Scholar] [CrossRef]
  48. Wei, J.-H.; Zhang, Z.C.; Wynn, R.M.; Seemann, J. GM130 Regulates Golgi-Derived Spindle Assembly by Activating TPX2 and Capturing Microtubules. Cell 2015, 162, 287–299. [Google Scholar] [CrossRef]
  49. Lange, A.; Mills, R.E.; Lange, C.J.; Stewart, M.; Devine, S.E.; Corbett, A.H. Classical nuclear localization signals: Definition, function, and interaction with importin alpha. J. Biol. Chem. 2007, 282, 5101–5105. [Google Scholar] [CrossRef]
  50. Aguirre-Portolés, C.; Bird, A.W.; Hyman, A.; Cañamero, M.; de Castro, I.P.; Malumbres, M. Tpx2 controls spindle integrity, genome stability, and tumor development. Cancer Res. 2012, 72, 1518–1528. [Google Scholar] [CrossRef]
  51. Lu, L.-Y.; Wood, J.L.; Ye, L.; Minter-Dykhouse, K.; Saunders, T.L.; Yu, X.; Chen, J. Aurora A Is Essential for Early Embryonic Development and Tumor Suppression. J. Biol. Chem. 2008, 283, 31785–31790. [Google Scholar] [CrossRef] [PubMed]
  52. Gruss, O.J.; Wittmann, M.; Yokoyama, H.; Pepperkok, R.; Kufer, T.; Silljé, H.; Karsenti, E.; Mattaj, I.W.; Vernos, I. Chromosome-induced microtubule assembly mediated by TPX2 is required for spindle formation in HeLa cells. Nat. Cell Biol. 2002, 4, 871–879. [Google Scholar] [CrossRef] [PubMed]
  53. Asteriti, I.A.; Giubettini, M.; Lavia, P.; Guarguaglini, G. Aurora-A inactivation causes mitotic spindle pole fragmentation by unbalancing microtubule-generated forces. Mol. Cancer 2011, 10, 131. [Google Scholar] [CrossRef]
  54. Meunier, S.; Vernos, I. K-fibre minus ends are stabilized by a RanGTP-dependent mechanism essential for functional spindle assembly. Nat. Cell Biol. 2011, 13, 1406–1414. [Google Scholar] [CrossRef]
  55. Meunier, S.; Shvedunova, M.; Van Nguyen, N.; Avila, L.; Vernos, I.; Akhtar, A. An epigenetic regulator emerges as microtubule minus-end binding and stabilizing factor in mitosis. Nat. Commun. 2015, 6, 7889. [Google Scholar] [CrossRef]
  56. Rieder, C.L.; Cole, R.W.; Khodjakov, A.; Sluder, G. The checkpoint delaying anaphase in response to chromosome monoorientation is mediated by an inhibitory signal produced by unattached kinetochores. J. Cell Biol. 1995, 130, 941–948. [Google Scholar] [CrossRef]
  57. McKibben, K.M.; Rhoades, E. Independent tubulin binding and polymerization by the proline-rich region of Tau is regulated by Tau’s N-terminal domain. J. Biol. Chem. 2019, 294, 19381–19394. [Google Scholar] [CrossRef]
  58. Janson, M.E.; Dogterom, M. A Bending Mode Analysis for Growing Microtubules: Evidence for a Velocity-Dependent Rigidity. Biophys. J. 2004, 87, 2723–2736. [Google Scholar] [CrossRef]
  59. VanBuren, V.; Cassimeris, L.; Odde, D.J. Mechanochemical Model of Microtubule Structure and Self-Assembly Kinetics. Biophys. J. 2005, 89, 2911–2926. [Google Scholar] [CrossRef]
  60. Wiese, C.; Zheng, Y. Microtubule nucleation: Gamma-tubulin and beyond. J. Cell Sci. 2006, 119, 4143–4153. [Google Scholar] [CrossRef] [PubMed]
  61. Elbaum-Garfinkle, S.; Kim, Y.; Szczepaniak, K.; Chen, C.C.-H.; Eckmann, C.R.; Myong, S.; Brangwynne, C.P. The disordered P granule protein LAF-1 drives phase separation into droplets with tunable viscosity and dynamics. Proc. Natl. Acad. Sci. USA 2015, 112, 7189–7194. [Google Scholar] [CrossRef]
  62. Hernández-Vega, A.; Braun, M.; Scharrel, L.; Jahnel, M.; Wegmann, S.; Hyman, B.T.; Alberti, S.; Diez, S.; Hyman, A.A. Local Nucleation of Microtubule Bundles through Tubulin Concentration into a Condensed Tau Phase. Cell Rep. 2017, 20, 2304–2312. [Google Scholar] [CrossRef]
  63. Zhang, R.; Roostalu, J.; Surrey, T.; Nogales, E. Structural insight into TPX2-stimulated microtubule assembly. eLife 2017, 6, e30959. [Google Scholar] [CrossRef]
  64. Reid, T.A.; Schuster, B.M.; Mann, B.J.; Balchand, S.K.; Plooster, M.; McClellan, M.; Coombes, C.E.; Wadsworth, P.; Gardner, M.K. Suppression of microtubule assembly kinetics by the mitotic protein TPX2. J. Cell Sci. 2016, 129, 1319–1328. [Google Scholar] [CrossRef]
  65. Roostalu, J.; Cade, N.I.; Surrey, T. Complementary activities of TPX2 and chTOG constitute an efficient importin-regulated microtubule nucleation module. Nat. Cell Biol. 2015, 17, 1422–1434, Erratum in Nat. Cell Biol. 2015, 17, 1512. https://doi.org/10.1038/ncb3265. [Google Scholar] [CrossRef]
  66. Scrofani, J.; Sardon, T.; Meunier, S.; Vernos, I. Microtubule nucleation in mitosis by a RanGTP-dependent protein complex. Curr. Biol. 2015, 25, 131–140. [Google Scholar] [CrossRef] [PubMed]
  67. Tsai, M.-Y.; Wiese, C.; Cao, K.; Martin, O.; Donovan, P.; Ruderman, J.; Prigent, C.; Zheng, Y. A Ran signalling pathway mediated by the mitotic kinase Aurora A in spindle assembly. Nat. Cell Biol. 2003, 5, 242–248. [Google Scholar] [CrossRef] [PubMed]
  68. Giesecke, A.; Stewart, M. Novel binding of the mitotic regulator TPX2 (target protein for Xenopus kinesin-like protein 2) to importin-alpha. J. Biol. Chem. 2010, 285, 17628–17635. [Google Scholar] [CrossRef] [PubMed]
  69. Wollman, R.; Cytrynbaum, E.N.; Jones, J.T.; Meyer, T.; Scholey, J.M.; Mogilner, A. Efficient chromosome capture requires a bias in the “search-and-capture” process during mitotic-spindle assembly. Curr. Biol. 2005, 15, 828–832. [Google Scholar] [CrossRef]
Figure 1. Mid-gastrulation defects and developmental delays in mice lacking Cfdp1. (AI) Cfdp1 null phenotype in mouse blastocysts and embryos. (A) Cfdp1−/− and wild-type blastocysts at e3.5. (B) CFDP1 localization in Cfdp1−/− and wild-type blastocysts. (C) Blastocyst outgrowth and inner cell mass (ICM) condensations in e3.5 wild-type and Cfdp1−/− blastocysts. (D) Rudimentary Cfdp1−/− embryonic tissues (e7.5) compared to same-stage wild-type embryos featuring ectoderm (ect), mesoderm (mes), and endoderm (end) germ layers. (E) Reduced BrdU incorporation in Cfdp1−/− embryos compared to controls. (F) Laminin expression in wild-type and Cfdp1−/− embryos. (G) A major portion of Cfdp1−/− embryonic tissue was stained with the extraembryonic endoderm tissue marker GATA4. (H) Diminished and disorganized extraembryonic ectoderm (EED) in Cfdp1−/− embryos. (I) Absence of the mesoderm marker SNAIL in Cfdp1−/− embryos. (J) Developmental delays in Cre-mediated conditional Cfdp1 deletion mice (−/− homozygous and +/− heterozygous). Decreased mineralization in (K) tibia and (L) skeletal tissues of Cfdp1 conditional knockout embryos (e16.5). (M) Craniofacial developmental defects in Cfdp1 conditional knock-out embryos (−/−) compared to wild-type littermates (+/+). Representative skeletal preps were imaged in K, L and M from a total of 8 independent mouse samples. Scale bars: (AC) = 50 µm; (DI) = 100 µm; (K) = 2 mm; (L) = 1 cm.
Figure 1. Mid-gastrulation defects and developmental delays in mice lacking Cfdp1. (AI) Cfdp1 null phenotype in mouse blastocysts and embryos. (A) Cfdp1−/− and wild-type blastocysts at e3.5. (B) CFDP1 localization in Cfdp1−/− and wild-type blastocysts. (C) Blastocyst outgrowth and inner cell mass (ICM) condensations in e3.5 wild-type and Cfdp1−/− blastocysts. (D) Rudimentary Cfdp1−/− embryonic tissues (e7.5) compared to same-stage wild-type embryos featuring ectoderm (ect), mesoderm (mes), and endoderm (end) germ layers. (E) Reduced BrdU incorporation in Cfdp1−/− embryos compared to controls. (F) Laminin expression in wild-type and Cfdp1−/− embryos. (G) A major portion of Cfdp1−/− embryonic tissue was stained with the extraembryonic endoderm tissue marker GATA4. (H) Diminished and disorganized extraembryonic ectoderm (EED) in Cfdp1−/− embryos. (I) Absence of the mesoderm marker SNAIL in Cfdp1−/− embryos. (J) Developmental delays in Cre-mediated conditional Cfdp1 deletion mice (−/− homozygous and +/− heterozygous). Decreased mineralization in (K) tibia and (L) skeletal tissues of Cfdp1 conditional knockout embryos (e16.5). (M) Craniofacial developmental defects in Cfdp1 conditional knock-out embryos (−/−) compared to wild-type littermates (+/+). Representative skeletal preps were imaged in K, L and M from a total of 8 independent mouse samples. Scale bars: (AC) = 50 µm; (DI) = 100 µm; (K) = 2 mm; (L) = 1 cm.
Ijms 27 01362 g001
Figure 2. CFDP1 localizes to the mitotic spindle, and CFDP1 deficiency leads to chromosome segregation defects. (A) CFDP1 (green) is localized to the DAPI dense heterochromatin in interphase-stage NIH3T3 cells. (B,C) Immunofluorescence staining for CFDP1 localization in metaphase stage NIH3T3 cells using a monoclonal anti-CFDP1 antibody. CFDP1 staining can be visualized along the mitotic spindle and at the centrosome. Immunostaining was performed using CFDP1 antibody alone (B, green) or in combination with tubulin antibody (C, tubulin-red). DNA is visualized using DAPI (blue). Chromosome segregation defects in NIH3T3 cells treated with control siRNA (D) and CFDP1 siRNA (E). Various mitotic defects were visualized and scored after 72 h of siRNA treatment. CFDP1 siRNA-treated cells demonstrate high levels of misaligned chromosomes, lagging chromosomes, and chromatin bridges (E). (F) Quantitation of chromosome segregation defects in control and CFDP1 siRNA-treated cells. A total of 200 metaphase stage, 120 anaphase stage and telophase stage mitotic cells were scored from three independent experiments (n = 3). DNA is visualized with DAPI. Scale bars = 5 µm. p values were determined using unpaired Student’s t test and considered significant when <0.05.
Figure 2. CFDP1 localizes to the mitotic spindle, and CFDP1 deficiency leads to chromosome segregation defects. (A) CFDP1 (green) is localized to the DAPI dense heterochromatin in interphase-stage NIH3T3 cells. (B,C) Immunofluorescence staining for CFDP1 localization in metaphase stage NIH3T3 cells using a monoclonal anti-CFDP1 antibody. CFDP1 staining can be visualized along the mitotic spindle and at the centrosome. Immunostaining was performed using CFDP1 antibody alone (B, green) or in combination with tubulin antibody (C, tubulin-red). DNA is visualized using DAPI (blue). Chromosome segregation defects in NIH3T3 cells treated with control siRNA (D) and CFDP1 siRNA (E). Various mitotic defects were visualized and scored after 72 h of siRNA treatment. CFDP1 siRNA-treated cells demonstrate high levels of misaligned chromosomes, lagging chromosomes, and chromatin bridges (E). (F) Quantitation of chromosome segregation defects in control and CFDP1 siRNA-treated cells. A total of 200 metaphase stage, 120 anaphase stage and telophase stage mitotic cells were scored from three independent experiments (n = 3). DNA is visualized with DAPI. Scale bars = 5 µm. p values were determined using unpaired Student’s t test and considered significant when <0.05.
Ijms 27 01362 g002
Figure 3. Defective K-fiber maturation and G2/M phase delay in CFDP1 knockdown cells. (A) K-fibers in cold-treated control and CFDP1 knockdown NIH3T3 cells revealed by tubulin staining (red). CFDP1 is stained green. (B) K-fibers were ~20% shorter in CFDP1-depleted cells (data from n = 150 cells). (C) K-fiber instability in monopolar spindles of CFDP1 siRNA-treated NIH3T3 cells after Monastrol and cold treatment. Tubulin and the centromere protein CENPA are stained red and green, respectively. (D) K-fibers were ~23% shorter in CFDP1-depleted cells (data from n = 150 cells). (E, left) Cell cycle histograms after 48 h, 72 h and 96 h of control and CFDP1 siRNA treatment. (E, right) Quantitation of cells in G1, S and G2/M phases of cell cycle after control and CFDP1 siRNA treatment. Flow cytometry analysis was performed on cells from three independent experiments, and a representative profile is shown. (F) Cell cycle progression in control and CFDP1 siRNA-treated cells released from S phase block. Representative cell cycle progression is graphed (n = 3). (G) Cell cycle protein levels after 72 h of control and CFDP1 siRNA treatment in NIH3T3 cells. (H) Expression levels of cyclins and proliferation markers in 4-OHT (+) and vehicle-treated (−, control) MEFs after 72 h of induction of CFDP1 depletion as indicated. (I) Delayed metaphase to anaphase transition upon CFDP1 depletion. Cyclin B1, A2 and CDC20 protein levels in control (left) and CFDP1 (right) siRNA-treated cells after release from Thymidine-Nocodazole block. (J) Flow cytometry analysis confirming delayed mitotic exit in CFDP1-depleted HeLa cells. Three independent experiments were conducted, and a representative profile is presented. (K) CFDP1 immunoprecipitated spindle assembly checkpoint proteins, MAD1 and BUB3 from mitotic HeLa chromosomal lysates. CYT = cytoplasm, CHR = chromatin. (L) Substantially higher protein levels of MAD1 but not of BUB3 in mitotic chromosome extracts from CFDP1 siRNA-treated NIH3T3 cells compared to controls. (M) Representative immunofluorescence analysis for MAD1 (green) on mitotic cells from CFDP1 depleted NIH3T3 cells. Tubulin is stained red and DNA revealed using DAPI (blue) staining. (N) 30% increase in MAD1 positive metaphase stage cells upon CFDP1 depletion compared to control cels (n = 150 cells). Scale bars = 5 µm. Western blots from cell lysates and immunoprecipitation samples are representative of at least 3 independent experiments. p values (p < 0.0001) are indicated when significant.
Figure 3. Defective K-fiber maturation and G2/M phase delay in CFDP1 knockdown cells. (A) K-fibers in cold-treated control and CFDP1 knockdown NIH3T3 cells revealed by tubulin staining (red). CFDP1 is stained green. (B) K-fibers were ~20% shorter in CFDP1-depleted cells (data from n = 150 cells). (C) K-fiber instability in monopolar spindles of CFDP1 siRNA-treated NIH3T3 cells after Monastrol and cold treatment. Tubulin and the centromere protein CENPA are stained red and green, respectively. (D) K-fibers were ~23% shorter in CFDP1-depleted cells (data from n = 150 cells). (E, left) Cell cycle histograms after 48 h, 72 h and 96 h of control and CFDP1 siRNA treatment. (E, right) Quantitation of cells in G1, S and G2/M phases of cell cycle after control and CFDP1 siRNA treatment. Flow cytometry analysis was performed on cells from three independent experiments, and a representative profile is shown. (F) Cell cycle progression in control and CFDP1 siRNA-treated cells released from S phase block. Representative cell cycle progression is graphed (n = 3). (G) Cell cycle protein levels after 72 h of control and CFDP1 siRNA treatment in NIH3T3 cells. (H) Expression levels of cyclins and proliferation markers in 4-OHT (+) and vehicle-treated (−, control) MEFs after 72 h of induction of CFDP1 depletion as indicated. (I) Delayed metaphase to anaphase transition upon CFDP1 depletion. Cyclin B1, A2 and CDC20 protein levels in control (left) and CFDP1 (right) siRNA-treated cells after release from Thymidine-Nocodazole block. (J) Flow cytometry analysis confirming delayed mitotic exit in CFDP1-depleted HeLa cells. Three independent experiments were conducted, and a representative profile is presented. (K) CFDP1 immunoprecipitated spindle assembly checkpoint proteins, MAD1 and BUB3 from mitotic HeLa chromosomal lysates. CYT = cytoplasm, CHR = chromatin. (L) Substantially higher protein levels of MAD1 but not of BUB3 in mitotic chromosome extracts from CFDP1 siRNA-treated NIH3T3 cells compared to controls. (M) Representative immunofluorescence analysis for MAD1 (green) on mitotic cells from CFDP1 depleted NIH3T3 cells. Tubulin is stained red and DNA revealed using DAPI (blue) staining. (N) 30% increase in MAD1 positive metaphase stage cells upon CFDP1 depletion compared to control cels (n = 150 cells). Scale bars = 5 µm. Western blots from cell lysates and immunoprecipitation samples are representative of at least 3 independent experiments. p values (p < 0.0001) are indicated when significant.
Ijms 27 01362 g003
Figure 4. Microtubule bundling and polymerization are primarily mediated by the C-terminal basic half of CFDP1. (A) Isoelectric point (pI) mapping of CFDP1 exons in mouse. (B) Schematic representation of full-length (FL) and truncated CFDP1 fragments used in the study. BCNT = BCNT domain. All fragments were produced with an N-terminal HIS tag (HIS). (C) Tubulin polymerization assay with CFDP1 full length and CFDP1 fragments indicating robust tubulin polymerization by the C terminus of CFDP1. Representative kinetic graph is presented from five independent assays. (D) High magnification micrographs and (E) overview of microtubule bundling observed in taxol-stabilized, rhodamine-labeled microtubules incubated with full-length and fragments of CFDP1. Images are representative of 5–6 independent MT bundling assays. (F,G) Tubulin co-sedimentation assay with full-length (F) and fragments of CFDP1 protein (G). Supernatant (S) and Pellet (P) fractions were run on an SDS-PAGE gel and stained with Biosafe Coomassie stain. The C terminus and to a lesser extent, the center fragment co-sediments with microtubules. Co-sedimentation assay is representative of two independent experiments. Scale bar (D) = 1 µm; (E) = 5 µm.
Figure 4. Microtubule bundling and polymerization are primarily mediated by the C-terminal basic half of CFDP1. (A) Isoelectric point (pI) mapping of CFDP1 exons in mouse. (B) Schematic representation of full-length (FL) and truncated CFDP1 fragments used in the study. BCNT = BCNT domain. All fragments were produced with an N-terminal HIS tag (HIS). (C) Tubulin polymerization assay with CFDP1 full length and CFDP1 fragments indicating robust tubulin polymerization by the C terminus of CFDP1. Representative kinetic graph is presented from five independent assays. (D) High magnification micrographs and (E) overview of microtubule bundling observed in taxol-stabilized, rhodamine-labeled microtubules incubated with full-length and fragments of CFDP1. Images are representative of 5–6 independent MT bundling assays. (F,G) Tubulin co-sedimentation assay with full-length (F) and fragments of CFDP1 protein (G). Supernatant (S) and Pellet (P) fractions were run on an SDS-PAGE gel and stained with Biosafe Coomassie stain. The C terminus and to a lesser extent, the center fragment co-sediments with microtubules. Co-sedimentation assay is representative of two independent experiments. Scale bar (D) = 1 µm; (E) = 5 µm.
Ijms 27 01362 g004
Figure 5. CFDP1 interacts with TPX2 and is essential for chromatin-mediated microtubule nucleation. (A) CFDP1 interacting proteins related to the chromosomal microtubule nucleation pathway identified by Mass Spectrometry analysis. (B) CFDP1 interacts with TPX2 in cytosolic and chromatin extracts prepared from mitotic NIH3T3 cells. A control immunoprecipitation was performed using mouse IgG to determine the efficiency of pull-downs. (C) Immunoprecipitation analysis of CFDP1 and TPX2 in mitotic HeLa cell extracts. CFDP1 interacted with TPX2 and α-tubulin but did not interact with Aurora A or its phosphorylated form (pT288 Aurora A). (D) Representative immunofluorescence co-localization of CFDP1, TPX2 and tubulin in mitotic NIH3T3 cells released from nocodazole wash-out at the 1 min, 5 min, and 10 min time points. CFDP1 immunostaining (green) was closely associated with TPX2 (red) at the tubulin (blue) nucleation sites after 1 min and at the later time point was localized to the centrosomes and tubulin. (E) Changes in relative fluorescence signal intensity along the perforated line indicated in panel D for CFDP1 (green), TPX2 (red) and tubulin (blue) at 1 min (left panel, nucleation phase) and 10 min (right panel, after spindle bi-orientation) after nocodazole washout. (F) Representative immunofluorescence images visualizing microtubule (red) nucleation after nocodazole washout in control and CFDP1 siRNA-treated NIH3T3 cells at the indicated time points. The Tubulin/DNA panel is a merge of both tubulin immunostaining with the corresponding DAPI staining for DNA. (G) Number of MT asters per cell in control and CFDP1 siRNA-treated cells 5 min after nocodazole washout. n = 80 cells for each condition. p value was determined using unpaired Student’s t test. Scale bars = 5 µm. Western blots are representative of 2–3 independent experiments.
Figure 5. CFDP1 interacts with TPX2 and is essential for chromatin-mediated microtubule nucleation. (A) CFDP1 interacting proteins related to the chromosomal microtubule nucleation pathway identified by Mass Spectrometry analysis. (B) CFDP1 interacts with TPX2 in cytosolic and chromatin extracts prepared from mitotic NIH3T3 cells. A control immunoprecipitation was performed using mouse IgG to determine the efficiency of pull-downs. (C) Immunoprecipitation analysis of CFDP1 and TPX2 in mitotic HeLa cell extracts. CFDP1 interacted with TPX2 and α-tubulin but did not interact with Aurora A or its phosphorylated form (pT288 Aurora A). (D) Representative immunofluorescence co-localization of CFDP1, TPX2 and tubulin in mitotic NIH3T3 cells released from nocodazole wash-out at the 1 min, 5 min, and 10 min time points. CFDP1 immunostaining (green) was closely associated with TPX2 (red) at the tubulin (blue) nucleation sites after 1 min and at the later time point was localized to the centrosomes and tubulin. (E) Changes in relative fluorescence signal intensity along the perforated line indicated in panel D for CFDP1 (green), TPX2 (red) and tubulin (blue) at 1 min (left panel, nucleation phase) and 10 min (right panel, after spindle bi-orientation) after nocodazole washout. (F) Representative immunofluorescence images visualizing microtubule (red) nucleation after nocodazole washout in control and CFDP1 siRNA-treated NIH3T3 cells at the indicated time points. The Tubulin/DNA panel is a merge of both tubulin immunostaining with the corresponding DAPI staining for DNA. (G) Number of MT asters per cell in control and CFDP1 siRNA-treated cells 5 min after nocodazole washout. n = 80 cells for each condition. p value was determined using unpaired Student’s t test. Scale bars = 5 µm. Western blots are representative of 2–3 independent experiments.
Ijms 27 01362 g005
Figure 6. CFDP1 promotes microtubule (MT) assembly by activating Aurora A in a TPX2-dependent fashion. (AD) CFDP1 promotes TPX2 binding to microtubules. Addition of high concentrations of TPX2 protein decreased CFDP1 binding to MTs (A,B), whereas incubation with increasing concentrations of CFDP1 protein promoted TPX2 binding to MTs (C,D). MT co-sedimentation assays were performed with the indicated concentration of proteins and analyzed using Western blot analysis. Representative results are shown from three independent experiments. (E) CFDP1 is essential for in vitro microtubule assembly and addition of exogenous full-length CFDP1 protein in CFDP1 immunodepleted mitotic extracts rescued microtubule assembly in a TPX2-dependent manner. Assay is representative of two independent experiments. TPX2 levels and MT mass were quantified by Western blot assay. (F) TPX2 from CFDP1-depleted cell extracts is associated with higher levels of importin α and lower levels of phosphorylated Aurora A (*pT288) and tubulin compared to control siRNA-treated cell extracts. (n = 3). (G,H) The C-terminus and BCNT fragments of CFDP1 increase pT288 Aurora A levels in vitro in HeLa mitotic cytosol extracts. Cent = center fragment. Representative Western blot derived from three independent experiments. (I,J) Representative western blot demonstrating in vitro rescue of Aurora A phosphorylation in HeLa cells co-transfected with siRNA directed against the 3′ UTR region of endogenous CFDP1 and plasmids expressing full-length, N and C-terminus of CFDP1. (n = 3 independent experiments). TPX2 immunoprecipitations from full-length and C-terminus co-transfected mitotic lysates display rescue of pT288 Aurora A levels. S = supernatant, P = pellet, vec. = vector.
Figure 6. CFDP1 promotes microtubule (MT) assembly by activating Aurora A in a TPX2-dependent fashion. (AD) CFDP1 promotes TPX2 binding to microtubules. Addition of high concentrations of TPX2 protein decreased CFDP1 binding to MTs (A,B), whereas incubation with increasing concentrations of CFDP1 protein promoted TPX2 binding to MTs (C,D). MT co-sedimentation assays were performed with the indicated concentration of proteins and analyzed using Western blot analysis. Representative results are shown from three independent experiments. (E) CFDP1 is essential for in vitro microtubule assembly and addition of exogenous full-length CFDP1 protein in CFDP1 immunodepleted mitotic extracts rescued microtubule assembly in a TPX2-dependent manner. Assay is representative of two independent experiments. TPX2 levels and MT mass were quantified by Western blot assay. (F) TPX2 from CFDP1-depleted cell extracts is associated with higher levels of importin α and lower levels of phosphorylated Aurora A (*pT288) and tubulin compared to control siRNA-treated cell extracts. (n = 3). (G,H) The C-terminus and BCNT fragments of CFDP1 increase pT288 Aurora A levels in vitro in HeLa mitotic cytosol extracts. Cent = center fragment. Representative Western blot derived from three independent experiments. (I,J) Representative western blot demonstrating in vitro rescue of Aurora A phosphorylation in HeLa cells co-transfected with siRNA directed against the 3′ UTR region of endogenous CFDP1 and plasmids expressing full-length, N and C-terminus of CFDP1. (n = 3 independent experiments). TPX2 immunoprecipitations from full-length and C-terminus co-transfected mitotic lysates display rescue of pT288 Aurora A levels. S = supernatant, P = pellet, vec. = vector.
Ijms 27 01362 g006
Figure 7. Direct interaction between CFDP1 and the TPX2 NLS promotes importin α dissociation. (A) cNLS mapper analysis for putative NLS prediction in the mouse CFDP1 protein. NLS-containing peptides are located at the N-terminal end of CFDP1 (amino acid residues 59–68). Key NLS residues, RKRK (blue) within the putative NLS were mutated to AAAA (red) to generate the CFDP1-Nmut fragment. (B) Representative images for GFP fluorescence (green) in NIH3T3 cells transfected with GFP-tagged CFDP1 FL wt, N, N mut, C, FL mut constructs. Cells transfected with GPF vector (GFP) served as control. Scale bars = 5 µm. (C,D) GST pulldown binding assay. Direct binding between CFDP1 FL and TPX2-NLS promoted importin α dissociation. Increasing molar concentrations of CFDP1 was added to preformed TPX2-NLS—importin α ΔIBB (Importin α lacking the IBB domain) complex and bound proteins were pulled down and analyzed by SDS-PAGE and Coomassie Blue staining. (E,F) Comparison of importin α dissociation from TPX2 NLS in GST pulldown binding assays between CFDP1 FL wt and CFDP1 FL mut proteins. (G,H) GST binding assay as in (C,E) with increasing concentrations of CFDP1 N, N mut and C-terminal fragments as indicated. Addition of N terminal CFDP1 fragment resulted in a 39% reduction in TPX2 NLS-associated importin α levels, compared to a 20% reduction with CFDP1 N mut. Both CFDP1 N and N mut fragments did not bind to the TPX2 NLS-importin α complex, while the C-terminal fragment did (right two lanes, G). (I) Demonstration of a direct interaction between the CFDP1 FL and the CFDP1 C terminus with the TPX2 NLS. The N-terminal fragment exhibited negligible binding. All western blot-based assays were performed independently at least three times independently, and representative blots are presented.
Figure 7. Direct interaction between CFDP1 and the TPX2 NLS promotes importin α dissociation. (A) cNLS mapper analysis for putative NLS prediction in the mouse CFDP1 protein. NLS-containing peptides are located at the N-terminal end of CFDP1 (amino acid residues 59–68). Key NLS residues, RKRK (blue) within the putative NLS were mutated to AAAA (red) to generate the CFDP1-Nmut fragment. (B) Representative images for GFP fluorescence (green) in NIH3T3 cells transfected with GFP-tagged CFDP1 FL wt, N, N mut, C, FL mut constructs. Cells transfected with GPF vector (GFP) served as control. Scale bars = 5 µm. (C,D) GST pulldown binding assay. Direct binding between CFDP1 FL and TPX2-NLS promoted importin α dissociation. Increasing molar concentrations of CFDP1 was added to preformed TPX2-NLS—importin α ΔIBB (Importin α lacking the IBB domain) complex and bound proteins were pulled down and analyzed by SDS-PAGE and Coomassie Blue staining. (E,F) Comparison of importin α dissociation from TPX2 NLS in GST pulldown binding assays between CFDP1 FL wt and CFDP1 FL mut proteins. (G,H) GST binding assay as in (C,E) with increasing concentrations of CFDP1 N, N mut and C-terminal fragments as indicated. Addition of N terminal CFDP1 fragment resulted in a 39% reduction in TPX2 NLS-associated importin α levels, compared to a 20% reduction with CFDP1 N mut. Both CFDP1 N and N mut fragments did not bind to the TPX2 NLS-importin α complex, while the C-terminal fragment did (right two lanes, G). (I) Demonstration of a direct interaction between the CFDP1 FL and the CFDP1 C terminus with the TPX2 NLS. The N-terminal fragment exhibited negligible binding. All western blot-based assays were performed independently at least three times independently, and representative blots are presented.
Ijms 27 01362 g007
Figure 8. Sketch illustrating CFDP1-mediated acentrosomal MT assembly in mitosis. (A) Acentrosomal MT nucleation and aster formation (MT Aster) in the immediate vicinity of mitotic chromosomes. (B) The N-terminus of kinetochore-bound CFDP1 promotes local dissociation of TPX2 from its inhibitory interaction with importin α/β. (C) Following its release and activation, TPX2 in turn activates Aurora A, resulting in a stimulation of MT nucleation facilitated by the CFDP1 C terminus near the kinetochore. (D) CFDP1 localization in relation to the spindle apparatus and the metaphase plate during metaphase. (E) MTs nucleated near the kinetochores are captured by CFDP1 and TPX2. (F) CFDP1 associates with and stabilizes the spindle MTs leading to K fiber formation (double arrows).
Figure 8. Sketch illustrating CFDP1-mediated acentrosomal MT assembly in mitosis. (A) Acentrosomal MT nucleation and aster formation (MT Aster) in the immediate vicinity of mitotic chromosomes. (B) The N-terminus of kinetochore-bound CFDP1 promotes local dissociation of TPX2 from its inhibitory interaction with importin α/β. (C) Following its release and activation, TPX2 in turn activates Aurora A, resulting in a stimulation of MT nucleation facilitated by the CFDP1 C terminus near the kinetochore. (D) CFDP1 localization in relation to the spindle apparatus and the metaphase plate during metaphase. (E) MTs nucleated near the kinetochores are captured by CFDP1 and TPX2. (F) CFDP1 associates with and stabilizes the spindle MTs leading to K fiber formation (double arrows).
Ijms 27 01362 g008
Disclaimer/Publisher’s Note: The statements, opinions and data contained in all publications are solely those of the individual author(s) and contributor(s) and not of MDPI and/or the editor(s). MDPI and/or the editor(s) disclaim responsibility for any injury to people or property resulting from any ideas, methods, instructions or products referred to in the content.

Share and Cite

MDPI and ACS Style

Gopinathan, G.; Luan, X.; Diekwisch, T.G.H. The Chromatin Protein CFDP1 Activates TPX2 and Promotes Chromosomal Microtubule Nucleation and Spindle Assembly. Int. J. Mol. Sci. 2026, 27, 1362. https://doi.org/10.3390/ijms27031362

AMA Style

Gopinathan G, Luan X, Diekwisch TGH. The Chromatin Protein CFDP1 Activates TPX2 and Promotes Chromosomal Microtubule Nucleation and Spindle Assembly. International Journal of Molecular Sciences. 2026; 27(3):1362. https://doi.org/10.3390/ijms27031362

Chicago/Turabian Style

Gopinathan, Gokul, Xianghong Luan, and Thomas G. H. Diekwisch. 2026. "The Chromatin Protein CFDP1 Activates TPX2 and Promotes Chromosomal Microtubule Nucleation and Spindle Assembly" International Journal of Molecular Sciences 27, no. 3: 1362. https://doi.org/10.3390/ijms27031362

APA Style

Gopinathan, G., Luan, X., & Diekwisch, T. G. H. (2026). The Chromatin Protein CFDP1 Activates TPX2 and Promotes Chromosomal Microtubule Nucleation and Spindle Assembly. International Journal of Molecular Sciences, 27(3), 1362. https://doi.org/10.3390/ijms27031362

Note that from the first issue of 2016, this journal uses article numbers instead of page numbers. See further details here.

Article Metrics

Back to TopTop