Sign in to use this feature.

Years

Between: -

Subjects

remove_circle_outline
remove_circle_outline
remove_circle_outline
remove_circle_outline
remove_circle_outline
remove_circle_outline
remove_circle_outline
remove_circle_outline
remove_circle_outline

Journals

remove_circle_outline
remove_circle_outline
remove_circle_outline
remove_circle_outline

Article Types

Countries / Regions

remove_circle_outline
remove_circle_outline
remove_circle_outline
remove_circle_outline
remove_circle_outline
remove_circle_outline

Search Results (286)

Search Parameters:
Keywords = meta-heuristic programming

Order results
Result details
Results per page
Select all
Export citation of selected articles as:
19 pages, 673 KB  
Article
Solving a Multi-Period Dynamic Pricing Problem Using Learning-Augmented Exact Methods and Learnheuristics
by Angel A. Juan, Yangchongyi Men, Veronica Medina and Marc Escoto
Algorithms 2026, 19(4), 284; https://doi.org/10.3390/a19040284 - 7 Apr 2026
Abstract
This paper addresses a dynamic multi-period pricing problem that incorporates time-varying contextual information and inventory constraints. Sales are modeled as a function of both price and a multidimensional context vector, which may include factors such as customer location, income, loyalty, competitor prices, and [...] Read more.
This paper addresses a dynamic multi-period pricing problem that incorporates time-varying contextual information and inventory constraints. Sales are modeled as a function of both price and a multidimensional context vector, which may include factors such as customer location, income, loyalty, competitor prices, and promotional activity. This formulation captures complex market dynamics over a finite selling horizon. The problem is formulated as a quadratic programming model, and two alternative solution approaches are proposed. The first uses a multivariate regression model to approximate the sales function linearly, allowing an exact quadratic programming solution that serves as a benchmark. The second is a ‘learnheuristic’ algorithm that combines a nonlinear sales learning model with metaheuristic optimization to generate high-quality pricing strategies under realistic operational constraints. Computational experiments demonstrate the effectiveness of the proposed learnheuristic approach. Full article
(This article belongs to the Special Issue Hybrid Intelligent Algorithms (2nd Edition))
Show Figures

Figure 1

33 pages, 1418 KB  
Article
A Structural Decomposition-Based Optimization Approach for the Integrated Scheduling of Blending Processes in Raw Material Yards
by Wenyu Xiong, Feiyang Sun, Xiongzhi Guo, Jiangfei Yin, Chao Sun and Yan Xiong
Appl. Sci. 2026, 16(7), 3256; https://doi.org/10.3390/app16073256 - 27 Mar 2026
Viewed by 187
Abstract
The blending process in raw material yards is essential for maintaining precise material proportions in downstream production, directly influencing product quality and energy efficiency in industries such as steel and coal processing. However, stringent operational constraints, including silo capacity limits, discharge rates, equipment [...] Read more.
The blending process in raw material yards is essential for maintaining precise material proportions in downstream production, directly influencing product quality and energy efficiency in industries such as steel and coal processing. However, stringent operational constraints, including silo capacity limits, discharge rates, equipment movement delays, and a strict no-empty-silo requirement, result in a strongly coupled, high-dimensional combinatorial scheduling problem. In this paper, we develop a mixed-integer nonlinear programming (MINLP) model to capture the complex dynamics of silo weight and equipment operations. The primary scientific contribution of this work lies in the theoretical discovery of a structural decoupling property within the complex MINLP. We analytically prove that by fixing the replenishment sequence, the intractable global problem can be rigorously decomposed into two subproblems: a linear programming (LP) problem for silo-filling cart scheduling and a shortest-path problem solvable via dynamic programming (DP) for reclaimer scheduling. Leveraging this decomposition, a two-stage metaheuristic algorithm is proposed, combining greedy initialization with multi-round simulated annealing enhanced by local search. Experimental validation using real industrial data demonstrates that the proposed method consistently outperforms the greedy algorithm. Crucially, while the commercial solver Gurobi struggles to converge within a practical 1800 s time limit, our approach yields comparable solution quality in mere seconds. Furthermore, robustness analysis under a 20% demand surge confirms the algorithm’s adaptive capability, maintaining the silo weight stability through re-optimization. This research provides a robust, computationally efficient solution for the blending process in raw material yards. Full article
(This article belongs to the Section Applied Industrial Technologies)
Show Figures

Figure 1

43 pages, 4672 KB  
Review
Optimization Algorithms: Comprehensive Classification, Principles, and Scientometric Trends
by Khadija Abouhssous, Rasha Hasan, Asmaa Zugari and Alia Zakriti
Algorithms 2026, 19(4), 258; https://doi.org/10.3390/a19040258 - 27 Mar 2026
Viewed by 492
Abstract
In recent years, optimization algorithms have emerged as powerful computational tools for addressing complex and dynamic challenges across diverse domains. These domains include engineering, technology, management, and decision-making. Their growing importance is motivated by (a) the increasing complexity of modern systems, (b) the [...] Read more.
In recent years, optimization algorithms have emerged as powerful computational tools for addressing complex and dynamic challenges across diverse domains. These domains include engineering, technology, management, and decision-making. Their growing importance is motivated by (a) the increasing complexity of modern systems, (b) the need for efficient resource utilization, and (c) the demand for scalable algorithmic solutions. These algorithms enable the systematic and computational exploration of large solution spaces, supporting decision-making and design under uncertainty, large-scale data, and evolving requirements. This study provides a structured review and comparative scientometric analysis of optimization algorithms, covering: (a) exact methods, (b) approximation techniques, (c) metaheuristics, and (d) emerging physics-informed frameworks. The analysis highlights algorithmic trends, performance-oriented research directions, and the increasing integration of mathematical programming, machine learning, and numerical methods. The results show a renewed focus on classical algorithmic paradigms. Moreover, rapid growth in hybrid and physics-informed optimization approaches is observed. These findings confirm the central role of optimization algorithms in modern algorithm engineering and interdisciplinary computational research. Full article
Show Figures

Figure 1

28 pages, 2201 KB  
Article
Addressing Mixed-Integer Nonlinear Energy Management in Hybrid Vehicles: Comparing Genetic Algorithm and Sequential Quadratic Programming Within Model Predictive Control
by Ferris Herkenrath, Silas Koßler, Marco Günther and Stefan Pischinger
Energies 2026, 19(6), 1535; https://doi.org/10.3390/en19061535 - 20 Mar 2026
Viewed by 229
Abstract
Model Predictive Control (MPC) has emerged as a promising approach for energy management in hybrid electric vehicles, enabling predictive optimization of powertrain operation. The energy management problem in parallel hybrid powertrains constitutes a Mixed-Integer Nonlinear Programming (MINLP) problem, combining continuous decision variables such [...] Read more.
Model Predictive Control (MPC) has emerged as a promising approach for energy management in hybrid electric vehicles, enabling predictive optimization of powertrain operation. The energy management problem in parallel hybrid powertrains constitutes a Mixed-Integer Nonlinear Programming (MINLP) problem, combining continuous decision variables such as torque distribution with discrete decisions including engine on/off states and clutch engagement. This problem structure presents distinct challenges for different optimization approaches. Gradient-based methods such as Sequential Quadratic Programming (SQP) solve continuous, differentiable optimization problems and require auxiliary methods to handle integer variables, while metaheuristic approaches such as Genetic Algorithms (GA) can handle the mixed-integer structure directly at the cost of increased computational effort. This study presents a systematic comparison between GA and SQP as optimization solvers within an MPC framework for a P1P3 parallel hybrid powertrain. A multi-objective cost function is formulated to simultaneously optimize system efficiency, battery state of charge management, and noise emissions. Both approaches are evaluated across the WLTC as well as a real-world RDE scenario. On the WLTC, both MPC approaches reduce fuel consumption by 0.5–1.0% and improve system efficiency by 3.7–4.6% compared to a state-of-the-art deterministic reference strategy optimized for fuel consumption. At the same time, both approaches additionally achieve substantial reductions in noise emissions compared to the deterministic reference, which was not optimized for acoustic behavior. On both cycles, the GA-based MPC achieves favorable performance compared to SQP, with the performance gap widening from the WLTC to the RDE cycle. Both methods achieve real-time capability, yet SQP reduces computational time by a factor of four compared to GA. As long as computational resources in automotive ECUs remain constrained, this efficiency advantage positions gradient-based optimization for series production applications, whereas metaheuristic methods offer greater flexibility for concept development stages with relaxed real-time requirements. The findings contribute to the understanding of optimization algorithm selection for MINLP energy management problems in hybrid electric vehicles. Full article
(This article belongs to the Special Issue Challenges and Research Trends of Energy Management)
Show Figures

Figure 1

27 pages, 3243 KB  
Article
Multiple Waste Crane Scheduling Based on Cooperative Optimization of Discrete Ivy Algorithm and Simulated Annealing
by Liang Wu, Donghao Huang, Jiaxiang Luo, Cuihong Luo, Gang Yi and Tao Liang
Mathematics 2026, 14(6), 980; https://doi.org/10.3390/math14060980 - 13 Mar 2026
Viewed by 213
Abstract
Efficient scheduling of co-rail waste cranes is critical for ensuring continuous incinerator operation and reducing energy costs in waste-to-energy plants. Existing scheduling methods fail to address the unique characteristics of waste crane operations like task heterogeneity and dynamic spatial interference. To address this, [...] Read more.
Efficient scheduling of co-rail waste cranes is critical for ensuring continuous incinerator operation and reducing energy costs in waste-to-energy plants. Existing scheduling methods fail to address the unique characteristics of waste crane operations like task heterogeneity and dynamic spatial interference. To address this, a mixed-integer linear programming model is established to minimize the total crane traveling distance and task delays. A two-stage Discrete Ivy-Simulated Annealing (DIVY-SA) algorithm is proposed: the Ivy algorithm (IVYA) is discretized to generate high-quality task sequences, which are then refined by Simulated Annealing (SA) via a fine-grained local search. A heuristic task assignment scheme and a discrete-event simulation module are designed to evaluate task sequences accurately. Experiments using real-world operational data from a waste incineration plant cover task scales of 25 to 200, representing scheduling horizons of 15 min to 2 h. The algorithm’s runtime (15.04–652.81 s) demonstrates computational feasibility for near-real-time scheduling via a rolling horizon strategy. Results show that DIVY-SA outperforms representative metaheuristic algorithms and reduces the average total traveling distance by 22.19% compared with manual scheduling. This work provides technical support for the intelligent upgrading of waste incineration plants, effectively cutting energy consumption and improving operational efficiency. Full article
Show Figures

Figure 1

30 pages, 3231 KB  
Article
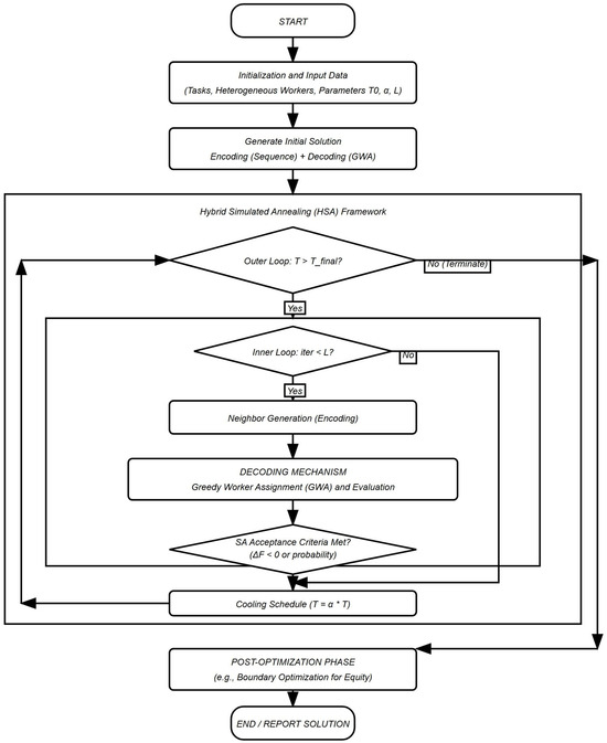
A Novel Meta-Heuristic Approach to Solving the Assembly Line Worker Assignment and Balancing Problem with Equity of Work Distribution
by Yusuf Alptekin Türkkan and Hamid Yılmaz
Mathematics 2026, 14(6), 927; https://doi.org/10.3390/math14060927 - 10 Mar 2026
Viewed by 301
Abstract
The assembly line worker assignment and balancing problem (ALWABP) has become a necessity for organizing workforces with different skill levels, particularly in Industry 5.0 environments and sheltered work centers. When the literature is examined, it is seen that most existing studies focus primarily [...] Read more.
The assembly line worker assignment and balancing problem (ALWABP) has become a necessity for organizing workforces with different skill levels, particularly in Industry 5.0 environments and sheltered work centers. When the literature is examined, it is seen that most existing studies focus primarily on minimizing cycle times. However, this approach often neglects the balance of workstation utilization. As a result of this situation, ergonomic issues may arise, and fairness among employees can be negatively affected. For this reason, a new mixed integer linear programming (MILP) formulation is presented in this paper. Building upon foundational models, the proposed approach explicitly integrates a workload-smoothing objective alongside cycle time minimization to ensure fair assignments. By embedding a distinct linear formulation for workload equity—which addresses the computational complexities of traditional variance-based metrics—this method achieves superior equilibrium in task distribution. To overcome the computational intractability of this NP-hard problem in large-scale instances, a simulated annealing-based meta-heuristic algorithm is developed. The computational experiments are twofold: first, we demonstrate that the proposed mathematical model achieves superior workload balance compared to classical formulations with small-to-medium datasets; second, we validate the efficacy of the meta-heuristic against the exact model, proving its capability to generate near-optimal solutions with negligible computational time for large-scale problems. The results confirm that the proposed approach provides a robust mechanism for simultaneously enhancing line efficiency and ensuring workload equity in heterogeneous production environments. Full article
Show Figures

Figure 1

22 pages, 365 KB  
Article
Optimal Placement and Sizing of PV-STATCOMs in Distribution Systems for Dynamic Active and Reactive Compensation Using Crow Search Algorithm
by David Steven Cruz-Garzón, Harold Dario Sanchez-Celis, Oscar Danilo Montoya and David Steveen Guzmán-Romero
Eng 2026, 7(3), 110; https://doi.org/10.3390/eng7030110 - 1 Mar 2026
Viewed by 319
Abstract
The proliferation of distributed photovoltaic (PV) generation introduces significant operational challenges for distribution networks, including voltage instability and elevated technical losses. While modern PV inverters capable of static synchronous compensator (STATCOM) functionality—forming PV-STATCOM systems—offer a promising solution, their optimal integration remains a complex [...] Read more.
The proliferation of distributed photovoltaic (PV) generation introduces significant operational challenges for distribution networks, including voltage instability and elevated technical losses. While modern PV inverters capable of static synchronous compensator (STATCOM) functionality—forming PV-STATCOM systems—offer a promising solution, their optimal integration remains a complex mixed-integer non-linear programming (MINLP) problem. This paper addresses this gap by proposing a novel hybrid evaluator–optimizer framework for the optimal daily placement and sizing of PV-STATCOM devices. The framework synergistically integrates the metaheuristic crow search algorithm (CSA) for global exploration of discrete device locations with a high-fidelity, multi-period optimal power flow (OPF) model—implemented efficiently in Julia with the Ipopt solver—for continuous operational evaluation and constraint validation. The methodology incorporates realistic 24 h load and solar irradiance profiles. Extensive validation on standard IEEE 33- and 69-bus test systems demonstrates the efficacy of the proposed approach. The results indicate substantial reductions in daily energy losses—by up to 70.4% and 72.9% for the 33- and 69-bus systems, respectively—and corresponding operational costs, outperforming recent state-of-the-art metaheuristic and convex optimization methods reported in the literature. The CSA also exhibits robust convergence and repeatability across multiple independent runs. This work contributes a computationally efficient, open-source planning tool that leverages modern optimization solvers, providing a scalable and effective strategy for enhancing the power quality and economic performance of PV-rich distribution networks. Full article
Show Figures

Figure 1

40 pages, 4680 KB  
Article
Metaheuristic Optimization of Electric Drive Systems in a Virtual Commissioning Environment for Sustainable and Energy-Efficient Industrial Automation
by Sara Bysko, Szymon Bysko and Tomasz Blachowicz
Energies 2026, 19(4), 1057; https://doi.org/10.3390/en19041057 - 18 Feb 2026
Viewed by 310
Abstract
Improving energy efficiency in electric drive systems is vital for sustainable manufacturing. Despite their potential, metaheuristic optimizations are rarely used in industrial virtual commissioning (VC) due to high computational demands and lack of reliability metrics. This paper presents a statistically validated genetic algorithm [...] Read more.
Improving energy efficiency in electric drive systems is vital for sustainable manufacturing. Despite their potential, metaheuristic optimizations are rarely used in industrial virtual commissioning (VC) due to high computational demands and lack of reliability metrics. This paper presents a statistically validated genetic algorithm (GA) framework designed to bridge this gap, enabling high-speed deployment within practical VC workflows. The framework optimizes target speed, acceleration, and deceleration across three objectives: minimizing energy consumption, maximizing efficiency, and reducing losses. Comparative evaluations show that the GA achieves near-optimal solutions with a significant speedup, reducing optimization time from hours to minutes. Extensive statistical validation (100 independent runs) confirms high reliability and feasibility for multi-run industrial strategies. Furthermore, the study introduces a novel post hoc normalized analysis to quantify trade-offs between competing objectives. Validated on two physical testbeds (belt and strap conveyors), the methodology demonstrates cross-system generalizability and significant energy improvements. Implemented via IEC 61131-3 compliant programming, this eco-efficient automation system directly supports global sustainable development goals (SDGs 7 and 9) by enabling sustainable-by-design industrial automation. Full article
(This article belongs to the Section F: Electrical Engineering)
Show Figures

Figure 1

47 pages, 4186 KB  
Article
QUBO Formulation of the Pickup and Delivery Problem with Time Windows for Quantum Annealing
by Cosmin Ștefan Curuliuc and Florin Leon
Appl. Sci. 2026, 16(4), 1690; https://doi.org/10.3390/app16041690 - 8 Feb 2026
Viewed by 561
Abstract
This paper addresses the Pickup and Delivery Problem with Time Windows (PDPTW), an NP-hard combinatorial optimization problem with major practical relevance in logistics and transportation. The study focuses on a quadratic unconstrained binary optimization (QUBO) formulation for quantum annealing and benchmarks it against [...] Read more.
This paper addresses the Pickup and Delivery Problem with Time Windows (PDPTW), an NP-hard combinatorial optimization problem with major practical relevance in logistics and transportation. The study focuses on a quadratic unconstrained binary optimization (QUBO) formulation for quantum annealing and benchmarks it against two classical optimization paradigms. A modular Python framework is developed that encodes PDPTW in three ways: a mixed-integer linear programming (MILP) model that serves as an exact reference, a genetic algorithm (GA) metaheuristic, and a QUBO model that is compatible with quantum annealers. The framework supports test scenarios with increasing structural complexity, with both feasible and intentionally infeasible instances. An additional contribution is the conceptual design and preliminary analysis of an automatic-penalty weight-tuning scheme for the QUBO model. Experimental results show that the proposed QUBO formulation can produce high-quality solutions for simpler PDPTW instances, but its performance strongly depends on the careful calibration of penalty weights. MILP provides optimal baselines on small instances but becomes intractable as problem size grows. The GA scales to the largest scenario and finds feasible solutions of reasonable quality, but they are not necessarily optimal. The evaluation also includes a large number of problem instances and runs on IBM Quantum hardware using the Quantum Approximate Optimization Algorithm (QAOA). Full article
Show Figures

Figure 1

35 pages, 944 KB  
Article
Sustainable and Safe Last-Mile Delivery: A Multi-Objective Truck–Drone Matheuristic
by Armin Mahmoodi, Mehdi Davoodi, Said M. Easa and Seyed Mojtaba Sajadi
Logistics 2026, 10(2), 38; https://doi.org/10.3390/logistics10020038 - 4 Feb 2026
Cited by 2 | Viewed by 784
Abstract
Background: The rapid growth of e-commerce has intensified the need for last-mile delivery systems that can navigate urban congestion while minimizing environmental impact. Hybrid truck–drone networks offer a promising solution by combining heavy-duty ground transport with aerial flexibility; however, their deployment faces [...] Read more.
Background: The rapid growth of e-commerce has intensified the need for last-mile delivery systems that can navigate urban congestion while minimizing environmental impact. Hybrid truck–drone networks offer a promising solution by combining heavy-duty ground transport with aerial flexibility; however, their deployment faces significant challenges in jointly managing operational risks, energy limits, and regulatory compliance. Methods: This study proposes a hybrid matheuristic framework to solve this multi-objective problem, simultaneously minimizing transportation cost, service time, energy consumption, and operational risk. A two-phase approach combines a metaheuristic for initial truck routing with a Mixed-Integer Linear Programming (MILP) formulation for optimal drone assignment and scheduling. This decomposition strikes a balance between exact optimization and computational scalability. Results: Experiments across various instance sizes (up to 100 customers) and fleet configurations demonstrate that integrating MILP enhances solution diversity and convergence compared to standalone strategies. Sensitivity analyses reveal significant impacts of drone speed and endurance on system efficiency. Conclusions: The proposed framework provides a practical decision-support tool for balancing complex trade-offs in time-sensitive, risk-constrained delivery environments, thereby contributing to more informed urban logistics planning. Full article
Show Figures

Figure 1

15 pages, 2204 KB  
Article
Resolving Conflicting Goals in Manufacturing Supply Chains: A Deterministic Multi-Objective Approach
by Selman Karagoz
Systems 2026, 14(2), 126; https://doi.org/10.3390/systems14020126 - 27 Jan 2026
Cited by 1 | Viewed by 510
Abstract
In the context of manufacturing logistics, this study sheds light on the difficult task of concurrently optimizing cost, time, influence on sustainability, and spatial efficiency. Specifically, this addresses the integrated challenge of material handling equipment selection and facility space allocation, a crucial decision-making [...] Read more.
In the context of manufacturing logistics, this study sheds light on the difficult task of concurrently optimizing cost, time, influence on sustainability, and spatial efficiency. Specifically, this addresses the integrated challenge of material handling equipment selection and facility space allocation, a crucial decision-making domain where conventional single-objective methodologies frequently overlook vital considerations. While recent research predominantly relies on meta-heuristics and simulation-based solution methodologies, they do not guarantee a global optimum solution space. To effectively address this multifaceted decision environment, a Mixed-Integer Linear Programming (MILP) model is developed and resolved utilizing two distinct scalarization methodologies: the conventional ϵ-constraint method and the augmented ϵ-constraint method (AUGMECON2). The comparative analysis indicates that although both methods effectively identify the Pareto front, the AUGMECON2 approach offers a more robust assurance of solution efficiency by incorporating slack variables. The results illustrate a convex trade-off between capital expenditure and operational flow time, indicating that substantial reductions in time necessitate strategic investments in higher-capacity equipment fleets. Furthermore, the analysis underscores a significant conflict between achieving extreme operational efficiency and adhering to facility design standards, as reducing time or energy consumption beyond a specific point requires deviations from optimal space allocation policies. Ultimately, a “Best Compromise Solution” is determined that harmonizes near-optimal operational efficiency with strict compliance to spatial constraints, providing a resilient framework for sustainable manufacturing logistical planning. Full article
(This article belongs to the Special Issue Operations Research in Optimization of Supply Chain Management)
Show Figures

Figure 1

22 pages, 3686 KB  
Article
Optimization of Earth Dam Cross-Sections Using the Max–Min Ant System and Artificial Neural Networks with Real Case Studies
by Amin Rezaeian, Mohammad Davoodi, Mohammad Kazem Jafari, Mohsen Bagheri, Ali Asgari and Hassan Jafarian Kafshgarkolaei
Buildings 2026, 16(3), 501; https://doi.org/10.3390/buildings16030501 - 26 Jan 2026
Cited by 3 | Viewed by 571
Abstract
The identification of non-circular critical slip surfaces in slopes using metaheuristic algorithms remains a frontier challenge in geotechnical engineering. Such approaches are particularly effective for assessing the stability of heterogeneous slopes, including earth dams. This study introduces ODACO, a comprehensive program developed to [...] Read more.
The identification of non-circular critical slip surfaces in slopes using metaheuristic algorithms remains a frontier challenge in geotechnical engineering. Such approaches are particularly effective for assessing the stability of heterogeneous slopes, including earth dams. This study introduces ODACO, a comprehensive program developed to determine the optimum cross-section of earth dams with berms. The program employs the Max–Min Ant System (MMAS), one of the most robust variants of the ant colony optimization algorithm. For each candidate cross-section, the critical slip surface is first identified using MMAS. Among the stability-compliant alternatives, the configuration with the most efficient shell geometry is then selected. The optimization process is conducted automatically across all loading conditions, incorporating slope stability criteria and operational constraints. To ensure that the optimized cross-section satisfies seismic performance requirements, an artificial neural network (ANN) model is applied to rapidly and reliably predict seismic responses. These ANN-based predictions provide an efficient alternative to computationally intensive dynamic analyses. The proposed framework highlights the potential of optimization-driven approaches to replace conventional trial-and-error design methods, enabling more economical, reliable, and practical earth dam configurations. Full article
(This article belongs to the Section Building Structures)
Show Figures

Figure 1

24 pages, 1474 KB  
Article
A Fractional Hybrid Strategy for Reliable and Cost-Optimal Economic Dispatch in Wind-Integrated Power Systems
by Abdul Wadood, Babar Sattar Khan, Bakht Muhammad Khan, Herie Park and Byung O. Kang
Fractal Fract. 2026, 10(1), 64; https://doi.org/10.3390/fractalfract10010064 - 16 Jan 2026
Cited by 2 | Viewed by 463
Abstract
Economic dispatch in wind-integrated power systems is a critical challenge, yet many recent metaheuristics suffer from premature convergence, heavy parameter tuning, and limited ability to escape local optima in non-smooth valve-point landscapes. This study proposes a new hybrid optimization framework, the Fractional Grasshopper [...] Read more.
Economic dispatch in wind-integrated power systems is a critical challenge, yet many recent metaheuristics suffer from premature convergence, heavy parameter tuning, and limited ability to escape local optima in non-smooth valve-point landscapes. This study proposes a new hybrid optimization framework, the Fractional Grasshopper Optimization algorithm (FGOA), which integrates fractional-order calculus into the standard Grasshopper Optimization algorithm (GOA) to enhance its search efficiency. The FGOA method is applied to the economic load dispatch (ELD) problem, a nonlinear and nonconvex task that aims to minimize fuel and wind-generation costs while satisfying practical constraints such as valve-point loading effects (VPLEs), generator operating limits, and the stochastic behavior of renewable energy sources. Owing to the increasing role of wind energy, stochastic wind power is modeled through the incomplete gamma function (IGF). To further improve computational accuracy, FGOA is hybridized with Sequential Quadratic Programming (SQP), where FGOA provides global exploration and SQP performs local refinement. The proposed FGOA-SQP approach is validated on systems with 3, 13, and 40 generating units, including mixed thermal and wind sources. Comparative evaluations against recent metaheuristic algorithms demonstrate that FGOA-SQP achieves more accurate and reliable dispatch outcomes. Specifically, the proposed approach achieves fuel cost reductions ranging from 0.047% to 0.71% for the 3-unit system, 0.31% to 27.25% for the 13-unit system, and 0.69% to 12.55% for the 40-unit system when compared with state-of-the-art methods. Statistical results, particularly minimum fitness values, further confirm the superior performance of the FGOA-SQP framework in addressing the ELD problem under wind power uncertainty. Full article
Show Figures

Figure 1

36 pages, 1411 KB  
Article
A Novel Stochastic Framework for Integrated Airline Operation Planning: Addressing Codeshare Agreements, Overbooking, and Station Purity
by Kübra Kızıloğlu and Ümit Sami Sakallı
Aerospace 2026, 13(1), 82; https://doi.org/10.3390/aerospace13010082 - 12 Jan 2026
Viewed by 390
Abstract
This study presents an integrated optimization framework for fleet assignment, flight scheduling, and aircraft routing under uncertainty, addressing a core challenge in airline operational planning. A three-stage stochastic mixed-integer nonlinear programming model is developed that, for the first time, simultaneously incorporates station purity [...] Read more.
This study presents an integrated optimization framework for fleet assignment, flight scheduling, and aircraft routing under uncertainty, addressing a core challenge in airline operational planning. A three-stage stochastic mixed-integer nonlinear programming model is developed that, for the first time, simultaneously incorporates station purity constraints, codeshare agreements, and overbooking decisions. The formulation also includes realistic operational factors such as stochastic passenger demand and non-cruise times (NCT), along with adjustable cruise speeds and flexible departure time windows. To handle the computational complexity of this large-scale stochastic problem, a Sample Average Approximation (SAA) scheme is combined with two tailored metaheuristic algorithms: Simulated Annealing and Cuckoo Search. Extensive experiments on real-world flight data demonstrate that the proposed hybrid approach achieves tight optimality gaps below 0.5%, with narrow confidence intervals across all instances. Moreover, the SA-enhanced method consistently yields superior solutions compared with the CS-based variant. The results highlight the significant operational and economic benefits of jointly optimizing codeshare decisions, station purity restrictions, and overbooking policies. The proposed framework provides a scalable and robust decision-support tool for airlines seeking to enhance resource utilization, reduce operational costs, and improve service quality under uncertainty. Full article
(This article belongs to the Collection Air Transportation—Operations and Management)
Show Figures

Figure 1

33 pages, 852 KB  
Article
The Vehicle Routing Problem with Time Window and Randomness in Demands, Travel, and Unloading Times
by Gilberto Pérez-Lechuga and Francisco Venegas-Martínez
Logistics 2026, 10(1), 13; https://doi.org/10.3390/logistics10010013 - 7 Jan 2026
Viewed by 947
Abstract
Background: The vehicle routing problem (VRP) is of great importance in the Industry 4.0 era because enabling technologies such as the internet of things (IoT), artificial intelligence (AI), big data, and geographic information systems (GISs) allows for real-time solutions to versions of the [...] Read more.
Background: The vehicle routing problem (VRP) is of great importance in the Industry 4.0 era because enabling technologies such as the internet of things (IoT), artificial intelligence (AI), big data, and geographic information systems (GISs) allows for real-time solutions to versions of the problem, adapting to changing conditions such as traffic or fluctuating demand. Methods: In this paper, we model and optimize a classic multi-link distribution network topology, including randomness in travel times, vehicle availability times, and product demands, using a hybrid approach of nested linear stochastic programming and Monte Carlo simulation under a time-window scheme. The proposed solution is compared with cutting-edge metaheuristics such as Ant Colony Optimization (ACO), Tabu Search (TS), and Simulated Annealing (SA). Results: The results suggest that the proposed method is computationally efficient and scalable to large models, although convergence and accuracy are strongly influenced by the probability distributions used. Conclusions: The developed proposal constitutes a viable alternative for solving real-world, large-scale modeling cases for transportation management in the supply chain. Full article
Show Figures

Figure 1

Back to TopTop