A Fractional Hybrid Strategy for Reliable and Cost-Optimal Economic Dispatch in Wind-Integrated Power Systems
Abstract
1. Introduction
1.1. Motivation
1.2. Related Work
1.3. Contribution and Paper Structure
- (a)
- Enhanced search dynamics:Fractional derivatives allow for finer tuning of the trade-off between exploration and exploitation, enabling the algorithm to escape from local optima more effectively and thus explore the solution space more thoroughly.
- (b)
- Improved robustness to uncertainty:Intrinsic memory property of FC strengthens the algorithm’s capability to cope with the irregular and unpredictable behavior of wind-power fluctuations, which causes more stable and resilient optimization performance.
- (c)
- Distinction from existing hybrid metaheuristic approaches:Contrary to typical classical hybridized metaheuristic approaches, which involve the integration of two different integer-order-based optimization methods or a local search algorithm as a post-processing tool for refinement, the innovative contribution of the proposed FGOA-SQP lies in a novel way of applying a different type of hybridization. Within this manuscript, the application of FC is incorporated at the core motion dynamics of the proposed GOA in a way that goes beyond the mere auxiliary role of facilitating supplementary search refinement. By doing so, the optimizer is capable of incorporating the effects of memory and long-range dependencies in search path behavior, which play a significantly important role in shaping the search path over multiple iterations. Additionally, the hybridized algorithm with SQP is applied in a tightly integrated manner, in which the globally optimal result derived from the proposed FGOA is used for initializing SQP. Hence, unlike classical methods, which involve using local solvers in an independent manner, the proposed FGOA-SQP provides a better-balanced exploration and exploitation capability with guaranteed faster convergence and improved solution quality for nonlinear and nonconvex wind-integrated ELD problems.
- This work introduces FGOA-SQP by first integrating FC into GOA and then hybridizing the resulting FGOA with SQP to enhance adaptability, memory effects, and the balance between global exploration and precise local refinement.
- A realistic ELD model is formulated, incorporating valve-point effects, transmission losses, generator limits, and chaotic stochastic wind power modeled through the incomplete gamma function.
- The proposed FGOA-SQP is evaluated on multiple benchmark power systems, including 3-unit, 13-unit, and 40-unit test systems, demonstrating its effectiveness across diverse dispatch scenarios
- Comparative analyses against state-of-the-art metaheuristic methods show that FGOA-SQP achieves superior solution quality, faster convergence, and improved handling of complex nonlinear constraints.
- Statistical analyses further confirm the reliability of FGOA-SQP, demonstrating consistent improvements in minimum fitness values and enhanced robustness under stochastic wind-power uncertainty.
2. System Model: ELD Problem
2.1. Power Balance Constraint
2.2. Generator’s Power Capacity Checks
2.3. Reducing Fuel Price for Integrated Power Plant Systems
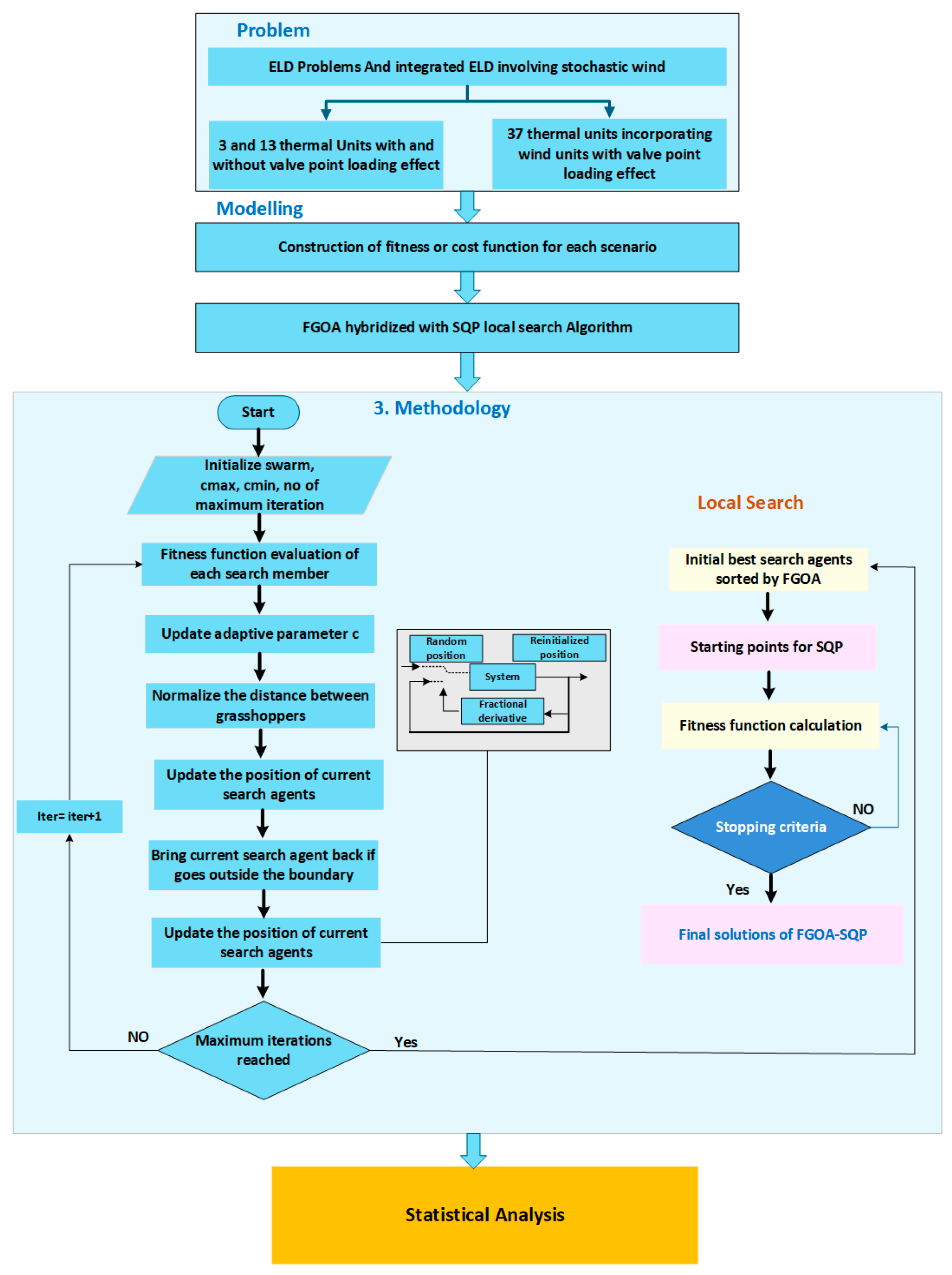
3. Design Methodology
3.1. Grasshopper Optimization Algorithm
3.2. Sequential Quadratic Programming
3.3. Fractional Grasshopper Optimization (FGOA)
3.4. Impact of Fractional-Order Dynamics on Search Behavior and Convergence
3.5. The FGOA-SQP Framework for Solving the ELD Problem
| Algorithm 1. Pseudocode of FGOA-SQP |
| 1. Initialize the swarm size (NP), the number of decision variables, termination criteria, and the maximum number of function evaluations. 2. Evaluate the objective function for all candidate solutions and record the best position identified. 3. Update FGOA parameters, including the fractional-order operators that control interaction dynamics among grasshoppers. 4. Generate a random value p ∈ [0,1]. Depending on the parameter conditions, update the grasshopper positions using the appropriate motion model derived in the fractional GOA formulation. 5. Check stopping criteria. If satisfied, terminate the FGOA loop; otherwise, return to Step 2. 6. Store the best grasshopper position obtained as the initial solution for the SQP stage. 7. Execute the SQP algorithm, utilizing the FGOA-derived solution as the starting point to achieve rapid and accurate local convergence. 8. Apply SQP only for local refinement. Accept the SQP-updated solution only if it reduces total cost and satisfies feasibility; otherwise, retain the FGOA best solution. |
4. Result and Discussion
4.1. Case 1: Three-Unit Test System
4.2. Case 2: Thirteen-Unit Test System
4.3. Case 3: Forty-Unit Test System with Wind Power Units
5. Conclusions
Author Contributions
Funding
Data Availability Statement
Conflicts of Interest
Abbreviations
| FGOA | Fractional grasshopper optimization algorithm |
| GOA | Grasshopper optimization algorithm |
| ELD | Economic load dispatch |
| VPLE | Valve-point load effect |
| IGF | Incomplete gamma function |
| SQP | Sequential Quadrating programming |
| FGOA-SQP | Fractional grasshopper optimization algorithm-Sequential Quadrating programming |
| FC | Fractional calculus |
| RES | Renewable energy sources |
| NOx | Nitrogen oxides |
| SOx | Sulphur oxides |
| CO | Carbon monoxide |
| GO | Growth optimizer |
| FO-FMO | Fractional-order fish migration optimization |
| GSMA | Hybrid slime mold and genetic algorithm |
| PSO | Particle swarm optimization |
| HIC-SQP | Hybrid imperialist competitive-sequential quadratic programming |
| MFO | Moth flame optimizer |
| GA | Genetic algorithm |
| MFO | Moth–flame optimization |
| Nvar | Number of generating units |
| NP | Swarm size |
| GA-PS-SQP | Genetic algorithm pattern sequential quadratic programming |
| PSO-SQP | Particle swarm optimization-sequential quadratic programming |
| QOPO | Quasi-oppositional-based political optimizer |
| GSA | Gravitational search algorithm |
| MMFO | Modified Moth flame optimization |
| CPSO | Chaotic particle swarm optimization |
| NSS | Novel Stochastic Search |
| NDS | Novel Direct Search |
| iBA | Island bat algorithm |
| CPSO-SQP | Chaotic particle swarm optimization-sequential quadratic programming |
| GWO | Grey wolf optimization |
| MFEP | Modified Fast Evolutionary programming |
| EP | Evolutionary programming |
| FEP | Fast Evolutionary programming |
| CEP | Classical Evolutionary programming |
| IFEP | Improved Fast Evolutionary programming |
| FA | Firefly algorithm |
| CSA | Crow Search Algorithm |
| FO-FA | Fractional Order- Firefly |
| FMFO | Fractional Moth Flame Optimization |
| NN-EPSO | Neural Network and Efficient particle swarm optimization |
| EP-SQP | Evolutionary programming-sequential quadratic programming |
| FWOA | Fractional Whale Optimization Algorithm |
| EMA | Exchange Marketing Algorithm |
| GAEPSO | Gravitational acceleration enhanced particle swarm optimization algorithm |
References
- Lin, C.E.; Viviani, G.L. Hierarchical economic dispatch for piecewise quadratic cost functions. IEEE Trans. Power Appar. Syst. 2007, PAS–103, 1170–1175. [Google Scholar]
- Qu, B.Y.; Zhu, Y.S.; Jiao, Y.C.; Wu, M.Y.; Suganthan, P.N.; Liang, J.J. A survey on multi-objective evolutionary algorithms for the solution of the environmental/economic dispatch problems. Swarm Evol. Comput. 2018, 38, 1–11. [Google Scholar] [CrossRef]
- El-Keib, A.A.; Ma, H.; Hart, J.L. Environmentally constrained economic dispatch using the Lagrangian relaxation method. IEEE Trans. Power Syst. 2002, 9, 1723–1729. [Google Scholar] [CrossRef]
- Ding, T.; Bo, R.; Li, F.; Sun, H. A bi-level branch and bound method for economic dispatch with disjoint prohibited zones considering network losses. IEEE Trans. Power Syst. 2014, 30, 2841–2855. [Google Scholar] [CrossRef]
- Parikh, J.Y.O.T.I.; Chattopadhyay, D. A multi-area linear programming approach for analysis of economic operation of the Indian power system. IEEE Trans. Power Syst. 2002, 11, 52–58. [Google Scholar] [CrossRef]
- Zhu, J.; Momoh, J.A. Multi-area power systems economic dispatch using nonlinear convex network flow programming. Electr. Power Syst. Res. 2001, 59, 13–20. [Google Scholar] [CrossRef]
- Takahama, T.; Sakai, S. Solving constrained optimization problems by the ε constrained particle swarm optimizer with adaptive velocity limit control. In Proceedings of the 2006 IEEE Conference on Cybernetics and Intelligent Systems, Bangkok, Thailand, 7–9 June 2006; IEEE: New York, NY, USA, 2006; pp. 1–7. [Google Scholar]
- Runarsson, T.P.; Yao, X. Stochastic ranking for constrained evolutionary optimization. IEEE Trans. Evol. Comput. 2000, 4, 284–294. [Google Scholar] [CrossRef]
- Powell, D.; Skolnick, M.M. Using genetic algorithms in engineering design optimization with non-linear constraints. In Proceedings of the 5th International conference on Genetic Algorithms, Champaign, IL, USA, 17–21 July 1993; Morgan Kaufmann Publishers Inc.: San Francisco, CA, USA, 1993; pp. 424–431. [Google Scholar]
- He, X.S.; Fan, Q.W.; Karamanoglu, M.; Yang, X.S. Comparison of constraint-handling techniques for metaheuristic optimization. In Computational Science—ICCS 2019: Proceedings of the 19th International Conference, Faro, Portugal, 12–14 June 2019; Springer International Publishing: Cham, Switzerland, 2019; pp. 357–366. [Google Scholar]
- Jadoun, V.K.; Pandey, V.C.; Gupta, N.; Niazi, K.R.; Swarnkar, A. Integration of renewable energy sources in dynamic economic load dispatch problem using an improved fireworks algorithm. IET Renew. Power Gener. 2018, 12, 1004–1011. [Google Scholar] [CrossRef]
- Jiang, S.; Ji, Z.; Wang, Y. A novel gravitational acceleration enhanced particle swarm optimization algorithm for wind–thermal economic emission dispatch problem considering wind power availability. Int. J. Electr. Power Energy Syst. 2015, 73, 1035–1050. [Google Scholar] [CrossRef]
- Yu, X.; Yu, X.; Lu, Y.; Sheng, J. Economic and emission dispatch using ensemble multi-objective differential evolution algorithm. Sustainability 2018, 10, 418. [Google Scholar] [CrossRef]
- Gopalakrishnan, R.; Krishnan, A. An efficient technique to solve combined economic and emission dispatch problem using modified Ant colony optimization. Sadhana 2013, 38, 545–556. [Google Scholar] [CrossRef]
- Shaban, A.E.; Ismaeel, A.A.; Farhan, A.; Said, M.; El-Rifaie, A.M. Growth optimizer algorithm for economic load dispatch problem: Analysis and evaluation. Processes 2024, 12, 2593. [Google Scholar] [CrossRef]
- Manam, R.; Sangu, R.; Pamidi, L.; Karri, M.K.R. RA 123 s: Three metaphor-less Algorithms for Economic Load Dispatch Solution. J. Electr. Eng. Technol. 2022, 17, 835–845. [Google Scholar] [CrossRef]
- Aldosary, A. Optimizing economic dispatch with renewable energy and natural gas using fractional-order fish migration algorithm. Fractal Fract. 2024, 8, 350. [Google Scholar] [CrossRef]
- Ba, W.; Sun, W.; Zhao, C.; Li, Q. A novel economic load dispatch method of microgrid based on hybrid slime mould and genetic algorithm. J. Electr. Syst. Inf. Technol. 2025, 12, 53. [Google Scholar] [CrossRef]
- Janefar, S.; Chowdhury, P.; Yeassin, R.; Hasan, M.; Chowdhury, N.U.R. Comparative performance evaluation of economic load dispatch using metaheuristic techniques: A practical case study for bangladesh. Results Eng. 2025, 26, 104720. [Google Scholar] [CrossRef]
- Pandit, M.; Chaudhary, V.; Dubey, H.M.; Panigrahi, B.K. Multi-period wind integrated optimal dispatch using series PSO-DE with time-varying Gaussian membership function based fuzzy selection. Int. J. Electr. Power Energy Syst. 2015, 73, 259–272. [Google Scholar] [CrossRef]
- Jeyakumar, D.N.; Jayabarathi, T.; Raghunathan, T. Particle swarm optimization for various types of economic dispatch problems. Int. J. Electr. Power Energy Syst. 2006, 28, 36–42. [Google Scholar] [CrossRef]
- Santra, D.; Sarker, K.; Mukherjee, A.; Mondal, S. Combined economic emission and load dispatch using hybrid metaheuristics. Int. J. Hybrid Intell. 2019, 1, 211–238. [Google Scholar] [CrossRef][Green Version]
- Morshed, M.J.; Asgharpour, A. Hybrid imperialist competitive-sequential quadratic programming (HIC-SQP) algorithm for solving economic load dispatch with incorporating stochastic wind power: A comparative study on heuristic optimization techniques. Energy Convers. Manag. 2014, 84, 30–40. [Google Scholar] [CrossRef]
- Khan, B.S.; Qamar, A.; Wadood, A.; Almuhanna, K.; Al-Shamma, A.A. Integrating economic load dispatch information into the blockchain smart contracts based on the fractional-order swarming optimizer. Front. Energy Res. 2024, 12, 1350076. [Google Scholar] [CrossRef]
- Wadood, A.; Park, H. A Novel Application of Fractional Order Derivative Moth Flame Optimization Algorithm for Solving the Problem of Optimal Coordination of Directional Overcurrent Relays. Fractal Fract. 2024, 8, 251. [Google Scholar] [CrossRef]
- Wadood, A.; Ahmed, E.; Rhee, S.B.; Sattar Khan, B. A Fractional-Order Archimedean Spiral Moth–Flame Optimization Strategy to Solve Optimal Power Flows. Fractal Fract. 2024, 8, 225. [Google Scholar] [CrossRef]
- Khan, B.M.; Wadood, A.; Park, H.; Khan, S.; Ali, H. Optimal Coordination of Directional Overcurrent Relays Using an Innovative Fractional-Order Derivative War Algorithm. Fractal Fract. 2025, 9, 169. [Google Scholar] [CrossRef]
- Wadood, A.; Albalawi, H.; Alatwi, A.M.; Anwar, H.; Ali, T. Design of a Novel Fractional Whale Optimization-Enhanced Support Vector Regression (FWOA-SVR) Model for Accurate Solar Energy Forecasting. Fractal Fract. 2025, 9, 35. [Google Scholar] [CrossRef]
- Kuttomparambil Abdulkhader, H.; Jacob, J.; Mathew, A.T. Fractional-order lead-lag compensator-based multi-band power system stabiliser design using a hybrid dynamic GA-PSO algorithm. IET Gener. Transm. Distrib. 2018, 12, 3248–3260. [Google Scholar] [CrossRef]
- Ghamisi, P.; Couceiro, M.S.; Benediktsson, J.A. A novel feature selection approach based on FODPSO and SVM. IEEE Trans. Geosci. Remote Sens. 2014, 53, 2935–2947. [Google Scholar] [CrossRef]
- Ates, A.; Alagoz, B.B.; Kavuran, G.; Yeroglu, C. Implementation of fractional order filters discretized by modified fractional order darwinian particle swarm optimization. Measurement 2017, 107, 153–164. [Google Scholar] [CrossRef]
- Couceiro, M.S.; Rocha, R.P.; Ferreira, N.F.; Machado, J.T. Introducing the fractional-order Darwinian PSO. Signal Image Video Process. 2012, 6, 343–350. [Google Scholar] [CrossRef]
- Shahri, E.S.A.; Alfi, A.; Machado, J.T. Fractional fixed-structure H∞ controller design using augmented Lagrangian particle swarm optimization with fractional order velocity. Appl. Soft Comput. 2019, 77, 688–695. [Google Scholar] [CrossRef]
- Machado, J.T.; Kiryakova, V. The chronicles of fractional calculus. Fract. Calc. Appl. Anal. 2017, 20, 307–336. [Google Scholar] [CrossRef]
- Kosari, M.; Teshnehlab, M. Non-linear fractional-order chaotic systems identification with approximated fractional-order derivative based on a hybrid particle swarm optimization-genetic algorithm method. J. AI Data Min. 2018, 6, 365–373. [Google Scholar]
- Basetti, V.; Rangarajan, S.S.; Shiva, C.K.; Pulluri, H.; Kumar, R.; Collins, R.E.; Senjyu, T. Economic emission load dispatch problem with valve-point loading using a novel quasi-oppositional-based political optimizer. Electronics 2021, 10, 2596. [Google Scholar] [CrossRef]
- Kumar, P.; Ali, M. Solving the Economic Load Dispatch Problem by Attaining and Refining Knowledge-Based Optimization. Mathematics 2025, 13, 1042. [Google Scholar] [CrossRef]
- Du, Z.; Yin, H.; Zhang, X.; Hu, H.; Liu, T.; Hou, M.; Giannelos, S.; Strbac, G. Decarbonisation of data centre networks through computing power migration. In Proceedings of the 2025 IEEE 5th International Conference on Computer Communication and Artificial Intelligence (CCAI), Haikou, China, 23–25 May 2025; IEEE: New York, NY, USA, 2025; pp. 871–876. [Google Scholar]
- Giannelos, S.; Pudjianto, D.; Bellizio, F.; Qiu, D.; Strbac, G. A Comprehensive Review of Option Value in Energy Economics. IET Renew. Power Gener. 2025, 19, e70122. [Google Scholar] [CrossRef]
- Sheta, A.; Faris, H.; Braik, M.; Mirjalili, S. Nature-inspired metaheuristics search algorithms for solving the economic load dispatch problem of power system: A comparison study. In Applied Nature-Inspired Computing: Algorithms and Case Studies; Springer: Singapore, 2019; pp. 199–230. [Google Scholar]
- Zhan, J.P.; Wu, Q.H.; Guo, C.X.; Zheng, J.H.; Zhang, L.L.; Bazargan, M. Impacts of wind power penetration on risk constrained economic dispatch. In Proceedings of the 2013 IEEE PES Asia-Pacific Power and Energy Engineering Conference (APPEEC), Kowloon, Hong Kong, 8–11 December 2013; IEEE: New York, NY, USA, 2013; pp. 1–5. [Google Scholar]
- Saremi, S.; Mirjalili, S.; Lewis, A. Grasshopper optimisation algorithm: Theory and application. Adv. Eng. Softw. 2017, 105, 30–47. [Google Scholar] [CrossRef]
- Boggs, P.T.; Tolle, J.W. Sequential quadratic programming. Acta Numer. 1995, 4, 1–51. [Google Scholar] [CrossRef]
- Gill, P.E.; Murray, W.; Saunders, M.A. SNOPT: An SQP algorithm for large-scale constrained optimization. SIAM Rev. 2005, 47, 99–131. [Google Scholar] [CrossRef]
- Teodoro, G.S.; Machado, J.T.; De Oliveira, E.C. A review of definitions of fractional derivatives and other operators. J. Comput. Phys. 2019, 388, 195–208. [Google Scholar] [CrossRef]
- Sabatier, J.; Agrawal, O.P.; Machado, J.T. Advances in Fractional Calculus; No. 9; Springer: Dordrecht, The Netherlands, 2007; Volume 4. [Google Scholar]
- Alsumait, J.S.; Sykulski, J.K.; Al-Othman, A.K. A hybrid GA–PS–SQP method to solve power system valve-point economic dispatch problems. Appl. Energy 2010, 87, 1773–1781. [Google Scholar] [CrossRef]
- Duman, S.; Güvenç, U.; Yörükeren, N. Gravitational search algorithm for economic dispatch with valve-point effects. Int. Rev. Electr. Eng. 2010, 5, 2890–2895. [Google Scholar]
- Cai, J.; Li, Q.; Li, L.; Peng, H.; Yang, Y. A hybrid CPSO–SQP method for economic dispatch considering the valve-point effects. Energy Convers. Manag. 2012, 53, 175–181. [Google Scholar] [CrossRef]
- Albalawi, H.; Wadood, A.; Park, H. Economic load dispatch problem analysis based on modified moth flame optimizer (MMFO) considering emission and wind power. Mathematics 2024, 12, 3326. [Google Scholar] [CrossRef]
- Tsai, M.T.; Gow, H.J.; Lin, W.M. A novel stochastic search method for the solution of economic dispatch problems with non-convex fuel cost functions. Int. J. Electr. Power Energy Syst. 2011, 33, 1070–1076. [Google Scholar] [CrossRef]
- Lin, W.M.; Gow, H.J.; Tsai, M.T. Combining of direct search and signal-to-noise ratio for economic dispatch optimization. Energy Convers. Manag. 2011, 52, 487–493. [Google Scholar] [CrossRef]
- Al-Betar, M.A.; Awadallah, M.A. Island bat algorithm for optimization. Expert Syst. Appl. 2018, 107, 126–145. [Google Scholar] [CrossRef]
- Kamboj, V.K.; Bath, S.K.; Dhillon, J.S. Solution of non-convex economic load dispatch problem using Grey Wolf Optimizer. Neural Comput. Appl. 2016, 27, 1301–1316. [Google Scholar] [CrossRef]
- Sinha, N.; Chakrabarti, R.; Chattopadhyay, P.K. Evolutionary programming techniques for economic load dispatch. IEEE Trans. Evol. Comput. 2003, 7, 83–94. [Google Scholar] [CrossRef]
- Hsieh, Y.Z.; Su, M.C. AQ-learning-based swarm optimization algorithm for economic dispatch problem. Neural Comput. Appl. 2016, 27, 2333–2350. [Google Scholar] [CrossRef]
- Victoire, T.A.A.; Jeyakumar, A.E. Hybrid PSO–SQP for economic dispatch with valve-point effect. Electr. Power Syst. Res. 2004, 71, 51–59. [Google Scholar] [CrossRef]
- Wadood, A.; Sattar Khan, B.; Albalawi, H.; Alatwi, A.M. Design of the Novel Fractional Order Hybrid Whale Optimizer for Thermal Wind Power Generation Systems with Integration of Chaos Infused Wind Power. Fractal Fract. 2024, 8, 379. [Google Scholar] [CrossRef]
- Azizipanah-Abarghooee, R.; Niknam, T.; Roosta, A.; Malekpour, A.R.; Zare, M. Probabilistic multiobjective wind-thermal economic emission dispatch based on point estimated method. Energy 2012, 37, 322–335. [Google Scholar] [CrossRef]
- Hagh, M.T.; Kalajahi, S.M.S.; Ghorbani, N. Solution to economic emission dispatch problem including wind farms using Exchange Market Algorithm Method. Appl. Soft Comput. 2020, 88, 106044. [Google Scholar] [CrossRef]







| References | Main Objective | Key Findings | Limitations |
|---|---|---|---|
| [15] | ELD cost minimization using growth Optimizer | Achieved competitive cost reduction and stable convergence | No fractional memory, limited escape from local optima |
| [16] | Develop an improved economic load dispatch algorithm integrating advanced optimization strategies for ELD under practical system constraints | Demonstrated improved solution quality and convergence over classical GA and basic heuristics | Limited evaluation on wind-integrated systems; local-optima escape under VPLE not robustly addressed |
| [17] | Fractional Fish Migration for renewable-gas dispatch | Lower cost when natural gas + RES integrated | Scalability not tested on large generator sets |
| [18] | Hybrid SMA + GA optimizer (GSMA) | Achieving lowest dispatch cost in microgrid ELD simulations. | No wind modeling via IGF, higher complexity, and scalability not validated on large real-time generator sets. |
| [19] | Economic load dispatch using metaheuristic techniques | Minimize ELD cost and transmission loss by comparing PSO, ACO, and HS on 6- and 15-unit thermal plants | Single-objective only, fixed demand assumptions |
| [24] | Blockchain-integrated fractional ELD | Demonstrated feasibility of FC-based dispatch in smart contracts | Overhead of blockchain not quantified |
| [25,26,27,28] | Fractional-order MFO/Whale hybrids for energy systems | Fractional variants improve convergence smoothness and stability | Runtime impact for large-scale not discussed |
| [36] | Quasi-oppositional political optimizer for valve-point ELD | Opposition-based learning improves cost under VPLEs | No FO memory, runtime not quantified |
| [37] | Knowledge-refined optimization for ELD | Refining past knowledge improves cost vs. classical heuristics | No FO memory, no SQP local polishing |
| [38] | Data-center decarbonization via computing-power migration | Power-aware spatial computing migration supports system-level decarbonization | Not coupled with generator dispatch or SQP |
| [39] | Review of option value in energy economics | Option value is key for flexibility valuation under uncertainty | No synergy with metaheuristics or SQP explored |
| Optimization Techniques | P1 (MW) | P2 (MW) | P3 (MW) | Total Generation | Total Cost (USD/h) |
|---|---|---|---|---|---|
| GA-PS-SQP [49] | 300.30 | 400 | 149.70 | 850 | 8234.10 |
| PSO-SQP [49] | 300.30 | 400 | 149.70 | 850 | 8234.10 |
| QOPO [50] | 300.25 | 400 | 149.75 | 850 | 8234.07 |
| GA [49] | 398.7 | 399.6 | 50.1 | 848.4 | 8222.1 |
| GSA [48] | 300.210 | 149.795 | 399.995 | 850 | 8234.1 |
| PSO [49] | 300.3 | 400 | 149.7 | 850 | 8234.1 |
| MMFO [50] | 396.769 | 328.4747 | 124.7563 | 850 | 8194.4800 |
| FGOA-SQP | 393.1698 | 334.6038 | 122.2264 | 850 | 8194.36 |
| Algorithms | Total Generation Fuel Cost (USD/h) | Improvement Achieved Against Other Algorithm |
|---|---|---|
| CPSO [49] | 8234.07 | 0.48% |
| NSS [51] | 8234.08 | 0.48% |
| NDS [52] | 8234.07 | 0.48% |
| iBA [53] | 8234.08 | 0.48% |
| EP [52] | 8234.1357 | 0.48% |
| CPSO-SQP [49] | 8234.07 | 0.48% |
| GWO [55] | 8253.11 | 0.71% |
| MFEP [55] | 8234.08 | 0.48% |
| GSA [48] | 8234.1 | 0.48% |
| QOPO [50] | 8234.07 | 0.48% |
| MFO [50] | 8198.23141 | 0.047% |
| GA-PS-SQP [47] | 8234.1 | 0.48% |
| GAB [55] | 8234.08 | 0.48% |
| FGOA-SQP | 8194.36 |
| Generating Units | MFO [50] | NN-EPSO [54] | GWO [54] | MMFO [50] | QOPO [49] | FGOA-SQP |
|---|---|---|---|---|---|---|
| 1 | 807.1247 | 490 | 807.1247 | 481.7726 | 628.3183 | 506.9118 |
| 2 | 144.869 | 189 | 144.869 | 194.1905 | 298.1864 | 253.4559 |
| 3 | 297.9434 | 214 | 297.9434 | 244.7307 | 223.7622 | 253.4559 |
| 4 | 60 | 160 | 60 | 116.1982 | 60.00008 | 99.3628 |
| 5 | 60 | 90 | 60 | 117.4941 | 60 | 99.3628 |
| 6 | 60 | 120 | 60 | 132.1647 | 60 | 99.3627 |
| 7 | 60 | 103 | 60 | 77.94045 | 159.7331 | 99.3627 |
| 8 | 60 | 88 | 60 | 125.2659 | 60 | 99.3628 |
| 9 | 60.0362 | 104 | 60.0362 | 92.16435 | 60 | 99.3627 |
| 10 | 40 | 13 | 40 | 40 | 40 | 40.0000 |
| 11 | 40.0267 | 58 | 40.0267 | 43.26936 | 40 | 40.0000 |
| 12 | 55 | 66 | 55 | 78.6438 | 55 | 55.0000 |
| 13 | 55 | 55 | 55 | 56.16537 | 55.00001 | 55.0000 |
| Total Cost (USD/h) | 18,008.89 | 18,442.59 | 18,051.11 | 17,960.14 | 17,988.99 | 17,932.4741 |
| Algorithms | Total Fuel Cost | Improvement Achieved Against Other Algorithm (%) |
|---|---|---|
| GA-SQP [24] | 24,650.96 | 27.25% |
| FA [24] | 24,650.50 | 27.2% |
| CSA [24] | 24,190.26 | 25.86% |
| FO_FA [24] | 24,280.13 | 26.14% |
| FMFO [24] | 23,938.71 | 25.09% |
| FWOA [58] | 23,313.53 | 23.08% |
| CEP [55] | 18,048.21 | 0.64% |
| FEP [55] | 18,018.00 | 0.47% |
| MFEP [55] | 18,028.09 | 0.53% |
| PSO [36] | 18,030.72 | 0.54% |
| MFO [50] | 18,008.89 | 0.42% |
| IFEP [55] | 17,994.07 | 0.34% |
| PSO [57] | 18,030.72 | 0.54 |
| EP-SQP [57] | 17,991.03 | 0.32% |
| QOPO [49] | 17,988.99 | 0.31% |
| FGOA-SQP | 17,932.4741 |
| Power Units | MMFO [50] | MFO [50] | FGOA-SQP |
|---|---|---|---|
| 1 | 112.2146 | 114 | 36.0000 |
| 2 | 85.7714 | 110.782043 | 114.0000 |
| 3 | 88.2117 | 97.35768193 | 97.4002 |
| 4 | 180.9641 | 179.853732 | 190.0000 |
| 5 | 82.4790 | 47 | 97.0000 |
| 6 | 139.9986 | 140 | 68.0000 |
| 7 | 300 | 300 | 259.6000 |
| 8 | 289.7228 | 300 | 300.0000 |
| 9 | 288.4185 | 285.1041 | 300.0000 |
| 10 | 200.5044 | 130 | 130.0000 |
| 11 | 289.2551 | 318.0878 | 94.0000 |
| 12 | 243.7934 | 94 | 94.0000 |
| 13 | 304.4608 | 216.8874 | 394.2788 |
| 14 | 390.7212 | 484.0405941 | 394.2789 |
| 15 | 500 | 500 | 484.0380 |
| 16 | 353.3224 | 500 | 304.5192 |
| 17 | 313.0460 | 500 | 489.2799 |
| 18 | 421.2108 | 220 | 500.0000 |
| 19 | 495.8544 | 511.4687 | 421.5199 |
| 20 | 518.3697 | 550 | 511.2795 |
| 21 | 534.9080 | 523.2265 | 523.2804 |
| 22 | 519.7360 | 345.1678 | 523.2801 |
| 23 | 461.0149 | 523.2798 | 523.2798 |
| 24 | 532.9676 | 550 | 523.2799 |
| 25 | 532.8027 | 523.2365 | 523.2800 |
| 26 | 541.2884 | 522.6056 | 523.2799 |
| 27 | 80.9368 | 47 | 47.0000 |
| 28 | 112.6556 | 163.3979 | 190.0000 |
| 29 | 126.9149 | 169.6291 | 190.0000 |
| 30 | 158.8551 | 190 | 159.7338 |
| 31 | 199.9890 | 172.465 | 200.0000 |
| 32 | 172.3346 | 166.535 | 200.0000 |
| 33 | 90 | 90 | 164.8002 |
| 34 | 86.84495 | 65.63347 | 89.1143 |
| 35 | 57.10207 | 110 | 110.0000 |
| 36 | 72.98398 | 110 | 101.1978 |
| 37 | 500.4913 | 511.2403 | 511.2794 |
| 38 | 19.85508 | 18 | 18.0000 |
| 39 | 46.0001 | 46 | 46.0000 |
| 40 | 54 | 54 | 54.0000 |
| Total Cost | 138,155.7853 | 139,576.3965 | 137,208.4176 |
| Optimization Techniques | Minimum Fuel Cost | Improvement Achieved Against Other Algorithm (%) |
|---|---|---|
| FWOA-I [58] | 149,598.9 | 8.28% |
| FWOA-II [58] | 145,750.4 | 5.86% |
| FWOA-III [58] | 142,413.4 | 3.65% |
| FWOA-IV [58] | 141,195.7 | 2.82% |
| PWTED1 [58] | 137,984.38 | 0.562% |
| COOT [24] | 139,000.63 | 1.28% |
| GAEPSO [60] | 146,035.00 | 6.04% |
| DWTED2 [59] | 154,993.00 | 11.47% |
| EMA [60] | 144,356.00 | 4.95% |
| PWTED2 [54] | 156,878.97 | 12.53% |
| Best Compromise [59] | 143,587.90 | 4.44% |
| PSO [60] | 142,068.00 | 3.42% |
| MFO [50] | 139,576.3965 | 1.69% |
| MMFO [50] | 138,155.7853 | 0.68% |
| FGOA-SQP | 137,208.4176 |
Disclaimer/Publisher’s Note: The statements, opinions and data contained in all publications are solely those of the individual author(s) and contributor(s) and not of MDPI and/or the editor(s). MDPI and/or the editor(s) disclaim responsibility for any injury to people or property resulting from any ideas, methods, instructions or products referred to in the content. |
© 2026 by the authors. Licensee MDPI, Basel, Switzerland. This article is an open access article distributed under the terms and conditions of the Creative Commons Attribution (CC BY) license.
Share and Cite
Wadood, A.; Khan, B.S.; Khan, B.M.; Park, H.; Kang, B.O. A Fractional Hybrid Strategy for Reliable and Cost-Optimal Economic Dispatch in Wind-Integrated Power Systems. Fractal Fract. 2026, 10, 64. https://doi.org/10.3390/fractalfract10010064
Wadood A, Khan BS, Khan BM, Park H, Kang BO. A Fractional Hybrid Strategy for Reliable and Cost-Optimal Economic Dispatch in Wind-Integrated Power Systems. Fractal and Fractional. 2026; 10(1):64. https://doi.org/10.3390/fractalfract10010064
Chicago/Turabian StyleWadood, Abdul, Babar Sattar Khan, Bakht Muhammad Khan, Herie Park, and Byung O. Kang. 2026. "A Fractional Hybrid Strategy for Reliable and Cost-Optimal Economic Dispatch in Wind-Integrated Power Systems" Fractal and Fractional 10, no. 1: 64. https://doi.org/10.3390/fractalfract10010064
APA StyleWadood, A., Khan, B. S., Khan, B. M., Park, H., & Kang, B. O. (2026). A Fractional Hybrid Strategy for Reliable and Cost-Optimal Economic Dispatch in Wind-Integrated Power Systems. Fractal and Fractional, 10(1), 64. https://doi.org/10.3390/fractalfract10010064
