Next Article in Journal
MESETO: A Multi-Strategy Enhanced Stock Exchange Trading Optimization Algorithm for Global Optimization and Economic Dispatch
Previous Article in Journal
Inference for Upper Record Ranked Set Sampling from Kies Model with k-Cycle Effect
Previous Article in Special Issue
Considering the Impact of Adverse Weather: Integrated Scheduling Optimization of Berths and Quay Cranes
 
 
Font Type:
Arial Georgia Verdana
Font Size:
Aa Aa Aa
Line Spacing:
Column Width:
Background:
Article

Multiple Waste Crane Scheduling Based on Cooperative Optimization of Discrete Ivy Algorithm and Simulated Annealing

1
Grandtop Design and Research Institute Co., Ltd., Guangzhou 510499, China
2
School of Automation Science and Engineering, South China University of Technology, Guangzhou 510641, China
*
Author to whom correspondence should be addressed.
These authors contributed equally to this work.
Mathematics 2026, 14(6), 980; https://doi.org/10.3390/math14060980
Submission received: 16 January 2026 / Revised: 3 March 2026 / Accepted: 11 March 2026 / Published: 13 March 2026

Abstract

Efficient scheduling of co-rail waste cranes is critical for ensuring continuous incinerator operation and reducing energy costs in waste-to-energy plants. Existing scheduling methods fail to address the unique characteristics of waste crane operations like task heterogeneity and dynamic spatial interference. To address this, a mixed-integer linear programming model is established to minimize the total crane traveling distance and task delays. A two-stage Discrete Ivy-Simulated Annealing (DIVY-SA) algorithm is proposed: the Ivy algorithm (IVYA) is discretized to generate high-quality task sequences, which are then refined by Simulated Annealing (SA) via a fine-grained local search. A heuristic task assignment scheme and a discrete-event simulation module are designed to evaluate task sequences accurately. Experiments using real-world operational data from a waste incineration plant cover task scales of 25 to 200, representing scheduling horizons of 15 min to 2 h. The algorithm’s runtime (15.04–652.81 s) demonstrates computational feasibility for near-real-time scheduling via a rolling horizon strategy. Results show that DIVY-SA outperforms representative metaheuristic algorithms and reduces the average total traveling distance by 22.19% compared with manual scheduling. This work provides technical support for the intelligent upgrading of waste incineration plants, effectively cutting energy consumption and improving operational efficiency.

1. Introduction

With the rapid acceleration of global urbanization, the effective management of municipal solid waste has become a critical environmental and socio-economic challenge. Waste incineration plants have emerged as a predominant solution. They not only effectively reduce environmental pollution but also generate substantial amounts of energy, achieving waste resource utilization. As the global demand for renewable energy grows, incineration plants are undergoing a significant digital transformation to enhance operational stability and energy recovery efficiency [1,2,3]. The waste storage warehouse, a key transit hub in incineration plants, relies on multiple co-rail waste cranes to perform tasks such as waste transferring, turning, and feeding into furnaces. Consequently, developing an efficient and automated scheduling strategy for multiple co-rail waste cranes is no longer merely a technical enhancement but a strategic necessity for the modern smart waste-to-energy industry.
Due to the unique characteristics of the waste-handling environment, applying existing crane scheduling methodologies to waste incineration plants presents significant challenges. Previous research on crane scheduling has primarily focused on quays [4,5], general warehouses [6], container terminals [7], or factories [8]. These scenarios typically involve homogeneous tasks (loading/unloading) within structured storage environments, where goods have fixed coordinates and cranes operate in relatively independent zones with simple interference constraints. In contrast, waste crane systems operate in an unstructured, continuous environment characterized by three distinct complexities that existing methods fail to address:
(1)
Task heterogeneity and process complexity: Unlike standard material handling, waste cranes must perform diverse tasks (transfer, turning, and feeding) with distinct operational procedures.
(2)
High-frequency spatial interference: Multiple cranes share a single pair of rails over a limited operational space. The non-deterministic nature of waste accumulation leads to frequent, dynamic trajectory conflicts that simple zoning strategies or static collision penalties cannot resolve.
(3)
Time-window constraints: The feeding tasks are subject to rigid time windows imposed by the incinerator’s operational state. Failure to meet these windows risks furnace shutdowns, making timeliness far more critical than in general warehousing.
Our previous study [9] focused on this problem and established a basic scheduling framework using a simulation-based Genetic Algorithm (GA) to minimize makespan. However, it overlooked critical operational realities. First, it formulated only a simulation-based mathematical model rather than a standard Mixed-Integer Linear Programming (MILP) model, which precludes the use of exact algorithms. Second, neglecting time window constraints renders the schedule impractical for real-world continuous incineration. Third, the simulation module, which relied on a time-step-based simulation mechanism, incurred excessive computational costs, thereby hindering the feasibility of real-time application. Fourth, the GA struggles to escape local optima when solving such highly constrained problems.
To address these unresolved issues, this paper tackles the research problem of coordinated task assignment and scheduling for multiple co-rail waste cranes to reduce energy consumption, considering task heterogeneity, dynamic spatial interference, and time window constraints. The novelty of this study and the main contributions related to crane scheduling are summarized as follows:
(1)
Mathematical Modeling: We construct the first standardized MILP model for the multiple waste crane scheduling problem. It establishes a complete theoretical benchmark for this NP-hard problem, and its relaxed form for dynamic interference provides a rigorous theoretical lower bound (LB) to quantify the performance of various metaheuristic algorithms.
(2)
Problem-solving Framework: A scheduling scheme is represented by task sequencing and task assignment. A metaheuristic algorithm is employed to optimize the task sequences, while the corresponding task assignment for each sequence is determined by the proposed heuristic method.
(3)
Algorithm Design: To search for high-quality task sequences, the Ivy algorithm (IVYA) [10] is first discretized and combined with the Simulated Annealing (SA) algorithm, forming our two-stage Discrete Ivy-Simulated Annealing (DIVY-SA) algorithm. Compared with classical metaheuristics like PSO and GA, it effectively overcomes the premature convergence of PSO and the limited local search capability of GA when handling the high-dimensional, discrete constraints of waste crane scheduling.
(4)
Simulation: A discrete-event simulation (DES) module is constructed to precisely calculate the objective function values for every task sequence under its corresponding assignment. This allows for accurate objective evaluation while accounting for dynamic spatial interference, which is often neglected in traditional mathematical models.
(5)
Practical Validation: The effectiveness of the proposed method is validated through extensive experiments using real-world data from an incineration plant in Guangzhou, demonstrating a 22.19% reduction in the total waste crane traveling distance compared with manual scheduling.

2. Literature Review

2.1. Crane Scheduling

Crane scheduling is primarily divided into single-crane scheduling, dual-crane scheduling, and multi-crane scheduling based on the number of cranes employed.
Kim and Kim [11] first formulated single-crane scheduling as an integer programming problem to optimize the loading sequence and container paths. Subsequent work often addressed uncertainties. For instance, Zheng et al. [12] established a two-stage stochastic programming model to minimize task delays. Wang et al. [13] studied yard cranes and Input/Output (I/O) points coordination using Greedy Randomized Adaptive Search Procedure (GRASP). Compared with studies on multi-crane scheduling, these studies do not involve complex spatial interference, resulting in lower problem complexity.
Dual-crane scheduling emphasizes crane coordination for maximum efficiency. For example, Huang and Li [14] constructed an online scheduling model based on non-zero-sum games for twin cranes in container terminals and proposed a look-ahead algorithm. Oladugba et al. [15] optimized dual-crane scheduling by dynamically adjusting handshake zones. Yin et al. [16] investigated the scheduling problem of twin automated stacking cranes in a novel yard layout with dual-end handover areas, proposing a MILP model and a hybrid “Dividing, Resequencing, and Exchanging” (DRE) algorithm to minimize the makespan and the total job tardiness. For parallel-working cranes, Luan and Jia [17] proposed a spatial task allocation method to decouple the problem and used the approximate Traveling Salesman Problem (TSP) solver LKH-3 to solve it. Guo et al. [7] developed a fix-and-optimize procedure based on adaptive selection of decomposition operators. Zheng et al. [18] proposed a heuristic algorithm named Dividing, Sequencing and Comparing (DSC) considering uncertainties. Generally, dual-crane systems have lower interference risks than multi-crane systems, allowing decoupling methods to simplify the problem.
Multi-crane scheduling focuses on reducing interference caused by safety distance constraints. Peterson et al. [19] generated task sequences and crane allocation schemes using decision trees and state space reduction techniques. Lei et al. [20] proposed transitive priority change rules and designed an Improved Cuckoo Search algorithm (ICS). Yuan et al. [21] constructed a Dynamic Area Allocation (DAA) model based on Bayesian networks to reduce interference by dividing task areas according to time-space probability distribution. Zhao et al. [22] aimed to minimize energy consumption by optimizing crane avoidance strategies and constructed a digital twin framework for accurate energy assessment. For algorithm optimization, Wang and Hu [23] transformed multi-resource scheduling into single-resource scheduling by adding virtual nodes. Xie et al. [24] proposed a heuristic algorithm based on feasible solution properties for multi-crane scheduling with no-delay unloading constraints. Qiu et al. [25] developed a metaheuristic algorithm based on the framework of the Non-dominated Sorting Genetic Algorithm (NSGA-II). These studies focus on single-type tasks. However, waste cranes not only handle tasks with varying procedures and time requirements but also have restricted operating ranges, leading to more complex interference issues.
In general, the inherent complexities specific to waste crane scheduling remain inadequately addressed by existing methods. Specifically, waste crane operations involve different tasks, including waste transferring, turning, and timed feeding of waste to furnaces, with significant variations in procedures and time requirements. Moreover, the waste cranes operate within confined spaces, leading to frequent spatial overlaps and dynamic interference during simultaneous movements. Furthermore, feeding tasks are subject to time window constraints dictated by incinerator conditions, requiring scheduling strategies to satisfy the operational demands.
Regarding existing methodologies for crane scheduling, several limitations persist. Exact algorithms [11,12,24] suffer from a “variable explosion” when modeling the continuous coordinates and dynamic collision avoidance behaviors of multiple cranes. This leads to prohibitive computational costs that fail to meet the real-time scheduling requirements of waste cranes. Heuristic rules [14,15,17,21] offer rapid execution but often struggle to guarantee solution optimality, especially when handling heterogeneous tasks with time windows. Reinforcement Learning [26,27,28], despite its recent emergence, often acts as a “black box” lacking the interpretability and safety guarantees essential for heavy-duty industrial operations. Furthermore, its generalization capability remains inconsistent across varying waste inflow scenarios. In contrast, metaheuristics [18,19,20,22,23,25] have been extensively validated for complex combinatorial problems. However, standard metaheuristics frequently succumb to premature convergence in the highly constrained waste crane solution space. This limitation motivates the development of the hybrid DIVY-SA algorithm proposed in this study.

2.2. Heuristic Optimization Algorithms

As the multi-crane scheduling problem is NP-hard, it is often solved using heuristic algorithms to obtain approximate optimal solutions. These are categorized by search strategy into single-based and population-based approaches.
Single-based algorithms start with one initial solution and iteratively improve it through neighborhood search, perturbation, or rules. Kirkpatrick et al. [29] proposed the SA algorithm, which controls the probability of accepting worse solutions via temperature parameters and theoretically converges to the global optimum with slow temperature decay. It has demonstrated strong optimization capability and is thus still widely adopted in numerous studies [30,31,32,33]. Glover [34] introduced Tabu Search (TS) to avoid revisiting recent solutions, which has been proven effective in TSPs and scheduling problems. Ropke and Pisinger [35] developed the Large Neighborhood Search (LNS) algorithm, which explores larger solution spaces by destroying and reconstructing solutions, exhibiting strong local optimization capabilities for complex problems.
Population-based algorithms perform parallel searches using multiple solutions, simulating biological collaboration, competition, or evolution. GA [36], a classic example, simulates biological evolution through selection, crossover, and mutation, with wide applications in function optimization and combinatorial problems. Subsequent improvements include adaptive crossover/mutation rates [37] and elitism preservation strategies [38]. Kennedy and Eberhart [39] proposed the Particle Swarm Optimization (PSO) algorithm, inspired by birds’ foraging behavior, which outperforms GA in continuous optimization. Since then, optimization algorithms that simulate the group behaviors of plants and animals have gradually emerged. For example, the Grey Wolf Optimizer (GWO) [40], inspired by the social hierarchy and hunting mechanisms of grey wolves, simulates the process of cooperative hunting to iteratively search for the optimal solution. The Aquila Optimizer (AO) [41], inspired by the predatory behaviors of aquilas, performs efficient global exploration and local exploitation. The Hippopotamus Optimizer (HO) [42], inspired by the living habits and behavioral patterns of hippopotamuses, efficiently solves complex optimization problems by simulating their exploration, defense, and evasion behaviors. The IVYA [10], inspired by the growth behaviors of ivy, conducts efficient searches in the solution space by simulating its growth and diffusion strategies. Recently, several studies [43,44,45] have achieved promising results by employing the IVYA.
Recent evaluations of metaheuristics have indicated that most nature-inspired algorithms suffer from issues including excessive metaphorical extension and insufficient scientific support. In contrast, the growth model of the IVYA is intuitive and coherent under a mechanistic framework, which provides a direct and reasonable justification for the underlying operational mechanism of the algorithm. The IVYA conducts optimization search through coordinated growth and adaptive diffusion. Unlike GA or other metaheuristic algorithms, it does not require the selection of appropriate genetic operators, nor does it demand extensive parameter tuning tailored to problem-specific characteristics. Moreover, IVYA’s growth model is more directional and logical, allowing it to cover high-quality solution regions more effectively. Given the complexity of the waste crane scheduling problem and the stability required in actual factory operations, the IVYA has become our preferred optimization algorithm. During the research, we found that the IVYA is relatively deficient in local search capability. Therefore, we integrate the SA algorithm with the IVYA to construct a two-stage hybrid optimization algorithm. This not only enhances the local search capability of DIVY but also reduces the sensitivity of the SA algorithm to initial solutions and parameters.

3. Problem Description and Modeling

3.1. Problem Description

This paper considers a waste storage warehouse (Figure 1) with a waste pool, unloading/feeding ports, and waste cranes that perform feeding, turning, and transferring tasks.
(1)
Waste Pool
The rectangular waste pool (L × W × H) contains s feeding ports and p unloading ports (s, p > 1). Waste is stored in three zones: the raw waste zone (newly unloaded waste), the fermenting waste zone (draining/fermenting waste), and the fermented waste zone (incinerable waste). The zones rotate sequentially and are gridded to facilitate crane operation. Once the waste in the fermented waste zone is completely incinerated and the waste in the fermenting waste zone has fully fermented, the fermenting waste zone is converted into a fermented waste zone, and the raw waste zone will also be converted into a fermenting waste zone. Meanwhile, the original location of the fermented waste zone serves as a raw waste zone to receive newly unloaded waste.
(2)
Waste Crane
Warehouses typically have r (r > 1) waste cranes spanning the waste pool. Each crane has a gantry (moving along the X-axis within a defined range), a trolley (moving along the Y-axis), and a grab bucket (hoisting on the Z-axis). All cranes utilize a common rail design, and a safe distance must be kept between their gantries.
(3)
Waste Operation Process
In daily management, cranes are typically required to perform the following three tasks:
  • Feeding task: Grab waste from the fermented waste zone and move it to the left side of the furnace feeding port, then evenly discharge it into the port from left to right. Each feeding task should be performed within a designated time window.
  • Transferring task: Transfer newly unloaded waste at the waste unloading ports to the raw waste zone for stockpiling.
  • Turning task: Loosen surface waste in the fermenting waste zone by repeatedly grabbing and releasing it to facilitate fermentation.
In scheduling, waste cranes should feed furnaces within the required time windows, and complete the transferring and turning tasks in other time periods. The aim of the scheduling is to minimize the total traveling distance of cranes and the total delay time of tasks.
(4)
Task Interaction Analysis
In the waste crane scheduling problem, task interactions do not originate from logical precedence or procedural dependencies, as the three types of tasks are operationally independent. Instead, the interaction is characterized by an indirect coupling caused by the shared rail system and limited operational space. As illustrated in Figure 2, since multiple cranes operate on a common rail, the execution of one task inevitably creates spatial-temporal interference, potentially delaying others or making additional travel distances to avoid. Therefore, it is essential to optimize task assignment and sequencing to minimize the total crane traveling distances caused by interference and task delays.

3.2. Model Assumptions

This paper investigates a static scheduling model for waste cranes, based on the following assumptions:
(1)
The acceleration and deceleration processes are ignored, and the gantries are assumed to move at a constant average speed.
(2)
The operations of the grab bucket (including trolley travel in the Y-direction, hoisting in the Z-direction, and grabbing/releasing waste) can be completed within a predetermined time.
(3)
The quantity and information of tasks are known and given by the upper-level system.
(4)
The model excludes unexpected events like crane failures or demand changes.
These assumptions define the scope of this model as a deterministic optimization approach. These simplifications may not fully capture the dynamic uncertainties of a real-world waste incineration plant, but they are necessary to ensure the computational feasibility of the MILP model. Therefore, in practical engineering applications, this model is intended to be deployed within a rolling horizon strategy. The static scheduling model is iteratively re-optimized at fixed intervals or triggered by specific dynamic events. At the start of each rescheduling window, the cranes’ current physical coordinates and any unfinished tasks are fed into the model as the new initial state, ensuring continuous adaptation to operational uncertainties and compensating for the limitations of the static model.

3.3. Mathematical Model

To address the multiple waste crane scheduling problem, we construct a MILP model as a relaxation of the original scheduling problem. This model aims to minimize the total traveling distance of cranes and the total delay time of tasks. It incorporates various complex constraints, including crane operating ranges, safety distances, and task time windows. The model’s parameters and variables are defined in Table 1 and Table 2.
min F = k K D k + i N f e e d T i + M i N δ i
subject to:
k K x k i = 1 ,   i N
x k i R k i ,   i N , k K
j N , j i y k i j x k i ,   i N , k K
i N , i j y k i j x k j ,   j N , k K
2 y k i j x k i + x k j ,     i , j N , k K
z k i = x k i j N , j i y k j i ,     i N , k K
i N z k i 1 ,     k K
S j S i + p i + t i j M 1 k K y k i j ,     i , j N , i j
S i d k i i n i t v M ( 1 z k i ) ,     i N , k K
S i E i ,     i N f e e d
T i S i L i ,     i N f e e d
T i 0 ,     i N f e e d
T i H i + M δ i ,     i N
S j S i + p i M ( 1 σ i j ) ,     ( i , j ) Ω
S i S j + p j M σ i j ,     ( i , j ) Ω
D k = i N x k i d i l o a d + i N j N , j i y k i j d i j e m p t y + i N z k i d k i i n i t ,     k K
Equation (1) is the objective function, aiming to minimize the total traveling distance of cranes and the total delay time of tasks. Considering the actual crane operations, strict hard time window constraints often lead to infeasibility. Therefore, we adopt a soft time window strategy. This approach allows tasks to be executed outside the time window at the cost of a linearly increasing penalty. Additionally, a severe penalty is introduced to prevent excessive task delays.
The assignment of equal weights to traveling distance and delay time is justified by both physical and algorithmic considerations. First, given the typical crane speed of 1 m/s, one second of delay is numerically equivalent to one meter of additional travel distance, allowing both metrics to be unified into a generalized ‘distance-based cost’ without dimensional bias. Second, due to the existence of task time windows, the delay for each task can typically be reduced to zero in an optimal solution. Even if not zero, the magnitude of these delays remains comparable to that of the traveling distance, resulting in a limited impact on the incineration plants.
Constraint (2) enforces the fundamental logic that each task must be assigned to exactly one crane. Constraint (3) incorporates the physical limitations, ensuring that task i can only be assigned to crane k if the task’s location falls within crane k’s operating range. Constraints (4) to (6) define the logical sequence of tasks. Specifically, Constraints (4) and (5) guarantee that each task has at most one predecessor and one successor on the same crane. Constraint (6) ensures that a sequence link ykij can only exist if both tasks i and j are assigned to crane k. Constraints (7) identify the first task for each crane. Constraint (8) guarantees that each crane starts with a single unique task.
Constraints (9) to (11) govern the timeline of operations. Specifically, Constraint (9) ensures that the start time of each task is no earlier than the sum of the completion time of its preceding task and the empty travel time required to reach it. Constraint (10) guarantees that the start time of the initial task for each crane is no earlier than the empty travel time from the crane’s initial position to that task. Constraint (11) enforces that the start time of a task must satisfy the lower bound of its predefined time window.
Constraints (12) to (14) define the soft time window mechanism for feeding tasks. Constraints (12) and (13) calculate the delay time. Constraint (14) identifies tasks that incur excessive delays. Constraints (15) and (16) force task pairs with overlapping physical spaces to be separated in the time dimension to prevent collisions during task execution. However, they do not account for dynamic trajectory interference—such as crossing paths during empty travel between task zones. Modeling such interference in a linear programming framework need to split the whole process timespan into short time intervals and may yield an overly granular programming. Consequently, the MILP can provide a rigorous theoretical LB for the original problem. Constraint (17) formulates the calculation of the total traveling distance for each crane.
This multi-waste crane scheduling model is analogous to the Parallel Machine Scheduling Problem (PMSP), which is a typical NP-hard problem. However, distinct from standard PMSP, this problem involves spatial interference between cranes, task time windows, and dynamic setup times. These unique characteristics render existing parallel machine scheduling methods inapplicable. Moreover, considering the relaxed constraints of crane interference (15–16), this mathematical model can provide a theoretical LB for the original problem. To mitigate this limitation and enhance computational efficiency for large-scale problems, we propose a hybrid scheduling strategy combining metaheuristics with simulation.

4. Solution Method

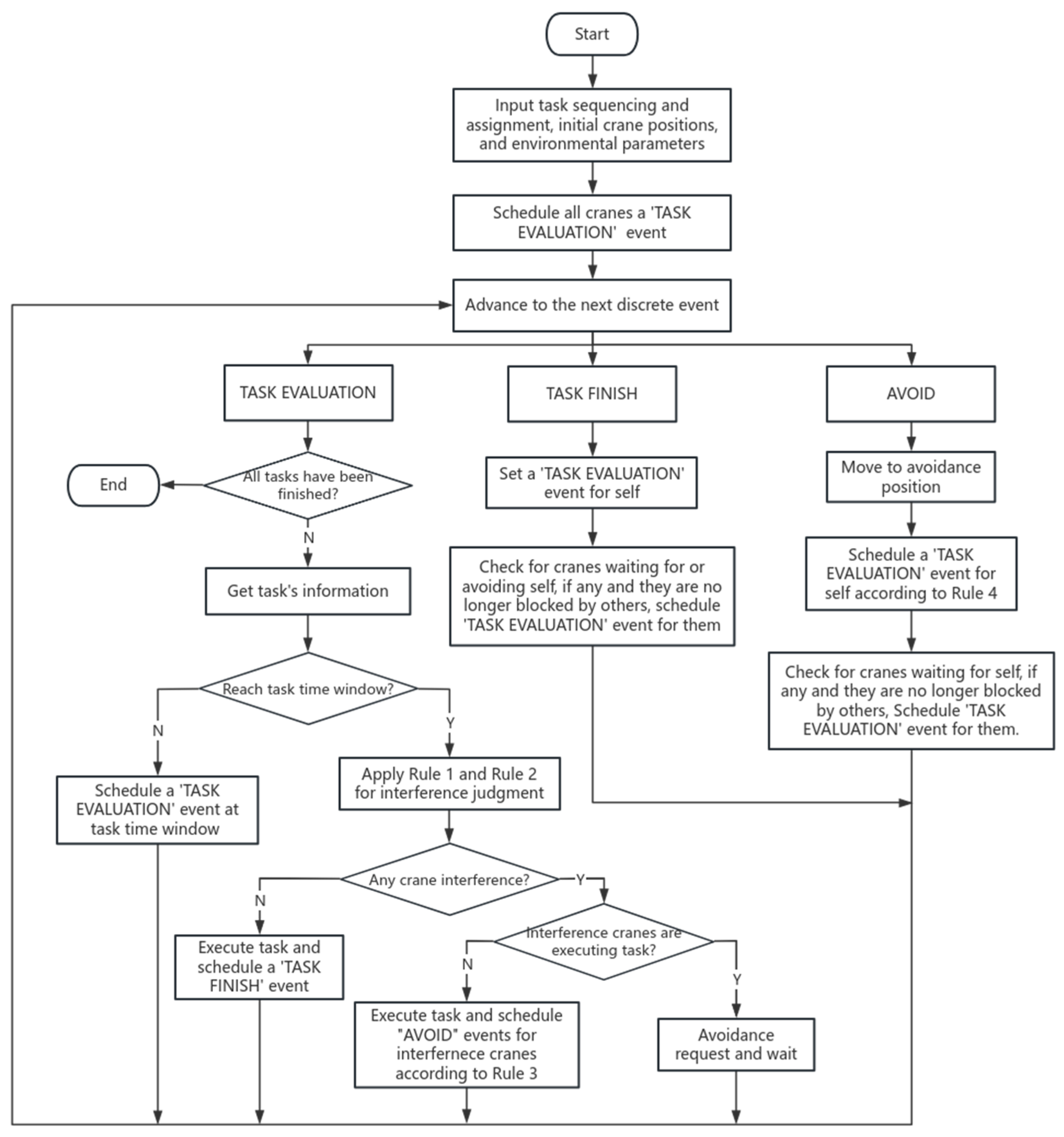
A two-stage DIVY-SA algorithm is proposed to solve the problem. The flowchart of the algorithm is shown in Figure 3. We first generate the initial task sequence population and conduct feasibility processing on it. Then, we assign cranes to each task in the individuals of the population according to the task assignment scheme, with the goal of minimizing the execution and avoidance distances for all waste cranes. Due to the complex operation of waste cranes, it is difficult to obtain the fitness value through mathematical calculation. Therefore, we utilize a simulation module for this purpose. After that, we utilize the DIVY algorithm’s broad-range search capability to identify high-quality task sequences, and then employ the SA algorithm’s fine-grained search capability to perform a refined search.

4.1. Population Encoding and Initialization

We use integer encoding for population individuals. For a given task set N = { 1,2 , , n } , each task π i N is represented as ( τ i , P i s , P i e , E i , L i , H i ) , where the parameters respectively denote the task type, start/end positions, start/end times, and threshold of excessive delay. Specifically, τ i = 1 denotes a feeding task, τ i = 2 represents a transferring task, and τ i = 3 indicates a turning task. For feeding tasks, the end position is defined as the center coordinate of the corresponding feeding port. Regarding time constraints, only feeding tasks are subject to specific time windows; for all other tasks, the earliest start time is set to 0, and the latest start time is set to M. Therefore, each population individual can represent a task sequence, expressed as π = ( π 1 , π 2 , , π n ) , where π j N indicates the index of the j-th task to be executed and j = 1 n { π j } = N .
The encoding generation and preprocessing are shown in Figure 4. First, a continuous encoded sequence (a) consisting of random numbers is generated. Then, these numbers are sorted in ascending order based on their magnitude, and an integer encoding (c) is derived by mapping each value to its rank in the ascending order. Finally, to improve the initial population’s quality, we perform feasibility processing: tasks with time-window constraints are extracted, sorted by their start times, and reinserted into the original positions vacated by the extraction. This feasibility processing helps improve the quality of the initial task sequence population.

4.2. Allocation of Tasks to Cranes

Directly searching for both task sequences and crane assignments using metaheuristics would result in an enormously large solution space. Consequently, we introduce a heuristic task assignment method. Although this approach may theoretically lead to local optima, it is indispensable for effectively narrowing down the search space to a manageable size.
In the waste crane scheduling system, multiple cranes face issues related to their operating range constraints and mutual interference. Therefore, during task assignment, it is necessary to consider not only whether each crane can complete the task but also the additional traveling distance caused by cranes’ avoidance behaviors. We propose a task assignment scheme based on minimizing the execution and avoidance distances of all waste cranes. This method assumes that all cranes execute the tasks in the task sequence serially. Assuming that crane k ( k K ) has an initial position P k i n i t , the detailed steps of task assignment for the tasks in a task sequence (denoted as π = ( π 1 , π 2 , , π n ) ) are as follows.
Step 1. Set task i = π 1 . Set the positions of all cranes to their initial positions: P k = P k i n i t .
Step 2. For each feasible crane k with Rki = 1, calculate the total traveling distance dki of all cranes when crane k executes task i and other cranes avoid it, which consists of the following three parts.
(1) The loaded travel distance for task i:
d i l o a d = P i e P i s + w ,      i f   τ i = 1 P i e P i s ,              i f   τ i = 2 0 ,                          i f   τ i = 3
where w denotes half the width of the feeding port.
(2) The distance from the current position of crane k to the start position of task i:
d k i m o v e = P k P i s
(3) The total avoidance distance travelled by other cranes to avoid crane k:
d k i a v o i d = j K , j k P k j a v o i d P j
Herein, P k j a v o i d is the avoidance position of crane j when crane k executes task i.
When j < k (crane j is on the left of crane k), it is determined as:
P k j a v o i d = min P j , m i n P k , P i s , P i e w d s a f e ,   if   τ i = 1 min P j , min P k , P i s , P i e d s a f e ,         otherwise
When j > k (crane j is on the right of crane k), it is determined as:
P k j a v o i d = max P j , m a x P k , P i s , P i e + w + d s a f e ,   if   τ i = 1 max P j , m a x P k , P i s , P i e + d s a f e ,         otherwise
where dsafe is the safety distance between adjacent cranes’ gantries.
The total traveling distance dki is the sum of three parts:
d k i = d i l o a d + d k i m o v e + d k i a v o i d ,   if   R k i = 1 M ,                                  otherwise
Step 3. Select the crane k* with the minimum total traveling distance dki for task i. If multiple cranes have the same minimum distance, select the one with the smallest index, expressed as:
k * = m i n { a r g min d k i }
Step 4. Update the position of crane k* as:
P k * = P i e + w ,   i f   τ i = 1 P i e ,     o t h e r w i s e
Update the position of crane j ( j K ,   j k * ) as:
P j = P k * j a v o i d
Step 5. Set i as the next task in the task sequence and repeat Step 2 to 4 until all tasks have been assigned.
This assignment method tends to choose cranes that minimize interference, thereby reducing the frequency of interference and further decreasing the total traveling distance of all cranes. Meanwhile, minimizing distance implicitly contributes to reducing makespan and delays by shortening operation time.

4.3. Fitness Calculation Using Simulation Module

Considering that the mathematical calculation of the fitness is extremely complex due to the cranes’ complex operation, a DES module is proposed. The module simulates the scheduling scheme (which consists of task sequence and assignment) to obtain the operation trajectories of cranes, and thus calculates the fitness. To reduce unnecessary movements of cranes caused by interference between cranes, the following crane operation rules are established.
Rule 1. When crane k is performing its current task i, its gantry will occupy a range along the X-axis, which is a forbidden range for other cranes. This range is determined by three points: the position Pk of crane k when it starts to execute task i, the start position P i s , and the end position P i e of current task i. Formally, the occupied range Zk is expressed as:
Z k = min P k , P i s , P i e w d s a f e , max P k , P i s , P i e + w + d s a f e , if   τ i = 1 min P k , P i s , P i e d s a f e , max P k , P i s , P i e + d s a f e ,                 otherwise
Rule 2. Before crane k intends to execute the next task, it needs to determine whether the range Z k it will occupy overlaps with the ranges { Z j | j k } currently being occupied by other cranes. If no overlap is detected ( Z k j k Z j = ), it can start executing the task directly. Otherwise, the task is delayed until the interfering crane(s) complete their current tasks and release their occupied ranges.
Rule 3. When crane k confirms that it can start executing its next task, any other cranes located within its occupied range must move to avoidance positions determined by Equations (21) and (22).
Rule 4. A crane that enters the avoidance position will send a request to execute its next task, with the feasibility determined in accordance with Rule 2.
Rule 5. To prevent deadlocks, the crane that requests to execute its next task first is given higher priority. Simultaneous requests are resolved by crane ID (lower ID has priority).
Figure 5 illustrates the flowchart of the DES. The simulation comprises three types of events, representing “Task Evaluation”, “Task Finish”, and “Active Avoidance Execution”, respectively. At the onset of the simulation, a “Task Evaluation” event is scheduled for all cranes. Starting from these initial events, the simulation module continuously triggers subsequent events until all tasks are completed.
Take an example involving three cranes and four tasks. The trajectories of the cranes’ gantries and their corresponding Gantt charts are shown in Figure 6. Task 1 is a feeding task, task 2 is a transferring task, and tasks 3 and 4 are turning tasks. When crane 2 intends to execute task 2, since its occupied range overlaps with that of crane 1 (when crane 1 is executing task 1) and crane 2’s current position lies within crane 1’s occupied range, crane 2 first needs to perform avoidance operations and wait until crane 1 completes task 1 before starting its own execution. However, the occupied ranges of crane 3 (when crane 3 is executing tasks 3 and 4) do not overlap with those of the other two cranes, so tasks 3 and 4 can be executed directly without interference.

4.4. First Stage: Broad-Range Search via the DIVY Algorithm

The IVYA is a novel metaheuristic optimization algorithm. It exhibits strong optimization capabilities and low computational costs, making it suitable for solving the considered problem. The IVYA simulates ivy growth, where each individual is characterized by position (a solution in the search space), fitness (the corresponding objective function value), and growth velocity (the rate of solution variation). However, the IVYA is designed for continuous problems. Therefore, we discretize it by redefining the operators in its population update formula and changing the growth rate of individuals to a random perturbation. The procedure of the proposed DIVY algorithm is shown in Algorithm 1, following the structure of the original IVYA.
Algorithm 1. The DIVY algorithm
Input: The dimension of the solution space D, maximum number of iterations ItDIVY, population size Npop.
Output: The best task sequence.
  •  Generate the initial population X = ( X 1 , X 2 ,     , X N p o p ) according to Section 4.1.
  •  For each individual, task assignment is performed in accordance with the method described in Section 4.2, and the fitness is calculated by utilizing the simulation module described in Section 4.3.
  •  Sort the individuals from best to worst based on their fitness values, and set best task sequence Xbest = X1.
  • While It < It DIVY do
  •    for i = 1 to Npop do
  •      Generate a new individual   X i n e w according to Equation (29).
  •      Perform task assignment for X i n e w and calculate the fitness   f ( X i n e w ) .
  •    end for
  •    Merge X with Xnew and sort the individuals from best to worst.
  •    Retain the top Npop individuals with the best fitness values, and set Xbest = X1.
  •    It = It + 1.
  •    end while
In the original IVYA, the most critical aspect is the method for generating new individuals. During the discretization of the IVYA, we mainly focus on modifying the formula for generating new individuals in the original algorithm, which is shown in Equation (28).
X i n e w = X i + N 1 , D X j X i + N 1 , D G v i ,     i f   f X i < β · f X b e s t X b e s t r a n d 1 , D + N 1 , D G v i ,    o t h e r w i s e
Here, Xj refers to the individual preceding Xi in the population sorted by fitness from best to worst. If Xi is the individual with the best fitness, let Xj be Xbest. β is a random number within the range (1, 1.5). N (1, D) denotes a D-dimensional random vector, whose components are random numbers following a normal distribution. G v i is the growth velocity of Xi. Operators and stand for element-wise multiplication and element-wise division between vectors.
To discretize the IVYA, we modify Equation (28) to (29).
X i n e w = X i [ P a X j X i P b X 1 r a n d X 2 r a n d ] ,     i f   f X i < β · f X b e s t X b e s t P b X 1 r a n d X 2 r a n d ,     o t h e r w i s e
Here, X 1 r a n d and X 2 r a n d are two randomly generated D-dimensional sequences. Pa and Pb are two parameters to be adjusted. The detailed explanations of the operators in the formula are as follows.
(1) Operator denotes sequence subtraction, which is used to obtain the swap sequence (SS) between two sequences. Each SS consists of one or more swap operations (SOs), where each SO refers to swapping the positions of two numbers in the sequence. For example, SO (1, 3) denotes swapping the positions of the values 1 and 3 in the sequence. Assuming there are two n-dimensional sequences X = (x1, x2, …, xn), Y = (y1, y2, …, yn), then X Y can be expressed as:
X Y = S S X , Y = S O x 1 , y 1 , S O x 2 , y 2 ,   , S O x n , y n
Figure 7 shows an example of the subtraction between two sequences X and Y.
(2) Operator represents the multiplication operation between a number and an SS. For example, P S S indicates retaining the SOs in SS with a probability of P.
(3) Operator denotes the composition operation between SSs, which combines all the SOs in two SSs into a new SS. For instance, if SS1 = (SO11, SO12, …, SO1m) and SS2 = (SO21, SO22, …, SO2n), their composition can be expressed as:
S S 1 S S 2 = S O 11 ,     ,   S O 1 m ,   S O 21 ,   ,   S O 2 n
(4) Operator represents the addition operation between a sequence and an SS, which means executing the SS operations on the sequence. Assuming a sequence X = (x1, x2, …, xn) and SS = (SO1, SO2, …, SOm), then X S S can be expressed as:
X S S = X S O 1 ,   S O 2 ,   ,   S O m                                                                 = [ ( ( X   S O 1   S O 2 ) )   S O m ]
Figure 8 shows a schematic diagram of executing SS = [SO(1, 4), SO(3, 5)] on the sequence X = (4, 2, 1, 3, 5).
The DIVY algorithm exhibits strong global search performance, enabling it to efficiently locate high-quality population regions. It also exhibits advantages in parameter design: only two core parameters (Pa and Pb) are required for experimental tuning to effectively regulate the search process. Specifically, Pa denotes the probability that individuals in the population approach the current optimal individual, which governs the algorithm’s directional exploration of target high-quality solution regions. Pb denotes the random search probability, which prevents the algorithm from falling into local optima.

4.5. Second Stage: Fine-Grained Search via the SA Algorithm

The DIVY algorithm utilizes a swarm-based optimization approach, thus enabling extensive exploration within the solution space. However, it lacks refined local search capabilities, and this swarm-based optimization incurs high computational costs. Given these characteristics, the SA algorithm, with its efficient local refinement performance and relatively lower computational costs, acts as an ideal complement to the DIVY algorithm in turn. Therefore, we incorporate the SA algorithm as the second stage. When the DIVY algorithm reaches the preset maximum number of iterations, or when the optimal solution it has found remains unchanged for 10 consecutive iterations, the algorithm will switch to the SA algorithm. The SA algorithm adopts the result obtained by the DIVY algorithm as its initial solution and continuously updates its solution. The steps of the SA algorithm are shown in Algorithm 2.
Algorithm 2. The SA algorithm
Input: Initial solution X = the best solution obtained by DIVY; length of the Markov chain LM; initial temperature T; maximum number of iterations ItSA; cooling rate α .
Output: The best task sequence.
  • for It = 1 to ItSA do
  •    for j = 1 to LM do
  •      Generate a new solution Xnew by randomly swapping two segments.
  •      Perform task assignment for Xnew and calculate the fitness f(Xnew).
  •      Accept new solution based on Metropolis criteria.
  •    end for
  •    T = T × α
  • end while
The SA algorithm exhibits a strong ability for fine-grained search when tackling highly complex optimization problems, owing to its temperature decay mechanism. However, its performance is relatively sensitive to parameter configurations: reasonable parameter configurations enable it to ensure optimization accuracy while balancing computational efficiency, whereas inappropriate parameter configurations may lead to slow convergence or degradation in solution quality. By using the high-quality solution from DIVY as the starting point, we overcome SA’s initialization sensitivity.

4.6. Computational Complexity Analysis

In this section, we systematically analyze the computational complexity of the proposed algorithm as follows.
(1)
Task Allocation Method
For a given task sequence of length n and r cranes, the time complexity is O n r .
(2)
Simulation Module
In the worst case, each task corresponds to O ( r ) discrete events, and the interference judgment for each event requires traversing r cranes. Therefore, the time complexity of the simulation module for a complete scheduling scheme is: O n r 2 .
(3)
DIVY Algorithm
Generating the initial population with Npop individuals of n-dimensional task sequences has a time complexity of O N pop n . For each individual, the algorithm generates a new sequence (O(n)), completes task assignment ( O n r ), and performs fitness evaluation via the simulation module ( O n r 2 ). After the new population is generated, merging and sorting the population has a complexity of O N pop l o g N pop . Since n   r and n l o g N pop in the problem scenario, the time complexity of a single iteration is simplified to: O N pop n r 2 . Therefore, with a maximum of ItDIVY iterations, the total time complexity of the DIVY algorithm is: O I t DIVY N pop n r 2 .
(4)
SA Algorithm
Similarly to the DIVY algorithm, the total time complexity of the SA algorithm is O I t SA L M n r 2 , where LM is the length of the Markov chain and ItSA is the maximum iterations.
In summary, the time complexity of the entire algorithm is O I t D I V Y N p o p + I t S A L n r 2 . In the practical industrial scenario of waste incineration plants, the number of cranes r is a fixed small constant. Meanwhile, the population size and iteration times are adjusted sub-linearly with the task scale, and their growth rate is lower than that of n. Therefore, the proposed algorithm fully meets the computational requirements of near real-time scheduling when deployed with a rolling horizon strategy.

5. Experimental Analysis

5.1. Simulation Environment and Instance Description

In this section, a series of experiments are conducted to verify the effectiveness of the proposed algorithm. All experiments are conducted on a PC (AMD Ryzen 5 3600 6-Core Processor, 16 GB RAM; AMD, Santa Clara, CA, USA) in MATLAB (Version R2021b, The MathWorks, Inc., Natick, MA, USA). The MILP was solved using Gurobi Optimizer (Version 11.0, Gurobi Optimization, LLC, Beaverton, OR, USA). To ensure the practical validity of the experiment, all simulation parameters, warehouse layouts, and task cases are derived from real-world operational data collected from a waste incineration plant located in Guangzhou, China. The specific settings are as follows: the number of cranes (r), feeding ports (s), and unloading ports (p) is set to 3, 3, and 9, respectively; the length, width, and height of the waste pit are 76, 25, and 30, respectively; the operating range of crane 1 along the rail direction is 0–60 m, that of crane 2 covers the entire rail, and that of crane 3 is 15–76 m; the moving speed of the cranes’ gantries is v = 1.0 m/s; the time required to grab waste for the feeding task is 50 s; the time required to grab and place waste for the transfer task is 20 s; the turning task takes 40 s; and the safety distance between cranes’ gantries is dsafe = 3 m.

5.2. Validity Verification and Sensitivity Analysis of the DES Module

The DES module is the sole basis for fitness calculation, and its output accuracy and logical consistency directly determine the reliability of all experimental conclusions. To fully verify the validity of the simulation module, we conduct deterministic benchmark verification and sensitivity analysis of the simulation output as follows.
(1)
Deterministic Benchmark Case Verification
We construct three minimal-scale deterministic benchmark cases with known theoretical true values, to verify the consistency between the DES module output and the theoretical calculation results. The verification results in Table 3 and Figure 9 show that the output of the DES module is completely consistent with the theoretical true value for all cases. It directly proves that the module can accurately reproduce the crane operation rules, spatial interference constraints, and objective function calculation logic defined in this paper.
(2)
Sensitivity Analysis of Simulation Output
To further verify the logical consistency of the DES module, we conduct a sensitivity analysis of the simulation output with respect to the safety distance dsafe that directly affects the simulation operation. We test an instance with 25 tasks, varying the safety distance from 2 m to 6 m. Each data point represents the mean of 20 independent runs, as shown in Figure 10. It shows a stable upward trend with the increase in safety distance, which is completely consistent with the theoretical expectation: a larger safety distance will lead to more frequent spatial interference and longer avoidance travel distance. This result further verifies that the spatial interference judgment and avoidance position calculation logic of the DES module are implemented correctly.

5.3. Algorithmic Parameter Tuning and Sensitivity Analysis

The main parameters to be determined for the DIVY-SA algorithm include: Pa and Pb (for the DIVY component), initial temperature, terminal temperature, Markov chain length, and cooling rate (for the SA component). For the DIVY component, we employ a comprehensive testing approach. Using a case with 25 tasks, the population size of the DIVY algorithm is set to 30, and the maximum number of iterations is set to 100. We evaluate parameter combinations based on the Average Deviation Rate (ADR), Optimal Deviation Rate (ODR), and Standard Deviation (SD) over 20 independent runs. For the calculation of the deviation rate, the optimal solution is represented by the LB obtained by solving the relaxed problem with Gurobi.
Initially, we tested Pa and Pb within [0.1, 0.5]. The heatmap of experimental data (Figure 11) shows that all three metrics worsen as Pa and Pb increase, indicating that smaller parameter values are preferable. We therefore narrowed the search to the [0.01, 0.1] interval (Figure 12). Within this range, while performance differences were minor, the ADR heatmap indicated that lower values were concentrated in the lower-right area. Synthesizing these results, we ultimately determined the optimal parameters: Pa = 0.03 and Pb = 0.07.
Regarding the parameters for the SA component, the Markov chain length is set to four times the DIVY’s population size. This ratio is selected to strike a balance between solution quality and computational efficiency. Since LM and Npop are adjusted according to the task scale, linking LM to Npop ensures that the intensity of the fine-grained search scales adaptively with the problem complexity. This allows the SA component to reach a quasi-equilibrium state at each temperature without incurring excessive computational costs. The initial temperature is set to 1000, a value chosen to be of the same order of magnitude as the objective function. To determine the optimal cooling parameter, we employed the same tuning methodology used for the DIVY’s parameters. The results are presented in Table 4, which indicates that the optimal value for the cooling parameter is 0.9.
The results indicate that the algorithm’s performance is minimally affected when Pa is within 0.1, Pb falls within [0.06, 0.09], and α remains in the range of [0.8, 0.95]. This demonstrates that the DIVY-SA algorithm is not highly sensitive to its hyper-parameter configurations, ensuring stable performance in practical industrial applications.

5.4. Performance Comparison with Other Algorithms

To comprehensively evaluate the performance of the proposed DIVY-SA algorithm, we conducted comparative experiments. The experimental task scales range from 25 to 200 tasks, corresponding to a real-world scheduling time horizon of 15 min to 2 h. Due to the specificity of the problem, there are currently no specialized algorithms available for direct comparison. Therefore, we selected several representative general algorithms as benchmarks: GA, SA, GWO and Discrete Particle Swarm Optimization (DPSO). In addition, to validate the effectiveness of the specific improvements, we included GA-SA, IVYA, and DIVY in the comparison. The GA-SA algorithm is a two-stage variant replacing DIVY with GA. GWO and IVYA are designed for continuous optimization problems. Instead of discretizing them, we only map continuous values to discrete task sequences when calculating fitness.
To ensure a fair comparison among the meta-heuristic algorithms, we unified the computational budget for all algorithms. Since the simulation-based fitness calculation is the most time-consuming part of the solving process, we controlled the total number of fitness evaluations to be identical across all algorithms. Therefore, the computational complexity of all comparative algorithms is theoretically of the same order. The detailed settings for population size and maximum iterations for different task sizes are listed in Table 5. The specific parameter settings for the comparative algorithms, chosen based on their effectiveness in similar combinatorial problems, are detailed in Table 6.
To evaluate the stability and statistical significance of the proposed DIVY-SA algorithm, each experimental instance was executed independently for m = 20 runs. The experimental results are reported as the mean value with a 95% Confidence Interval (CI):
C I = A v g ± t m 1,1 α / 2 S D m
where Avg represents the average objective value; SD denotes the sample standard deviation; t m 1,1 α / 2 is the t-value from the t-distribution.
For the Gurobi solver, since the objective function does not optimize for makespan, the solver may push tasks without time window constraints to be executed at a very late time, which is impermissible in practical operations. To address this issue, a negligible regularization term ε i N S i (with ε = 10−10) was added to the objective function in the solver implementation. Due to its minimal weight, it does not alter the optimality of the primary objectives. Furthermore, since the MILP model relaxes certain interference constraints, the solution obtained by Gurobi may be infeasible. Therefore, these solutions were processed through the simulation module to obtain corrected results, denoted as ‘Gurobi (Cor.)’.
Table 7 summarizes the comparative performance of the proposed algorithm and other benchmark methods across various task sizes. Key observations from the experimental data are listed below.
(1)
Comparison with Exact Solver
For small-scale instances, Gurobi provides a tight LB based on the relaxed model. However, the corrected solution yields a higher objective value. The best solution found by the DIVY-SA algorithm is inferior to the LB but superior to the corrected solution. The gap to LB is minimal (e.g., only 0.48% for the 25-task case, 2.17% for the 50-task case). It not only demonstrates the superior search capability of the DIVY-SA algorithm but also validates the effectiveness of the proposed heuristic assignment method. As the problem scale expands to 100 tasks, with the solver restricted to a 5% optimality gap, the corrected solution proves infeasible as it induces excessive delays for certain tasks. For the large-scale instance of 200 tasks, Gurobi fails to obtain a valid solution within the time limit. In contrast, the proposed algorithm exhibits significantly higher computational efficiency and meets the requirements for near real-time scheduling.
(2)
Comparison with General Metaheuristics Algorithms
The proposed DIVY-SA demonstrates superior robustness and efficacy. It consistently achieves the best objective values and the smallest SD across all cases. For example, in the 50-task instance, DIVY-SA achieves a gap to LB of 2.17%, significantly outperforming GA (10.84%), SA (15.79%) and DPSO (13.00%). Furthermore, while the DIVY yields a slightly inferior best solution compared with GA and SA in the 200-task instance, it consistently achieves superior average performance and stability, confirming the framework’s effectiveness. The IVYA outperforms GWO, demonstrating the strong search capability of the underlying ivy-based mechanism. Moreover, all calculated p-values are less than 0.05, demonstrating that DIVY-SA significantly outperforms other algorithms.
(3)
Validation of Improvement Strategies
The ablation study confirms the effectiveness of the specific improvement strategies. The results validate the discretization strategy, as DIVY significantly narrows the optimality gap compared with the continuous IVYA, reducing it from 23.22% to 7.74% in the 50-task instance. Moreover, the hybrid two-stage mechanism proves superior to single-stage approaches, as DIVY-SA outperforms both DIVY and SA individually by further reducing the gap to 0.48% for 25 tasks and 2.17% for 50 tasks. All calculated p-values are less than 0.05, demonstrating that DIVY-SA significantly outperforms DIVY and SA.
(4)
Computational Time Analysis
Since the simulation module is the most time-consuming part of the algorithm and all metaheuristics perform the same number of objective function evaluations, their runtimes are nearly identical for small-scale tasks. In large-scale cases, higher population quality obtained during the search process accelerates the simulation, making DIVY-SA faster than other algorithms. Furthermore, the runtimes of metaheuristic algorithms are significantly shorter than exact algorithms. The runtime of the algorithm is maintained within 10% of the scheduling window. When combined with a rolling horizon strategy, it meets the requirements for near real-time scheduling in the waste incineration plant.

5.5. Comparison with Existing Manual Scheduling Algorithms

The waste incineration plant in Guangzhou, China, which provided the data for this study, currently relies on a manual scheduling method for its daily operations. The specific scheduling rules adopted by this plant are defined as follows:
(1)
The middle crane (i.e., Crane 2, in the three-crane configuration) is primarily responsible for handling feeding tasks. Meanwhile, the cranes on both sides (i.e., Crane 1 and Crane 3) are assigned to handle either transferring tasks or turning tasks, depending on the positions of their respective raw waste areas and fermenting waste areas.
(2)
For feeding tasks, tasks are sorted into an execution sequence following the first-come-first-served (FCFS) principle, sorted by the tasks’ respective start times.
(3)
For transferring and turning tasks, tasks are sorted into an execution sequence following the proximity-first principle (i.e., prioritizing tasks closer to the crane’s current position), according to the tasks’ start positions in relation to the crane’s current position.
This manual scheduling method simplifies the scheduling complexity but tends to cause excessive interference between cranes, increasing energy waste due to unnecessary movement. To validate the superiority of the proposed scheduling scheme, we conduct experiments to compare the total traveling distances of cranes under different scheduling algorithms. The five test cases have a total task scale of 10, 15, 25, 35, and 50, respectively, with a roughly balanced proportion of feeding, transfer and turning tasks in each case. As the number of tasks increases, the spatial distribution of tasks becomes more uniform. The experimental results are presented in Table 8.
It shows that the proposed scheme outperforms the manual scheduling method in all five cases, achieving an average reduction of 22.19% in the total traveling distance of cranes. Taking Case 3 as a representative example, the trajectories of the cranes’ gantries under the two scheduling methods are shown in Figure 13. The makespan of the proposed scheme is shorter, indicating that it not only reduces energy consumption but also improves efficiency.

5.6. Crane Quantity Selection

We also compare the objective function values under different configurations with varying numbers of cranes. When more cranes are deployed, interference between cranes becomes more frequent, potentially leading to an increase in unnecessary crane movement. Conversely, when fewer cranes are deployed, the efficiency of waste disposal decreases, which may lead to some tasks not being processed in time and increasing the tasks’ delay times. Therefore, using the five cases previously discussed in Section 5.5, we evaluate the crane travel distance across varying numbers of cranes (Table 9).
The experimental results indicate that among the five cases, the optimal total crane traveling distance for two cases is achieved under the two-crane configuration, while the optimal value for the remaining three cases is achieved under the three-crane configuration. This result indicates that the selection of the optimal crane quantity depends on the specific characteristics of task scenarios. For scenarios with fewer tasks and relatively concentrated operating areas, two cranes can not only effectively avoid task backlogs in the single-crane configuration but also minimize the additional energy consumption induced by mutual interference in the three-crane configuration. For scenarios with more tasks and relatively uniform task locations, although three cranes may lead to a slight increase in energy consumption due to mutual interference, they greatly reduce tasks’ delay times by sharing tasks, which outperforms the two-crane configuration.

6. Conclusions

This study addresses the multiple waste crane scheduling problem in waste incineration plants, which is constrained by task heterogeneity, dynamic spatial interference, and time windows of feeding tasks. To minimize the total crane traveling distance and task delay, we first establish an MILP model that provides a theoretical benchmark for this NP-hard problem. Then, a two-stage DIVY-SA hybrid algorithm is proposed, which combines the global broad-range search capability of the discretized IVYA and the fine-grained local optimization capability of the SA. A heuristic task assignment scheme and a DES module are also developed to accurately evaluate scheduling performance while accounting for dynamic crane interference.
Experiments based on real-world operational data from a waste incineration plant verify the effectiveness of the proposed method. The results show that DIVY-SA consistently outperforms representative metaheuristic algorithms across task scales from 25 to 200, corresponding to a scheduling horizon of 15 min to 2 h. The algorithm runtime ranges from 15.04 s to 652.81 s, which fully meets the requirements of near-real-time industrial scheduling via a rolling horizon strategy. Compared with the manual scheduling method widely used in practice, the proposed scheme reduces the average total traveling distance of cranes by 22.19%, achieving significant energy savings and operational efficiency improvement. The model and algorithm can be directly deployed in waste incineration plants with different pool sizes, crane quantities, and production scales with minimal parameter tuning.
However, this study is based on deterministic static scheduling assumptions and lacks flexibility. It must integrate a rolling horizon strategy to handle practical uncertainties, such as crane failures, urgent task arrivals, and fluctuating incineration feeding demand. Future research will extend this framework to dynamic stochastic scheduling scenarios to enhance the robustness of the scheduling system against unforeseen disruptions. Additionally, reinforcement learning can be utilized in the future to develop rescheduling algorithms, enabling effective scheduling management over longer time horizons. Moving beyond the current offline DES module, future research will develop a digital twin-driven platform that integrates the proposed models and algorithms for real-time, closed-loop scheduling. This system will enable a seamless cycle from data acquisition and virtual verification to physical execution and feedback optimization.

Author Contributions

Conceptualization, L.W. and J.L.; methodology, D.H. and J.L.; software, D.H.; validation, L.W. and C.L.; formal analysis, D.H. and G.Y.; investigation, C.L. and T.L.; resources, L.W. and T.L.; data curation, G.Y. and T.L.; writing—original draft preparation, D.H.; writing—review and editing, L.W. and J.L.; visualization, G.Y.; supervision, J.L.; project administration, C.L. and J.L.; funding acquisition, L.W. and J.L. All authors have read and agreed to the published version of the manuscript.

Funding

This work is supported by the Natural Science Foundation of Guangdong, China (Grants No. 2024A1515011466) and the 2024 Annual Scientific Research Project of Grandtop Design and Research Institute Co., Ltd. (Grants No. YJY-2024RD04).

Data Availability Statement

The data presented in this study are available on request from the corresponding author. The data are not publicly available due to commercial privacy restrictions regarding the operational details of the waste incineration plant.

Conflicts of Interest

The authors declare no conflicts of interest. Authors Liang Wu, Cuihong Luo, Gang Yi, and Tao Liang are employees of the funder, Grandtop Design and Research Institute Co., Ltd. The funder provided support in the form of salaries for these authors and research data but did not influence the scientific integrity of the study. The specific roles of these authors are articulated in the “Author Contributions” section.

References

  1. Kumar, A. A Novel Framework for Waste Management in Smart City Transformation with Industry 4.0 Technologies. Res. Glob. 2024, 9, 100234. [Google Scholar] [CrossRef]
  2. Fazlollahtabar, H. Reliability Evaluation for a Complex Waste to Energy in Industry 4.0 Paradigm Based on Stochastic Process. Energy Rep. 2025, 14, 4901–4911. [Google Scholar] [CrossRef]
  3. Cagno, E.; Accordini, D.; Thollander, P.; Andrei, M.; Hasan, A.S.M.M.; Pessina, S.; Trianni, A. Energy Management and Industry 4.0: Analysis of the Enabling Effects of Digitalization on the Implementation of Energy Management Practices. Appl. Energy 2025, 390, 125877. [Google Scholar] [CrossRef]
  4. Chung, S.H.; Choy, K.L. A Modified Genetic Algorithm for Quay Crane Scheduling Operations. Expert Syst. Appl. 2012, 39, 4213–4221. [Google Scholar] [CrossRef]
  5. Kenan, N.; Jebali, A.; Diabat, A. The Integrated Quay Crane Assignment and Scheduling Problems with Carbon Emissions Considerations. Comput. Ind. Eng. 2022, 165, 107734. [Google Scholar] [CrossRef]
  6. Nadali, F.; Iranpoor, M.; Malekian, Y. The Integrated Planning of Outgoing Coil Selection for Retrieval, Multi-Crane Scheduling, and Location Assignment to the Incoming and Blocking Coils in Steel Coil Warehouses. Comput. Ind. Eng. 2024, 190, 110058. [Google Scholar] [CrossRef]
  7. Guo, P.; Cheng, W.; Wang, Y.; Boysen, N. Gantry Crane Scheduling in Intermodal Rail-Road Container Terminals. Int. J. Prod. Res. 2018, 56, 5419–5436. [Google Scholar] [CrossRef]
  8. Maschietto, G.N.; Ouazene, Y.; Ravetti, M.G.; De Souza, M.C.; Yalaoui, F. Crane Scheduling Problem with Non-Interference Constraints in a Steel Coil Distribution Centre. Int. J. Prod. Res. 2017, 55, 1607–1622. [Google Scholar] [CrossRef]
  9. Wu, L.; Huang, D.; Luo, J.; Liang, T.; Yi, G.; Mukhtar, H. A Simulation-Based Genetic Algorithm for Multiple Waste Crane Scheduling System. In Proceedings of the 2025 37th Chinese Control and Decision Conference (CCDC), Xiamen, China, 16–19 May 2025; pp. 2288–2293. [Google Scholar]
  10. Ghasemi, M.; Zare, M.; Trojovský, P.; Rao, R.V.; Trojovská, E.; Kandasamy, V. Optimization Based on the Smart Behavior of Plants with Its Engineering Applications: Ivy Algorithm. Knowl.-Based Syst. 2024, 295, 111850. [Google Scholar] [CrossRef]
  11. Kim, K.H.; Kim, K.Y. An Optimal Routing Algorithm for a Transfer Crane in Port Container Terminals. Transp. Sci. 1999, 33, 17–33. [Google Scholar] [CrossRef]
  12. Zheng, F.; Man, X.; Chu, F.; Liu, M.; Chu, C. A Two-Stage Stochastic Programming for Single Yard Crane Scheduling with Uncertain Release Times of Retrieval Tasks. Int. J. Prod. Res. 2019, 57, 4132–4147. [Google Scholar] [CrossRef]
  13. Wang, H.; Villa, F.; Vallada, E.; Ruiz, R. Solving the Yard Crane Scheduling Problem with Dynamic Assignment of Input/Output Points. Comput. Oper. Res. 2025, 173, 106853. [Google Scholar] [CrossRef]
  14. Huang, S.Y.; Li, Y. A Cooperative Approach to Dispatching and Scheduling Twin-Yard Cranes in Container Terminals. In Computational Logistics; Paias, A., Ruthmair, M., Voß, S., Eds.; Lecture Notes in Computer Science; Springer: Cham, Switzerland, 2016; Volume 9855, pp. 146–158. ISBN 978-3-319-44895-4. [Google Scholar]
  15. Oladugba, A.O.; Gheith, M.; Eltawil, A. A New Solution Approach for the Twin Yard Crane Scheduling Problem in Automated Container Terminals. Adv. Eng. Inf. 2023, 57, 102015. [Google Scholar] [CrossRef]
  16. Yin, Y.-Q.; Zhong, M.; Ge, Y.-E. Scheduling Twin Automated Stacking Cranes for Job Assignment at Automated Container Terminals. Comput. Ind. Eng. 2025, 207, 111344. [Google Scholar] [CrossRef]
  17. Luan, Y.; Jia, Q. Simplify Twin Crane Scheduling in Railway Yard by Spatial Task Assignment. In Proceedings of the 2023 China Automation Congress (CAC), Chongqing, China, 17–19 November 2023; IEEE: New York, NY, USA, 2023; pp. 3034–3039. [Google Scholar]
  18. Zheng, F.; Man, X.; Chu, F.; Liu, M.; Chu, C. Two Yard Crane Scheduling with Dynamic Processing Time and Interference. IEEE Trans. Intell. Transp. Syst. 2018, 19, 3775–3784. [Google Scholar] [CrossRef]
  19. Peterson, B.; Harjunkoski, I.; Hoda, S.; Hooker, J.N. Scheduling Multiple Factory Cranes on a Common Track. Comput. Oper. Res. 2014, 48, 102–112. [Google Scholar] [CrossRef]
  20. Lei, Z.; Wang, P.; Liao, W.; Zhao, F. An Intelligence Scheduling Algorithm for Multi-Crane in the Steel Product Warehouse. In Proceedings of the 2018 24th International Conference on Automation and Computing (ICAC), Newcastle upon Tyne, UK, 6–7 September 2018; pp. 1–6. [Google Scholar]
  21. Yuan, F.; Feng, K.; Lin, S.; Xu, A. A Study on DAA-Based Crane Scheduling Models for Steel Plant. Int. J. Prod. Res. 2021, 59, 6241–6251. [Google Scholar] [CrossRef]
  22. Zhao, N.; Fu, Z.; Sun, Y.; Pu, X.; Luo, L. Digital-Twin Driven Energy-Efficient Multi-Crane Scheduling and Crane Number Selection in Workshops. J. Clean. Prod. 2022, 336, 130175. [Google Scholar] [CrossRef]
  23. Wang, S.; Hu, W. Multi Quay Crane Scheduling Problem Based on ACO in Container Terminals. In Proceedings of the 2009 International Conference on Management and Service Science, Wuhan/Beijing, China, 20–22 September 2009; pp. 1–4. [Google Scholar]
  24. Xie, X.; Zheng, Y.; Tang, L.; Li, Y. Multiple Crane Scheduling in a Batch Annealing Process with No-Delay Constraints for Machine Unloading. Appl. Math. Modell. 2017, 49, 470–486. [Google Scholar] [CrossRef]
  25. Qiu, Y.; Zhao, Z.; Liu, S.; Wang, F. Multi-Crane Scheduling for Steelmaking-Continuous Casting Processes. In Proceedings of the 2022 34th Chinese Control and Decision Conference (CCDC), Hefei, China, 15–17 August 2022; pp. 68–73. [Google Scholar]
  26. Jin, X.; Mi, N.; Song, W.; Li, Q. Scheduling of Twin Automated Stacking Cranes Based on Deep Reinforcement Learning. Comput. Ind. Eng. 2024, 191, 110104. [Google Scholar] [CrossRef]
  27. Long, L.N.B.; You, S.-S.; Cuong, T.N.; Kim, H.-S. Optimizing Quay Crane Scheduling Using Deep Reinforcement Learning with Hybrid Metaheuristic Algorithm. Eng. Appl. Artif. Intell. 2025, 143, 110021. [Google Scholar] [CrossRef]
  28. Tang, G.; Guo, Y.; Qi, Y.; Fang, Z.; Zhao, Z.; Li, M.; Zhen, Z. Real-Time Twin Automated Double Cantilever Rail Crane Scheduling Problem for the U-Shaped Automated Container Terminal Using Deep Reinforcement Learning. Adv. Eng. Inform. 2025, 65, 103193. [Google Scholar] [CrossRef]
  29. Kirkpatrick, S.; Gelatt, C.D.; Vecchi, M.P. Optimization by Simulated Annealing. Science 1983, 220, 671–680. [Google Scholar] [CrossRef]
  30. Jiao, Y.; Wang, Y.; Su, X.; Wang, F. An Ant Colony Hybrid Simulated Annealing Algorithm for Collaborative Optimization of Robotic Mixed-Model Parallel Two-Sided Assembly Lines Balancing. Comput. Oper. Res. 2025, 182, 107113. [Google Scholar] [CrossRef]
  31. Zou, P.; Lin, H.; Zou, Y.; Zhou, X.; Liu, Z.; Duan, X.; Li, Y.; Chen, J.; Song, Y. Dynamic Scheduling of Renewable-Powered Multi-Electrolyzer Systems for Hydrogen Production with Simulated Annealing Optimization: A Load Balancing and Efficiency Enhancement Approach. Renew. Energy 2026, 258, 124967. [Google Scholar] [CrossRef]
  32. Miao, X.; Li, J.; Zhang, X.; Ge, S.; Zhang, D.; Feng, K.; Hu, C.; Jiang, G.; Zhao, P. Optimization of S-Parameter Design for High-Speed Signal Transmission Lines Based on Simulated Annealing Algorithm. Microelectron. J. 2026, 168, 107022. [Google Scholar] [CrossRef]
  33. Zhang, Q.; Song, L.; Zeng, Y.; Liu, Y.; Liu, S.; Wang, N. Real-Time Power Optimization Strategy for Fuel Cell Ships Based on Improved Genetic Simulated Annealing Algorithm. Electr. Power Syst. Res. 2025, 245, 111647. [Google Scholar] [CrossRef]
  34. Glover, F. Tabu Search—Part I. ORSA J. Comput. 1989, 1, 190–206. [Google Scholar] [CrossRef]
  35. Ropke, S.; Pisinger, D. An Adaptive Large Neighborhood Search Heuristic for the Pickup and Delivery Problem with Time Windows. Transp. Sci. 2006, 40, 455–472. [Google Scholar] [CrossRef]
  36. Sastry, K.; Goldberg, D.; Kendall, G. Genetic Algorithms. In Search Methodologies: Introductory Tutorials in Optimization and Decision Support Techniques; Burke, E.K., Kendall, G., Eds.; Springer: Boston, MA, USA, 2005; pp. 97–125. ISBN 978-0-387-28356-2. [Google Scholar]
  37. Srinivas, M.; Patnaik, L.M. Adaptive Probabilities of Crossover and Mutation in Genetic Algorithms. IEEE Trans. Syst. Man Cybern. 1994, 24, 656–667. [Google Scholar] [CrossRef]
  38. Deb, K.; Pratap, A.; Agarwal, S.; Meyarivan, T. A Fast and Elitist Multiobjective Genetic Algorithm: NSGA-II. IEEE Trans. Evol. Comput. 2002, 6, 182–197. [Google Scholar] [CrossRef]
  39. Kennedy, J.; Eberhart, R. Particle Swarm Optimization. In Proceedings of the ICNN’95—International Conference on Neural Networks, Perth, WA, Australia, 27 November–1 December 1995; Volume 4, pp. 1942–1948. [Google Scholar]
  40. Mirjalili, S.; Mirjalili, S.M.; Lewis, A. Grey Wolf Optimizer. Adv. Eng. Softw. 2014, 69, 46–61. [Google Scholar] [CrossRef]
  41. Abualigah, L.; Yousri, D.; Abd Elaziz, M.; Ewees, A.A.; Al-qaness, M.A.A.; Gandomi, A.H. Aquila Optimizer: A Novel Meta-Heuristic Optimization Algorithm. Comput. Ind. Eng. 2021, 157, 107250. [Google Scholar] [CrossRef]
  42. Amiri, M.H.; Mehrabi Hashjin, N.; Montazeri, M.; Mirjalili, S.; Khodadadi, N. Hippopotamus Optimization Algorithm: A Novel Nature-Inspired Optimization Algorithm. Sci. Rep. 2024, 14, 5032. [Google Scholar] [CrossRef] [PubMed]
  43. Aljaidi, M.; Alsuwaylimi, A.A.; Jangir, P.; Khishe, M. A Novel Multi-Objective Ivy Algorithm for Multi-Criteria Engineering Design. Int. J. Comput. Intell. Syst. 2025, 18, 308. [Google Scholar] [CrossRef]
  44. Zhang, K.; Yuan, F.; Jiang, Y.; Mao, Z.; Zuo, Z.; Peng, Y. A Particle Swarm Optimization-Guided Ivy Algorithm for Global Optimization Problems. Biomimetics 2025, 10, 342. [Google Scholar] [CrossRef] [PubMed]
  45. Mostafa, R.R.; Kareem, S.S.; Abdel-Salam, M. Dynamic Adaptive Guided IVY Algorithm with Search-Hide Mechanism for Feature Selection in Human Activity Recognition for IoHT Applications. J. Big Data 2025, 12, 241. [Google Scholar] [CrossRef]
Figure 1. The layout of waste warehouse.
Figure 1. The layout of waste warehouse.
Mathematics 14 00980 g001
Figure 2. Schematic diagram of waste crane interference avoidance. The dashed lines represent the empty travel of the crane (e.g., moving without a load or for collision avoidance), while the solid lines indicate the movement of the crane while executing a task.
Figure 2. Schematic diagram of waste crane interference avoidance. The dashed lines represent the empty travel of the crane (e.g., moving without a load or for collision avoidance), while the solid lines indicate the movement of the crane while executing a task.
Mathematics 14 00980 g002
Figure 3. Flowchart of the DIVY-SA algorithm.
Figure 3. Flowchart of the DIVY-SA algorithm.
Mathematics 14 00980 g003
Figure 4. Task sequence encoding and feasibility processing. (a) Continuous encoded sequence of random numbers; (b) Continuous sequence sorted in ascending order; (c) Integer encoding derived from rank mapping; (d) Feasible task sequence considering time-window constraints.
Figure 4. Task sequence encoding and feasibility processing. (a) Continuous encoded sequence of random numbers; (b) Continuous sequence sorted in ascending order; (c) Integer encoding derived from rank mapping; (d) Feasible task sequence considering time-window constraints.
Mathematics 14 00980 g004
Figure 5. Flowchart of the DES.
Figure 5. Flowchart of the DES.
Mathematics 14 00980 g005
Figure 6. The trajectories and Gantt charts of the cranes.
Figure 6. The trajectories and Gantt charts of the cranes.
Mathematics 14 00980 g006
Figure 7. Sequence subtraction operation ( ).
Figure 7. Sequence subtraction operation ( ).
Mathematics 14 00980 g007
Figure 8. Sequence executing swap operations (SS).
Figure 8. Sequence executing swap operations (SS).
Mathematics 14 00980 g008
Figure 9. Crane trajectories of verification results.
Figure 9. Crane trajectories of verification results.
Mathematics 14 00980 g009
Figure 10. Sensitivity analysis of objective value with respect to safety distance.
Figure 10. Sensitivity analysis of objective value with respect to safety distance.
Mathematics 14 00980 g010
Figure 11. Heatmap of experimental results (range: [0.1, 0.5]).
Figure 11. Heatmap of experimental results (range: [0.1, 0.5]).
Mathematics 14 00980 g011
Figure 12. Heatmap of experimental results (range: [0.01, 0.1]).
Figure 12. Heatmap of experimental results (range: [0.01, 0.1]).
Mathematics 14 00980 g012
Figure 13. Crane trajectories of two methods.
Figure 13. Crane trajectories of two methods.
Mathematics 14 00980 g013
Table 1. Parameters.
Table 1. Parameters.
SymbolDescription
NThe set of all tasks.
N f e e d The subset of feeding-type tasks, N f e e d N .
KThe set of cranes.
Ω The set of spatially conflicting task pairs. A pair ( i , j ) Ω if the physical operating ranges of task i and task j (including safety distance) overlap.
p i The total processing time for task i.
t i j The travel time from the end position of task i to the start position of task j.
d i j e m p t y The distance from the end position of task i to the start position of task j.
d i l o a d The loaded travel distance for task i.
d k i i n i t The distance from the initial position of crane k to the start position of task i.
v Moving speed of the waste crane’s gantry (m/s).
E i , L i The earliest and latest start time for task i.
H i The threshold for excessive delay of task i.
R k i A binary parameter (1 if both the start position and end position of task i are within the operating range of crane k, 0 otherwise).
M A sufficiently large positive number.
Table 2. Variables.
Table 2. Variables.
SymbolDescription
x k i 1 if task i is assigned to crane k; 0 otherwise.
y k i j 1 if crane k performs task j immediately after task i; 0 otherwise.
z k i 1 if task i is the first task performed by crane k; 0 otherwise.
σ i j Defined for (i, j) Ω . 1 if task i precedes task j; 0 otherwise.
δ i 1 if task i incurs excessive delay; 0 otherwise.
S i The actual start time of task i.
T i The delay time of task i.
D k The total traveling distance of crane k’s gantry.
Table 3. Verification results of deterministic benchmark cases.
Table 3. Verification results of deterministic benchmark cases.
Case No.Scenario DescriptionTheoretical True ValueDES Module
Output
Relative Error
1Crane 1: No task;
Crane 2: 1 feeding
Crane 3: No task
46460
2Crane 1: No task
Crane 2: 1 feeding
Crane 3: 1 transfer + 1 turning
72720
3Crane 1: 1 turning + 1 transfer
Crane 2: 1 feeding
Crane 3: 1 transfer + 1 turning
90900
Table 4. Parameter tuning results for the cooling parameter.
Table 4. Parameter tuning results for the cooling parameter.
α BestMeanSD
0.8418430.07.80
0.85418429.77.54
0.9418428.76.82
0.95418429.610.07
0.99453469.19.07
Table 5. Settings of population size and maximum iterations across different task sizes.
Table 5. Settings of population size and maximum iterations across different task sizes.
Task SizePopulation SizeMaximum Iterations
2530200
5030300
10050500
20050800
Table 6. Parameter settings of comparative algorithms.
Table 6. Parameter settings of comparative algorithms.
AlgorithmParameterValue/Description
DIVY-SAPa0.03
Pb0.07
Cooling Rate0.9
GACrossover Probability0.8
Mutation Probability0.1
Selection MechanismRoulette Wheel Selection
SAInitial Temperature1000
Cooling Rate0.9
Markov Chain Length5 Times the Task Size
DPSOInertia Rate0.9 → 0.4 (Linear Decay)
Cognitive Learning Factor0.5
Social Learning Factor0.5
GWOConvergence Constant2 → 0 (Linear Decay)
Table 7. Experimental results of different algorithms.
Table 7. Experimental results of different algorithms.
Task SizeAlgorithmBestAvg ± 95%CISDGap (%)Time (s)p-Value
(Wilcoxon)
25Gurobi (LB)413---45.16
Gurobi (Cor.)417--0.97
GA418435.95 ± 3.968.251.2114.61p < 0.001
SA418431.00 ± 3.787.881.2114.98p = 0.021
GA-SA418429.55 ± 2.946.121.2115.01p = 0.029
DPSO428440.95 ± 3.858.023.6314.21p < 0.001
GWO469488.10 ± 5.4311.3113.5617.36p < 0.001
IVYA451455.05 ± 4.308.956.0514.74p < 0.001
DIVY418431.10 ± 3.607.501.2114.96p = 0.011
DIVY-SA415425.30 ± 2.595.390.4815.04-
50Gurobi (LB)646---53.67
Gurobi (Cor.)676--4.64
GA716735.05 ± 6.8614.2810.8444.45p < 0.001
SA748775.25 ± 10.4421.7315.7942.52p < 0.001
GA-SA681698.45 ± 6.2112.945.4242.16p < 0.001
DPSO730777.40 ± 15.5132.3013.0040.27p < 0.001
GWO8651289.65 ± 142.33296.4233.9040.89p < 0.001
IVYA796895.70 ± 60.66126.3323.2240.32p < 0.001
DIVY696722.15 ± 7.0314.657.7440.55p < 0.001
DIVY-SA660677.00 ± 4.479.312.1740.30-
100Gurobi (LB)1277---1078.03
Gurobi (Cor.)----
GA14231458.25 ± 11.1723.2611.43198.91p < 0.001
SA14081472.75 ± 16.5534.4710.26219.46p < 0.001
GA-SA13311364.70 ± 7.1414.874.23197.61p = 0.004
DPSO15171596.45 ± 18.7739.0918.79209.88p < 0.001
GWO16851788.35 ± 28.6659.6831.95234.06p < 0.001
IVYA15061622.00 ± 29.4061.2317.93202.97p < 0.001
DIVY14041443.10 ± 11.5123.989.95203.54p < 0.001
DIVY-SA13251350.20 ± 11.5114.533.76201.15-
200GA31173528.70 ± 173.32229.85-733.29p < 0.001
SA31413409.30 ± 236.96314.25-735.68p < 0.001
GA-SA30143120.90 ± 60.4380.14-696.87p < 0.001
DPSO40124455.20 ± 218.34289.55-761.32p < 0.001
GWO45195722.00 ± 588.38780.29-875.12p < 0.001
IVYA37144284.40 ± 347.50460.85-722.12p < 0.001
DIVY32353353.10 ± 41.8855.54-669.72p < 0.001
DIVY-SA28722933.90 ± 30.6140.59-652.81-
Note: ‘Gap’ is defined as the relative difference between the algorithm’s best value and the LB. All p-values are calculated by the Wilcoxon rank-sum test with 20 independent runs for each algorithm, using DIVY-SA as the baseline algorithm. For the p-values, exact values are reported when p ≥ 0.001, and p < 0.001 is uniformly labeled when p is below 0.001. The significance level is set to 0.05. Bold values indicate the best results among all compared algorithms.
Table 8. Traveling distance of cranes under different scheduling algorithms.
Table 8. Traveling distance of cranes under different scheduling algorithms.
Scheduling
Method
Case
12345
Proposed scheme123213415629660
Manual scheduling170304508740826
Table 9. Objective function under different numbers of cranes.
Table 9. Objective function under different numbers of cranes.
Crane NumberCase
1 2345
1172304496737981
2116206426652678
3123213415629660
Note: Bold values indicate the best objective function values for each case.
Disclaimer/Publisher’s Note: The statements, opinions and data contained in all publications are solely those of the individual author(s) and contributor(s) and not of MDPI and/or the editor(s). MDPI and/or the editor(s) disclaim responsibility for any injury to people or property resulting from any ideas, methods, instructions or products referred to in the content.

Share and Cite

MDPI and ACS Style

Wu, L.; Huang, D.; Luo, J.; Luo, C.; Yi, G.; Liang, T. Multiple Waste Crane Scheduling Based on Cooperative Optimization of Discrete Ivy Algorithm and Simulated Annealing. Mathematics 2026, 14, 980. https://doi.org/10.3390/math14060980

AMA Style

Wu L, Huang D, Luo J, Luo C, Yi G, Liang T. Multiple Waste Crane Scheduling Based on Cooperative Optimization of Discrete Ivy Algorithm and Simulated Annealing. Mathematics. 2026; 14(6):980. https://doi.org/10.3390/math14060980

Chicago/Turabian Style

Wu, Liang, Donghao Huang, Jiaxiang Luo, Cuihong Luo, Gang Yi, and Tao Liang. 2026. "Multiple Waste Crane Scheduling Based on Cooperative Optimization of Discrete Ivy Algorithm and Simulated Annealing" Mathematics 14, no. 6: 980. https://doi.org/10.3390/math14060980

APA Style

Wu, L., Huang, D., Luo, J., Luo, C., Yi, G., & Liang, T. (2026). Multiple Waste Crane Scheduling Based on Cooperative Optimization of Discrete Ivy Algorithm and Simulated Annealing. Mathematics, 14(6), 980. https://doi.org/10.3390/math14060980

Note that from the first issue of 2016, this journal uses article numbers instead of page numbers. See further details here.

Article Metrics

Back to TopTop