Sign in to use this feature.

Years

Between: -

Subjects

remove_circle_outline
remove_circle_outline
remove_circle_outline
remove_circle_outline
remove_circle_outline
remove_circle_outline
remove_circle_outline
remove_circle_outline
remove_circle_outline

Journals

Article Types

Countries / Regions

Search Results (32)

Search Parameters:
Keywords = lithium battery defect detection

Order results
Result details
Results per page
Select all
Export citation of selected articles as:
19 pages, 5706 KB  
Article
Research on a Unified Multi-Type Defect Detection Method for Lithium Batteries Throughout Their Entire Lifecycle Based on Multimodal Fusion and Attention-Enhanced YOLOv8
by Zitao Du, Ziyang Ma, Yazhe Yang, Dongyan Zhang, Haodong Song, Xuanqi Zhang and Yijia Zhang
Sensors 2026, 26(2), 635; https://doi.org/10.3390/s26020635 (registering DOI) - 17 Jan 2026
Abstract
To address the limitations of traditional lithium battery defect detection—low efficiency, high missed detection rates for minute/composite defects, and inadequate multimodal fusion—this study develops an improved YOLOv8 model based on multimodal fusion and attention enhancement for unified full-lifecycle multi-type defect detection. Integrating visible-light [...] Read more.
To address the limitations of traditional lithium battery defect detection—low efficiency, high missed detection rates for minute/composite defects, and inadequate multimodal fusion—this study develops an improved YOLOv8 model based on multimodal fusion and attention enhancement for unified full-lifecycle multi-type defect detection. Integrating visible-light and X-ray modalities, the model incorporates a Squeeze-and-Excitation (SE) module to dynamically weight channel features, suppressing redundancy and highlighting cross-modal complementarity. A Multi-Scale Fusion Module (MFM) is constructed to amplify subtle defect expression by fusing multi-scale features, building on established feature fusion principles. Experimental results show that the model achieves an mAP@0.5 of 87.5%, a minute defect recall rate (MRR) of 84.1%, and overall industrial recognition accuracy of 97.49%. It operates at 35.9 FPS (server) and 25.7 FPS (edge) with end-to-end latency of 30.9–38.9 ms, meeting high-speed production line requirements. Exhibiting strong robustness, the lightweight model outperforms YOLOv5/7/8/9-S in core metrics. Large-scale verification confirms stable performance across the battery lifecycle, providing a reliable solution for industrial defect detection and reducing production costs. Full article
(This article belongs to the Section Fault Diagnosis & Sensors)
Show Figures

Figure 1

12 pages, 3631 KB  
Article
A Study on the Lithium-Ion Battery Fire Prevention Diagnostic Technique Based on Time-Resolved Partial Discharge Algorithm
by Wen-Cheng Jin, Chang-Won Kang, Soon-Hyung Lee, Kyung-Min Lee and Yong-Sung Choi
Energies 2025, 18(24), 6510; https://doi.org/10.3390/en18246510 - 12 Dec 2025
Viewed by 370
Abstract
Lithium-ion batteries are extensively employed in electric vehicles (EVs) and energy storage systems (ESSs) owing to their high energy density, long cyclability, and cost-effectiveness. However, the use of flammable electrolytes makes them inherently susceptible to thermal runaway (TR), which can lead to ignition, [...] Read more.
Lithium-ion batteries are extensively employed in electric vehicles (EVs) and energy storage systems (ESSs) owing to their high energy density, long cyclability, and cost-effectiveness. However, the use of flammable electrolytes makes them inherently susceptible to thermal runaway (TR), which can lead to ignition, explosion, and large-scale fires. Accordingly, early detection of defect internal conditions that precede thermal events is essential for ensuring battery safety. This study proposes a time-resolved partial discharge (TRPD)-based diagnostic method for identifying early electrical precursors of fire hazards in lithium-ion batteries. Both destructive (ex situ) and non-destructive (in situ) experiments were performed to collect defect signal data under physical deformation and accelerated degradation conditions. Through fast fourier transform (FFT) analysis of the acquired signals, specific frequency-domain characteristics associated with micro internal short circuits (MISC) were identified, particularly within the 3.9 MHz, 11.9 MHz, and 19 MHz bands. Defect signals were clearly distinguishable from background common-mode voltage (CMV) noise, confirming the diagnostic sensitivity of the proposed approach. The results demonstrate that the TRPD-based technique enables early recognition of latent insulation degradation and internal short-circuit phenomena before thermal runaway occurs. This work bridges the gap between conventional insulation monitoring and battery safety diagnostics, providing a scalable framework for integrating high-frequency signal analysis into EV and ESS battery management systems for fire prevention. Full article
(This article belongs to the Special Issue Advances in Battery Modelling, Applications, and Technology)
Show Figures

Figure 1

22 pages, 17449 KB  
Article
Investigation of Electrical and Physical Cell Parameters—A Comparative CT Study on Prismatic Battery Cells
by Daniel Evans, Julin Horstkötter, Daniel Martin Brieske, Claas Tebruegge and Julia Kowal
Batteries 2025, 11(11), 417; https://doi.org/10.3390/batteries11110417 - 13 Nov 2025
Viewed by 1051
Abstract
Computed tomography (CT) imaging has proven to be effective for detecting and visualizing a wide range of inhomogeneities and defects. Applying computer vision (CV)-based image processing enables detailed feature measurements on selected CT image slices, which could be of benefit as cells of [...] Read more.
Computed tomography (CT) imaging has proven to be effective for detecting and visualizing a wide range of inhomogeneities and defects. Applying computer vision (CV)-based image processing enables detailed feature measurements on selected CT image slices, which could be of benefit as cells of the same type often show variations in electrical properties. When combined with electrical testing, CT imaging could provide valuable insights into the battery cell, helping to identify potential sources of electrical deviations. However, it remains unclear to what extent CT-based measurements, especially for larger prismatic cells, e.g., those used in automotive applications, can explain electrical deviations aside from identifying significant or latent defects. Therefore, this study performs a correlative analysis and compares the electrical measurement results with CT-based measurements of the cell’s physical features, specifically the anode and cathode sizes. Electrical and CT measurements from ten lithium iron phosphate/graphite (LFP/C) cells of the same type are analyzed. The results indicate that while CT imaging has the potential to help identify the sources of electrical deviations, it also shows that cell-level CT measurements alone cannot fully explain electrical performance deviations. Measurement uncertainty, the potential overlapping impact of other cell features, and the actual influence of the measured physical properties on the cell’s electrical performance limit the correlation between CT-based measurements and electrical parameters. Full article
(This article belongs to the Special Issue Battery Manufacturing: Current Status, Challenges, and Opportunities)
Show Figures

Figure 1

20 pages, 2216 KB  
Article
Research on Thermal Failure Characteristics and Prediction Methods of Lithium–Sulfur Batteries
by Lu Cheng, Junshuai Lu and Bihui Jin
World Electr. Veh. J. 2025, 16(10), 555; https://doi.org/10.3390/wevj16100555 - 30 Sep 2025
Viewed by 900
Abstract
Lithium–sulfur (Li-S) batteries are promising energy storage solutions due to their high density and cost-effectiveness. However, the risk of thermal failure limits their widespread use. Understanding thermal failure characteristics and developing accurate prediction methods are crucial for ensuring battery safety and reliability. This [...] Read more.
Lithium–sulfur (Li-S) batteries are promising energy storage solutions due to their high density and cost-effectiveness. However, the risk of thermal failure limits their widespread use. Understanding thermal failure characteristics and developing accurate prediction methods are crucial for ensuring battery safety and reliability. This study aims to analyze the thermal failure characteristics of Li-S batteries and offer machine learning-based prediction methods for the early detection of potential thermal failures. The research begins with collecting temperature data from sensors deployed over numerous planes of a Li-S battery module under varied operating conditions. The data are created using proven numerical models that simulate various failure conditions. To improve model stability and learning efficiency, temperature data are preprocessed using min–max normalization to scale them to a consistent range. We suggest using a machine learning algorithm, such as the Energy Valley Optimizer Muted Multilayer Perceptrons with Mutual Information (EneVO-MPMI) algorithm. These models are trained on temperature data which are combined with Multilayer Perceptrons (MPs) to capture complicated, nonlinear correlations in thermal failure predictions, whereas the Energy Valley Optimizer (EneVO) optimizes the model’s structure and hyperparameters to avoid overfitting. Mutual Information (MI) assists in the selection of relevant features, resulting in accurate prediction from sensor data. To assess the models’ generalizability, five-fold cross-validation is used and achieves an average F1-score of 97.2%, a recall of 97.6%, an accuracy of 97.3%, and a precision of 96.9%. The EneVO-MPMI method emerges as the most effective, delivering a higher accuracy in forecasting thermal failure while requiring less training and prediction time. It shows that the EneVO-MPMI method is the most accurate and efficient at forecasting thermal breakdown in Li-S batteries. The technique can be used to identify Li-S battery defects early on, reducing the possibility of thermal instability and improving battery safety in a variety of applications. Full article
(This article belongs to the Section Storage Systems)
Show Figures

Figure 1

19 pages, 4073 KB  
Article
Single-Atom Cobalt-Doped 2D Graphene: Electronic Design for Multifunctional Applications in Environmental Remediation and Energy Storage
by Zhongkai Huang, Yue Zhang, Chunjiang Li, Liang Deng, Bo Song, Maolin Bo, Chuang Yao, Haolin Lu and Guankui Long
Inorganics 2025, 13(10), 312; https://doi.org/10.3390/inorganics13100312 - 24 Sep 2025
Viewed by 735
Abstract
Through atomic-scale characterization of a single cobalt atom anchored in a pyridinic N3 vacancy of graphene (Co-N3-gra), this study computationally explores three interconnected functionalities mediated by cobalt’s electronic configuration. Quantum-confined molecular prototypes extend prior bulk models, achieving a competitive catalytic [...] Read more.
Through atomic-scale characterization of a single cobalt atom anchored in a pyridinic N3 vacancy of graphene (Co-N3-gra), this study computationally explores three interconnected functionalities mediated by cobalt’s electronic configuration. Quantum-confined molecular prototypes extend prior bulk models, achieving a competitive catalytic activity for CO oxidation via Langmuir–Hinshelwood pathways with a 0.85 eV barrier. These molecular prototypes’ discrete energy states facilitate single-electron transistor operation, enabling sensitive detection of NO, NO2, SO2, and CO2 through adsorption-induced conductance modulation. When applied to lithium–sulfur batteries using periodic Co-N3-gra, cobalt sites enhance polysulfide conversion kinetics and suppress the shuttle effect, with the Li2S2→Li2S step identified as the rate-limiting process. Density functional simulations provide atomic-scale physicochemical characterization of Co-N3-gra, revealing how defect engineering in 2D materials modulates electronic structures for multifunctional applications. Full article
(This article belongs to the Special Issue Physicochemical Characterization of 2D Materials)
Show Figures

Graphical abstract

31 pages, 3788 KB  
Article
Multi-Scale Feature Convolutional Modeling for Industrial Weld Defects Detection in Battery Manufacturing
by Waqar Riaz, Xiaozhi Qi, Jiancheng (Charles) Ji and Asif Ullah
Fractal Fract. 2025, 9(9), 611; https://doi.org/10.3390/fractalfract9090611 - 21 Sep 2025
Viewed by 1151
Abstract
Defect detection in lithium-ion battery (LIB) welding presents unique challenges, including scale heterogeneity, subtle texture variations, and severe class imbalance. We propose a multi-scale convolutional framework that integrates EfficientNet-B0 for lightweight representation learning, PANet for cross-scale feature aggregation, and a YOLOv8 detection head [...] Read more.
Defect detection in lithium-ion battery (LIB) welding presents unique challenges, including scale heterogeneity, subtle texture variations, and severe class imbalance. We propose a multi-scale convolutional framework that integrates EfficientNet-B0 for lightweight representation learning, PANet for cross-scale feature aggregation, and a YOLOv8 detection head augmented with multi-head attention. Parallel dilated convolutions are employed to approximate self-similar receptive fields, enabling simultaneous sensitivity to fine-grained microstructural anomalies and large-scale geometric irregularities. The approach is validated on three datasets including RIAWELC, GC10-DET, and an industrial LIB defects dataset, where it consistently outperforms competitive baselines, achieving 8–10% improvements in recall and F1-score while preserving real-time inference on GPU. Ablation experiments and statistical significance tests isolate the contributions of attention and multi-scale design, confirming their role in reducing false negatives. Attention-based visualizations further enhance interpretability by exposing spatial regions driving predictions. Limitations remain regarding fixed imaging conditions and partial reliance on synthetic augmentation, but the framework establishes a principled direction toward efficient, interpretable, and scalable defect inspection in industrial manufacturing. Full article
Show Figures

Figure 1

28 pages, 6379 KB  
Article
Research on Lithium-Ion Battery Diaphragm Defect Detection Based on Transfer Learning-Integrated Modeling
by Lihua Ye, Xu Zhao, Zhou He, Zixing Zhang, Qinglong Zhao and Aiping Shi
Electronics 2025, 14(9), 1699; https://doi.org/10.3390/electronics14091699 - 22 Apr 2025
Viewed by 1036
Abstract
Ensuring the security and reliability of lithium-ion batteries necessitates the development of a robust methodology for detecting defects in battery separators during production. This study initially uses data augmentation techniques in the data processing phase, followed by the utilization of the weighted random [...] Read more.
Ensuring the security and reliability of lithium-ion batteries necessitates the development of a robust methodology for detecting defects in battery separators during production. This study initially uses data augmentation techniques in the data processing phase, followed by the utilization of the weighted random sampler method for sampling. Additionally, the dataset is partitioned using the Stratified K-Fold cross-validation method to tackle imbalanced sample data. Subsequently, an ensemble of object detection algorithms involving Faster Region Convolutional Neural Network and RetinaNet is developed. The ensemble method employs a voting mechanism to ascertain the most accurate predictions and utilizes the Adaptive Delta optimization algorithm with adaptive learning rates. This algorithm adjusts the learning rate based on parameter change rates, eliminating the requirement for setting an initial learning rate to ensure result convergence. Finally, a model fine-tuning technique using pre-training transfer learning is applied to improve the detection performance of the ensemble model. Experimental results show that the improved methodology demonstrates a 16.26% increase in recall, a 7.05% improvement in precision, an 11.83% rise in balanced F Score, and a 0.23 increase in the area under the Receiver Operating Characteristic curve. The study results indicate that the proposed method is an effective and accurate approach to detecting defects in lithium-ion battery separators. Full article
(This article belongs to the Special Issue 2D/3D Industrial Visual Inspection and Intelligent Image Processing)
Show Figures

Figure 1

34 pages, 38166 KB  
Review
Gas Generation in Lithium-Ion Batteries: Mechanisms, Failure Pathways, and Thermal Safety Implications
by Tianyu Gong, Xuzhi Duan, Yan Shan and Lang Huang
Batteries 2025, 11(4), 152; https://doi.org/10.3390/batteries11040152 - 13 Apr 2025
Cited by 15 | Viewed by 9566
Abstract
Gas evolution in lithium-ion batteries represents a pivotal yet underaddressed concern, significantly compromising long-term cyclability and safety through complex interfacial dynamics and material degradation across both normal operation and extreme thermal scenarios. While extensive research has focused on isolated gas generation mechanisms in [...] Read more.
Gas evolution in lithium-ion batteries represents a pivotal yet underaddressed concern, significantly compromising long-term cyclability and safety through complex interfacial dynamics and material degradation across both normal operation and extreme thermal scenarios. While extensive research has focused on isolated gas generation mechanisms in specific components, critical knowledge gaps persist in understanding cross-component interactions and the cascading failure pathways it induced. This review systematically decouples gas generation mechanisms at cathodes (e.g., lattice oxygen-driven CO2/CO in high-nickel layered oxides), anodes (e.g., stress-triggered solvent reduction in silicon composites), electrolytes (solvent decomposition), and auxiliary materials (binder/separator degradation), while uniquely establishing their synergistic impacts on battery stability. Distinct from prior modular analyses, we emphasize that: (1) emerging systems exhibit fundamentally different gas evolution thermodynamics compared to conventional materials, exemplified by sulfide solid electrolytes releasing H2S/SO2 via unique anionic redox pathways; (2) gas crosstalk between components creates compounding risks—retained gases induce electrolyte dry-out and ion transport barriers during cycling, while combustible gas–O2 mixtures accelerate thermal runaway through chain reactions. This review proposes three key strategies to suppress gas generation: (1) oxygen lattice stabilization via dopant engineering, (2) solvent decomposition mitigation through tailored interphases engineering, and (3) gas-selective adaptive separator development. Furthermore, it establishes a multiscale design framework spanning atomic defect control to pack-level thermal management, providing actionable guidelines for battery engineering. By correlating early gas detection metrics with degradation patterns, the work enables predictive safety systems and standardized protocols, directly guiding the development of reliable high-energy batteries for electric vehicles and grid storage. Full article
(This article belongs to the Special Issue High-Safety Lithium-Ion Batteries: Basics, Progress and Challenges)
Show Figures

Figure 1

15 pages, 28548 KB  
Article
Non-Contact Laser Ultrasound Detection of Internal Gas Defects in Lithium-Ion Batteries
by Dongxia Tang, Chenguang Xu, Guidong Xu, Sen Cui and Sai Zhang
Sensors 2025, 25(7), 2033; https://doi.org/10.3390/s25072033 - 25 Mar 2025
Cited by 2 | Viewed by 2542
Abstract
Non-contact laser ultrasonic detection technology provides an innovative solution for evaluating the internal conditions of lithium-ion batteries (LIBs), offering significant advantages in gas defect assessment and structural defect identification. This study proposes a method for evaluating internal gas defects in LIBs based on [...] Read more.
Non-contact laser ultrasonic detection technology provides an innovative solution for evaluating the internal conditions of lithium-ion batteries (LIBs), offering significant advantages in gas defect assessment and structural defect identification. This study proposes a method for evaluating internal gas defects in LIBs based on a non-contact laser ultrasonic system. The system uses a pulsed laser to generate ultrasonic waves, with a full-optical probe receiving the signals, enabling high-resolution imaging of the internal features of the battery. The study analyzes key ultrasonic characteristics under different laser parameters (energy, pulse width, and focal length) and their correlation with defective regions. Through both time-domain and frequency-domain analysis of the ultrasonic features, the results demonstrate that the signal amplitude attenuation characteristics of ultrasound in media with acoustic impedance mismatches can be used for precise detection and quantitative characterization of gas defect regions within the battery. This non-contact technology offers a promising method for real-time, non-destructive monitoring of the internal condition of lithium-ion batteries, significantly enhancing battery safety and reliability. Full article
(This article belongs to the Topic Advances in Non-Destructive Testing Methods, 3rd Edition)
Show Figures

Figure 1

16 pages, 766 KB  
Article
Synthetic Data Generation for AI-Informed End-of-Line Testing for Lithium-Ion Battery Production
by Tessa Krause, Daniel Nusko, Johannes Rittmann, Luciana Pitta Bauermann, Moritz Kroll and Carlo Holly
World Electr. Veh. J. 2025, 16(2), 75; https://doi.org/10.3390/wevj16020075 - 4 Feb 2025
Cited by 2 | Viewed by 2376
Abstract
Lithium-ion batteries are a key technology in supply chains for modern electric vehicles. Their production is complex and can be prone to defects. As such, the detection of defective batteries is critical to ensure performance and consumer safety. Existing end-of-line testing relies heavily [...] Read more.
Lithium-ion batteries are a key technology in supply chains for modern electric vehicles. Their production is complex and can be prone to defects. As such, the detection of defective batteries is critical to ensure performance and consumer safety. Existing end-of-line testing relies heavily on electrical measurements for identifying defective cells. However, it is possible that not all pertinent information is encoded within the electrical measurements alone. Reversible expansion in lithium-ion cells is an indicator of lithiation within the cell, while irreversible expansion is a consequence of the ageing process; unexpected expansion may indicate the presence of undesirable defects. By measuring expansion in addition to electrical measurements, we aim to make better and faster quality predictions during end-of-line testing, thereby facilitating the early detection of potential defects. To make these predictions, we implement artificial intelligence algorithms to extract information from the measurements. Training these networks requires large training datasets, which are expensive to produce. In this paper, we demonstrate a first-order physical modelling approach for generating synthetic data to pre-train artificial intelligence algorithms that perform anomaly detection on lithium-ion battery cells at the end-of-line. The equivalent circuit model used to generate voltage curves could be fit to real data with a mean absolute error of less than 1%, and the expansion model could be fit to a mean absolute error of less than 2% of the measured values. By pretraining the artificial intelligence network using synthetic data, we can leverage existing physical models to reduce the amount of training data required. Full article
Show Figures

Figure 1

20 pages, 8699 KB  
Article
Detection and Identification of Coating Defects in Lithium Battery Electrodes Based on Improved BT-SVM
by Xianju Wang, Shanhui Liu, Xuyang Kou, Yu Jiao and Yinfeng Li
Coatings 2024, 14(12), 1592; https://doi.org/10.3390/coatings14121592 - 19 Dec 2024
Cited by 3 | Viewed by 2400
Abstract
Aiming to address the problems of uneven brightness and small defects of low contrast on the surface of lithium battery electrode (LBE) coatings, this study proposes a method for detection and identification of coatings defects in LBEs based on an improved Binary Tree [...] Read more.
Aiming to address the problems of uneven brightness and small defects of low contrast on the surface of lithium battery electrode (LBE) coatings, this study proposes a method for detection and identification of coatings defects in LBEs based on an improved Binary Tree Support Vector Machine (BT-SVM). Firstly, adaptive Gamma correction is applied to enhance an image, and an improved Canny algorithm combined with morphological processing is used to accurately detect the defect regions. Secondly, the shape and grayscale features of the defects are extracted from the connected defect areas, and these features are then fused and normalized. Finally, a BT-SVM multi-class classification model is constructed, with the Whale Optimization Algorithm (WOA) employed to assist in hyperparameter tuning. The experimental results show that the proposed method can effectively detect and identify five common types of defects in the coating of LBEs, including scratches, bubbles, metal leakage, particles, and decarbonization, with an average detection accuracy of 94.4% and an average detection time of less than 0.2 s, meeting the real-time detection requirements for online defect inspection. After Whale Optimization, the BT-SVM defect recognition model achieves an average recognition accuracy of 98.7%, significantly enhancing the performance of current defect detection technologies for LBE coatings. Full article
Show Figures

Figure 1

16 pages, 10058 KB  
Article
Minimal Defect Detection on End Face of Lithium Battery Shells
by Yufeng Xing, Qi Liu, Yuanxiu Xing, Zhuanwei Liu and Wenbo Wang
Sustainability 2024, 16(23), 10502; https://doi.org/10.3390/su162310502 - 29 Nov 2024
Cited by 2 | Viewed by 1757
Abstract
Lithium batteries represent a pivotal technology in the advancement of renewable energy, and their enhanced performance and safety are vital to the attainment of sustainable development goals. To solve the issue of the high missed detection rate of minimal defects on end face [...] Read more.
Lithium batteries represent a pivotal technology in the advancement of renewable energy, and their enhanced performance and safety are vital to the attainment of sustainable development goals. To solve the issue of the high missed detection rate of minimal defects on end face of lithium battery shells, a novel YOLO-based Minimal Defect Detection algorithm, named YOLO-MDD, is proposed. Firstly, aimed at the problem of insufficient data, a dataset of defects on the end face of lithium battery shells is constructed and annotated. Secondly, a YOLO-MDD network which includes a feature extraction module and a four-scale detection head for detecting defects of various scales is improved. Here, deformable convolution and an attention module are ingeniously embedded into the backbone of YOLO to capture more detailed and accurate information on object defects, and the four-scale head is used to handle the significant differences in the size and shape of defects on lithium battery shells. Finally, a hybrid loss including localization loss with normalized Wasserstein distance (NWD), classification loss, and confidence loss is designed to optimize our model to further enhance its sensitivity to minimal defects. The experimental results show that the proposed YOLO-MDD has a mean average precision of 80% for the defect detection of the lithium battery shells, especially with a minimal defect rust spots mean average precision of 74.1% and a recall rate of 71.5%, which is superior compared with other mainstream detection algorithms and provides the technical support necessary to achieve the goals of energy and environmental sustainability. Full article
Show Figures

Figure 1

27 pages, 9948 KB  
Review
A Comprehensive Review of In Situ Measurement Techniques for Evaluating the Electro-Chemo-Mechanical Behaviors of Battery Electrodes
by Hainan Jiang, Jie Chen, Xiaolin Li, Zhiyao Jin, Tianjun Chen, Jiahui Liu and Dawei Li
Molecules 2024, 29(8), 1873; https://doi.org/10.3390/molecules29081873 - 19 Apr 2024
Cited by 6 | Viewed by 3314
Abstract
The global production landscape exhibits a substantial need for efficient and clean energy. Enhancing and advancing energy storage systems are a crucial avenue to optimize energy utilization and mitigate costs. Lithium batteries are the most effective and impressive energy utilization system at present, [...] Read more.
The global production landscape exhibits a substantial need for efficient and clean energy. Enhancing and advancing energy storage systems are a crucial avenue to optimize energy utilization and mitigate costs. Lithium batteries are the most effective and impressive energy utilization system at present, with good safety, high energy density, excellent cycle performance, and other advantages, occupying most of the market. However, due to the defects in the electrode material of the battery itself, the electrode will undergo the process of expansion, stress evolution, and electrode damage during electro-chemical cycling, which will degrade battery performance. Therefore, the detection of property changes in the electrode during electro-chemical cycling, such as the evolution of stress and the modulus change, are useful for preventing the degradation of lithium-ion batteries. This review presents a current overview of measurement systems applied to the performance detection of batteries’ electrodes, including the multi-beam optical stress sensor (MOSS) measurement system, the digital image correlation (DIC) measurement system, and the bending curvature measurement system (BCMS), which aims to highlight the measurement principles and advantages of the different systems, summarizes a part of the research methods by using each system, and discusses an effective way to improve the battery performance. Full article
(This article belongs to the Special Issue Materials for Emerging Electrochemical Devices)
Show Figures

Figure 1

19 pages, 7218 KB  
Article
Defects Detection of Lithium-Ion Battery Electrode Coatings Based on Background Reconstruction and Improved Canny Algorithm
by Xianju Wang, Shanhui Liu, Han Zhang, Yinfeng Li and Huiran Ren
Coatings 2024, 14(4), 392; https://doi.org/10.3390/coatings14040392 - 27 Mar 2024
Cited by 10 | Viewed by 3990
Abstract
Aiming to address the problems of uneven brightness and small defects of low contrast on the surface of lithium-ion battery electrode (LIBE) coatings, this study proposes a defect detection method that combines background reconstruction with an enhanced Canny algorithm. Firstly, we acquire and [...] Read more.
Aiming to address the problems of uneven brightness and small defects of low contrast on the surface of lithium-ion battery electrode (LIBE) coatings, this study proposes a defect detection method that combines background reconstruction with an enhanced Canny algorithm. Firstly, we acquire and pre-process the electrode coating image, considering the characteristics of the electrode coating process and defects. Secondly, background reconstruction and the difference method are introduced to achieve the rough localization of coating defects. Furthermore, the image with potential defects undergoes enhancement through improved Gamma correction, and the PSO-OTSU algorithm with adaptive searching is applied to determine the optimal segmentation. Finally, precise defect detection is accomplished using the improved Canny algorithm and morphological processing. The experimental results show that, compared with the maximum entropy method, the region growth method, and the traditional Canny algorithm, the algorithm in this paper has a higher segmentation accuracy for defects. It better retains defect edge features and provides a more accurate detection effect for defects like scratches, dark spots, bright spots, metal leakage, and decarburization, which are difficult to recognize on the background of coating areas of electrodes. The proposed method is suitable for the online real-time defect detection of LIBE coating defects in actual lithium-ion battery industrial production. Full article
Show Figures

Figure 1

16 pages, 4650 KB  
Article
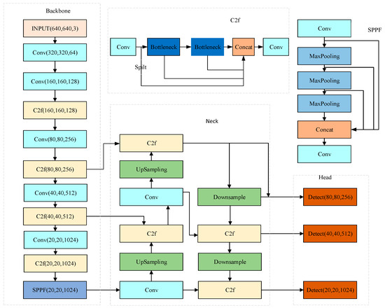
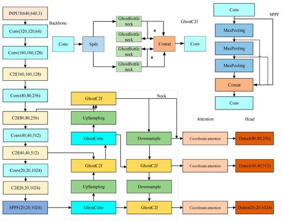
A YOLOv8-Based Approach for Real-Time Lithium-Ion Battery Electrode Defect Detection with High Accuracy
by Hongcheng Zhou, Yongxing Yu, Kaixin Wang and Yueming Hu
Electronics 2024, 13(1), 173; https://doi.org/10.3390/electronics13010173 - 30 Dec 2023
Cited by 12 | Viewed by 4258
Abstract
Targeting the issue that the traditional target detection method has a high missing rate of minor target defects in the lithium battery electrode defect detection, this paper proposes an improved and optimized battery electrode defect detection model based on YOLOv8. Firstly, the lightweight [...] Read more.
Targeting the issue that the traditional target detection method has a high missing rate of minor target defects in the lithium battery electrode defect detection, this paper proposes an improved and optimized battery electrode defect detection model based on YOLOv8. Firstly, the lightweight GhostCony is used to replace the standard convolution, and the GhostC2f module is designed to replace part of the C2f, which reduces model computation and improves feature expression performance. Then, the coordinate attention (CA) module is incorporated into the neck network, amplifying the feature extraction efficiency of the improved model. Finally, the EIoU loss function is employed to swap out the initial YOLOv8 loss function, which improves the regression performance of the network. The empirical findings demonstrate that the enhanced model exhibits increments in crucial performance metrics relative to the original model: the precision rate is elevated by 2.4%, the recall rate by 2.3%, and the mean average precision (mAP) by 1.4%. The enhanced model demonstrates a marked enhancement in the frames per second (FPS) detection rate, significantly outperforming other comparative models. This evidence indicates that the enhanced model aligns well with the requirements of industrial development, demonstrating substantial practical value in industrial applications. Full article
(This article belongs to the Section Artificial Intelligence)
Show Figures

Figure 1

Back to TopTop