Next Article in Journal
Entrepreneurial Capabilities for Business Sustainability in Software Industries
Next Article in Special Issue
Design and Implementation of a Sustainable IoT Embedded System for Monitoring Temperature and Humidity in Photovoltaic Power Plants in the Amazon
Previous Article in Journal
Cost Estimation for the Operation and Maintenance of Automated Monitoring and Early-Warning Equipment for Geological Hazards
Previous Article in Special Issue
Enhancing Elderly Fall Detection through IoT-Enabled Smart Flooring and AI for Independent Living Sustainability
 
 
Font Type:
Arial Georgia Verdana
Font Size:
Aa Aa Aa
Line Spacing:
Column Width:
Background:
Article

Minimal Defect Detection on End Face of Lithium Battery Shells

1
College of Science, Wuhan University of Science and Technology, Wuhan 430081, China
2
Hubei Province Key Laboratory of Systems Science in Metallurgical Process, Wuhan 430081, China
3
Computer Science of Technology, Anhui University, Hefei 230601, China
*
Author to whom correspondence should be addressed.
Sustainability 2024, 16(23), 10502; https://doi.org/10.3390/su162310502
Submission received: 10 October 2024 / Revised: 15 November 2024 / Accepted: 26 November 2024 / Published: 29 November 2024

Abstract

Lithium batteries represent a pivotal technology in the advancement of renewable energy, and their enhanced performance and safety are vital to the attainment of sustainable development goals. To solve the issue of the high missed detection rate of minimal defects on end face of lithium battery shells, a novel YOLO-based Minimal Defect Detection algorithm, named YOLO-MDD, is proposed. Firstly, aimed at the problem of insufficient data, a dataset of defects on the end face of lithium battery shells is constructed and annotated. Secondly, a YOLO-MDD network which includes a feature extraction module and a four-scale detection head for detecting defects of various scales is improved. Here, deformable convolution and an attention module are ingeniously embedded into the backbone of YOLO to capture more detailed and accurate information on object defects, and the four-scale head is used to handle the significant differences in the size and shape of defects on lithium battery shells. Finally, a hybrid loss including localization loss with normalized Wasserstein distance (NWD), classification loss, and confidence loss is designed to optimize our model to further enhance its sensitivity to minimal defects. The experimental results show that the proposed YOLO-MDD has a mean average precision of 80% for the defect detection of the lithium battery shells, especially with a minimal defect rust spots mean average precision of 74.1% and a recall rate of 71.5%, which is superior compared with other mainstream detection algorithms and provides the technical support necessary to achieve the goals of energy and environmental sustainability.

1. Introduction

In order to tackle problems such as environmental pollution, global warming, and energy crisis, governments worldwide are strongly endorsing the research and development of new energy technologies and products [1,2]. With lithium batteries serving as the primary power source for new energy vehicles, the market demand for high-quality lithium batteries is growing [3,4]. However, during the manufacturing process of lithium battery shells specifically designed to safeguard these batteries, surface defects such as scratches, bumps, troughs, and rust spots may occur [5], which can potentially compromise battery lifespan and pose safety risks [6,7,8]. Specifically, scratches may compromise the sealing integrity of the battery shell, leading to electrolyte leakage, which in turn affects battery capacity, shortens the lifespan, and heightens the risk of short-circuiting [9]. Defects such as troughs and bumps may create uneven force distribution within the shell, potentially weakening the structural integrity of the electrodes and diaphragm. This can lead to issues such as electrode or diaphragm breakage, ultimately reducing battery performance and shortening its service life [10]. Rust spots accelerate the corrosion of metal components, decreasing the shell’s strength and sealing capability. Therefore, the likelihood of electrolyte leakage rises, posing severe risks to both battery longevity and safety [11]. Therefore, accurately identifying and promptly locating these surface defects holds great research significance.
The current methods for detecting surface defects on lithium battery shells can be categorized into manual detection methods, traditional object detection methods, and deep learning-based detection methods [12]. Manual detection methods are prone to subjective factors, resulting in high missed detection rates and low detection efficiency [13]. Traditional object detection methods extract the feature information by manually constructing feature factors for detection [14]. However, due to the complex and diverse types of surface defects of lithium battery shells, traditional methods struggle to meet the requirements of accuracy, speed, and robustness.
With the advancement of deep learning in object detection, there is a growing inclination towards employing deep learning-based methods for detecting defects in industry. Deep learning-based detection can be categorized into two-stage methods and end-to-end methods [15]. Two-stage networks, such as R-CNN (Region-Convolution Neural Network) [16], Fast R-CNN [17], Faster R-CNN [18], et al., initially generate regions of interest and subsequently use a convolutional neural network (CNN) to classify the samples in candidate regions and perform regression on positions to obtain detection bounding boxes. Although these methods offer high precision, the generation of numerous candidate regions increases computational load and time complexity, rendering them unsuitable for real-time detection requirements [19]. In contrast, end-to-end object detection methods such as the YOLO (You only look once) series [20,21,22] and SSD (Single Shot MultiBox Detector) [23] directly extract features from the network to predict the category probability and location of the object. They are well-suited for scenarios that demand real-time detection capabilities [24].
Subsequently, the above models and their improvements were extensively applied in the defect detection of lithium batteries. Ref. [25] put forth a columnar lithium battery surface defect detection algorithm based on enhanced YOLOv4, which attains a mean average precision of 93.25% and enhances the speed of surface defect detection on lithium batteries. Because the anchor sizes obtained using K-means++ clustering are all 20 pixels or above, there is a risk of failure to capture small defects due to the insufficient anchor resolution. Ref. [26] introduced a lithium battery tab gap defect technology based on a multi-task deep learning model which was connected to three task-related networks in the decoder. Although the system achieved a 7.7% improvement in the accuracy of a single task, it exhibited a deficiency in detecting minute gap and detritus defects. Ref. [27] added the AIA (attention in attention) module into the transformer encoder to make the model pay more attention to real defect information, which provides a better detection effect—the recall and precision were 0.982 and 0.991, respectively. The method is dependent on alteration in the gray value of the defective area, which is not particularly conducive to the detection of point defects. Ref. [28] proposed a novel defect detection approach based on an improved K-nearest neighbor (KNN) and Euclidean clustering segmentation, which effectively reduced the missed detection problem and reached an 81.9% mean average precision in the lithium battery defect dataset. However, the model exhibits a deficiency in its ability to accurately represent the presence of smaller unevenness. Ref. [29] proposed a local optimized random sample consensus algorithm (LO-RANSAC), and Ref. [30] proposed an improved Sim-YOLOv5s model for the problems of low trace defect detection accuracy and high false detection rate of scratch defect detection on the surface of lithium batteries, and both achieved a good improvement in mean average precision. However, both models are incapable of detecting minor scratches.
Although the aforementioned methods demonstrate satisfactory detection performance for surface defects on batteries, they exhibit inadequate capability in detecting minimal objects such as rust spots and minor scratches. In this paper, to address the issue of minimum defect missed detection, we propose YOLO-MDD, which has demonstrated effectiveness in defect detection for this specific task of lithium battery shells. YOLO-MDD incorporates a feature extraction module and a four-scale detection head, which has been enhanced to facilitate the identification of defects of various scales. In this approach, deformable convolution [31] and an attention module [32] are ingeniously integrated into the backbone of YOLO to facilitate the capture of more detailed and accurate information about object defects, while a four-scale detection head is employed to address the considerable variations in the size and shape of defects on lithium battery shells. In addition, a hybrid loss including localization loss with normalized Wasserstein distance (NWD) [33], classification loss, and confidence loss is designed to optimize the model, thereby enhancing its sensitivity to minimal defects.
Our main contributions are outlined below:
(a)
To solve the lack of surface defect images of lithium battery shells and provide experimental evidence for the effectiveness of YOLO-MDD proposed in this paper, a dataset of lithium battery shell defects, including scratches, bumps, troughs, and rust spots, on end face images is constructed and annotated.
(b)
A novel YOLO-MDD architecture including a feature extraction module and detect module is proposed. In the feature extraction module, deformable convolution is incorporated to adapt to the diverse range of defect types, and the attention module is flexibly integrated to emphasize the significance of different spatial and channel features. Additionally, a four-scale detection head is introduced to alleviate the negative impact of drastic changes in the size and shape of defects.
(c)
A hybrid loss function, comprising localization loss with normalized Wasserstein distance (NWD), classification loss, and confidence loss, has been devised to optimize the model to enhance its sensitivity and improve its ability to detect minimal defect objects.

2. Battery Shells Defect Dataset

Due to the lack of publicly available datasets of battery shells defects, we obtained images of end face defects using a laboratory-based lithium battery defect detection device. Figure 1 shows the composition and the real laboratory photography environment. The images are sampled and stored by the image acquisition and processing computer when the battery shells move below the camera lens. The parameters of the photography environment, including the conveyor motor, light source, and camera, are controlled by the master console computer.
Further, 891 end face defect images of battery shells were collected, and the defects included scratches, troughs, bumps, and rust spots. Partial defects are shown in Figure 2. It can be seen that the defects are significantly complex, especially in terms of shape and size. The characteristics of bumps and troughs are obvious and similar, so more surrounding pixels need to be considered for differentiation during annotation. The characteristics of scratches are relatively shallow, and the shape is relatively large. Rust spots are minimal and punctiform, occupying only a few pixels. Each image has one or more defects, which may be of different types.
To effectively avoid overfitting during model training, data augmentation operations such as random scale transformation and random flipping are performed on the original images. After data augmentation, the dataset includes 2673 defect images. This paper randomly divided the defect images into a training set with 1890 images, a validation set with 540 images, and a test set with 243 images, in a 7:2:1 ratio. LabelImg software with version 1.8.6 was used to manually label data and generate the corresponding txt files.
After annotation, the number of defect instances in the training set, validation set, and test set reached 3532, 1014, and 512, respectively. The specific composition of instances is shown in Figure 3 and Table 1.

3. Methodology

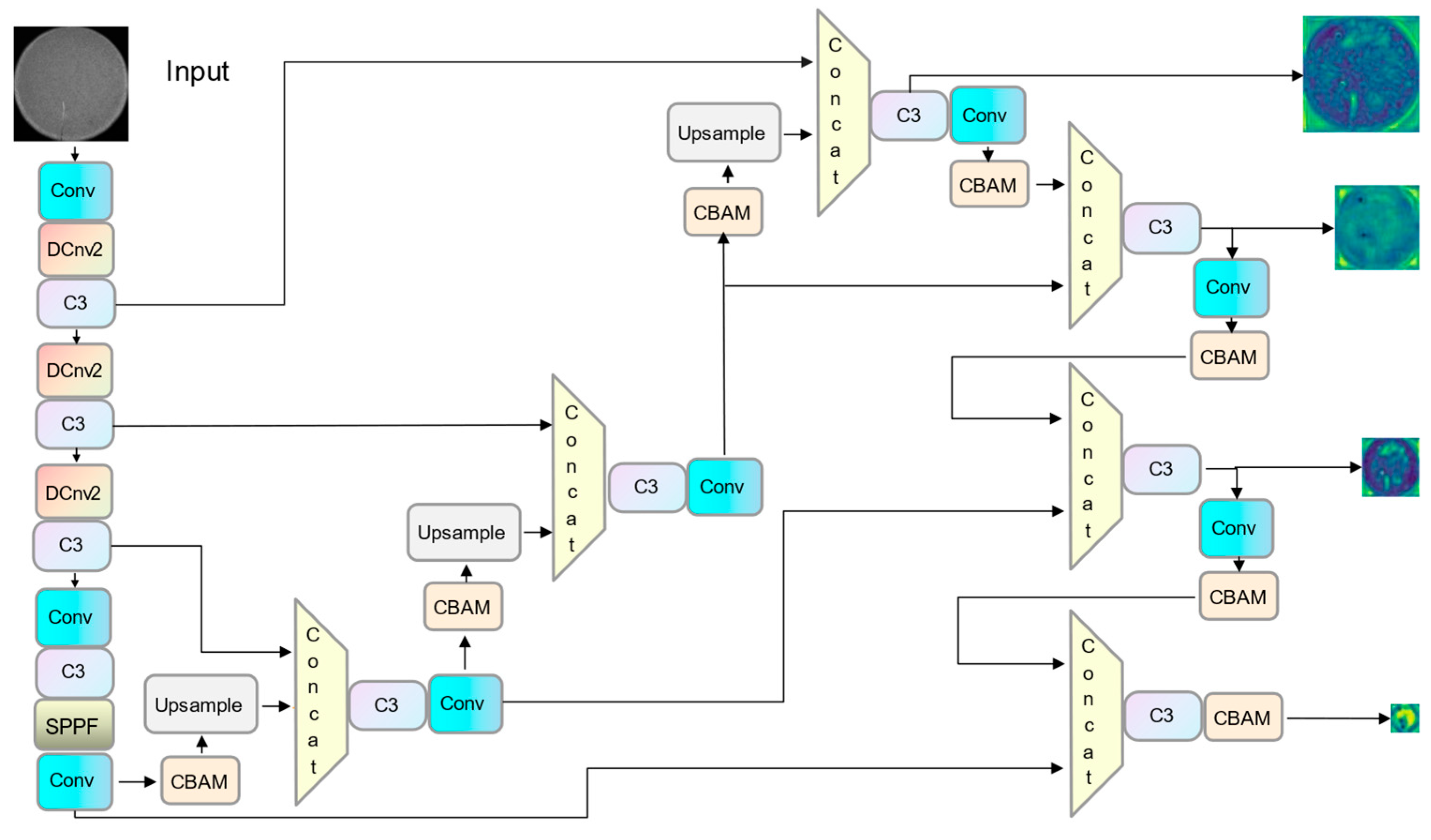
The overall architecture of the proposed YOLO-MDD is shown in Figure 4. The main components include a feature extraction module and a four-scale detection head module. We also designed a hybrid loss to train the model.

3.1. Feature Extraction

The feature extraction of battery shell images plays a pivotal role in subsequent defect classification and localization. On the basis of the CSPDarkNet53 in the YOLO series, we additionally embed the deformable convolution (DConv2) [31] and the lightweight convolutional block attention module (CBAM) [32], which are conducive to better extracting defect features. The architecture of the feature extraction module is shown in Figure 5.
For any point p 0 on the input feature map, the standard convolution operation can be expressed as follows:
y p 0 = p n ψ w p n x p 0 + p n
where w is the weight in the convolution kernel; x is the pixel value at each sampled position on the input feature map. The grid ψ defines the receptive field. The following is a 3 × 3 kernel with dilation 1 :
ψ = 1 , 1 , 1 , 0 , , 0 , 1 , 1 , 1
Detecting battery defects in real scenes is challenging due to changes in object shape, size, and posture caused by motion or different observation angles. We embedded three Dconv2 blocks with deformable convolution into the first few layers of the feature extraction network, utilizing adaptive adjustment of the convolution kernel shape to achieve superior feature extraction ability for defect types at different scales.
As illustrated in Figure 6, an offset for each point is generated by the input feature map through convolution. The regular grid ψ is augmented with offsets p n n = 1 , , N , where N = | ψ | . Equation (1) is replaced as follows:
y p 0 = p n ψ w p n x p 0 + p n + p n
As the offset p n is typically fractional, Equation (3) is implemented via bilinear interpolation as follows:
x ( p ) = q   G ( q , p ) x ( q )
where p = p 0 + p n + p n , q enumerates all integral spatial locations in the feature map x , and G ( , ) is the bilinear interpolation kernel.
In order to acquire more detailed and accurate information on object defects, we also incorporated the lightweight CBAM in the upsampling stage to strengthen important features and suppress relatively unimportant features in channel dimensions and spatial dimensions, respectively. CBAM comprises two sub modules, namely the Channel Attention Module (CAM) and Spatial Attention Module(SAM), which perform channel and spatial attention, respectively. The structure of CBAM is shown in Figure 7.
The input feature F is multiplied element by element by the one-dimensional channel attention operator M C to obtain the channel attention feature F , and the calculation process is as follows:
F = M C ( F ) F
Then, the feature F is multiplied element by element by the two-dimensional space attention operator M S to obtain the output feature F , and the calculation process is as follows:
F = M S ( F ) F
After a series of feature extraction and fusion, four sets of feature maps M i     R h × w × C ,   i = 1 ,   2 ,   3 ,   4 with different resolutions h × w and channels of C are outputted at different depths of the network. Next, the high-resolution feature maps are used to detect small defects, while low-resolution feature maps are used to detect large defects.

3.2. Defect Detection Head

There are significant differences in the size and shape of defects in our dataset. Consequently, we constructed a decoupled four-head detection architecture to effectively detect both large and small defects.
Each defect detection head is shown in Figure 8. The first step is to resize the input defect feature maps M i to 256 channels by one 1 × 1 convolution. Then, two parallel 3 × 3 convolution layers are used to separate the classification and regression tasks. Next, the class, localization, and confidence detection tasks are again implemented by one 1 × 1 convolution in classification and regression. Cls ( h × w × 4 ) is used to judge the type of defects contained in each feature point, where 4 represents the number of defect categories. Bbox ( h × w × 4 ) is used to determine the positional coordinate information of the prediction box. Obj ( h × w × 1 ) is used to judge whether each feature point is a defect. The prediction results are stacked, and for each feature layer, the results obtained are Out ( h , w , 4 + 4 + 1 ) .
Our four-head structure corresponds to the minimal-, small-, medium-, and large-scale defects, which can alleviate the negative influence caused by violent object scale variance.

3.3. Training with Hybrid Loss Function

Similarly to YOLO, we used a hybrid loss including localization loss, classification loss, and confidence loss to train the model. The hybrid loss function L t o t a l for the YOLO-MDD network is defined as follows:
L t o t a l = λ 1 L b b o x + λ 2 L c l s + λ 3 L o b j = i = 1 4 λ 1 j = 0 B i l b b o x j + λ 2 j = 0 B i l c l s j + λ 3 j = 0 S i × S i l o b j j
where λ t   ,   t = 1 ,   2 ,   3 is the equilibrium coefficient, B i   ,   i = 1 ,   2 ,   3 ,   4 is the number of targets assigned to the prior box by the label, and S i × S i   ,   i = 1 ,   2 ,   3 ,   4 is the number of grids divided at this scale.
In the YOLO loss function, localization loss L b b o x typically relies on Intersection over Union (IoU) to measure the match degree between predicted and actual bounding boxes. However, IoU is particularly sensitive to minor deviations in bounding boxes, especially for smaller objects, potentially leading to instability in the loss function. To resolve the problem, this paper models bounding boxes as Gaussian distributions and uses the normalized Wasserstein distance to more accurately measure the differences between the predicted and actual bounding boxes [33], in order to improve the detection capability for small defects and enhance spatial accuracy. The specific expressions of l b b o x , l c l s , and l o b j are as follows:
l b b o x = 1 N W D N p , N g t = 1 e x p W 2 2 N p , N g t S , l c l s c p , c g t = B C E c l s s i g c p , c g t , l obj p o , p IoU = B C E obj sig p o , p I o U
where N W D , is the normalized Gaussian Wasserstein distance function. N is the Gaussian distribution of the bounding box. S is a constant set to the average absolute size of the target in the dataset. B C E is the Binary Cross-Entropy function with sigmoid. c p and c g t are the category scores of the prediction box and the one hot of the target box category, respectively. p o is the target confidence score in the prediction box. p I o U is the IoU value of the predicted box and its corresponding target box.
Furthermore, for Gaussian distributions N p and N g t which are modeled from prediction and ground truth bounding boxes A = ( c x p , c y p , w p , h p ) and B = ( c x g t , c y g t ,   w g t , h g t ), W 2 2 is given by:
W 2 2 N p , N g t = c x p , c y p , w p 2 , h p 2 T , c x g t , c y g t , w g t 2 h g t 2 T 2 2
where ( c x , c y ), w , and h denote the center coordinates, width, and height, respectively.

4. Experiment and Result Analysis

This section evaluates the effect of our method and compares it with some existing defect detection models to evaluate its performance.

4.1. Implementation Details

We used PyTorch architecture as the experimental environment, and the specific details are shown in Table 2 and Table 3 below.
The evaluation indicators for this experiment are precision ( P ), recall ( R ), mean average precision ( m A P ), and frames per second ( F P S ). P is the proportion of defective samples identified by the model. R is the proportion of defective samples correctly identified. m A P is the mean of the A P across all categories. F P S is the speed at which the model processes images. The indicators are defined as follows:
R = T P T P + F N P = T P T P + F P m A P = j = 0 n A P j n ,   where   A P = 0 1 P ( R ) d R
where T P (True Positive) denotes the number of samples that are correctly identified as defective; F P (False Positive) represents the number of samples that are incorrectly predicted to be defective, despite being free of such defects; and F N (False Negative) signifies the number of samples that are incorrectly identified as non-defective, despite exhibiting the characteristics of a defect. Here, positive samples are defined as prediction bounding boxes with an IoU greater than 0.7 with the ground truth, while negative samples are defined as prediction bounding boxes with an IoU of less than 0.1.

4.2. Qualitative and Quantitative Evaluations

The proposed YOLO-MDD algorithm was tested and compared with several currently high-performance algorithms, such as SSD, Faster RCNN and YOLO series. Some qualitative comparison results on the test images are shown in Figure 9. The top images include scratches and rust spots, the middle images include bumps and rust spots, and end face images include troughs and rust spots. The red boxes in the image are scratches, the orange boxes are bumps, the pink boxes are troughs, and the yellow boxes are rust spots. It can be seen that YOLO-MDD can detect almost all minimal defects (rust spots) missed by other models, while maintaining the detection accuracy of other types of defects (scratch, bump, and trough). From a qualitative perspective, YOLO-MDD demonstrates that compared to other methods, it can achieve higher detection accuracy for all defects.
Figure 10 shows the training m A P curves of different network models, and Table 4 gives quantitative comparison results on the test dataset. Obviously, the two-stage Faster RCNN and SSD algorithms have poorer m A P and F P S metrics. Although YOLOv7 demonstrated a superior m A P performance of 83.1%, its F P S was inferior to that of the proposed YOLO-MDD. This discrepancy can be attributed to the larger number of parameters inherent to YOLOv7, in comparison to YOLO-MDD. YOLO-MDD has an m A P of 74.1% for rust spots, which is the highest among the compared algorithms mentioned above, exceeding the improved YOLOX by 14.5%, YOLOv7 by 13.6%, and YOLOv5 by 5.7%. Moreover, for the R (recall) of rust spots, YOLO-MDD is significantly higher than other models, reaching 71.5%. From a quantitative perspective, it also indicates that the proposed model can improve the accuracy and recall of defect detection, especially for minimal object defects.

4.3. Comparison with Baseline Model

The comparison results in Figure 11 demonstrate that YOLO-MDD outperforms the baseline model Yolov5s in terms of P , R , and m A P . Our modules particularly excel in detecting minimal rust spots, validating their effect. Specifically, for scratch defects, the m A P of YOLO-MDD achieves a remarkable improvement of 38.5% compared to YOLOv5s; for rust spots, there is a 5.6% enhancement in m A P , with our model reaching 74.1%; overall, YOLO-MDD achieves an impressive m A P value of 80%, surpassing the original by 11%.

4.4. Ablation Experiments on YOLO-MDD

Extensive ablation studies were conducted on our battery dataset to assess the effect of each improvement in the proposed framework.

4.4.1. Effect of Deformable Convolution

Table 5 and Figure 12 explore the effect of deformable convolution. By comparing various evaluation indicators and the feature maps output after the first C3 module, it can be seen that the deformable convolution demonstrates enhanced capability in capturing intricate local features and structures in the image, and reduces the interference of redundancy and noise, while exhibiting superior adaptability to irregular structural patterns with better indicators on our dataset.

4.4.2. Effect of CBAM

Table 6 and Figure 13 explore the effect of CBAM. By comparing various evaluation indicators and the feature maps output after the last CBAM, it can be seen that the model embedded with CBAM has a better focus on defects. The reason is that CBAM can automatically learn the importance of different positions and channels in the input feature map and can provide higher weights for important features to capture more discriminative information.

4.4.3. Effect of Four-Scale Detection Head

As shown in Table 7 and Figure 14, the model with the four-scale detection head made significant improvements in detecting minimal defects in comparison to the baseline model with a three-scale detection head. The recall of small defect targets increased by 13.4%, and the mean average precision increased by 5.2%.

4.4.4. Effect of NWD Function

As shown in Table 8, the fusion of the NWD function gives our model a significant improvement in the P , R , and m A P of the minimal rust spots, which indicates that NWD enhances the sensitivity of the model to small defects.
In summary, we deem that the proposed YOLO-MDD is beneficial for detecting minimal defects. Since our experimental scenario is the defect detection of images on industrial production lines, we focused more on improving the model recall rate. Furthermore, the increase in recall did not lead to a decrease in accuracy, which is a positive result.

5. Conclusions

For the specific task of detecting defects on the end face of lithium battery shells with a focus on sustainable industrial practices, we generate a relevant dataset and propose a minimal defect detection algorithm for lithium battery shells, named YOLO-MDD. Addressing the problem of the high missed detection rate of minimal defects, we introduce deformable convolution and embed an attention convolutional block in the feature extraction network, and we present a four-scale detection head architecture. We also employ the NWD function in our loss function to better train the model. The experiments show that the proposed YOLO-MDD algorithm achieves a reasonable and accurate performance for minimal object detection, which is crucial for improving the sustainability and reliability of lithium battery production.
Although the proposed YOLO-MDD was validated and pleasantly outperforms in detection accuracy and efficiency, its missed and false detection rates need to be improved for industrial applications. In future work, we would like to further reduce the missed and false detection rates of the model and try to apply it to the defect detection of a lithium battery shell production line.

Author Contributions

Conceptualization, Y.X. (Yufeng Xing); Methodology, Y.X. (Yufeng Xing); Software, Y.X. (Yufeng Xing); Validation, Y.X. (Yufeng Xing); Formal analysis, Y.X. (Yufeng Xing); Investigation, Y.X. (Yufeng Xing) and Q.L.; Data curation, Y.X. (Yufeng Xing), Z.L. and Q.L.; Writing—original draft, Y.X. (Yufeng Xing); Writing—review & editing, Q.L. and Y.X. (Yuanxiu Xing); Visualization, Y.X. (Yuanxiu Xing); Supervision, Y.X. (Yufeng Xing); Project administration, W.W.; Funding acquisition, W.W.; All authors have read and agreed to the published version of the manuscript.

Funding

This work was supported by “The 14th Five Year Plan” Hubei Province advantaged characteristic disciplines (groups) project of Wuhan University of Science and Technology, China (2023C0204).

Institutional Review Board Statement

Not applicable.

Informed Consent Statement

Not applicable.

Data Availability Statement

The data that support the findings of this study are available upon reasonable request from the corresponding author.

Conflicts of Interest

The authors declare no conflicts of interest.

References

  1. Wu, L.; Lyu, Z.; Huang, Z.; Zhang, C.; Wei, C. Physics-based battery SOC estimation methods: Recent advances and future perspectives. J. Energy Chem. 2024, 89, 27–40. [Google Scholar] [CrossRef]
  2. Hong, J.; Wang, Z.; Qu, C.; Ma, F.; Xu, X.; Yang, J.; Zhang, J.; Zhou, Y.; Shan, T.; Hou, Y. Fault prognosis and isolation of lithium-ion batteries in electric vehicles considering real-scenario thermal runaway risks. IEEE J. Emerg. Sel. Top. Power Electron. 2023, 11, 88–99. [Google Scholar] [CrossRef]
  3. Komorowska, A.; Olczak, P.; Hanc, E.; Kamiński, J. An analysis of the competitiveness of hydrogen storage and Li-ion batteries based on price arbitrage in the day-ahead market. Int. J. Hydrogen Energy 2022, 47, 28556–28572. [Google Scholar] [CrossRef]
  4. Zhao, W. A forum on batteries: From lithium-ion to the next generation. Natl. Sci. Rev. 2020, 7, 1263–1268. [Google Scholar] [CrossRef]
  5. Tawonezvi, T.; Nomnqa, M.; Petrik, L.; Bladergroen, B.J. Recovery and recycling of valuable metals from spent lithium-ion batteries: A comprehensive review and analysis. Energies 2023, 16, 1365. [Google Scholar] [CrossRef]
  6. Jia, Y.; Liu, B.; Hong, Z.; Yin, S.; Finegan, D.P.; Xu, J. Safety issues of defective lithium-ion batteries: Identification and risk evaluation. J. Mater. Chem. A 2020, 8, 12472–12484. [Google Scholar] [CrossRef]
  7. Intan, N.N.; Pfaendtner, J. Composition of Oxygen Functional Groups on Graphite Surfaces. J. Phys. Chem. C 2022, 126, 10653–10667. [Google Scholar] [CrossRef]
  8. Intan, N.N.; Pfaendtner, J. Effect of Fluoroethylene Carbonate Additives on the Initial Formation of the Solid Electrolyte Interphase on an Oxygen-Functionalized Graphitic Anode in Lithium-Ion Batteries. ACS Appl. Mater. Interfaces 2021, 13, 8169–8180. [Google Scholar] [CrossRef]
  9. Mohanty, D.; Hockaday, E.; Li, J.; Hensley, D.; Daniel, C.; Wood, D. Effect of electrode manufacturing defects on electrochemical performance of lithium-ion batteries: Cognizance of the battery failure sources. J. Power Sources 2016, 312, 70–79. [Google Scholar] [CrossRef]
  10. Wang, L.; Yin, S.; Xu, J. A detailed computational model for cylindrical lithium-ion batteries under mechanical loading: From cell deformation to short-circuit onset. J. Power Sources 2019, 413, 284–292. [Google Scholar] [CrossRef]
  11. Lai, X.; Jin, C.; Yi, W.; Han, X.; Feng, X.; Zheng, Y.; Ouyang, M. Mechanism, modeling, detection, and prevention of the internal short circuit in lithium-ion batteries: Recent advances and perspectives. Energy Storage Mater. 2021, 35, 470–499. [Google Scholar] [CrossRef]
  12. Xiao, Y.; Tian, Z.; Yu, J.; Zhang, Y.; Liu, S.; Du, S.; Lan, X. A review of object detection based on deep learning. Multimedia Tools Appl. 2020, 79, 23729–23791. [Google Scholar] [CrossRef]
  13. Rahimi, A.; Anvaripour, M.; Hayat, K. Object detection using deep learning in a manufacturing plant to improve manual inspection. In Proceedings of the 2021 IEEE International Conference on Prognostics and Health Management (ICPHM), Detroit, MI, USA, 7–9 June 2021; pp. 1–7. [Google Scholar]
  14. Zou, Z.; Chen, K.; Shi, Z.; Guo, Y.; Ye, J. Object detection in 20 years: A survey. Proc. IEEE 2023, 111, 257–276. [Google Scholar] [CrossRef]
  15. Kaur, R.; Singh, S. A comprehensive review of object detection with deep learning. Digit. Signal Process. 2022, 132, 103812. [Google Scholar] [CrossRef]
  16. Girshick, R.; Donahue, J.; Darrell, T.; Malik, J. Rich feature hierarchies for accurate object detection and semantic segmentation. In Proceedings of the IEEE Conference on Computer Vision and Pattern Recognition, Columbus, OH, USA, 23–28 June 2014; pp. 580–587. [Google Scholar] [CrossRef]
  17. Girshick, R. Fast R-CNN. In Proceedings of the 2015 IEEE International Conference on Computer Vision (ICCV), Santiago, Chile, 7–13 December 2015; pp. 1440–1448. [Google Scholar] [CrossRef]
  18. Ren, S.; He, K.; Girshick, R.; Sun, J. Faster R-CNN: Towards real-time object detection with region proposal networks. IEEE Trans. Pattern Anal. Mach. Intell. 2017, 39, 1137–1149. [Google Scholar] [CrossRef]
  19. Suhaimi, M.S.; Zainuddin, K.; Ghazali, M.D.; Marzukhi, F.; Samad, A.M.; Majid, Z.; Ariff, M.F.M. Comparison of one-stage and two-stage strategies of machine learning model for rock art object detection. In Proceedings of the 2023 IEEE 13th International Conference on System Engineering and Technology (ICSET), Shah Alam, Malaysia, 2 October 2023; pp. 215–220. [Google Scholar]
  20. Redmon, J.; Divvala, S.; Girshick, R.; Farhadi, A. You only look once: Unified, real-time object detection. In Proceedings of the 2016 IEEE Conference on Computer Vision and Pattern Recognition (CVPR), Las Vegas, NV, USA, 27–30 June 2016; pp. 779–788. [Google Scholar] [CrossRef]
  21. Redmon, J.; Farhadi, A. YOLO9000: Better, faster, stronger. In Proceedings of the 30th IEEE Conference on Computer Vision and Pattern Recognition, Honolulu, HI, USA, 21–26 July 2017; pp. 6517–6525. [Google Scholar] [CrossRef]
  22. Redmon, J.; Farhadi, A. Yolov3: An incremental improvement. arXiv 2018, arXiv:1804.02767. [Google Scholar]
  23. Liu, W.; Anguelov, D.; Erhan, D.; Szegedy, C.; Reed, S.; Fu, C.Y.; Berg, A.C. SSD: Single shot multibox detector. In Proceedings of the European Conference on Computer Vision, Amsterdam, The Netherlands, 11–14 October 2016. [Google Scholar] [CrossRef]
  24. Wu, S.; Yang, J.; Wang, X.; Li, X. IoU-Balanced loss functions for single-stage object detection. Pattern Recognit. Lett. 2022, 156, 96–103. [Google Scholar] [CrossRef]
  25. Tian, J.; Hu, H.; Zhou, H.; Zou, R. Surface Defect Detection of Cylindrical Lithium Battery Based on Improved YOLOv4. Mech. Eng. 2023, 3, 16–18. [Google Scholar]
  26. Yu, Y.; Yao, Z.; Tian, F. Multi-task deep learning based defect detection for lithium battery tabs. In Proceedings of the 2022 China Automation Congress (CAC), Xiamen, China, 25–27 November 2022; pp. 2251–2256. [Google Scholar]
  27. Guo, S.; Xing, Z. Automatic visual pit detection system for bottom surface of cylindrical lithium battery. IEEE Access 2023, 11, 56538–56549. [Google Scholar] [CrossRef]
  28. Yang, K.; Zheng, L. An end-to-end lithium battery defect detection method based on detection transformer. In Proceedings of the 2023 5th International Conference on Intelligent Control, Measurement and Signal Processing (ICMSP), Chengdu, China, 19–21 May 2023; pp. 207–211. [Google Scholar]
  29. Liu, X.; Wu, L.; Guo, X.; Andriukaitis, D.; Królczyk, G.; Li, Z. A novel approach for surface defect detection of lithium battery based on improved K-nearest neighbor and Euclidean clustering segmentation. Int. J. Adv. Manuf. Technol. 2023, 127, 971–985. [Google Scholar] [CrossRef]
  30. Hu, H.; Zhu, Z. Sim-YOLOv5s: A method for detecting defects on the end face of lithium battery steel shells. Adv. Eng. Inform. 2023, 55, 101824. [Google Scholar] [CrossRef]
  31. Chen, F.; Wu, F.; Xu, J.; Gao, G.; Ge, Q.; Jing, X.-Y. Adaptive deformable convolutional network. Neurocomputing 2021, 453, 853–864. [Google Scholar] [CrossRef]
  32. Woo, S.; Park, J.; Lee, J.-Y.; Kweon, I.S. Cbam: Convolutional block attention module. In Computer Vision—ECCV 2018; Lecture Notes in Computer Science; Springer: Cham, Switzerland, 2018; Volume 11211. [Google Scholar] [CrossRef]
  33. Wang, J.; Xu, C.; Yang, W.; Yu, L. A normalized gaussian wasserstein distance for tiny object detection. arXiv 2021, arXiv:2110.13389. [Google Scholar]
  34. Bochkovskiy, A.; Wang, C.; Liao, H. YOLOv4: Optimal speed and accuracy of object detection. arXiv 2020, arXiv:2004.10934. [Google Scholar]
  35. Ge, Z.; Liu, S.; Wang, F.; Li, Z.; Sun, J. Yolox: Exceeding yolo series in 2021. arXiv 2021, arXiv:2107.08430. [Google Scholar]
  36. Wang, C.-Y.; Bochkovskiy, A.; Liao, H.-Y.M. YOLOv7: Trainable bag-of-freebies sets new state-of-the-art for real-time object detectors. In Proceedings of the 2023 IEEE/CVF Conference on Computer Vision and Pattern Recognition (CVPR), Vancouver, BC, Canada, 18–22 June 2023; pp. 7464–7475. [Google Scholar]
Figure 1. (a) The composition of battery shell defect detection equipment. (b) The real laboratory photography environment.
Figure 1. (a) The composition of battery shell defect detection equipment. (b) The real laboratory photography environment.
Sustainability 16 10502 g001
Figure 2. Defects in battery shell defects dataset, and the scale ratio between the top and bottom rows is 1:5. The red boxes in (a) indicate the presence of scratches, the orange boxes in (b) denote the existence of bumps, the pink boxes in (c) signify the occurrence of troughs, and the yellow boxes in (d) represent the presence of rust spots.
Figure 2. Defects in battery shell defects dataset, and the scale ratio between the top and bottom rows is 1:5. The red boxes in (a) indicate the presence of scratches, the orange boxes in (b) denote the existence of bumps, the pink boxes in (c) signify the occurrence of troughs, and the yellow boxes in (d) represent the presence of rust spots.
Sustainability 16 10502 g002
Figure 3. The specific composition of defect instances in dataset.
Figure 3. The specific composition of defect instances in dataset.
Sustainability 16 10502 g003
Figure 4. The overall architecture of YOLO-MDD.
Figure 4. The overall architecture of YOLO-MDD.
Sustainability 16 10502 g004
Figure 5. The architecture of the feature extraction module.
Figure 5. The architecture of the feature extraction module.
Sustainability 16 10502 g005
Figure 6. Illustration of Dconv2.
Figure 6. Illustration of Dconv2.
Sustainability 16 10502 g006
Figure 7. CBAM structure diagram.
Figure 7. CBAM structure diagram.
Sustainability 16 10502 g007
Figure 8. The architecture of decoupled head network.
Figure 8. The architecture of decoupled head network.
Sustainability 16 10502 g008
Figure 9. The detection performance of different models.
Figure 9. The detection performance of different models.
Sustainability 16 10502 g009
Figure 10. Accuracy of training process of comparative experiments. (a) The mAP plot at an IoU threshold of 0.5, and (b) the average mAP plot at different IoU thresholds (0.5–0.95, step size 0.05).
Figure 10. Accuracy of training process of comparative experiments. (a) The mAP plot at an IoU threshold of 0.5, and (b) the average mAP plot at different IoU thresholds (0.5–0.95, step size 0.05).
Sustainability 16 10502 g010
Figure 11. Comparison of the YOLOv5s and our model. (a) The m A P plot obtained from the YOLOv5s and (b) the mAP plot obtained from YOLO-MDD.
Figure 11. Comparison of the YOLOv5s and our model. (a) The m A P plot obtained from the YOLOv5s and (b) the mAP plot obtained from YOLO-MDD.
Sustainability 16 10502 g011
Figure 12. Visualization results of deformable convolutions (512 × 512).
Figure 12. Visualization results of deformable convolutions (512 × 512).
Sustainability 16 10502 g012
Figure 13. Visualization results of CBAM (64 × 64).
Figure 13. Visualization results of CBAM (64 × 64).
Sustainability 16 10502 g013
Figure 14. Comparison of the head detection structure. (a) Test results of the three-scale detection head; (b) test results of the four-scale detection head and details of missed defects in (a).
Figure 14. Comparison of the head detection structure. (a) Test results of the three-scale detection head; (b) test results of the four-scale detection head and details of missed defects in (a).
Sustainability 16 10502 g014
Table 1. The number of defect instances.
Table 1. The number of defect instances.
TypesScratchBumpTroughRust SpotTotal
train set9138487879843532
val set2612612252671014
test set132119120141512
Table 2. Experimental configuration.
Table 2. Experimental configuration.
EnvironmentConfiguration
CUDA11.7
cuDNN8.5.0
Python3.10
CPU2× Intel Xeon Gold 6226R 16-core (2.9 GHz)
GPU4× NVIDIA Tesla V100S-PCIE-32GB
RAM256 GB
Table 3. Parameter setting.
Table 3. Parameter setting.
ParameterSetting
Epoch300
Workes8
Batch size16
Initial learning rate0.01
Weight decay0.0005
SGD momentum0.937
Table 4. Comparison with other advanced object-detection algorithms.
Table 4. Comparison with other advanced object-detection algorithms.
MethodAPR
(Rust Spot)
mAPFPS
ScratchTroughBumpRust Spot
SSD [23]0.2570.8690.8090.3990.4210.63417
Faster RCNN [18]0.2320.8110.7900.3510.2150.5495
YOLOv3 [22]0.1110.8230.8810.4040.4080.60724
YOLOv4 [34]0.1700.8750.8870.5180.4830.66130
YOLOv50.1990.9150.9610.6850.6110.69091
YOLOx [35] 0.3440.8630.9000.5970.5060.74732
YOLOv7 [36]0.4780.9320.9740.6060.6530.83179
YOLO-MDD0.5840.9080.9660.7410.7150.80083
Table 5. Effect of deformable convolution.
Table 5. Effect of deformable convolution.
Deformable ConvolutionAll ClassesRust Spot
PRmAPPRmAP
0.7790.7130.7760.5400.7040.603
0.8150.7470.8000.8050.7150.741
“✕” represents using the standard convolution, while the letter “√” represents using the deformable convolution.
Table 6. Effect of CBAM.
Table 6. Effect of CBAM.
CBAMAll ClassesRust Spot
PRmAPPRmAP
0.7450.6710.7470.5940.6350.728
0.8150.7470.8000.8050.7150.741
“√” represents using the CBAM.
Table 7. Effect of four-scale detection head.
Table 7. Effect of four-scale detection head.
Number of Detection HeadsAll ClassesRust Spot
PRmAPPRmAP
30.8580.6180.7850.8030.5810.689
40.8150.7470.8000.8050.7150.741
Table 8. Effect of NWD function.
Table 8. Effect of NWD function.
NWD FunctionAll ClassesRust Spot
PRmAPPRmAP
0.7040.7760.7700.6300.6510.610
0.8150.7470.8000.8050.7150.741
“√” represents using the NWD function.
Disclaimer/Publisher’s Note: The statements, opinions and data contained in all publications are solely those of the individual author(s) and contributor(s) and not of MDPI and/or the editor(s). MDPI and/or the editor(s) disclaim responsibility for any injury to people or property resulting from any ideas, methods, instructions or products referred to in the content.

Share and Cite

MDPI and ACS Style

Xing, Y.; Liu, Q.; Xing, Y.; Liu, Z.; Wang, W. Minimal Defect Detection on End Face of Lithium Battery Shells. Sustainability 2024, 16, 10502. https://doi.org/10.3390/su162310502

AMA Style

Xing Y, Liu Q, Xing Y, Liu Z, Wang W. Minimal Defect Detection on End Face of Lithium Battery Shells. Sustainability. 2024; 16(23):10502. https://doi.org/10.3390/su162310502

Chicago/Turabian Style

Xing, Yufeng, Qi Liu, Yuanxiu Xing, Zhuanwei Liu, and Wenbo Wang. 2024. "Minimal Defect Detection on End Face of Lithium Battery Shells" Sustainability 16, no. 23: 10502. https://doi.org/10.3390/su162310502

APA Style

Xing, Y., Liu, Q., Xing, Y., Liu, Z., & Wang, W. (2024). Minimal Defect Detection on End Face of Lithium Battery Shells. Sustainability, 16(23), 10502. https://doi.org/10.3390/su162310502

Note that from the first issue of 2016, this journal uses article numbers instead of page numbers. See further details here.

Article Metrics

Back to TopTop