Sign in to use this feature.

Years

Between: -

Subjects

remove_circle_outline
remove_circle_outline
remove_circle_outline
remove_circle_outline
remove_circle_outline
remove_circle_outline
remove_circle_outline
remove_circle_outline
remove_circle_outline

Journals

remove_circle_outline
remove_circle_outline
remove_circle_outline
remove_circle_outline
remove_circle_outline
remove_circle_outline
remove_circle_outline
remove_circle_outline
remove_circle_outline
remove_circle_outline
remove_circle_outline
remove_circle_outline
remove_circle_outline
remove_circle_outline

Article Types

Countries / Regions

remove_circle_outline
remove_circle_outline
remove_circle_outline

Search Results (477)

Search Parameters:
Keywords = inorganic LEDs

Order results
Result details
Results per page
Select all
Export citation of selected articles as:
24 pages, 1856 KB  
Article
Toward Sustainable Impact of Farm Input Subsidies in Malawi: Is Integration with Climate-Smart Agriculture a Practical Solution?
by Samson Pilanazo Katengeza, Kumbukani Rashid, Sarah Tione, Stein Terje Holden and Mesfin Tilahun
Sustainability 2026, 18(8), 3929; https://doi.org/10.3390/su18083929 - 15 Apr 2026
Viewed by 283
Abstract
Decades of traditional fertilizer subsidies have yielded modest maize productivity gains for Malawian farmers, mainly due to the twin challenges of soil degradation and intermittent weather patterns. Increasing nitrogen intake through subsidies without addressing these structural constraints has failed to close the country’s [...] Read more.
Decades of traditional fertilizer subsidies have yielded modest maize productivity gains for Malawian farmers, mainly due to the twin challenges of soil degradation and intermittent weather patterns. Increasing nitrogen intake through subsidies without addressing these structural constraints has failed to close the country’s yield gap. Although climate-smart agriculture (CSA) technologies offer options for sustainable productivity growth, low and inconsistent adoption among farmers has led to insufficient evidence. Most existing studies that have examined the complementarity between CSA and inorganic fertilizers rely on experimental plot data, with limited evidence from actual farmer-managed fields. We use farm-level data collected in 2022 from 307 smallholder farmers across central and southern Malawi to investigate whether integrating CSA technologies with subsidized inorganic fertilizers enhances maize productivity. We apply the Inverse Probability Weighted Regression Adjustment (IPWRA) model to estimate the effects of CSA adoption and its integration with subsidized fertilizer. Results indicate that CSA adoption increased maize yields by 30%, confirming significant productivity gains from technologies such as mulching, agroforestry, and organic manure. However, integrating these technologies with subsidized fertilizers produced no additional yield advantage, suggesting that farmers often substitute CSA with inorganic inputs rather than combining them effectively. These findings imply that the potential synergies between CSA and subsidy programs remain unrealized under current practices. Policy reforms under Malawi’s current farm input subsidy program (FISP) should therefore emphasize extension and incentive mechanisms that promote complementary—not substitutive—use of CSA technologies and fertilizers at recommended application rates. Full article
Show Figures

Figure 1

12 pages, 247 KB  
Article
Effects of Green Light Deprivation and Red-to-Blue Ratio on Growth, Mineral Content, and Pigments in Salvia officinalis L. and Cannabis sativa L.
by Shaimaa Mousa Mohamed Hussein, Massimiliano D’Imperio, Vittorio Napolitano, Giuseppe di Cuia, Angela Boari, Angelo Parente and Francesco Serio
Plants 2026, 15(7), 1004; https://doi.org/10.3390/plants15071004 - 25 Mar 2026
Viewed by 447
Abstract
Light spectral composition plays a central role in regulating plant growth, morphology, nutrient uptake, and pigment biosynthesis, particularly in controlled-environment agriculture. This study investigated the effects of targeted LED spectral modulation, focusing on green light deprivation and different red-to-blue (R:B) ratios at constant [...] Read more.
Light spectral composition plays a central role in regulating plant growth, morphology, nutrient uptake, and pigment biosynthesis, particularly in controlled-environment agriculture. This study investigated the effects of targeted LED spectral modulation, focusing on green light deprivation and different red-to-blue (R:B) ratios at constant photon flux density, on morphological traits, mineral composition, and photosynthetic pigments in Salvia officinalis L. and Cannabis sativa L. grown under controlled conditions. Plants were cultivated under three LED treatments providing equal light intensity but differing in spectral composition. Morphological parameters, mineral nutrients, inorganic anions, and photosynthetic pigments were assessed at harvest. Total biomass production was not significantly affected by the light treatments in either species; however, clear species-specific responses were observed. In S. officinalis, higher R:B ratios promoted stem elongation without affecting leaf number or fresh weight, whereas in C. sativa, the higher R:B ratio significantly increased leaf number. Green light deprivation and red–blue enrichment generally enhanced mineral accumulation and nitrogen content, although the magnitude and direction of these effects varied between species. Photosynthetic pigment responses were more pronounced in hemp, with increased chlorophylls and carotenoids under green light deprivation, while salvia showed a selective increase in carotenoids under higher R:B ratios. Overall, these findings emphasize the importance of species-specific LED spectral optimization to improve physiological performance and nutritional quality in indoor cultivation of medicinal plants. Full article
(This article belongs to the Section Plant Physiology and Metabolism)
26 pages, 4906 KB  
Article
A Borophosphate Glass Doped with Cobalt Oxide Improves Skeletal Muscle Structure and Function in Myopathic Mice
by Jacob A. Kendra, Alexandra G. Naman, Rebekah L. Blatt, Carla D. Zingariello, Richard K. Brow, Steven S. Segal and Aaron B. Morton
J. Funct. Biomater. 2026, 17(3), 155; https://doi.org/10.3390/jfb17030155 - 20 Mar 2026
Viewed by 831
Abstract
Skeletal muscle myopathy remains a significant cause of disability with limited treatment strategies. Advancements in tissue engineering have led to the development of borophosphate bioactive glasses (BPBGs) capable of enhancing skeletal muscle structure and function. Using a mouse model of severe myopathy (D2. [...] Read more.
Skeletal muscle myopathy remains a significant cause of disability with limited treatment strategies. Advancements in tissue engineering have led to the development of borophosphate bioactive glasses (BPBGs) capable of enhancing skeletal muscle structure and function. Using a mouse model of severe myopathy (D2.mdx), we investigated muscle force, regeneration, angiogenesis and inflammation at 14, 70 and 140 days post-treatment (dpt). Tibialis anterior (TA) muscles of D2.mdx mice that received a single injection of cobalt oxide-doped BPBG (CoO-TRIM) particles exhibit greater active force, myofiber size, and regeneration through 70 dpt compared to control D2.mdx mice injected with Saline. Vascular endothelial growth factor (VEGF) was elevated up to 70 dpt in D2.mdx CoO-TRIM mice followed by increased muscle vascularity. As a marker of inflammation, interleukin (IL)-6 increased in D2.mdx CoO-TRIM mice compared to D2.mdx Saline controls at 14 dpt, with no differences at 70 or 140 dpt. No differences were observed in outcome measures between wild-type (WT) CoO-TRIM mice and WT Saline controls. We report that CoO-TRIM can stimulate VEGF production and promote restoration of muscle structure and function when inflammation is present. Local injection of an inorganic biomaterial alone can benefit myopathic skeletal muscle. Full article
Show Figures

Figure 1

26 pages, 3204 KB  
Article
Long-Term Differential Fertilization Strategies Enhance Soil Quality and Microbial Metabolic Functions: Evidence from a 45-Year Field Experiment
by Junmei Shi, Zonglin Lu, Tong Lu, Shuxiao Luan, Yanru Yang, Zhengchao Wu, Yan Wang, Jinfeng Yang and Xiaori Han
Agriculture 2026, 16(6), 691; https://doi.org/10.3390/agriculture16060691 - 19 Mar 2026
Viewed by 415
Abstract
Fertilization is a regular management approach that can enhance soil fertility and stimulate the proliferation of beneficial microorganisms. However, the prolonged influence of fertilization practices on soil quality, microbial functional characteristics, and the underlying mechanisms still remain incompletely understood. In this study, we [...] Read more.
Fertilization is a regular management approach that can enhance soil fertility and stimulate the proliferation of beneficial microorganisms. However, the prolonged influence of fertilization practices on soil quality, microbial functional characteristics, and the underlying mechanisms still remain incompletely understood. In this study, we examined the impact of various fertilization strategies on the soil quality index (SQI) and community-level physiological profiles (CLPP) during two crop seasons (maize and soybean, respectively) in a 45-year field trial. Four treatments were implemented: unfertilized control (CK), inorganic nitrogen–phosphorus–potassium fertilizer (NPK), organic fertilizer (M), and organic–inorganic fertilization (MNPK). Results showed that across both seasons, NPK application reduced soil pH and the McIntosh index, whereas organic amendments (M and MNPK) notably enhanced total and available nutrients, SQI, microbial biomass, and enzyme activities. CLPP analysis revealed that organic fertilization significantly enhanced microbial metabolic activity and functional diversity, particularly boosting the utilization of carbohydrates (20–38%) and carboxylic acids (18–36%). Random forest modelling indicated available potassium (AK) as the primary driver of carbon metabolic activity in both seasons, revealing its critical role in regulating microbial functions. Functional metabolic diversity during the maize season was most strongly influenced by microbial entropy (qMB), whereas in the soybean season, it was available nitrogen (AN). Additionally, organic fertilization led to an indirect improvement in SQI during the maize and soybean seasons by increasing microbial biomass. In conclusion, the study underscored the importance of long-term organic fertilization for improving soil quality and provided empirical evidence to maintain the sustainable practices of agriculture in Northeast China. Full article
(This article belongs to the Section Agricultural Soils)
Show Figures

Figure 1

13 pages, 742 KB  
Article
Arsenic in Chinese Crayfish: Speciation Analysis, Cooking-Induced Stability, Bioaccessibility, and Dietary Risk Assessment
by Xiaoyi Jiang, Kai Peng and Peng Li
Foods 2026, 15(6), 1068; https://doi.org/10.3390/foods15061068 - 18 Mar 2026
Viewed by 374
Abstract
Arsenic (As) contamination in aquatic products is a significant public health concern. This study presents a holistic investigation into the speciation, processing stability, bioaccessibility, and health risks of arsenic in crayfish from the Yangtze River basin. The analysis of 60 samples revealed total [...] Read more.
Arsenic (As) contamination in aquatic products is a significant public health concern. This study presents a holistic investigation into the speciation, processing stability, bioaccessibility, and health risks of arsenic in crayfish from the Yangtze River basin. The analysis of 60 samples revealed total arsenic (tAs) concentrations ranging from 53.6 to 419.9 μg/kg, with a mean of 109.3 μg/kg. Arsenic occurred predominantly as low-toxicity organic species, with arsenobetaine accounting for 41.3% of tAs on average, while inorganic arsenic (iAs) constituted only 11.6% (mean 12.5 μg/kg). Evaluation of common cooking methods demonstrated that arsenic speciation remained largely stable, with no increase in toxic iAs forms. Notably, boiling in saline water led to significant leaching, reducing iAs content by 28.2%. In vitro gastrointestinal digestion revealed a markedly high bioaccessibility of iAs (81.0–99.3% in the intestinal phase), far exceeding that of tAs (50.4–74.6%). Health risk assessment based on the latest U.S. EPA parameters indicated negligible non-carcinogenic risk across all exposure scenarios. However, the estimated carcinogenic risk for high-intake consumers of high-iAs samples exceeded the acceptable threshold of concern. These findings are expected to provide essential data for understanding the health risks posed by arsenic in crayfish and to support accurate food safety evaluations. Full article
(This article belongs to the Special Issue Mycotoxins and Heavy Metals in Food)
Show Figures

Figure 1

18 pages, 18302 KB  
Article
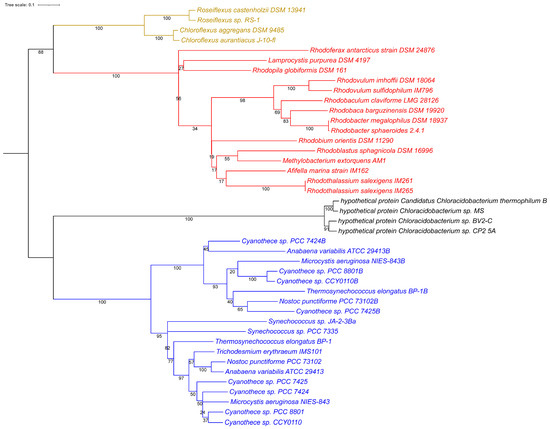
Photosynthesis Has Been Established Only Once—Evolution of Photosynthetic Reaction Center Proteins and Bacteriochlorophyll Biosynthesis
by Johannes F. Imhoff and John A. Kyndt
Curr. Issues Mol. Biol. 2026, 48(3), 306; https://doi.org/10.3390/cimb48030306 - 12 Mar 2026
Viewed by 603
Abstract
The first forms of photosynthetic life date back to more than 3.2–3.5 billion years ago. They performed photosynthesis in an anoxic world of the early earth and formed large mass accumulations on any kind of surface and in shallow waters. During evolution they [...] Read more.
The first forms of photosynthetic life date back to more than 3.2–3.5 billion years ago. They performed photosynthesis in an anoxic world of the early earth and formed large mass accumulations on any kind of surface and in shallow waters. During evolution they diverged into several major phyla with differences in structure and function of the photosynthetic machinery including two different types of photosynthetic reaction centers. The combination of both of these types eventually led to the establishment of oxygenic photosynthesis present in cyanobacteria and chloroplast-containing plants. Common to all photosynthetic life is the presence of phylogenetically related reaction center proteins and of various chlorophyll molecules as mediators of light energy transformation into biochemical forms of energy. Therefore, we used phylogenetic analyses of reaction center proteins and representative enzymes of (bacterio)chlorophyll biosynthesis in addition to synteny of genome organization to unravel early divergencies of all known phyla of photosynthetic prokaryotes: Cyanobacteria, Chloroflexi, Chlorobi, Heliobacteria, Chloracidobacteria, and phototrophic purple Proteobacteria including Gemmatimonas. It was concluded that photosynthesis evolved only once, and all known forms diverged by various mechanisms from one primordial principal ancestor with properties resembling an ancestral cyanobacterium driving anoxygenic photosynthesis with a Type I photosystem and reduced inorganic electron donors. Full article
(This article belongs to the Section Biochemistry, Molecular and Cellular Biology)
Show Figures

Figure 1

29 pages, 2025 KB  
Review
Green Microextraction Techniques for the Determination of Cosmetic Ingredients and Contaminants
by Marianna Ntorkou, Christina Patakidou, Styliani Nisyriou and Constantinos K. Zacharis
Analytica 2026, 7(1), 12; https://doi.org/10.3390/analytica7010012 - 4 Feb 2026
Viewed by 951
Abstract
The rapid growth and diversification of the cosmetic industry have led to increasingly complex formulations containing numerous bioactive ingredients, excipients, and synthetic additives, often delivered through advanced nanostructured systems. Ensuring product safety, efficacy, and regulatory compliance requires analytical approaches capable of accurately detecting [...] Read more.
The rapid growth and diversification of the cosmetic industry have led to increasingly complex formulations containing numerous bioactive ingredients, excipients, and synthetic additives, often delivered through advanced nanostructured systems. Ensuring product safety, efficacy, and regulatory compliance requires analytical approaches capable of accurately detecting both declared components and hazardous contaminants such as heavy metals, phthalates, nitrosamines, and banned preservatives or dyes. Traditional sample preparation methods are often solvent-intensive, time-consuming, and environmentally burdensome, prompting a shift toward green microextraction strategies aligned with the principles of green analytical chemistry. Techniques including solid-phase microextraction (SPME), stir bar sorptive extraction (SBSE), and dispersive liquid–liquid microextraction (DLLME) offer miniaturized, solvent-efficient workflows with improved selectivity and sensitivity for complex cosmetic matrices. This review summarizes advances from the past five years in green microextraction methods for the determination of organic and inorganic species in cosmetic products. Emphasis is placed on their integration with separation techniques and applicability across product categories. Emerging trends, analytical challenges, and future directions toward more sustainable cosmetic safety assessment are also highlighted. Full article
(This article belongs to the Special Issue Green Analytical Techniques and Their Applications)
Show Figures

Graphical abstract

16 pages, 2384 KB  
Article
Advanced Performance of Photoluminescent Organic Light-Emitting Diodes Enabled by Natural Dye Emitters Considering a Circular Economy Strategy
by Vasyl G. Kravets, Vasyl Petruk, Serhii Kvaterniuk and Roman Petruk
Optics 2026, 7(1), 8; https://doi.org/10.3390/opt7010008 - 15 Jan 2026
Viewed by 607
Abstract
Organic optoelectronic devices receive appreciable attention due to their low cost, ecology, mechanical flexibility, band-gap engineering, brightness, and solution process ability over a broad area. In this study, we designed and studied organic light-emitting diodes (OLEDs) consisting of an assembly of natural dyes, [...] Read more.
Organic optoelectronic devices receive appreciable attention due to their low cost, ecology, mechanical flexibility, band-gap engineering, brightness, and solution process ability over a broad area. In this study, we designed and studied organic light-emitting diodes (OLEDs) consisting of an assembly of natural dyes, extracted from noble fir leaves (evergreen) and blue hydrangea flowers mixed with poly-methyl methacrylate (PMMA) as light emitters. We experimentally demonstrate the effective conversion of blue light emitted by an inorganic laser/photodiode into longer-wavelength red and green tunable photoluminescence due to the excitation of natural dye–PMMA nanostructures. UV-visible absorption and photoluminescence spectroscopy, ellipsometry, and Fourier transform infrared methods, together with optical microscopy, were performed for confirming and characterizing the properties of light-emitting diodes based on natural dyes. We highlighted the optical and physical properties of two different natural dyes and demonstrated how such characteristics can be exploited to make efficient LED devices. A strong pure red emission with a narrow full-width at half maximum (FWHM) of 23 nm in the noble fir dye–PMMA layer and a green emission with a FWHM of 45 nm in blue hydrangea dye–PMMA layer were observed. It was revealed that adding monolayer MoS2 to the nanostructures can significantly enhance the photoluminescence of the natural dye due to a strong correlation between the emission bands of the inorganic–organic emitters and back mirror reflection of the excitation blue light from the monolayer. Based on the investigation of two natural dyes, we demonstrated viable pathways for scalable manufacturing of efficient hybrid OLEDs consisting of assembly of natural-dye polymers through low-cost, purely ecological, and convenient processes. Full article
(This article belongs to the Section Engineering Optics)
Show Figures

Figure 1

17 pages, 3097 KB  
Article
Charge Effects: Influence of Surface Charge on Protein Corona Adsorption Behavior on Liposomal Formulations
by Qian Chen, Yeqi Huang, Chuanbin Wu, Xin Pan, Changjiang Yu, Jiu Wang, Wenhao Wang and Zhengwei Huang
Pharmaceutics 2026, 18(1), 76; https://doi.org/10.3390/pharmaceutics18010076 - 7 Jan 2026
Cited by 1 | Viewed by 919
Abstract
Background: Liposomes have been successfully used in clinics as an excellent drug delivery system. However, once they enter the body, they adsorb surrounding proteins and form a protein corona, which affects how liposomes behave in vivo. Therefore, controlling the formation of the [...] Read more.
Background: Liposomes have been successfully used in clinics as an excellent drug delivery system. However, once they enter the body, they adsorb surrounding proteins and form a protein corona, which affects how liposomes behave in vivo. Therefore, controlling the formation of the protein corona is crucial for achieving effective treatment outcomes. Among the many variables affecting liposome protein corona formation, the composition of the liposomes themselves and the surrounding ionic environment are two particularly critical factors. Methods: In this context, this study selected bovine serum albumin as a model protein to investigate the influence and mechanism of physiologically relevant inorganic ions (magnesium chloride) and varying proportions of cationic lipid components (1,2-dioleoyl-3-trimethylammonium-propane (DOTAP)) on protein adsorption behavior of liposomes. We evaluated characterization parameters, including particle size and zeta potential, and employed various spectroscopic techniques to elucidate the changes during the interaction between bovine serum albumin and liposomes. Results: The zeta potential results showed that liposomes without DOTAP exhibited a significantly negative potential (−45.20 ± 0.24 mV), while the zeta potential became increasingly positive with higher DOTAP proportions (+19.64 ± 0.39 mV and +51.03 ± 1.74 mV). Correspondingly, the amount of protein adsorption also increased with the rising DOTAP content. Furthermore, fluorescence spectroscopy indicated that the addition of either DOTAP or magnesium ions led to a decrease in both the Ksv and Ka parameters. Conclusions: Specific hypothetical models were advanced subsequently; per the varying proportion of DOTAP, we proposed an insertion or surface adsorption model, and further examined the influence of magnesium chloride on the interactions between the liposomes and proteins. We believe this study will provide a new research paradigm for the design and application of liposomes, laying a foundation for further in vivo investigations. Full article
Show Figures

Graphical abstract

21 pages, 1332 KB  
Article
Simulation of Perovskite Solar Cell with BaZr(S0.6Se0.4)3–Based Absorber Using SCAPS–1D
by Lihle Mdleleni, Sithenkosi Mlala, Tobeka Naki, Edson L. Meyer, Mojeed A. Agoro and Nicholas Rono
Processes 2026, 14(1), 87; https://doi.org/10.3390/pr14010087 - 26 Dec 2025
Viewed by 1055
Abstract
The increasing impact of global warming is predominantly driven by the extensive use of fossil fuels, which release significant amounts of greenhouse gases into the atmosphere. This has led to a critical need for alternative, sustainable energy sources that can mitigate environmental impacts. [...] Read more.
The increasing impact of global warming is predominantly driven by the extensive use of fossil fuels, which release significant amounts of greenhouse gases into the atmosphere. This has led to a critical need for alternative, sustainable energy sources that can mitigate environmental impacts. Photovoltaic technology has emerged as a promising solution by harnessing renewable energy from the sun, providing a clean and inexhaustible power source. Perovskite solar cells (PSCs) are a class of hybrid organic–inorganic solar cells that have recently attracted significant scientific attention due to their low cost, relatively high efficiency, low–temperature processing routes, and longer carrier lifetimes. These characteristics make them a viable alternative to traditional fossil fuels, reducing the carbon footprint and contributing to the fight against global warming. In this study, the SCAPS–1D numerical simulator was used in the computational analysis of a PSC device with the configuration FTO/ETL/BaZr(S0.6Se0.4)3/HTL/Ir. Different hole transport layer (HTL) and electron transport layer (ETL) material were proposed and tested. The HTL materials included copper (I) oxide (Cu2O), 2,2′,7,7′–Tetrakis(N,N–di–p–methoxyphenylamine)9,9′–spirobifluorene (spiro–OMETAD), and poly(3–hexylthiophene) (P3HT), while the ETLs included cadmium suphide (CdS), zinc oxide (ZnO), and [6,6]–phenyl–C61–butyric acid methyl ester (PCBM). Finally, BaZr(S0.6Se0.4)3 was proposed as an absorber, and a fluorine–doped tin oxide glass substrate (FTO) was proposed as an anode. The metal back contact used was iridium. Photovoltaic parameters such as short circuit density (Isc), open circuit voltage (Voc), fill factor (FF), and power conversion efficiency (PCE) were used to evaluate the performance of the device. The initial simulated primary device with the configuration FTO/CdS/BaZr(S0.6Se0.4)3/spiro–OMETAD/Ir gave a PCE of 5.75%. Upon testing different HTL materials, the best HTL was found to be Cu2O, and the PCE improved to 9.91%. Thereafter, different ETLs were also inserted and tested, and the best ETL was established to be ZnO, with a PCE of 10.10%. Ultimately an optimized device with a configuration of FTO/ZnO/BaZr(S0.6Se0.4)3/Cu2O/Ir was achieved. The other photovoltaic parameters for the optimized device were as follows: FF = 31.93%, Jsc = 14.51 mA cm−2, and Voc = 2.18 V. The results of this study will promote the use of environmentally benign BaZr(S0.6Se0.4)3–based absorber materials in PSCs for improved performance and commercialization. Full article
Show Figures

Figure 1

12 pages, 1617 KB  
Article
Hybrid Tandem White Light-Emitting Diodes Based on GaN and Organic Emitters
by Jin-Zhe Xu, Xiao-Zhao Zhu, Feng Zhai, Wei-Zhi Liu, Dong-Ying Zhou and Liang-Sheng Liao
Materials 2025, 18(24), 5684; https://doi.org/10.3390/ma18245684 - 18 Dec 2025
Viewed by 638
Abstract
Tandem white organic light-emitting diodes (OLEDs), formed by stacking red, green, and blue organic electroluminescent units, offer a promising route toward high-resolution microdisplays. However, their performance is constrained by the intrinsically short lifetime of blue OLED sub-units. Replacing the unstable blue OLED with [...] Read more.
Tandem white organic light-emitting diodes (OLEDs), formed by stacking red, green, and blue organic electroluminescent units, offer a promising route toward high-resolution microdisplays. However, their performance is constrained by the intrinsically short lifetime of blue OLED sub-units. Replacing the unstable blue OLED with a long-lived GaN-based LED could address this limitation, but practical hybridization remains difficult because of incompatible fabrication routes and significant current imbalance between the inorganic and organic units. Here, we demonstrate the first hybrid GaN–OLED tandem white LEDs enabled by an interface-engineered charge-generation unit (CGU). By introducing an ITO/HAT-CN/LiNH2-doped Bphen CGU, we simultaneously enhance the work function, strengthen the built-in electric field, and smooth the interfacial morphology. These synergistic effects promote efficient charge generation, yielding near-ideal voltage summation and well-balanced electron–hole injection. As a result, the hybrid tandem device shows a nearly twofold increase in current efficiency (from 28.1 to 58.6 cd A–1) and significantly reduced spectral shift under varying current densities. We further demonstrate the generality of this approach by integrating the GaN emission with yellow OLEDs to produce stable blue–yellow hybrid white emission. This work establishes an applicable strategy for integrating GaN-LEDs and OLEDs, opening a pathway toward efficient, stable, and compact white light engines for next-generation microdisplay technologies. Full article
(This article belongs to the Special Issue Emerging Light-Emitting Materials and Devices)
Show Figures

Graphical abstract

29 pages, 8639 KB  
Article
Investigation of Two Folding Screens by Futurist Artist Giacomo Balla
by Rika Pause, Madeleine Bisschoff, Suzan de Groot, Margje Leeuwestein, Saskia Smulders, Elsemieke G. van Rietschoten and Inez D. van der Werf
Heritage 2025, 8(12), 518; https://doi.org/10.3390/heritage8120518 - 10 Dec 2025
Viewed by 647
Abstract
Two folding screens by futurist artist Giacomo Balla (1871–1958) in the collection of the Kröller-Müller Museum (the Netherlands) were investigated: Paravento con linea di velocità (1916–1917) and Paravento (1916/1917–1958). The screens are painted on both sides, the first on four canvases, stretched onto [...] Read more.
Two folding screens by futurist artist Giacomo Balla (1871–1958) in the collection of the Kröller-Müller Museum (the Netherlands) were investigated: Paravento con linea di velocità (1916–1917) and Paravento (1916/1917–1958). The screens are painted on both sides, the first on four canvases, stretched onto two wooden strainers and framed with painted wooden strips, and the second on wooden panels set into four painted stiles. In the past, damages on Paravento con linea di velocità were restored by conservators, while Paravento was probably first reworked by the artist himself and later restored by conservators. Yellowed varnish and discolored retouches on both screens led to a wish for treatment. The aim of this research was to gain insight into the painting techniques, layer buildup, pigments, binders, and varnishes of the two artworks. This information supported the decision making for treatment, and it broadens the knowledge on the materials used by Balla. Up to now, only a few published studies deal with the technical examination of paintings by this artist. Both folding screens were subjected to technical photography (UV, IR photography, and X-ray) and were examined with portable point X-ray fluorescence (pXRF) and Raman spectroscopy. Moreover, samples were taken. Cross-sections were studied with optical microscopy, scanning electron microscopy with energy-dispersive X-ray spectroscopy (SEM-EDX), attenuated total reflection Fourier-transform infrared (ATR-FTIR) imaging, and micro-Raman spectroscopy. Loose samples were examined with SEM-EDX, FTIR and micro-Raman spectroscopy, and pyrolysis gas chromatography mass spectrometry (Py-GC/MS). For Paravento con linea di velocità, all pigments and fillers of the painted canvases are compatible with the dating of the screen (1916–1917), but they differ from those on the frame. Here, rutile, in combination with various pigments, among which are blue copper phthalocyanine (PB15) and other synthetic organic pigments, was found. This indicates that the frame has been painted later, likely after the Second World War. The composition of the binders differs as well. Drying oil and pine resin have been used on the canvases, explaining the smooth and glossy appearance and solvent-sensitivity of the paint. On the frame, oil with some alkyd resin was identified. The provenance of the screen before 1972 is not clear, nor when the frame was made and painted and by whom. The results for Paravento indicate that the palettes of the two sides—painted in different styles—are comparable. Mainly inorganic pigments were found, except for the dark red areas, where toluidine red (PR3) is present. pXRF showed high amounts of zinc; cross-sections revealed that zinc white is present in the lower layers. These pigments are compatible with the dating of the screen (1916–1917). In many of the upper paint layers though, except for some green, dark red, and black areas, rutile has been identified. This indicates that these layers were applied later, likely after the Second World War. Since this folding screen was used by the artist and his family until his death in 1958, it seems likely that Balla himself reworked the screen. Full article
Show Figures

Figure 1

23 pages, 5008 KB  
Article
Analysis of Fouling in Hollow Fiber Membrane Distillation Modules for Desalination Brine Reduction
by Hyeongrak Cho, Seoyeon Lee, Yongjun Choi, Sangho Lee and Seung-Hyun Kim
Membranes 2025, 15(12), 371; https://doi.org/10.3390/membranes15120371 - 2 Dec 2025
Cited by 1 | Viewed by 906
Abstract
Membrane distillation (MD) is a promising technology for reducing the volume of high-salinity brines generated from desalination plants, yet limited knowledge exists regarding its fouling behavior under long-term operation. In this study, fouling was investigated through the autopsy of a hollow fiber MD [...] Read more.
Membrane distillation (MD) is a promising technology for reducing the volume of high-salinity brines generated from desalination plants, yet limited knowledge exists regarding its fouling behavior under long-term operation. In this study, fouling was investigated through the autopsy of a hollow fiber MD module operated for 120 days in a direct contact membrane distillation (DCMD) configuration using real desalination brine. Despite stable salt rejection exceeding 99%, a gradual decline in flux and permeability was observed, indicating progressive fouling and partial wetting. Post-operation analyses, including SEM, EDS, ICP-OES, and FT-IR, revealed that the dominant foulants were inorganic scales, particularly calcium carbonate (CaCO3), with minor contributions from suspended particles (SiO2, Fe) and organic matter. Fouling was more severe in the inlet and inner regions of the module due to intensified temperature and concentration polarization, which promoted supersaturation and scale deposition. These combined effects led to a reduction in membrane hydrophobicity and liquid entry pressure, ultimately accelerating partial wetting and performance deterioration. The findings provide valuable insights into the spatial fouling behavior and mechanisms in MD systems, highlighting the importance of hydrodynamic optimization and fouling mitigation strategies for long-term brine concentration applications. Full article
(This article belongs to the Special Issue Membrane Distillation: Module Design and Application Performance)
Show Figures

Figure 1

16 pages, 431 KB  
Article
Phosphorus Fertilizer Effects Following Continuous Application of Biochar-Based Soil Amendments in Low-Input Cropping System
by Amsalu Tilahun, Bettina Eichler-Löbermann, Amsalu Nebiyu, Gebeyanesh Worku, Milkiyas Ahmed and Abebe Nigussie
Agronomy 2025, 15(12), 2751; https://doi.org/10.3390/agronomy15122751 - 28 Nov 2025
Viewed by 660
Abstract
Biochar produced from phosphorus (P)-rich feedstocks has often been promoted as an alternative P fertilizer. However, existing evidence has mainly been obtained from incubation experiments and field trials with a rather short duration, leaving uncertainty about whether repeated low-rate applications of biochar can [...] Read more.
Biochar produced from phosphorus (P)-rich feedstocks has often been promoted as an alternative P fertilizer. However, existing evidence has mainly been obtained from incubation experiments and field trials with a rather short duration, leaving uncertainty about whether repeated low-rate applications of biochar can meaningfully supply P and increase soil P pools over time. This study evaluates the agronomic effects of 10 years of application of biochar derived from plant biowaste (BIO) and bones (BC) at an application rate of 4 t ha−1 yr−1, compared with a mineral P fertilizer (MIN), compost application (COM), and a zero-P control. The application of P through BC and COM led to higher total soil P concentrations than the control. Changes in labile P pools (H2O–P, NaHCO3–P, Bray-P) were generally modest, but BC again tended to yield higher values relative to the other treatments. The ratio of organic to inorganic P was not influenced by fertilizer type. A clear effect of the amendments on maize yield was observed, with BC producing the highest yields among all amendments (6.4 t ha−1; average 2020–2023), and yields were occasionally further increased when BC was combined with COM. The BIO treatments also achieved yields that were at least comparable to those of the MIN treatment (4.7 t ha−1). Despite the limited effects on labile soil P pools, the amendments increased yields and can be considered effective substitutes for mineral P fertilizers at this application rate. Full article
(This article belongs to the Section Soil and Plant Nutrition)
Show Figures

Figure 1

17 pages, 7379 KB  
Article
A Study on Visible Light Communication Systems Based on OLED Devices
by Wanyi Zhang, Haochen Xu, Sihang Ji and Jiazhuang Lan
Micromachines 2025, 16(12), 1338; https://doi.org/10.3390/mi16121338 - 27 Nov 2025
Viewed by 1041
Abstract
Addressing the limitations of conventional inorganic light-emitting diodes (LEDs) in flexible visible light communication (VLC) applications, this study investigates the feasibility of organic light-emitting diodes (OLEDs) as an integrated platform for illumination, display, and communication. The optoelectronic characteristics and modulation bandwidth of red, [...] Read more.
Addressing the limitations of conventional inorganic light-emitting diodes (LEDs) in flexible visible light communication (VLC) applications, this study investigates the feasibility of organic light-emitting diodes (OLEDs) as an integrated platform for illumination, display, and communication. The optoelectronic characteristics and modulation bandwidth of red, green, and blue (RGB) OLEDs were systematically measured. Based on the experimental data, a wavelength division multiplexing (WDM) VLC system employing non-return-to-zero on-off keying (NRZ-OOK) modulation was constructed in simulation software for validation. The results indicate stable optoelectronic performance for all three primary-color OLEDs, with a maximum modulation bandwidth of 466 kHz achieved for the blue device. The system simulation demonstrates stable parallel transmission of three independent data channels, attaining a minimum bit error rate (BER) as low as 3.74×1035 achieved for the green device. This work confirms the potential of OLEDs for emerging communication applications such as flexible displays and wearable devices. Full article
(This article belongs to the Special Issue Advanced Optoelectronic Materials/Devices and Their Applications)
Show Figures

Figure 1

Back to TopTop