Sign in to use this feature.

Years

Between: -

Subjects

remove_circle_outline
remove_circle_outline
remove_circle_outline
remove_circle_outline
remove_circle_outline
remove_circle_outline
remove_circle_outline
remove_circle_outline
remove_circle_outline

Journals

remove_circle_outline
remove_circle_outline
remove_circle_outline
remove_circle_outline
remove_circle_outline
remove_circle_outline
remove_circle_outline
remove_circle_outline
remove_circle_outline
remove_circle_outline

Article Types

Countries / Regions

remove_circle_outline
remove_circle_outline
remove_circle_outline
remove_circle_outline

Search Results (1,118)

Search Parameters:
Keywords = in vitro lung models

Order results
Result details
Results per page
Select all
Export citation of selected articles as:
29 pages, 802 KB  
Review
Nanotechnology-Enabled Precision Therapy for Lung Cancer in Never-Smokers
by Cristian Cojocaru, Adina Magdalena Țurcanu, Ruxandra Cojocaru and Elena Cojocaru
Pharmaceutics 2026, 18(2), 161; https://doi.org/10.3390/pharmaceutics18020161 - 26 Jan 2026
Abstract
Lung cancer in never-smokers (LCINS) represents a distinct clinical entity driven by dominant oncogenic alterations and characterized by a low tumor mutational burden. Although tyrosine kinase inhibitors (TKIs) achieve high initial response rates, their long-term efficacy is limited by suboptimal pharmacokinetics, restricted central [...] Read more.
Lung cancer in never-smokers (LCINS) represents a distinct clinical entity driven by dominant oncogenic alterations and characterized by a low tumor mutational burden. Although tyrosine kinase inhibitors (TKIs) achieve high initial response rates, their long-term efficacy is limited by suboptimal pharmacokinetics, restricted central nervous system (CNS) penetration, tumor microenvironment barriers, and acquired resistance. In this review, we critically assess the current state of nanotechnology-assisted drug delivery systems for LCINS, with a primary focus on how rationally designed nanocarriers can overcome biological barriers, enable molecular subtype-specific therapeutic strategies, and address mechanisms that limit clinical efficacy and durability of response. We conducted a structured literature search using PubMed and Web of Science (January 2022 to November 2025), focusing on primary studies reporting the preparation, physicochemical properties, and therapeutic performance of nanocarriers in in vitro and in vivo models, as well as available pharmacokinetic and clinical data. LCINS is characterized by inefficient vasculature, high extracellular matrix density, active efflux transporters, and immunosuppressive niches, and is frequently complicated by brain metastases. Nanocarrier-based platforms can enhance aqueous solubility, prolong systemic circulation, and improve tumor or CNS targeting. Co-delivery systems combining TKIs with nucleic acid-based therapeutics, together with stimuli-responsive platforms, offer the potential for simultaneous modulation of multiple oncogenic pathways and partial mitigation of resistance mechanisms. In summary, nanotechnology provides a promising strategy to improve both the efficacy and specificity of targeted therapies in LCINS. Successful clinical translation will depend on biologically aligned carrier–payload combinations, scalable and reproducible manufacturing processes, and biomarker-guided patient selection. Full article
19 pages, 3252 KB  
Article
Lactiplantibacillus plantarum GUANKE Enhances Antiviral Defense Against Respiratory Syncytial Virus Through the STING-TBK1-IRF3-IFN Pathway
by Kun Yue, Simin Lu, Hanyu Ma, Jielan Mi, Qianjin Fan, Tao Yang, Yuanming Huang, Liqiong Song, Zhihong Ren, Lili Ren and Jianguo Xu
Nutrients 2026, 18(3), 399; https://doi.org/10.3390/nu18030399 - 26 Jan 2026
Abstract
Background/Objectives: To investigate the antagonistic effect of probiotic Lactiplantibacillus plantarum GUANKE against respiratory syncytial virus (RSV) and its underlying molecular mechanisms. Methods: in vitro cell models (A549 and HEp2 cells) and an in vivo mouse model (BALB/c mice) were employed. RT-qPCR, TCID50 assay, [...] Read more.
Background/Objectives: To investigate the antagonistic effect of probiotic Lactiplantibacillus plantarum GUANKE against respiratory syncytial virus (RSV) and its underlying molecular mechanisms. Methods: in vitro cell models (A549 and HEp2 cells) and an in vivo mouse model (BALB/c mice) were employed. RT-qPCR, TCID50 assay, immunofluorescence, ELISA, Western blot, and histopathological analysis were used to investigate the effects of GUANKE on RSV replication, inflammatory responses, and the type I interferon pathway. Results: Oral administration of GUANKE effectively cleared RSV and alleviated RSV-induced pulmonary inflammatory responses. GUANKE inhibited viral replication. The GUANKE intervention group exhibited significantly reduced pathological damage to lung tissue and decreased the expression of inflammatory cytokines (IL-1β, IL-6, MCP-1, TNF-α). GUANKE augmented the early type I interferon response and activated the STING-TBK1-IRF3-IFN signaling pathway. Conclusions: GUANKE exerts anti-RSV effects by enhancing the early type I interferon response and activating the STING-TBK1-IRF3-IFN signaling pathway, thereby inhibiting RSV replication and alleviating pulmonary inflammatory responses. This suggests its potential value as an anti-RSV agent. Full article
(This article belongs to the Section Prebiotics, Probiotics and Postbiotics)
Show Figures

Figure 1

17 pages, 7354 KB  
Article
Adrenomedullin-RAMP2 Enhances Lung Endothelial Cell Homeostasis Under Shear Stress
by Yongdae Yoon, Sean R. Duffy, Shannon E. Kirk, Kamoltip Promnares, Pratap Karki, Anna A. Birukova, Konstantin G. Birukov and Yifan Yuan
Cells 2026, 15(2), 152; https://doi.org/10.3390/cells15020152 - 14 Jan 2026
Viewed by 245
Abstract
Analysis of pulmonary vascular dysfunction in various lung pathologies remains challenging due to the lack of functional ex vivo models. Paracrine signaling in the lung plays a critical role in regulating endothelial maturation and vascular homeostasis. Previously, we employed single-cell RNA-sequencing (scRNAseq) to [...] Read more.
Analysis of pulmonary vascular dysfunction in various lung pathologies remains challenging due to the lack of functional ex vivo models. Paracrine signaling in the lung plays a critical role in regulating endothelial maturation and vascular homeostasis. Previously, we employed single-cell RNA-sequencing (scRNAseq) to systematically map ligand–receptor (L/R) interactions within the lung vascular niche. However, the functional impact of these ligands on endothelial biology remained unknown. Here, we systematically evaluated selected ligands in vitro to assess their effects on endothelial barrier integrity, anti-inflammatory responses, and phenotypic maturation. Among the top soluble ligands, we found that adrenomedulin (ADM) exhibited superior barrier enhancing effect on human pulmonary endothelial cell monolayers, as evidenced by electrical cell impedance sensing (ECIS) and XperT assays. ADM also exhibited anti-inflammatory properties, decreasing ICAM1 and increasing IkBa expression in a dose-dependent manner. Perfusion is commonly used in bioengineered vascular model systems. Shear stress (15 dynes/cm2) alone increased endothelial characteristics, including homeostatic markers such as CDH5, NOS3, TEK, and S1PR1. ADM treatment maintained the enhanced level of these markers under shear stress and further improved anti-coagulation by increasing THBD and decreasing F3 expression and synergistically enhanced the expression of the native lung aerocyte capillary endothelial marker EDNRB. This effect was completely attenuated by a blockade of ADM receptor, RAMP2. Together, these findings identify ADM/RAMP2 signaling as a key paracrine pathway that enhances vascular barrier integrity, anti-inflammatory phenotype, and endothelial homeostasis, providing a framework for improving the physiological relevance of engineered vascular models. Full article
(This article belongs to the Collection The Endothelial Cell in Lung Inflammation)
Show Figures

Figure 1

13 pages, 683 KB  
Article
Translational Model to Predict Lung and Prostate Distribution of Levofloxacin in Humans
by Estevan Sonego Zimmermann, Teresa Dalla Costa, Brian Cicali, Mohammed Almoslem, Rodrigo Cristofoletti and Stephan Schmidt
Pharmaceutics 2026, 18(1), 107; https://doi.org/10.3390/pharmaceutics18010107 - 13 Jan 2026
Viewed by 349
Abstract
Background/Objectives: Levofloxacin (LVX) is a fluoroquinolone approved for the treatment of bacterial pneumonia, sinusitis, and prostatitis. Emerging in vitro and preclinical evidence suggests that efflux transporters are involved in LVX’s target tissue site distribution. Methods: The objective of this research was to [...] Read more.
Background/Objectives: Levofloxacin (LVX) is a fluoroquinolone approved for the treatment of bacterial pneumonia, sinusitis, and prostatitis. Emerging in vitro and preclinical evidence suggests that efflux transporters are involved in LVX’s target tissue site distribution. Methods: The objective of this research was to characterize tissue exposure using a physiologically based pharmacokinetic (PBPK) model to be able to make more educated choices for optimal doses using target site pharmacokinetics data. Results: The final PBPK model in humans was applied to simulate free target site concentrations of LVX in lung and prostate, linking to minimum inhibitory concentrations (MIC) to assess appropriateness of currently approved dosing regimens for infections in both tissues. The clinical PBPK model was able to reproduce total plasma as well as free lung and prostate exposure of LVX in humans. Efflux transporters participate in LVX distribution to prostatic but not pulmonary tissue. Our results show a good penetration of LVX in both tissues with unbound partition coefficient (Kp,uu) equal to 0.79 and 0.72 for lung and prostate, respectively. Since LVX penetration in lung and prostate is similar, different sensitivities of the pathogens to LVX will dictate the effectiveness of the approved therapeutic regimen in the treatment of bacterial pneumonia, sinusitis, and prostatitis. Conclusions: Our research provides relevant insight into LVX’s target site exposure in lung and prostate. When integrated with pathogen-specific susceptibility data, these findings can be applied to refine current dosing regimens and help optimize the pharmacological treatment outcomes. Full article
(This article belongs to the Section Pharmacokinetics and Pharmacodynamics)
Show Figures

Figure 1

23 pages, 575 KB  
Review
A Bird’s Eye View: A Close Look into Avian CAM Models for Translational Blood Cancer Research
by Izabela M. Cymer, Niamh McAuley, Cathy E. Richards, Hanne Jahns, Siobhan V. Glavey and Ann M. Hopkins
Cancers 2026, 18(2), 209; https://doi.org/10.3390/cancers18020209 - 9 Jan 2026
Viewed by 368
Abstract
The chorioallantoic membrane (CAM) is a well-vascularised extra-embryonic membrane that supports avian embryonic development and can be used as an implantation site for xenograft models of various cancers. CAM tumour research models are powerful and versatile, offering a rapid, cost-effective and ethical complement [...] Read more.
The chorioallantoic membrane (CAM) is a well-vascularised extra-embryonic membrane that supports avian embryonic development and can be used as an implantation site for xenograft models of various cancers. CAM tumour research models are powerful and versatile, offering a rapid, cost-effective and ethical complement to mouse xenograft studies. Their capacity for real-time observation of tumour growth, angiogenesis and metastasis within an immunocompetent living organism is particularly compelling. While CAM models have been extensively utilised for investigating solid cancers, such as breast, lung and pancreatic, their potential for haematological malignancy research remains comparatively underexplored. This review examines the relevance, advantages and translational potential of avian CAM models in studying blood cancers. Their applications across three primary categories are discussed—leukaemias, lymphomas and myelomas—highlighting experimental approaches that replicate aspects of human disease progression and therapeutic responsiveness. Moreover, the review evaluates species-specific considerations relevant to model fidelity, including evolutionary distance and functional parallels between avian and human haematopoiesis. These comparisons underscore both the opportunities and limitations for utilising CAM models in haematologic malignancy research. For their potential to investigate mechanisms of cancer development and treatment in simple but immunocompetent in vivo settings, we propose that CAM tumour models offer high value as a bridge between in vitro and mammalian in vivo studies for haematology translational research. Full article
Show Figures

Figure 1

18 pages, 1615 KB  
Article
Integrating Computational and Experimental Approaches for the Discovery of Multifunctional Peptides from the Marine Gastropod Pisania pusio with Antimicrobial and Anticancer Properties
by Ernesto M. Martell-Huguet, Thalia Moran-Avila, José E. Villuendas, Armando Rodriguez, Ann-Kathrin Kissmann, Ludger Ständker, Sebastian Wiese, Anselmo J. Otero-Gonzalez and Frank Rosenau
Mar. Drugs 2026, 24(1), 32; https://doi.org/10.3390/md24010032 - 8 Jan 2026
Viewed by 372
Abstract
Marine invertebrates are a prime source of biologically active peptides due to their role in humoral immunity. These peptides typically exhibit broad-spectrum functions, including antibacterial, antifungal, anticancer, and immunomodulatory activities. In this report, we describe the identification and biological characterization of five novel [...] Read more.
Marine invertebrates are a prime source of biologically active peptides due to their role in humoral immunity. These peptides typically exhibit broad-spectrum functions, including antibacterial, antifungal, anticancer, and immunomodulatory activities. In this report, we describe the identification and biological characterization of five novel bioactive peptides from the marine mollusk Pisania pusio. An extract of P. pusio was analyzed using nanoLC-ESI-MS-MS, and five peptides (PP1–5) were selected via bioinformatic screening as potential antimicrobial and anticancer peptides and subsequently validated experimentally. Among these, PP1, PP2, and PP4 were identified as cryptides derived from the proteolytic cleavage of actin, while PP3 and PP5 are novel peptides with no known protein precursors. All peptides exhibited moderate activity against Pseudomonas aeruginosa, Escherichia coli, Staphylococcus aureus, and Klebsiella pneumoniae with minimum inhibitory concentrations (MICs) predominantly at 100 µM. In contrast, only PP1 and PP5 were active against cancer cells, with PP1 being the most effective against A375 melanoma cells (IC50 = 17.08 µM). This experimental validation confirmed the utility of the integrated in silico/peptidomic pipeline for lead identification. None of these peptides showed significant hemolytic activity or toxicity on fetal lung fibroblasts over 800 μM, demonstrating promising in vitro selectivity. These results highlight the multifunctional nature of P. pusio-derived peptides and their potential as lead compounds for further optimization and development into therapeutic agents against microbial infections and cancer, subject to more comprehensive safety evaluations in relevant models Full article
(This article belongs to the Special Issue Toxins as Marine-Based Drug Discovery, 2nd Edition)
Show Figures

Figure 1

16 pages, 3513 KB  
Communication
Cnidium monnieri Polysaccharides Exhibit Inhibitory Effect on Airborne Transmission of Influenza A Virus
by Heng Wang, Yifei Jin, Yanrui Li, Yan Wang, Yixin Zhao, Shuang Cheng, Zhenyue Li, Mengxi Yan, Zitong Yang, Xiaolong Chen, Yan Zhang, Zhixin Yang, Zhongyi Wang, Kun Liu and Ligong Chen
Viruses 2026, 18(1), 86; https://doi.org/10.3390/v18010086 - 8 Jan 2026
Viewed by 413
Abstract
Influenza A virus (IAV) continues to present a threat to public health, highlighting the need for safe and multi-target antivirals. In this study, anti-influenza activity, airborne transmission blocking capacity, and immunomodulatory effects of Cnidium monnieri polysaccharides (CMP) were evaluated. Cytotoxicity in A549 cells [...] Read more.
Influenza A virus (IAV) continues to present a threat to public health, highlighting the need for safe and multi-target antivirals. In this study, anti-influenza activity, airborne transmission blocking capacity, and immunomodulatory effects of Cnidium monnieri polysaccharides (CMP) were evaluated. Cytotoxicity in A549 cells was assessed by CCK-8 (CC50 = 8.49 mg/mL), antiviral efficacy against A/California/04/2009 (CA04) by dose–response (EC50 = 1.63 mg/mL), and the stage of action by time-of-addition assays (pre-, co-, post-treatment). A guinea pig model infected with CA04 was used for testing the effect of pre-exposure CMP on transmission, with readouts including nasal-wash titers, seroconversion, lung index, and tissue titers (EID50). RT-qPCR was employed to quantify the mRNA expression levels of proinflammatory cytokines, including TNF-α, IL-1β, and IL-6, in lung tissue, while Western blot analysis was performed to assess the expression and phosphorylation status of key proteins involved in the NF-κB signaling pathway. CMP suppressed viral replication in vitro within non-cytotoxic ranges, and pre-treatment—rather than co- or post-treatment—significantly reduced titers and cytopathic effect, consistent with effects at pre-entry steps and/or host priming. In vivo, pre-exposure CMP lowered nasal shedding, reduced aerosol transmission (3/6 seroconverted vs. 6/6 controls), decreased lung indices, and diminished tissue viral loads; IAV was undetectable in trachea at 7 days post-infection in pre-exposed animals, and nasal-turbinate titers declined relative to infection controls. Moreover, during in vivo treatment in mice, CMP significantly suppressed the levels of inflammatory cytokines (TNF-α, IL-1β, and IL-6) in lung tissue. This effect was mechanistically associated with CMP-mediated regulation of the NF-κB signaling pathway, leading to attenuation of inflammatory responses. These data indicate that CMP combines a favorable in vitro safety and efficacy profile with inhibition of airborne spread in vivo, supporting further mechanistic, pharmacokinetic, and fractionation studies toward translational development. Full article
Show Figures

Figure 1

14 pages, 6163 KB  
Article
Efficiency of Lentiviral Vectors Pseudotyped with LCMV-G in Gene Transfer to Ldlr/−ApoB100/100 Mice
by Alisa Nousiainen, Anna-Kaisa Ruotsalainen, Krista Hokkanen, Svetlana Laidinen, Ahmed Tawfek, Diana Schenkwein and Seppo Ylä-Herttuala
Genes 2026, 17(1), 60; https://doi.org/10.3390/genes17010060 - 5 Jan 2026
Viewed by 349
Abstract
Background/Objectives: Lentiviral vectors (LVs) are most commonly pseudotyped with the vesicular stomatitis virus glycoprotein (VSV-G), which lends LVs a wide tropism as it uses the low-density lipoprotein receptor (LDLR) as the main receptor for cell entry. In some gene therapy and research [...] Read more.
Background/Objectives: Lentiviral vectors (LVs) are most commonly pseudotyped with the vesicular stomatitis virus glycoprotein (VSV-G), which lends LVs a wide tropism as it uses the low-density lipoprotein receptor (LDLR) as the main receptor for cell entry. In some gene therapy and research applications, however, alternative pseudotypes can be useful. In this work, we characterized LVs pseudotyped with lymphocytic choriomeningitis virus (LCMV) glycoprotein, particularly in gene transfer to an LDLR-deficient mouse strain used to model cardiovascular disease, Ldlr−/−ApoB100/100. Methods: LCMV-LVs were used in vitro to test their transduction efficiency across a variety of cell types. In vivo, the gene transfer efficiency, LV-specific immune responses and biodistribution of VSV-G-LVs and LCMV-LVs were compared after systemic gene transfer. Results: In vitro, LCMV-LVs transduced all tested cell types at high efficiency without the use of transduction enhancers. In vivo, VSV-G-LVs showed a higher gene transfer efficiency at the same LV dose, but increasing the LCMV-LV dose enhanced the measured vector copy numbers. With both pseudotypes, most of the vector accrued in the liver, but with LCMV-LVs, a larger portion of the measured vector copies were found in the lungs. VSV-G-LVs also generated a higher titer of LV-specific IgG antibodies. The gene transfer efficiency of LCMV-LVs was affected by the mouse diet, with a high-fat diet decreasing the transduction. Conclusions: LCMV-LVs can be used as a substitute for VSV-G-LVs if an alternative pseudotype is required; however, they may require the use of a higher LV dose. Full article
(This article belongs to the Section Viral Genomics)
Show Figures

Figure 1

15 pages, 3976 KB  
Article
Antioxidant N-Acetylcysteine Facilitates Breast Cancer Metas-Tasis via Immunosuppressive Reprogramming of Neutrophils
by Jiawen Zhang, Di Wang, Huige Wang, Qiuyu Wu, Menghao Liu, Qing Li and Zheng Gong
Int. J. Mol. Sci. 2026, 27(1), 526; https://doi.org/10.3390/ijms27010526 - 4 Jan 2026
Viewed by 506
Abstract
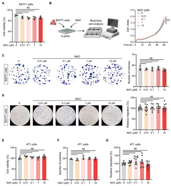
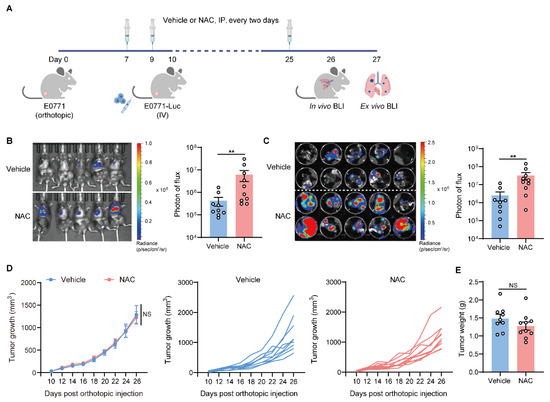
N-acetylcysteine (NAC) is a widely used antioxidant. It has also attracted significant research interest with regard to its role in cancer progression, although the mechanisms involved remain controversial and poorly understood. Here, using murine models of breast cancer metastasis, we found that systemic [...] Read more.
N-acetylcysteine (NAC) is a widely used antioxidant. It has also attracted significant research interest with regard to its role in cancer progression, although the mechanisms involved remain controversial and poorly understood. Here, using murine models of breast cancer metastasis, we found that systemic NAC administration significantly enhanced pulmonary metastasis without altering primary tumor growth in immunocompetent mice, whereas this metastasis-promoting property of NAC was abrogated in T cell-deficient mice. This phenomenon was not due to the direct effects of NAC on T cells or tumor cells, since in vitro studies indicated that NAC exhibited no impact on the effector functions of T cells or the malignant behavior of breast cancer cells. Mechanistically, we demonstrated that NAC endows neutrophils with an immunosuppressive phenotype, which is characterized by the upregulation of immunosuppressive genes, and these NAC-educated neutrophils potently suppress the activation and effector functions of T cells. Collectively, our study reveals a previously unrecognized role played by NAC in regulating breast cancer lung metastasis by orchestrating the myeloid-dependent suppression of anti-tumor T cell immunity and suggests a need to consider immune-mediated mechanisms when evaluating the systemic impact of antioxidant agents in cancer patients. Full article
(This article belongs to the Section Molecular Oncology)
Show Figures

Figure 1

19 pages, 2802 KB  
Article
In Vitro and In Silico Evaluation of Polymyxin B Aerosol Delivery in Adult Mechanical Ventilation
by Shengnan Zhang, Guanlin Wang, Jingjing Liu, Xuejuan Zhang and Qi Pei
Pharmaceutics 2026, 18(1), 58; https://doi.org/10.3390/pharmaceutics18010058 - 31 Dec 2025
Viewed by 413
Abstract
Background: Nebulized polymyxin B (PMB) therapy is widely used in intensive care units for treating hospital-acquired and ventilator-associated pneumonia caused by multidrug-resistant Gram-negative bacteria, yet its pulmonary delivery performance during invasive mechanical ventilation remains poorly characterized. Methods: An in vitro adult mechanical ventilation [...] Read more.
Background: Nebulized polymyxin B (PMB) therapy is widely used in intensive care units for treating hospital-acquired and ventilator-associated pneumonia caused by multidrug-resistant Gram-negative bacteria, yet its pulmonary delivery performance during invasive mechanical ventilation remains poorly characterized. Methods: An in vitro adult mechanical ventilation model was used. We evaluated two nebulizers (vibrating mesh nebulizer [VMN] and jet nebulizer [JN]) at three positions (standalone nebulizer, 15 cm from the Y-piece, and the humidifier’s dry end) with two artificial airway types (endotracheal and tracheostomy tubes). Lung deposition was predicted using the multiple-path particle dosimetry model, incorporating the Yeh/Schum five-lobe adult lung model. Results: In the standalone setup, the percentage of delivered dose of VMN and JN was approximately 40% and 34%, respectively. Mechanical ventilation significantly reduced the delivered dose (all p ≤ 0.0085), with VMN at the humidifier’s dry end delivering only 2.14–2.99% of the nominal dose. In all the tested ventilation scenarios, both the use of the JN and positioning the nebulizer 15 cm from the Y-piece significantly increased aerosol delivery (all p ≤ 0.021). While the ventilator circuit reduced the total drug amount, it filtered larger aerosols. This resulted in a smaller mass median aerodynamic diameter and a higher fine particle fraction (all p < 0.0001), which doubled the predicted alveolar deposition fraction (from 13–14% in standalone to 23–28% in ventilation scenarios) and eliminated extrathoracic deposition. Conclusions: This study provides the first in vitro and in silico assessment of PMB aerosol delivery during invasive mechanical ventilation. Nebulizer type, its placement within the circuit, and the artificial airway are critical factors that significantly alter the pulmonary delivery of PMB aerosol and subsequently impact its lung deposition. Full article
(This article belongs to the Special Issue Optimizing Aerosol Therapy: Strategies for Pulmonary Drug Delivery)
Show Figures

Graphical abstract

18 pages, 14663 KB  
Article
A High-Multiplicity Baculovirus Method Enables Efficient Gene Delivery to Diverse Mammalian Cells In Vitro and to Multiple Organs In Vivo
by Min-Hsiu Wu, Song-Tay Lee, Tsung-Hsien Chang, Wei-Sheng Chao, Nan-Kai Lin and Shoa-Lin Lin
Int. J. Mol. Sci. 2026, 27(1), 389; https://doi.org/10.3390/ijms27010389 - 30 Dec 2025
Cited by 1 | Viewed by 229
Abstract
Recombinant baculovirus vectors are recognized as effective gene delivery systems for mammalian cells in vitro. However, their application in vivo has been limited due to inactivation by the host’s complement system. We developed a recombinant baculoviral vector derived from Autographa californica multiple nucleopolyhedrovirus [...] Read more.
Recombinant baculovirus vectors are recognized as effective gene delivery systems for mammalian cells in vitro. However, their application in vivo has been limited due to inactivation by the host’s complement system. We developed a recombinant baculoviral vector derived from Autographa californica multiple nucleopolyhedrovirus (AcMNPV), incorporating both CMV-IE and polyhedron promoter-driven green fluorescence protein (EGFP) (vAcMBac-CMV-IE-EGFP). We then evaluated the transduction efficiency and safety of vAcMBac-CMV-IE-EGFP at a high multiplicity of infection (MOI) across five distinct cell lines and in Sprague Dawley (SD) rats. In vitro, Sf9, HepG2, and Vero E6 cells showed high transduction rates (95.52 ± 4.86%, 80.53 ± 3.31%, and 80.87 ± 2.50%, respectively), significantly outperforming the other cell types tested, and cell viability remained largely unaffected even at an MOI of 1000. In vivo, EGFP expression was observed in the heart, liver, spleen, lungs, and kidneys of SD rats after tail vein injection. Direct injection of vAcMBac-CMV-IE-EGFP into the rat striatum also resulted in strong EGFP signals in neural tissues. These results demonstrate that a high-MOI baculovirus infection can serve as a remarkably efficient and versatile platform for gene delivery across diverse mammalian cell types as well as in various organs and neural tissues in animal models. This robust method might hold significant promise for future gene therapy applications. Full article
(This article belongs to the Special Issue 25th Anniversary of IJMS: Updates and Advances in Molecular Biology)
Show Figures

Graphical abstract

19 pages, 4241 KB  
Article
Lathyrol Exerts Anti-Pulmonary Fibrosis Effects by Activating PPARγ to Inhibit the TGF-β/Smad Pathway
by Qian Zeng, Min-Lin Liao, Yu-Yang Luo, Shuang Li, Gao You, Chong-Mei Huang, Min-Hui Liu, Wei Liu and Si-Yuan Tang
Int. J. Mol. Sci. 2026, 27(1), 387; https://doi.org/10.3390/ijms27010387 - 30 Dec 2025
Viewed by 313
Abstract
Idiopathic pulmonary fibrosis is a chronic, progressive, interstitial lung disease for which specific and effective drug therapies are still lacking. Lathyrol is a diterpene compound with broad pharmacological activities that can be extracted from the traditional Chinese medicine Leptochloa chinensis (L.) Nees. To [...] Read more.
Idiopathic pulmonary fibrosis is a chronic, progressive, interstitial lung disease for which specific and effective drug therapies are still lacking. Lathyrol is a diterpene compound with broad pharmacological activities that can be extracted from the traditional Chinese medicine Leptochloa chinensis (L.) Nees. To investigate the anti-pulmonary fibrosis effect of lathyrol and its underlying mechanism. In vivo, a mouse model of pulmonary fibrosis was induced by bleomycin, treated with intraperitoneal injections of lathyrol. In vitro, myofibroblast conversion was induced in three fibroblast cell lines by stimulating them with TGF-β1, followed by treatment with lathyrol. Transcriptomic analysis was performed to assess the regulation of signaling pathways and gene expression patterns modulated by lathyrol. The effects of lathyrol on PPARγ activation, as well as on the nuclear translocation and ubiquitination of phosphorylated Smad3, were examined. The interaction among Nedd4, PPARγ, and phosphorylated Smad3 was detected. In vivo, lathyrol ameliorated pathological fibrosis in the lungs of mice with pulmonary fibrosis and this effect was blocked by a PPARγ inhibitor. In vitro, lathyrol inhibited the transdifferentiation of fibroblasts into myofibroblasts, and these effects were suppressed by either inhibiting PPARγ activation or specifically silencing the PPARγ gene. Lathyrol inhibited the nuclear translocation of phosphorylated Smad3 and promoted its ubiquitination, while also enhancing the interaction among Nedd4, PPARγ, and phosphorylated Smad3. These effects were abolished following the specific silencing of either PPARγ or Nedd4. In conclusion, Lathyrol inhibits myofibroblast transformation by suppressing TGF-β/Smad pathway activation through PPARγ activation, thereby exerting its anti-pulmonary fibrosis effects. Full article
(This article belongs to the Section Molecular Pharmacology)
Show Figures

Graphical abstract

22 pages, 2136 KB  
Review
Anticancer Mechanisms of Bioactive Compounds from Sweet Potato (Ipomoea batatas L.) Leaves: A Systematic Review
by Saleh Shafique Chowdhury, Muhammad Abul Kalam Azad, Nanziba Ibnat and Shahidul Islam
Foods 2026, 15(1), 93; https://doi.org/10.3390/foods15010093 - 29 Dec 2025
Viewed by 629
Abstract
Sweet potato leaves (SPL) are increasingly recognized as a significant source of nutritionally and pharmacologically important bioactive compounds. This systematic review critically synthesizes current in vitro, in vivo, and preclinical data to evaluate the cancer preventive properties of SPL, with emphasis on their [...] Read more.
Sweet potato leaves (SPL) are increasingly recognized as a significant source of nutritionally and pharmacologically important bioactive compounds. This systematic review critically synthesizes current in vitro, in vivo, and preclinical data to evaluate the cancer preventive properties of SPL, with emphasis on their phytochemical composition, molecular mechanisms, and therapeutic relevance. A comprehensive literature search across major scientific databases (2015–2025), guided by PRISMA methodology, initially identified 29,416 records. After applying pre-specified inclusion and exclusion criteria and screening titles, abstracts, and full-texts, 38 eligible studies were included. The compiled evidence demonstrates that SPL contains high concentrations of phenolic acids, flavonoids, peptides, carotenoids, and dietary fiber, all of which contribute to diverse anticancer activities. Reported mechanisms include apoptosis induction, cell-cycle arrest, limitation of tumor propagation and metastatic activity, regulation of oncogenic pathways (PI3K/Akt, MAPK, NF-κB), modulation of inflammatory mediators, and suppression of angiogenesis. These effects were observed across multiple cancer models, including liver, colon, breast, lung, and prostate cancers. In addition, SPL represents a promising natural source of anticancer agents, significant gaps remain, particularly regarding standardized extraction procedures, phytochemical characterization, bioavailability, and human clinical validation. Overall, this review underscores SPL as a sustainable and underutilized plant resource with potential applications in functional foods, nutraceuticals, and adjunctive cancer therapy, while highlighting the need for mechanistic studies, pharmacokinetic investigations, and well-designed clinical trials to support future translational development. Full article
Show Figures

Graphical abstract

36 pages, 6557 KB  
Review
New Knowledge About Tissue Engineering Under Microgravity Conditions in Space and on Earth
by Markus Wehland, Thomas J. Corydon, Luis Fernando González-Torres, Fatima Abdelfattah, Jayashree Sahana, Herbert Schulz, Ashwini Mushunuri, Hanna Burenkova, Simon L. Wuest, Marcus Krüger, Armin Kraus and Daniela Grimm
Int. J. Mol. Sci. 2026, 27(1), 341; https://doi.org/10.3390/ijms27010341 - 28 Dec 2025
Viewed by 717
Abstract
Microgravity (µg)-generated three-dimensional (3D) multicellular aggregates can serve as models of tissue and disease development. They are relevant in the fields of cancer and in vitro metastasis or regenerative medicine (tissue engineering). Driven by the 3R concept—replacement, reduction, and refinement of [...] Read more.
Microgravity (µg)-generated three-dimensional (3D) multicellular aggregates can serve as models of tissue and disease development. They are relevant in the fields of cancer and in vitro metastasis or regenerative medicine (tissue engineering). Driven by the 3R concept—replacement, reduction, and refinement of animal testing—µg-exposure of human cells represents a new alternative method that avoids animal experiments entirely. New Approach Methodologies (NAMs) are used in biomedical research, pharmacology, toxicology, cancer research, radiotherapy, and translational regenerative medicine. Various types of human cells grow as 3D spheroids or organoids when exposed to µg-conditions provided by µg simulating instruments on Earth. Examples for such µg-simulators are the Rotating Wall Vessel, the Random Positioning Machine, and the 2D or 3D clinostat. This review summarizes the most recent literature focusing on µg-engineered tissues. We are discussing all reports examining different tumor cell types from breast, lung, thyroid, prostate, and gastrointestinal cancers. Moreover, we are focusing on µg-generated spheroids and organoids derived from healthy cells like chondrocytes, stem cells, bone cells, endothelial cells, and cardiovascular cells. The obtained data from NAMs and µg-experiments clearly imply that they can support translational medicine on Earth. Full article
Show Figures

Figure 1

21 pages, 5514 KB  
Article
Integrating Network Pharmacology, Machine Learning, and Experimental Validation to Elucidate the Mechanism of Cardamonin in Treating Idiopathic Pulmonary Fibrosis
by Wenyue Zhang, Yi Guo, Qiushi Wang, Kai Wang, Huning Zhang, Sirong Chang, Anning Yang, Zhihong Liu and Yue Sun
Int. J. Mol. Sci. 2026, 27(1), 249; https://doi.org/10.3390/ijms27010249 - 25 Dec 2025
Viewed by 509
Abstract
Idiopathic pulmonary fibrosis (IPF) is a chronic and irreversible interstitial lung disease characterized by progressive scarring of the lungs. The available therapeutic strategies are limited and primarily focus on slowing disease progression rather than achieving fibrosis reversal. Cardamonin (CDN), a food-derived natural chalcone, [...] Read more.
Idiopathic pulmonary fibrosis (IPF) is a chronic and irreversible interstitial lung disease characterized by progressive scarring of the lungs. The available therapeutic strategies are limited and primarily focus on slowing disease progression rather than achieving fibrosis reversal. Cardamonin (CDN), a food-derived natural chalcone, has exhibited anti-fibrotic activity in liver and kidney fibrosis models; however, its role and underlying mechanism in IPF remain unelucidated. Herein, we integrated network pharmacology, machine learning, molecular simulations, and in vitro experiments. Network pharmacology identified 135 overlapping targets between CDN and IPF, which demonstrated a significant enrichment in the Phosphatidylinositol 3-Kinase/Protein Kinase B signaling pathway (PI3K/AKT). Machine learning further prioritized 6 core targets, with IGF1 emerging as a key candidate. Molecular docking revealed a favorable binding energy of −7.9 kcal/mol for the CDN-IGF1 complex. Subsequent 100 ns molecular dynamics simulations further confirmed its robust binding stability, yielding a mean binding free energy of −150.978 kcal/mol. In vitro, CDN significantly mitigated fibrosis in bleomycin (BLM)-challenged A549 cells, downregulating the expression of α-smooth muscle actin (α-SMA) and fibronectin. This effect was accompanied by a beneficial reversal of epithelial–mesenchymal transition (EMT), as indicated by increased E-cadherin levels and decreased vimentin expression. Mechanistically, CDN significantly suppressed the IGF1/PI3K/AKT axis; this inhibitory effect was partially reversed by exogenous IGF1 supplementation and further enhanced by the PI3K-specific inhibitor LY294002. This work provides the evidence that CDN alleviates BLM-induced pulmonary fibrosis by targeting the IGF1/PI3K/AKT-EMT axis. These findings lend support to a robust mechanistic basis for developing CDN as a potential therapeutic candidate for IPF. It should be noted that these conclusions are drawn from in vitro experiments using A549 cells, and further validation in primary alveolar epithelial cells and animal models is warranted to confirm their physiological relevance. Full article
(This article belongs to the Section Molecular Pharmacology)
Show Figures

Figure 1

Back to TopTop