Lactiplantibacillus plantarum GUANKE Enhances Antiviral Defense Against Respiratory Syncytial Virus Through the STING-TBK1-IRF3-IFN Pathway
Abstract
1. Introduction
2. Methods and Materials
2.1. Bacterial Culture
2.2. Virus Culture
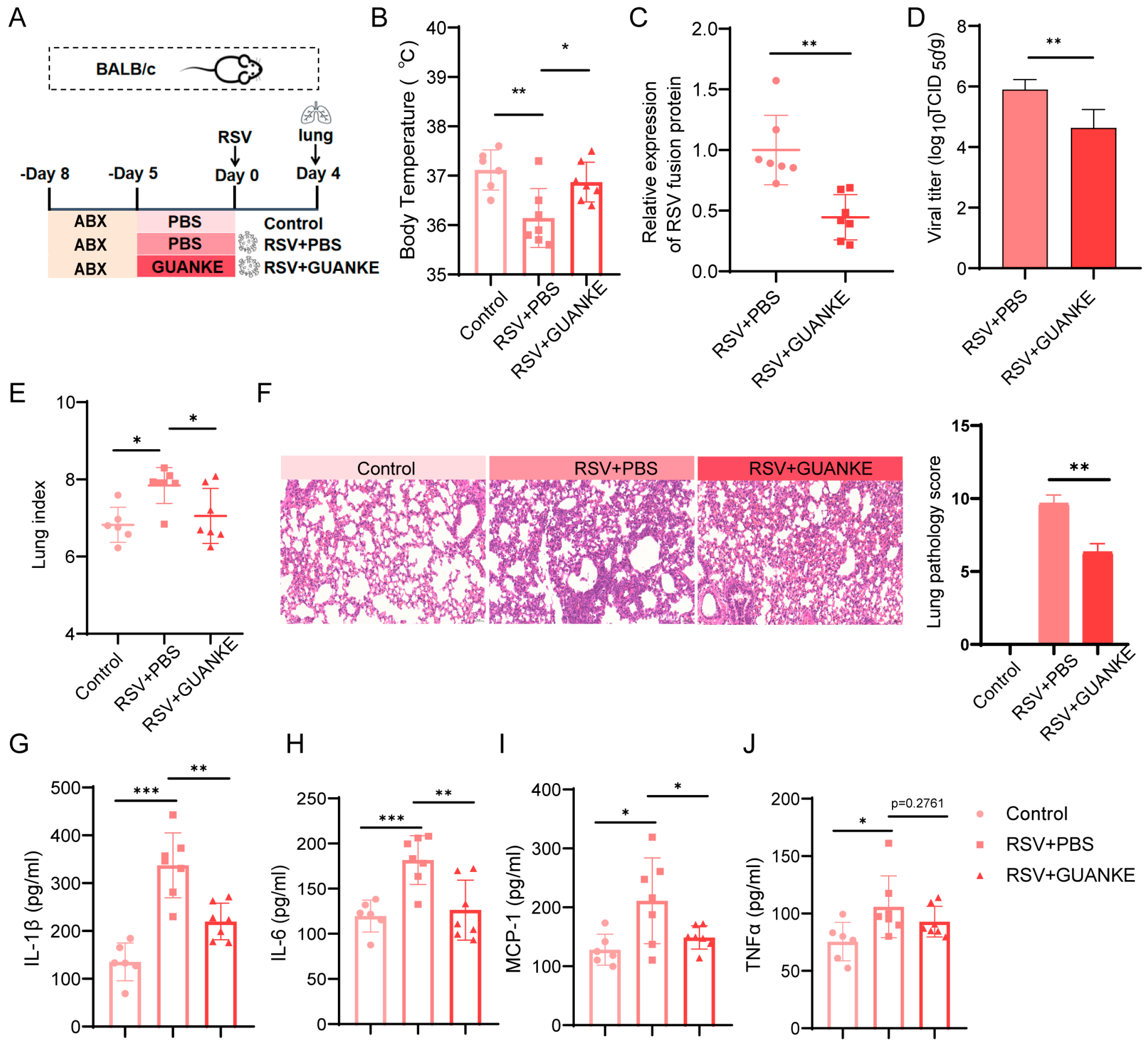
2.3. Mouse Model
2.4. In Vitro Co-Culture Cell Model Establishment
2.5. Immunofluorescence
2.6. TCID50 Assay
2.7. Histopathological Analysis
2.8. Quantitative Real-Time PCR (qRT-PCR)
2.9. Western Blotting
2.10. Enzyme-Linked Immuno Sorbent Assay (ELISA)
2.11. Statistical Analysis
3. Results
3.1. Lactiplantibacillus plantarum GUANKE Inhibits RSV Replication In Vitro Cell Model
3.2. Oral Supplementation of GUANKE Effectively Reduces RSV Infection and Alleviates RSV-Induced Pulmonary Inflammatory Response
3.3. Lactiplantibacillus plantarum GUANKE Stimulation Upregulates ISG Expression in RSV-Infected Cells
3.4. Lactiplantibacillus plantarum GUANKE Exerts Antiviral Effects via the Type I Interferon Pathway
3.5. Lactiplantibacillus plantarum GUANKE Promotes IFN-β Expression in the Early Phase
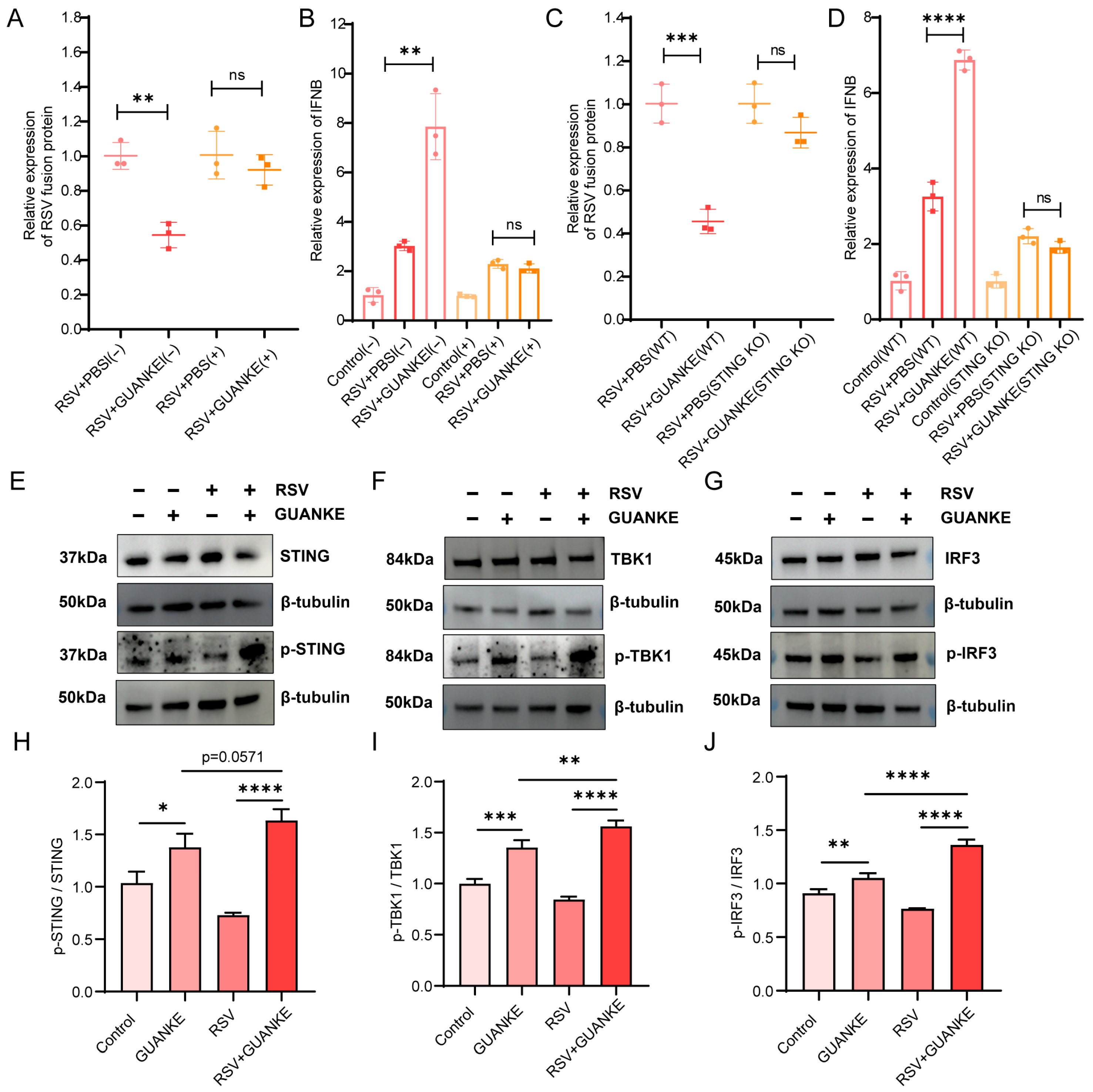
3.6. Lactiplantibacillus plantarum GUANKE Exerts Antiviral Effects Against RSV by Activating Intracellular Signaling Pathway STING-TBK1-IRF3-IFN
4. Discussion
5. Conclusions
Supplementary Materials
Author Contributions
Funding
Institutional Review Board Statement
Informed Consent Statement
Data Availability Statement
Conflicts of Interest
Abbreviations
References
- Verwey, C.; Ramocha, L.; Laubscher, M.; Baillie, V.; Nunes, M.; Gray, D.; Hantos, Z.; Dangor, Z.; Madhi, S. Pulmonary sequelae in 2-year-old children after hospitalisation for respiratory syncytial virus lower respiratory tract infection during infancy: An observational study. BMJ Open Respir. Res. 2023, 10, e001618. [Google Scholar] [CrossRef]
- Li, Y.; Wang, X.; Blau, D.M.; Caballero, M.T.; Feikin, D.R.; Gill, C.J.; Madhi, S.A.; Omer, S.B.; Simoes, E.A.F.; Campbell, H.; et al. Global, regional, and national disease burden estimates of acute lower respiratory infections due to respiratory syncytial virus in children younger than 5 years in 2019: A systematic analysis. Lancet 2022, 399, 2047–2064. [Google Scholar] [CrossRef]
- Linder, K.A.; Malani, P.N. RSV Infection in Older Adults. JAMA 2023, 330, 1200. [Google Scholar] [CrossRef]
- Wildenbeest, J.G.; Lowe, D.M.; Standing, J.F.; Butler, C.C. Respiratory syncytial virus infections in adults: A narrative review. Lancet Respir. Med. 2024, 12, 822–836. [Google Scholar] [CrossRef]
- Safiri, S.; Mahmoodpoor, A.; Kolahi, A.A.; Nejadghaderi, S.A.; Sullman, M.J.M.; Mansournia, M.A.; Ansarin, K.; Collins, G.S.; Kaufman, J.S.; Abdollahi, M. Global burden of lower respiratory infections during the last three decades. Front. Public Health 2022, 10, 1028525. [Google Scholar] [CrossRef]
- Zar, H.J.; Cacho, F.; Kootbodien, T.; Mejias, A.; Ortiz, J.R.; Stein, R.T.; Hartert, T.V. Early-life respiratory syncytial virus disease and long-term respiratory health. Lancet Respir. Med. 2024, 12, 810–821. [Google Scholar] [CrossRef]
- Rosas-Salazar, C.; Hasegawa, K.; Hartert, T.V. Progress in understanding whether respiratory syncytial virus infection in infancy causes asthma in childhood. J. Allergy Clin. Immunol. 2023, 152, 866–869. [Google Scholar] [CrossRef] [PubMed]
- Antillon, M.; Li, X.; Willem, L.; Bilcke, J.; RESCEU investigators; Jit, M.; Beutels, P. The age profile of respiratory syncytial virus burden in preschool children of low- and middle-income countries: A semi-parametric, meta-regression approach. PLoS Med. 2023, 20, e1004250. [Google Scholar] [CrossRef] [PubMed]
- Adams, O.; Bonzel, L.; Kovacevic, A.; Mayatepek, E.; Hoehn, T.; Vogel, M. Palivizumab-resistant human respiratory syncytial virus infection in infancy. Clin. Infect. Dis. 2010, 51, 185–188. [Google Scholar] [CrossRef]
- Gatt, D.; Martin, I.; AlFouzan, R.; Moraes, T.J. Prevention and Treatment Strategies for Respiratory Syncytial Virus (RSV). Pathogens 2023, 12, 154. [Google Scholar] [CrossRef] [PubMed]
- Zhao, Y.; Dong, B.R.; Hao, Q. Probiotics for preventing acute upper respiratory tract infections. Cochrane Database Syst. Rev. 2022, 8, CD006895. [Google Scholar] [CrossRef]
- Khan Laghari, I.; Nawaz, T.; Mustafa, S.; Jamali, A.A.; Fatima, S. Role of multi-strain probiotics in preventing severity and frequency of recurrent respiratory tract infections in children. BMC Pediatr. 2023, 23, 505. [Google Scholar] [CrossRef]
- Strauss, M.; Micetic-Turk, D.; Pogacar, M.S.; Fijan, S. Probiotics for the Prevention of Acute Respiratory-Tract Infections in Older People: Systematic Review. Healthcare 2021, 9, 690. [Google Scholar] [CrossRef]
- Guo, H.; Xiang, X.; Lin, X.; Wang, Q.; Qin, S.; Lu, X.; Xu, J.; Fang, Y.; Liu, Y.; Cui, J.; et al. Oropharyngeal Probiotic ENT-K12 as an Effective Dietary Intervention for Children with Recurrent Respiratory Tract Infections During Cold Season. Front. Nutr. 2022, 9, 900448. [Google Scholar] [CrossRef]
- Wang, Q.; Lin, X.; Xiang, X.; Liu, W.; Fang, Y.; Chen, H.; Tang, F.; Guo, H.; Chen, D.; Hu, X.; et al. Oropharyngeal Probiotic ENT-K12 Prevents Respiratory Tract Infections Among Frontline Medical Staff Fighting Against COVID-19: A Pilot Study. Front. Bioeng. Biotechnol. 2021, 9, 646184. [Google Scholar] [CrossRef]
- Nayebi, A.; Navashenaq, J.G.; Soleimani, D.; Nachvak, S.M. Probiotic supplementation: A prospective approach in the treatment of COVID-19. Nutr. Health 2022, 28, 163–175. [Google Scholar] [CrossRef] [PubMed]
- Anaya-Loyola, M.A.; Enciso-Moreno, J.A.; Lopez-Ramos, J.E.; Garcia-Marin, G.; Orozco Alvarez, M.Y.; Vega-Garcia, A.M.; Mosqueda, J.; Garcia-Gutierrez, D.G.; Keller, D.; Perez-Ramirez, I.F. Bacillus coagulans GBI-30, 6068 decreases upper respiratory and gastrointestinal tract symptoms in healthy Mexican scholar-aged children by modulating immune-related proteins. Food Res. Int. 2019, 125, 108567. [Google Scholar] [CrossRef] [PubMed]
- Xu, L.; Yang, C.S.; Liu, Y.; Zhang, X. Effective Regulation of Gut Microbiota with Probiotics and Prebiotics May Prevent or Alleviate COVID-19 Through the Gut-Lung Axis. Front. Pharmacol. 2022, 13, 895193. [Google Scholar] [CrossRef]
- Wang, Z.; Chai, W.; Burwinkel, M.; Twardziok, S.; Wrede, P.; Palissa, C.; Esch, B.; Schmidt, M.F. Inhibitory influence of Enterococcus faecium on the propagation of swine influenza A virus in vitro. PLoS ONE 2013, 8, e53043. [Google Scholar] [CrossRef]
- Ishikawa, H.; Kuno, Y.; Yokoo, T.; Nagashima, R.; Takaki, T.; Sasaki, H.; Kohda, C.; Iyoda, M. In vitro investigation of the effects of Lactobacillus delbrueckii ssp. bulgaricus OLL1073R-1 exopolysaccharides on tight junction damage caused by influenza virus infection. Lett. Appl. Microbiol. 2024, 77, ovae029. [Google Scholar] [CrossRef]
- Wang, Q.W.; Fang, Z.F.; Xiao, Y.; Wang, H.C.; Zhang, P.H.; Lu, W.W.; Zhang, H.; Zhou, X.W. Lactiplantibacillus pentoses CCFM1227 Produces Desaminotyrosine to Protect against Influenza Virus H1N1 Infection through the Type I Interferon in Mice. Nutrients 2023, 15, 3659. [Google Scholar] [CrossRef]
- Goto, H.; Sagitani, A.; Ashida, N.; Kato, S.; Hirota, T.; Shinoda, T.; Yamamoto, N. Anti-influenza virus effects of both live and non-live Lactobacillus acidophilus L-92 accompanied by the activation of innate immunity. Br. J. Nutr. 2013, 110, 1810–1818. [Google Scholar] [CrossRef]
- Fonseca, W.; Lucey, K.; Jang, S.; Fujimura, K.E.; Rasky, A.; Ting, H.A.; Petersen, J.; Johnson, C.C.; Boushey, H.A.; Zoratti, E.; et al. Lactobacillus johnsonii supplementation attenuates respiratory viral infection via metabolic reprogramming and immune cell modulation. Mucosal Immunol. 2017, 10, 1569–1580. [Google Scholar] [CrossRef] [PubMed]
- Nakayama, Y.; Moriya, T.; Sakai, F.; Ikeda, N.; Shiozaki, T.; Hosoya, T.; Nakagawa, H.; Miyazaki, T. Oral administration of SBT2055 is effective for preventing influenza in mice. Sci. Rep. 2014, 4, 4638. [Google Scholar] [CrossRef]
- Fujimura, K.E.; Demoor, T.; Rauch, M.; Faruqi, A.A.; Jang, S.; Johnson, C.C.; Boushey, H.A.; Zoratti, E.; Ownby, D.; Lukacs, N.W.; et al. House dust exposure mediates gut microbiome Lactobacillus enrichment and airway immune defense against allergens and virus infection. Proc. Natl. Acad. Sci. USA 2014, 111, 805–810. [Google Scholar] [CrossRef] [PubMed]
- Rather, I.A.; Choi, S.B.; Kamli, M.R.; Hakeem, K.R.; Sabir, J.S.M.; Park, Y.H.; Hor, Y.Y. Potential Adjuvant Therapeutic Effect of Lactobacillus plantarum Probio-88 Postbiotics against SARS-CoV-2. Vaccines 2021, 9, 1067. [Google Scholar] [CrossRef]
- Kawashima, T.; Hayashi, K.; Kosaka, A.; Kawashima, M.; Igarashi, T.; Tsutsui, H.; Tsuji, N.M.; Nishimura, I.; Hayashi, T.; Obata, A. Lactobacillus plantarum strain YU from fermented foods activates Th1 and protective immune responses. Int. Immunopharmacol. 2011, 11, 2017–2024. [Google Scholar] [CrossRef] [PubMed]
- Park, M.-K.; Ngo, V.; Kwon, Y.-M.; Lee, Y.-T.; Yoo, S.; Cho, Y.-H.; Hong, S.-M.; Hwang, H.S.; Ko, E.-J.; Jung, Y.-J. Lactobacillus plantarum DK119 as a probiotic confers protection against influenza virus by modulating innate immunity. PLoS ONE 2013, 8, e75368. [Google Scholar] [CrossRef]
- Han, M.; Lu, Q.; Wang, D.; Zhou, K.; Jia, C.; Teng, L.; Hamuti, A.; Peng, X.; Hu, Y.; Li, W.; et al. Oral co-administration of Lactiplantibacillus plantarum 16 and Lacticaseibacillus rhamnosus P118 improves host defense against influenza A virus infection. J. Virol. 2024, 98, e0095024. [Google Scholar] [CrossRef]
- Kageyama, Y.; Nishizaki, Y.; Aida, K.; Yayama, K.; Ebisui, T.; Akiyama, T.; Nakamura, T. Lactobacillus plantarum induces innate cytokine responses that potentially provide a protective benefit against COVID-19: A single-arm, double-blind, prospective trial combined with an in vitro cytokine response assay. Exp. Ther. Med. 2022, 23, 20. [Google Scholar] [CrossRef]
- Islam, M.A.; Albarracin, L.; Tomokiyo, M.; Valdez, J.C.; Sacur, J.; Vizoso-Pinto, M.G.; Andrade, B.G.N.; Cuadrat, R.R.C.; Kitazawa, H.; Villena, J. Immunobiotic Lactobacilli Improve Resistance of Respiratory Epithelial Cells to SARS-CoV-2 Infection. Pathogens 2021, 10, 1197. [Google Scholar] [CrossRef]
- Ji, J.J.; Sun, Q.M.; Nie, D.Y.; Wang, Q.; Zhang, H.; Qin, F.F.; Wang, Q.S.; Lu, S.F.; Pang, G.M.; Lu, Z.G. Probiotics protect against RSV infection by modulating the microbiota-alveolar-macrophage axis. Acta Pharmacol. Sin. 2021, 42, 1630–1641. [Google Scholar] [CrossRef] [PubMed]
- Spacova, I.; De Boeck, I.; Cauwenberghs, E.; Delanghe, L.; Bron, P.A.; Henkens, T.; Simons, A.; Gamgami, I.; Persoons, L.; Claes, I.; et al. Development of a live biotherapeutic throat spray with lactobacilli targeting respiratory viral infections. Microb. Biotechnol. 2023, 16, 99–115. [Google Scholar] [CrossRef]
- Eguchi, K.; Fujitani, N.; Nakagawa, H.; Miyazaki, T. Prevention of respiratory syncytial virus infection with probiotic lactic acid bacterium Lactobacillus gasseri SBT2055. Sci. Rep. 2019, 9, 4812. [Google Scholar] [CrossRef]
- Chiba, E.; Tomosada, Y.; Vizoso-Pinto, M.G.; Salva, S.; Takahashi, T.; Tsukida, K.; Kitazawa, H.; Alvarez, S.; Villena, J. Immunobiotic Lactobacillus rhamnosus improves resistance of infant mice against respiratory syncytial virus infection. Int. Immunopharmacol. 2013, 17, 373–382. [Google Scholar] [CrossRef] [PubMed]
- Clua, P.; Tomokiyo, M.; Raya Tonetti, F.; Islam, M.A.; Garcia Castillo, V.; Marcial, G.; Salva, S.; Alvarez, S.; Takahashi, H.; Kurata, S.; et al. The Role of Alveolar Macrophages in the Improved Protection against Respiratory Syncytial Virus and Pneumococcal Superinfection Induced by the Peptidoglycan of Lactobacillus rhamnosus CRL1505. Cells 2020, 9, 1653. [Google Scholar] [CrossRef]
- Zhu, W.; Wang, J.; Zhao, N.; Zheng, R.; Wang, D.; Liu, W.; Liu, B. Oral administration of Clostridium butyricum rescues streptomycin-exacerbated respiratory syncytial virus-induced lung inflammation in mice. Virulence 2021, 12, 2133–2148. [Google Scholar] [CrossRef]
- Wang, Q.; Fang, Z.; Li, L.; Wang, H.; Zhu, J.; Zhang, P.; Lee, Y.K.; Zhao, J.; Zhang, H.; Lu, W.; et al. Lactobacillus mucosae exerted different antiviral effects on respiratory syncytial virus infection in mice. Front. Microbiol. 2022, 13, 1001313. [Google Scholar] [CrossRef]
- Yang, Y.; Zhang, Y.; Sun, R.; Du, W.; Liu, Y.; Zheng, L.; Ren, Z.; Li, M.D.; Xu, J. Preclinical Safety Assessment of the Oral Administration of Lactobacillus plantarum GUANKE in Animal Models. Probiotics Antimicrob. Proteins 2025, 17, 5311–5325. [Google Scholar] [CrossRef]
- Han, H.; Chen, G.; Zhang, B.; Zhang, X.; He, J.; Du, W.; Li, M.D. Probiotic Lactobacillus plantarum GUANKE effectively alleviates allergic rhinitis symptoms by modulating functions of various cytokines and chemokines. Front. Nutr. 2023, 10, 1291100. [Google Scholar] [CrossRef]
- Lu, S.; He, S.; Yue, K.; Mi, J.; Huang, Y.; Song, L.; Yang, T.; Ren, Z.; Ren, L.; Xu, J. Lactobacillus plantarum GUANKE modulate anti-viral function of dendritic cells in mice. Int. Immunopharmacol. 2024, 134, 112169. [Google Scholar] [CrossRef]
- Huang, H.; Dong, X.; Du, Z.; Guo, L.; Chen, L.; Wang, X.; Lu, S.; Yue, K.; Ren, Z.; Wang, J.; et al. Administration of Lactobacillus plantarum GUANKE alleviates SARS-CoV-2-induced pneumonia in mice. Microbiol. Spectr. 2024, 12, e01603-24. [Google Scholar] [CrossRef] [PubMed]
- Erttmann, S.F.; Swacha, P.; Aung, K.M.; Brindefalk, B.; Jiang, H.; Hartlova, A.; Uhlin, B.E.; Wai, S.N.; Gekara, N.O. The gut microbiota prime systemic antiviral immunity via the cGAS-STING-IFN-I axis. Immunity 2022, 55, 847–861.E10. [Google Scholar] [CrossRef]
- Mi, J.; He, T.; Hu, X.; Wang, Z.; Wang, T.; Qi, X.; Li, K.; Gao, L.; Liu, C.; Zhang, Y.; et al. Enterococcus faecium C171: Modulating the Immune Response to Acute Lethal Viral Challenge. Int. J. Antimicrob. Agents 2023, 62, 106969. [Google Scholar] [CrossRef]
- Prince, G.A.; Jenson, A.B.; Hemming, V.G.; Murphy, B.R.; Walsh, E.E.; Horswood, R.L.; Chanock, R.M. Enhancement of respiratory syncytial virus pulmonary pathology in cotton rats by prior intramuscular inoculation of formalin-inactiva ted virus. J. Virol. 1986, 57, 721–728. [Google Scholar] [CrossRef]
- Power, U.F.; Huss, T.; Michaud, V.; Plotnicky-Gilquin, H.; Bonnefoy, J.Y.; Nguyen, T.N. Differential histopathology and chemokine gene expression in lung tissues following respiratory syncytial virus (RSV) challenge of formalin-inactivated RSV- or BBG2Na-immunized mice. J. Virol. 2001, 75, 12421–12430. [Google Scholar] [CrossRef] [PubMed][Green Version]
- Lei, X.; Dong, X.; Ma, R.; Wang, W.; Xiao, X.; Tian, Z.; Wang, C.; Wang, Y.; Li, L.; Ren, L.; et al. Activation and evasion of type I interferon responses by SARS-CoV-2. Nat. Commun. 2020, 11, 3810. [Google Scholar] [CrossRef]
- Channappanavar, R.; Fehr, A.; Zheng, J.; Abrahante, J.; Mack, M.; Meyerholz, D.; Perlman, S. Relative timing of type I interferon response and virus replication determines disease outcome during respiratory virus infection. J. Immunol. 2019, 202, 198.4. [Google Scholar] [CrossRef]
- Karki, R.; Lee, S.; Mall, R.; Pandian, N.; Wang, Y.; Sharma, B.R.; Malireddi, R.S.; Yang, D.; Trifkovic, S.; Steele, J.A.; et al. ZBP1-dependent inflammatory cell death, PANoptosis, and cytokine storm disrupt IFN therapeutic efficacy during coronavirus infection. Sci. Immunol. 2022, 7, eabo6294. [Google Scholar] [CrossRef] [PubMed]
- Wang, N.; Zhan, Y.; Zhu, L.Y.; Hou, Z.B.; Liu, F.; Song, P.H.; Qiu, F.; Wang, X.L.; Zou, X.F.; Wan, D.Y.; et al. Retrospective Multicenter Cohort Study Shows Early Interferon Therapy Is Associated with Favorable Clinical Responses in COVID-19 Patients. Cell Host Microbe 2020, 28, 455–464.e2. [Google Scholar] [CrossRef]
- Szretter, K.J.; Gangappa, S.; Belser, J.A.; Zeng, H.; Chen, H.; Matsuoka, Y.; Sambhara, S.; Swayne, D.E.; Tumpey, T.M.; Katz, J.M. Early control of H5N1 influenza virus replication by the type I interferon response in mice. J. Virol. 2009, 83, 5825–5834. [Google Scholar] [CrossRef]
- Zolnikova, O.Y.; Ivaschkin, K.V.; Bueverova, E.L.; Ivaschkin, V.T. Intestinal microbiota, nutrients and probiotics viewed from the <<gut-lung>> axis. Vopr. Pitan. 2019, 88, 13–22. [Google Scholar] [CrossRef] [PubMed]
- Ou, G.; Xu, H.; Wu, J.; Wang, S.; Chen, Y.; Deng, L.; Chen, X. The gut-lung axis in influenza A: The role of gut microbiota in immune balance. Front. Immunol. 2023, 14, 1147724. [Google Scholar] [CrossRef]
- Ang, L.Y.; Too, H.K.; Tan, E.L.; Chow, T.V.; Shek, L.P.; Tham, E.H.; Alonso, S. Erratum to: Antiviral activity of Lactobacillus reuteri Protectis against Coxsackievirus A and Enterovirus 71 infection in human skeletal muscle and colon cell lines. Virol. J. 2016, 13, 186. [Google Scholar] [CrossRef]
- Li, D.; Breiman, A.; le Pendu, J.; Uyttendaele, M. Anti-viral Effect of Bifidobacterium adolescentis against Noroviruses. Front. Microbiol. 2016, 7, 864. [Google Scholar] [CrossRef]
- Liu, Y.; Zhao, X.; Wu, F.; Chen, J.; Luo, J.; Wu, C.; Chen, T. Effectiveness of vaginal probiotics Lactobacillus crispatus chen-01 in women with high-risk HPV infection: A prospective controlled pilot study. Aging 2024, 16, 11446–11459. [Google Scholar] [CrossRef] [PubMed]
- Niu, J.; Cui, M.; Yang, X.; Li, J.; Yao, Y.; Guo, Q.; Lu, A.; Qi, X.; Zhou, D.; Zhang, C.; et al. Microbiota-derived acetate enhances host antiviral response via NLRP3. Nat. Commun. 2023, 14, 642. [Google Scholar] [CrossRef]
- Aoki-Yoshida, A.; Saito, S.; Fukiya, S.; Aoki, R.; Takayama, Y.; Suzuki, C.; Sonoyama, K. Lactobacillus rhamnosus GG increases Toll-like receptor 3 gene expression in murine small intestine ex vivo and in vivo. Benef. Microbes 2016, 7, 421–429. [Google Scholar] [CrossRef] [PubMed]
- Choi, D.; Jang, S.J.; Choi, S.; Park, S.; Kim, W.K.; Lee, G.; Lee, C.; Ko, G. Oral Administration of Limosilactobacillus reuteri KBL346 Ameliorates Influenza Virus A/PR8 Infection in Mouse. Probiotics Antimicrob. Proteins 2024, 17, 3546–3558. [Google Scholar] [CrossRef]
- Gutierrez-Merino, J.; Isla, B.; Combes, T.; Martinez-Estrada, F.; Maluquer De Motes, C. Beneficial bacteria activate type-I interferon production via the intracellular cytosolic sensors STING and MAVS. Gut Microbes 2020, 11, 771–788. [Google Scholar] [CrossRef]
- Sun, A.; Shan, X.; Liu, R.; Tang, Z.; Huang, J.; Zhang, S.; Bian, L.; Shi, Y.; Liu, Z.; Hu, J.; et al. A strain of Lactobacillus plantarum from piglet intestines enhances the anti-PoRV effect via the STING-IFN-I pathway. BMC Vet. Res. 2025, 21, 316. [Google Scholar] [CrossRef] [PubMed]
- Sohail, A.; Cheema, H.A.; Mithani, M.S.; Shahid, A.; Nawaz, A.; Hermis, A.H.; Chinnam, S.; Nashwan, A.J.; Cherrez-Ojeda, I.; Awan, R.U.; et al. Probiotics for the prevention and treatment of COVID-19: A rapid systematic review and meta-analysis. Front. Nutr. 2023, 10, 1274122. [Google Scholar] [CrossRef] [PubMed]
- Tran, T.T.; Phung, T.T.B.; Tran, D.M.; Bui, H.T.; Nguyen, P.T.T.; Vu, T.T.; Ngo, N.T.P.; Nguyen, M.T.; Nguyen, A.H.; Nguyen, A.T.V. Efficient symptomatic treatment and viral load reduction for children with influenza virus infection by nasal-spraying Bacillus spore probiotics. Sci. Rep. 2023, 13, 14789. [Google Scholar] [CrossRef] [PubMed]
- Javanshir, N.; Ebrahimi, V.; Mazhary, Z.; Saadaie Jahromi, B.; Zuo, T.; Fard, N.A. The antiviral effects and underlying mechanisms of probiotics on viral infections. Microb. Pathog. 2025, 200, 107377. [Google Scholar] [CrossRef]
- Yoon, Y.; Kim, G.; Jeon, B.N.; Fang, S.; Park, H. Bifidobacterium Strain-Specific Enhances the Efficacy of Cancer Therapeutics in Tumor-Bearing Mice. Cancers 2021, 13, 957. [Google Scholar] [CrossRef]
- An, J.; Ha, E.M. Combination Therapy of Lactobacillus plantarum Supernatant and 5-Fluouracil Increases Chemosensitivity in Colorectal Cancer Cells. J. Microbiol. Biotechnol. 2016, 26, 1490–1503. [Google Scholar] [CrossRef]






| Primer Name | Sequence |
|---|---|
| Mouse β-actin | Forward, 5′-TGACGTTGACATCCGTAAAGACC-3′ |
| Reverse, 5′-CTCAGGAGGAGCAATGATCTTGA-3′ | |
| Human β-actin | Forward, 5′-ACTCTTCCAGCCTTCCTTCC-3′ |
| Reverse, 5′-CGTACAGGTCTTTGCGGATG-3′ | |
| Monkey β-actin | Forward, 5′-TGTCCCTGTACGCCTCTG-3′ |
| Reverse, 5′-ATGTCACGCACGATTTCC-3′ | |
| RSV F | Forward, 5′-TAGGAGCCATTGTGTCATGC-3′ |
| Reverse, 5′-ATCGCACCCGTTAGAAAATG-3′ | |
| Mouse Ifnb1 | Forward, 5′-GCCTTTGCCATCCAAGAGATGC-3′ |
| Reverse, 5′-ACACTGTCTGCTGGTGGAGTTC-3′ | |
| Human IFNB | Forward, 5′-GCCGCATTGACCATCTAT-3′ |
| Reverse, 5′-TAGACATTAGCCAGGAGGTT-3′ | |
| RSAD2 | Forward, 5′-TGGGTGCTTACACCTGCTG-3′ |
| Reverse, 5′-GAAGTGATAGTTGACGCTGGTT-3′ | |
| ISG15 | Forward, 5′-CGCAGATCACCCAGAAGATCG-3′ |
| Reverse, 5′-TTCGTCGCATTTGTCCACCA-3′ | |
| IRF7 | Forward, 5′-GCTGGACGTGACCATCATGTA-3′ |
| Reverse, 5′-GGGCCGTATAGGAACGTGC-3′ | |
| MX1 | Forward, 5′-GTAATGTGGACATCGCCAC-3′ |
| Reverse, 5′-TCAAGATTCCGATGGTCCTG-3′ | |
| STAT2 | Forward, 5′-CCAGCTTTACTCGCACAGC-3′ |
| Reverse, 5′-AGCCTTGGAATCATCACTCCC-3′ | |
| IFIT3 | Forward, 5′-TCAGAAGTCTAGTCACTTGGGG-3′ |
| Reverse, 5′-ACACCTTCGCCCTTTCATTTC-3′ | |
| OASL | Forward, 5′-CCATTGTGCCTGCCTACAGAG-3′ |
| Reverse, 5′-CTTCAGCTTAGTTGGCCGATG-3′ |
Disclaimer/Publisher’s Note: The statements, opinions and data contained in all publications are solely those of the individual author(s) and contributor(s) and not of MDPI and/or the editor(s). MDPI and/or the editor(s) disclaim responsibility for any injury to people or property resulting from any ideas, methods, instructions or products referred to in the content. |
© 2026 by the authors. Licensee MDPI, Basel, Switzerland. This article is an open access article distributed under the terms and conditions of the Creative Commons Attribution (CC BY) license.
Share and Cite
Yue, K.; Lu, S.; Ma, H.; Mi, J.; Fan, Q.; Yang, T.; Huang, Y.; Song, L.; Ren, Z.; Ren, L.; et al. Lactiplantibacillus plantarum GUANKE Enhances Antiviral Defense Against Respiratory Syncytial Virus Through the STING-TBK1-IRF3-IFN Pathway. Nutrients 2026, 18, 399. https://doi.org/10.3390/nu18030399
Yue K, Lu S, Ma H, Mi J, Fan Q, Yang T, Huang Y, Song L, Ren Z, Ren L, et al. Lactiplantibacillus plantarum GUANKE Enhances Antiviral Defense Against Respiratory Syncytial Virus Through the STING-TBK1-IRF3-IFN Pathway. Nutrients. 2026; 18(3):399. https://doi.org/10.3390/nu18030399
Chicago/Turabian StyleYue, Kun, Simin Lu, Hanyu Ma, Jielan Mi, Qianjin Fan, Tao Yang, Yuanming Huang, Liqiong Song, Zhihong Ren, Lili Ren, and et al. 2026. "Lactiplantibacillus plantarum GUANKE Enhances Antiviral Defense Against Respiratory Syncytial Virus Through the STING-TBK1-IRF3-IFN Pathway" Nutrients 18, no. 3: 399. https://doi.org/10.3390/nu18030399
APA StyleYue, K., Lu, S., Ma, H., Mi, J., Fan, Q., Yang, T., Huang, Y., Song, L., Ren, Z., Ren, L., & Xu, J. (2026). Lactiplantibacillus plantarum GUANKE Enhances Antiviral Defense Against Respiratory Syncytial Virus Through the STING-TBK1-IRF3-IFN Pathway. Nutrients, 18(3), 399. https://doi.org/10.3390/nu18030399

