A High-Multiplicity Baculovirus Method Enables Efficient Gene Delivery to Diverse Mammalian Cells In Vitro and to Multiple Organs In Vivo
Abstract
1. Introduction
2. Results
2.1. Construction of a Dual-Promoter Recombinant AcMNPV Expression Vector
2.2. High-Dose Baculovirus Transduction Exhibits Minimal Cytotoxicity in Mammalian Cells
2.3. Temporal Dynamics of Baculovirus-Mediated Transduction Efficiency
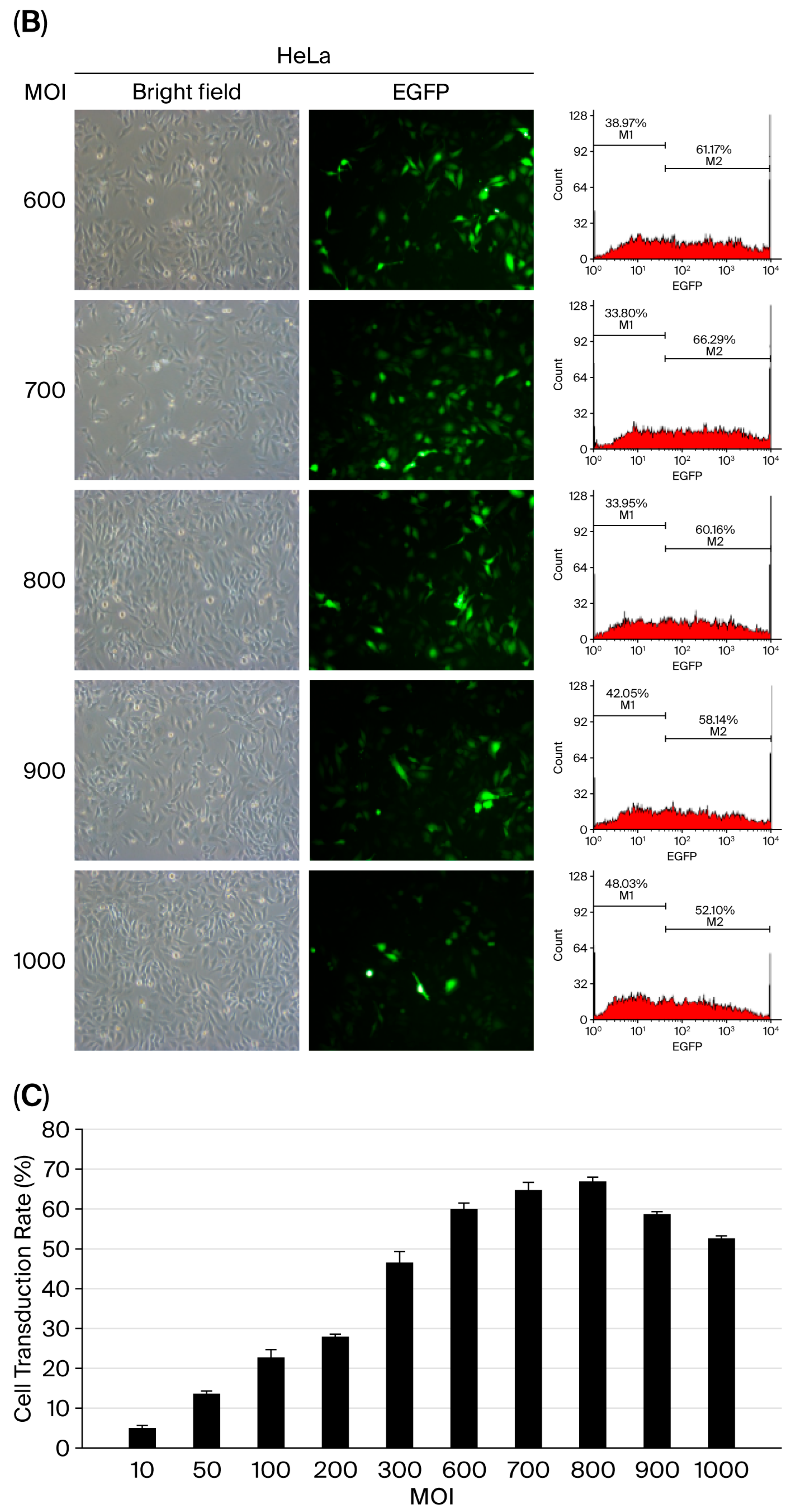
2.4. Optimal Parameter for Assessing the Transduction Efficiency of Baculovirus
2.5. Recombinant AcMNPV as an In Vivo Gene Delivery Vector Targeting Mammalian Organs
3. Discussion
4. Materials and Methods
4.1. Cells
4.2. Plasmids
4.3. Construction of Recombinant AcMNPV with Dual Promoters Harboring EGFP Expression Cassette
4.4. Baculovirus Production in Insect Cells and Titration
4.5. In Vitro Transduction of Insect and Mammalian Cells with Recombinant AcMNPV
4.6. Flow Cytometry
4.7. 3-(4,5-Dimethylthiazol-2-Yl)-2,5-Diphenyltetrazolium Bromide (MTT) Assay
4.8. In Vivo Transduction of SD Rats with Recombinant AcMNPV
4.9. Statistical Analysis
5. Conclusions
Author Contributions
Funding
Institutional Review Board Statement
Informed Consent Statement
Data Availability Statement
Conflicts of Interest
References
- Moscardi, F. Assessment of the application of baculoviruses for control of Lepidoptera. Annu. Rev. Entomol. 1999, 44, 257–289. [Google Scholar] [CrossRef]
- McIntosh, A.H.; Shamy, R. Biological studies of a baculovirus in a mammalian cell line. Intervirology 1980, 13, 331–341. [Google Scholar] [CrossRef]
- Groner, A.; Granados, R.R.; Burand, J.P. Interaction of Autographa californica nuclear polyhedrosis virus with two nonpermissive cell lines. Intervirology 1984, 21, 203–209. [Google Scholar] [CrossRef]
- Ignoffo, C.M.; Rafajko, R.R. In vitro attempts to infect primate cells with the nucleopolyhedrosis virus of Heliothis. J. Invertebr. Pathol. 1972, 20, 321–325. [Google Scholar] [CrossRef]
- Tjia, S.T.; zu Altenschildesche, G.M.; Doerfler, W. Autographa californica nuclear polyhedrosis virus (AcNPV) DNA does not persist in mass cultures of mammalian cells. Virology 1983, 125, 107–117. [Google Scholar] [CrossRef]
- Volkman, L.E.; Goldsmith, P.A. In Vitro Survey of Autographa californica Nuclear Polyhedrosis Virus Interaction with Nontarget Vertebrate Host Cells. Appl. Environ. Microbiol. 1983, 45, 1085–1093. [Google Scholar] [CrossRef] [PubMed]
- Hofmann, C.; Sandig, V.; Jennings, G.; Rudolph, M.; Schlag, P.; Strauss, M. Efficient gene transfer into human hepatocytes by baculovirus vectors. Proc. Natl. Acad. Sci. USA 1995, 92, 10099–10103. [Google Scholar] [CrossRef]
- Boyce, F.M.; Bucher, N.L. Baculovirus-mediated gene transfer into mammalian cells. Proc. Natl. Acad. Sci. USA 1996, 93, 2348–2352. [Google Scholar] [CrossRef] [PubMed]
- Condreay, J.P.; Witherspoon, S.M.; Clay, W.C.; Kost, T.A. Transient and stable gene expression in mammalian cells transduced with a recombinant baculovirus vector. Proc. Natl. Acad. Sci. USA 1999, 96, 127–132. [Google Scholar] [CrossRef] [PubMed]
- Sandig, V.; Hofmann, C.; Steinert, S.; Jennings, G.; Schlag, P.; Strauss, M. Gene transfer into hepatocytes and human liver tissue by baculovirus vectors. Hum. Gene Ther. 1996, 7, 1937–1945. [Google Scholar] [CrossRef]
- Shoji, I.; Aizaki, H.; Tani, H.; Ishii, K.; Chiba, T.; Saito, I.; Miyamura, T.; Matsuura, Y. Efficient gene transfer into various mammalian cells, including non-hepatic cells, by baculovirus vectors. J. Gen. Virol. 1997, 78, 2657–2664. [Google Scholar] [CrossRef] [PubMed]
- Yap, C.C.; Ishii, K.; Aoki, Y.; Aizaki, H.; Tani, H.; Shimizu, H.; Ueno, Y.; Miyamura, T.; Matsuura, Y. A hybrid baculovirus-T7 RNA polymerase system for recovery of an infectious virus from cDNA. Virology 1997, 231, 192–200. [Google Scholar] [CrossRef] [PubMed]
- Georgopoulos, L.J.; Elgue, G.; Sanchez, J.; Dussupt, V.; Magotti, P.; Lambris, J.D.; Totterman, T.H.; Maitland, N.J.; Nilsson, B. Preclinical evaluation of innate immunity to baculovirus gene therapy vectors in whole human blood. Mol. Immunol. 2009, 46, 2911–2917. [Google Scholar] [CrossRef]
- Hoare, J.; Waddington, S.; Thomas, H.C.; Coutelle, C.; McGarvey, M.J. Complement inhibition rescued mice allowing observation of transgene expression following intraportal delivery of baculovirus in mice. J. Gene Med. 2005, 7, 325–333. [Google Scholar] [CrossRef] [PubMed]
- Hofmann, C.; Huser, A.; Lehnert, W.; Strauss, M. Protection of baculovirus-vectors against complement-mediated inactivation by recombinant soluble complement receptor type 1. Biol. Chem. 1999, 380, 393–395. [Google Scholar] [CrossRef]
- Hofmann, C.; Strauss, M. Baculovirus-mediated gene transfer in the presence of human serum or blood facilitated by inhibition of the complement system. Gene Ther. 1998, 5, 531–536. [Google Scholar] [CrossRef]
- Huser, A.; Rudolph, M.; Hofmann, C. Incorporation of decay-accelerating factor into the baculovirus envelope generates complement-resistant gene transfer vectors. Nat. Biotechnol. 2001, 19, 451–455. [Google Scholar] [CrossRef]
- Abe, T.; Hemmi, H.; Miyamoto, H.; Moriishi, K.; Tamura, S.; Takaku, H.; Akira, S.; Matsuura, Y. Involvement of the Toll-like receptor 9 signaling pathway in the induction of innate immunity by baculovirus. J. Virol. 2005, 79, 2847–2858. [Google Scholar] [CrossRef]
- Abe, T.; Kaname, Y.; Wen, X.; Tani, H.; Moriishi, K.; Uematsu, S.; Takeuchi, O.; Ishii, K.J.; Kawai, T.; Akira, S.; et al. Baculovirus induces type I interferon production through toll-like receptor-dependent and -independent pathways in a cell-type-specific manner. J. Virol. 2009, 83, 7629–7640. [Google Scholar] [CrossRef]
- Li, X.D.; Wu, J.; Gao, D.; Wang, H.; Sun, L.; Chen, Z.J. Pivotal roles of cGAS-cGAMP signaling in antiviral defense and immune adjuvant effects. Science 2013, 341, 1390–1394. [Google Scholar] [CrossRef]
- Ono, C.; Ninomiya, A.; Yamamoto, S.; Abe, T.; Wen, X.; Fukuhara, T.; Sasai, M.; Yamamoto, M.; Saitoh, T.; Satoh, T.; et al. Innate immune response induced by baculovirus attenuates transgene expression in mammalian cells. J. Virol. 2014, 88, 2157–2167. [Google Scholar] [CrossRef]
- Ono, C.; Okamoto, T.; Abe, T.; Matsuura, Y. Baculovirus as a Tool for Gene Delivery and Gene Therapy. Viruses 2018, 10, 510. [Google Scholar] [CrossRef]
- Schoggins, J.W.; MacDuff, D.A.; Imanaka, N.; Gainey, M.D.; Shrestha, B.; Eitson, J.L.; Mar, K.B.; Richardson, R.B.; Ratushny, A.V.; Litvak, V.; et al. Pan-viral specificity of IFN-induced genes reveals new roles for cGAS in innate immunity. Nature 2014, 505, 691–695, Correction in Nature 2015, 525, 144. [Google Scholar] [CrossRef] [PubMed]
- Takahama, M.; Fukuda, M.; Ohbayashi, N.; Kozaki, T.; Misawa, T.; Okamoto, T.; Matsuura, Y.; Akira, S.; Saitoh, T. The RAB2B-GARIL5 Complex Promotes Cytosolic DNA-Induced Innate Immune Responses. Cell Rep. 2017, 20, 2944–2954. [Google Scholar] [CrossRef]
- Lin, C.Y.; Lu, C.H.; Luo, W.Y.; Chang, Y.H.; Sung, L.Y.; Chiu, H.Y.; Hu, Y.C. Baculovirus as a gene delivery vector for cartilage and bone tissue engineering. Curr. Gene Ther. 2010, 10, 242–254. [Google Scholar] [CrossRef] [PubMed]
- Hitchman, R.B.; Murguia-Meca, F.; Locanto, E.; Danquah, J.; King, L.A. Baculovirus as vectors for human cells and applications in organ transplantation. J. Invertebr. Pathol. 2011, 107, S49–S58. [Google Scholar] [CrossRef]
- Murguia-Meca, F.; Plata-Munoz, J.J.; Hitchman, R.B.; Danquah, J.O.; Hughes, D.; Friend, P.J.; Fuggle, S.V.; King, L.A. Baculovirus as delivery system for gene transfer during hypothermic organ preservation. Transpl. Int. 2011, 24, 820–828. [Google Scholar] [CrossRef]
- Garcia Fallit, M.; Pidre, M.L.; Asad, A.S.; Peña Agudelo, J.A.; Vera, M.B.; Nicola Candia, A.J.; Sagripanti, S.B.; Pérez Kuper, M.; Amorós Morales, L.C.; Marchesini, A.; et al. Evaluation of Baculoviruses as Gene Therapy Vectors for Brain Cancer. Viruses 2023, 15, 608. [Google Scholar] [CrossRef]
- Hong, Q.; Liu, J.; Wei, Y.; Wei, X. Application of Baculovirus Expression Vector System (BEVS) in Vaccine Development. Vaccines 2023, 11, 1218. [Google Scholar] [CrossRef]
- Airenne, K.J.; Hiltunen, M.O.; Turunen, M.P.; Turunen, A.M.; Laitinen, O.H.; Kulomaa, M.S.; Yla-Herttuala, S. Baculovirus-mediated periadventitial gene transfer to rabbit carotid artery. Gene Ther. 2000, 7, 1499–1504. [Google Scholar] [CrossRef] [PubMed]
- Airenne, K.J.; Makkonen, K.E.; Mahonen, A.J.; Yla-Herttuala, S. In vivo application and tracking of baculovirus. Curr. Gene Ther. 2010, 10, 187–194. [Google Scholar] [CrossRef] [PubMed]
- Haeseleer, F.; Imanishi, Y.; Saperstein, D.A.; Palczewski, K. Gene transfer mediated by recombinant baculovirus into mouse eye. Investig. Ophthalmol. Vis. Sci. 2001, 42, 3294–3300. [Google Scholar]
- Lehtolainen, P.; Tyynela, K.; Kannasto, J.; Airenne, K.J.; Yla-Herttuala, S. Baculoviruses exhibit restricted cell type specificity in rat brain: A comparison of baculovirus- and adenovirus-mediated intracerebral gene transfer in vivo. Gene Ther. 2002, 9, 1693–1699. [Google Scholar] [CrossRef]
- Pieroni, L.; Maione, D.; La Monica, N. In vivo gene transfer in mouse skeletal muscle mediated by baculovirus vectors. Hum. Gene Ther. 2001, 12, 871–881. [Google Scholar] [CrossRef] [PubMed]
- Sarkis, C.; Serguera, C.; Petres, S.; Buchet, D.; Ridet, J.L.; Edelman, L.; Mallet, J. Efficient transduction of neural cells in vitro and in vivo by a baculovirus-derived vector. Proc. Natl. Acad. Sci. USA 2000, 97, 14638–14643. [Google Scholar] [CrossRef]
- Tani, H.; Limn, C.K.; Yap, C.C.; Onishi, M.; Nozaki, M.; Nishimune, Y.; Okahashi, N.; Kitagawa, Y.; Watanabe, R.; Mochizuki, R.; et al. In vitro and in vivo gene delivery by recombinant baculoviruses. J. Virol. 2003, 77, 9799–9808. [Google Scholar] [CrossRef]
- Airenne, K.J.; Hu, Y.C.; Kost, T.A.; Smith, R.H.; Kotin, R.M.; Ono, C.; Matsuura, Y.; Wang, S.; Yla-Herttuala, S. Baculovirus: An insect-derived vector for diverse gene transfer applications. Mol. Ther. 2013, 21, 739–749. [Google Scholar] [CrossRef]
- Schaly, S.; Ghebretatios, M.; Prakash, S. Baculoviruses in Gene Therapy and Personalized Medicine. Biologics 2021, 15, 115–132. [Google Scholar] [CrossRef]
- Verma, I.M.; Somia, N. Gene therapy—Promises, problems and prospects. Nature 1997, 389, 239–242. [Google Scholar] [CrossRef]
- Shahryari, A.; Saghaeian Jazi, M.; Mohammadi, S.; Razavi Nikoo, H.; Nazari, Z.; Hosseini, E.S.; Burtscher, I.; Mowla, S.J.; Lickert, H. Development and Clinical Translation of Approved Gene Therapy Products for Genetic Disorders. Front. Genet. 2019, 10, 868. [Google Scholar] [CrossRef]
- Vanin, E.F.; Kaloss, M.; Broscius, C.; Nienhuis, A.W. Characterization of replication-competent retroviruses from nonhuman primates with virus-induced T-cell lymphomas and observations regarding the mechanism of oncogenesis. J. Virol. 1994, 68, 4241–4250. [Google Scholar] [CrossRef]
- Burges, H.D.; Croizier, G.; Huber, J. A review of safety tests on baculoviruses. Entomophaga 1980, 25, 329–339. [Google Scholar] [CrossRef]
- Kost, T.A.; Condreay, J.P. Innovations—Biotechnology: Baculovirus Vectors as Gene Transfer Vectors for Mammalian Cells: Biosafety Considerations. Appl. Biosaf. 2002, 7, 167–169. [Google Scholar] [CrossRef]
- Andersson, M.; Warolen, M.; Nilsson, J.; Selander, M.; Sterky, C.; Bergdahl, K.; Sorving, C.; James, S.R.; Doverskog, M. Baculovirus-mediated gene transfer and recombinant protein expression do not interfere with insulin dependent phosphorylation of PKB/Akt in human SHSY-5Y and C3A cells. BMC Cell Biol. 2007, 8, 6. [Google Scholar] [CrossRef]
- Kataoka, C.; Kaname, Y.; Taguwa, S.; Abe, T.; Fukuhara, T.; Tani, H.; Moriishi, K.; Matsuura, Y. Baculovirus GP64-mediated entry into mammalian cells. J. Virol. 2012, 86, 2610–2620. [Google Scholar] [CrossRef]
- Makkonen, K.E.; Turkki, P.; Laakkonen, J.P.; Yla-Herttuala, S.; Marjomaki, V.; Airenne, K.J. 6-o- and N-sulfated syndecan-1 promotes baculovirus binding and entry into Mammalian cells. J. Virol. 2013, 87, 11148–11159. [Google Scholar] [CrossRef] [PubMed]
- Tani, H.; Nishijima, M.; Ushijima, H.; Miyamura, T.; Matsuura, Y. Characterization of cell-surface determinants important for baculovirus infection. Virology 2001, 279, 343–353. [Google Scholar] [CrossRef]
- Wu, C.; Wang, S. A pH-sensitive heparin-binding sequence from Baculovirus gp64 protein is important for binding to mammalian cells but not to Sf9 insect cells. J. Virol. 2012, 86, 484–491. [Google Scholar] [CrossRef]
- Barsoum, J.; Brown, R.; McKee, M.; Boyce, F.M. Efficient transduction of mammalian cells by a recombinant baculovirus having the vesicular stomatitis virus G glycoprotein. Hum. Gene Ther. 1997, 8, 2011–2018. [Google Scholar] [CrossRef] [PubMed]
- Long, G.; Pan, X.; Kormelink, R.; Vlak, J.M. Functional entry of baculovirus into insect and mammalian cells is dependent on clathrin-mediated endocytosis. J. Virol. 2006, 80, 8830–8833. [Google Scholar] [CrossRef]
- Matilainen, H.; Rinne, J.; Gilbert, L.; Marjomaki, V.; Reunanen, H.; Oker-Blom, C. Baculovirus entry into human hepatoma cells. J. Virol. 2005, 79, 15452–15459. [Google Scholar] [CrossRef] [PubMed]
- Dong, S.; Wang, M.; Qiu, Z.; Deng, F.; Vlak, J.M.; Hu, Z.; Wang, H. Autographa californica multicapsid nucleopolyhedrovirus efficiently infects Sf9 cells and transduces mammalian cells via direct fusion with the plasma membrane at low pH. J. Virol. 2010, 84, 5351–5359. [Google Scholar] [CrossRef]
- Hsu, C.S.; Ho, Y.C.; Wang, K.C.; Hu, Y.C. Investigation of optimal transduction conditions for baculovirus-mediated gene delivery into mammalian cells. Biotechnol. Bioeng. 2004, 88, 42–51. [Google Scholar] [CrossRef]
- O’Flynn, N.M.; Patel, A.; Kadlec, J.; Jones, I.M. Improving promiscuous mammalian cell entry by the baculovirus Autographa californica multiple nuclear polyhedrosis virus. Biosci. Rep. 2012, 33, 23–36. [Google Scholar] [CrossRef] [PubMed]
- O’Reilly, D.R.; Miller, L.K.; Luckow, V.A. Baculovirus Expression Vectors: A Laboratory Manual; Oxford University Press: Oxford, UK, 1992; pp. 124–138. ISBN 0-7167-7017-2. [Google Scholar]
- Lo, H.R.; Chao, Y.C. Rapid titer determination of baculovirus by quantitative real-time polymerase chain reaction. Biotechnol. Prog. 2004, 20, 354–360. [Google Scholar] [CrossRef] [PubMed]








| Transduction Efficiency (%) | |||
|---|---|---|---|
| Cell Type | MOI = 0 | MOI = 500 | p-Value |
| Sf-9 | 0.25 ± 0.09 | 95.52 ± 4.86 | 0.00084 |
| HeLa | 0.18 ± 0.05 | 60.87 ± 2.59 | 0.0006 |
| Vero-E6 | 0.32 ± 0.04 | 80.87 ± 2.50 | 0.00032 |
| U-2 OS | 2.12 ± 0.32 | 70.14 ± 1.70 | 0.0002 |
| HepG2 | 1.83 ± 0.21 | 80.53 ± 3.31 | 0.00057 |
| Transduction Efficiency (%) | |||
|---|---|---|---|
| Infection Period (h) | MOI = 0 | MOI = 500 | p-Value |
| 12 | 0.30 ± 0.03 | 58.87 ± 1.83 | 0.00033 |
| 24 | 1.23 ± 0.15 | 59.40 ± 1.79 | 0.00028 |
| 48 | 2.38 ± 0.06 | 62.86 ± 1.43 | 0.00017 |
| Transduction Efficiency (%) | |||
|---|---|---|---|
| Incubation Period (h) | MOI = 0 | MOI = 500 | p-Value # |
| 0.5 | 0.12 ± 0.06 | 44.84 ± 3.76 | 0.00226 |
| 1.0 | 0.20 ± 0.17 | 50.42 ± 3.45 | 0.00151 |
| 2.0 | 0.12 ± 0.05 | 60.72 ± 7.37 | 0.00495 |
| 4.0 | 0.19 ± 0.06 | 60.34 ± 0.59 | 0.00004 |
| 8.0 | 0.15 ± 0.09 | 56.18 ± 9.12 | 0.00855 |
Disclaimer/Publisher’s Note: The statements, opinions and data contained in all publications are solely those of the individual author(s) and contributor(s) and not of MDPI and/or the editor(s). MDPI and/or the editor(s) disclaim responsibility for any injury to people or property resulting from any ideas, methods, instructions or products referred to in the content. |
© 2025 by the authors. Licensee MDPI, Basel, Switzerland. This article is an open access article distributed under the terms and conditions of the Creative Commons Attribution (CC BY) license.
Share and Cite
Wu, M.-H.; Lee, S.-T.; Chang, T.-H.; Chao, W.-S.; Lin, N.-K.; Lin, S.-L. A High-Multiplicity Baculovirus Method Enables Efficient Gene Delivery to Diverse Mammalian Cells In Vitro and to Multiple Organs In Vivo. Int. J. Mol. Sci. 2026, 27, 389. https://doi.org/10.3390/ijms27010389
Wu M-H, Lee S-T, Chang T-H, Chao W-S, Lin N-K, Lin S-L. A High-Multiplicity Baculovirus Method Enables Efficient Gene Delivery to Diverse Mammalian Cells In Vitro and to Multiple Organs In Vivo. International Journal of Molecular Sciences. 2026; 27(1):389. https://doi.org/10.3390/ijms27010389
Chicago/Turabian StyleWu, Min-Hsiu, Song-Tay Lee, Tsung-Hsien Chang, Wei-Sheng Chao, Nan-Kai Lin, and Shoa-Lin Lin. 2026. "A High-Multiplicity Baculovirus Method Enables Efficient Gene Delivery to Diverse Mammalian Cells In Vitro and to Multiple Organs In Vivo" International Journal of Molecular Sciences 27, no. 1: 389. https://doi.org/10.3390/ijms27010389
APA StyleWu, M.-H., Lee, S.-T., Chang, T.-H., Chao, W.-S., Lin, N.-K., & Lin, S.-L. (2026). A High-Multiplicity Baculovirus Method Enables Efficient Gene Delivery to Diverse Mammalian Cells In Vitro and to Multiple Organs In Vivo. International Journal of Molecular Sciences, 27(1), 389. https://doi.org/10.3390/ijms27010389

