Sign in to use this feature.

Years

Between: -

Subjects

remove_circle_outline
remove_circle_outline
remove_circle_outline
remove_circle_outline
remove_circle_outline
remove_circle_outline
remove_circle_outline
remove_circle_outline
remove_circle_outline

Journals

Article Types

Countries / Regions

Search Results (208)

Search Parameters:
Keywords = in vitro intestinal inflammation model

Order results
Result details
Results per page
Select all
Export citation of selected articles as:
16 pages, 4420 KB  
Article
Fucoidan Extracted from Fucus vesiculosus Ameliorates Colitis-Associated Neuroinflammation and Anxiety-like Behavior in Adult C57BL/6 Mice
by Xiaoyu Song, Na Li, Xiujie Li, Bo Yuan, Xuan Zhang, Sheng Li, Xiaojing Yang, Bing Qi, Shixuan Yin, Chunxue Li, Yangting Huang, Ben Zhang, Yanjie Guo, Jie Zhao and Xuefei Wu
Mar. Drugs 2026, 24(1), 42; https://doi.org/10.3390/md24010042 - 14 Jan 2026
Viewed by 119
Abstract
Fucoidan, a complex sulfated polysaccharide derived from marine brown seaweeds, exhibits broad biological activities, including anticoagulant, antitumor, antiviral, anti-inflammatory and lipid-lowering effects. Fucoidan confers neuroprotection in animal models of a broad spectrum of brain disorders such as Parkinson’s disease (PD) and depression. However, [...] Read more.
Fucoidan, a complex sulfated polysaccharide derived from marine brown seaweeds, exhibits broad biological activities, including anticoagulant, antitumor, antiviral, anti-inflammatory and lipid-lowering effects. Fucoidan confers neuroprotection in animal models of a broad spectrum of brain disorders such as Parkinson’s disease (PD) and depression. However, the effect of fucoidan on gut-derived neuroinflammation and associated behavioral changes has been scarcely investigated. In comparison to fucoidan from other brown seaweeds, that from Fucus vesiculosus exhibited a better neuroprotective effect in vivo and more potent radical scavenging activity in vitro. Fucoidan from Laminaria japonica ameliorates behavioral disorders related to acute ulcerative colitis (UC) in aged mice. It is of interest to assess the effects of fucoidan administration on intestinal and brain inflammation in the acute colitis mouse model. Fucoidan treatment ameliorated DSS-induced intestinal pathology, reduced the inflammatory mediator expression in the gut and brain, and activated intestinal macrophages and cortical microglia in the UC mice. It also protected the intestinal mucosal barrier and blood–brain barrier as well as prevented neuronal damage, while alleviating anxiety-like behavior in UC mice. These results suggest fucoidan supplementation may help prevent brain disorders, such as depression and PD, potentially involving gut–brain axis-related mechanisms, as fucoidan suppresses gut-derived neuroinflammation. Full article
Show Figures

Graphical abstract

17 pages, 3619 KB  
Article
Nobiletin Attenuates Inflammation and Modulates Lipid Metabolism in an In Vitro Model of Intestinal Failure-Associated Liver Disease
by Marta Belka, Aleksandra Gostyńska-Stawna, Karina Sommerfeld-Klatta, Maciej Stawny and Violetta Krajka-Kuźniak
Pharmaceutics 2026, 18(1), 87; https://doi.org/10.3390/pharmaceutics18010087 - 9 Jan 2026
Viewed by 248
Abstract
Background: Intestinal failure-associated liver disease (IFALD) is a serious complication in patients receiving parenteral nutrition, often exacerbated by inflammation, lipid overload, and oxidative stress. Nobiletin (NOB), a polymethoxylated flavone, is known for its anti-inflammatory and lipid-regulating properties. Methods: We employed an [...] Read more.
Background: Intestinal failure-associated liver disease (IFALD) is a serious complication in patients receiving parenteral nutrition, often exacerbated by inflammation, lipid overload, and oxidative stress. Nobiletin (NOB), a polymethoxylated flavone, is known for its anti-inflammatory and lipid-regulating properties. Methods: We employed an in vitro model using THLE-2 human hepatocytes and primary human cholangiocytes exposed to Intralipid (INT) and lipopolysaccharide (LPS) to simulate IFALD conditions. NOB was tested at non-toxic concentrations (10 and 25 µM) to assess its protective effects. MTT viability assays, multiplex bead-based immunoassays (MAGPIX), RT-qPCR, and Western blotting were used to evaluate changes in inflammation markers, gene expression, and protein signaling. Moreover, ALT and AST activities were used to assess hepatocellular injury. Results: NOB maintained high cell viability in THLE-2 hepatocytes and cholangiocytes, confirming its low cytotoxicity. NOB normalized ALT and AST activities in both tested cell lines, but the effect reached statistical significance only for ALT in cholangiocytes. Under IFALD-like conditions (LPS+INT), NOB significantly preserved metabolic activity in both cell types. In THLE-2 and cholangiocytes, NOB markedly reduced the phosphorylation of pro-inflammatory proteins JNK, NF-κB, and STAT3, indicating a broad inhibition of inflammatory signaling. Moreover, in THLE-2 cells, NOB upregulated lipid metabolism-related genes (PRKAA2, CYP7A1, and ABCA1) and decreased oxidative stress, thereby enhancing the nuclear translocation of Nrf2 and increasing SOD1 level, which supports the activation of antioxidant defenses. Conclusions: NOB exhibits hepatoprotective properties under IFALD-like conditions in vitro, likely through modulation of inflammation-related signaling and lipid metabolism pathways. Full article
Show Figures

Graphical abstract

15 pages, 761 KB  
Article
Protective Effects of Humic Acid on Intestinal Barrier Dysfunction and Inflammatory Activation in Canine Cell-Based Models
by Alma Virág Móritz, Orsolya Farkas, Ákos Jerzsele and Nikolett Palkovicsné Pézsa
Animals 2026, 16(2), 173; https://doi.org/10.3390/ani16020173 - 7 Jan 2026
Viewed by 207
Abstract
The intestinal barrier is essential for gastrointestinal and systemic homeostasis by enabling nutrient absorption while limiting the translocation of pathogens and toxins. When barrier function is impaired, bacterial components such as lipopolysaccharides (LPSs) may cross the epithelium and promote inflammatory signaling. In dogs, [...] Read more.
The intestinal barrier is essential for gastrointestinal and systemic homeostasis by enabling nutrient absorption while limiting the translocation of pathogens and toxins. When barrier function is impaired, bacterial components such as lipopolysaccharides (LPSs) may cross the epithelium and promote inflammatory signaling. In dogs, chronic inflammatory enteropathies are frequent disorders associated with barrier dysfunction, dysbiosis, and immune dysregulation, and may progress to protein-losing enteropathy or systemic inflammation. Humic substances, particularly humic acid (HA), are natural organic compounds with reported antioxidative, immunomodulatory, and barrier-supporting effects; however, the cellular mechanisms underlying these effects in intestinal and immune models remain insufficiently characterized. This study evaluated the effects of a commercially available HA-based supplement on epithelial barrier integrity and inflammatory responses using an in vitro system combining IPEC-J2 intestinal epithelial cells and primary canine peripheral blood mononuclear cells (PBMCs). Epithelial barrier integrity (FD4 paracellular flux), reactive oxygen species, and cytokine production (TNF-α, IL-6) were assessed under basal and LPS-stimulated conditions. HA treatment preserved epithelial barrier function and reduced LPS-induced pro-inflammatory cytokine production, supporting further investigation of HA as a nutraceutical adjunct for gut health support in dogs with chronic enteropathies. Full article
(This article belongs to the Section Companion Animals)
Show Figures

Figure 1

21 pages, 3189 KB  
Article
Gut Microbiota-Derived Propionic Acid Mediates ApoA-I-Induced Amelioration of MASLD via Activation of GPR43–Ca2+–CAMKII–ATGL Hepatic Lipolysis
by Mengyuan Liu, Yutong Wang and Haixia Huang
Int. J. Mol. Sci. 2026, 27(1), 468; https://doi.org/10.3390/ijms27010468 - 1 Jan 2026
Viewed by 382
Abstract
Metabolic dysfunction-associated steatotic liver disease (MASLD) is a widespread hepatic condition characterised by hepatic lipid accumulation and inflammation. Emerging research highlights the contribution of the intestinal microbiota and its metabolic byproducts to the pathogenesis of MASLD through the gut–liver axis. Apolipoprotein A-I (apoA-I), [...] Read more.
Metabolic dysfunction-associated steatotic liver disease (MASLD) is a widespread hepatic condition characterised by hepatic lipid accumulation and inflammation. Emerging research highlights the contribution of the intestinal microbiota and its metabolic byproducts to the pathogenesis of MASLD through the gut–liver axis. Apolipoprotein A-I (apoA-I), the principal structural component of high-density lipoprotein (HDL), is linked to various metabolic disorders; however, its function in MASLD has not yet been clearly elucidated. This study sought to examine whether apoA-I protects against MASLD, with a focus on the possible role of the gut microbiota and propionic acid (PPA). The contribution of the gut microbiota was evaluated using faecal microbiota transplantation (FMT) and antibiotic cocktail (ABX)-mediated depletion. Microbial composition was assessed via 16S rRNA sequencing, and concentrations of short-chain fatty acids (SCFAs) were quantified. The effects of PPA on MASLD were examined using in vivo and in vitro models. The results showed that apoA-I overexpression alleviated MASLD in a gut microbiota-dependent manner, restored microbial homeostasis, and elevated PPA levels. PPA supplementation improved MASLD phenotypes. Mechanistically, PPA treatment was associated with the activation of the GPR43–Ca2+–CAMKII–ATGL pathway, suggesting that PPA plays a role in stimulating hepatic lipolysis and enhancing mitochondrial β-oxidation. These findings reveal a novel pathway through which apoA-I ameliorates MASLD by modulating the gut microbiota and increasing PPA levels, which activate a hepatic lipolysis cascade. The apoA-I–microbiota–PPA axis represents a promising therapeutic target for MASLD intervention. Full article
(This article belongs to the Special Issue Gut Microbiome Stability in Health and Disease)
Show Figures

Figure 1

16 pages, 9736 KB  
Article
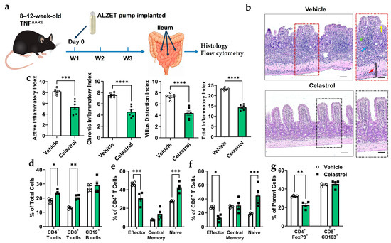
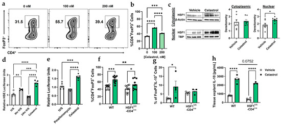
Celastrol Activates HSF1 to Enhance Regulatory T Cells Function and Ameliorate Intestinal Inflammation
by Kibrom M. Alula, Colm B. Collins, Tom T. Nguyen, Carol M. Aherne, Paul Jedlicka and Edwin F. de Zoeten
Biomolecules 2026, 16(1), 62; https://doi.org/10.3390/biom16010062 - 31 Dec 2025
Viewed by 307
Abstract
Inflammatory Bowel Disease (IBD) is a chronic inflammatory condition resulting from dysregulation of the intestinal immune system. CD4+FoxP3+ regulatory T cells (Tregs) play a crucial role in regulating this immune response. The heat shock response (HSR) regulates the inflammatory cascade, [...] Read more.
Inflammatory Bowel Disease (IBD) is a chronic inflammatory condition resulting from dysregulation of the intestinal immune system. CD4+FoxP3+ regulatory T cells (Tregs) play a crucial role in regulating this immune response. The heat shock response (HSR) regulates the inflammatory cascade, preventing misfolding of proteins and regulating immune responses. We have previously shown that Heat Shock Factor 1 (HSF1), the master regulator of the HSR, regulates Tregs in inflammation. Based on this finding, we hypothesized that targeting HSF1 with celastrol, a pentacyclic triterpenoid that activates HSF1, would activate Treg cells and ameliorate intestinal inflammation. To test this, we investigated the impact of celastrol on Tregs both in vitro and in vivo, evaluating its efficacy in HSF1fl/fl-CD4cre mice, and in two murine models of IBD: the adoptive transfer colitis, and TNFΔARE+/− ileitis. Our results demonstrate that celastrol activates HSF1 in Tregs, enhances Treg suppressive function, increases Treg populations in vivo, and ameliorates intestinal inflammation. Full article
(This article belongs to the Section Cellular Biochemistry)
Show Figures

Figure 1

17 pages, 1616 KB  
Article
Anti-Inflammatory and Antioxidant Effects of Quercetin, Luteolin, and Proanthocyanidins in Canine PBMCs Stimulated with Escherichia coli
by Alma Virág Móritz, Viktória Fónagy, Roland Psáder, Ákos Jerzsele and Orsolya Farkas
Animals 2025, 15(24), 3622; https://doi.org/10.3390/ani15243622 - 16 Dec 2025
Viewed by 350
Abstract
Chronic gastrointestinal disorders in dogs are complex conditions often associated with oxidative stress, dysbiosis, and persistent immune activation, which can impair intestinal barrier integrity and promote bacterial translocation. Among intestinal bacteria, Escherichia coli may act as an opportunistic pathogen under inflammatory conditions and [...] Read more.
Chronic gastrointestinal disorders in dogs are complex conditions often associated with oxidative stress, dysbiosis, and persistent immune activation, which can impair intestinal barrier integrity and promote bacterial translocation. Among intestinal bacteria, Escherichia coli may act as an opportunistic pathogen under inflammatory conditions and contribute to systemic inflammation. This study aimed to establish an in vitro model using primary canine peripheral blood mononuclear cells stimulated with canine-derived E. coli strains to investigate inflammatory and oxidative responses, and to evaluate the anti-inflammatory and antioxidant effects of selected flavonoids. Inflammatory activation was strongest following exposure to the enrofloxacin-inhibited E. coli 863 strain for 24 h. Treatments with quercetin, luteolin, and grape seed proanthocyanidins at concentrations of 25 and 50 µg/mL were then assessed. Minimum inhibitory and mutant prevention concentrations, intracellular reactive oxygen species, and tumor necrosis factor-α levels were determined. Although the tested flavonoids showed moderate antibacterial activity, all significantly reduced intracellular oxidative stress and inflammatory cytokine production compared to infected controls. These findings suggest that dietary flavonoids may exert beneficial immunomodulatory effects and could serve as potential adjuncts in managing canine chronic gastrointestinal inflammation. Further in vitro and in vivo validation is required to confirm their therapeutic relevance. Full article
(This article belongs to the Section Companion Animals)
Show Figures

Figure 1

15 pages, 2701 KB  
Article
A Novel 68Ga-Labeled Integrin α4β7-Targeted Radiopharmaceutical for PET/CT Imaging of DSS-Induced Murine Colitis
by Guangjie Yang, Haiqiong Zhang and Li Huo
Pharmaceutics 2025, 17(12), 1591; https://doi.org/10.3390/pharmaceutics17121591 - 10 Dec 2025
Viewed by 475
Abstract
Background: Inflammatory bowel diseases (IBD) rely on invasive methods for detecting intestinal inflammation, with the needs for non-invasive molecular imaging tools being unmet. Integrin α4β7 is a key target in IBD pathogenesis due to its role in the recruitment of T cells. [...] Read more.
Background: Inflammatory bowel diseases (IBD) rely on invasive methods for detecting intestinal inflammation, with the needs for non-invasive molecular imaging tools being unmet. Integrin α4β7 is a key target in IBD pathogenesis due to its role in the recruitment of T cells. This study aimed to develop a novel 68Ga-labeled integrin α4β7-targeted radiopharmaceutical (68Ga-A2) and evaluate its feasibility for non-invasive PET/CT imaging of IBD inflammation in a dextran sulfate sodium (DSS)-induced murine colitis model. Methods: 68Ga-A2 was synthesized via radiolabeling DOTA-A2 with 68Ga. In vitro properties (radiochemical purity, stability, binding specificity, and affinity) of 68Ga-A2 were validated. The DSS-induced colitis model was established and confirmed in C57BL/6J mice, followed by in vivo PET/CT imaging, ex vivo biodistribution studies, and histological (HE and IHC) analyses to evaluate the targeting efficacy of 68Ga-A2. Results: 68Ga-A2 was prepared efficiently (20 min) with a radiochemical purity of >95% and demonstrated good in vitro stability. It exhibited specific binding to integrin α4β7 with a Kd of 68.48 ± 6.55 nM. While whole-body PET/CT showed no visible inflammatory focus uptake, ex vivo imaging and biodistribution of colon tissue revealed significantly higher uptake in DSS-treated mice compared to that in healthy/blocking groups, which was consistent with histological evidence of inflammation. Conclusions: 68Ga-A2 demonstrated specific targeting of IBD inflammatory foci in vitro and ex vivo. Despite whole-body imaging limitations, further optimization of its structure may enable it to become a promising non-invasive PET agent for IBD. These findings support future clinical investigations to validate its utility in IBD diagnosis and monitoring. Full article
Show Figures

Graphical abstract

15 pages, 1501 KB  
Article
Lactobacillus murinus Induces CYP1A1 Expression and Modulates TNF-Alpha-Induced Responses in a Human Intestinal Epithelial Cell Model
by Husnain Ahmed, Azam A. Sher, Julia A. Bell and Linda S. Mansfield
Int. J. Mol. Sci. 2025, 26(23), 11670; https://doi.org/10.3390/ijms262311670 - 2 Dec 2025
Viewed by 398
Abstract
Anti-TNF-α therapy is widely used for inflammatory bowel disease (IBD), but response rates vary, and long-term efficacy declines in many patients. Given the limitations of existing treatments, novel therapeutic strategies are needed. This study investigates whether Lactobacillus murinus (L. murinus) attenuates [...] Read more.
Anti-TNF-α therapy is widely used for inflammatory bowel disease (IBD), but response rates vary, and long-term efficacy declines in many patients. Given the limitations of existing treatments, novel therapeutic strategies are needed. This study investigates whether Lactobacillus murinus (L. murinus) attenuates tumor necrosis factor alpha (TNF-α)-induced pro-inflammatory responses in a human intestinal epithelial cell model of colitis by modulating the aryl hydrocarbon receptor (AHR). An in vitro model was established using Caco-2 cell monolayers treated with TNF-α to simulate intestinal inflammation. Cells were pre-treated with L. murinus or known AHR ligands, and the effects on AHR activation, barrier integrity, and inflammatory response were assessed via transepithelial electrical resistance (TEER) and IL-8 quantifications. As CYP1A1 is a well-established transcriptional target of AHR, its mRNA expression was used as a surrogate marker of AHR modulation in this model. TNF-α stimulation significantly disrupted epithelial barrier integrity and increased IL-8 secretion in a dose-dependent manner. L. murinus pre-treatment enhanced CYP1A1 expression and was associated with reduced TNF-α-induced barrier disruption and IL-8 secretion. Notably, the beneficial effects of L. murinus on epithelial integrity were not replicated by synthetic AHR ligands, suggesting ligand-selective differences in AHR related responses. These findings suggest that AHR-associated signaling induced by L. murinus may contribute to mitigation of TNF-α-induced epithelial barrier dysfunction and inflammation. This study identifies a potential probiotic-associated mechanism that warrants further investigation, including studies designed to establish a causal role of AHR dependency in the observed effects. In addition, future studies are needed to identify the specific L. murinus metabolites responsible for inducing CYP1A1 expression and activating the AHR pathway. Full article
(This article belongs to the Special Issue Cytokines in Inflammatory Signaling: 2nd Edition)
Show Figures

Figure 1

18 pages, 1693 KB  
Article
Assessment of the Isolated and Combined Impact of β-Glucan and Lacticaseibacillus rhamnosus on Cystic Fibrosis Gut Microbiota Using a SHIME® System
by Jazmín Viteri-Echeverría, Joaquim Calvo-Lerma, Jorge García-Hernández, Ana Heredia, Ana Andrés and Andrea Asensio-Grau
Nutrients 2025, 17(23), 3756; https://doi.org/10.3390/nu17233756 - 29 Nov 2025
Viewed by 551
Abstract
Background: Cystic fibrosis (CF) is a genetic disorder that disrupts gut microbiota composition, promoting dysbiosis associated with chronic inflammation, impaired nutrient absorption, and poor clinical outcomes. While modulation of the intestinal microbiota through prebiotics, probiotics, and synbiotics has been proposed as a therapeutic [...] Read more.
Background: Cystic fibrosis (CF) is a genetic disorder that disrupts gut microbiota composition, promoting dysbiosis associated with chronic inflammation, impaired nutrient absorption, and poor clinical outcomes. While modulation of the intestinal microbiota through prebiotics, probiotics, and synbiotics has been proposed as a therapeutic strategy, clinical evidence remains limited, especially in children. Objective: This study aimed to evaluate the impact of three supplementation strategies (a prebiotic (β-glucan), a probiotic (Lacticaseibacillus rhamnosus GG), and their synbiotic combination) on the gut microbiota and metabolic activity of a CF child faecal donor using a dynamic in vitro colonic fermentation model (SHIME®). Methods: Microbial composition (16S rRNA gene sequencing), and metabolic activity (quantification of short-chain fatty acids (SCFAs), ammonia, and lactate) were analysed. Results: Results showed that the prebiotic increased alpha diversity; while both the prebiotic and probiotic treatments significantly reduced Bacillota and increased Bacteroidota, modulating the Bacillota/Bacteroidota ratio. The synbiotic treatment showed the most beneficial overall profile, including enhanced production of SCFAs, particularly butyrate and propionate, and increased abundance of Faecalibacterium and Agathobacter, which are two bacterial genera generally associated with gut health. Notably, the synbiotic also reduced the relative abundance of potentially pathogenic genera such as Veillonella, Megasphaera, and Stenotrophomonas, but paralleled with an increase in Clostridium ss 1. Although the probiotic alone showed some positive effects, it was less effective overall compared to the prebiotic and synbiotic approaches. Conclusions: These findings support the potential of synbiotic supplementation as a promising strategy to modulate gut dysbiosis in CF, though in vivo studies are needed to confirm the translational relevance of these results. Full article
(This article belongs to the Section Prebiotics, Probiotics and Postbiotics)
Show Figures

Figure 1

22 pages, 2819 KB  
Article
Bio-Assay-Guided Study of Chaenomeles japonica–Cytokine Modulation by Fruit Aqueous Extract In Vitro in Connection with Its Processing with Enzymatic and Microbial Additives
by Agata J. Olędzka, Aleksandra Sirak, Dariia Hovtvian, Oleh Koshovyi and Monika E. Czerwińska
Nutrients 2025, 17(23), 3716; https://doi.org/10.3390/nu17233716 - 27 Nov 2025
Viewed by 439
Abstract
Background/Objectives: Phytochemicals from Chaenomeles japonica (CJ) (Thunb.) Lindl. ex Spach, a plant belonging to the Rosaceae family, are recognized for their potential to inhibit enzymes associated with diabetes, obesity, neurodegeneration, and inflammation. However, the influence of constituents from different plant parts on [...] Read more.
Background/Objectives: Phytochemicals from Chaenomeles japonica (CJ) (Thunb.) Lindl. ex Spach, a plant belonging to the Rosaceae family, are recognized for their potential to inhibit enzymes associated with diabetes, obesity, neurodegeneration, and inflammation. However, the influence of constituents from different plant parts on cytokine secretion has not yet been explored or comparatively analyzed. Methods: This study aimed to evaluate the anti-inflammatory potential of CJ by assessing its effects on chemokine and cytokine secretion, including interleukin (IL)-8, IL-1β, TNF-α, IL-6, and IL-10. Extracts from various plant parts (fruit, seed, flower, and leaf) were examined for their ability to modulate cytokine production in human neutrophils (PMNs). Among them, the aqueous fruit extract exhibited the strongest activity and was subsequently tested on peripheral blood mononuclear cells (PBMCs) and the human intestinal epithelial cell line Caco-2. The extract was also subjected to in vitro gastrointestinal digestion to assess the stability and bioactivity of its metabolites. The phytochemical composition of CJ preparations was characterized by ultra-high-performance liquid chromatography coupled with diode-array detection and tandem mass spectrometry (UHPLC-DAD-MS/MS). Results: The aqueous fruit extract significantly reduced the secretion of pro-inflammatory cytokines across all tested models. Fractions obtained after in vitro digestion also inhibited IL-8 release in Caco-2 cells. Conclusions: The most active fractions were rich in flavan-3-ols and proanthocyanidins. These findings indicate that CJ fruit possesses notable anti-cytokine properties and may serve as a promising natural source for developing functional food. Full article
(This article belongs to the Special Issue Anti-Inflammatory Diet and Chronic Disease)
Show Figures

Graphical abstract

21 pages, 6800 KB  
Article
Short Chain Fatty Acids Lower Inflammation and Restore Intestinal Integrity and Function Markers in Mycobacterium paratuberculosis—Infection In Vitro Model
by Piotr P. Lagod, Ahmad Qasem and Saleh A. Naser
Nutrients 2025, 17(23), 3663; https://doi.org/10.3390/nu17233663 - 23 Nov 2025
Viewed by 748
Abstract
Background: Infection with Mycobacterium avium paratuberculosis (MAP) is closely associated with Crohn’s disease (CD) development, where excessive inflammation and marked intestinal damage are observed. Objectives: In this study, the role of short chain fatty acids, including propionic acid (PPA) and butyric acid [...] Read more.
Background: Infection with Mycobacterium avium paratuberculosis (MAP) is closely associated with Crohn’s disease (CD) development, where excessive inflammation and marked intestinal damage are observed. Objectives: In this study, the role of short chain fatty acids, including propionic acid (PPA) and butyric acid (BA), was evaluated in an in vitro model, mimicking CD characteristics. Methods: MAP-infected THP-1 macrophages were treated with 1 mM and 10 mM of PPA or BA, and the conditioned media was co-cultured in Caco-2 cells. Results: Both PPA and BA caused an M2 shift with significant downregulation (p-value < 0.0001) in pro-inflammatory markers at both the RNA and protein levels. The downregulation is most likely due to the antimicrobial properties of PPA and BA. MAP growth was inhibited by several folds in MGIT (Mycobacteria Growth Indicator Tube) culture media supplemented with PPA or BA. Dysfunctional Caco-2 intestinal epithelial cells’ integrity and function, due to MAP infection, were restored with PPA and BA treatment. Specifically, NOX1 expression was significantly decreased in 10 mM of PPA or BA-treated cells (p < 0.001), as validated by RT-PCR and microscopy. PPA and BA restored tight junction integrity by decreasing Claudin-2 expression in the MAP group. Conclusions: The data clearly demonstrated that short chain fatty acids contain anti-inflammatory and antimicrobial properties with downstream beneficial effects on damaged intestinal epithelial cells, suggesting potential benefits as a dietary supplement for CD patients, particularly those who are not pregnant, due to a possible increased risk of autism spectrum disorder (ASD) development in offspring associated with propionic acid exposure. Full article
(This article belongs to the Special Issue Food Intake and Inflammatory Bowel Disease)
Show Figures

Figure 1

16 pages, 2432 KB  
Article
Folate Attenuates Ulcerative Colitis via PI3K/AKT/NF-κB/MLCK Axis Inhibition to Restore Intestinal Barrier Integrity
by Shize Zhang, Tian Cheng, Yuang Chen, Mengqin Wang, Guangji Wang and Jiye Aa
Biology 2025, 14(11), 1573; https://doi.org/10.3390/biology14111573 - 10 Nov 2025
Viewed by 832
Abstract
Vitamin homeostasis plays a critical role in inflammatory bowel disease management, yet the protective mechanisms and clinical utility of specific vitamins remain incompletely characterized. Within this context, a two-sample Mendelian randomization analysis leveraging genetic instruments for measuring circulating vitamin levels identified folate as [...] Read more.
Vitamin homeostasis plays a critical role in inflammatory bowel disease management, yet the protective mechanisms and clinical utility of specific vitamins remain incompletely characterized. Within this context, a two-sample Mendelian randomization analysis leveraging genetic instruments for measuring circulating vitamin levels identified folate as a protective factor against ulcerative colitis (UC). To validate these findings, a DSS-induced colitis model was established with serial serum folate measurements. Therapeutic folate supplements were subsequently administered, followed by a comprehensive evaluation of epithelial barrier modulation through in vivo and recombinant TNF-α/IFN-γ-induced in vitro models. This included assessment of junctional proteins, ultrastructural analysis by transmission electron microscopy, and functional quantification of barrier integrity using transepithelial electrical resistance with paracellular permeability assays in epithelial monolayers. Molecular mechanisms were investigated through RNA sequencing complemented by immunoblot validation of key pathway components. The results demonstrated decreased serum folate levels in DSS-induced colitis mice, whereas folate supplementation ameliorated disease severity and attenuated intestinal inflammation and histopathological damage. Crucially, folate restored epithelial barrier structural integrity and function both in vivo and in vitro. Mechanistically, folate mediated barrier restoration through suppression of the PI3K/AKT/NF-κB/MLCK/MLC2 signaling axis. Collectively, the results of this study provide mechanistic insights that support the use of folate as an active therapeutic molecule in patients with UC. Full article
Show Figures

Figure 1

22 pages, 1877 KB  
Article
Bifidobacterium Longum subsp. infantis and Lacticaseibacillus Rhamnosus GG Protect Intestinal Epithelium Against Inflammation-Mediated Damage in an Immunocompetent In-Vitro Model
by Ilia Belotserkovsky, Cecile Vernochet, Maroussia Roelens, Benoît Beitz, Bouthaina Ben Abdallah, Sophiane Poissonnier, Samuel Bellais, Amy Hesketh, Jazmin Meza Torres, Manal Mouharib, Justine Sunshine, Mike Shaffer, Janie Parrino, Jared Silverman, COSIPOP Study Group, Romain Daillère and Christophe Vedrine
Appl. Microbiol. 2025, 5(4), 110; https://doi.org/10.3390/applmicrobiol5040110 - 13 Oct 2025
Viewed by 3372
Abstract
Impairment of the intestinal epithelial barrier, accompanied by local and systemic inflammation, underlies numerous human pathologies, including inflammatory bowel diseases, celiac disease, sepsis, as well as severe acute malnutrition. Bifidobacterium longum subsp. infantis and Lacticaseibacillus rhamnosus GG (LGG®) have been shown [...] Read more.
Impairment of the intestinal epithelial barrier, accompanied by local and systemic inflammation, underlies numerous human pathologies, including inflammatory bowel diseases, celiac disease, sepsis, as well as severe acute malnutrition. Bifidobacterium longum subsp. infantis and Lacticaseibacillus rhamnosus GG (LGG®) have been shown in preclinical studies to strengthen the gut epithelial barrier and attenuate inflammation. This study aimed to compare the ability of four commercial strains of B. infantis, LGG, and their combination to mitigate inflammation-mediated epithelial damage using an in vitro immunocompetent intestinal model. A microfluidic mid-throughput platform OrganoPlate® was used to co-culture intestinal epithelial cells (Caco-2) with peripheral blood mononuclear cells (PBMCs). Epithelial damage was induced by stimulating PBMCs with lipopolysaccharide (LPS), and probiotic-conditioned media were applied to the apical side of Caco-2 cells to assess effects on barrier integrity, cytokine secretion, and gene transcription. All tested probiotics significantly protected the epithelium by modulating tight junction protein expression and promoting transcription of homeostatic cytokines, resulting in a “leak-tight” phenotype. These findings indicate that metabolites produced by B. infantis and/or LGG can protect the intestinal epithelium in vitro, warranting further in vivo studies to evaluate the translational relevance of this effect. Full article
Show Figures

Graphical abstract

23 pages, 8073 KB  
Article
Alfalfa Polysaccharide Alleviates Colitis by Regulating Intestinal Microbiota and the Intestinal Barrier Against the TLR4/MyD88/NF-κB Pathway
by Shaokai La, Muhammad Abaidullah, Hao Li, Yalei Cui, Boshuai Liu and Yinghua Shi
Nutrients 2025, 17(18), 3001; https://doi.org/10.3390/nu17183001 - 19 Sep 2025
Cited by 1 | Viewed by 1290
Abstract
Background/Objectives: Ulcerative colitis (UC) pathogenesis involves gut barrier dysfunction, dysregulated immune responses, and gut microbiota imbalance. Alfalfa polysaccharide (APS), a bioactive compound with immunomodulatory potential, remains underexplored in intestinal inflammation. While APS exhibits anti-inflammatory properties in vitro, its in vivo efficacy, mechanisms, [...] Read more.
Background/Objectives: Ulcerative colitis (UC) pathogenesis involves gut barrier dysfunction, dysregulated immune responses, and gut microbiota imbalance. Alfalfa polysaccharide (APS), a bioactive compound with immunomodulatory potential, remains underexplored in intestinal inflammation. While APS exhibits anti-inflammatory properties in vitro, its in vivo efficacy, mechanisms, and ability to restore gut microbiota and barrier integrity in UC are unclear. This study aims to investigate the treatment effect of APS on dextran sulfate sodium (DSS)-induced colitis in mice and confirm its prebiotic potential. Methods: A mouse model of ulcerative colitis was induced by DSS. RNA sequencing, Western blotting, the terminal deoxynucleotidyl transferase dUTP nick end labeling technique, and an immuno-histochemical technique were used to study the mechanism of action by which APS at different dosages relieves DSS-induced colitis. Results: The findings show that APS alleviated the symptoms of colitis in mice given DSS, improved the gut morphology, heightened goblet cells production, increased the levels of IL-10 and IL-22, decreased the levels of TNF-α, IL-1β, and IL-6, and prevented the activation of the TLR4/MyD88/NF-κB pathways. Additionally, they maintained the integrity of the intestine by enhancing the expression of the mucins MUC2 and MUC5AC and by increasing the amounts of ZO-1, Occludin, and Claudin-1 proteins. Moreover, APS supported the growth of probiotic bacteria, including unclassified_f_lachnospiraceae, Parabacteroides, Alistipes, and Mucispirillum, and in particular, Parabacteroides distasonis, which is strongly associated with decreased pro-inflammatory cytokine through the inhibition of the TLR4-MyD88-NFκB pathways. Conclusions: APS can be used as a new type of prebiotic to improve UC by regulating intestinal flora and enhancing intestinal barrier function against the TLR4-MyD88-NFκB pathway. Full article
(This article belongs to the Section Nutrition and Metabolism)
Show Figures

Figure 1

40 pages, 3071 KB  
Review
Research Progress on Chemical Components of Astragalus membranaceus and Treatment of Metabolic Syndrome
by Taiyu Liu, Yumu Sun and Xueying Zhao
Molecules 2025, 30(18), 3721; https://doi.org/10.3390/molecules30183721 - 12 Sep 2025
Viewed by 3596
Abstract
Astragalus membranaceus (AM), also known as Huangqi in Chinese, refers to the dried root of two Leguminosae species: AM (Fisch.) Bge. and its variety AM (Fisch.) Bge. var. mongholicus (Bge.) Hsiao. In recent years, research on AM has been published in many papers. [...] Read more.
Astragalus membranaceus (AM), also known as Huangqi in Chinese, refers to the dried root of two Leguminosae species: AM (Fisch.) Bge. and its variety AM (Fisch.) Bge. var. mongholicus (Bge.) Hsiao. In recent years, research on AM has been published in many papers. Its role in treating metabolic syndrome (MetS) has attracted increasing attention. This review summarizes the research progress over the past five years on the chemical constituents of AM and its therapeutic potential in MetS-related diseases. Chemical analyses of AM have gradually expanded from its roots to its stems, leaves, and entire plant. The major compounds isolated from AM include flavonoids, saponins, and polysaccharides. Extraction methods include ultra-performance liquid chromatography coupled with tandem mass spectrometry and in vitro intestinal absorption models combined with high-performance liquid chromatography–photodiode array–tandem mass spectrometry. AM and its active components exert beneficial effects on metabolic disorders such as type 2 diabetes mellitus, non-alcoholic fatty liver disease, obesity, hypertension, and cardiovascular diseases. These effects are achieved mainly through mechanisms such as reducing oxidative stress and inflammation, modulating gut microbiota, regulating lipid metabolism, improving insulin resistance, and protecting pancreatic β-cell function. This review provides a reference for further studies on treatment of MetS of AM. Full article
Show Figures

Figure 1

Back to TopTop