Sign in to use this feature.

Years

Between: -

Subjects

remove_circle_outline
remove_circle_outline
remove_circle_outline
remove_circle_outline
remove_circle_outline
remove_circle_outline
remove_circle_outline
remove_circle_outline
remove_circle_outline

Journals

remove_circle_outline
remove_circle_outline
remove_circle_outline
remove_circle_outline
remove_circle_outline
remove_circle_outline
remove_circle_outline
remove_circle_outline
remove_circle_outline
remove_circle_outline
remove_circle_outline
remove_circle_outline
remove_circle_outline

Article Types

Countries / Regions

remove_circle_outline
remove_circle_outline
remove_circle_outline
remove_circle_outline
remove_circle_outline
remove_circle_outline
remove_circle_outline
remove_circle_outline
remove_circle_outline

Search Results (4,568)

Search Parameters:
Keywords = hydraulic system

Order results
Result details
Results per page
Select all
Export citation of selected articles as:
22 pages, 11111 KB  
Article
DeePC Sensitivity for Pressure Control with Pressure-Reducing Valves (PRVs) in Water Networks
by Jason Davda and Avi Ostfeld
Water 2026, 18(2), 253; https://doi.org/10.3390/w18020253 (registering DOI) - 17 Jan 2026
Abstract
This study provides a practice-oriented sensitivity analysis of DeePC for pressure management in water distribution systems. Two public benchmark systems were used, Fossolo (simpler) and Modena (more complex). Each run fixed a monitored node and pressure reference, applied the same randomized identification phase [...] Read more.
This study provides a practice-oriented sensitivity analysis of DeePC for pressure management in water distribution systems. Two public benchmark systems were used, Fossolo (simpler) and Modena (more complex). Each run fixed a monitored node and pressure reference, applied the same randomized identification phase followed by closed-loop control, and quantified performance by the mean absolute error (MAE) of the node pressure relative to the reference value. To better characterize closed-loop behavior beyond MAE, we additionally report (i) the maximum deviation from the reference over the control window and (ii) a valve actuation effort metric, normalized to enable fair comparison across different numbers of valves and, where relevant, different control update rates. Motivated by the need for practical guidance on how hydraulic boundary conditions and algorithmic choices shape DeePC performance in complex water networks, we examined four factors: (1) placement of an additional internal PRV, supplementing the reservoir-outlet PRVs; (2) the control time step (Δt); (3) a uniform reservoir-head offset (Δh); and (4) DeePC regularization weights (λg,λu,λy). Results show strong location sensitivity, in Fossolo, topologically closer placements tended to lower MAE, with exceptions; the baseline MAE with only the inlet PRV was 3.35 [m], defined as a DeePC run with no additions, no extra valve, and no changes to reservoir head, time step, or regularization weights. Several added-valve locations improved the MAE (i.e., reduced it) below this level, whereas poor choices increased the error up to ~8.5 [m]. In Modena, 54 candidate pipes were tested, the baseline MAE was 2.19 [m], and the best candidate (Pipe 312) achieved 2.02 [m], while pipes adjacent to the monitored node did not outperform the baseline. Decreasing Δt across nine tested values consistently reduced MAE, with an approximately linear trend over the tested range, maximum deviation was unchanged (7.8 [m]) across all Δt cases, and actuation effort decreased with shorter steps after normalization. Changing reservoir head had a pronounced effect: positive offsets improved tracking toward a floor of ≈0.49 [m] around Δh ≈ +30 [m], whereas negative offsets (below the reference) degraded performance. Tuning of regularization weights produced a modest spread (≈0.1 [m]) relative to other factors, and the best tested combination (λy, λg, λu) = (102, 10−3, 10−2) yielded MAE ≈ 2.11 [m], while actuation effort was more sensitive to the regularization choice than MAE/max deviation. We conclude that baseline system calibration, especially reservoir heads, is essential before running DeePC to avoid biased or artificially bounded outcomes, and that for large systems an external optimization (e.g., a genetic-algorithm search) is advisable to identify beneficial PRV locations. Full article
Show Figures

Figure 1

22 pages, 7044 KB  
Article
Design of a SMART Valve Testbed for Nuclear Thermal Dispatch
by Anutam Bairagi, Minghui Chen, Ark Ifeanyi, Sarah Creasman, Jamie Coble and Vivek Agarwal
Energies 2026, 19(2), 470; https://doi.org/10.3390/en19020470 (registering DOI) - 17 Jan 2026
Abstract
By the year 2050, the United States aims to achieve net-zero carbon emissions. To achieve this target, the licensing of the Light Water Reactor (LWR) fleet has been extended for 20 more years. To stay economically competitive with other power sources such as [...] Read more.
By the year 2050, the United States aims to achieve net-zero carbon emissions. To achieve this target, the licensing of the Light Water Reactor (LWR) fleet has been extended for 20 more years. To stay economically competitive with other power sources such as renewable and fossil-fuel power plants, the U.S. Department of Energy has introduced a plan to modernize the existing LWR fleet and diversify the revenue stream. One of the plans is to dispatch thermal energy to endothermic industrial processes. SMART valves will play an important role in this initiative by efficiently balancing the load by regulating valves in a coordinated manner while monitoring the thermal-hydraulic systems to enhance safety and maintain the integrity of the power plant. This research aims to develop a facility to test the coordinated control algorithm and produce various test results for training the monitoring system. The constructed facility is capable of simulating various operational and accidental scenarios by coordinating all the valves (positions) and pump (flowrate). The facility is developed with an Internet of Things (IoT)-based custom system and a python-based valve position control and coordination mechanism. It has achieved stable sensor outputs, pump control, and coordinated valve regulation in all three valves with minimum obstruction in the system. Full article
(This article belongs to the Special Issue Operation Safety and Simulation of Nuclear Energy Power Plant)
Show Figures

Figure 1

23 pages, 3762 KB  
Article
Adaptive Compensation Algorithm for Slow Response of TBM Hydraulic Cylinders Using a Parallel Auxiliary Pump
by Shaochen Yang, Dong Han, Lijie Jiang, Lianhui Jia, Zhe Zheng, Xianzhong Tan, Huayong Yang and Dongming Hu
Actuators 2026, 15(1), 63; https://doi.org/10.3390/act15010063 (registering DOI) - 17 Jan 2026
Abstract
Hydraulic thrust cylinders in hard-rock tunnel boring machines (TBMs) often exhibit slow response and sluggish acceleration during start-up, which degrades early-stage tracking performance and limits overall operational accuracy. Most existing studies primarily enhance start-up behavior through advanced control algorithms, yet the achievable improvement [...] Read more.
Hydraulic thrust cylinders in hard-rock tunnel boring machines (TBMs) often exhibit slow response and sluggish acceleration during start-up, which degrades early-stage tracking performance and limits overall operational accuracy. Most existing studies primarily enhance start-up behavior through advanced control algorithms, yet the achievable improvement is ultimately constrained by the system’s flow–pressure capacity. Meanwhile, reported system-level optimization approaches are either difficult to implement under practical TBM operating conditions or fail to consistently deliver high-accuracy tracking. To address these limitations, this paper proposes a “dual-pump–single-cylinder” control framework for the TBM thrust system, where a large-displacement pump serves as the main supply and a parallel small-displacement pump provides auxiliary flow compensation to mitigate the start-up flow deficit. Building on this architecture, an adaptive compensation algorithm is developed for the auxiliary pump, with its output updated online according to the system’s dynamic states, including displacement error and velocity-related error components. Comparative simulations and test-bench experiments show that, compared with a single-pump scheme, the proposed method notably accelerates cylinder start-up while effectively suppressing overshoot and oscillations, thereby improving both transient smoothness and tracking accuracy. This study provides a feasible and engineering-oriented solution for achieving “rapid and smooth start-up” of TBM hydraulic cylinders. Full article
(This article belongs to the Section Control Systems)
19 pages, 2476 KB  
Article
Coagulation Coupled with the Contact Oxidation Biofilter Process for Malodorous Blackwater Treatment
by Ping Kuang, Hengheng Jiao, Yingxue Sun, Juan Peng and Xiaolei Zhang
Water 2026, 18(2), 245; https://doi.org/10.3390/w18020245 - 16 Jan 2026
Abstract
With accelerating urbanization, rivers have been severely polluted, resulting in widespread black and odorous waterways. The coagulation–sedimentation and contact oxidation bypass treatment process is characterized by low operational cost and simple operation and management. In this study, a coagulation–sedimentation–contact oxidation biofilter process was [...] Read more.
With accelerating urbanization, rivers have been severely polluted, resulting in widespread black and odorous waterways. The coagulation–sedimentation and contact oxidation bypass treatment process is characterized by low operational cost and simple operation and management. In this study, a coagulation–sedimentation–contact oxidation biofilter process was developed to treat heavily polluted malodorous blackwater. Among the tested biofilm carriers, rigid aramid fiber exhibited the fastest biofilm formation and the best pollutant removal performance. Based on a comprehensive evaluation of effluent quality and treatment capacity, the optimal operating conditions of the proposed process were identified as a PAC dosage of 50 mg/L, an air-to-water ratio of 7:1, and a hydraulic retention time (HRT) of 2 h. Under these conditions, the effluent concentrations of chemical oxygen demand (COD), ammonia nitrogen (NH4+-N), and suspended solids (SSs) were consistently maintained below 30, 5, and 5 mg/L, respectively. Moreover, the optimized system demonstrated strong resistance to shock loading, maintaining stable operation at influent COD and SS concentrations of approximately 150 mg/L and 40 mg/L, respectively, while complying with the Class A Discharge Standard of Pollutants for Municipal Wastewater Treatment Plants. This study provides an efficient treatment strategy for malodorous blackwater remediation. Full article
(This article belongs to the Topic Wastewater Treatment Based on AOPs, ARPs, and AORPs)
Show Figures

Figure 1

31 pages, 1400 KB  
Review
Application of Magnetorheological Damper in Aircraft Landing Gear: A Systematic Review
by Quoc-Viet Luong
Machines 2026, 14(1), 106; https://doi.org/10.3390/machines14010106 - 16 Jan 2026
Abstract
During takeoff and landing, aircraft operate in a variety of situations, posing significant challenges to landing gear systems. Passive hydraulic–pneumatic dampers are commonly used in conventional landing gear to absorb impact energy and reduce vibration. However, due to their fixed damping characteristics and [...] Read more.
During takeoff and landing, aircraft operate in a variety of situations, posing significant challenges to landing gear systems. Passive hydraulic–pneumatic dampers are commonly used in conventional landing gear to absorb impact energy and reduce vibration. However, due to their fixed damping characteristics and inability to adjust to changing operating conditions, these passive systems have several limitations. Recent research has focused on creating intelligent landing gear systems with magnetic dampers (MR) to overcome these limitations. By changing the magnetic field acting on the MR fluid, MR dampers provide semi-active control of the landing gear dynamics and adjust the damping force in real time. This flexibility reduces structural load during landing, increases riding comfort, and improves energy absorption efficiency. This study examines the current state of MR damper application for aircraft landing gear. The review categorizes current control techniques and highlights the structural integration of MR dampers in landing gear assemblies. Purpose: The magnetorheological (MR) damper has become a promising semiactive system to replace the conventional passive damper in aircraft landing gear. However, the mechanical structure and control strategy of the MR damper must be designed to be suitable for aircraft landing gear applications. Methods: Researchers have explored the potential structure designed, the mathematical model of the MR landing gear system, and the control algorithm that was developed for aircraft landing gear applications. Results: According to the mathematical model of the MR damper, three types of models, which are pseudo-static models, parametric models, and unparameterized models, are detailed with their application. Based on these mathematical models, many control algorithms were studied, from classical control, such as PID and skyhook control, to modern control, such as intelligent control and SMC control. Full article
(This article belongs to the Section Machine Design and Theory)
20 pages, 4847 KB  
Article
Numerical and Experimental Analysis of Composite Hydraulic Cylinder Components
by Michał Stosiak, Marek Lubecki and Mykola Karpenko
Actuators 2026, 15(1), 61; https://doi.org/10.3390/act15010061 - 16 Jan 2026
Abstract
Due to a number of advantages, such as the high power-to-weight ratio of the system, the possibility of easy control and the freedom of arrangement of the system components on the machine, hydrostatic drive is one of the most popular methods of machine [...] Read more.
Due to a number of advantages, such as the high power-to-weight ratio of the system, the possibility of easy control and the freedom of arrangement of the system components on the machine, hydrostatic drive is one of the most popular methods of machine drive. The actuators in such a system are hydraulic cylinders that convert fluid pressure energy into mechanical energy for reciprocating motion. One disadvantage of conventional actuators is their weight, so research is being conducted to make them as light as possible. Directions for this research include the use of modern engineering materials such as composites and plastics. This paper presents the possibility of using new lightweight yet strong materials for the design of a hydraulic cylinder. The base of the hydraulic cylinder were designed and subjected to FEM numerical analyses. The base was made of PET. In addition, a composite cylinder made of wound carbon fibre was subjected to numerical analyses and experimental validation. The numerical calculations were verified in experimental studies. To improve the reliability of the numerical calculations, the material parameters of the composite materials were determined experimentally instead of being taken from the manufacturer’s data sheets. The composite cylinder achieved a weight reduction of approximately 94.4% compared to a steel cylinder (95.5 g vs. 1704 g). Under an internal pressure of 20 MPa, the composite cylinder exhibited markedly higher circumferential strain (4329 μm/m) than the steel cylinder (339.6 μm/m), and axial strain was also greater (−1237 μm/m vs. −96.4 μm/m). Full article
(This article belongs to the Special Issue Advances in Fluid Power Systems and Actuators)
Show Figures

Figure 1

21 pages, 1881 KB  
Article
Geometry-Driven Hydraulic Behavior of Pressure-Compensating Emitters for Water-Saving Agricultural Irrigation Systems
by Mohamed Ghonimy, Abdulaziz Alharbi, Nermin S. Hussein and Hisham M. Imam
Water 2026, 18(2), 244; https://doi.org/10.3390/w18020244 - 16 Jan 2026
Abstract
Water-saving agricultural irrigation systems depend heavily on the hydraulic stability of pressure-compensating (PC) emitters, whose performance is fundamentally shaped by internal flow-path geometry. This study analyzes six commercial PC emitters (E1E6) operated under pressures of 0.8–2.0 bar [...] Read more.
Water-saving agricultural irrigation systems depend heavily on the hydraulic stability of pressure-compensating (PC) emitters, whose performance is fundamentally shaped by internal flow-path geometry. This study analyzes six commercial PC emitters (E1E6) operated under pressures of 0.8–2.0 bar to quantify how key geometric descriptors influence hydraulic parameters critical for efficient water use, including actual discharge (qact), discharge coefficient (k), pressure exponent (x), emission uniformity (EU), and flow variability. All emitters had discharge deviations within ±7% of nominal values. Longer and more tortuous labyrinths enhanced compensation stability, while emitters with wider cross-sections and shorter paths produced higher throughput but weaker regulation efficiency. Linear mixed-effects modeling showed that effective flow area increased k, whereas normalized path length and tortuosity reduced both k and x. Predictive equations derived from geometric indicators closely matched measured values, with deviations below ±0.05 L/h for k and ±0.05 for x. These results establish a geometry-based hydraulic framework that supports emitter selection and design in water-saving agricultural irrigation, aligning with broader Agricultural Water–Land–Plant System Engineering objectives and contributing to more efficient and sustainable water-resource utilization. Full article
(This article belongs to the Special Issue Agricultural Water-Land-Plant System Engineering, 2nd Edition)
Show Figures

Figure 1

33 pages, 19700 KB  
Article
Experimental Isolation and Coherence Analysis of Pressure Pulsations in Tubular Pumps: Unveiling the Impact of Impeller Rotation on Flow Dynamics
by Zhaohui Shen, Weipeng Li, Zhenyu Ning, Duoduo Gao, Jiaming Yang, Lijian Shi and Xiaowen Zhang
Machines 2026, 14(1), 101; https://doi.org/10.3390/machines14010101 - 15 Jan 2026
Abstract
Tubular pump systems (TPSs) represent a critical class of large-scale turbomachinery for low-head water transport, where mechanical reliability is often challenged by complex internal flow dynamics. Pressure pulsations in pump systems induce vibrations that adversely affect performance, emphasizing the need for effective control [...] Read more.
Tubular pump systems (TPSs) represent a critical class of large-scale turbomachinery for low-head water transport, where mechanical reliability is often challenged by complex internal flow dynamics. Pressure pulsations in pump systems induce vibrations that adversely affect performance, emphasizing the need for effective control mechanisms to ensure stable operation. In tubular pumps, unsteady pressure pulsations are typically driven by rotor–stator interactions; however, the behavior of these pulsations in the absence of impeller rotation remains poorly understood. In this study, a novel comparative investigation is conducted to elucidate the effect of impeller rotation on pressure pulsations characteristic by examining two scenarios: normal impeller operation at rated speed and a completely stationary (zero-speed) impeller condition. Experiments were performed on a model low-head tubular pump, measuring dynamic pressures at four key locations across a range of flow rates. Time–frequency analysis using the continuous wavelet transform (CWT) and the wavelet coherence transform (WTC) was applied to delineate the unsteady pressure features. The results demonstrate that under normal rotation, pressure pulsations are dominated by pronounced periodic components at the impeller’s rotational frequency and its harmonics, with the strongest fluctuation amplitudes observed near the impeller outlet region. In contrast, with the impeller held stationary, these distinct periodic peaks vanish, replaced by broadband, irregular fluctuations. Crucially, WTC analysis revealed that significant coherence between the two operational states was confined to low frequencies (≈16.7–50 Hz), particularly at the impeller inlet, highlighting the presence of low-frequency dynamics likely associated with system-scale hydraulic compliance or inlet flow non-uniformity, independent of impeller rotation. These findings confirm the pivotal role of impeller rotation in generating periodic pressure pulsations while providing new insight into the underlying unsteady flow mechanisms in tubular pumps. Full article
(This article belongs to the Special Issue Unsteady Flow Phenomena in Fluid Machinery Systems)
Show Figures

Figure 1

24 pages, 5517 KB  
Article
Volumetric Efficiency Prediction of External Gear Pumps Using a Leakage Model Based on Dynamic Clearances
by HyunWoo Yang, Ho Sung Jang and Sangwon Ji
Actuators 2026, 15(1), 56; https://doi.org/10.3390/act15010056 - 15 Jan 2026
Viewed by 27
Abstract
External gear pumps are widely used in industrial hydraulic systems, but their volumetric efficiency can deteriorate significantly because of internal leakage, especially under high-pressure operating conditions. Conventional lumped parameter models typically assume fixed clearances and therefore cannot accurately capture the leakage behavior associated [...] Read more.
External gear pumps are widely used in industrial hydraulic systems, but their volumetric efficiency can deteriorate significantly because of internal leakage, especially under high-pressure operating conditions. Conventional lumped parameter models typically assume fixed clearances and therefore cannot accurately capture the leakage behavior associated with pressure-induced deformation and wear. In this study, a dynamic clearance model for an external gear pump is developed and experimentally validated. Radial and axial clearances are measured in situ using eddy-current gap sensors over a range of operating conditions, and empirical correlation equations are identified as functions of pressure and rotational speed. These correlations are embedded into a tooth-space-volume-based lumped parameter model so that the leakage flow is updated at each time step according to the instantaneous dynamic clearances. The proposed model is validated against experimental measurements of volumetric efficiency obtained from a dedicated test bench. At 800 rev/min, the average prediction error of volumetric efficiency is reduced to 1.98% with the proposed dynamic clearance model, compared with 9.43% for a nominal static-clearance model and 3.35% for a model considering only static wear. These results demonstrate that explicitly accounting for dynamic clearance variations significantly improves the predictive accuracy of volumetric efficiency, and the proposed model can be used as a design tool for optimizing leakage paths and enhancing the energy efficiency of external gear pumps. Full article
Show Figures

Figure 1

31 pages, 6020 KB  
Article
Effects of Geometry, Joint Properties, and Deterioration Scenarios on the Hydromechanical Response of Gravity Dams
by Maria Luísa Braga Farinha, Nuno Monteiro Azevedo and Sérgio Oliveira
Appl. Mech. 2026, 7(1), 8; https://doi.org/10.3390/applmech7010008 - 15 Jan 2026
Viewed by 16
Abstract
An explicit coupled two-dimensional (2D) hydromechanical model (HMM) that can simulate discontinuous features in the foundation, as well as the effects of grout curtains and drainage systems, is employed to evaluate the influence of key parameters such as dam height, foundation behaviour, joint [...] Read more.
An explicit coupled two-dimensional (2D) hydromechanical model (HMM) that can simulate discontinuous features in the foundation, as well as the effects of grout curtains and drainage systems, is employed to evaluate the influence of key parameters such as dam height, foundation behaviour, joint patterns, joint stiffness and strength, hydraulic apertures, and grout curtain permeability. A parametric sensitive study using four gravity dams, and a real case study of an operating dam are presented. The results presented show that dam height influences the relationship between water level in the reservoir and drain discharges, with higher dams showing more pronounced curved nonlinearity. The strength properties of the concrete–rock interface are also shown to have a meaningful influence on the HM response, especially for an elastic foundation and for higher dams, showing the need to properly characterize this interface through in situ testing. The joint aperture at nominal zero stress is shown to be the parameter with the most significant effect on the HM response. The results also show that a progressive degradation scenario of the concrete–rock interface or of the grout curtain permeability is easier to identify through the hydraulic measurements than in the mechanical displacement field. Full article
Show Figures

Graphical abstract

20 pages, 6196 KB  
Article
Subsurface Temperature Distributions Constrain Groundwater Flow in Salar Marginal Environments
by David F. Boutt, Julianna C. Huba, Lee Ann Munk and Kristina L. Butler
Hydrology 2026, 13(1), 32; https://doi.org/10.3390/hydrology13010032 - 15 Jan 2026
Viewed by 33
Abstract
Interactions between surface water and groundwater in arid regions regulate their response to climate and human impacts. In the salar systems of the Altiplano-Puna plateau (Bolivia, Chile, Argentina), understanding how surface waters connect to groundwater is crucial for accurate modeling and assessment. This [...] Read more.
Interactions between surface water and groundwater in arid regions regulate their response to climate and human impacts. In the salar systems of the Altiplano-Puna plateau (Bolivia, Chile, Argentina), understanding how surface waters connect to groundwater is crucial for accurate modeling and assessment. This study introduces new data and analysis using subsurface thermal profiles and modeling to identify flow patterns and possible surface water links. We document, to our knowledge, for the first time in the literature, deep-seated cooling of the subsurface caused by extreme evaporation rates. The subsurface is cooled by 4–5 degrees Celsius below the mean annual air temperature to depths greater than 50 m, even though groundwater inflow waters are elevated by 10 degrees °C due to geothermal heating. Three thermal zones are observed along the southern edge of Salar de Atacama, with temperature dropping from 28 °C to about 12 °C over 2.5 km. A 2D numerical model of groundwater and heat flow was developed to test various hydrological scenarios and understand the factors controlling the thermal regime. Two flow scenarios at the southern margin were examined: a diffuse flow model with uniform flow and flux to the surface and a focused flow model with preferential discharge at a topographic slope break. Results indicate that the focused flow scenario matches thermal data, with warm inflow water discharging into a transition zone between freshwater and brine, cooling through evaporation, re-infiltration, and surface flow, then re-emerging near lagoons at the halite nucleus margin. This research offers valuable insights into the groundwater hydraulics in the Salar de Atacama and can aid in monitoring environmental changes causally linked to lithium mining and upgradient freshwater extraction. Full article
(This article belongs to the Section Surface Waters and Groundwaters)
Show Figures

Figure 1

18 pages, 4862 KB  
Article
Research on Mechanical Characteristics of Multi-Stage Centrifugal Pump Rotor Based on Fluid–Structure Interaction
by Haiyan Zhao, Yi Gao, Xiaodi Zhang, Zixing Yang and Wei Li
Water 2026, 18(2), 229; https://doi.org/10.3390/w18020229 - 15 Jan 2026
Viewed by 73
Abstract
This study investigates the mechanical characteristics of a multi-stage centrifugal pump rotor through fluid–structure interaction (FSI) analysis. A two-stage centrifugal pump equipped with back vanes on the trailing impeller is selected as the research object. Numerical simulations are performed based on the continuity [...] Read more.
This study investigates the mechanical characteristics of a multi-stage centrifugal pump rotor through fluid–structure interaction (FSI) analysis. A two-stage centrifugal pump equipped with back vanes on the trailing impeller is selected as the research object. Numerical simulations are performed based on the continuity equation and Reynolds-averaged Navier–Stokes (RANS) equations, with experimental data utilized to validate the numerical model’s accuracy. The internal flow field mechanisms are analyzed, and the effectiveness of two axial force calculation methods—formula-based and numerical simulation-based—for the rotor system is comprehensively evaluated. Employing an FSI-based modal analysis approach, the governing differential equations of motion are established and decoupled via Laplace transformation to introduce modal coordinates. Modal analysis of the pump rotor system is conducted, revealing the first six natural frequencies and corresponding vibration modes, along with critical speed calculations. The findings demonstrate that when the flow field near the back vanes exhibits complex characteristics, the formula-based axial force calculation shows reduced accuracy. In contrast, without back vanes, the hydraulic motion in the impeller rear chamber remains relatively stable, resulting in higher accuracy for formula-based axial force predictions. The calculation error between the two conditions (with/without back vanes) reaches 27.6%. Based on vibration mode characteristics and critical speed analysis, the pump is confirmed to operate within a safe region. The rotor system exhibits two similar adjacent natural frequencies differing by less than 1 Hz, with perpendicular vibration mode directions. Additionally, rotational speed fluctuations in the rotor system induce alternating critical speed phenomena when operating in this region. This study establishes a coupled analysis framework of “flow field stability–axial force calculation accuracy–rotor dynamic response”, quantifies the axial force calculation error patterns under different flow field conditions of a special pump type, supplements the basic data on axial force calculation accuracy for complex structure centrifugal pumps, and provides new theoretical insights and reference benchmarks for the study of hydraulic–mechanical coupling characteristics of similar fluid machinery. In engineering applications, it avoids over-design or under-design of thrust bearings to reduce manufacturing costs and operational risks. The revealed rotor modal characteristics, critical speed distribution, and frequency alternation phenomena can provide direct technical support for the optimization of operating parameters, vibration control, and structural improvement of pump units in industrial scenarios, thereby reducing rotor imbalance, bearing wear, and other failures. Full article
Show Figures

Figure 1

20 pages, 3938 KB  
Article
Comparative Structural and Hydraulic Assessment of a DN3000 Double Eccentric Butterfly Valve Blade Using a Coupled CFD–FEM Approach
by Xolani Prince Hadebe, Bernard Xavier Tchomeni Kouejou, Alfayo Anyika Alugongo and Desejo Filipeson Sozinando
Appl. Mech. 2026, 7(1), 7; https://doi.org/10.3390/applmech7010007 - 15 Jan 2026
Viewed by 87
Abstract
Large-diameter butterfly valves are essential control components in high-flow hydraulic systems, where blade geometry directly impacts operational reliability, energy efficiency, and lifecycle cost. This study presents an integrated structural–hydraulic optimization of a DN3000 Boving butterfly valve blade rated for a maximum operating pressure [...] Read more.
Large-diameter butterfly valves are essential control components in high-flow hydraulic systems, where blade geometry directly impacts operational reliability, energy efficiency, and lifecycle cost. This study presents an integrated structural–hydraulic optimization of a DN3000 Boving butterfly valve blade rated for a maximum operating pressure of 10 bar with comparative analysis of a conventional flat blade and an optimized curved blade. The work applies a CFD–FEM framework specifically to DN3000 Southern African valves, which is rare in the literature. Numerical simulations evaluated stress distribution, deformation, pressure losses, and flow stability under design and hydrostatic test conditions. The curved blade achieved a 58.6% reduction in peak von Mises stress, a 50% reduction in weight, a 22% reduction in load loss, and a 33% reduction in actuation torque requirements, while maintaining seal integrity. Cost analysis revealed a 50% reduction in material costs and simplification of manufacturing. The results confirm that the introduction of curvature significantly improves structural strength and hydraulic efficiency, thus providing a reproducible framework for the design of lighter and more economical valves in hydropower, municipal and industrial applications. Full article
Show Figures

Figure 1

12 pages, 3547 KB  
Proceeding Paper
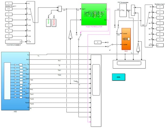
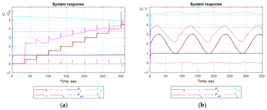
A Study on Fuzzy PID Controllers with a Parallel Structure for Electro-Hydraulic Servo System Control
by Georgi Mihalev, Stanimir Yordanov, Krasimir Ormandzhiev, Stefan Ivanov and Hristina Stoycheva
Eng. Proc. 2026, 122(1), 2; https://doi.org/10.3390/engproc2026122002 - 14 Jan 2026
Viewed by 94
Abstract
This paper presents the design of a fuzzy PID controller with a parallel structure for controlling an electro-hydraulic servo system. The main factors affecting control performance in electro-hydraulic systems are discussed in detail. The proposed fuzzy controller features a specific structure obtained through [...] Read more.
This paper presents the design of a fuzzy PID controller with a parallel structure for controlling an electro-hydraulic servo system. The main factors affecting control performance in electro-hydraulic systems are discussed in detail. The proposed fuzzy controller features a specific structure obtained through a coefficient transfer approach from a classical PID controller, enabling seamless integration of the fuzzy logic component and simplifying the tuning process. Relevant mathematical equations and dependencies are provided. The closed-loop system’s stability is analyzed using the BIBO (Bounded Input, Bounded Output) criterion. The designed controller is implemented in the MATLAB/Simulink 2019 environment and tested using a real-time measurement and control system. Graphical results are presented, illustrating the performance of the closed-loop system under step and sinusoidal reference signals. The obtained results confirm the qualities and proper tuning of the implemented controller. Full article
Show Figures

Figure 1

28 pages, 2953 KB  
Review
Barriers for Fish Guidance: A Systematic Review of Non-Physical and Physical Approaches
by Nicoleta-Oana Nicula and Eduard-Marius Lungulescu
Water 2026, 18(2), 225; https://doi.org/10.3390/w18020225 - 14 Jan 2026
Viewed by 95
Abstract
Protecting aquatic biodiversity while ensuring reliable hydropower production and water supply remains a core challenge for both water security and biosecurity. In this PRISMA-based systematic review, we synthesize evidence from 96 studies on fish guidance and deterrence at hazardous water intakes. We examine [...] Read more.
Protecting aquatic biodiversity while ensuring reliable hydropower production and water supply remains a core challenge for both water security and biosecurity. In this PRISMA-based systematic review, we synthesize evidence from 96 studies on fish guidance and deterrence at hazardous water intakes. We examine non-physical barriers, including acoustic and light cues, electric fields, bubble curtains, and chemical stimuli, as well as physical barriers such as racks, guidance structures, and nets or screens that aim to divert fish away from intakes and toward selective passage routes. Overall, guidance and deterrence performance is strongly species- and site-specific. Multimodal systems that combine multiple cues show the highest mean guidance efficiency (~80%), followed by light-based deterrents (~77%). Acoustic, electric, and bubble barriers generally achieve intermediate efficiencies (~55–58%), whereas structural devices alone exhibit lower mean performance (~46%), with substantial variability among sites and designs. Physical screens remain effective for larger size classes but can increase head loss and debris accumulation. By contrast, non-physical systems offer more flexible, low-footprint options whose success depends critically on local hydraulics, the sensory ecology of target species, and ambient environmental conditions. We identify major knowledge gaps relating to underlying sensory and behavioral mechanisms, hydraulics-based design rules, and standardized performance metrics. We also highlight opportunities to integrate advanced monitoring and AI-based analytics into adaptive, site-specific guidance systems. Taken together, our findings show that carefully selected and tuned barrier technologies can provide practical pathways to enhance water security and biosecurity, while supporting sustainable fish passage, improving invasive-species control, and reducing ecological impacts at water infrastructure. Full article
(This article belongs to the Section Biodiversity and Functionality of Aquatic Ecosystems)
Show Figures

Figure 1

Back to TopTop