Next Article in Journal
Design and Investigation of Powertrain with In-Wheel Motor for Permanent Magnet Electrodynamic Suspension Maglev Car
Previous Article in Journal
An Innovative Three-Dimensional Mathematical–Physical Model for Describing Load-Carrying Characteristic of Hydraulic Supports
Previous Article in Special Issue
Dynamic Modeling of Multi-Stroke Radial Piston Motor with CFD-Informed Leakage Characterization
 
 
Font Type:
Arial Georgia Verdana
Font Size:
Aa Aa Aa
Line Spacing:
Column Width:
Background:
Article

Volumetric Efficiency Prediction of External Gear Pumps Using a Leakage Model Based on Dynamic Clearances

1
Department of Mechanical System Engineering, Graduate School of Pukyong National University, 45, Yongso-ro, Nam-gu, Busan 48513, Republic of Korea
2
Department of Ocean Polytech, Korea Institute of Maritime and Fisheries Technology, Busan 49111, Republic of Korea
3
Department of Mechanical System Engineering, Pukyong National University, 45, Yongso-ro, Nam-gu, Busan 48513, Republic of Korea
*
Author to whom correspondence should be addressed.
Actuators 2026, 15(1), 56; https://doi.org/10.3390/act15010056
Submission received: 11 December 2025 / Revised: 31 December 2025 / Accepted: 14 January 2026 / Published: 15 January 2026

Abstract

External gear pumps are widely used in industrial hydraulic systems, but their volumetric efficiency can deteriorate significantly because of internal leakage, especially under high-pressure operating conditions. Conventional lumped parameter models typically assume fixed clearances and therefore cannot accurately capture the leakage behavior associated with pressure-induced deformation and wear. In this study, a dynamic clearance model for an external gear pump is developed and experimentally validated. Radial and axial clearances are measured in situ using eddy-current gap sensors over a range of operating conditions, and empirical correlation equations are identified as functions of pressure and rotational speed. These correlations are embedded into a tooth-space-volume-based lumped parameter model so that the leakage flow is updated at each time step according to the instantaneous dynamic clearances. The proposed model is validated against experimental measurements of volumetric efficiency obtained from a dedicated test bench. At 800 rev/min, the average prediction error of volumetric efficiency is reduced to 1.98% with the proposed dynamic clearance model, compared with 9.43% for a nominal static-clearance model and 3.35% for a model considering only static wear. These results demonstrate that explicitly accounting for dynamic clearance variations significantly improves the predictive accuracy of volumetric efficiency, and the proposed model can be used as a design tool for optimizing leakage paths and enhancing the energy efficiency of external gear pumps.

1. Introduction

External gear pumps are widely used in industrial hydraulic systems because of their simple structure, ease of manufacture, and high durability [1,2]. Despite these advantages, positive displacement gear pumps inherently exhibit a discrepancy between the theoretical and actual delivered flow due to the meshing characteristics of the gears. This discrepancy is mainly governed by internal leakage, friction losses, pressure fluctuations, and geometric eccentricity [3,4,5,6,7].
Involute gear profiles, despite such structural imperfections, offer high design freedom and low sensitivity of the meshing point to shaft eccentricity. However, the trapped volume formed in the two-point contact region of the gears induces local pressure peaks and reduces volumetric efficiency [4,5,8,9]. To alleviate this problem, relief grooves are typically machined on the sides of the bearing blocks, which help to relax pressure peaks but inevitably introduce additional leakage losses [9,10,11].
At the initial stage of pump operation, stress concentrations occur at the circular contact region between the gears and the housing. Therefore, a running-in process is required to expand the sealing area. Under excessively high pressure differences, however, abnormal wear can occur, so running-in should be carried out under limited pressure conditions. In other words, running-in is not merely a process of wearing down the contact surfaces but a process of forming a stable sealing region [1,2,5,12,13].
Manufacturing tolerances and geometric eccentricity of the pump directly affect the lubrication state and load distribution of the bearings. When the tolerances are large, the oil-film thickness decreases, which reduces the bearing support stiffness and increases vibration. Conversely, when the tolerances are excessively small, the propagation path of pressure waves becomes restricted and the pressure fluctuations in the discharge region are amplified [1,4,14,15,16]. In addition, under extremely high-pressure operating conditions, elastic deformation of the pump body and bearing components may occur, leading to an increase in internal gap sizes. Such deformation-induced gap enlargement can result in increased internal leakage and a consequent reduction in volumetric efficiency [17]. Therefore, when designing the clearances between the housing and gears and the bearing geometry, not only the mechanical stiffness of the structure but also the fluid compliance of the working fluid must be taken into account [1,4,15,18].
To analyze such coupled fluid and mechanical phenomena, previous studies have adopted geometric approaches to predict the volumetric efficiency and theoretical flow rate of external gear pumps. Early works simplified the gear tooth profile into a wedge-shaped geometry and used energy methods, but discrepancies remained between the predicted and instantaneous flow rates under actual operating conditions [3,6,19]. As a result, hybrid modeling approaches that combine hydrodynamic theory with numerical simulations have been actively investigated. Geometric analyses of continuous-contact gear pumps have shown that introducing helical gears can partially reduce flow ripple, although it cannot be completely eliminated in practice [20]. Numerical simulation studies have also analyzed the correlation between theoretical flow models and experimental results, and they have verified the validity of the models under practical operating conditions [21,22].
In external gear pumps, the pressure field propagates in the circumferential direction, and the resulting hydrodynamic and contact forces are transmitted to the shaft in an asymmetric manner [14,16,23]. This asymmetric pressure distribution is a key factor that directly influences the oil-film thickness on the side plates and the load distribution in the bearings. On this basis, lumped parameter models that integrate flow generation and leakage have been proposed. In these models, volume change, viscous losses, fluid compressibility, and internal leakage are treated within a unified system. Such models provide a framework for quantitatively predicting the actual delivered flow rate under varying operating conditions such as temperature, pressure, and rotational speed [24,25].
Subsequent studies further improved the reliability of numerical models by experimentally validating leakage models and incorporating viscous losses and pressure gradients into the analysis [7,9]. In eccentricity estimation models that couple internal leakage with bearing elasticity, the minute motion of the bearings was identified as a factor that directly affects the minimum film thickness and vibration response [14,15]. By extending the pressure distribution model in radial grooves to a nonlinear formulation, researchers evaluated the dynamic load-carrying capacity and stiffness variations in the bearing [16]. To investigate the effect of wear on volumetric efficiency and leakage characteristics, Novak et al. [13] conducted long-term endurance tests using real wear particles and artificial test dust, and they quantitatively established the correlation between wear coefficients and internal leakage. This study clarified the differences in wear behavior between accelerated test conditions and actual industrial environments and analyzed the mechanisms of volumetric efficiency degradation. In a gap-sensor-based dynamic experiment on piston pumps, the micro-displacement between the cylinder block and the valve plate was measured in a non-contact manner using eddy-current displacement sensors, and the dynamic displacement and vibration responses under varying pressure conditions were analyzed [26]. This work experimentally demonstrated the coupled behavior between oil-film thickness and pressure response (fluid–structure interaction) and supports the validity of the gap-sensor-based measurement approach adopted in the present study. More recently, Torrent et al. [27] proposed a dynamic model for the journal bearing and bush of an external gear pump and experimentally measured the oil-film thickness between the gear and the bearing using a laser displacement sensor. They identified the correlation between bearing eccentricity and lubrication state and quantitatively evaluated the pressure response of the oil film and the load-equilibrium behavior.
Recent studies have further investigated the influence of internal clearance characteristics on leakage behavior and efficiency performance in hydraulic pumps. Mitov et al. analyzed the effect of radial gap size on the flow rate and volumetric efficiency of an external gear pump through combined numerical and experimental approaches, confirming that clearance dimensions play a critical role in pump performance under different operating conditions [28]. In addition, recent studies on clearance seals in rotating machinery have emphasized the importance of clearance geometry and operating condition-dependent effects on leakage and dynamic behavior, highlighting the broader relevance of clearance-related phenomena in pump and seal systems [29].
Although previous studies have experimentally investigated oil-film behavior, wear characteristics, and fluid–structure interaction, real-time verification of how internal leakage flow and pressure distribution change under actual operating conditions where eccentricity and wear coexist remains limited. Therefore, in this study, dynamic clearances that vary with pressure and rotational speed are measured using gap sensors, and a lumped parameter model that incorporates these dynamic clearances is constructed. The simulation results are then compared with experimental data. By analyzing the correlations among pressure distribution, leakage flow, and bearing load variation under realistic operating conditions, a high-fidelity leakage model that reflects experimentally based dynamic clearance variations is developed. The proposed approach provides a quantitative basis for accurately predicting volumetric efficiency and energy losses in hydraulic pumps and for the design of high-efficiency pumps.
The simulation model proposed in this study enables the implementation of pressure- and rotational speed-dependent dynamic internal clearances within a one-dimensional simulation framework, without relying on computationally expensive three-dimensional CFD analyses. Therefore, the proposed approach is expected to be of particular interest to designers and simulation engineers working on external gear pumps and electro hydraulic systems. It can be effectively applied to early-stage performance evaluation, leakage analysis, and design optimization, while improving modeling accuracy and reducing computational cost in industrial pump and system-level simulations.
The main contribution of this study lies in the experimental measurement and modeling of pressure- and speed-dependent dynamic clearances in an external gear pump. Unlike conventional approaches that assume fixed clearances or empirical leakage coefficients, the proposed method directly incorporates experimentally measured radial and axial clearances into a one-dimensional simulation model. By establishing empirical correlations for the dynamic clearance variations and integrating them into the leakage model, the proposed framework enables more accurate prediction of volumetric efficiency degradation under high-pressure operating conditions.

2. Dynamic Clearance-Based Fluid Modeling Framework

In this section, the leakage flow and theoretical flow rate of the external gear pump are modeled by considering the control volume that is formed after the running-in process and the pressure propagation inside this volume. During running-in, surface deformation occurs between the gear flanks and the housing, and a thin oil film is formed. As a result, the actual fluid domain deviates from the initial design geometry. Therefore, a combined approach that couples a control-volume-based geometric analysis with a pressure distribution model is adopted in order to achieve accurate flow prediction. Figure 1 shows an exploded view of the target external gear pump and its main components.

2.1. Definition of Fluid Domain

After the running-in process, slight wear and surface deformation between the gear flanks and the housing walls modify the fluid-occupied region inside the pump compared with the initial state. The fluid behavior in the pump can therefore be defined in terms of the rate of change in the control volume and the leakage flow rate,
Q t o t a l = Q t h Q l e a k
where Q t o t a l is the net discharge flow rate delivered by the pump to the external hydraulic circuit, Q t h is the theoretical flow rate associated with the rate of change in the control volume, and Q l e a k is the leakage flow rate through the axial, radial, and tip clearances. The flow inside the control volume can be written as
d V d d t = d V i , 1 d t d V o , 1 d t + d V i , 2 d t d V o , 2 d t
The first and second terms on the right-hand side represent the inflow and outflow volume-change rates in the tooth spaces of the driving gear and the driven gear, respectively. In other words, the instantaneous rate of volume change inside the control volume, dVd/dt, provides the physical basis for defining the theoretical flow rate of the pump. Here, V d denotes the total control volume of the pump (displacement volume), V i , 1   and V i , 2 are the volumes of the tooth spaces of the driving and driven gears, and V _ o is the volume of the meshing region (trapped volume).
Figure 2 illustrates the geometric definition of the control volume and the associated volume changes. The control volume includes the volume changes in the tooth spaces of both gears as well as the discharge volume change in the meshing region.
The actual fluid domain formed after running-in depends on the geometry of the leakage paths and the variations in oil-film thickness, and the control-volume boundary is therefore dynamic. In this study, the control volume defined in Figure 2 is used as the reference domain, and the average oil-film thickness is incorporated when defining both the leakage-path model and the theoretical flow model. The rate of change in this control volume is used as a key physical quantity that quantitatively describes the flow-generation mechanism of the pump.

2.2. Theoretical Flow Rate Equation

The displacement of the control volume varies with the gear rotational angle θ , and the theoretical flow rate can be expressed as
Q t h = d V d d t
The volume-change rates of the individual tooth spaces are given by Equations (4) and (5),
d V i , 1 d t = b 2 r a 1 2 r f 1 2 d ψ 1 d t  
d V i , 2 d t = b 2 r a 2 2 r f 2 2 d ψ 2 d t  
Here, r a 1 and r a 2 are the addendum radii of the driving and driven gears, respectively, and r f 1 and r f 2 are their dedendum radii. Here, b is the gear width. ψ 1 and ψ 2 denote the angular positions, measured from the inlet-port centerline, at which each tooth space communicates with the ports. The time derivative d ψ / d t corresponds to the angular velocity of the gears.
By summing the volume-change rates of the two tooth spaces and the meshing region, the overall rate of change in the control volume is obtained as
d V d d t = d V i , 1 d t + d V i , 2 d t + d V o d t
Equations (3)–(6) are based on the volumetric variation in external gear pumps reported in [3]. The instantaneous theoretical flow rate as a function of gear rotational angle θ is then defined as
Q t h θ = d V d d t θ
This expression is useful for analyzing the theoretical flow rate and pulsation pattern of the pump, and it is employed in the comparative analysis with the leakage model and the experimental flow rate data.

2.3. Pressure Propagation and Leakage-Path Modeling

The control volume includes the small clearances between the gear flanks and the housing and the thin clearances between the gear side faces and the bearing blocks (side plates). These clearances form the main internal leakage paths that connect the high-pressure discharge region to the low-pressure suction region of the pump. To model this leakage flow, it is assumed that viscous resistance dominates the flow behavior, and the widely used flow model between parallel plates is adopted.
In this model, the clearance is much smaller than the length of the leakage path, and the flow is assumed to be laminar. Under these conditions, the leakage flow driven by the pressure gradient Δ P between the two plates can be approximated by Poiseuille flow, which is expressed as
Q l e a k = Δ P b h 3 12 μ l
where Q l e a k is the leakage flow rate, Δ P = p i p o is the pressure difference between the inlet and outlet of the leakage path, h is the clearance, μ is the dynamic viscosity of the working fluid, and l is the length of the leakage path. In the simulation model presented in Section 3, the various leakage paths shown in Figure 3 and listed in Table 1 (TLN, TLP, BPN, BPP, BPL, and others) are modeled as variable orifices based on this laminar parallel-plate relation.

2.4. Trapped Volume Modeling

In the meshing region of an external gear pump, a trapped volume is formed where the fluid is temporarily confined between two pairs of meshing gear teeth. This volume is isolated from both the inlet and outlet chambers and undergoes periodic volume variation as the gears rotate. Figure 4 schematically illustrates the trapped volume and its connection to the inlet and outlet ports via the relief groove. Figure 4a shows the sequential connection of the trapped volume to the inlet and outlet sides as the rotational angle changes, while Figure 4b presents the corresponding variation in the trapped area. These schematics are provided to support the subsequent modeling of trapped volume behavior.
At the beginning of the rotation, the trapped volume is connected to the inlet region, and the pressure remains low. As the meshing progresses, the connection to the inlet is cut off, and the trapped volume opens toward the outlet side. The volume then decreases, and the pressure rises. When a relief groove is present, the connection area increases gradually, which mitigates the pressure peak.
Figure 4a in particular shows, with respect to the line of action of the gear tooth profiles, which of the inlet or outlet chambers is connected to the trapped volume at each stage. The contact path from the starting point T1 to the end point T2 along the line of action is divided into segments a–e, and the connection state between the trapped volume and the external flow paths differs in each segment. In segments a–b, two-point contact with the inlet side is maintained and the pressure remains low. In segments b–c–d, when the contact point is around the pitch point, the trapped volume becomes completely isolated, its volume reaches a minimum, and the pressure rises sharply. In segments d–e, the trapped volume reconnects to the outlet side. If a relief groove is present, the connection area increases gradually in this region and the pressure peak is reduced.
The pressure inside the trapped volume is given by
d p t d θ = β e V t θ d V t d θ
where p t is the pressure inside the trapped volume,   V t θ is the trapped volume as a function of the rotational angle θ , and β e is the bulk modulus of the working fluid, which determines how sensitively a reduction in volume is converted into a pressure increase. This equation assumes that the fluid inside the trapped volume is perfectly sealed without leakage so that the volume reduction caused by gear rotation directly leads to a pressure rise.
The rate of change in the trapped volume is determined by the motion of the contact point along the line of action between the two meshing gear tooth profiles and can be written in a geometric form as
d V t d θ = A e f f θ r m
where A e f f θ is the effective cross-sectional area that varies with the rotational angle and r m is the mean radius of the contact point on the tooth profiles.
By integrating Equation (10), the trapped volume as a function of rotational angle is obtained as
V t θ = V t , 0 + 0 θ d V t d θ d
where V t , 0 is the initial trapped volume. If a relief groove is not provided, the regions where d V t / d θ < 0 produce a rapid increase in pressure.

3. Numerical Simulation Model

In this section, the control-volume-based flow equations defined in Section 2 are implemented numerically by constructing a tooth-space-volume (TSV)-based lumped parameter model. Each TSV represents a single gear tooth space, and the transient pressure and flow in each TSV are calculated through its connections with ports and leakage paths. The numerical simulations are carried out in the Amesim environment and are designed based on a lumped parameter approach.
Each tooth space of the driving and driven gears is defined as an independent control volume. The connections between each TSV and the inlet port (LP), outlet port (HP), high-pressure and low-pressure relief grooves, and adjacent TSVs are represented as equivalent orifices whose opening areas vary with the gear rotational angle. These relationships are illustrated in Figure 5. Figure 5a shows a schematic representation of the connection paths between TSVs, ports, and leakage paths, and Figure 5b shows the equivalent flow-passage areas as functions of the rotational angle for a single TSV during one revolution. In this figure, A θ denotes the equivalent orifice area between a TSV and the connected port or adjacent TSV as a function of the rotational angle θ . The opening area of each connection is determined geometrically by the relative position between the gear tooth profiles along the line of action and the relief grooves on the bearing blocks. As the gear rotates, the TSV experiences a sequence in which its connection to the inlet port is closed and its connection to the outlet port is opened. The gradual variation in the connection area in the meshing region reflects the shape of the relief groove, which is designed to mitigate excessive pressure spikes. In this study, these opening areas are accurately extracted from a three-dimensional CAD model and implemented as lookup tables in Amesim so that the instantaneous flow between TSVs and ports can be calculated.
The mass conservation in each TSV is expressed by Equation (12).
d p i d t = β e V i Q i j d V i d t
Here, V i is the instantaneous volume of the i-th tooth space (TSV) and Q i j is the flow rate between adjacent control volumes. Both V i and the equivalent orifice area A θ vary with the gear rotational angle, and these geometric quantities are extracted from the three-dimensional CAD model and provided to Amesim in tabulated form. The instantaneous flows Q i j are then computed in the simulation from A θ , the local pressure difference, and the fluid properties.
Figure 5 shows the configuration of the TSV connections and the variation in the equivalent flow areas with rotational angle, and Table 1 summarizes the definitions of the TSV connection paths and the governing flow equations. In Table 1, P (TLP, BPP) denotes connections with the previous TSV in the direction of rotation, and N (TLN, BPN) denotes connections with the following TSV. As the gear rotates, the opening areas of the ports and grooves change periodically and act as the main control parameters for the flow rates between TSVs. In Amesim, these relationships are defined in table form and are updated according to the instantaneous pressure conditions.

Definition of Simulation Cases

To evaluate the accuracy of the proposed simulation model, its predictions are compared with the experimental results (EXP) in Section 5. For this purpose, three different simulation cases are defined according to how the leakage clearances are treated.
(1)
NTD (Non-Track-Depth) model—baseline model
The NTD model represents the most basic approach. In this model, the nominal clearances specified in the pump design drawings are used directly as the leakage clearances. The radial and axial clearances are assumed to be constant values that do not change with operating conditions such as pressure or rotational speed. This corresponds to the fixed-clearance assumption commonly adopted in many previous studies and serves as the baseline case in this work.
(2)
TD (Track-Depth) model—static wear model
The TD model is a static model that incorporates the effects of running-in operation and wear, as described in Section 1. Previous experimental work has measured the track depth generated on the housing inner surface after the running-in process and reported that the depth varies non-uniformly from a minimum of 1.6 µm to a maximum of 70.3 µm across the tooth surface [30]. In the present study, the TD model reflects this static wear by defining the radial clearance distribution based on the measured track depth, following the same approach. In addition, the axial clearance between the gear side faces and the bearing blocks is assigned static values that decrease from 3 µm to 1 µm as the inlet–outlet pressure difference increases so that the reduction in axial clearance under higher pressure is represented. However, this model still treats the clearances as fixed for each pressure condition and does not account for the fact that the clearances change dynamically with operating conditions such as pressure and rotational speed.
(3)
TDwithFX (Dynamic model with experimental correlations)
The TDwithFX model is a dynamic model based on experimental correlations. The key idea is to take the experimentally derived dynamic clearance correlations from Section 4 and embed them directly into the Amesim supercomponent shown in Figure 6. In other words, in the leakage model of Section 2.3, the clearance h used in the laminar parallel-plate relation in Equation (8) is no longer treated as a constant. Instead, the radial and axial dynamic clearances are calculated in real time from the current pressure and rotational speed using the correlation equations obtained from the gap-sensor experiments. The leakage flow is then updated at each time step according to these instantaneous dynamic clearances. In this way, the TDwithFX model reflects both the static wear distribution and the additional dynamic variation in the clearances under actual operating conditions. Table 2 provides a concise comparison of the leakage gap models considered in this study.
Figure 6 illustrates the structure of the correlation-based leakage supercomponent in Amesim. The final simulation model constructed in Amesim is shown in Figure 7. The model consists of the external gear pump module based on the TSV representation, the correlation-based leakage supercomponent that calculates the dynamic clearances and leakage flows, the driving motor and external hydraulic circuit, and the sensors that measure pressure and flow. The model calculates the pressure ripple, average volumetric efficiency, and instantaneous flow waveforms under the specified operating conditions. The validity of the simulation model is assessed by comparing these simulation results with the experimental measurements presented in Section 5.

4. Experimental Setup and Procedure

4.1. Experimental Setup

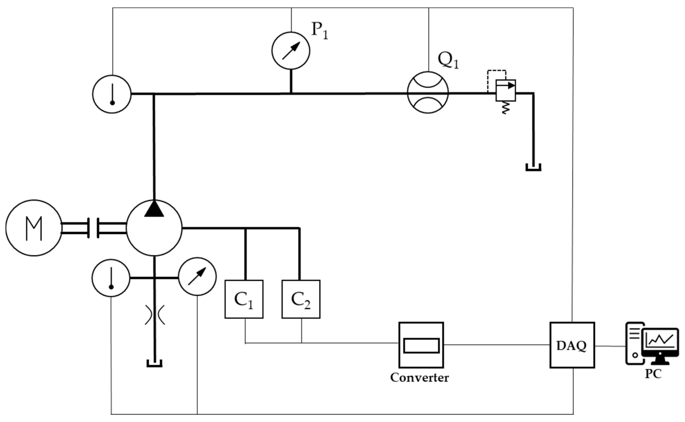
To validate the reliability of the proposed simulation model and to measure the key parameters, namely the radial and axial dynamic clearances, an experimental test bench was constructed. The test bench consists of three main parts: the driving unit, the measurement unit, and the data acquisition unit. Figure 8 shows a schematic of the overall system configuration, and Figure 9 presents photographs of the assembled test bench.
In the driving unit, the test pump is driven by an AC motor, which controls the discharge pressure and rotational speed of the pump. In the measurement unit, non-contact eddy-current gap sensors (PU-02A; AEC, Tokyo, Japan) are used to measure the dynamic clearances inside the pump. As shown in Figure 9, gap sensors are installed on the pump casing at the inlet and outlet sides to measure the radial clearance between the gear tooth tips and the housing inner wall. In addition, gap sensors are mounted on the end cover to measure the axial clearance between the gear side face and the bearing block. The figure also shows the threaded holes machined for sensor insertion inside the pump housing. The signal processing and data acquisition chain, from the gap sensors to the control PC, is described in the text.
The analog output signals from the sensors are converted and amplified into voltage signals by a dedicated converter (5502A; AEC, Tokyo, Japan). All measurement signals are then collected by a data acquisition device (MicroLabBox; dSPACE GmbH, Paderborn, Germany). Each channel is digitized in the DAQ device and transferred to a control PC, where the signals are synchronized and stored in real time using the ControlDesk 2023-B software. Table 3 summarizes the main specifications of the pressure sensor, flow meter, and gap sensors used in the experiments.
The external gear pump investigated in this study is equipped with journal bearings to support the rotating shafts. In addition, the pump adopts a pressure-balanced side plate structure for axial clearance compensation, as commonly used in external gear pumps. However, this structure operates as a passive compensation mechanism and does not involve actively controlled systems such as floating bearing blocks. As a result, variations in the internal clearances arise from the combined effects of operating pressure and rotational speed, which induce elastic deformation and dynamic behavior of the pump components, even in the presence of the pressure-balanced side plates. This behavior is consistent with previous studies on pressure-compensated side plate mechanisms in external gear pumps [31].

4.2. Experimental Conditions

The experiments were conducted under a set of operating conditions to emulate the actual working environment of the pump. The working fluid was ISO VG 46, and the oil temperature was maintained at 43 °C. The discharge pressure was set to four levels of 25, 50, 75, and 100 bar, and the rotational speed was set to three levels of 600, 700, and 800 rev/min. These 12 operating conditions were used to derive the dynamic clearance correlation equations presented in Section 4.3. The pressure levels of 25, 50, 75, and 100 bar were selected to ensure stable and repeatable operating conditions, since the pump housing and end cover were locally modified to install gap sensors. As the sensor insertion required machining holes directly into the pump components, operating the pump at excessively high pressures could potentially affect structural stability or lead to unintended leakage behavior. Therefore, the selected pressure range represents a conservative and reliable operating regime for deriving pressure-dependent clearance correlations.
For the validation of the simulation models in Section 5.2, an additional set of experiments was carried out. In this case, separate test data at 800 rev/min and higher discharge pressures of 61, 123, 184, and 245 bar were acquired and used to compare the simulated and measured volumetric efficiencies.

4.3. Data Processing

Measurement uncertainty is inevitably associated with the experimental results presented in this study. The pressure, flow rate, and internal clearances were measured using calibrated sensors whose specifications are summarized in Table 3. The uncertainty of the pressure and flow measurements arises mainly from sensor nonlinearity and repeatability, while the gap measurements are additionally influenced by sensor resolution, mounting tolerance, and mechanical vibration.
To reduce the influence of measurement noise and transient effects, only data recorded under stabilized operating conditions were used for analysis, and time-averaged values over multiple gear rotation cycles were employed in the derivation of the clearance correlation equations. Although these uncertainties may affect the absolute values of the measured quantities, the observed trends and relative comparisons between different operating conditions remain robust and consistent.
The measured raw data contain noise and pulsation components and are therefore not directly suitable as input parameters for the simulation model. The primary goal of the data processing procedure is to derive experimental correlation equations that can be used as input to the TDwithFX simulation model defined in the Definition of Simulation Cases Section. For this purpose, the raw signals acquired through the setup shown in Figure 8 and Figure 9 are refined through a three-step process, and empirical correlations are identified based on the processed data.

4.3.1. Raw Data Extraction

Pressure, speed, and clearance-related signals were acquired under a total of 12 operating conditions using the data acquisition system described in Figure 8 and Figure 9 and Table 3. At the beginning of the pump operation, the oil temperature and system pressure exhibit transient behavior and are not stabilized. To eliminate the influence of these uncertainties, only data recorded after the system had reached a steady state were considered. For each operating condition, approximately 3 s of data after system stabilization was extracted and used for analysis.
Figure 10 shows examples of the raw signals obtained from the clearance measurement system. Figure 10a presents the relative radial displacement measured between the gear tooth tip and the reference surface, rather than the radial clearance itself. The displacement signal contains periodic variations induced by gear tooth rotation as well as high-frequency noise components. Figure 10b shows that the axial clearance signal is also affected by measurement noise and mechanical vibrations.
To obtain representative clearance values suitable for simulation input, the tooth tip referenced radial clearance was calculated by subtracting the installation related offset from the measured displacement signal, and the mean value under steady-state conditions was used as the representative clearance. The resulting mean radial clearance values for all operating conditions are summarized in Table 4. As a representative example, at 800 rev/min, the average radial clearance was evaluated as 35.79, 36.28, 36.77, and 37.26 µm at discharge pressures of 25, 50, 75, and 100 bar, respectively. These values fall within a physically reasonable range when compared with track-depth measurements reported in previous studies on external gear pumps.
For comparison, the axial clearance was evaluated directly from the experimental measurements in the same manner. Based on the steady-state-averaged experimental data, the mean axial clearance was approximately 21.78, 22.05, 22.36, and 22.73 µm at discharge pressures of 25, 50, 75, and 100 bar, respectively. No statistically significant dependence of the axial clearance on rotational speed was observed within the investigated operating range. These experimentally obtained axial clearance values were subsequently used to derive the pressure-dependent axial clearance correlation presented in Equation (14).

4.3.2. Data Pre-Processing and Smoothing

The 3 s segments of stabilized data still contain high-frequency components originating from gear meshing, hydraulic pulsation, and sensor noise. However, the parameter required for the TDwithFX model is not these individual pulsation components but a single average clearance that represents each pressure and speed condition. To obtain this representative value accurately, one revolution of the pump was first extracted from the 3 s stabilized data for each operating condition.
An adjacent-averaging smoothing technique [32] was then applied to the one-revolution data. This method is a type of moving-average filter that calculates the arithmetic mean of a specified number of neighboring data points. Since the objective of this study is to obtain a stable average clearance that is representative of each operating condition, a simple and robust low-pass filter that effectively attenuates high-frequency variations, such as electrical noise, is appropriate. The parameter “Points of Window” was set to 5, which was determined to provide a good balance between noise suppression and preservation of the underlying waveform without introducing excessive distortion. This window size corresponds to a small fraction of one tooth passing period and was selected to suppress measurement noise while preserving the pressure-dependent clearance trend.
The smoothing filter was applied before computing the simple average of the one-revolution data. In this way, the influence of noise spikes on the final average value is minimized, and distortion of the average clearance is avoided, which improves the reliability of the processed data. The overall mean of the smoothed one-revolution data was calculated and used as the final average clearance representing each operating condition. These average clearances are used in Section 4.3.3 to derive the correlation equations.

4.3.3. Correlation Equation Derivation

In this study, the gap-sensor measurements obtained from the radial and axial clearance experiments were used to establish mathematical relationships between the operating conditions (rotational speed and pressure) and the measured clearances. Depending on the purpose of each experiment and the characteristics of the data, different data-processing and regression techniques were applied. The resulting correlation equations are used as dynamic clearance inputs in the TDwithFX simulation model.
Multiple Linear Regression Model for the Radial Dynamic Clearance
The objective of the radial clearance experiment is to analyze the combined influence of pump rotational speed and system pressure on the radial clearance. For this purpose, data were collected under 12 operating conditions, corresponding to three speeds of 600, 700, and 800 rev/min and four pressure levels of 25, 50, 75, and 100 bar, and a multiple linear regression analysis was performed.
As the gear teeth rotate, the measured radial displacement signal exhibits periodic variations associated with the passage of the tooth tip and root relative to the reference surface. Since the minimum clearance at the tooth tip has the most dominant effect on the internal leakage of the pump, this quantity was extracted from the one-revolution data. The MATLAB R2024b findpeaks function was applied to the inverted signal to detect all local minima, and the arithmetic mean of these minima was defined as the “mean tooth tip clearance” for each operating condition. In this way, a set of 12 data points was obtained.
To model the effect of the two independent variables, rotational speed and pressure, on the dependent variable, clearance, a three-dimensional surface fitting approach was adopted. The fit function in MATLAB was used to apply a first-order polynomial model (linear polynomial, poly1), which corresponds to fitting a plane in the clearance direction (Z axis) as a function of speed (X axis) and pressure (Y axis). In the case of the radial clearance, the shaft is subjected to hydrodynamic forces that increase with rotational speed and to side loads that increase with pressure. Within the operating range considered in this study, it is reasonable to approximate the combined influence of these two main factors using a first-order linear model. Therefore, the dynamic correlation equation for the radial clearance as a function of rotational speed and pressure is finally obtained as Equation (13).
h r a d = 34.01 + 0.001611 n + 0.01966 P
where h r a d is the radial dynamic clearance in μm, respectively, n is the rotational speed in rev/min, and P is the discharge pressure in bar.
Polynomial Regression Model for the Axial Dynamic Clearance
The objective of the axial clearance experiment is to investigate in more detail how pressure variations under a given operating condition affect the axial clearance. The axial clearance is assumed to reflect the average motion of the entire gear side face rather than the local behavior at the tooth tip or root.
In this analysis, measurements acquired at four pressure levels of 25, 50, 75, and 100 bar were used. Unlike the radial clearance analysis, the tooth tip positions were not identified separately. Instead, all sensor data over one revolution were averaged arithmetically, and this value was defined as the “overall mean clearance” for each pressure condition. This procedure yields four data points representing the overall mean axial clearance at each pressure.
Both a first-order linear model (poly1) and a second-order polynomial model (poly2, quadratic) were fitted to these four data points, and their goodness-of-fit was compared using the coefficient of determination (R-squared). The linear model yielded an R-squared of approximately 0.9960, indicating very high linearity, whereas the quadratic model achieved an R-squared of approximately 1.0000 and described the four data points almost perfectly. To reflect the tendency of the axial clearance to increase more rapidly with increasing pressure, the second-order polynomial model was therefore adopted as the final model. In the case of the axial clearance, increasing pressure can cause nonlinear deformation or tilting of the gear side face and the bearing block. The adoption of the quadratic model is consistent with this possible nonlinear behavior and is also supported by the higher R-squared value compared with the linear model. The final correlation equation derived from this process is given by Equation (14), which expresses the axial dynamic clearance as a quadratic function of pressure.
h a x = 3.597 × 10 5 P 2 + 0.008162 P + 21.55
where h a x is the axial dynamic clearance in μm.

5. Results and Discussion

5.1. Simulation Results

In this section, the predictive accuracy of the three simulation models NTD, TD, and TDwithFX defined in Section 3 is evaluated using the experimental data obtained in Section 4. The primary evaluation metric is the volumetric efficiency, and the simulations were carried out at rotational speeds between 600 and 800 rev/min and discharge pressures between 25 and 250 bar.
Figure 11 shows the volumetric efficiency as a function of discharge pressure at 800 rev/min for the three simulation models NTD, TD, and TDwithFX and for the experiment EXP. All three models show a decreasing trend of volumetric efficiency with increasing pressure. However, the NTD curve starts from a higher efficiency level and remains clearly separated from the experimental data over the entire pressure range. In contrast, the TD and TDwithFX models are relatively close to the experimental values in the low-pressure region, and the TDwithFX curve in particular maintains a slope that is very similar to that of the experiment up to 245 bar.
In the experiment, the volumetric efficiency also decreases as the pressure increases and drops to slightly below 90% at 245 bar, indicating that efficiency deterioration in the high-pressure region is relatively strong. The TDwithFX model reproduces this faster decrease in volumetric efficiency with increasing pressure more clearly than the NTD and TD models. While the NTD and TD models show only a gentle decline in volumetric efficiency, the TDwithFX curve exhibits a similar downward slope to the experimental data over the entire pressure range. This suggests that incorporating the pressure-dependent dynamic variations in the radial and axial clearances into the model is essential to capture the characteristic efficiency drop observed in the high-pressure region.
Despite this improvement, noticeable discrepancies between the simulation results and the experimental data remain, particularly in the high-pressure region. These differences are mainly attributed to the inherent limitations of the one-dimensional simulation approach adopted in this study. While the proposed model can capture the average leakage behavior and pressure-dependent trends in volumetric efficiency based on measured internal clearances, it cannot fully represent complex three-dimensional flow phenomena. Such phenomena include local vortex formation, flow separation, and self-priming effects associated with three-dimensional geometry.

5.2. Experimental Validation

In this subsection, the three simulation models NTD, TD, and TDwithFX introduced in Section 3 are quantitatively validated against the experimental results. The validation is based on the volumetric efficiency measured at 800 rev/min at four discharge pressures of 61, 123, 184, and 245 bar, and the prediction error is evaluated using the difference between the experimental and simulated volumetric efficiencies. The errors for each model and pressure condition are summarized in Table 5. For each operating condition, the pump was allowed to reach a steady-state condition, and approximately 3 s of stabilized measurement data were extracted and analyzed. The values reported in Table 5 therefore represent steady-state operating behavior rather than instantaneous measurements.
The NTD model, which uses nominal fixed clearances, shows the largest discrepancies from the experimental data. Over the entire pressure range, the NTD model consistently overestimates the volumetric efficiency, and the magnitude of this overestimation increases as the pressure rises. As a result, the NTD model exhibits an average prediction error of 9.43%, indicating that a fixed-clearance assumption based solely on design tolerances is insufficient to reproduce the actual leakage behavior of the pump under realistic operating conditions.
The TD model, which incorporates the static wear distribution after running-in, reduces the prediction error compared with the NTD model. By reflecting the measured track depth on the housing inner surface and the pressure-dependent reduction in the axial clearance, the TD model captures part of the efficiency degradation due to wear and deformation. Consequently, its average prediction error is reduced to 3.35%. Nevertheless, noticeable errors remain, particularly at higher pressures, because the clearances are still treated as static values for each operating condition and their dynamic variation with pressure and rotational speed is not fully represented.
The TDwithFX model proposed in this study achieves the highest agreement with the experimental results. By directly embedding the experimentally derived dynamic clearance correlation equations into the leakage model, the radial and axial clearances are updated in real time according to the instantaneous pressure and rotational speed. This approach enables the model to reproduce the pressure-dependent increase in internal leakage more accurately. As a result, the TDwithFX model shows an average prediction error of 1.98%, which is the smallest among the three models, and maintains low errors at all four pressure levels. These results demonstrate that the dynamic clearance model based on gap-sensor measurements significantly improves the predictive accuracy of volumetric efficiency compared with models that consider only nominal clearances or static wear. Therefore, the TDwithFX model can be regarded as a reliable analysis tool for evaluating the energy efficiency of external gear pumps and for supporting the design of their leakage paths.

5.3. Flow and Pressure Pulsation Analysis

As discussed in Section 3, the proposed simulation model can predict not only the mean volumetric efficiency but also the flow- and pressure-ripple characteristics. Figure 12 and Figure 13 present the frequency spectra of the outlet flow rate and outlet pressure, respectively, at a rotational speed of 2500 rev/min and discharge pressures of 61, 123, 184, and 245 bar. The external gear pump used in this study has z = 12 teeth per gear; therefore, the gear-meshing frequency is
f m = z n 60 ,
which yields f m = 500 Hz at n = 2500 rev/min. In external gear pumps, the dominant delivery ripple is often observed at
f d r = 2 z n 60 = 2 f m ,
because both gears contribute to periodic discharge events.
From the results shown in Figure 12 and Figure 13, the most dominant peak appears at approximately 1000 Hz, which corresponds to the fundamental delivery-ripple frequency f Q ( = 2 f m ) for z = 12 at n = 2500 rev/min. This peak reflects a kinematic pulsation associated with the periodic opening/closing of displacement chambers and porting events. A secondary component around 500 Hz corresponds to the gear-meshing frequency f m . At f Q , all three models (NTD, TD, and TDwithFX) predict similar amplitude levels. However, distinct differences between the models are observed in the harmonic components. In the pressure spectra shown in Figure 13, the NTD model tends to predict higher amplitudes than the TD and TDwithFX models at frequencies around 500, 1500, and 2000 Hz. A similar tendency is observed in the flow spectra of Figure 12, particularly near 500 and 2000 Hz. In these frequency ranges, the TD and TDwithFX models, which account for track-depth and dynamic clearance variations, reproduce additional damping of secondary pulsation components, suggesting that leakage paths act as a dissipative element for high-frequency pressure and flow fluctuations.
These results imply that the TDwithFX model may be closer to the actual physical behavior of the pump not only in terms of the mean volumetric efficiency but also with respect to its dynamic characteristics. Nevertheless, only the volumetric efficiency has been experimentally validated in the present study, and no direct measurements of the flow and pressure pulsations are available for comparison at this stage. A more rigorous validation of the pulsation predictions will require dedicated experiments to acquire high-resolution time-series data of the outlet flow rate and pressure, which is planned as future work.

5.4. Discussion on Leakage-Path Design

The results presented in this chapter provide three important insights into the design of leakage paths in external gear pumps.
First, it is necessary to consider variations in the dynamic clearance as a key factor governing internal leakage. The validation results in Section 5.2 showed that the prediction accuracy of volumetric efficiency is significantly improved when the experimentally derived dynamic radial and axial clearances are incorporated into the leakage model. The experimental correlations revealed that the radial clearance tends to decrease as the discharge pressure and rotational speed increase, whereas the axial clearance increases nonlinearly with pressure. This behavior can be interpreted as the combined effect of hydrodynamic forces that push the gears toward the housing and the elastic deformation of the mechanical structure under high-pressure loading. Therefore, when designing the clearances between the gears, housing, and bearing blocks, it is important to not only specify nominal tolerances but also account for the pressure-dependent dynamic behavior of these clearances, because it directly affects the leakage flow and volumetric efficiency.
Second, the study confirms the effectiveness of using a high-fidelity simulation model to predict design variables related to leakage paths. One of the main engineering contributions of this work is the construction of a TSV-based lumped parameter model that incorporates experimentally derived dynamic clearance correlations. This model enables designers to evaluate in advance how changes in geometric parameters, such as radial and axial clearances, bearing geometry, and relief groove configuration, influence volumetric efficiency and pulsation characteristics over a wide range of operating conditions. In other words, the proposed model supports a shift from a prototype-based, empirically driven design process to a prediction-based design process and demonstrates its potential as a reliable analysis tool for optimizing leakage paths in external gear pumps.
Third, the developed model can serve as a basis for the design of bidirectional external gear pumps. In bidirectional pumps, as mentioned in Section 1, the configuration of the relief grooves and unloading grooves must be carefully designed so that the pump can operate stably when the flow direction is reversed. The dynamic clearance-based leakage model proposed in this study can be extended to analyze how different groove geometries and clearance distributions affect pressure peaks and pulsations during flow reversal. By using the model to quantitatively evaluate the influence of design changes on volumetric efficiency and transient pressure peaks, it is expected that the design of relief grooves and leakage paths for bidirectional external gear pumps can be optimized to reduce pressure spikes and improve overall energy efficiency.

6. Conclusions

This study developed and experimentally validated the TDwithFX model, a dynamic clearance-based lumped parameter model for predicting the volumetric efficiency and energy loss of external gear pumps. The model incorporates pressure- and speed-dependent variations in radial and axial clearances caused by gear eccentricity and wear during operation, and it was implemented in an Amesim environment. Compared with the conventional static-clearance model, the proposed model reduced the average prediction error of volumetric efficiency from 9.43% to 1.98%, demonstrating that dynamic clearance variations must be considered for reliable performance prediction under high-pressure operating conditions. The main conclusions of this study are summarized as follows.
(1)
Experimental measurement and quantification of real-time dynamic clearances
Microscopic radial and axial clearances inside the pump were successfully measured in real time using eddy-current gap sensors under various discharge pressures and rotational speeds. The measured data were processed using regression analysis to derive empirical correlation equations representing the pressure- and speed-dependent behavior of the internal clearances, which can be directly applied in system-level simulation models.
(2)
Validation of the dynamic clearance-based TDwithFX model
The experimentally derived clearance correlations were integrated into a lumped parameter framework to construct the TDwithFX model and make comparisons with the NTD and TD models. Among the three models, TDwithFX showed the closest agreement with the experimental volumetric efficiency over the entire pressure range, particularly under high-pressure conditions, with prediction errors reduced to approximately 2.3–2.5%.
(3)
Design analysis framework and future extensions
The results confirm that dynamic clearance behavior has a significant impact on leakage growth and energy efficiency in external gear pumps. The TDwithFX model provides a practical analysis tool for the design of high-efficiency pumps by enabling quantitative evaluation of leakage behavior without extensive prototype testing. Future work will focus on expanding the experimental database to include additional operating conditions, temperature effects, and dynamic measurements of outlet flow and pressure in order to further improve the prediction of efficiency degradation and pulsation characteristics.

Author Contributions

Conceptualization, methodology, software, data curation, formal analysis, investigation, writing—original draft preparation, H.Y.; validation and writing—review and editing, H.S.J. and S.J.; project administration, supervision, and funding acquisition, S.J. All authors have read and agreed to the published version of the manuscript.

Funding

This work was supported by the Manufacturing-based Production System Program of the Ministry of Trade, Industry and Energy (MOTIE, Korea) (grant number 20018662). This research was also supported by the Regional Innovation System & Education (RISE) program through the Institute for Regional Innovation System & Education in Busan Metropolitan City, funded by the Ministry of Education (MOE) and the Busan Metropolitan City, Republic of Korea (2025-RISE-02-001-022).

Institutional Review Board Statement

Not applicable.

Informed Consent Statement

Not applicable.

Data Availability Statement

Data is available upon request from the corresponding author, subject to approval.

Conflicts of Interest

The authors declare no conflicts of interest.

References

  1. Lee, I.Y. Hydraulic Engineering; Munundang: Seoul, Republic of Korea, 2019; pp. 12–28. [Google Scholar]
  2. Rabie, M.G. Fluid Power Engineering; McGraw-Hill: New York, NY, USA, 2009; pp. 106–111. [Google Scholar]
  3. Ivantysyn, J.; Ivantysynova, M. Hydrostatic Pumps and Motors: Princip les, Design, Performance, Modeling, Analysis, Control and Testing; Akademia Books International: New Delhi, India, 2022. [Google Scholar]
  4. Litvin, F.L.; Fuentes, A. Gear Geometry and Applied Theory, 2nd ed.; Cambridge University Press: Cambridge, UK, 2004; pp. 268–282. [Google Scholar]
  5. Williams, L.T. Fundamentals of External Gear Pump Design. 2022. Available online: https://apps.dtic.mil/sti/trecms/pdf/AD1169714.pdf (accessed on 1 June 2024).
  6. Manring, N.D.; Kasaragadda, S.B. The theoretical flow ripple of an external gear pump. J. Dyn. Syst. Meas. Control 2003, 125, 396–404. [Google Scholar] [CrossRef]
  7. Borghi, M.; Zardin, B.; Specchia, E. External Gear Pump Volumetric Efficiency: Numerical and Experimental Analysis; SAE Technical Paper; SAE International: Warrendale, PA, USA, 2009. [Google Scholar] [CrossRef]
  8. Hao, X.; Zhou, X.; Liu, X.; Sang, X. Flow characteristics of external gear pumps considering trapped volume. Adv. Mech. Eng. 2016, 8, 1687814016674100. [Google Scholar] [CrossRef]
  9. Borghi, M.; Milani, M.; Paltrinieri, F.; Zardin, B. Pressure Transients in External Gear Pumps and Motors Meshing Volumes; SAE Technical Paper; SAE International: Warrendale, PA, USA, 2005. [Google Scholar] [CrossRef]
  10. Devendran, R.S.; Vacca, A. A novel design concept for variable delivery flow external gear pumps and motors. Int. J. Fluid Power 2014, 15, 121–137. [Google Scholar] [CrossRef]
  11. Zhang, H.; Zhan, D.Y.; Tian, R.Q.; Zhang, T.A. Study on multi-flow field characteristics of unloading groove spacing of bidirectional gear pump. J. Appl. Fluid Mech. 2023, 16, 1089–1098. [Google Scholar] [CrossRef]
  12. Devendran, R.S.; Vacca, A. Theoretical analysis for variable delivery flow external gear machines based on asymmetric gears. Mech. Mach. Theory 2017, 108, 123–141. [Google Scholar] [CrossRef]
  13. Novak, N.; Trajkovski, A.; Polajnar, M.; Kalin, M.; Majdič, F. Wear of hydraulic pump with real particles and medium test dust. Wear 2023, 532–533, 205101. [Google Scholar] [CrossRef]
  14. Mucchi, E.; Dalpiaz, G.; Del Rincón, A.F. Elastodynamic analysis of a gear pump. Part I: Pressure distribution and gear eccentricity. Mech. Syst. Signal Process. 2010, 24, 2160–2179. [Google Scholar] [CrossRef]
  15. Mucchi, E.; Dalpiaz, G.; Fernández Del Rincón, A. Elasto-Dynamic Analysis of a Gear Pump–Part IV: Improvement in the Pressure Distribution Modeling. Mech. Syst. Signal Process. 2015, 50, 193–213. [Google Scholar] [CrossRef]
  16. Battarra, M.; Mucchi, E. A method for variable pressure load estimation in spur and helical gear pumps. Mech. Syst. Signal Process. 2016, 76, 265–282. [Google Scholar] [CrossRef]
  17. Cieślicki, R.; Karpenko, M. An Investigation of the Impact of Pump Deformations on Circumferential Gap Height as a Factor Influencing Volumetric Efficiency of External Gear Pumps. Transport 2022, 37, 373–382. [Google Scholar] [CrossRef]
  18. Khonsari, M.M.; Booser, E.R. Applied Tribology: Bearing Design and Lubrication, 3rd ed.; John Wiley & Sons: Hoboken, NJ, USA, 2017; pp. 196–197, 330–333. [Google Scholar]
  19. Huang, K.J.; Lian, W.C. Kinematic flowrate characteristics of external spur gear pumps using an exact closed solution. Mech. Mach. Theory 2009, 44, 1121–1131. [Google Scholar] [CrossRef]
  20. Jang, H.; Ji, S. Numerical study on the instantaneous theoretical flow rate of the continuous contact gear pump with a new geometrical approach. J. Mar. Sci. Eng. 2024, 12, 2332. [Google Scholar] [CrossRef]
  21. Manco, S.; Nervegna, N. Simulation of an external gear pump and experimental verification. In Proceedings of the JFPS International Symposium on Fluid Power, Tokyo, Japan, 3 March 1989; pp. 147–160. [Google Scholar] [CrossRef]
  22. Vacca, A.; Franzoni, G.; Casoli, P. On the analysis of experimental data for external gear machines and their comparison with simulation results. In Proceedings of the ASME International Mechanical Engineering Congress and Exposition, Seattle, WA, USA, 11–15 November 2007; Volume 4, pp. 45–53. [Google Scholar] [CrossRef]
  23. Foster, K.; Taylor, R.; Bidhendi, I.M. Computer prediction of cyclic excitation sources for an external gear pump. Proc. Inst. Mech. Eng. Part B J. Eng. Manuf. 1985, 199, 175–180. [Google Scholar] [CrossRef]
  24. Casoli, P.; Vacca, A.; Franzoni, G. A numerical model for the simulation of external gear pumps. In Proceedings of the JFPS International Symposium on Fluid Power, Toyama, Japan, 7–10 November 2005; pp. 705–710. [Google Scholar] [CrossRef]
  25. Falfari, S.; Pelloni, P. Setup of a 1D Model for Simulating Dynamic Behavior of External Gear Pumps; SAE Technical Paper.; SAE International: Warrendale, PA, USA, 2007. [Google Scholar] [CrossRef]
  26. Xu, H.; Zhang, J.; Sun, G.; Huang, W.; Huang, X.; Lyu, F.; Xu, B.; Su, Q. The direct measurement of the cylinder block dynamic characteristics based on a non-contact method in an axial piston pump. Measurement 2021, 167, 108279. [Google Scholar] [CrossRef]
  27. Torrent, M.; Gamez-Montero, P.J.; Codina, E. Model of the Floating Bearing Bushing Movement in an External Gear Pump and the Relation to Its Parameterization. Energies 2021, 14, 8553. [Google Scholar] [CrossRef]
  28. Mitov, A.; Nikolov, N.; Kralov, I. Influence of the Radial Gap on the External Gear Pump Performance. Appl. Sci. 2025, 15, 907. [Google Scholar] [CrossRef]
  29. Le, M.; Shen, Y.; Su, H.; Qiu, N.; Zhou, W. Static and Rotordynamic Characteristics of a Sectorial Labyrinth Seal for Centrifugal Pump. Tribol. Int. 2025, 214, 111375. [Google Scholar] [CrossRef]
  30. Seong, J.Y. A Study on the Development of an External Gear Pump Simulation Model Considering Track Depth. Master’s Thesis, Pukyong National University, Busan, Republic of Korea, 2024. Available online: http://pknu.dcollection.net/common/orgView/200000743439 (accessed on 2 January 2025).
  31. Woo, M.H.; Ji, S.W. A Preliminary Simulation Study on the Effect of the Pressure-Balanced Side Plate Area on Axial Thrust in a Bidirectional External Gear Pump. J. Drive Control 2025, 22, 54–63. Available online: https://www.kci.go.kr/kciportal/ci/sereArticleSearch/ciSereArtiView.kci?sereArticleSearchBean.artiId=ART003270440 (accessed on 2 January 2025).
  32. Smith, S.W. The Scientist and Engineer’s Guide to Digital Signal Processing; California Technical Publishing: San Diego, CA, USA, 1997; pp. 277–284. [Google Scholar]
Figure 1. Exploded view of the target external gear pump and its main components.
Figure 1. Exploded view of the target external gear pump and its main components.
Actuators 15 00056 g001
Figure 2. Definition of control volume in an external gear pump.
Figure 2. Definition of control volume in an external gear pump.
Actuators 15 00056 g002
Figure 3. Three-dimensional model of the target external gear pump and representation of internal leakage.
Figure 3. Three-dimensional model of the target external gear pump and representation of internal leakage.
Actuators 15 00056 g003
Figure 4. Trapped volume characteristics in an external gear pump: (a) schematic representation of the trapped volume and its connection with inlet/outlet ports; (b) variation in trapped area with gear rotational angle.
Figure 4. Trapped volume characteristics in an external gear pump: (a) schematic representation of the trapped volume and its connection with inlet/outlet ports; (b) variation in trapped area with gear rotational angle.
Actuators 15 00056 g004
Figure 5. Definition of the TSV connection geometry and the corresponding flow passage area variation: (a) schematic representation of the connection ports for a TSV and (b) variation in the equivalent flow passage areas as a function of the rotation angle.
Figure 5. Definition of the TSV connection geometry and the corresponding flow passage area variation: (a) schematic representation of the connection ports for a TSV and (b) variation in the equivalent flow passage areas as a function of the rotation angle.
Actuators 15 00056 g005
Figure 6. Supercomponent of the correlation-based leakage model.
Figure 6. Supercomponent of the correlation-based leakage model.
Actuators 15 00056 g006
Figure 7. Full simulation model of an external gear pump constructed in Amesim 2410 software.
Figure 7. Full simulation model of an external gear pump constructed in Amesim 2410 software.
Actuators 15 00056 g007
Figure 8. Schematic of the test bench configuration.
Figure 8. Schematic of the test bench configuration.
Actuators 15 00056 g008
Figure 9. Installation of gap sensors for dynamic clearance measurement inside the pump.
Figure 9. Installation of gap sensors for dynamic clearance measurement inside the pump.
Actuators 15 00056 g009
Figure 10. Raw measurement signals obtained at a rotational speed of 800 rev/min using gap sensors: (a) radial displacement signal including an installation offset of 330 µm and (b) axial clearance.
Figure 10. Raw measurement signals obtained at a rotational speed of 800 rev/min using gap sensors: (a) radial displacement signal including an installation offset of 330 µm and (b) axial clearance.
Actuators 15 00056 g010
Figure 11. Volumetric efficiency comparison of experiment and simulation results.
Figure 11. Volumetric efficiency comparison of experiment and simulation results.
Actuators 15 00056 g011
Figure 12. Flow amplitude spectra at different discharge pressures at 2500 rev/min.
Figure 12. Flow amplitude spectra at different discharge pressures at 2500 rev/min.
Actuators 15 00056 g012
Figure 13. Pressure amplitude spectra at different discharge pressures at 2500 rev/min.
Figure 13. Pressure amplitude spectra at different discharge pressures at 2500 rev/min.
Actuators 15 00056 g013
Table 1. Definitions of TSV connection paths and governing flow equations.
Table 1. Definitions of TSV connection paths and governing flow equations.
CategoryConnection TypeDescription
Port/Groove Connection
(Orifice Flow)
HPConnection between the TSV and high-pressure port
LPConnection between the TSV and low-pressure port
HGConnection between the TSV and high-pressure port with relief groove
LGConnection between the TSV and low-pressure port with relief groove
FGConnection between the two corresponding TSVs
Internal Leakage Path
(Laminar Flow)
TLP, TLNLeakages between adjacent TSV due to clearances among tooth tip and housing
BPL, BPP, BPNLeakages between adjacent TSVs due to clearances among gear side faces and bearing block internal faces
Table 2. Comparison of leakage gap models used in this study.
Table 2. Comparison of leakage gap models used in this study.
ModelClearance TreatmentOperating Condition DependencyExperimental Basis
NTDFixed nominal clearanceNoNo
TDAveraged clearancePressure-dependentIndirect
TDwithFXDynamic clearancePressure- and speed-dependentDirect
Table 3. Specifications of sensors used for performance measurement.
Table 3. Specifications of sensors used for performance measurement.
SymbolSensor TypeParameterValue
P1Pressure sensor
(GEFRAN)
ModelKS-400
Nonlinearity±0.15 [%]
Pressure range400 [bar]
Repeatability±0.025 [%]
Q1Flowmeter
(KRACHT)
ModelVC-5
Nonlinearity±0.3 [%]
Flow range250 [L/min]
Repeatability±0.05 [%]
C1, C2Gap sensor
(AEC)
ModelPu-02a
Measurement range0~0.5 [mm]
Resolution0.3 [µm]
Repeatability±2 [%]
Table 4. Measured mean tooth-tip-referenced radial clearance at different discharge pressures and rotational speeds.
Table 4. Measured mean tooth-tip-referenced radial clearance at different discharge pressures and rotational speeds.
Pressure [bar]Speed [rev/min]Mean Radial Clearance [μm]
2560035.47
70035.63
80035.79
5060035.96
70036.12
80036.28
7560036.45
70036.61
80036.77
10060036.94
70037.10
80037.26
Table 5. Comparison of volumetric efficiency prediction errors (%) of simulation models at 800 rev/min.
Table 5. Comparison of volumetric efficiency prediction errors (%) of simulation models at 800 rev/min.
Model Type
Pressure Condition [bar]NTD [%]TD [%]TDwithFX [%]
617.61.60.9
1239.43.32.2
18410.24.12.5
24510.54.42.3
Average error9.433.351.98
Disclaimer/Publisher’s Note: The statements, opinions and data contained in all publications are solely those of the individual author(s) and contributor(s) and not of MDPI and/or the editor(s). MDPI and/or the editor(s) disclaim responsibility for any injury to people or property resulting from any ideas, methods, instructions or products referred to in the content.

Share and Cite

MDPI and ACS Style

Yang, H.; Jang, H.S.; Ji, S. Volumetric Efficiency Prediction of External Gear Pumps Using a Leakage Model Based on Dynamic Clearances. Actuators 2026, 15, 56. https://doi.org/10.3390/act15010056

AMA Style

Yang H, Jang HS, Ji S. Volumetric Efficiency Prediction of External Gear Pumps Using a Leakage Model Based on Dynamic Clearances. Actuators. 2026; 15(1):56. https://doi.org/10.3390/act15010056

Chicago/Turabian Style

Yang, HyunWoo, Ho Sung Jang, and Sangwon Ji. 2026. "Volumetric Efficiency Prediction of External Gear Pumps Using a Leakage Model Based on Dynamic Clearances" Actuators 15, no. 1: 56. https://doi.org/10.3390/act15010056

APA Style

Yang, H., Jang, H. S., & Ji, S. (2026). Volumetric Efficiency Prediction of External Gear Pumps Using a Leakage Model Based on Dynamic Clearances. Actuators, 15(1), 56. https://doi.org/10.3390/act15010056

Note that from the first issue of 2016, this journal uses article numbers instead of page numbers. See further details here.

Article Metrics

Back to TopTop