Sign in to use this feature.

Years

Between: -

Subjects

remove_circle_outline
remove_circle_outline
remove_circle_outline
remove_circle_outline
remove_circle_outline
remove_circle_outline
remove_circle_outline
remove_circle_outline
remove_circle_outline

Journals

remove_circle_outline
remove_circle_outline
remove_circle_outline
remove_circle_outline
remove_circle_outline
remove_circle_outline

Article Types

Countries / Regions

remove_circle_outline
remove_circle_outline
remove_circle_outline
remove_circle_outline

Search Results (334)

Search Parameters:
Keywords = human-like collagen

Order results
Result details
Results per page
Select all
Export citation of selected articles as:
18 pages, 13816 KB  
Article
Synergistic Overexpression of Sox9, TGFβ1, and Col II Induces Functional Chondrogenesis in hUC-MSCs Using a 3D Culture Approach
by Shumaila Khalid, Sobia Ekram, Faiza Ramzan, Asmat Salim and Irfan Khan
Organoids 2026, 5(1), 3; https://doi.org/10.3390/organoids5010003 - 14 Jan 2026
Viewed by 68
Abstract
Human umbilical cord-derived mesenchymal stem cells (hUC-MSCs) possess the potential for chondrogenic differentiation, offering a promising alternative source for cartilage regeneration. To address the limited availability and expansion capacity of autologous chondrocytes, we investigated the effect of co-overexpression of Sox9, TGFβ1, and type [...] Read more.
Human umbilical cord-derived mesenchymal stem cells (hUC-MSCs) possess the potential for chondrogenic differentiation, offering a promising alternative source for cartilage regeneration. To address the limited availability and expansion capacity of autologous chondrocytes, we investigated the effect of co-overexpression of Sox9, TGFβ1, and type II collagen (Col II) on the chondrogenic differentiation of hUC-MSCs using both 2D and 3D pellet culture systems. Following transfection, the cells exhibited a chondrocyte-like morphology and a marked downregulation of the stemness marker Stro-1. After 21 days in a 3D pellet culture system, the cells formed cartilage-like tissue characterized by the strong expression of chondrocyte-specific genes (Sox9, TGFβ1, Col II, Aggrecan) along with the significant secretion of sulfated glycosaminoglycans (sGaGs). These effects were attributed to enhanced cell–cell contact and extracellular matrix interactions promoted by the 3D environment. Our findings suggest that genetically modified hUC-MSCs cultured in a 3D pellet system represent a robust in vitro model for cartilage regeneration, with potential applications in transplantation and drug toxicity screening. Full article
Show Figures

Figure 1

18 pages, 2664 KB  
Article
The Protective Role of Curcumin in Osteoarthritis: Establishing Mitochondrial Homeostasis Through Autophagy Induction and Apoptosis Inhibition
by Kavitha Raja, Rajashree Patnaik, Dineshwary Suresh, Riah Varghese, Adam Eid, Thomas Nau, Yajnavalka Banerjee and Nerissa Naidoo
Int. J. Mol. Sci. 2026, 27(2), 609; https://doi.org/10.3390/ijms27020609 - 7 Jan 2026
Viewed by 161
Abstract
Osteoarthritis (OA) is a progressive joint disorder affecting over 250 million people globally and is characterized by chronic pain and disability. Among its key pathogenic mechanisms are mitochondrial dysfunction and elevated reactive oxygen species (ROS), often triggered by inflammatory mediators such as lipopolysaccharide [...] Read more.
Osteoarthritis (OA) is a progressive joint disorder affecting over 250 million people globally and is characterized by chronic pain and disability. Among its key pathogenic mechanisms are mitochondrial dysfunction and elevated reactive oxygen species (ROS), often triggered by inflammatory mediators such as lipopolysaccharide (LPS). This study evaluates the protective effects of curcumin on mitochondrial function, autophagy, and apoptosis in an in vitro model of OA. Human bone marrow-derived mesenchymal stem cells (BMSCs) were differentiated into chondrocytes using MesenCult™-ACF medium. Differentiation was confirmed by histological staining for Type II Collagen, Alcian Blue, and Toluidine Blue. LPS was used to induce an OA-like inflammatory response. Mitochondrial membrane potential (ΔΨm) was assessed using Rhodamine 123 staining. Autophagy and apoptosis were evaluated using Acridine orange and propidium iodide staining, respectively. Western blotting was performed to analyze the expression of pro-caspase-3, Bcl-2, Beclin-1, LC3-I/II, and GAPDH. LPS significantly impaired mitochondrial function, limited autophagy, and enhanced apoptotic signaling (reduced pro-caspase-3). Curcumin (25 µM and 100 µM) restored ΔΨm, increased Beclin-1 and LC3-II, and maintained pro-caspase-3 expression, with Bcl-2 showing a non-monotonic response (higher at 25 µM than at 100 µM). Curcumin exerted cytoprotective effects in inflamed chondrocytes by stabilizing ΔΨm, promoting autophagy, and attenuating apoptotic activation, supporting its multi-target therapeutic potential in OA. Full article
Show Figures

Graphical abstract

25 pages, 1492 KB  
Review
Microalgae-Derived Bioactive Compounds for Liver Health: Mechanisms, Therapeutic Potential, and Translational Challenges
by Wentao Sun, Ming Du, Guoming Shen, Dongming Lai and Jiangxin Wang
Phycology 2026, 6(1), 9; https://doi.org/10.3390/phycology6010009 - 6 Jan 2026
Viewed by 184
Abstract
Microalgae are sustainable sources of bioactive compounds with broad hepato-protective potential. This review synthesizes evidence for five major classes—carotenoids such as astaxanthin and fucoxanthin, polysaccharides such as paramylon and fucoidan, phycobiliproteins such as phycocyanin, omega-3 fatty acids, and phenolic extracts—linking their actions to [...] Read more.
Microalgae are sustainable sources of bioactive compounds with broad hepato-protective potential. This review synthesizes evidence for five major classes—carotenoids such as astaxanthin and fucoxanthin, polysaccharides such as paramylon and fucoidan, phycobiliproteins such as phycocyanin, omega-3 fatty acids, and phenolic extracts—linking their actions to key liver injury mechanisms. Preclinically, these compounds enhance antioxidant defenses, improve mitochondrial function, suppress inflammatory signaling, regulate lipid metabolism, modulate the gut–liver axis, and inhibit hepatic stellate cell activation, thereby attenuating fibrosis. Consistent benefits are observed in models of non-alcoholic and alcoholic fatty liver disease, drug-induced injury, ischemia–reperfusion, and fibrosis, with marked improvements in liver enzymes, oxidative stress, inflammation, steatosis, and collagen deposition. Emerging evidence also highlights their roles in regulating endoplasmic reticulum stress and ferroptosis. Despite their promise, translational challenges include compositional variability, a lack of standardized quality control, limited safety data, and few rigorous human trials. To address these challenges, we propose a framework integrating multi-omics and AI-assisted strain selection with specification-driven quality control and formulation-aware designs—such as lipid carriers for carotenoids or rational combinations like fucoxanthin with low-molecular-weight fucoidan. Future priorities include composition-defined randomized controlled trials in non-alcoholic fatty liver disease, alcoholic liver disease, and drug-induced liver injury; harmonized material specifications; and multi-constituent interventions that synergistically target oxidative, inflammatory, metabolic, and fibrotic pathways. Full article
Show Figures

Figure 1

20 pages, 5133 KB  
Article
Bioengineered Tricomposite Hydrogel Enhances Chondrogenic Phenotype and Hyaline Matrix Formation in Human Chondrocytes
by Antonio Rojas-Murillo, David Andrés de la Garza-Kalife, Jorge Lara-Arias, Héctor Leija-Gutiérrez, Rodolfo Franco-Márquez, Diana Laura Morales-Wong, Félix Vilchez-Cavazos, Elsa Nancy Garza-Treviño and Mario Simental-Mendía
Gels 2026, 12(1), 35; https://doi.org/10.3390/gels12010035 - 31 Dec 2025
Viewed by 339
Abstract
Fibrin hydrogels are biocompatible but often lack instructive cues needed to sustain chondrocyte phenotype and cartilage-like matrix formation; therefore, we investigated whether a tricomposite fibrin hydrogel incorporating decellularized articular cartilage matrix (dACM) and decellularized amniotic membrane matrix (dAMM) enhances human articular chondrocyte performance [...] Read more.
Fibrin hydrogels are biocompatible but often lack instructive cues needed to sustain chondrocyte phenotype and cartilage-like matrix formation; therefore, we investigated whether a tricomposite fibrin hydrogel incorporating decellularized articular cartilage matrix (dACM) and decellularized amniotic membrane matrix (dAMM) enhances human articular chondrocyte performance in vitro. Human articular chondrocytes were encapsulated in tricomposite or fibrin-only hydrogels and cultured for 28 days, evaluating degradation kinetics, viability and cell density, histological remodeling (H&E, Masson’s trichrome, Safranin O), immunohistochemistry for type II collagen, aggrecan, and type I collagen, and qPCR of SOX9, COL2A1, ACAN, RUNX2, COL1A2, and COL10A1. The tricomposite remained cytocompatible (~99% viability), supported marked cell expansion (~250% by day 28), and degraded more slowly than fibrin controls. It increased chondrogenic gene expression (SOX9 >3-fold vs. control by day 28; sustained COL2A1 at 1.5–2-fold; early ACAN at 3–5-fold) while attenuating off-target transcriptional programs (RUNX2 ~50% of control, reduced COL1A2, and negligible COL10A1). Consistently, histology showed progressive lacuna-like morphology and proteoglycan-rich matrix accumulation, accompanied by strong type II collagen and aggrecan immunoreactivity and reduced type I collagen. Overall, adding dACM and dAMM to fibrin improved hydrogel biofunctionality and promoted hyaline-like extracellular matrix assembly, supporting further evaluation of this cell-instructive platform for focal articular cartilage repair. Full article
Show Figures

Figure 1

35 pages, 457 KB  
Review
Hybrid Cooperative Complexes of Low- and High-Molecular-Weight Hyaluronic Acid in Aesthetic Medicine
by Goran Tintor, Tin Cohadzic, Josipa Bukic, Dario Leskur, Lovre Zekan, Doris Rusic and Mladen Dudukovic
Pharmaceuticals 2026, 19(1), 73; https://doi.org/10.3390/ph19010073 - 30 Dec 2025
Viewed by 535
Abstract
In this review we present a comprehensive overview of the published literature related to the use of Hybrid Cooperative Complexes (HCCs) of low- and high-molecular-weight hyaluronic acid in aesthetic medicine. HCCs have been developed to overcome the shortcomings of traditional hyaluronic based dermal [...] Read more.
In this review we present a comprehensive overview of the published literature related to the use of Hybrid Cooperative Complexes (HCCs) of low- and high-molecular-weight hyaluronic acid in aesthetic medicine. HCCs have been developed to overcome the shortcomings of traditional hyaluronic based dermal fillers. Specifically, HCCs deliver both high- and low-molecular-weight hyaluronic acid (HA), maximizing their complementary effects. They are biocompatible and formulated without the addition of foreign agents. Cooperative hydrogen bonds extend their durability and make them more resistant to hyaluronidase compared to high-molecular-weight HA. The rheological properties of HCC formulations allow for easy exertion through the needle and diffusion in the tissue compared to high-molecular-weight HA alone. In vitro studies have shown that HCCs improve vitality of fibroblasts, keratinocytes and adipocytes, and stimulate production of collagen and elastin. Studies on scratched co-cultures of immortalized human keratinocytes and human dermal fibroblasts demonstrated that HCCs accelerate wound closure. Furthermore, HCCs delayed senescence of mesenchymal stromal cells to a greater extent than high-molecular-weight HA or low-molecular-weight HA alone. Clinical studies show a reduction in wrinkle severity, improvement in skin roughness profile and reduction of skin laxity with pronounced improvement in superficial skin hydration lasting up to 6 months. The formulation intended for restoration of fat compartments demonstrated reduction in cheek volume loss and improvement in skin thickness. Subjects report moderate-to-high satisfaction and are likely to recommend the treatment. Limitations of the published studies are also addressed, as well as reported adverse events and published safety data. Full article
Show Figures

Graphical abstract

19 pages, 2180 KB  
Article
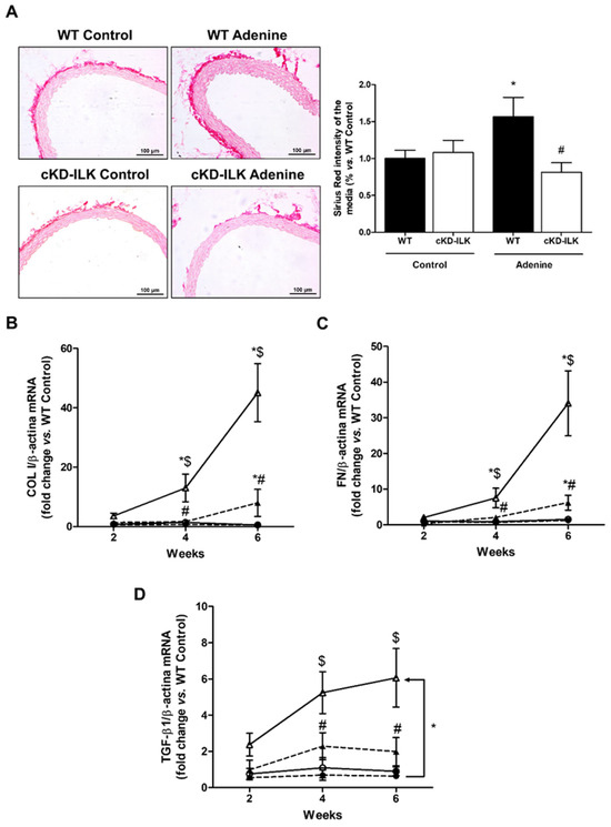
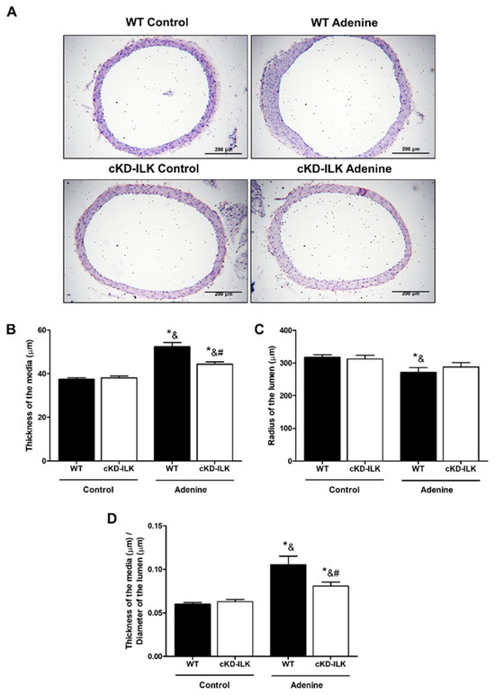
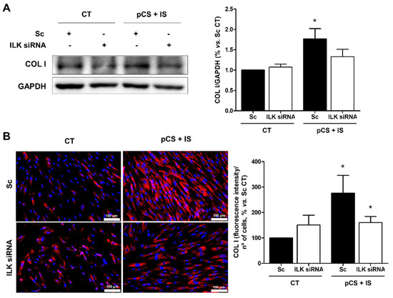
ILK Deletion Protects Against Chronic Kidney Disease-Associated Vascular Damage
by Sofía Campillo, Elena Gutiérrez-Calabrés, Susana García-Miranda, Mercedes Griera, Sergio de Frutos, Diego Rodríguez-Puyol and Laura Calleros
Int. J. Mol. Sci. 2026, 27(1), 215; https://doi.org/10.3390/ijms27010215 - 24 Dec 2025
Viewed by 283
Abstract
Cardiovascular diseases are a major cause of morbidity and mortality in chronic kidney disease (CKD) patients. Integrin-linked kinase (ILK) regulates integrin–extracellular matrix interactions and vascular integrity. This study investigated the role of ILK in CKD-associated vascular alterations. An adenine-supplemented diet induced a progressive [...] Read more.
Cardiovascular diseases are a major cause of morbidity and mortality in chronic kidney disease (CKD) patients. Integrin-linked kinase (ILK) regulates integrin–extracellular matrix interactions and vascular integrity. This study investigated the role of ILK in CKD-associated vascular alterations. An adenine-supplemented diet induced a progressive CKD in wild-type (WT) and conditional ILK knock-down (cKD-ILK) mice. Aortic tissue was collected for histology and RT-qPCR analysis. Moreover, aortas were incubated ex vivo with the uremic toxins p-cresyl sulfate and indoxyl sulfate. In vitro, human aortic vascular smooth muscle cells were exposed to uremic toxins, and the effect of siRNA-mediated ILK silencing was tested. Aortas of adenine-fed WT mice showed a progressive increase in ILK expression, morphological alterations, and increased fibrosis, which was not observed in cKD-ILK aortas, compared to control mice. Statistically significant correlations between vascular content of ILK and fibrosis markers were observed. Ex vivo, uremic toxins increased ILK and fibrosis protein expression in WT aortas but not in cKD-ILK. In vitro, uremic toxins increased ILK activity and fibrosis markers, like collagen, while ILK-deleted cells prevented collagen increase. ILK depletion prevents CKD-associated vascular fibrosis, suggesting ILK as a potential therapeutic target to prevent arterial alterations in renal patients. Full article
Show Figures

Graphical abstract

31 pages, 1182 KB  
Review
Egg By-Products: Composition, Bioactive Potential, and Utilization in the Circular Economy
by Plamen Saraliev, Nikolay Kolev, Desislava Vlahova-Vangelova, Stefan Dragoev and Desislav Balev
Biomass 2025, 5(4), 80; https://doi.org/10.3390/biomass5040080 - 12 Dec 2025
Viewed by 1027
Abstract
Egg products are a convenient and safe form of eggs, possessing valuable nutritional and functional properties. The egg processing industry is responsible for the enormous amounts of biomass in the form of animal by-products (ABPs). According to EU legislation, the ABPs are under [...] Read more.
Egg products are a convenient and safe form of eggs, possessing valuable nutritional and functional properties. The egg processing industry is responsible for the enormous amounts of biomass in the form of animal by-products (ABPs). According to EU legislation, the ABPs are under strict control from the formation to the disposal of biomass, as they carry a risk to the ecosystem and public health. For this reason, restrictions have been introduced on their use after disposal, ranging from bioactive applications in medical, cosmetic, and pharmaceutical products, as well as feed. The shells are subject to special conditions for processing and use. The by-products of egg breaking are divided into solid (eggshells and eggshell membranes) and liquid (technical albumen) by-products. The biological value is determined by the composition, which varies significantly across the by-products. In the context of the circular economy, all egg by-products contain valuable substances that can be used in food and non-food industries. First, eggshells are the leading by-product, composing 95% of the inorganic substance calcium carbonate, which, after processing, can be used in agriculture, food and feed industries, and medicine. Second, there is a liquid by-product containing proteins from the egg white and a small part of fats from the yolk. Literature data on this by-product are scarce, but there is information about its use as a feed additive, while the extracted and purified proteins can be useful in pharmacy. Egg membranes constitute only 1% of the egg mass, but humanity has long known about the benefits of collagen, keratin, and glycosaminoglycans, including hyaluronic acid, which compose this material. The processed membranes can be used as a food additive, in cosmetics, medicine, or pharmacy, just like other egg by-products mentioned above. This literature review focuses on the possible methods and techniques for processing by-products and their potential application. The literature sources in this review have been selected according to their scientific and practical applicability. The utilization of these by-products not only reduces the impact on the environment but also facilitates the creation of value-added materials. Full article
Show Figures

Figure 1

21 pages, 10700 KB  
Article
A 3D ColMA-Based Tenogenic Microenvironment Unveils the Behavior of Tendon Stem/Progenitor Cells (TSPCs) from Tendinopathic Surgical Explants
by Giacomo Cortella, Erwin Pavel Lamparelli, Joseph Lovecchio, Emanuele Giordano, Nicola Maffulli and Giovanna Della Porta
Bioengineering 2025, 12(12), 1337; https://doi.org/10.3390/bioengineering12121337 - 8 Dec 2025
Viewed by 1097
Abstract
Tendon injuries present significant clinical challenges due to limited intrinsic healing and complex pathological mechanisms. Here, we developed a novel 3D bioprinted methacrylated type I collagen (ColMA) scaffold integrated with Growth Differentiation Factor-5 (GDF-5)-loaded Poly (lactic-co-glycolic acid) (PLGA) nanoparticles and dynamically cultured it [...] Read more.
Tendon injuries present significant clinical challenges due to limited intrinsic healing and complex pathological mechanisms. Here, we developed a novel 3D bioprinted methacrylated type I collagen (ColMA) scaffold integrated with Growth Differentiation Factor-5 (GDF-5)-loaded Poly (lactic-co-glycolic acid) (PLGA) nanoparticles and dynamically cultured it under perfusion to establish a tenogenic microenvironment in vitro. Pathological human Tendon Stem/Progenitor Cells (hTSPCs) derived from tendinopathic surgical explants were encapsulated to investigate their impaired extracellular matrix (ECM) deposition and associated pro-inflammatory signaling. GDF-5-loaded nanoparticles (average diameter 140 ± 40 nm) were fabricated via microfluidic-assisted nanoprecipitation and homogeneously incorporated within the ColMA synthetic ECM to enable sustained growth factor release. Continuous perfusion culture (1 mL/min) ensured efficient mass transfer and supported cell viability above 70% over 21 days. Pathological hTSPCs exhibited impaired ECM remodeling, characterized by the absence of type I collagen and a 2.56-fold increase in type III collagen at day 7, indicative of a fibrotic-like phenotype. Western blot densitometry demonstrated a 5.31-fold elevation in secreted tenomodulin at day 14, while ECM analysis verified a type III to type I collagen ratio of 4.5. In addition, a markedly pro-inflammatory cytokine profile was observed, with elevated secretion of interleukin-6 (IL-6) and interleukin-8 (IL-8) from day 7 onward, consistent with the chronic inflammatory status of cells derived from pathological tendon tissues. This modular 3D platform represents a robust in vitro model for mechanistic studies and the advancement of personalized regenerative strategies targeting chronic tendon disorders. Full article
Show Figures

Graphical abstract

10 pages, 4806 KB  
Brief Report
Optimized Method for Establishing Primary Human Mesothelial Cell Cultures Preserving Epithelial Phenotype
by Evdokiya Kuznetsova, Nadezhda Bakalenko, Liana Gaifullina, Mikhail Atyukov, Konstantin Dergilev, Irina Beloglazova and Anna Malashicheva
Biomolecules 2025, 15(12), 1669; https://doi.org/10.3390/biom15121669 - 30 Nov 2025
Viewed by 407
Abstract
Mesothelial cells (MCs) are highly relevant for studying the pathogenesis of serosal diseases, fibrosis, inflammation, and tumor progression. However, the isolation and maintenance of an epithelial-like phenotype of MCs in vitro remain methodologically challenging due to their tendency to undergo mesothelial-to-mesenchymal transition (MMT). [...] Read more.
Mesothelial cells (MCs) are highly relevant for studying the pathogenesis of serosal diseases, fibrosis, inflammation, and tumor progression. However, the isolation and maintenance of an epithelial-like phenotype of MCs in vitro remain methodologically challenging due to their tendency to undergo mesothelial-to-mesenchymal transition (MMT). In this work, we propose a combined protocol utilizing collagen IV coating, conditioned medium, and short-term ROCK inhibitor treatment, which improves cell survival. This approach enables the establishment of primary human cultures suitable for investigating mesothelial cell functional activity and for assessing the efficacy of potential therapeutic strategies. Full article
(This article belongs to the Special Issue New Insights into Mesothelial Cells)
Show Figures

Figure 1

16 pages, 4857 KB  
Article
Type V Collagen as a Critical Regulator of Fibrillar Matrix Remodeling in a Murine Model of Systemic Sclerosis
by Zelita Aparecida J. Queiroz, Ana Paula P. Velosa, Vitória Elias Contini, Juliana Sampaio-Silva, Sergio Catanozi, Antonio dos Santos Filho, Solange Carrasco, Thays de Matos Lobo, Lizandre Keren R. da Silveira, Fabíola Santos Zambon Robertoni, Camila Machado Baldavira, Sandra M. Fernezliam, Aritania S. Santos, Cláudia Goldenstein-Schainberg, Percival Degrava Sampaio-Barros, Débora Levy, Vera Luiza Capelozzi and Walcy Rosolia Teodoro
Cells 2025, 14(23), 1865; https://doi.org/10.3390/cells14231865 - 26 Nov 2025
Cited by 1 | Viewed by 513
Abstract
Type V collagen (Col V) has been implicated in the development of fibrosis in systemic sclerosis (SSc). In this study, we aimed to investigate the role of Col V in fibrillar matrix remodeling and fibroblast differentiation using an experimental SSc model. Skin fibroblasts [...] Read more.
Type V collagen (Col V) has been implicated in the development of fibrosis in systemic sclerosis (SSc). In this study, we aimed to investigate the role of Col V in fibrillar matrix remodeling and fibroblast differentiation using an experimental SSc model. Skin fibroblasts from healthy C57BL/6 mice were stimulated in vitro with 25 and 50 μg of Col V to assess fibrillar collagen expression. An SSc model was induced in C57BL/6 mice by immunization with Col V emulsified in Freund’s adjuvant (IMU-COLV), with animals assigned to 15-, 30-, and 45-day IMU-COLV or control groups. In vitro, Col V stimulation caused a dose-dependent increase in myofibroblast markers (α-SMA, Col I, and Col V) and altered fibrillar collagen structure. Immunofluorescence revealed thickened Col V and Col III fibrils around myofibroblasts and the formation of a spiderweb-like matrix. In vivo, fibrosis progressed over time, characterized by increased myofibroblast accumulation and elevated Col I and Col V levels. Histological analysis revealed fibrillar disorganization and aggregated collagen fibers resembling early-stage human SSc. These findings suggest that enhanced Col V synthesis disrupts the fibrillar matrix, promoting myofibroblast differentiation and collagen deposition, which are hallmarks of SSc-related fibrosis. Full article
(This article belongs to the Section Cellular Pathology)
Show Figures

Figure 1

19 pages, 6092 KB  
Article
Region-Specific Roles of TGF-β2 and Angiotensin II in Fibrotic and Inflammatory Remodeling of the Optic Nerve Head
by Si-Eun Oh, Jie-Hyun Kim, Se-Eun Park, Chan-Kee Park and Hae-Young Lopilly Park
Cells 2025, 14(22), 1830; https://doi.org/10.3390/cells14221830 - 20 Nov 2025
Viewed by 499
Abstract
This study investigated the region-specific roles of transforming growth factor-β2 (TGF-β2) and angiotensin II (AngII) in extracellular matrix (ECM) remodeling and inflammatory responses within scleral tissues surrounding the optic nerve head (ONH), using primary human fibroblasts from posterior sclera, peripapillary sclera (ppScl), and [...] Read more.
This study investigated the region-specific roles of transforming growth factor-β2 (TGF-β2) and angiotensin II (AngII) in extracellular matrix (ECM) remodeling and inflammatory responses within scleral tissues surrounding the optic nerve head (ONH), using primary human fibroblasts from posterior sclera, peripapillary sclera (ppScl), and fibroblast-like cells from lamina cribrosa (LC). In vivo validation was performed in a chronic ocular hypertension rat model. Fibrotic and inflammatory markers were analyzed by Western blotting, quantitative PCR, and immunocytochemistry following TGF-β2 or AngII stimulation, and in vivo effects were assessed after subtenon injection of pathway-specific inhibitors. TGF-β2 induced robust upregulation of α-smooth muscle actin, collagen type I, and fibronectin across all scleral regions, whereas AngII elicited regionally confined pro-inflammatory responses, particularly in the LC and ppScl, characterized by increased cyclooxygenase-2 expression. Inhibition of either pathway reduced ECM deposition in vivo, but only AngII blockade significantly attenuated glial activation and preserved retinal ganglion cells. These findings demonstrate that TGF-β2 predominantly drives fibrosis, while AngII promotes region-specific neuroinflammation, and that inflammation, rather than fibrosis alone, plays a critical role in glaucomatous neurodegeneration. Targeting both fibrotic and inflammatory mechanisms in a region-specific manner may offer improved neuroprotection in glaucoma. Full article
Show Figures

Figure 1

19 pages, 7795 KB  
Article
Endothelial Cells Differentiated from Human Induced Pluripotent Stem Cells Form Aligned Network Structures in Engineered Neural Tissue
by Poppy O. Smith, Parmjit Jat and James B. Phillips
J. Funct. Biomater. 2025, 16(11), 425; https://doi.org/10.3390/jfb16110425 - 20 Nov 2025
Viewed by 1048
Abstract
Background/Objectives: Endothelial cells play a key role in peripheral nerve regeneration, forming aligned vasculature which bridges the gap in the injured nerve tissue and guides the regrowing tissue. This work aimed to mimic key features of this aligned vasculature by differentiating endothelial cells [...] Read more.
Background/Objectives: Endothelial cells play a key role in peripheral nerve regeneration, forming aligned vasculature which bridges the gap in the injured nerve tissue and guides the regrowing tissue. This work aimed to mimic key features of this aligned vasculature by differentiating endothelial cells from human induced pluripotent stem cells (hiPSCs) and incorporating them into engineered neural tissue (EngNT). Methods: hiPSCs were differentiated into endothelial cells with the temporal addition of growth factors and biomolecules. These hiPSC-derived endothelial cells (hiPSC-ECs) were incorporated into EngNT fabricated from collagen hydrogels using the gel aspiration-ejection (GAE) technique and maintained in vitro to allow endothelial network formation. Results: At the mRNA and protein level, pluripotency marker expression decreased and endothelial cell marker expression increased over the course of hiPSC differentiation to endothelial cells. The derived endothelial cells expressed CD31, CD144, ENG, VEGFR2, and VWF, and formed network structures in the matrix tubulogenesis assay. hiPSC-ECs incorporated into EngNT were viable and aligned. They formed highly aligned tube-like structures containing lumens after four days in culture and the EngNT constructs supported neurite growth in vitro when co-cultured with rat dorsal root ganglion (DRG) neurons. Conclusions: This work rapidly generated engineered nerve tissue containing highly aligned endothelial tube-like structures, resembling key features of the early nerve regeneration bridge. Therefore, this 3D engineered tissue provides a platform to study the effects of endothelial cell structures in nerve repair treatment and translational development. Full article
Show Figures

Graphical abstract

14 pages, 1051 KB  
Article
Structure–Activity Relationships of N-Acyl Dopamines in Inhibiting Myofibroblast Transdifferentiation of Retinal Pigment Epithelial Cells
by Dandan Zhao, Vishaka Motheramgari, Riley Freudenberger, Sarah H. Shrader, Lucy J. Sloan, Zoe Lung, Wei Wang, Shigeo Tamiya and Zhao-Hui Song
Biomolecules 2025, 15(11), 1526; https://doi.org/10.3390/biom15111526 - 30 Oct 2025
Viewed by 481
Abstract
Aberrant wound healing in the retina can manifest as proliferative vitreoretinopathy (PVR), which involves the myofibroblast transdifferentiation of retinal pigment epithelial (RPE) cells. In this study, experiments were conducted to examine the structure–activity relationships of endocannabinoid-like compounds, N-acyl dopamines, on the myofibroblast [...] Read more.
Aberrant wound healing in the retina can manifest as proliferative vitreoretinopathy (PVR), which involves the myofibroblast transdifferentiation of retinal pigment epithelial (RPE) cells. In this study, experiments were conducted to examine the structure–activity relationships of endocannabinoid-like compounds, N-acyl dopamines, on the myofibroblast transdifferentiation of RPE cells. The collagen matrix contraction assay was used to assess myofibroblast function. Western blot analysis and immunocytochemistry techniques were used to evaluate myofibroblast markers. N-palmitoyl dopamine (PALDA), N-oleoyl dopamine (OLDA), and N-arachidonoyl dopamine (NADA), in a concentration-dependent manner, inhibited contraction of collagen matrices mediated by either primary porcine RPE cells treated with TGF-β2, or human RPE cells treated with TGF-β2 plus TNFα (TNT). The rank order of potency was PLDA = OLDA > NADA. In contrast, the substitution of dopamine with other polar head groups led to a complete loss of their ability to inhibit myofibroblast transdifferentiation. Western blot analysis demonstrated that PALDA, OLDA, and NADA down-regulated the myofibroblast markers fibronectin and α-SMA. Immunocytochemistry experiments showed that these N-acyl dopamines reduced the incorporation of α-SMA into F-actin stress fibers. Overall, these structure–activity relationship studies demonstrate that the dopamine head group is crucial for N-acyl dopamine to inhibit myofibroblast transdifferentiation of RPE cell, whereas the fatty acid side chain determines the potency of it. This study points to the potential of N-acyl dopamines as a novel class of therapeutic agents for treating retinal fibrotic conditions, such as PVR. Full article
(This article belongs to the Section Biological Factors)
Show Figures

Figure 1

18 pages, 3908 KB  
Article
Repurposed Drugs for Heterotopic Ossification Management: Revitalizing Therapeutic Strategies
by Ana Alonso-Pérez, Eloi Franco-Trepat, María Guillán-Fresco, Miriam López-Fagúndez, Andrés Pazos-Pérez, Verónica López, Antonio Salas, Federico Martinón-Torres, Alberto A. Jorge-Mora and Rodolfo Gómez
Pharmaceuticals 2025, 18(11), 1609; https://doi.org/10.3390/ph18111609 - 24 Oct 2025
Viewed by 855
Abstract
Background and Objectives: Heterotopic ossification (HO) involves abnormal bone growth in soft tissues. Current treatments are ineffective and prone to adverse effects, suggesting the need for new HO therapies. Intramembranous bone growth is led by osteoblasts. Since osteoblastogenesis and adipogenesis are opposed [...] Read more.
Background and Objectives: Heterotopic ossification (HO) involves abnormal bone growth in soft tissues. Current treatments are ineffective and prone to adverse effects, suggesting the need for new HO therapies. Intramembranous bone growth is led by osteoblasts. Since osteoblastogenesis and adipogenesis are opposed and mutually controlled processes, this study aims to identify a new repurposed therapeutic tool to inhibit osteoblastogenesis through adipogenesis promotion. Methods: We performed docking experiments between peroxisome proliferator-activated receptor-γ and bone metabolism-affecting drugs, namely, thiazolidinediones (rosiglitazone, pioglitazone), indomethacin, and dexamethasone, to test tritherapy antiosteoblastogenic effect. Mouse mesenchymal stem cells (C3H10T1/2), human osteoblast-like cells (SaOS2 and primary preosteoblasts), and mouse chondrocytes (ATDC5) were differentiated in the presence of these compounds. The effects on osteoblastogenesis, adipogenesis, and endochondral ossification were analysed through marker gene expression via RT–qPCR. Additionally, primary human HO cells and a congenital HO patient were treated with the selected drug combination (P-tritherapy). Results: Tritherapy significantly and synergistically promoted the expression of an adipogenic marker (fatty acid-binding protein 4) and decreased the expression of an osteoblastogenic marker (osteopontin). In an endochondral ossification model, it reduced ossification markers (collagen-2α1) expression, and in HO cells, it increased adipogenesis markers’ expression. Clinically, P-tritherapy administration prompted bone resorption in a patient with progressive osseous heteroplasia. Conclusions: Tritherapy induced adipogenesis while inhibiting osteoblastogenesis and endochondral ossification, demonstrating its potential as a new therapeutic tool to prevent abnormal bone growth. These results were consistent with bone turnover modification observed in a congenital HO patient. This concordance underscores tritherapy potential for rapid and safe translation to prevent HO. Full article
(This article belongs to the Section Pharmacology)
Show Figures

Figure 1

22 pages, 29108 KB  
Article
Anti-Aging Efficacy of a Multi-Peptides–Silybin Complex: Mechanistic Insights and a 56-Day Clinical Evaluation
by Hong Zhang, Huiping Hu, Chenlan Xu, Lina Wang, Ying Ye, Jiefang Huang, Yuyan Chen, Feng Liao, Yanan Li and Peiwen Sun
Cosmetics 2025, 12(5), 223; https://doi.org/10.3390/cosmetics12050223 - 10 Oct 2025
Viewed by 5593
Abstract
Peptides are widely used in cosmetic formulations to stimulate extracellular matrix (ECM) synthesis, while silybin (a flavonolignan from Silybum marianum) offers retinol-like benefits through antioxidant and photoprotective activity. This study evaluated a novel anti-aging cream combining seven bioactive peptides with silybin to [...] Read more.
Peptides are widely used in cosmetic formulations to stimulate extracellular matrix (ECM) synthesis, while silybin (a flavonolignan from Silybum marianum) offers retinol-like benefits through antioxidant and photoprotective activity. This study evaluated a novel anti-aging cream combining seven bioactive peptides with silybin to assess synergistic effects on ECM regeneration and clinical skin rejuvenation. In vitro assays in human dermal fibroblasts and keratinocytes revealed that the formulation rapidly upregulated gene and protein expression of collagen types I, III, IV, and XVII and lysyl oxidase (LOX) within 4–16 h. Ex-vivo, ultraviolet (UV)-damaged skin explants treated with the peptide–silybin complex showed enhanced recovery of collagen, elastic fibers, and LOX versus untreated controls. A 56-day clinical study (n = 31) demonstrated significant improvements in wrinkle area and volume, elasticity (+12.5%), firmness (+20.7%), and dermal density (+78%, all p < 0.001). No adverse effects were reported, and over 80% of participants noted improved skin texture and firmness. These findings highlight a novel synergy between peptides and silybin, with rapid ECM activation and clinical efficacy. To our knowledge, this is the first evidence of a cosmetic peptide formulation significantly upregulating LOX expression, suggesting a new mechanism for strengthening dermal architecture and improving skin resilience. Future studies should elucidate the mechanisms underlying these effects and assess whether other botanicals confer complementary benefits when combined with peptide blends. Full article
(This article belongs to the Section Cosmetic Dermatology)
Show Figures

Figure 1

Back to TopTop