Repurposed Drugs for Heterotopic Ossification Management: Revitalizing Therapeutic Strategies
Abstract
1. Introduction
2. Results
2.1. Selection of Repurposed Drugs to Block Bone Anabolism
2.2. Osteoblast–Adipocyte Balance Modulation in MSCs (C3H10T1/2)
2.3. Osteoblastogenesis Modulation in a Osteoblastic-like Cell Line (SaOS2)
2.4. Preosteoblast-like Cell Growth Modulation
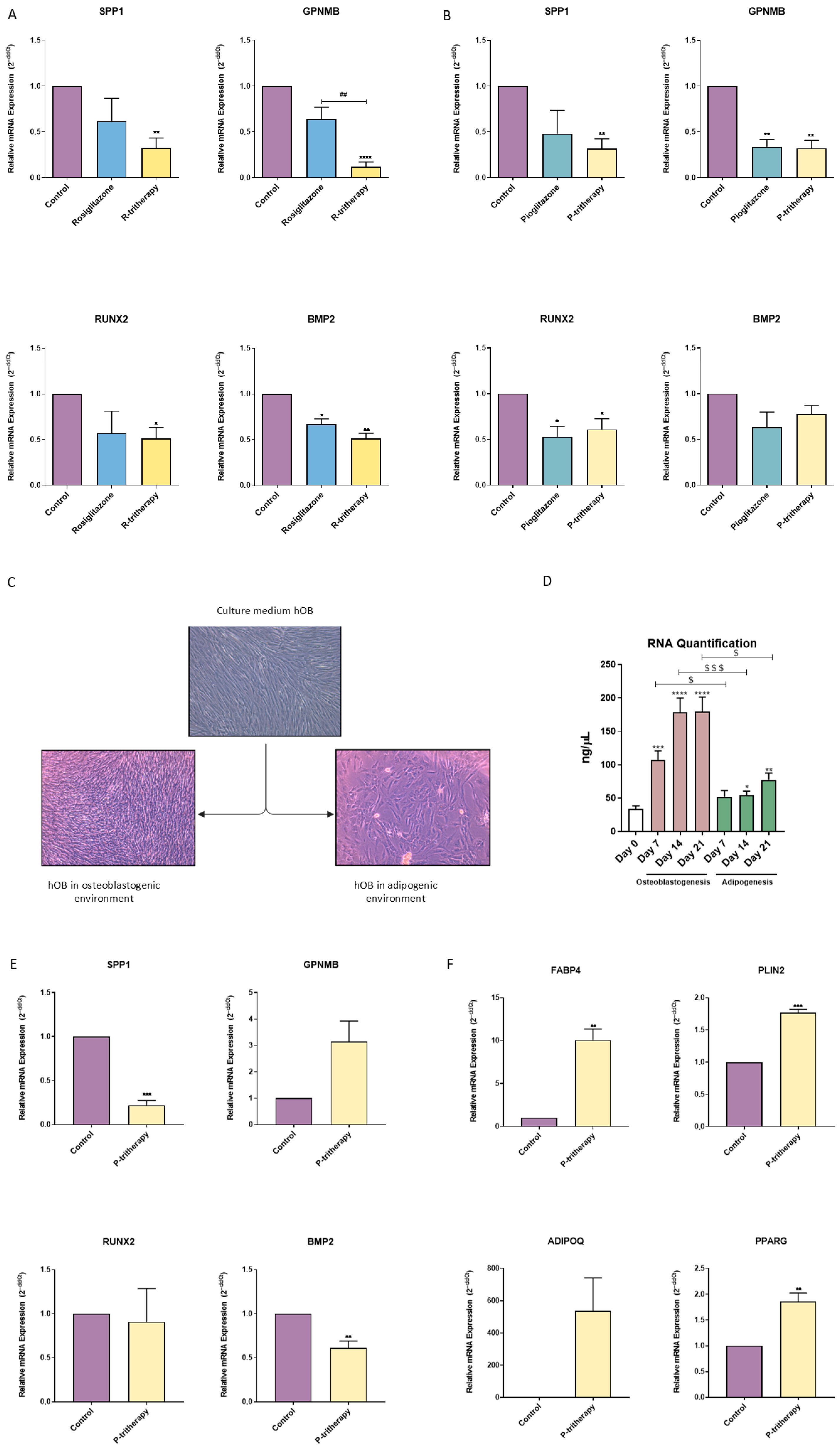
2.5. Osteoblastogenesis–Adipogenesis Balance Modulation in Human Primary Preosteoblastic-like Cells
2.6. In Vitro Regulation of Endochondral Ossification
2.7. Osteoblast–Adipocyte Balance Modulation in Heterotopic Ossification
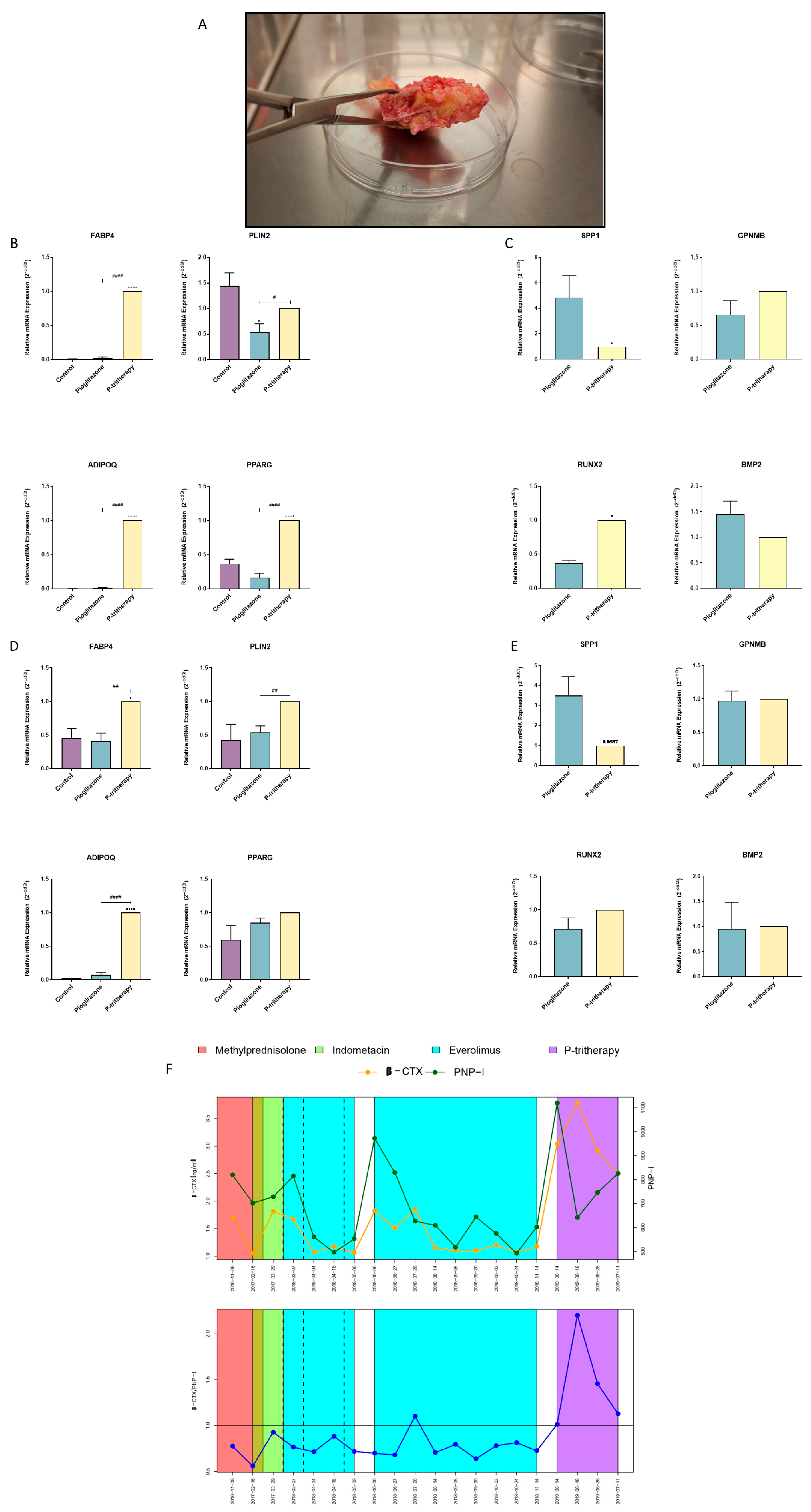
2.8. POH Clinical Management with Tritherapy
3. Discussion
4. Materials and Methods
4.1. Reagents
4.2. Docking Studies
4.3. Cell Culture and Differentiation
4.4. Gene Expression Analysis
4.5. Oil Red O Staining
4.6. Clinical Administration
4.7. Statistical Analysis
5. Conclusions
6. Patents
Author Contributions
Funding
Institutional Review Board Statement
Informed Consent Statement
Data Availability Statement
Conflicts of Interest
Abbreviations
| HO | Heterotopic ossification |
| ADIPOQ | Human adiponectin |
| Adipoq | Mouse adiponectin |
| ANKH | Progressive ankylosis protein homologue |
| Bglap | Mouse osteocalcin |
| BMP2 | Human bone morphogenic protein 2 |
| Col2a1 | Mouse collagen-2 α1 |
| DMEM | Dulbecco’s modified Eagle’s medium |
| FABP4 | Human fatty acid-binding protein 4 |
| Fabp4 | Mouse fatty acid-binding protein 4 |
| FBS | Foetal bovine serum |
| FOP | Fibrodysplasia ossificans progressive |
| GPNMB | Human osteoactivin |
| Gpnmb | Mouse osteoactivin |
| hOBs | human primary preosteoblast-like cells |
| IBMX | 3-isobutyl-methylxanthine |
| IGF1 | Insulin growth factor-1 |
| MGP | Matrix Gla protein |
| MSCs | Mesenchymal stem cells |
| NSAIDs | Nonsteroid anti-inflammatory drugs |
| PDB | Protein Data Bank |
| PLIN2 | Human perilipin 2 |
| Plin2 | Mouse perilipin 2 |
| POH | Progressive osseous heteroplasia |
| PPARG | Human peroxisome proliferator-activated receptor gamma |
| Pparg | Mouse peroxisome proliferator-activated receptor gamma |
| P-tritherapy | Tritherapy comprising pioglitazone, dexamethasone, and indomethacin |
| RT-qPCR | Real time quantitative PCR |
| R-tritherapy | Tritherapy comprising rosiglitazone, dexamethasone, and indomethacin |
| RUNX2 | Human runt-related transcription factor-2 |
| Runx2 | Mouse runt-related transcription factor-2 |
| SEMs | Standard Errors of the Means |
| SPP1 | Osteopontin |
| Spp1 | Mouse osteopontin |
| TGFβ | Transforming growth factor β |
| WNT | Wingless-related integration site |
References
- Justesen, J.; Stenderup, K.; Ebbesen, E.N.; Mosekilde, L.; Steiniche, T.; Kassem, M. Adipocyte tissue volume in bone marrow is increased with aging and in patients with osteoporosis. Biogerontology 2001, 2, 165–171. [Google Scholar] [CrossRef]
- Atashi, F.; Modarressi, A.; Pepper, M.S. The Role of Reactive Oxygen Species in Mesenchymal Stem Cell Adipogenic and Osteogenic Differentiation: A Review. Stem Cells Dev. 2015, 24, 1150–1163. [Google Scholar] [CrossRef] [PubMed]
- Guillán-Fresco, M.; Franco-Trepat, E.; Alonso-Pérez, A.; Jorge-Mora, A.; López-Fagúndez, M.; Pazos-Pérez, A.; Gualillo, O.; Gómez, R. Caffeine, a Risk Factor for Osteoarthritis and Longitudinal Bone Growth Inhibition. J. Clin. Med. 2020, 9, 1163. [Google Scholar] [CrossRef] [PubMed]
- Xu, Z.; Zhou, S.Y.; Li, X.B.; Liu, X.; Chen, X.; Zhu, W. Expression and role of osteopontin and its receptors in ligmentum flavum cells derived from patients with ossification of ligamentum flavum. Chin. J. Tissue Eng. Res. 2016, 20, 179–184. [Google Scholar] [CrossRef]
- Moreno-Viedma, V.; Tardelli, M.; Zeyda, M.; Sibilia, M.; Burks, J.D.; Stulnig, T.M. Osteopontin-deficient progenitor cells display enhanced differentiation to adipocytes. Obes. Res. Clin. Pract. 2018, 12, 277–285. [Google Scholar] [CrossRef] [PubMed]
- Kramerova, I.; Kumagai-Cress, C.; Ermolova, N.; Mokhonova, E.; Marinov, M.; Capote, J.; Becerra, D.; Quattrocelli, M.; Crosbie, R.H.; Welch, E.; et al. Spp1 (osteopontin) promotes TGFβ processing in fibroblasts of dystrophin-deficient muscles through matrix metalloproteinases. Hum. Mol. Genet. 2019, 28, 3431–3442. [Google Scholar] [CrossRef]
- Kaplan, F.S.; Le Merrer, M.; Glaser, D.L.; Pignolo, R.J.; Goldsby, R.; Kitterman, J.A.; Groppe, J.; Shore, E.M. Fibrodysplasia ossificans progressiva. Best Pract. Res. Clin. Rheumatol. 2008, 22, 191. [Google Scholar] [CrossRef]
- Kaplan, F.S.; Shore, E.M. Progressive osseous heteroplasia. J. Bone Miner. Res. 2000, 15, 2084–2094. [Google Scholar] [CrossRef]
- Sakellariou, V.I.; Grigoriou, E.; Mavrogenis, A.F.; Soucacos, P.N.; Papagelopoulos, P.J. Heterotopic ossification following traumatic brain injury and spinal cord injury: Insight into the etiology and pathophysiology. J. Musculoskelet. Neuronal Interact. 2012, 14, 230–240. [Google Scholar]
- DeLee, J.; Ferrari, A.; Charnley, J. Ectopic bone formation following low friction arthroplasty of the hip. Clin. Orthop. Relat. Res. 1976, 121, 53–59. [Google Scholar] [CrossRef]
- Zhou, L.; Gee, S.M.; Hansen, J.A.; Posner, M.A. Heterotopic Ossification After Arthroscopic Procedures: A Scoping Review of the Literature. Orthop. J. Sports Med. 2022, 10, 23259671211060040. [Google Scholar] [CrossRef]
- Burd, T.A.; Hughes, M.S.; Anglen, J.O. Heterotopic ossification prophylaxis with indomethacin increases the risk of long-bone nonunion. J. Bone Jt. Surg. Br. Vol. 2003, 85, 700–705. [Google Scholar] [CrossRef]
- Kaplan, F.S.; Al Mukaddam, M.; Baujat, G.; Brown, M.; Cali, A.; Cho, T.J.; Crowe, C.; De Cunto, C.; Delai, P.; Dieceidue, R.; et al. The Medical Management of Fibrodysplasia Ossificans Progressiva: Current Treatment Considerations from The International Clinical Council on FOP (ICC) & Consultants. Proc. Intl. Clin. Counc. FOP 2019, 1, 1–111. [Google Scholar]
- Lo, T.C.M.; Healy, W.L.; Covall, D.J.; Dotter, W.E.; Pfeifer, B.A.; Torgerson, W.R.; Wasilewski, S.A. Heterotopic bone formation after hip surgery: Prevention with single-dose postoperative hip irradiation. Radiology 1988, 168, 851–854. [Google Scholar] [CrossRef] [PubMed]
- Chidel, M.A.; Suh, J.H.; Matejczyk, M.B. Radiation prophylaxis for heterotopic ossification of the knee. J. Arthroplast. 2001, 16, 1–6. [Google Scholar] [CrossRef]
- Müseler, A.C.; Grasmücke, D.; Jansen, O.; Aach, M.; Meindl, R.; Schildhauer, T.A.; Citak, M. In-hospital outcomes following single-dose radiation therapy in the treatment of heterotopic ossification of the hip following spinal cord injury—An analysis of 444 cases. Spinal Cord 2017, 55, 244–246. [Google Scholar] [CrossRef]
- Geller, J.S.; Allegra, P.R.; Seldon, C.S.; Spieler, B.O.; Cohen, L.L.; Barnhill, S.W.; Huntley, S.R.; De La Zerda, A.; Samuels, S.; Wang, L.; et al. Primary Versus Secondary Radiotherapy for Heterotopic Ossification Prevention About the Elbow. J. Orthop. Trauma 2022, 36, E56–E61. [Google Scholar] [CrossRef] [PubMed]
- Sautter-Bihl, M.L.; Hültenschmidt, B.; Liebermeister, E.; Nanassy, A. Fractionated and single-dose radiotherapy for heterotopic bone formation in patients with spinal cord injury. A phase-I/II study. Strahlenther. Und Onkol. Organ Der Dtsch. Rontgengesellschaft. 2001, 177, 200–205. [Google Scholar] [CrossRef]
- Levy, C.E.; Berner, T.F.; Bendixen, R. Rehabilitation for individuals with fibrodysplasia ossificans progressiva. Clin. Rev. Bone Miner. Metab. 2005, 3, 251–256. [Google Scholar] [CrossRef]
- Spiegelman, B.; Puigserver, P.; Wu, Z. Regulation of adipogenesis and energy balance by PPARg and PGC-1. Int. J. Obes. 2000, 24, 8–10. [Google Scholar] [CrossRef]
- Li, J.; Zhang, N.; Huang, X.; Xu, J.; Fernandes, J.C.; Dai, K.; Zhang, X. Dexamethasone shifts bone marrow stromal cells from osteoblasts to adipocytes by C/EBPαlpha promoter methylation. Cell Death Dis. 2013, 4, 1–11. [Google Scholar] [CrossRef]
- Lehmann, J.M.; Moore, L.B.; Smith-Oliver, T.A.; Wilkison, W.O.; Willson, T.M.; Kliewer, S.A. An antidiabetic thiazolidinedione is a high affinity ligand for peroxisome proliferator-activated receptor gamma (PPAR gamma). J. Biol. Chem. 1995, 270, 12953–12956. [Google Scholar] [CrossRef]
- Lehmann, J.M.; Lenhard, J.M.; Oliver, B.B.; Ringold, G.; Kliewer, S.A. Peroxisome Proliferator-activated Receptors alpha and gamma Are Activated by Indomethacin and Other Non-steroidal Anti-inflammatory Drugs. J. Biol. Chem. 1997, 272, 3406–3410. [Google Scholar] [CrossRef] [PubMed]
- Alonso-Pérez, A.; Guillán-Fresco, M.; Franco-Trepat, E.; Jorge-Mora, A.; López-Fagúndez, M.; Pazos-Pérez, A.; Crespo-Golmar, A.; Cairo-Rey, J.R.; Gómez, R. Improved Protocol to Study Osteoblast and Adipocyte Differentiation Balance. Biomedicines 2022, 11, 31. [Google Scholar] [CrossRef] [PubMed]
- Xu, Y.; Huang, M.; He, W.; He, C.; Chen, K.; Hou, J.; Huang, M.; Jiao, Y.; Liu, R.; Zou, N.; et al. Heterotopic Ossification: Clinical Features, Basic Researches, and Mechanical Stimulations. Front. Cell Dev. Biol. 2022, 10, 1–13. [Google Scholar] [CrossRef]
- Tamamura, Y.; Otani, T.; Kanatani, N.; Koyama, E.; Kitagaki, J.; Komori, T.; Yamada, Y.; Costantini, F.; Wakisaka, S.; Pacifici, M.; et al. Developmental Regulation of Wnt/β-Catenin Signals Is Required for Growth Plate Assembly, Cartilage Integrity, and Endochondral Ossification. J. Biol. Chem. 2005, 280, 19185–19195. [Google Scholar] [CrossRef]
- Yuan, Z.; Li, Q.; Luo, S.; Liu, Z.; Luo, D.; Zhang, B.; Zhang, D.; Rao, P.; Xiao, J. PPARγ and Wnt Signaling in Adipogenic and Osteogenic Differentiation of Mesenchymal Stem Cells. Curr. Stem Cell Res. Ther. 2016, 11, 216–225. [Google Scholar] [CrossRef]
- Cebey-López, M.; Currás-Tuala, M.J.; Gómez-Rial, J.; Rivero-Calle, I.; Pardo-Seco, J.; Mendez-Gallart, R.; Pischedda, S.; Gómez-Carballa, A.; Barral-Arca, R.; Justicia-Grande, A.; et al. Case Report: Everolimus reduced bone turnover markers but showed no clinical benefit in a patient with severe progressive osseous heteroplasia. Front. Pediatr. 2022, 10, 936780. [Google Scholar] [CrossRef]
- Waters, R.V.; Gamradt, S.C.; Asnis, P.; Vickery, B.H.; Avnur, Z.; Hill, E.; Bostrom, M. Systemic corticosteroids inhibit bone healing in a rabbit ulnar osteotomy model. Acta Orthop. Scand. 2000, 71, 316–321. [Google Scholar] [CrossRef] [PubMed]
- Tencerova, M.; Figeac, F.; Ditzel, N.; Taipaleenmäki, H.; Nielsem, T.K.; Kassem, M. The Bone Marrow-Derived Stromal Cells: Commitment and Regulation of Adipogenesis. Front. Endocrinol. 2016, 7, 127. [Google Scholar] [CrossRef]
- Mehta, D.; Dankert, J.; Yim, N.; Leclerc, K.; Leucht, P. Rosiglitazone induces adipogenesis of both marrow and periosteum derived mesenchymal stem cells during endochondral fracture healing. J. Orthop. Sci. 2023, 28, 460–467. [Google Scholar] [CrossRef]
- Xu, S.; Guo, R.; Li, P.Z.; Li, K.; Yan, Y.; Chen, J.; Wang, G.; Brand-Saberi, B.; Yang, X.; Cheng, X. Dexamethasone interferes with osteoblasts formation during osteogenesis through altering IGF-1-mediated angiogenesis. J. Cell. Physiol. 2019, 234, 15167–15181. [Google Scholar] [CrossRef]
- Caron, M.M.J.; Emans, P.J.; Cremers, A.; Surtel, D.A.M.; van Rhijn, L.W.; Welting, T.J.M. Indomethacin induces differential effects on in vitro endochondral ossification depending on the chondrocyte’s differentiation stage. J. Orthop. Res. 2017, 35, 847–857. [Google Scholar] [CrossRef] [PubMed]
- Justicia-Grande, A.J.; Gómez-Ríal, J.; Rivero-Calle, I.; Pischedda, S.; Curras-Tuala, M.J.; Gomez-Carballa, A.; Cebey-López, M.; Pardo-Seco, J.; Méndez-Gallart, R.; Fernández-Seara, M.J.; et al. Case Report: Two Monochorionic Twins With a Critically Different Course of Progressive Osseus Heteroplasia. Front. Pediatr. 2021, 9, 662669. [Google Scholar] [CrossRef]
- Agarwal, S.; Drake, J.; Qureshi, A.T.; Loder, S.; Li, S.; Shigemori, K.; Peterson, J.; Cholok, D.; Forsberg, J.A.; Mishina, Y.; et al. Characterization of Cells Isolated from Genetic and Trauma-Induced Heterotopic Ossification. PLoS ONE 2016, 11, e0156253. [Google Scholar] [CrossRef]
- Uchida, K.; Yayama, T.; Cai, H.X.; Nakajima, H.; Sugita, D.; Rodríguez-Guerrero, A.; Kobayashi, S.; Yoshida, A.; Chen, K.B.; Baba, H. Ossification process involving the human thoracic ligamentum flavum: Role of transcription factors. Arthritis Res. Ther. 2011, 13, R144. [Google Scholar] [CrossRef]
- Lin, L.; Shen, Q.; Leng, H.; Duan, X.; Fu, X.; Yu, C. Synergistic inhibition of endochondral bone formation by silencing Hif1α and Runx2 in trauma-induced heterotopic ossification. Mol. Ther. 2011, 19, 1426–1432. [Google Scholar] [CrossRef]
- Komori, T. Regulation of Proliferation, Differentiation and Functions of Osteoblasts by Runx2. Int. J. Mol. Sci. 2019, 20, 1694. [Google Scholar] [CrossRef] [PubMed]
- Vasikaran, S.; Cooper, C.; Eastell, R.; Griesmacher, A.; Morris, H.A.; Trenti, T.; Kanis, J.A. International Osteoporosis Foundation and International Federation of Clinical Chemistry and Laboratory Medicine Position on bone marker standards in osteoporosis. Clin. Chem. Lab. Med. 2011, 49, 1271–1274. [Google Scholar] [CrossRef]
- Dan, H.; Simsa-Maziel, S.; Reich, A.; Sela-Donenfeld, D.; Monsonego-Ornan, E. The role of matrix Gla protein in ossification and recovery of the avian growth plate. Front. Endocrinol. 2012, 3, 27998. [Google Scholar] [CrossRef]
- Iorio, R.; Healy, W.L. Heterotopic ossification after hip and knee arthroplasty: Risk factors, prevention, and treatment. J. Am. Acad. Orthop. Surg. 2002, 10, 409–416. [Google Scholar] [CrossRef] [PubMed]
- Guillán-Fresco, M.; Franco-Trepat, E.; Alonso-Pérez, A.; Jorge-Mora, A.; López-López, V.; Pazos-Pérez, A.; Piñeiro-Ramil, M.; Gómez, R. Formononetin, a Beer Polyphenol with Catabolic Effects on Chondrocytes. Nutrients 2023, 15, 2959. [Google Scholar] [CrossRef] [PubMed]





| Gene | Forward Primer | Reverse Primer |
|---|---|---|
| Axin2 | AAGATCACAAAGAGCCAAAG | GAAAAAGTAGGTGACAACCAG |
| FABP4 | CAAGAGCACCATAACCTTAG | CTCGTTTTCTCTTTATGGTGG |
| Fabp4 | GTAAATGGGGATTTGGTCAC | TATGATGCTCTTCACCTTCC |
| PLIN2 | GTTCACCTGATTGAATTTGC | GAGGTAGAGCTTATCCTGAG |
| Plin2 | ATAAGCTCTATGTCTCGTGG | GCCTGATCTTGAATGTTCTG |
| ADIPOQ | GGTCTTATTGGTCCTAAGGG | GTAGAAGATCTTGGTAAAGCG |
| Adipoq | CCACTTTCTCCTCATTTCTG | CTAGCTCTTCAGTTGTAGTAAC |
| PPARG | AAAGAAGCCAACACTAAACC | TGGTCATTTCGTTAAAGGC |
| Pparg | AAAGACAACGGACAAATCAC | GGGATATTTTTGGCATACTCTG |
| SPP1 | GACCAAGGAAAACTCACTAC | CTGTTTAACTGGTATGGCAC |
| Spp1 | GGATGAATCTGACGAATCTC | GCATCAGGATACTGTTCATC |
| GPNMB | CAGATCAGATTCCTGTGTTTG | ACAGTATGATTGGTGGAAAC |
| Gpnmb | CTCTTTAATGCCTACTGGTTAC | GCCATATCTGTTTATTCGGC |
| RUNX2 | AAGCTTGATGACTCTAAACC | TCTGTAATCTGACTCTGTCC |
| Runx2 | ACAAGGACAGAGTCAGATTAC | CAGTGTCATCATCTGAAATACG |
| BMP2 | TCCACCATGAAGAATCTTTG | TAATTCGGTGATGGAAACTG |
| Bglap | ACCATGAGGACCATCTTTC | GGACATGAAGGCTTTGTC |
| Col2a1 | GCGATGACATTATCTGTGAAG | TATCTCTGATATCTCCAGGTTC |
Disclaimer/Publisher’s Note: The statements, opinions and data contained in all publications are solely those of the individual author(s) and contributor(s) and not of MDPI and/or the editor(s). MDPI and/or the editor(s) disclaim responsibility for any injury to people or property resulting from any ideas, methods, instructions or products referred to in the content. |
© 2025 by the authors. Licensee MDPI, Basel, Switzerland. This article is an open access article distributed under the terms and conditions of the Creative Commons Attribution (CC BY) license (https://creativecommons.org/licenses/by/4.0/).
Share and Cite
Alonso-Pérez, A.; Franco-Trepat, E.; Guillán-Fresco, M.; López-Fagúndez, M.; Pazos-Pérez, A.; López, V.; Salas, A.; Martinón-Torres, F.; Jorge-Mora, A.A.; Gómez, R. Repurposed Drugs for Heterotopic Ossification Management: Revitalizing Therapeutic Strategies. Pharmaceuticals 2025, 18, 1609. https://doi.org/10.3390/ph18111609
Alonso-Pérez A, Franco-Trepat E, Guillán-Fresco M, López-Fagúndez M, Pazos-Pérez A, López V, Salas A, Martinón-Torres F, Jorge-Mora AA, Gómez R. Repurposed Drugs for Heterotopic Ossification Management: Revitalizing Therapeutic Strategies. Pharmaceuticals. 2025; 18(11):1609. https://doi.org/10.3390/ph18111609
Chicago/Turabian StyleAlonso-Pérez, Ana, Eloi Franco-Trepat, María Guillán-Fresco, Miriam López-Fagúndez, Andrés Pazos-Pérez, Verónica López, Antonio Salas, Federico Martinón-Torres, Alberto A. Jorge-Mora, and Rodolfo Gómez. 2025. "Repurposed Drugs for Heterotopic Ossification Management: Revitalizing Therapeutic Strategies" Pharmaceuticals 18, no. 11: 1609. https://doi.org/10.3390/ph18111609
APA StyleAlonso-Pérez, A., Franco-Trepat, E., Guillán-Fresco, M., López-Fagúndez, M., Pazos-Pérez, A., López, V., Salas, A., Martinón-Torres, F., Jorge-Mora, A. A., & Gómez, R. (2025). Repurposed Drugs for Heterotopic Ossification Management: Revitalizing Therapeutic Strategies. Pharmaceuticals, 18(11), 1609. https://doi.org/10.3390/ph18111609

