Sign in to use this feature.

Years

Between: -

Subjects

remove_circle_outline
remove_circle_outline
remove_circle_outline
remove_circle_outline
remove_circle_outline
remove_circle_outline
remove_circle_outline
remove_circle_outline
remove_circle_outline

Journals

remove_circle_outline
remove_circle_outline
remove_circle_outline
remove_circle_outline
remove_circle_outline
remove_circle_outline
remove_circle_outline
remove_circle_outline
remove_circle_outline
remove_circle_outline
remove_circle_outline
remove_circle_outline
remove_circle_outline
remove_circle_outline

Article Types

Countries / Regions

remove_circle_outline
remove_circle_outline
remove_circle_outline
remove_circle_outline
remove_circle_outline
remove_circle_outline
remove_circle_outline
remove_circle_outline

Search Results (5,839)

Search Parameters:
Keywords = flowering plants

Order results
Result details
Results per page
Select all
Export citation of selected articles as:
20 pages, 15516 KB  
Article
Small-Scale Green Roofs with Native Plant Species Installed on Bus Stop Shelters
by Blanka Ravnjak, Katja Malovrh, Milan Dinevski and Jože Bavcon
Horticulturae 2026, 12(1), 120; https://doi.org/10.3390/horticulturae12010120 - 21 Jan 2026
Abstract
The University Botanic gardens Ljubljana has been planting vegetation on bus stop shelters in the capital city (Ljubljana) of Slovenia since 2020. The aim of the project is to create a green network across the city, contributing to the conservation of plant biodiversity [...] Read more.
The University Botanic gardens Ljubljana has been planting vegetation on bus stop shelters in the capital city (Ljubljana) of Slovenia since 2020. The aim of the project is to create a green network across the city, contributing to the conservation of plant biodiversity and providing food resources for pollinators throughout the entire growing season. The plantings were designed exclusively with native plant species, naturally occurring in the territory of Slovenia, flowering from early spring to late autumn. The selected species are also horticulturally attractive, forming small extensive green roof gardens that mimic karst rock ledges, where plants are adapted to drought, shallow soils, and strong sunlight exposure. In 2024 and 2025, monitoring was carried out on eight selected shelters, focusing on plant presence, changes in vegetation cover, and the occurrence of spontaneously sown species and invasive species. The results show that, even after five years without additional maintenance, all plantings are thriving and remain horticulturally attractive. A variety of species flower from early spring to early summer. During drought periods, flowering intensity decreases somewhat but does not cease; in autumn, the shelters green up again with autumn-flowering species. The project has been very well received by the public and is now firmly established in the city. Every year, between 10 and 20 new shelters are planted. By the end of 2025, a total of 75 bus shelters had been greened in all main directions from the city center towards the outskirts. Full article
14 pages, 2337 KB  
Article
Optimizing Daily Light Integral in Seedling Stage Accelerates Heading and Flowering in Wheat Under LED Lighting
by Luming Zhong, Xiang Ji, Jun Liu, Qing Zhou and Dongxian He
Plants 2026, 15(2), 326; https://doi.org/10.3390/plants15020326 - 21 Jan 2026
Abstract
Conventional wheat breeding in the field is limited to two generations per year and is susceptible to environmental fluctuations. Speed-breeding in a plant factory offers a solution; however, recommendations for lighting strategies remain limited. To identify the optimal daily light integral (DLI) for [...] Read more.
Conventional wheat breeding in the field is limited to two generations per year and is susceptible to environmental fluctuations. Speed-breeding in a plant factory offers a solution; however, recommendations for lighting strategies remain limited. To identify the optimal daily light integral (DLI) for the seedling stage, we tested three light intensities (300, 500, and 700 μmol m−2 s−1) and four photoperiods (10, 14, 18, and 22 h d−1), resulting in DLIs ranging from 10.8 to 55.4 mol m−2 d−1. Our results indicated that an optimal DLI of 39.6 mol m−2 d−1 was associated with the highest seedling index (0.26) and root-to-shoot ratio (0.42), as well as enhanced photosystem performance. Beyond this DLI, these parameters and shoot biomass plateaued as the DLI increased. Moreover, treating seedlings with this optimal DLI of 39.6 mol m−2 d−1 (using 500 μmol m−2 s−1 light intensity and a 22 h d−1 photoperiod) resulted in heading and flowering 5.9 and 7.5 days earlier after transplanting, respectively, than those under the lowest DLI (10.8 mol·m−2·d−1). This study established a lighting strategy to produce high-quality seedlings and accelerate heading and flowering, thereby offering a valuable physiological framework for advancing speed-breeding systems in wheat. Full article
Show Figures

Figure 1

18 pages, 735 KB  
Article
Current Knowledge and Utilization of Medicinal Plants and Fungi in Northeastern Croatia
by Ljiljana Krstin, Zorana Katanić, Ivana Turk, Ivana Gajski and Tanja Žuna Pfeiffer
Plants 2026, 15(2), 325; https://doi.org/10.3390/plants15020325 - 21 Jan 2026
Abstract
Knowledge related to the use of plants and mushrooms in the Baranja region of Croatia was documented through semi-structured interviews of 105 informants in 12 villages. We found 117 plant species and 7 mushrooms with medicinal uses. Rosaceae, Lamiaceae, and Asteraceae were the [...] Read more.
Knowledge related to the use of plants and mushrooms in the Baranja region of Croatia was documented through semi-structured interviews of 105 informants in 12 villages. We found 117 plant species and 7 mushrooms with medicinal uses. Rosaceae, Lamiaceae, and Asteraceae were the families with the most species, while Sambucus nigra, Chamomilla recutita, and Taraxacum officinale were the most frequently mentioned species. Leaves, fruits, and flowers were the most commonly used plant parts, predominantly prepared as infusions, syrups, and tinctures. Plants were mainly used to treat digestive and respiratory ailments, with the highest informant consensus recorded for ear, eye, and respiratory disorders. The results emphasize the persistence of rich ethnobotanical knowledge in the study area and highlight the importance of preserving this cultural and biological heritage for future generations. Full article
(This article belongs to the Section Plant Systematics, Taxonomy, Nomenclature and Classification)
Show Figures

Figure 1

20 pages, 4431 KB  
Article
Drip Irrigation Coupled with Wide-Row Precision Seeding Enhances Winter Wheat Yield and Water Use Efficiency by Optimizing Canopy Structure and Photosynthetic Performance
by Shengfeng Wang, Enlai Zhan, Zijun Long, Guowei Liang, Minjie Gao and Guangshuai Wang
Agronomy 2026, 16(2), 256; https://doi.org/10.3390/agronomy16020256 - 21 Jan 2026
Abstract
To address the bottlenecks of low water and fertilizer utilization efficiency and limited yield potential inherent in Henan Province’s traditional winter wheat cultivation model of “furrow irrigation + conventional row seeding”, this study delved into the synergistic regulatory mechanisms of drip irrigation combined [...] Read more.
To address the bottlenecks of low water and fertilizer utilization efficiency and limited yield potential inherent in Henan Province’s traditional winter wheat cultivation model of “furrow irrigation + conventional row seeding”, this study delved into the synergistic regulatory mechanisms of drip irrigation combined with wide-row precision seeding. It focused on their effects on the physiological ecology and yield-quality traits of winter wheat. A two-factor experiment, encompassing “sowing method × irrigation method” will be carried out during the 2024–2025 wheat growing season, featuring four treatments: furrow irrigation + conventional row seeding (QT), drip irrigation + conventional row seeding (DT), furrow irrigation + wide-row precision seeding (QK), and drip irrigation + wide-row precision seeding (DK). Results reveal that wide-row precision seeding optimized the canopy structure, raising the leaf area index (LAI) at the heading stage by 20.19% compared to QT, thereby enhancing ventilation and light penetration and reducing plant competition. Drip irrigation, with its precise water delivery, boosted the net photosynthetic rate of the flag leaf 35 days after flowering by 62.99% relative to QT, stabilizing root water uptake and significantly delaying leaf senescence. The combined effect of the two treatments (DK treatment) synergistically improved the canopy structure and photosynthetic performance of winter wheat, prolonging the functional period of green leaves by 29.41%. It established a highly efficient photosynthetic cycle, marked by “high stomatal conductance-low intercellular CO2 concentration-high net photosynthetic rate”. The peak net photosynthetic rate (Pn) 13 days post-flowering rose by 23.9% compared to QT. Moreover, while reducing total water consumption by 21.4%, it substantially increased water use efficiency (WUE) and irrigation water use efficiency (IWUE) by 43.2% and 14.2%, respectively, compared to the QT control. Ultimately, the DK treatment achieved a synergistic enhancement in both yield and quality: grain yield increased by 14.7% compared to QT, wet gluten content reached 35.5%, and total protein yield per unit area rose by 13.1%. This study demonstrates that coupling drip irrigation with wide-row precision seeding is an effective strategy for achieving water-saving, high-yield, and high-quality winter wheat cultivation in the Huang-Huai-Hai region. This is achieved through the synergistic optimization of canopy structure, enhanced photosynthetic efficiency, and improved WUE. These findings provide a mechanistic basis and a scalable agronomic solution for sustainable intensification of winter wheat production under water-limited conditions in major cereal-producing regions. Full article
(This article belongs to the Special Issue Water and Fertilizer Regulation Theory and Technology in Crops)
19 pages, 1190 KB  
Article
Identification and Characterization of the CRY Gene Family Involved in Safflower Flavonoid Biosynthesis
by Mamar Laeeq Zia, Debin Wang, Zixi Lin, Rubab Arshad, Xiaoyan Wang, Jiao Liu, Jianjiang Wei, Rui Qin and Hong Liu
Agriculture 2026, 16(2), 260; https://doi.org/10.3390/agriculture16020260 - 20 Jan 2026
Abstract
The cryptochromes (CRYs) perceive blue light to regulate various developmental and metabolic events. However, the role of CRYs in flavonoid biosynthesis and flower pigmentation in safflower (Carthamus tinctorius L.) remains unknown. In this study, we determined flower color diversity among 485 safflower [...] Read more.
The cryptochromes (CRYs) perceive blue light to regulate various developmental and metabolic events. However, the role of CRYs in flavonoid biosynthesis and flower pigmentation in safflower (Carthamus tinctorius L.) remains unknown. In this study, we determined flower color diversity among 485 safflower genotypes using the integrated CIELAB color space parameters and cluster analysis. On this basis, distinct colors were categorized into four groups, namely white (WW), yellow (YY), orange–red (OR), and yellow–red (YR). A genome-wide association study (GWAS) via 933,444 high-quality SNPs showed CtCRY2 as a flower color variation gene. Subsequently, genomic analysis identified three genes of the CRY family, including CtCRY1.1, CtCRY1.2, and CtCRY2. In silico analysis, such as gene structure, phylogeny and cis-acting elements, suggested CtCRY1.1 as a key candidate in pigment biosynthesis and was, therefore, selected for functional validation. Overexpression of CtCRY1.1 in Arabidopsis accumulated a high flavonoid content, particularly upregulating the expression of CHS, FLS, and ANS, proving its role as a positive regulator of flavonoid biosynthesis in safflower. These findings provide insights into the molecular mechanisms underlying flower color regulation in safflower and highlight CtCRY1.1 as a new target to enhance pigment-related traits in plants. Full article
(This article belongs to the Section Crop Genetics, Genomics and Breeding)
17 pages, 4376 KB  
Article
The FPF Gene Family in Tomato: Genome-Wide Identification and the Role of SlFPF1 in Gibberellin-Dependent Growth
by Yali Zhu, Yuanyuan Kong, Xingping Liu, Aiying Cui, Cuifang Chang, Xuemei Hou and Weibiao Liao
Agriculture 2026, 16(2), 258; https://doi.org/10.3390/agriculture16020258 - 20 Jan 2026
Abstract
Flowering promoting factor 1 (FPF1) is a key regulator of plant flowering time. While the functions of the FPF family have been characterized in species such as Arabidopsis and rice, systematic studies on the tomato FPF family remain limited. In this study, we [...] Read more.
Flowering promoting factor 1 (FPF1) is a key regulator of plant flowering time. While the functions of the FPF family have been characterized in species such as Arabidopsis and rice, systematic studies on the tomato FPF family remain limited. In this study, we comprehensively analyzed the FPF family in tomato (Solanum lycopersicum L.), identifying five SlFPF members in the tomato genome. Phylogenetic analysis classified these genes into five distinct subgroups, and chromosome mapping revealed their distribution across three chromosomes, with the highest density on chromosome 1. Promoter analysis identified a range of putative cis-acting elements related to abiotic stress and hormonal responses. Differential expression analysis of various tissues showed that the five SlFPF genes exhibit varying expression levels, where SlFPF1 had a significantly higher expression compared to the others. Following treatments with abiotic stresses (NaCl, PEG, dark, and low light) and phytohormones (GA, MeJA, ABA, and SA), SlFPF1 expression is notably higher under GA treatment than under other conditions. Based on these findings, SlFPF1 and GA treatments were selected for further functional analysis. The results show that GA treatment significantly promotes multiple morphological traits, including root length, stem diameter, leaf area, plant height, dry weight, and fresh weight. However, silencing SlFPF1 expression led to a reduction in all these traits. Moreover, in SlFPF1-silenced plants, GA treatment failed to enhance root length, leaf area, fresh weight, and dry weight, indicating that GA-dependent growth promotion in tomato plants relies on SlFPF1. This study provides a theoretical foundation for understanding the SlFPF gene family and its role in plant growth and stress responses. Full article
(This article belongs to the Section Crop Genetics, Genomics and Breeding)
Show Figures

Figure 1

19 pages, 2687 KB  
Article
Flowering Phenograms and Genetic Sterilities of Ten Olive Cultivars Grown in a Super-High-Density Orchard
by Francesco Maldera, Francesco Nicolì, Simone Pietro Garofalo, Francesco Laterza, Gaetano Alessandro Vivaldi and Salvatore Camposeo
Horticulturae 2026, 12(1), 110; https://doi.org/10.3390/horticulturae12010110 - 19 Jan 2026
Viewed by 36
Abstract
The introduction of Super-High-Density (SHD) olive orchards represents a crucial innovation in modern olive growing, enhancing sustainability. However, the long-term success of these planting systems depends strongly on cultivar selection, combining suitable vegetative and reproductive traits. This three-year field study investigated key floral [...] Read more.
The introduction of Super-High-Density (SHD) olive orchards represents a crucial innovation in modern olive growing, enhancing sustainability. However, the long-term success of these planting systems depends strongly on cultivar selection, combining suitable vegetative and reproductive traits. This three-year field study investigated key floral biology parameters—flowering phenograms, gynosterility, and self-compatibility—of ten olive cultivars grown under irrigated conditions in southern Italy: ‘Arbequina’, ‘Arbosana’, ‘Cima di Bitonto’, ‘Coratina’, ‘Don Carlo’, ‘Frantoio’, ‘Favolosa’ (=‘Fs-17’), ‘I-77’, ‘Koroneiki’, and ‘Urano’ (=‘Tosca’). Flowering phenograms varied significantly across years and cultivars, showing temporal shifts related to chilling accumulation and yield of the previous year. Early blooming cultivars (‘Arbequina’, ‘Arbosana’, and ‘Coratina’) exhibited partial flowering overlap with mid-season ones, enhancing cross-pollination opportunities. Quantitative analysis of flowering overlap revealed that most cultivar combinations exceeded the 70% threshold required for effective pollination, although specific genotypes (‘Coratina’, ‘Fs-17’, and especially ‘I-77’) showed critical mismatches, while ‘Frantoio’ and ‘Arbequina’ emerged as the most reliable pollinizers. Gynosterility exhibited statistical differences among cultivars and canopy positions: ‘I-77’ showed the highest values (71.4%), while ‘Coratina’ and ‘Cima di Bitonto’ showed the lowest ones (7.3 and 8.4%, respectively). The median portions of the canopies generally displayed a greater number of sterile flowers (29.4%), reflecting the combined effect of genetic and environmental factors such as light exposure. In the inflorescence, the majority of gynosterile flowers were concentrated in the lower part, for all canopy portions (modal value). Self-compatibility tests were performed considering a fruit set of 1% as a threshold to discriminate. For open pollination, the fruit set was highly variable among cultivars, ranging from 0.5% in ‘I-77’ to 4.7% in ‘Arbosana’. Apart from ‘I77’, all varieties achieved a fruit set greater than 1%. Instead, for the self-pollination, only ‘Arbequina’, ‘Koroneiki’, ‘Frantoio’, and ‘Cima di Bitonto’ could be identified as pseudo-self-compatible, whereas ‘Coratina’, ‘Fs-17’, and the others were clearly self-incompatible and therefore unsuitable for monovarietal orchards in areas with limited availability of pollen. By integrating self-compatibility and gynosterility data, the cultivars were ranked according to reproductive aptitude, identifying ‘Cima di Bitonto’ and ‘Frantoio’ as the most fertile genotypes, whereas ‘Don Carlo’ and particularly ‘I-77’ showed severe genetic sterility constraints. The findings underline the critical role of floral biology in defining reproductive efficiency and varietal adaptability in SHD systems. This research provides valuable insights for optimizing cultivar selection, orchard design, and management practices, contributing to the development of sustainable, climate-resilient olive production models for Mediterranean environments. Full article
(This article belongs to the Special Issue Fruit Tree Physiology, Sustainability and Management)
Show Figures

Graphical abstract

19 pages, 713 KB  
Article
Impact of Plant Part and Age of Allium tuberosum Rottler ex Sprengel on Antioxidant Properties
by Agnieszka Żurawik, Aneta Wesołowska and Piotr Żurawik
Molecules 2026, 31(2), 332; https://doi.org/10.3390/molecules31020332 - 19 Jan 2026
Viewed by 54
Abstract
Allium tuberosum, commonly known as garlic chives, is a promising species with significant antioxidant and anti-inflammatory properties, useful both fresh and dried as a spice. This study analyzed the chlorophyll, carotenoid, polyphenol content, and antioxidant activity in various parts of two- and [...] Read more.
Allium tuberosum, commonly known as garlic chives, is a promising species with significant antioxidant and anti-inflammatory properties, useful both fresh and dried as a spice. This study analyzed the chlorophyll, carotenoid, polyphenol content, and antioxidant activity in various parts of two- and three-year-old garlic chives, including green stems, inflorescences, and flowering shoots. The research found that flowering shoots had higher levels of chlorophylls and carotenoids, while inflorescences were rich in total polyphenols and exhibited the highest antioxidant activity. Essential oils extracted from different parts of the plant were analyzed using gas chromatography–mass spectrometry (GC–MS), revealing distinct chemical profiles. The oils contained unique compounds, with oxygenated monoterpenes predominant in green stems and stems with flower buds, and aliphatic hydrocarbons more prevalent in inflorescences. This study highlights the high antioxidant potential of Allium tuberosum and suggests further research due to its varied chemical composition across different plant parts. Full article
(This article belongs to the Special Issue Natural Antioxidants in Functional Food)
Show Figures

Figure 1

24 pages, 3263 KB  
Article
Valorization of Hemp, Shrimp and Blue Crab Co-Products as Novel Culture Media Ingredients to Improve Protein Quality and Antioxidant Capacity of Cultured Meat in Cell-Based Food Applications
by Davide Lanzoni, Simona Manuguerra, Rosaria Arena, Andrea Santulli, Luca Marchetti, Concetta Maria Messina and Carlotta Giromini
Foods 2026, 15(2), 352; https://doi.org/10.3390/foods15020352 - 18 Jan 2026
Viewed by 163
Abstract
Cultured meat (CM) is a promising alternative to conventional livestock production. However, its scalability is limited by the reliance on fetal bovine serum (FBS) in cell culture media (CCM). This study investigated protein hydrolysates derived from hemp flowers (HFs), hempseeds (HSs), hempseed protein [...] Read more.
Cultured meat (CM) is a promising alternative to conventional livestock production. However, its scalability is limited by the reliance on fetal bovine serum (FBS) in cell culture media (CCM). This study investigated protein hydrolysates derived from hemp flowers (HFs), hempseeds (HSs), hempseed protein (HP), shrimp (SH), and blue crab (BC) co-products as sustainable CCM supplements. Hydrolysates were produced by Alcalase® enzymatic hydrolysis and tested on C2C12 murine myoblasts proliferation and viability. At the concentration of 11.7 mg/mL, no significant differences in cell viability were observed between hydrolysates and 10% FBS at 24 and 48 h. At 72 h post-treatment, 10% FBS resulted in the greatest increase in cell proliferation, whereas SH and BC treatments preserved a more physiological myoblastic morphology. Intracellular protein accumulation at 72 h in 10% FBS- and SH-treated cells was equal to 24.66 ± 1.37 and 18.79 ± 1.99 µg/mg, respectively, and 5.75 ± 2.32 µg/mg in BC while hemp-derived hydrolysates exhibited limited intracellular protein utilization. All hydrolysates significantly enhanced intracellular antioxidant activity compared with FBS (5.83 ± 1.12 µmol FeSO4/mg). Although further studies are required to assess long-term performance and large-scale applicability, these findings demonstrate the short-term potential of plant- and marine-derived co-products as sustainable CCM supplements, particularly for enhancing the antioxidant profile of cell biomass. Full article
Show Figures

Graphical abstract

22 pages, 3421 KB  
Article
Synergistic Plant Biostimulatory Effects of an Inter-Kingdom Interaction: Chlorella sp. and Kocuria rhizophila Algal–Bacterial Co-Culture for Sustainable Crop Production
by Katalin Tajti, Attila Farkas, Milán Farkas, Tibor Bíró, Vince Ördög and Gergely Maróti
Plants 2026, 15(2), 292; https://doi.org/10.3390/plants15020292 - 18 Jan 2026
Viewed by 107
Abstract
Plant biostimulatory effects of the green alga Chlorella sp. MACC-360, the Kocuria rhizophila FSP120 bacterial strain, and the combined inter-kingdom co-culture of the alga and bacterium were investigated using Solanum lycopersicum as a model plant grown under controlled greenhouse conditions. The application of [...] Read more.
Plant biostimulatory effects of the green alga Chlorella sp. MACC-360, the Kocuria rhizophila FSP120 bacterial strain, and the combined inter-kingdom co-culture of the alga and bacterium were investigated using Solanum lycopersicum as a model plant grown under controlled greenhouse conditions. The application of algal–bacterial co-cultures using the soil drench method significantly improved plant growth parameters, vegetative biomass yield, fruit yield, and photosynthetic performance of the tomato plants. The combined treatment resulted in a 43.7% increase in mean fruit yield, while individual applications of K. rhizophila FSP120 and Chlorella sp. MACC-360 enhanced yields by 30.85% and 19.44%, respectively. Although total yield increases did not reach statistical significance due to high intra-group variability, the treatment’s efficacy was statistically confirmed through key yield parameters including significantly higher fruit weight and fruit diameter (p < 0.05). The enhanced specific biostimulatory effects of the combined treatment could be at least partly attributed to the increased level of algal extracellular polymeric substances (EPS), which was a specific effect of algal co-cultivation with a Kocuria rhizophila bacterium. Detailed analysis of plant phenotypic alterations, biomass yield, fruit and flowering parameters, as well as microbial community analysis of the rhizosphere, were conducted and compared among the various treatments. Our results indicate that an appropriately chosen combination and application of biostimulatory microbes can significantly enhance crop production, which might contribute to more sustainable agriculture. Full article
(This article belongs to the Special Issue Advances in Microbial Solutions for Sustainable Agriculture)
Show Figures

Figure 1

17 pages, 1596 KB  
Article
Whole-Genome Sequencing and Genomic Features of Vagococcus sp. JNUCC 83 Isolated from Camellia japonica Flowers
by Kyung-A Hyun, Ji-Hyun Kim, Min Nyeong Ko and Chang-Gu Hyun
Microbiol. Res. 2026, 17(1), 23; https://doi.org/10.3390/microbiolres17010023 - 18 Jan 2026
Viewed by 63
Abstract
Vagococcus species have been isolated from diverse environments, including aquatic, terrestrial, food-associated, and clinical sources; however, plant- and flower-associated representatives remain poorly characterized at the genomic level. In this study, we report the complete genomic sequence and analysis of Vagococcus sp. JNUCC 83, [...] Read more.
Vagococcus species have been isolated from diverse environments, including aquatic, terrestrial, food-associated, and clinical sources; however, plant- and flower-associated representatives remain poorly characterized at the genomic level. In this study, we report the complete genomic sequence and analysis of Vagococcus sp. JNUCC 83, isolated from flowers of Camellia japonica collected on Jeju Island, Republic of Korea. The genome comprises a single circular chromosome of 2,472,896 bp with a GC content of 33.5 mol% and was assembled at high depth (555.43×), resulting in a high-quality complete genome. Genome-based phylogenomic analysis using the Type (Strain) Genome Server (TYGS) showed that strain JNUCC 83 forms a distinct lineage within the genus Vagococcus. Digital DNA–DNA hybridization (dDDH) values were far below the 70% species threshold, and 16S rRNA gene-based phylogeny consistently supported its independent placement, suggesting that JNUCC 83 represents a previously undescribed genomic species. Functional annotation based on EggNOG/COG analysis indicated the enrichment of genes involved in core metabolism and genome maintenance, while antiSMASH analysis identified a terpene-precursor-type biosynthetic locus encoding a polyprenyl synthase. Overall, this study expands the genomic understanding of flower-associated Vagococcus lineages and provides a foundation for future investigations into their ecological roles and potential applications as plant-derived microbial resources. Full article
(This article belongs to the Special Issue Advances in Plant–Pathogen Interactions)
Show Figures

Figure 1

13 pages, 490 KB  
Article
Trait-Mediated Variation in Plant Interactive Roles Within Plant–Floral Visitor Networks
by Fernanda Baena-Díaz, Brenda Ratoni, Carlos Pinilla Cruz, Ricardo Ayala and Wesley Dáttilo
Plants 2026, 15(2), 289; https://doi.org/10.3390/plants15020289 - 17 Jan 2026
Viewed by 129
Abstract
Plant–pollinator interactions are essential to ecosystem functioning, yet the mechanisms that determine why some plant species become highly connected within interaction networks remain insufficiently understood, particularly in tropical coastal systems. Here, we examine how multiple plant traits predict the interactive role of species [...] Read more.
Plant–pollinator interactions are essential to ecosystem functioning, yet the mechanisms that determine why some plant species become highly connected within interaction networks remain insufficiently understood, particularly in tropical coastal systems. Here, we examine how multiple plant traits predict the interactive role of species within a bee–plant network in a coastal ecosystem in the Gulf of Mexico. Using an existing dataset comprising 35 plant species and 47 bee species, we quantified each plant’s interactive role through species degree, betweenness, and closeness centrality. We then evaluated how six traits (i.e., flower number, flower size, flower color, number of stamens, plant height, and life form) influence these network positions. Our results show that four traits significantly predicted plant interactive roles. Plants surrounded by more open flowers and those with larger flowers interacted with a greater diversity of bee species, indicating that resource detectability and accessibility strongly shape visitation patterns. Herbaceous species also exhibited higher interactive roles than woody plants, likely due to their rapid growth, abundant and synchronous flowering, and predictable resource availability in dynamic coastal environments. Additionally, yellow-flowered species received disproportionately more visits and achieved higher interactive roles, consistent with known sensory biases of bees toward yellow wavelengths. In contrast, plant height and stamen number showed no detectable influence on network position. Overall, our findings demonstrate that a combination of vegetative and floral traits (particularly those signaling abundant, accessible, and visually detectable resources) drives the emergence of key plant species within bee–plant networks. Integrating plant traits with network metrics provides a powerful framework for identifying species that sustain pollinator diversity and for predicting community responses to environmental change. Full article
Show Figures

Figure 1

18 pages, 904 KB  
Review
Research Progress on the Insecticidal and Antibacterial Properties and Planting Applications of the Functional Plant Cnidium monnieri in China
by Shulian Shan, Qiantong Wei, Chongyi Liu, Sirui Zhao, Feng Ge, Hongying Cui and Fajun Chen
Plants 2026, 15(2), 281; https://doi.org/10.3390/plants15020281 - 17 Jan 2026
Viewed by 195
Abstract
Cnidium monnieri (L.) Cusson is a species of Umbelliferae plants, and it is one of China’s traditional medicinal herbs, widely distributed in China owing to its strong adaptability in fields. In this article, the research progress on the taxonomy, distribution, cultivation techniques, active [...] Read more.
Cnidium monnieri (L.) Cusson is a species of Umbelliferae plants, and it is one of China’s traditional medicinal herbs, widely distributed in China owing to its strong adaptability in fields. In this article, the research progress on the taxonomy, distribution, cultivation techniques, active components, analysis methods, antibacterial and insecticidal properties, and ecological applications of C. monnieri was reviewed. The main active components in C. monnieri are coumarins (mainly osthole) and volatile compounds, exhibiting multiple pharmacological effects, e.g., anti-inflammatory, antibacterial, antioxidant, anti-tumor, and immune-regulating effects. Some modern analytical techniques (e.g., HPLC, GC-MS, and UPLC-QTOF-MS) have enabled more precise detection and quality control of these chemical components in C. monnieri. The specific active constituents in C. monnieri (e.g., coumarins and volatile components) exhibit significant inhibitory effects against various pathogenic fungi and insect pests. Simultaneously, the resources provided during its flowering stage (e.g., pollen and nectar) and the specific volatiles released can repel herbivorous insect pests while attracting natural enemies, such as ladybugs, lacewings, and hoverflies, thereby enhancing ecological control of insect pests in farmland through a “push–pull” strategy. Additionally, C. monnieri has the ability to accumulate heavy metals, e.g., Zn and Cu, indicating its potential value for ecological restoration in agroecosystems. Overall, C. monnieri has medicinal, ecological, and economic value. Future research should focus on regulating active-component synthesis, improving our understanding of ecological mechanisms, and developing standardized cultivation systems to enhance the applications of C. monnieri in modernized traditional Chinese medicine and green agriculture production. Full article
(This article belongs to the Section Plant Protection and Biotic Interactions)
Show Figures

Figure 1

17 pages, 8518 KB  
Article
Genome-Wide Identification and Expression Analysis of the GRX Gene Family Reveals Its Potential Role in Floral Organ Development and Sex Differentiation in Litsea cubeba
by Siqi Wang, Yangdong Wang, Ming Gao, Yicun Chen and Yunxiao Zhao
Forests 2026, 17(1), 128; https://doi.org/10.3390/f17010128 - 16 Jan 2026
Viewed by 200
Abstract
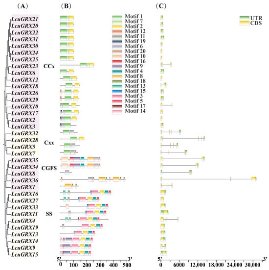
As a class of glutathione-dependent oxidoreductases, glutaredoxins (GRXs) play a central role in maintaining cellular redox homeostasis, thereby influencing diverse biological processes including growth, development, and stress adaptation in plants. This study identified 36 GRX genes in Litsea cubeba through whole-genome analysis. Phylogenetic [...] Read more.
As a class of glutathione-dependent oxidoreductases, glutaredoxins (GRXs) play a central role in maintaining cellular redox homeostasis, thereby influencing diverse biological processes including growth, development, and stress adaptation in plants. This study identified 36 GRX genes in Litsea cubeba through whole-genome analysis. Phylogenetic classification placed them into four subfamilies (CC-, CGFS-, CPYC-type, and a species-specific SS branch), consistent with patterns in model plants like Arabidopsis thaliana and Oryza sativa, indicating evolutionary conservation of GRX core motifs. Genomic analyses including chromosomal location, collinearity, and gene structure revealed family evolution features. Expression profiling showed 11 LcGRX genes were flower-specific, with marked differential expression during stamen (M2) and pistil (F2) degeneration, supporting their roles in sexual dimorphism. Functional assays confirmed that floral highly expressed LcGRX12 directly interacts with TGA transcription factor LcTGA10, similar to its Arabidopsis homolog ROXY1. This study reveals the GRX-TGA module’s role in floral organ development in L. cubeba, offering insights into redox-mediated sex differentiation in Lauraceae and providing candidate genes for molecular breeding. Full article
(This article belongs to the Section Genetics and Molecular Biology)
Show Figures

Figure 1

17 pages, 9342 KB  
Article
Genome-Wide Characterization of the Fantastic Four Gene Family Identifies TaFAF-5D.5 Associated with Growth Habit Variation in Wheat
by Junlong Jiang, Zehao Hou, Shuping Wang, Yingxin Zhang, Yuting Li and Zhengwu Fang
Agronomy 2026, 16(2), 221; https://doi.org/10.3390/agronomy16020221 - 16 Jan 2026
Viewed by 131
Abstract
The Fantastic Four gene family encodes small, plant-specific regulatory proteins involved in developmental control; however, their roles in wheat remain poorly understood. In this study, we conducted a comprehensive genome-wide analysis of the Fantastic Four gene family in wheat. A total of 42 [...] Read more.
The Fantastic Four gene family encodes small, plant-specific regulatory proteins involved in developmental control; however, their roles in wheat remain poorly understood. In this study, we conducted a comprehensive genome-wide analysis of the Fantastic Four gene family in wheat. A total of 42 TaFAF genes were identified and systematically characterized in terms of their chromosomal distribution, phylogenetic relationships, gene structures, conserved motifs, and promoter cis-regulatory elements. Phylogenetic analysis classified TaFAF genes into four distinct clades, which exhibit high structural conservation but show divergent motif compositions. Expression profiling revealed tissue-specific expression patterns and suggested that a subset of TaFAF genes responded transcriptionally to heat stress in a genotype-dependent manner. Subcellular localization assays showed that representative Fantastic Four proteins were localized in the cytoplasm. Protein–protein interaction analyses indicated that TaFAF-1A.1 and TaFAF-5D.5 physically interact with the key flowering regulator TaFT1. Furthermore, haplotype analysis of TaFAF-5D.5 across 145 wheat accessions revealed a significant association with wheat growth habit, with a favorable haplotype preferentially enriched in winter wheat. Together, these results provide insights into the evolutionary diversification and functional relevance of the Fantastic Four genes and identify TaFAF-5D.5 as a candidate gene potentially associated with developmental adaptation and heat stress responses in wheat. Full article
(This article belongs to the Section Crop Breeding and Genetics)
Show Figures

Figure 1

Back to TopTop