Sign in to use this feature.

Years

Between: -

Subjects

remove_circle_outline
remove_circle_outline
remove_circle_outline
remove_circle_outline
remove_circle_outline
remove_circle_outline
remove_circle_outline

Journals

Article Types

Countries / Regions

Search Results (199)

Search Parameters:
Keywords = floral tissue

Order results
Result details
Results per page
Select all
Export citation of selected articles as:
16 pages, 5029 KB  
Article
Genome-Wide Identification of the Zinc Finger-Homeodomain (ZF-HD) Gene Family and Their Response to Cold Stress in Rosa chinensis
by Xiaona Su, Yiting Dong, Yuan Liao, Weijian Li, Zheng Chen, Chao Xu and Shaomei Jiang
Genes 2026, 17(1), 90; https://doi.org/10.3390/genes17010090 - 15 Jan 2026
Viewed by 130
Abstract
Background: The zinc finger-homeodomain (ZF-HD) transcription factor family exerts pivotal regulatory functions in plant development and stress responses, yet a systematic genome-wide survey is lacking for Rosa chinensis. Methods: In this study, we performed a comprehensive genome-wide identification and analysis of RcZF-HD [...] Read more.
Background: The zinc finger-homeodomain (ZF-HD) transcription factor family exerts pivotal regulatory functions in plant development and stress responses, yet a systematic genome-wide survey is lacking for Rosa chinensis. Methods: In this study, we performed a comprehensive genome-wide identification and analysis of RcZF-HD genes in R. chinensis using bioinformatics approaches. Nine RcZF-HD loci were mined from the rose genome and comprehensively profiled for physicochemical parameters, phylogenetic affiliations, chromosomal positions, exon–intron architectures, conserved motifs, and spatiotemporal expression landscapes. Results: The results showed that RcZF-HD genes were unevenly distributed across four chromosomes (Chr2, Chr4, Chr6, and Chr7), with tandem duplication events detected on chromosomes 2 and 7, suggesting their contribution to gene family expansion. Maximum-likelihood phylogeny placed RcZF-HD proteins within nine well-supported sub-clades alongside Arabidopsis orthologs, implying both evolutionary conservation and lineage-specific divergence. All members retain canonical zinc-finger domains, yet acquire unique motif signatures predictive of functional specialization. Gene structure analysis revealed considerable diversity in exon–intron organization. Expression profiling across six different tissues (root, stem, leaf, bud, flower, and fruit) demonstrated remarkable tissue-specific expression patterns. Notably, RchiOBHm_Chr2g0168531 exhibited extremely high expression in stem tissue, while RchiOBHm_Chr7g0181371 showed preferential expression in flower tissue, suggesting specialized roles in stem development and floral organ formation, respectively. The cold-stress challenge of ‘Old Blush’ petals further disclosed pronounced up-regulation of seven RcZF-HD genes, attesting to their critical contribution to low-temperature tolerance. Conclusions: Integrative analyses furnish a multidimensional blueprint of the rose RcZF-HD repertoire, providing molecular landmarks for future functional dissection and ornamental trait engineering. Full article
(This article belongs to the Topic Genetic Breeding and Biotechnology of Garden Plants)
Show Figures

Figure 1

17 pages, 14275 KB  
Article
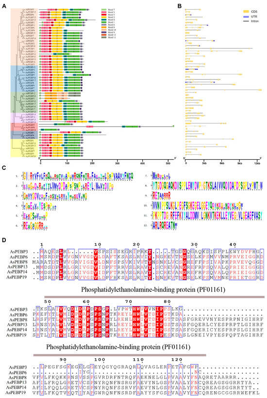
Comparative Genomic and Expression Analysis of the PEBP Gene Family in Three Allium Species with Emphasis on Garlic (Allium sativum)
by Liang Yang, Yanqin Ma, Pei Wang, Wei Chang, Ju Li, Gaofeng Gou, Haicheng Long, Yujie Zhou, Min You, Mingjun Miao, Jian Zhong, Fengshan Li and Zhi Li
Horticulturae 2026, 12(1), 69; https://doi.org/10.3390/horticulturae12010069 - 6 Jan 2026
Viewed by 168
Abstract
Across plants, the PEBP gene family is reported to regulate storage organ formation, developmental plasticity, and floral transitioning. However, its evolutionary dynamics and functional diversification within Allium species remain poorly understood. In this study, we performed genomic and transcriptomic analyses of the PEBP [...] Read more.
Across plants, the PEBP gene family is reported to regulate storage organ formation, developmental plasticity, and floral transitioning. However, its evolutionary dynamics and functional diversification within Allium species remain poorly understood. In this study, we performed genomic and transcriptomic analyses of the PEBP gene family across three economically important Allium species, including Allium fistulosum (bunching onion), Allium sativum (garlic), and Allium cepa (onion), identifying 19, 17, and 21 PEBP genes, respectively. The genes were assigned into five subfamilies (FT-like, TFL1-like, MFT-like, BFT-like, and PEBP-like), with MFT-like members being the most abundant. Structural analysis revealed strong conservation of key motifs (e.g., GxHR and DPDxP) across species, while substantial variation in intron–exon organization suggested subfunctionalization. Collinearity analysis indicated that segmental duplication primarily drove PEBP gene expansion in garlic and onion, whereas tandem duplication was absent in bunching onion. Promoter analysis showed enrichment of light- and hormone-related cis-regulatory elements, implicating their involvement in environmental and hormonal regulation. Expression profiling demonstrated clear tissue specificity, with AsPEBP11/13/14/16/19 exhibiting significantly higher expression in normal flowers than in abnormal ones, suggesting key roles in floral morphogenesis. Together, these findings will prove useful for future breeding programs aimed at improving reproductive development and fertility in Allium species. Full article
(This article belongs to the Section Genetics, Genomics, Breeding, and Biotechnology (G2B2))
Show Figures

Figure 1

11 pages, 757 KB  
Article
Validation of Stable Reference Genes for RT-qPCR Normalization in Oxycetonia jucunda (Coleoptera: Scarabaeidae)
by Shi-Hang Zhao, Yang Yue, Rui-Tao Yu, Qi Gao, Jia-Qiang Zhao, Sheng-Ping Zhang, Nan Zhou and Guo-Liang Xu
Insects 2026, 17(1), 57; https://doi.org/10.3390/insects17010057 - 1 Jan 2026
Viewed by 402
Abstract
The polyphagous pest Oxycetonia jucunda Faldermann can cause substantial damage to a range of economically important crops, with the adult beetles feeding directly on floral tissues and young leaves. RT-qPCR is widely used to analyze gene expression, for which the selection of stable [...] Read more.
The polyphagous pest Oxycetonia jucunda Faldermann can cause substantial damage to a range of economically important crops, with the adult beetles feeding directly on floral tissues and young leaves. RT-qPCR is widely used to analyze gene expression, for which the selection of stable reference genes is essential for enabling an accurate normalization of expression. However, no systematic evaluations of suitable reference genes for RT-qPCR analysis using different tissues of O. jucunda have been conducted. To assess their applicability as reliable normalization controls, we used five computational methods to examine the stability of seven potential reference genes (GAPDH, EF1α, RPS3, RPS18, RPL18, RPS31, and UBC5A) across six adult tissues, with three biological replicates per tissue. The findings revealed RPS3 and RPS31 to be the most stably expressed. This pair of reference genes was further validated by normalizing the expression of the odorant-binding protein 3 (OBP3) target gene. Our findings will provide important foundational data for the accurate analysis of functional gene expression in O. jucunda. Full article
(This article belongs to the Section Insect Molecular Biology and Genomics)
Show Figures

Figure 1

15 pages, 2259 KB  
Article
GhmiR156-GhSPL2 Module Regulates Anthocyanin Biosynthesis of Ray Florets in Gerbera hybrida
by Mengdi Li, Bingbing Liao, Shuyuan Shi, Qishan Luo, Yanbo Chen, Xiaojing Wang and Yaqin Wang
Int. J. Mol. Sci. 2026, 27(1), 318; https://doi.org/10.3390/ijms27010318 - 27 Dec 2025
Viewed by 335
Abstract
Anthocyanins, biosynthesized through the flavonoid pathway, critically determine floral coloration and ornamental value in plants. While floral development has been extensively studied in Gerbera hybrida, the microRNA-mediated regulation of anthocyanin biosynthesis remains unclear. In this study, we identified and characterized the precursor [...] Read more.
Anthocyanins, biosynthesized through the flavonoid pathway, critically determine floral coloration and ornamental value in plants. While floral development has been extensively studied in Gerbera hybrida, the microRNA-mediated regulation of anthocyanin biosynthesis remains unclear. In this study, we identified and characterized the precursor of gerbera microRNA156 (GhmiR156), which exhibits a typical stem-loop secondary structure. The mature GhmiR156 sequence shows 93.65% similarity with miR156 from other plants. Through target prediction analysis, we identified five potential target genes of GhmiR156, all encoding SQUAMOSA Promoter-Binding Protein-Like (SPL) transcription factors. Among these, the gene c35442.graph_c0, which shares the highest similarity with AtSPL2 in Arabidopsis, was designated as GhSPL2. Expression analysis revealed an inverse correlation between GhmiR156 and GhSPL2 across different tissues and developmental stages of ray florets. This regulatory relationship was further validated by RLM-5′RACE, which showed that GhmiR156 directly targets and cleaves GhSPL2 mRNA, subsequently supported by dual-luciferase reporter assays and Western blotting analysis. Subcellular localization analysis indicated that GhSPL2 is a nuclear-localized protein, consistent with AtSPL2. Functional analyses revealed that overexpression of GhSPL2 suppressed anthocyanin accumulation by downregulating key biosynthetic genes GhPAL, GhF3H and GhUFGT. Conversely, overexpression of GhmiR156 represses GhSPL2 expression, thereby alleviating its inhibitory effect on anthocyanin accumulation in ray florets, and exhibits an increase in anthocyanin content. Collectively, our findings demonstrate that GhmiR156 fine-tunes the anthocyanin biosynthetic pathway through its target gene GhSPL2. This study provides new insights into the complex regulatory network governing anthocyanin biosynthesis in ornamental plants. Full article
(This article belongs to the Special Issue Flowers: Molecular and Genetic Regulation of Growth and Development)
Show Figures

Figure 1

17 pages, 2231 KB  
Article
Genome-Wide Identification and Expression Analysis of the ClHMGB Gene Family in Watermelon Under Abiotic Stress and Fusarium oxysporum Infection
by Changqing Xuan, Mengli Yang, Yufan Ma, Xue Dai, Shen Liang, Gaozheng Chang and Xian Zhang
Int. J. Mol. Sci. 2026, 27(1), 157; https://doi.org/10.3390/ijms27010157 - 23 Dec 2025
Viewed by 246
Abstract
High-Mobility Group B (HMGB) proteins are conserved non-histone nuclear proteins involved in DNA replication, transcription, recombination, repair; plant growth and development; and stress responses. In this study, we identified nine ClHMGB genes in watermelon using genome-wide search. Phylogenetic and homology analyses classified them [...] Read more.
High-Mobility Group B (HMGB) proteins are conserved non-histone nuclear proteins involved in DNA replication, transcription, recombination, repair; plant growth and development; and stress responses. In this study, we identified nine ClHMGB genes in watermelon using genome-wide search. Phylogenetic and homology analyses classified them into four distinct classes. Synteny analysis revealed that ClHMGB genes share closer evolutionary relationships with dicots than with monocots. Tissue-specific expression profiling showed that eight ClHMGB members exhibit higher transcript levels in female and/or male flowers, suggesting that they play essential roles in floral organ development. Under drought, low-temperature, and salt stresses, ClHMGB members displayed distinct expression patterns. For instance, ClHMGB4 and ClHMGB8 were downregulated under drought and low-temperature stress but upregulated under salt stress, indicating potential functional specialization in response to different abiotic stresses. The highly virulent Fusarium oxysporum f. sp. niveum race 2 (Fon R2) induced the upregulation of more ClHMGB genes than the less virulent race 1 (Fon R1). Four members (ClHMGB1, 4, 6, and 7) were consistently upregulated by both races, suggesting that they may play fundamental roles in disease resistance. This study provides a foundation for further investigation into the roles of ClHMGB genes in growth, development, and stress responses of watermelon. Full article
(This article belongs to the Special Issue Plant Responses to Biotic and Abiotic Stresses)
Show Figures

Figure 1

13 pages, 1554 KB  
Article
Thrips Spatio-Temporal Distribution in Cowpea (Vigna unguiculata (L.) Walp.) Flowers Based on the Flower Structures and Floral Development Stage
by Xiaoyun Ren, Yuyin He, Xinbao Wei, Li Zheng, Haitao Yu, Xunbing Huang and Shengyong Wu
Plants 2025, 14(24), 3753; https://doi.org/10.3390/plants14243753 - 10 Dec 2025
Viewed by 330
Abstract
Megalurothrips usitatus (Bagrall 1913) (MTU) is a major pest of cowpea (Vigna unguiculata (L.) Walp.) and shows a strong preference for floral tissues. To clarify the spatiotemporal distribution of thrips, we conducted a detailed survey of their abundance in flowers of different [...] Read more.
Megalurothrips usitatus (Bagrall 1913) (MTU) is a major pest of cowpea (Vigna unguiculata (L.) Walp.) and shows a strong preference for floral tissues. To clarify the spatiotemporal distribution of thrips, we conducted a detailed survey of their abundance in flowers of different developmental stages—sampled in the morning (preanthesis flowers, PAF; open flowers, OPF; postanthesis flowers, PoAF) and at dusk (preanthesis flowers scheduled to open the next morning, PAF-D; closed flowers, CF). Behavioral responses of MTU to floral volatiles from these stages were evaluated using a Y-tube olfactometer, followed by chemical analysis via gas chromatography–mass spectrometry (GC-MS). The results indicate that 58.3% of adults sheltered in keel petals, while 76.7% of nymphs aggregated inside the diadelphous stamens. Thrips abundance on OPF in the morning was significantly higher than on PAF or PoAF, but did not differ significantly from that on CF. Olfactometric assays demonstrated a clear preference of MTU for OPF, which emitted a greater number and higher concentrations of volatile compounds compared to PAF, PAF-D, CF, and PoAF. Together, these findings reveal distinct spatiotemporal dynamics of thrips in relation to cowpea flower development, underscoring the role of floral age in driving host-switching behavior. Full article
(This article belongs to the Special Issue Integrated Pest Management—from Chemicals to Green Management)
Show Figures

Figure 1

16 pages, 5461 KB  
Article
Genome-Wide Analysis of the bZIP Gene Family in Medicinal Wolfberry (Lycium ruthenicum): Phylogeny, Evolution and Expression Profiles
by Tingting Li, Zhibo Cai, Chuyang He, Longjiao Hu, Yue Yin, Youlong Cao and Xiaojun Nie
Agronomy 2025, 15(11), 2619; https://doi.org/10.3390/agronomy15112619 - 14 Nov 2025
Viewed by 563
Abstract
Basic leucine zipper (bZIP) transcription factors play pivotal roles in plant secondary metabolism, influencing the production of bioactive compounds that determine the medicinal value of plants. Despite their significance, a comprehensive genomic overview of bZIPs in non-model medicinal species remains limited. Here, we [...] Read more.
Basic leucine zipper (bZIP) transcription factors play pivotal roles in plant secondary metabolism, influencing the production of bioactive compounds that determine the medicinal value of plants. Despite their significance, a comprehensive genomic overview of bZIPs in non-model medicinal species remains limited. Here, we present the first genome-wide identification and characterization of the bZIP family in Lycium ruthenicum Murr. (black wolfberry), revealing 63 members grouped into 13 subfamilies. These genes showed conserved bZIP domains, distinct exon–intron architectures, and promoter cis-elements related to light, hormones and stress responses. Family expansion occurred through tandem (LrbZIP6-LrbZIP9 cluster) and segmental duplications under purifying selection (Ka/Ks < 1). Collinearity analysis revealed closer relationships with Solanaceae species than Arabidopsis thaliana, with LrbZIP10 and LrbZIP11 as conserved orthologs. Expression profiling identified tissue-specific patterns: LrbZIP17 showed broad expression while LrbZIP14 was fruit-specific. qRT-PCR confirmed floral-preferential (LrbZIP1, LrbZIP10, LrbZIP15, LrbZIP17, LrbZIP50) and root-specific (LrbZIP54, LrbZIP55) expression. The co-occurrence of light/hormone-responsive elements and high LrbZIP expression in anthocyanin-rich tissues suggests their regulatory roles in bioactive compound biosynthesis. This study provides foundational genomic resources for understanding L. ruthenicum bZIP evolution and identifies candidate genes for molecular breeding to enhance medicinal compound production. Full article
(This article belongs to the Section Crop Breeding and Genetics)
Show Figures

Figure 1

21 pages, 3190 KB  
Article
Multi-Omics Reveals Stage-Specific Flavonoid Accumulation in Bupleurum chinense DC. Inflorescences
by Tongshan Zhu, Qingqing Tan, Yanli Chen, Xun Bu, Min Li, Guoxia Liu, Jiao Liu, Quanfang Zhang and Yongqing Zhang
Agronomy 2025, 15(11), 2606; https://doi.org/10.3390/agronomy15112606 - 13 Nov 2025
Viewed by 584
Abstract
The large-scale cultivation of medicinal plants generates substantial agricultural by-products that are often discarded. A notable example is the floral biomass of Bupleurum chinense DC. (B. chinense), which is routinely removed during cultivation to promote root yield. To explore the potential [...] Read more.
The large-scale cultivation of medicinal plants generates substantial agricultural by-products that are often discarded. A notable example is the floral biomass of Bupleurum chinense DC. (B. chinense), which is routinely removed during cultivation to promote root yield. To explore the potential valorization of these discarded tissues, we performed an integrated transcriptomic and metabolomic analysis of flavonoid biosynthesis across three developmental stages: F1 (Initial Flowering Stage), F2 (Full Bloom Stage), and F3 (Late Flowering Stage). Our results revealed distinct stage-specific regulatory dynamics. Flavonoid biosynthesis was initiated at F1 through the activation of upstream structural genes, reached its peak at F2 with strong up-regulation of branch-specific genes and the accumulation of diverse flavonols and anthocyanins, and declined at F3, despite the sustained presence of several antioxidant metabolites. These findings indicate that F2 represents the optimal stage for harvesting B. chinense flowers to obtain a broad spectrum of bioactive flavonoids, while late-stage flowers may serve as a complementary source of stable antioxidant compounds. Collectively, this study highlights the potential for transforming discarded floral biomass into valuable phytochemical resources and provides a framework for exploring underutilized tissues in other medicinal plants. Full article
Show Figures

Figure 1

15 pages, 4793 KB  
Article
Genome-Wide Identification of DnaJ Gene Family and VIGS Analysis Reveal the Function of GhDnaJ316 in Floral Development for Upland Cotton
by Ting-Ting Zhang, Xue-Feng Guo, Dan-Dan Li, Yun Jia, Chen-Hui Wang, Yu-Nuo Fan, Cai-Xiang Wang and Jun-Ji Su
Plants 2025, 14(21), 3380; https://doi.org/10.3390/plants14213380 - 5 Nov 2025
Viewed by 504
Abstract
DnaJ proteins are established regulators of multiple physiological processes in plants, but their systematic identification and functional characterization in cotton remains largely uncharacterized, particularly regarding their roles in floral developmental regulation. In this study, based on genome-wide analysis of Gossypium hirsutum L., 372 [...] Read more.
DnaJ proteins are established regulators of multiple physiological processes in plants, but their systematic identification and functional characterization in cotton remains largely uncharacterized, particularly regarding their roles in floral developmental regulation. In this study, based on genome-wide analysis of Gossypium hirsutum L., 372 DnaJ genes were systematically identified and phylogenetically classified into four distinct clades (I–IV). These genes exhibited non-uniform chromosomal distribution. Structural analysis revealed clade-specific variations in intron numbers and conserved motifs. Cis-acting element profiling indicated the roles of DnaJs in modulating biosynthetic and metabolic regulation during both vegetative and reproductive development in cotton. Transcriptomic analysis highlighted tissue-specific expression patterns, with GhDnaJ316 showing preferential expression in anthers and filaments. Functional validation via VIGS-mediated silencing confirmed GhDnaJ316 as a negative regulator of floral transition, accelerating budding by 7.7 days and flowering by 9.7 days in silenced plants. This study elucidates the genomic architecture of GhDnaJs, demonstrates GhDnaJ316’s critical role in floral development and provides insights for molecular breeding in early-maturing cotton. Full article
(This article belongs to the Section Plant Development and Morphogenesis)
Show Figures

Figure 1

15 pages, 9113 KB  
Article
In Vitro Regeneration of Southern Italian Grapevine Cultivars from Embryogenic Calluses and Protoplasts
by Valeria Ereddia, Chiara Catalano, Fabrizio Salonia, Lara Poles, Edoardo Bertini, Sara Zenoni, Antonio Sparacio, Daniele Oliva, Elisabetta Nicolosi and Alessandra Gentile
Plants 2025, 14(21), 3262; https://doi.org/10.3390/plants14213262 - 25 Oct 2025
Cited by 1 | Viewed by 2700
Abstract
Efficiency in vitro regeneration is a crucial prerequisite for the application of New Nenomics Techniques (NGTs) in grapevine (Vitis vinifera L.) for improving resistance to biotic and abiotic stresses. This is especially true given that their management must be addressed sustainably, considering [...] Read more.
Efficiency in vitro regeneration is a crucial prerequisite for the application of New Nenomics Techniques (NGTs) in grapevine (Vitis vinifera L.) for improving resistance to biotic and abiotic stresses. This is especially true given that their management must be addressed sustainably, considering the impact of climate change. Unfortunately, in vitro plant regeneration and the establishment of embryogenic calluses are two genotype-dependent processes. Up to now, extensive research has been conducted on major international cultivars, whereas studies on the application of in vitro protocols for autochthonous cultivars remain limited. In this study, protocols for the acquisition of embryogenic calluses were applied on the most relevant Sicilian grapevine cultivars: the red-skinned ‘Frappato’, ‘Nerello mascalese’, and ‘Nero d’Avola’, and the white-skinned ‘Grillo’, ‘Carricante’, and ‘Catarratto’. Stamens and pistils were cultured in two different induction media (PIV and MSII) and at three stages (mother cells in the late premeiotic phase, tetrads, and mature pollen) to induce embryogenic calluses. Five thousand explants per cultivar were cultured, forming calluses in four selected cultivars. Plantlets were successfully generated from calluses of ‘Carricante’, ‘Frappato’, and ‘Nero d’Avola’. Moreover, protoplasts were isolated from ‘Frappato’ and ‘Nero d’Avola’. Our results establish a critical foundation for developing successful regeneration protocols for the future application of NGTs in Sicilian grapevine cultivars. Full article
(This article belongs to the Special Issue Advances and Applications in Plant Tissue Culture—2nd Edition)
Show Figures

Figure 1

19 pages, 13272 KB  
Article
The MADS-Box Transcription Factor BoAGL8 Is Involved in Regulating Flowering in Broccoli
by Yuanyuan Li, Hanbing Yang, Peini Jia, Zairong Li, Yan Wang, Yajie Jiang, Xia He, Boyue Wen, Chensi Huo, Wei Zhang, Wenchen Chai, Shijiang Yan and Jing Zhang
Horticulturae 2025, 11(10), 1227; https://doi.org/10.3390/horticulturae11101227 - 11 Oct 2025
Viewed by 853
Abstract
Broccoli (Brassica oleracea L. var. italica) is a biennial or annual herbaceous plant belonging to the species Brassica oleracea in the genus Brassica of the Cruciferae family. The green flower curd serves as the primary edible organ, with its development and [...] Read more.
Broccoli (Brassica oleracea L. var. italica) is a biennial or annual herbaceous plant belonging to the species Brassica oleracea in the genus Brassica of the Cruciferae family. The green flower curd serves as the primary edible organ, with its development and preservation critically determining broccoli yield and quality. Given that these processes are regulated by flowering time, understanding the mechanisms underlying floral transition is essential for enhancing broccoli yield and quality. This study aimed to identify the MADS-box family in broccoli and to investigate the function of the BoAGL8 gene in floral induction. We identified a total of 176 MADS-box genes, of which 54 genes were up-regulated and 50 genes were down-regulated under low-temperature treatment. Notably, the expression of BoAGL8 was up-regulated by 6.70-fold under low-temperature induction, prompting us to select and clone this gene for further analysis. Tissue-specific expression profiling further revealed that BoAGL8 is expressed at relatively high level in both mature and young leaves. After 15 days of low-temperature treatment, BoAGL8 expression in shoot tip was significantly upregulated compared to untreated controls. Subcellular localization analysis showed that BoAGL8 protein was located to the nucleus. Ectopic over-expression of BoAGL8 in Arabidopsis exhibited accelerated bolting and flowering, reduced rosette leaf number, and increased seed yield per plant compared to wild-type plants. Furthermore, compared to wild-type controls, transgenic lines exhibited upregulated expression of AtFT, AtAP1 and AtSEP3, alongside downregulation of SVP expression. The above results indicate that BoAGL8 may play a key regulatory role in the process of floral organ development in broccoli, providing an important theoretical basis for future research on flowering time regulation and breeding in broccoli. Full article
(This article belongs to the Topic Genetic Breeding and Biotechnology of Garden Plants)
Show Figures

Figure 1

15 pages, 3339 KB  
Article
Genome-Wide Identification and Expression Analysis of the SPL Gene Family in Phalaenopsis equestris
by Xule Zhang, Lei Feng, Qingdi Hu, Yaping Hu, Xiaohua Ma and Jian Zheng
Plants 2025, 14(19), 3090; https://doi.org/10.3390/plants14193090 - 7 Oct 2025
Viewed by 886
Abstract
The SQUAMOSA promoter-binding protein-like (SPL/SBP) family plays crucial roles in multiple developmental processes. Phalaenopsis equestris is a key ornamental and breeding species known for producing abundant colorful flowers on a single inflorescence. The SPL gene family in this species remains largely uncharacterized. In [...] Read more.
The SQUAMOSA promoter-binding protein-like (SPL/SBP) family plays crucial roles in multiple developmental processes. Phalaenopsis equestris is a key ornamental and breeding species known for producing abundant colorful flowers on a single inflorescence. The SPL gene family in this species remains largely uncharacterized. In this study, 15 SPL genes were identified, all encoding proteins that are bioinformatically predicted to be nuclear-localized, hydrophilic, and unstable, with conserved SBP domains. Phylogenetic and collinearity analyses revealed a closer evolutionary relationship with rice SPLs than Arabidopsis SPLs. Conserved motif and gene structure analyses showed that subfamily II members possess more motifs and introns, implying functional complexity. Five PeqSPLs contained transmembrane domains, suggesting potential dual nuclear/cytoplasmic roles. Promoter analysis revealed abundant cis-elements responsive to light, stress, and phytohormones. Expression profiling across tissues showed that PeqSPL2, PeqSPL3, and PeqSPL5 exhibited broad expression and PeqSPL10 exhibited predominantly high expression in flowers, indicating possible roles in normal growth and floral development. This study provides a foundation for further functional exploration of PeqSPL genes in P. equestris. Full article
(This article belongs to the Special Issue Orchid Conservation and Biodiversity)
Show Figures

Figure 1

21 pages, 7313 KB  
Article
Integrated Transcriptome and Metabolome Analyses Reveal the Roles of MADS-Box Genes in Regulating Flower Development and Metabolite Accumulation in Osmanthus fragran
by Qian Zhang, Jie Yang, Xiangling Zeng, Hongguo Chen, Yingting Zhang, Guifu Zhang, Zeqing Li, Xuan Cai and Jingjing Zou
Curr. Issues Mol. Biol. 2025, 47(10), 819; https://doi.org/10.3390/cimb47100819 - 3 Oct 2025
Viewed by 807
Abstract
The MADS-box transcription factors play essential roles in various processes of plant growth and development. Here, we identified 107 MADS-box genes in Osmanthus fragrans Lour. genome (OfMADS), encoding proteins ranging from 61 to 608 amino acids. Phylogenetic analysis classified these genes [...] Read more.
The MADS-box transcription factors play essential roles in various processes of plant growth and development. Here, we identified 107 MADS-box genes in Osmanthus fragrans Lour. genome (OfMADS), encoding proteins ranging from 61 to 608 amino acids. Phylogenetic analysis classified these genes into five subfamilies: MIKC*, MIKCC, , , and , with conserved motif architectures within subfamilies. Tandem and whole-genome duplications were identified as key drivers of OfMADS expansion. Cis-regulatory element analysis revealed enrichment for hormone response and developmental regulatory motifs, implicating roles in growth and flowering processes. Transcriptome dynamics across six floral developmental stages (bolting to petal shedding) uncovered 78 differentially expressed OfMADS genes, including 16 exhibiting flower-specific expressions. Integrated metabolome profiling demonstrated robust correlations between critical OfMADS regulators and scent metabolites. This nexus suggests a potential role of these OfMADS in regulating specialized metabolite biosynthesis pathways. Our multi-omics study provides insights into the regulatory hierarchy of OfMADS in coordinating floral morphogenesis and the accumulation of economically significant metabolites in O. fragrans. These findings establish a foundation for subsequent functional validation and molecular breeding of horticultural traits. Full article
(This article belongs to the Section Molecular Plant Sciences)
Show Figures

Figure 1

19 pages, 2947 KB  
Article
Mouthparts and Alimentary Tract of Flower-Visiting Monkey Beetles (Coleoptera: Scarabaeoidea: Hopliini): Insights into Feeding Preferences
by Michael Neulinger, Florian Karolyi, Jonathan F. Colville, Myriam E. Widmann, Jonas Kristl and Harald W. Krenn
Insects 2025, 16(9), 985; https://doi.org/10.3390/insects16090985 - 21 Sep 2025
Viewed by 1074
Abstract
Monkey beetles (Hopliini, Scarabaeoidea) are a species-rich group of flower-visiting insects that are specialized to feed on floral tissue, pollen and/or nectar. We studied ten South African species, examining morphological features associated with their specific feeding preferences. This is the first attempt in [...] Read more.
Monkey beetles (Hopliini, Scarabaeoidea) are a species-rich group of flower-visiting insects that are specialized to feed on floral tissue, pollen and/or nectar. We studied ten South African species, examining morphological features associated with their specific feeding preferences. This is the first attempt in a limited number of beetle species to comparatively investigate both the mouthparts and the alimentary tract in relation to ingested food. Using light microscopy, we found cutting edges on the mandibles and galea teeth in flower tissue-feeding species. Pollen feeders have numerous bristles on the maxillae and a prominent mola on the mandibles that are likely used for gathering and grinding pollen. The elongate heads and mouthparts of the nectar feeders are considered an adaptation that enable these species to mop up nectar while probing flowers. Using µCT imaging and reconstructions of the entire alimentary tract, our morphometric results suggest that food preferences are not related to total relative gut length, although the ratio of foregut to body length was greater in pollen- and nectar-feeding monkey beetles than in floral tissue-feeders. The midgut of females tends to be longer relative to body size compared to males. Our work serves as a basis for generating hypotheses for future research that includes gut morphology in flower-visiting insects. Full article
(This article belongs to the Special Issue Beetles: Biology, Ecology, and Integrated Management)
Show Figures

Figure 1

17 pages, 2667 KB  
Article
Comprehensive Analysis of TaNCED Gene Family in Wheat Vernalization Process
by Guoqing Cui and Hao Cheng
Biology 2025, 14(9), 1293; https://doi.org/10.3390/biology14091293 - 19 Sep 2025
Viewed by 698
Abstract
9-cis-epoxycarotenoid dioxygenases (NCEDs), serving as the rate-limiting enzymes in abscisic acid (ABA) biosynthesis, play a pivotal role in regulating plant growth and development, as well as responses to abiotic stresses. Despite their agronomic importance, the molecular dialog between ABA signaling and [...] Read more.
9-cis-epoxycarotenoid dioxygenases (NCEDs), serving as the rate-limiting enzymes in abscisic acid (ABA) biosynthesis, play a pivotal role in regulating plant growth and development, as well as responses to abiotic stresses. Despite their agronomic importance, the molecular dialog between ABA signaling and vernalization, a cold-induced switch from vegetative to reproductive growth in wheat, remains poorly characterized, particularly regarding the TaNCED gene family members. Here, we systematically identified 13 TaNCED members in hexaploid wheat, followed by multi-omics characterization encompassing physicochemical properties, exon–intron architectures, conserved catalytic domains, protein motifs, and cis-acting elements. By analyzing transcriptome data from vernalization treatments, we profiled the expression patterns of TaNCED genes during vernalization. Notably, TaNCED5-6A, TaNCED5-6B, and TaNCED5-6D exhibited significant upregulation in vernalized leaves and tiller buds, while maintaining basal expression in the shoot apical meristem, the site of floral induction. This tissue-specific expression pattern implicates their specialized role in mediating vernalization responses via ABA biosynthesis. Collectively, our findings provide novel insights into the regulatory mechanisms of ABA-mediated vernalization in wheat and offer valuable targets for vernalization efficiency in cereal breeding programs. Full article
(This article belongs to the Section Plant Science)
Show Figures

Figure 1

Back to TopTop