Sign in to use this feature.

Years

Between: -

Subjects

remove_circle_outline
remove_circle_outline
remove_circle_outline
remove_circle_outline
remove_circle_outline
remove_circle_outline
remove_circle_outline
remove_circle_outline
remove_circle_outline

Journals

remove_circle_outline
remove_circle_outline
remove_circle_outline
remove_circle_outline
remove_circle_outline
remove_circle_outline

Article Types

Countries / Regions

remove_circle_outline
remove_circle_outline
remove_circle_outline
remove_circle_outline

Search Results (520)

Search Parameters:
Keywords = electronic nose (e-nose)

Order results
Result details
Results per page
Select all
Export citation of selected articles as:
13 pages, 1797 KB  
Article
Enhanced Gas Classification in Electronic Nose Systems Using an SMOTE-Augmented Machine Learning Framework
by Minqiang Li, Chenxi Wu, Zhiyang Wang, Zhijian Wu, Wei Huang, Junru Chen, Kaibo Yu, Ting Wen, Hongbo Yin and Zhuqing Wang
Sensors 2026, 26(2), 714; https://doi.org/10.3390/s26020714 - 21 Jan 2026
Viewed by 91
Abstract
Electronic nose systems are widely used in environmental monitoring and other related fields. In recent years, systems based on gas sensor arrays have attracted considerable attention. However, relying solely on improvements in gas-sensitive materials has struggled to break through the bottleneck in recognition [...] Read more.
Electronic nose systems are widely used in environmental monitoring and other related fields. In recent years, systems based on gas sensor arrays have attracted considerable attention. However, relying solely on improvements in gas-sensitive materials has struggled to break through the bottleneck in recognition accuracy. To address this challenge, this study designs and validates an integrated machine learning framework for enhanced gas identification in electronic nose systems. Specifically, (1) a Butterworth low-pass filter is combined with principal component analysis (PCA) to suppress sensor noise; (2) the synthetic minority over-sampling technique (SMOTE) is utilized for training set data augmentation to further enhance the classification accuracy of the support vector machine (SVM); and (3) the relationship between single-component and mixed-gas responses is analyzed to construct an artificial neural network (ANN) regression model. Experimental results demonstrate that the SMOTE-augmented, PCA-optimized SVM model achieves a recognition accuracy of 0.93 ± 0.08 for most target gases, representing improvements of 19% and 7% over decision tree and ANN classifiers, respectively, and that the ANN regression model attains a correlation coefficient of 99.55% between predicted and measured values in mixed-gas experiments. Overall, the construction and optimization of this system demonstrate significant practical value for intelligent gas identification and the development of advanced e-nose devices. Full article
(This article belongs to the Section Intelligent Sensors)
Show Figures

Figure 1

17 pages, 7858 KB  
Article
Sensor-Drift Compensation in Electronic-Nose-Based Gas Recognition Using Knowledge Distillation
by Juntao Lin and Xianghao Zhan
Informatics 2026, 13(1), 15; https://doi.org/10.3390/informatics13010015 - 20 Jan 2026
Viewed by 118
Abstract
Environmental changes and sensor aging can cause sensor drift in sensor array responses (i.e., a shift in the measured signal/feature distribution over time), which in turn degrades gas classification performance in real-world deployments of electronic-nose systems. Previous studies using the UCI Gas Sensor [...] Read more.
Environmental changes and sensor aging can cause sensor drift in sensor array responses (i.e., a shift in the measured signal/feature distribution over time), which in turn degrades gas classification performance in real-world deployments of electronic-nose systems. Previous studies using the UCI Gas Sensor Array Drift Dataset as a benchmark reported promising drift compensation results but often lacked robust statistical validation and may overcompensate for drift by suppressing class-discriminative variance. To address these limitations and rigorously evaluate improvements in sensor-drift compensation, we designed two domain adaptation tasks based on the UCI electronic-nose dataset: (1) using the first batch to predict remaining batches, simulating a controlled laboratory setting, and (2) using Batches 1 through n1 to predict Batch n, simulating continuous training data updates for online training. Then, we systematically tested three methods—our semi-supervised knowledge distillation method (KD) for sensor-drift compensation; a previously benchmarked method, Domain-Regularized Component Analysis (DRCA); and a hybrid method, KD–DRCA—across 30 random test-set partitions on the UCI dataset. We showed that semi-supervised KD consistently outperformed both DRCA and KD–DRCA, achieving up to 18% and 15% relative improvements in accuracy and F1-score, respectively, over the baseline, proving KD’s superior effectiveness in electronic-nose drift compensation. This work provides a rigorous statistical validation of KD for electronic-nose drift compensation under long-term temporal drift, with repeated randomized evaluation and significance testing, and demonstrates consistent improvements over DRCA on the UCI drift benchmark. Full article
(This article belongs to the Section Machine Learning)
Show Figures

Figure 1

21 pages, 4375 KB  
Article
Screening of Four Microbes for Solid-State Fermentation of Hawk Tea to Improve Its Flavor: Electronic Nose/GC-MS/GC-IMS-Guided Selection
by Yi-Ran Yang, Wei-Guo Cao, Chen-Yu Li, Shu-Yan Li and Qin Huang
Foods 2026, 15(2), 324; https://doi.org/10.3390/foods15020324 - 15 Jan 2026
Viewed by 231
Abstract
Hawk tea (Litsea coreana Levl. var. lanuginosa), a naturally caffeine-free herbal beverage widely consumed in Southwest China, is characterized by a pronounced camphoraceous note that often deters first-time consumers. In this study, hawk tea leaves were subjected to solid-state fermentation with [...] Read more.
Hawk tea (Litsea coreana Levl. var. lanuginosa), a naturally caffeine-free herbal beverage widely consumed in Southwest China, is characterized by a pronounced camphoraceous note that often deters first-time consumers. In this study, hawk tea leaves were subjected to solid-state fermentation with four microbial strains—Monascus purpureus, Aspergillus cristatus, Bacillus subtilis, and Blastobotrys adeninivorans. The volatile compounds of unfermented and fermented hawk teas were identified by ultra-fast gas chromatography electronic nose (ultra-fast GC e-nose), gas chromatography–mass spectrometry (GC-MS) and gas chromatography–ion mobility spectrometry (GC-IMS) analyses, respectively. Furthermore, the calculation of odor activity values (OAVs) and relative odor activity value (ROAV) revealed that 6 and 25 volatile chemicals, including perillaldehyde (OAV 3.692) and linalool (ROAV 100), were the main contributors to the floral, fruity, and woody aroma of fermented hawk tea. Sensory evaluation confirmed that fermentation generally enhanced woody notes while significantly reducing the characteristic camphoraceous and oil oxidation odors. Notably, the Blastobotrys adeninivorans-fermented sample exhibited the most pronounced floral and fruity nuances, accompanied by significantly elevated aroma complexity and acceptability. Consequently, Blastobotrys adeninivorans represents a promising starter culture for the improvement of hawk tea flavor. Full article
(This article belongs to the Section Food Analytical Methods)
Show Figures

Figure 1

17 pages, 1506 KB  
Article
Breathprints for Breast Cancer: Evaluating a Non-Invasive Approach to BI-RADS 4 Risk Stratification in a Preliminary Study
by Ashok Prabhu Masilamani, Jayden K. Hooper, Md Hafizur Rahman, Romy Philip, Palash Kaushik, Geoffrey Graham, Helene Yockell-Lelievre, Mojtaba Khomami Abadi and Sarkis H. Meterissian
Cancers 2026, 18(2), 226; https://doi.org/10.3390/cancers18020226 - 11 Jan 2026
Viewed by 301
Abstract
Background/Objectives: Breast cancer is the most common malignancy among women, and early detection is critical for improving outcomes. The Breast Imaging Reporting and Data System (BI-RADS) standardizes reporting, but the BI-RADS 4 category presents a major challenge, with malignancy risk ranging from [...] Read more.
Background/Objectives: Breast cancer is the most common malignancy among women, and early detection is critical for improving outcomes. The Breast Imaging Reporting and Data System (BI-RADS) standardizes reporting, but the BI-RADS 4 category presents a major challenge, with malignancy risk ranging from 2% to 95%. Consequently, most women in this category undergo biopsies that ultimately prove unnecessary. This study evaluated whether exhaled breath analysis could distinguish malignant from benign findings in BI-RADS 4 patients. Methods: Participants referred to the McGill University Health Centre Breast Center with BI-RADS 3–5 findings provided multiple breath specimens. Breathprints were captured using an electronic nose (eNose) powered breathalyzer, and diagnoses were confirmed by imaging and pathology. An autoencoder-based model fused the breath data with BI-RADS scores to predict malignancy. Model performance was assessed using repeated cross-validation with ensemble voting, prioritizing sensitivity to minimize false negatives. Results: The breath specimens of eighty-five participants, including sixty-eight patients with biopsy-confirmed benign lesions and seventeen patients with biopsy-confirmed breast cancer within the BI-RADS 4 cohort were analyzed. The model achieved a mean sensitivity of 88%, specificity of 75%, and a negative predictive value (NPV) of 97%. Results were consistent across BI-RADS 4 subcategories, with particularly strong sensitivity in higher-risk groups. Conclusions: This proof-of-concept study shows that exhaled breath analysis can reliably differentiate malignant from benign findings in BI-RADS 4 patients. With its high negative predictive value, this approach may serve as a non-invasive rule-out tool to reduce unnecessary biopsies, lessen patient burden, and improve diagnostic decision-making. Larger, multi-center studies are warranted. Full article
(This article belongs to the Section Methods and Technologies Development)
Show Figures

Figure 1

41 pages, 9730 KB  
Review
In-Vehicle Gas Sensing and Monitoring Using Electronic Noses Based on Metal Oxide Semiconductor MEMS Sensor Arrays: A Critical Review
by Xu Lin, Ruiqin Tan, Wenfeng Shen, Dawu Lv and Weijie Song
Chemosensors 2026, 14(1), 16; https://doi.org/10.3390/chemosensors14010016 - 4 Jan 2026
Viewed by 448
Abstract
Volatile organic compounds (VOCs) released from automotive interior materials and exchanged with external air seriously compromise cabin air quality and pose health risks to occupants. Electronic noses (E-noses) based on metal oxide semiconductor (MOS) micro-electro-mechanical system (MEMS) sensor arrays provide an efficient, real-time [...] Read more.
Volatile organic compounds (VOCs) released from automotive interior materials and exchanged with external air seriously compromise cabin air quality and pose health risks to occupants. Electronic noses (E-noses) based on metal oxide semiconductor (MOS) micro-electro-mechanical system (MEMS) sensor arrays provide an efficient, real-time solution for in-vehicle gas monitoring. This review examines the use of SnO2-, ZnO-, and TiO2-based MEMS sensor arrays for this purpose. The sensing mechanisms, performance characteristics, and current limitations of these core materials are critically analyzed. Key MEMS fabrication techniques, including magnetron sputtering, chemical vapor deposition, and atomic layer deposition, are presented. Commonly employed pattern recognition algorithms—principal component analysis (PCA), support vector machines (SVM), and artificial neural networks (ANN)—are evaluated in terms of principle and effectiveness. Recent advances in low-power, portable E-nose systems for detecting formaldehyde, benzene, toluene, and other target analytes inside vehicles are highlighted. Future directions, including circuit–algorithm co-optimization, enhanced portability, and neuromorphic computing integration, are discussed. MOS MEMS E-noses effectively overcome the drawbacks of conventional analytical methods and are poised for widespread adoption in automotive air-quality management. Full article
(This article belongs to the Special Issue Detection of Volatile Organic Compounds in Complex Mixtures)
Show Figures

Graphical abstract

29 pages, 1649 KB  
Review
Polymer-Based Gas Sensors for Detection of Disease Biomarkers in Exhaled Breath
by Guangjie Shao, Yanjie Wang, Zhiqiang Lan, Jie Wang, Jian He, Xiujian Chou, Kun Zhu and Yong Zhou
Biosensors 2026, 16(1), 7; https://doi.org/10.3390/bios16010007 - 22 Dec 2025
Viewed by 627
Abstract
Exhaled breath analysis has gained considerable interest as a noninvasive diagnostic tool capable of detecting volatile organic compounds (VOCs) and inorganic gases that serve as biomarkers for various diseases. Polymer-based gas sensors have garnered significant attention due to their high sensitivity, room-temperature operation, [...] Read more.
Exhaled breath analysis has gained considerable interest as a noninvasive diagnostic tool capable of detecting volatile organic compounds (VOCs) and inorganic gases that serve as biomarkers for various diseases. Polymer-based gas sensors have garnered significant attention due to their high sensitivity, room-temperature operation, excellent flexibility, and tunable chemical properties. This review comprehensively summarized recent advancements in polymer-based gas sensors for the detection of disease biomarkers in exhaled breath. The gas-sensing mechanism of polymers, along with novel gas-sensitive materials such as conductive polymers, polymer composites, and functionalized polymers was examined in detail. Moreover, key applications in diagnosing diseases, including asthma, chronic kidney disease, lung cancer, and diabetes, were highlighted through detecting specific biomarkers. Furthermore, current challenges related to sensor selectivity, stability, and interference from environmental humidity were discussed, and potential solutions were proposed. Future perspectives were offered on the development of next-generation polymer-based sensors, including the integration of machine learning for data analysis and the design of electronic-nose (e-nose) sensor arrays. Full article
Show Figures

Figure 1

20 pages, 1609 KB  
Article
Low-Cost Gas Sensing and Machine Learning for Intelligent Refrigeration in the Built Environment
by Mooyoung Yoo
Buildings 2026, 16(1), 41; https://doi.org/10.3390/buildings16010041 - 22 Dec 2025
Viewed by 280
Abstract
Accurate, real-time monitoring of meat freshness is essential for reducing food waste and safeguarding consumer health, yet conventional methods rely on costly, laboratory-grade spectroscopy or destructive analyses. This work presents a low-cost electronic-nose platform that integrates a compact array of metal-oxide gas sensors [...] Read more.
Accurate, real-time monitoring of meat freshness is essential for reducing food waste and safeguarding consumer health, yet conventional methods rely on costly, laboratory-grade spectroscopy or destructive analyses. This work presents a low-cost electronic-nose platform that integrates a compact array of metal-oxide gas sensors (Figaro TGS2602, TGS2603, and Sensirion SGP30) with a Gaussian Process Regression (GPR) model to estimate a continuous freshness index under refrigerated storage. The pipeline includes headspace sensing, baseline normalization and smoothing, history-window feature construction, and probabilistic prediction with uncertainty. Using factorial analysis and response-surface optimization, we identify history length and sampling interval as key design variables; longer temporal windows and faster sampling consistently improve accuracy and stability. The optimized configuration (≈143-min history, ≈3-min sampling) reduces mean absolute error from ~0.51 to ~0.05 on the normalized freshness scale and shifts the error distribution within specification limits, with marked gains in process capability and yield. Although it does not match the analytical precision or long-term robustness of spectrometric approaches, the proposed system offers an interpretable and energy-efficient option for short-term, laboratory-scale monitoring under controlled refrigeration conditions. By enabling probabilistic freshness estimation from low-cost sensors, this GPR-driven e-nose demonstrates a proof-of-concept pathway that could, after further validation under realistic cyclic loads and operational disturbances, support more sustainable meat management in future smart refrigeration and cold-chain applications. This study should be regarded as a methodological, laboratory-scale proof-of-concept that does not demonstrate real-world performance or operational deployment. The technical implications described herein are hypothetical and require extensive validation under realistic refrigeration conditions. Full article
(This article belongs to the Special Issue Built Environment and Building Energy for Decarbonization)
Show Figures

Figure 1

15 pages, 755 KB  
Article
Application of the E-Nose as a Non-Destructive Technique in the Early Detection of Monilinia laxa on Plum (Prunus domestica L.)
by Ana Martínez, Alejandro Hernández, Patricia Arroyo, Jesús S. Lozano, Alberto Martín and María de Guía Córdoba
Sensors 2025, 25(24), 7576; https://doi.org/10.3390/s25247576 - 13 Dec 2025
Viewed by 406
Abstract
This study investigated the ability of an electronic nose system (E-nose) to detect early signs of fungal contamination in the red plum variety ‘Black Splendor’. We focused on identifying changes in volatile organic compounds (VOCs) that occur with decay. For this purpose, we [...] Read more.
This study investigated the ability of an electronic nose system (E-nose) to detect early signs of fungal contamination in the red plum variety ‘Black Splendor’. We focused on identifying changes in volatile organic compounds (VOCs) that occur with decay. For this purpose, we compared two groups of plums: a control group (healthy plums) and a group inoculated with Monilinia laxa. VOCs from both groups were analyzed and quantified using gas chromatography/mass spectrometry (GC/MS). In parallel, E-nose signals were recorded at two key moments of fungal development: an early and an intermediate phase. The results revealed a strong correlation between E-nose signals and the aromatic profile characteristic of fungal contamination in plums. Linear discriminant analysis (LDA) models, developed from the E-nose data, achieved 100% differentiation between healthy and infected samples. Furthermore, these models discriminated with 100% accuracy between healthy plums and those with incipient contamination. These findings demonstrate that E-nose technology serves as a reliable, non-destructive approach for real-time assessment of plum quality throughout storage. Full article
(This article belongs to the Special Issue Gas Recognition in E-Nose System)
Show Figures

Graphical abstract

24 pages, 1672 KB  
Review
Innovative Detection and Mitigation of Ergot Alkaloids in Cereals: Advancing Food Safety
by Maria Balatsou, Aikaterini Koutsaviti, Yiannis Sarigiannis and Christos C. Petrou
Metabolites 2025, 15(12), 778; https://doi.org/10.3390/metabo15120778 - 3 Dec 2025
Viewed by 743
Abstract
Background/Objectives: Ergot alkaloids are mycotoxins produced mainly by fungi of the genus Claviceps, infecting a wide variety of plants, especially cereals. These toxins usually manifest as black, hardened sclerotia (ergots), though they may also be invisible when dispersed in grain. They [...] Read more.
Background/Objectives: Ergot alkaloids are mycotoxins produced mainly by fungi of the genus Claviceps, infecting a wide variety of plants, especially cereals. These toxins usually manifest as black, hardened sclerotia (ergots), though they may also be invisible when dispersed in grain. They pose a significant risk to animals and humans when present in contaminated cereals. They can cause ergotism, with vasoconstriction, ischemia, hallucinations, and in severe cases gangrene. This study was carried out in response to the European legislative actions which determine the permissible levels of ergot alkaloids in cereals. Historically, consumers manually removed visible sclerotia from grain, and farmers applied fertilizers or timed harvests to specific periods to mitigate contamination. However, these traditional methods have proven insufficient. We therefore explored advanced techniques for detecting and quantifying ergot-contaminated cereals, as well as methods for reducing ergot alkaloid concentrations. Methods: Searches were conducted in scientific databases including Google Scholar, PubMed, and Scopus to identify research articles, reviews, and experimental studies published mainly between 2012 and August 2025, including accepted or in-press manuscripts, with special attention to works from 2021 onward to capture the most recent advancements. Results/Conclusions: Ultra-high-performance liquid chromatography–tandem mass spectrometry (UHPLC-MS/MS) is the reference method for confirmatory, epimer-aware quantification of ergot alkaloids, and is already standardized. Recent QuEChERS-UHPLC-MS/MS workflows in cereal matrices, including oat-based products, routinely achieve limits of quantification of about 0.5–1.0 µg/kg with single-run analysis times of about 5–15 min. Rapid screening options complement, rather than replace, confirmatory mass spectrometry: magnetic bead-based immunoassays that use magnetic separation and a smartphone-linked potentiostat provide sub-hour turnaround and field portability for trained quality-assurance staff, although external validation and calibration traceable to LC-MS/MS remain prerequisites for routine use. In practice, operators are adopting tiered, orthogonal workflows (e.g., immunoassay or electronic-nose triage at intake followed by DNA-based checks on grain washings and LC–MS/MS confirmation, or hydrazinolysis “sum parameter” screening followed by targeted MS speciation). Such combinations reduce turnaround time while preserving analytical rigor. Biotechnology also offers potential solutions for reducing ergot alkaloid concentrations at the source. Finally, to enhance consumer safety, artificial intelligence and blockchain-based food traceability appear highly effective. These systems can connect all stakeholders from producers to consumers, allowing for real-time updates on food safety and rapid responses to contamination issues. This review primarily synthesizes advances in analytical detection of ergot alkaloids, while mitigation strategies and supply chain traceability are covered concisely as supporting context for decision making. Full article
(This article belongs to the Special Issue Analysis of Specialized Metabolites in Natural Products)
Show Figures

Graphical abstract

18 pages, 5206 KB  
Article
Revealing the Flavor Characteristics of Beiwudu Hulatang Using Electronic Nose, Electronic Tongue Combined with GC-IMS and Sensory Analysis
by Jing Yan, Heng Wang, Zhenxia Cao, Bing Yang, Wanli Zhang, Minnan Liu, Fazheng Ren and Lishui Chen
Foods 2025, 14(23), 4054; https://doi.org/10.3390/foods14234054 - 26 Nov 2025
Viewed by 488
Abstract
Beiwudu Hulatang, a traditional Chinese culinary delicacy, is valued for its complex flavor profile; however, its characteristic aroma compounds and the determinants of sensory quality remain insufficiently studied. This study evaluated the flavor characteristics of four commercial samples and one laboratory-made sample of [...] Read more.
Beiwudu Hulatang, a traditional Chinese culinary delicacy, is valued for its complex flavor profile; however, its characteristic aroma compounds and the determinants of sensory quality remain insufficiently studied. This study evaluated the flavor characteristics of four commercial samples and one laboratory-made sample of Beiwudu Hulatang using gas chromatography–ion mobility spectrometry (GC-IMS), electronic nose (E-nose), electronic tongue (E-tongue), and sensory evaluation. The results of E-tongue analysis indicated that bitterness and saltiness were the dominant taste attributes. E-nose analysis demonstrated strong responses to sulfur-containing compounds, alcohols, and alkanes, indicating their significant contribution to the overall aroma. A total of 60 volatile compounds were identified by GC-IMS, with ethers, alcohols, and terpenes being the most abundant chemical groups. Among these, 13 key aroma compounds were screened as discriminative markers (OAV > 1, VIP > 1) by integrating the odor activity value (OAV) and orthogonal partial least squares-discriminant analysis (OPLS-DA). The Pearson correlation analysis further revealed that sensory attributes, particularly aroma and overall acceptability, were positively correlated with propanal, heptaldehyde, and 1,8-cineol, and negatively correlated with linalool and limonene. Overall, this study provides a systematic characterization of the flavor profile of Beiwudu Hulatang and establishes a scientific basis for its quality standardization and flavor-oriented product development. Full article
(This article belongs to the Section Food Analytical Methods)
Show Figures

Figure 1

18 pages, 26376 KB  
Article
Comparative Study on the Nutritional, Textural and Flavor Profiles of Mandarin Fish (Siniperca chuatsi) in Industrialized Recirculating and Traditional Pond Aquaculture Systems
by Weifa Su, Rongfeng Wu, Hongjie Fan, Gaohua Yao, Wei Liu, Shimi Li, Ningyu Zhu, Qianrong Liang, Xueyan Ding, Bin Zheng, Xingwei Xiang and Fan Zhou
Foods 2025, 14(23), 4028; https://doi.org/10.3390/foods14234028 - 24 Nov 2025
Cited by 1 | Viewed by 889
Abstract
Mandarin fish (Siniperca chuatsi) is a highly valued freshwater species in China, owing to its high-quality meat and economic importance. This study comparatively evaluated the effects of an industrialized recirculating aquaculture system (RAS) and traditional pond aquaculture system (TPAS) on the [...] Read more.
Mandarin fish (Siniperca chuatsi) is a highly valued freshwater species in China, owing to its high-quality meat and economic importance. This study comparatively evaluated the effects of an industrialized recirculating aquaculture system (RAS) and traditional pond aquaculture system (TPAS) on the muscle quality and further explored the role of gut microbiota in muscle quality regulation. Our results showed that the RAS resulted in superior textural properties, with meat that was significantly more tender and elastic. The RAS also promoted higher muscle protein and reduced lipid levels. Notably, the RAS elevated sweet-tasting amino acids (Gly and Pro) while suppressing bitter amino acids (His). Electronic nose and GC-iMS analyses revealed distinct flavor compound profiles between the two systems, and the RAS enriched desirable volatiles (esters and alcohols) while suppressing aldehydes (e.g., nonanal and heptanal) associated with off-flavors. Gut microbiota profiling indicated higher diversity and enriched beneficial genera (e.g., Cetobacterium, Lactobacillus) in RAS-treated fish. We found that the Cetobacterium in the RAS group showed a significant positive correlation with sweet amino acids and pleasant flavor substances (such as esters, alcohols), while exhibiting a negative correlation with undesirable flavor precursors (such as certain aldehydes). This finding contributes to the sustainable and high-efficiency advancement of intensive Siniperca chuatsi aquaculture. Full article
(This article belongs to the Section Food Quality and Safety)
Show Figures

Graphical abstract

20 pages, 4735 KB  
Article
Dynamics Evolution of Flavor and Quality Attributes in Three-Cup Chicken: Insights from Multi-Technical Analysis During Stewing
by Qianzhu E, Yuting Wang, Yuwei Liu, You Long, Chang Li, Jianhua Xie, Qiang Yu and Yi Chen
Foods 2025, 14(22), 3970; https://doi.org/10.3390/foods14223970 - 19 Nov 2025
Viewed by 882
Abstract
Three-Cup Chicken, a traditional Hakka dish, is known for its distinctive umami and salty flavor profile. However, the dynamic evolution of key flavor compounds and associated physicochemical attributes during its characteristic stewing process remains inadequately characterized. Therefore, this study investigated flavor and quality [...] Read more.
Three-Cup Chicken, a traditional Hakka dish, is known for its distinctive umami and salty flavor profile. However, the dynamic evolution of key flavor compounds and associated physicochemical attributes during its characteristic stewing process remains inadequately characterized. Therefore, this study investigated flavor and quality changes in Three-Cup Chicken during stewing using an integrated analytical approach, including gas chromatography-mass spectrometry (GC-MS), gas chromatography-ion mobility spectrometry (GC-IMS), E-tongue, and E-nose, alongside analyses of texture, color, pH, total volatile basic nitrogen (TVB-N), thiobarbituric acid-reactive substances (TBARS), and moisture content. The results revealed that prolonged stewing promoted lipid oxidation, increased hardness, enhanced redness and yellowness, while moisture content gradually decreased. Electronic tongue and nose analyses revealed an increase in saltiness, umami, and sulfur compounds during stewing, complemented by a significant rise in umami amino acids from further analysis. Ten important taste compounds with variable importance in projection (VIP) > 1 and odour activity value (OAV) > 1 were filtered out of 137 volatile compounds, the majority of which were aldehydes. These research findings clearly demonstrate the formation and evolution patterns of the savory and salty flavor profile in Three-Cup Chicken, offering theoretical underpinnings as well as helpful advice for maximizing the dish’s genuine flavor. Full article
(This article belongs to the Section Meat)
Show Figures

Graphical abstract

14 pages, 3732 KB  
Article
Comparative Analysis of Volatile Organic Compounds in Freshwater-Cultured and Saline–Alkaline Selectively Bred Tilapia Using Electronic Nose, GC-IMS, and HS-SPME-GC-MS
by Zhi Wang, Yi Yang, Dongxue Zhang, Jiashu Li, Longsheng Zhang, Yan Zhao, Jinliang Zhao, Junling Zhang and Jikui Wu
Foods 2025, 14(22), 3946; https://doi.org/10.3390/foods14223946 - 18 Nov 2025
Viewed by 674
Abstract
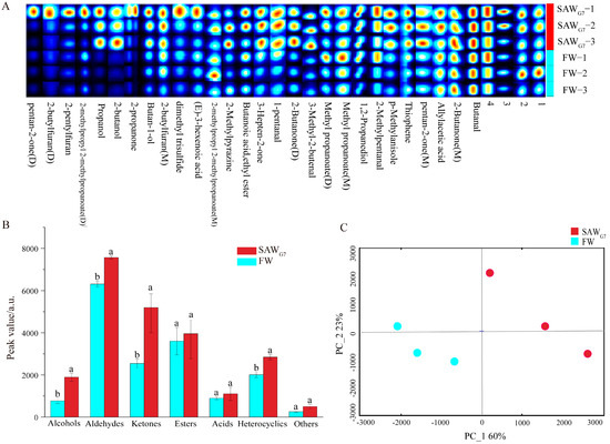
Tilapia is a cornerstone species in global aquaculture, yet the impact of saline-alkaline adaptive breeding on its flavor-related volatile organic compounds (VOCs) remains unclear. Herein, we compared VOCs in freshwater-cultured tilapia (FW) and 7th-generation tilapia subjected to long-term selective breeding for saline-alkaline tolerance [...] Read more.
Tilapia is a cornerstone species in global aquaculture, yet the impact of saline-alkaline adaptive breeding on its flavor-related volatile organic compounds (VOCs) remains unclear. Herein, we compared VOCs in freshwater-cultured tilapia (FW) and 7th-generation tilapia subjected to long-term selective breeding for saline-alkaline tolerance (SAWG7) using an electronic nose (E-nose), gas chromatography-ion mobility spectrometry (GC-IMS), and headspace solid-phase microextraction-gas chromatography-mass spectrometry (HS-SPME-GC-MS). The aim was to identify flavor differentiation and assess the effect of saline-alkaline acclimation. E-nose analysis revealed distinct odor profiles, with SAWG7 showing higher sensor responses for aldehydes, ketones, and alcohols. GC-IMS detected 32 VOCs, highlighting significant increases in alcohols, aldehydes, and heterocyclics in SAWG7. GC-MS identified 43 VOCs, with orthogonal partial least-squares discriminant analysis (OPLS-DA) confirming 18 discriminant compounds, including elevated ketones (2-undecanone), aldehydes ((E)-2-octenal), alcohols (2,7-Octadien-1-ol), and furans (2-ethyl-Furan) in SAWG7, linked to lipid oxidation under saline-alkaline stress. These findings demonstrate that long-term saline-alkaline breeding achieves a potentially more diverse VOC profile in tilapia by altering its volatile profiles. The study provides insights for optimizing aquaculture practices to improve product quality in marginal environments. Full article
(This article belongs to the Section Food Analytical Methods)
Show Figures

Figure 1

20 pages, 3763 KB  
Article
Impacts of Roasting Intensity and Cultivar on Date Seed Beverage Quality Traits and Volatile Compounds Using Digital Technologies
by Linghong Shi, Hanjing Wu, Kashif Ghafoor, Claudia Gonzalez Viejo, Sigfredo Fuentes, Farhad Ahmadi and Hafiz A. R. Suleria
Foods 2025, 14(22), 3902; https://doi.org/10.3390/foods14223902 - 14 Nov 2025
Viewed by 815
Abstract
Roasting intensity and cultivar shape the physicochemical composition and sensory characteristics of date seed-based coffee alternatives. This study evaluated quality traits among eight date seed cultivars (Zahidi, Medjool, Deglet nour, Thoory, Halawi, Barhee, Khadrawy, Bau Strami) roasted at three intensities (light: 180 °C; [...] Read more.
Roasting intensity and cultivar shape the physicochemical composition and sensory characteristics of date seed-based coffee alternatives. This study evaluated quality traits among eight date seed cultivars (Zahidi, Medjool, Deglet nour, Thoory, Halawi, Barhee, Khadrawy, Bau Strami) roasted at three intensities (light: 180 °C; medium: 200 °C; dark: 220 °C) using digital technologies, including near-infrared spectroscopy (NIR), electronic nose (e-nose), and headspace solid-phase microextraction gas chromatography-mass spectrometry (HS-SPME-GC-MS), supported by machine learning (ML) modeling. NIR spectra showed distinct chemical fingerprints for date seed powders and beverages, with key absorption bands from 1673–2396 nm and 1720–1927/2238–2396 nm, respectively. E-nose outputs showed higher volatile emissions in dark-roasted samples, particularly for ethanol and NH3. GC-MS identified 25 volatile compounds, mainly pyrazines and furanic compounds. Pyrazine concentration was greatest in Bau Strami and Medjool cultivars, whereas Halawi and Thoory cultivars had greater content of furfural. Two ML classification models achieved high accuracy in classifying cultivars (NIR inputs: 99%; e-nose inputs: 98%) and roasting levels, while regression models (NIR inputs: R = 0.88; e-nose inputs: R = 0.90) effectively predicted volatile aromatic compounds obtained using GC-MS. Dark roasting resulted in a significant pH reduction and intensified browning, with furfural persisting as a stable aroma contributor. These findings highlight the potential of date seeds as a coffee alternative, with roasting level and cultivar selection influencing flavor profiles. The findings also demonstrate the utility of digital sensing technologies as an efficient, low-cost tool for rapid quality assessment and process optimization in the development of novel beverages. Full article
Show Figures

Graphical abstract

24 pages, 2813 KB  
Article
Development of a Calibration Transfer Methodology and Experimental Setup for Urine Headspace Analysis
by Michela Cassinerio, Beatrice Julia Lotesoriere, Stefano Robbiani, Emanuele Zanni, Fabio Grizzi, Gianluigi Taverna, Raffaele Dellacà and Laura Maria Teresa Capelli
Chemosensors 2025, 13(11), 395; https://doi.org/10.3390/chemosensors13110395 - 12 Nov 2025
Viewed by 743
Abstract
Electronic noses (E-Noses) equipped with metal-oxide semiconductor (MOS) sensors are promising tools for non-invasive medical diagnostics. Their adoption in clinical practice, however, is limited—among others—by sensor variability across devices, which makes individual calibration necessary. This study presents an approach for the development of [...] Read more.
Electronic noses (E-Noses) equipped with metal-oxide semiconductor (MOS) sensors are promising tools for non-invasive medical diagnostics. Their adoption in clinical practice, however, is limited—among others—by sensor variability across devices, which makes individual calibration necessary. This study presents an approach for the development of a calibration transfer (CT) methodology for urine headspace analysis, involving the design and realization of a dedicated experimental setup and protocol. Partial least squares-discriminant analysis (PLS-DA) models were trained on human urine samples enriched with selected biomarkers to simulate pathological states. Models from a reference (“master”) device were transferred to other (“slave”) units in multiple master–slave configurations using Direct Standardization (DS). To overcome the variability of human urine, synthetic urine recipes were formulated to mimic sensor responses and serve as reproducible transfer samples. Several strategies for selecting transfer samples were evaluated, including the Kennard–Stone algorithm, a DBSCAN-based approach, and random selection. Without CT, classification accuracy on slave devices decreased markedly (37–55%) compared to the master’s performance (79%), whereas applying DS with synthetic standards restored accuracy to 75–80%. These results demonstrate that combining reproducible synthetic standards with DS enables effective model transfer across E-Noses, reducing calibration requirements and supporting their broader applicability in medical diagnostics. Full article
Show Figures

Figure 1

Back to TopTop