Sign in to use this feature.

Years

Between: -

Subjects

remove_circle_outline
remove_circle_outline
remove_circle_outline
remove_circle_outline
remove_circle_outline
remove_circle_outline
remove_circle_outline
remove_circle_outline
remove_circle_outline

Journals

remove_circle_outline
remove_circle_outline
remove_circle_outline
remove_circle_outline
remove_circle_outline
remove_circle_outline

Article Types

Countries / Regions

remove_circle_outline
remove_circle_outline
remove_circle_outline
remove_circle_outline

Search Results (419)

Search Parameters:
Keywords = double-tree

Order results
Result details
Results per page
Select all
Export citation of selected articles as:
11 pages, 2005 KB  
Article
Comprehensive Tracheobronchial Morphometry in Korean Adults: Clinical Implications for Double-Lumen Tube Sizing and Right Upper Lobe Alignment
by Seihee Min, Youn Joung Cho and Jae-Hyon Bahk
J. Clin. Med. 2026, 15(1), 318; https://doi.org/10.3390/jcm15010318 - 1 Jan 2026
Viewed by 200
Abstract
Background/Objectives: Accurate knowledge of tracheobronchial anatomy is essential for safe airway management, particularly during one-lung ventilation using double-lumen tubes (DLTs). However, population-specific morphometric data in Asian adults remain limited. We aimed to establish a comprehensive morphometric profile of the tracheobronchial tree in Korean [...] Read more.
Background/Objectives: Accurate knowledge of tracheobronchial anatomy is essential for safe airway management, particularly during one-lung ventilation using double-lumen tubes (DLTs). However, population-specific morphometric data in Asian adults remain limited. We aimed to establish a comprehensive morphometric profile of the tracheobronchial tree in Korean adults using 2D and 3D computed tomography (CT), and evaluate the clinical implications for DLT sizing and right upper lobe (RUL) alignment. Methods: This retrospective observational study included 398 adults who underwent preoperative chest CT. Measurements included tracheal dimensions, bronchial lengths, bronchial diameters, and anteroposterior angle of the RUL orifice. Height tertiles and sex-stratified linear regression analyses were performed to evaluate height–bronchial diameter relationships. Results: Bronchial dimensions were larger in men; however, height was more closely related to bronchial diameter in women. In women, each 1 cm increase in height corresponded to a 0.071 mm increase in left and a 0.077 mm increase in right bronchial transverse diameter (p < 0.001 for both). The RUL orifice showed posterior deviation of 15.5 ± 12.2° in men and 9.9 ± 11.4° in women, with height and weight being independent but weak predictors (R2 = 0.05). Bronchial diameter measurements showed consistent differences between 2D and 3D CT, with 2D images generally overestimating transverse diameters. Conclusions: The present analysis provides population-specific reference values for Korean adults. Our findings support the use of 2D CT as a practical tool for estimating bronchial dimensions and guiding DLT selection, and may serve as foundation for future airway devices tailored to Asian populations. Full article
Show Figures

Figure 1

10 pages, 1528 KB  
Article
Complete Mitochondrial Genome of Decametra tigrina (A.H. Clark, 1907) (Crinoidea, Comatulida, Colobometridae) and Phylogenetic Analysis
by Gilpyo Kim, Yujin Choi, Soyeon Kwon and Taekjun Lee
Taxonomy 2026, 6(1), 2; https://doi.org/10.3390/taxonomy6010002 - 25 Dec 2025
Viewed by 301
Abstract
The mitochondrial genome of Decametra tigrina (A.H. Clark, 1907) was fully sequenced and characterized. This circular, double-stranded genome spans 15,794 bp and encompasses 13 protein-coding genes (PCGs), 22 tRNA genes, and two rRNA genes. The arrangement of genes remains conserved, matching those of Cenometra [...] Read more.
The mitochondrial genome of Decametra tigrina (A.H. Clark, 1907) was fully sequenced and characterized. This circular, double-stranded genome spans 15,794 bp and encompasses 13 protein-coding genes (PCGs), 22 tRNA genes, and two rRNA genes. The arrangement of genes remains conserved, matching those of Cenometra bella and the MW405444 (submitted to GenBank as Oligometra serripinna). The base composition consists of 24.6% A, 47.6% T, 16.2% G, and 11.6% C. Most PCGs use ‘ATG’ as the initiation codon, with NADH4L and NADH5 initiating with ‘GTG’. Each PCG terminates with a complete stop codon (‘TAA’ or ‘TAG’). Twelve tRNA genes, three NADH genes, and two rRNA genes are located on the L strand, while the remaining genes reside on the H strand. Phylogenetic analysis utilizing all 13 PCGs demonstrated that D. tigrina forms a clade with MW405444 (submitted to GenBank as O. serripinna, reassessed here as D. tigrina) and Florometra sp. (MN883538). Decametra tigrina forms a sister group with C. bella; together, they cluster with Stephanometra indica (Mariametridae) and Zygometra comata (Zygometridae) in the ML tree. Full article
Show Figures

Figure 1

28 pages, 9145 KB  
Article
The Spatiotemporal Characteristics and Prediction of Soil and Water Conservation as Carbon Sinks in Karst Areas Based on Machine Learning: A Case Study of Puding County, China
by Man Li, Lijun Xie, Rui Dong, Shufen Huang, Qing Yang, Guangbin Yang, Ruidi Ma, Lin Liu, Tingyue Wang and Zhongfa Zhou
Agriculture 2026, 16(1), 15; https://doi.org/10.3390/agriculture16010015 - 20 Dec 2025
Viewed by 362
Abstract
Carbon sequestration by vegetation and soil conservation are vital components in balancing greenhouse gas emissions and enhancing terrestrial ecosystem carbon sinks. They also represent an efficient pathway towards achieving carbon neutrality objectives and addressing numerous environmental challenges arising from global warming. Soil and [...] Read more.
Carbon sequestration by vegetation and soil conservation are vital components in balancing greenhouse gas emissions and enhancing terrestrial ecosystem carbon sinks. They also represent an efficient pathway towards achieving carbon neutrality objectives and addressing numerous environmental challenges arising from global warming. Soil and water conservation, as crucial elements of ecological civilisation development, constitute a key link in realising carbon neutrality. This study systematically quantifies and forecasts the spatiotemporal characteristics of carbon sink capacity in soil and water conservation within the study area of Puding County, a typical karst region in Guizhou Province, China. Following a research approach of “mechanism elucidation–model construction–categorised estimation”, we established a carbon sink calculation system based on the dual mechanisms of vertical biomass carbon fixation via vegetative measures and horizontal soil organic carbon (SOC) retention using engineering measures. This system combines forestry, grassland, and engineering, with the aim of quantifying regional carbon sinks. Machine learning regression algorithms such as Random Forest, ExtraTrees, CatBoost, and XGBoost are used for backtracking estimation and optimisation modelling of soil and water conservation as carbon sinks from 2010 to 2022. The results show that the total carbon sink capacity of soil and water conservation in Puding County in 2017 was 34.53 × 104 t, while the contribution of engineering measures was 22.37 × 104 t. The spatial distribution shows a pattern of “higher in the north and lower in the south”. There are concentration hotspots in the central and western regions. Model comparison demonstrates that the Random Forest and extreme gradient boosting regression models are the best models for plantations/grasslands and engineering measures, respectively. The LSTM model was applied to predict carbon sink variables over the next ten years (2025–2034), showing that the overall situation is relatively stable, with only slight local fluctuations. This study solves the problem of the lack of quantitative data on soil and water conservation as carbon sinks in karst areas and provides a scientific basis for regional ecological governance and carbon sink management. Our findings demonstrate the practical significance of promoting the realisation of the “double carbon” goal. Full article
(This article belongs to the Section Agricultural Soils)
Show Figures

Figure 1

20 pages, 2423 KB  
Article
Phenotypic Diversity and Ornamental Evaluation Between Introduced and Domestically Bred Crabapple Germplasm
by Kun Ning, Bowen Li, Hongming Nie, Shuqi Liao, Xinrui Chen, Xiaoqian Yang, Wangxiang Zhang, Yousry A. El-Kassaby and Ting Zhou
Horticulturae 2025, 11(12), 1527; https://doi.org/10.3390/horticulturae11121527 - 17 Dec 2025
Viewed by 351
Abstract
Crabapples (Malus spp.) are important ornamental trees in northern temperate regions. However, their phenotypic diversity and ornamental values remain poorly characterized, due to a lack of systematic comparison between introduced and domestically bred cultivars/lines. This knowledge gap limits the effective utilization of [...] Read more.
Crabapples (Malus spp.) are important ornamental trees in northern temperate regions. However, their phenotypic diversity and ornamental values remain poorly characterized, due to a lack of systematic comparison between introduced and domestically bred cultivars/lines. This knowledge gap limits the effective utilization of their germplasm. In this study, 111 floral, foliar, fruit, and tree architectural traits were measured across 93 introduced (North American) and 118 domestically bred (Chinese) cultivars/lines. Comparative analyses using Shannon–Wiener (H′) and Pielou’s evenness (J) indices revealed that floral traits exhibited the highest phenotypic diversity, followed by fruits, leaves, and tree architecture. Among these, 51 key traits (e.g., budlet color, leaf area, and fruit shape) showed above-average diversity, while others (e.g., flower type, leaf cracking, and exocarp color) were less uniform, indicating rare phenotypes. Domestically bred cultivars showed significant improvements in flower color and type, mature leaf shape and size, and fruit characteristics, including novel budlet, bud and petal colors, increased stamen numbers, semi-double or double flowers, and diverse fruit colors. A multi-dimensional ornamental evaluation (Analytic Hierarchy Process) identified 26 superior genotypes and several organ-specific selections for flower- (26), fruit- (25), foliage- (21), and tree architecture-viewing (14) purposes. These findings provide a theoretical basis for updating Malus distinctness, uniformity, and stability (DUS) guidelines, targeted breeding, and strategic landscape applications, highlighting the potential of both introduced and domestic germplasm for ornamental improvement. Full article
(This article belongs to the Section Genetics, Genomics, Breeding, and Biotechnology (G2B2))
Show Figures

Figure 1

25 pages, 1358 KB  
Article
Incorporating Uncertainty in Machine Learning Models to Improve Early Detection of Flavescence Dorée: A Demonstration of Applicability
by Cristina Nuzzi, Erica Saldi, Ilaria Negri and Simone Pasinetti
Sensors 2025, 25(24), 7493; https://doi.org/10.3390/s25247493 - 9 Dec 2025
Viewed by 404
Abstract
Early detection of Flavescence dorée leaf symptoms remains an open question for the research community. This work tries to fill this gap by proposing a methodology exploiting per-pixel data obtained from hyperspectral imaging to produce features suitable for machine learning training. However, since [...] Read more.
Early detection of Flavescence dorée leaf symptoms remains an open question for the research community. This work tries to fill this gap by proposing a methodology exploiting per-pixel data obtained from hyperspectral imaging to produce features suitable for machine learning training. However, since asymptomatic samples are similar to healthy samples, we propose “uncertainty-aware” models that address the probability of the samples being similar, thus producing, as output, an “unclassified” category when the uncertainty between multiple classes is too high. The original dataset of leaves hypercubes was collected in a field of Pinot Noir in northern Italy during 2023 and 2024, for a total of 201 hypercubes equally divided into three classes (“healthy”, “asymptomatic”, “diseased”). Feature predictors were 4 for each of the 10 vegetation indices (population quartiles 25-50-75 and population’s mean), for a total of 40 predictors in total per leaf. Due to the low number of samples, it was not possible to estimate the uncertainty of the input data reliably. Thus, we adopted a double Monte Carlo procedure: First, we generated 30,000 synthetic hypercubes, thus computing the per class variance of each feature predictor. Second, we used this variance (serving as uncertainty of the input data) to generate 60,000 new predictors starting from the data in the test dataset. The trained models were therefore tested on these new data, and their predictions were further examined by a Bayesian test for validation purposes. It is highlighted that the proposed method notably improves recognition of “asymptomatic” samples with respect to the original models. The best model structure is the Decision Tree, achieving a prediction accuracy for “asymptomatic” samples of 75.7% against the original 49.3% for the Ensemble of Bagged Decision Trees (ML4) and of 44.6% against the original 13.2% for the Coarse Decision Tree (ML1). Full article
Show Figures

Figure 1

15 pages, 2814 KB  
Article
Classification Framework of Introduced Crabapple (Malus spp.) Cultivars Based on Morphological and Numerical Traits: Insights for Germplasm Conservation and Landscape Forestry
by Mei He, Yutao Zheng, Yuan Hu, Pan Zhao and Xiaofan Ji
Forests 2025, 16(12), 1792; https://doi.org/10.3390/f16121792 - 28 Nov 2025
Viewed by 271
Abstract
Crabapples (Malus spp.) are widely planted ornamental and multipurpose trees in temperate regions and represent an important component of forest and landscape resources. However, the absence of a standardized classification framework has led to nomenclatural confusion, hindering germplasm conservation, breeding, and international [...] Read more.
Crabapples (Malus spp.) are widely planted ornamental and multipurpose trees in temperate regions and represent an important component of forest and landscape resources. However, the absence of a standardized classification framework has led to nomenclatural confusion, hindering germplasm conservation, breeding, and international exchange. In this study, 80 introduced crabapple cultivars preserved in the germplasm repository of Nanjing Forestry University were systematically evaluated using 55 morphological traits of flowers, leaves, fruits, and tree architecture. A hierarchical framework was established based on flower type and corolla color, dividing cultivars into Single, Semidouble, and Double Flower groups, with further subdivisions of Single cultivars by color. Numerical taxonomy (R- and Q-type clustering) validated the robustness of this framework, identifying petal number and corolla color as the most consistent traits across cultivars and seasons (inter-cultivar CV < 10%), serving as reliable diagnostic indicators, although within-cultivar variation was not quantified. The proposed system resolved frequent misidentifications (e.g., M. ‘Kelsey’ and M. ‘Molten Lava’) and provided standardized descriptors for cultivar identification. Beyond taxonomy, the framework enhances germplasm management, supports nursery production and landscape forestry, and facilitates international exchange of ornamental resources. These findings highlight the potential of integrating morphological and numerical approaches for germplasm diversity assessment and contribute to the development of a unified global classification system for ornamental crabapples. Full article
(This article belongs to the Section Urban Forestry)
Show Figures

Figure 1

24 pages, 46474 KB  
Article
Evaluation of Fir Forest Die-Back and Regeneration After a Severe Bark Beetle Disturbance Using UAV-Based Remote Sensing
by Peiheng Wu, Maximo Larry Lopez Caceres, Nguyen Le Tien, Hisaya Shimizu, Victoria Vera Galindo, Haizhong Zhang and Ching-Ying Tsou
Remote Sens. 2025, 17(23), 3782; https://doi.org/10.3390/rs17233782 - 21 Nov 2025
Viewed by 728
Abstract
Understanding how forests recover after severe disturbances is essential for developing effective management strategies that promote stable forest regeneration. Disturbances are particularly significant in transition zones such as treelines, which are highly sensitive to climate change. In the subalpine treeline ecotone of Zao [...] Read more.
Understanding how forests recover after severe disturbances is essential for developing effective management strategies that promote stable forest regeneration. Disturbances are particularly significant in transition zones such as treelines, which are highly sensitive to climate change. In the subalpine treeline ecotone of Zao Mountains (northeastern Japan), a severe double-pest infestation devastated the Abies mariesii forest, triggering a treeline retreat of nearly 400 m. Prior to the infestation, the stand density was estimated at 3135 (based on the sum of standing living and dead standing trees and fallen trees detected in the orthomosaics generated for the year 2019). Of these, 3023 were standing trees (of which 2787 were dead). By 2025, the number of standing trees had declined to 2472 (18.2% reduction), a significant development for Abies seedlings, which appeared to establish in decaying fallen logs. In order to evaluate whether this disturbance has permanent or temporary effects, high-resolution unmanned aerial vehicle (UAV) imagery was collected annually over the study area, resulting in six orthomosaics from 2019 to 2025 (2020 data unavailable) for continuous and precise forest monitoring. Analysis of the monitored area revealed that in the 6.9 ha study site, entirely covered by 1.2–1.3 m tall sasa vegetation (Sasa kurilensis), the number of new young trees increased from 60 (2019) to 119 in 2025. These younger trees were mainly located near surviving mature trees. Sasa vegetation did not exert a negative effect on regeneration but instead appeared to function as a strong wind protection, facilitating Abies seedling growth. In conclusion, fallen logs and sasa vegetation appeared to have a positive effect on fir regeneration as suggested by the increasing number of young trees observed over time. The bark beetle outbreak functioned as a forest stand-replacing disturbance, where the subalpine fir forest at the treeline is expected to regenerate naturally within the coming decades. Full article
Show Figures

Figure 1

30 pages, 2960 KB  
Article
Dynamic Pricing for Wireless Charging Lane Management Based on Deep Reinforcement Learning
by Fan Liu, Zhen Tan and Hing Kai Chan
Sustainability 2025, 17(21), 9831; https://doi.org/10.3390/su17219831 - 4 Nov 2025
Viewed by 635
Abstract
We consider a dynamic pricing problem in a double-lane system consisting of one general purpose lane and one wireless charging lane (WCL). The electricity price is dynamically adjusted to affect the lane-choice behaviors of incoming electric vehicles (EVs), thereby regulating the traffic assignment [...] Read more.
We consider a dynamic pricing problem in a double-lane system consisting of one general purpose lane and one wireless charging lane (WCL). The electricity price is dynamically adjusted to affect the lane-choice behaviors of incoming electric vehicles (EVs), thereby regulating the traffic assignment between the two lanes with both traffic operation efficiency and charging service efficiency considered in the control objective. We first establish an agent-based dynamic double-lane traffic system model, whereby each EV acts as an agent with distinct behavioral and operational characteristics. Then, a deep Q-learning algorithm is proposed to derive the optimal pricing decisions. A regression tree (CART) algorithm is also designed for benchmarking. The simulation results reveal that the deep Q-learning algorithm demonstrates superior capability in optimizing dynamic pricing strategies compared to CART by more effectively leveraging system dynamics and future traffic demand information, and both outperform the static pricing strategy. This study serves as a pioneering work to explore dynamic pricing issues for WCLs. Full article
Show Figures

Figure 1

19 pages, 2278 KB  
Article
Edge k-Product Cordial Labeling of Trees
by Jenisha Jeganathan, Maged Z. Youssef, Jeya Daisy Kruz, Jeyanthi Pon, Wai-Chee Shiu and Ibrahim Al-Dayel
Mathematics 2025, 13(21), 3521; https://doi.org/10.3390/math13213521 - 3 Nov 2025
Viewed by 453
Abstract
The concepts of k-product cordial labeling and edge product cordial labeling were introduced in 2012 and further explored by various researchers. Building on these ideas, we define a new concept called ‘edge k-product cordial labeling’ as follows: For a graph [...] Read more.
The concepts of k-product cordial labeling and edge product cordial labeling were introduced in 2012 and further explored by various researchers. Building on these ideas, we define a new concept called ‘edge k-product cordial labeling’ as follows: For a graph G=(V(G),E(G)), which does not have isolated vertices, an edge labeling f:E(G)0,1,,k1, where k2 is an integer, is said to be an edge k-product cordial labeling of G if it induces a vertex labeling f*:V(G)0,1,,k1 defined by f*(v)=uvE(G)f(uv)(modk), which satisfies ef(i)ef(j)1 and vf*(i)vf*(j)1 for i,j0,1,,k1, where ef(i) and vf*(i) denote the number of edges and vertices, respectively, having label i for i=0,1,,k1. In this paper, we study the edge k-product cordial behavior of trees, a comet, and a double comet. Full article
Show Figures

Figure 1

22 pages, 4967 KB  
Article
TreeHelper: A Wood Transport Authorization and Monitoring System
by Alexandru-Mihai Zvîncă, Sebastian-Ioan Petruc, Razvan Bogdan, Marius Marcu and Mircea Popa
Sensors 2025, 25(21), 6713; https://doi.org/10.3390/s25216713 - 3 Nov 2025
Viewed by 656
Abstract
This paper proposes TreeHelper, an IoT solution that aims to improve authorization and monitoring practices, in order to help authorities act faster and save essential elements of the environment. It is composed of two important parts: a web platform and an edge AI [...] Read more.
This paper proposes TreeHelper, an IoT solution that aims to improve authorization and monitoring practices, in order to help authorities act faster and save essential elements of the environment. It is composed of two important parts: a web platform and an edge AI device placed on the routes of tree logging trucks. The web platform is built using Spring Boot for the backend, React for the frontend and PostgreSQL as the database. It allows transporters to request wood transport authorizations in a straight-forward manner, while giving authorities the chance to review and decide upon these requests. The smart monitoring device consists of a Raspberry Pi for processing, a camera for capturing live video, a Coral USB Accelerator in order to accelerate model inference and a SIM7600 4G HAT for communication and GPS data acquisition. The model used is YOLOv11n and it is trained on a custom dataset of tree logging truck images. Model inference is run on the frames of the live camera feed and, if a truck is detected, the frame is sent to a cloud ALPR service in order to extract the license plate number. Then, using the 4G connection, the license plate number is sent to the backend and a check for an associated authorization is performed. If nothing is found, the authorities are alerted through an SMS message containing the license plate number and the GPS coordinates, so they can act accordingly. Edge TPU acceleration approximately doubles TreeHelper’s throughput (from around 5 FPS average to above 10 FPS) and halves its mean inference latency (from around 200 ms average to under 100 ms) compared with CPU-only execution. It also improves p95 latency and lowers CPU temperature. The YOLOv11n model, trained on 1752 images, delivers high validation performance (precision = 0.948; recall = 0.944; strong mAP: mAP50 = 0.967; mAP50-95 = 0.668), allowing for real-time monitoring. Full article
(This article belongs to the Section Internet of Things)
Show Figures

Figure 1

12 pages, 3013 KB  
Article
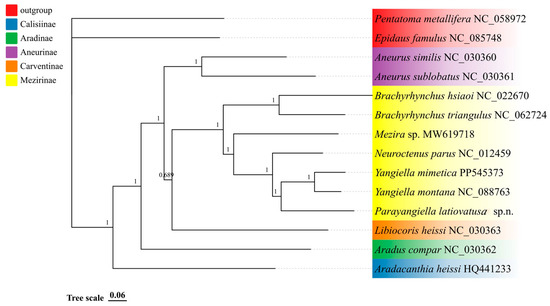
Parayangiella, A New Genus of Mezirinae from China (Hemiptera: Aradidae)
by Tianci Zhang, Wanzhi Cai, Ernst Heiss and Xiaoshuan Bai
Insects 2025, 16(11), 1121; https://doi.org/10.3390/insects16111121 - 1 Nov 2025
Viewed by 732
Abstract
This paper describes a new genus of Aradidae from China: Parayangiella gen. n., with its type species Parayangiella latiovatusa sp. n. Their diagnostic morphological characteristics are presented with illustrations, and molecular analyses are conducted. In addition, based on the sequence data of 13 [...] Read more.
This paper describes a new genus of Aradidae from China: Parayangiella gen. n., with its type species Parayangiella latiovatusa sp. n. Their diagnostic morphological characteristics are presented with illustrations, and molecular analyses are conducted. In addition, based on the sequence data of 13 protein-coding genes (PCGs), this study employed two methods—maximum likelihood (ML) and Bayesian inference (BI)—to construct the phylogenetic tree. The results are as follows: The mitochondrial genome of Parayangiella latiovatusa is a closed circular double-stranded structure, consisting of 13 protein-coding genes, a control region, 22 tRNA genes and 2 rRNA genes, which is consistent with most species in the family Aradidae. The mitochondrial genome of Parayangiella latiovatusa sp. n. exhibits AT skew. The phylogenetic tree construction results show that Parayangiella latiovatusa sp. n. and the genus Yangiella form a sister group. Full article
(This article belongs to the Section Insect Systematics, Phylogeny and Evolution)
Show Figures

Figure 1

19 pages, 2835 KB  
Article
Description and Phylogenetic Analysis of Two New Species, Trissonchulus sinensis sp. nov. and Metachromadora sinica sp. nov. (Nematoda) from the South China Sea
by Jing Sun, Ruobing Bai and Yong Huang
J. Mar. Sci. Eng. 2025, 13(11), 2085; https://doi.org/10.3390/jmse13112085 - 1 Nov 2025
Cited by 1 | Viewed by 675
Abstract
Two new species of free-living marine nematodes from mangrove wetlands of Beihai, Guangxi province in China, are described and illustrated. Trissonchulus sinensis sp. nov. is characterized by a head continuous with the body, an amphidial fovea pouch-shaped, pharynx expanding gradually but not forming [...] Read more.
Two new species of free-living marine nematodes from mangrove wetlands of Beihai, Guangxi province in China, are described and illustrated. Trissonchulus sinensis sp. nov. is characterized by a head continuous with the body, an amphidial fovea pouch-shaped, pharynx expanding gradually but not forming a posterior bulb, spicules sclerotized, blade-shaped, slightly curved ventrally, proximal part enlarged with a prominent central septum, posterior part slender and handle-like; gubernaculum small, composed of two distally connected sheet-like structures with tooth-like ends, and lacking apophysis. Metachromadora sinica sp. nov. is characterized by a cuticle that is finely annulated, labial sensilla papilliform, cephalic setae four in number, amphideal fovea loop-shaped, exhibiting a double-contoured appearance, pharyngeal bulb well-developed, internal cuticular lumen tripartite, lateral epidermal ridges present, spicules slender with an enlarged capitulum, gubernaculum boat-shaped, precloacal supplements absent, tail conical with two setose protuberances, three pairs of subventral preanal setae, and a pair of papillae situated anterior to the anus. Nearly full-length SSU sequences and D2-D3 of LSU sequences are provided for the new species. Phylogenetic analysis of SSU provided support for the current classification status of the two new species. In the SSU phylogenetic tree, the family Ironidae was recovered as a separate monophyletic clade. However, the phylogenetic relationships within the family Desmodoridae were complicated, and the subfamilies Desmodorinae and Spiriniinae were polyphyletic. A comprehensive taxonomic approach combining morphological observations and molecular phylogeny construction would be particularly valuable in a more robust nematode taxonomy. Full article
(This article belongs to the Section Marine Biology)
Show Figures

Figure 1

11 pages, 2263 KB  
Article
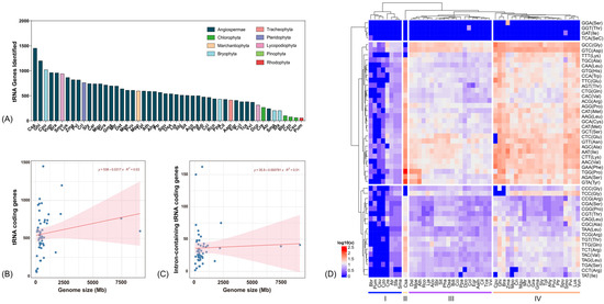
Conservation and Tandem Duplication of tRNA Genes in Plant Species
by Fan Zhang, Yajun Xiong, Yijie Chen, Sawaira Jadoon, Huan Yu, Zhiyu Liu, Kanglin Liu, Lijuan Qiu and Jun Wang
Genes 2025, 16(11), 1307; https://doi.org/10.3390/genes16111307 - 1 Nov 2025
Viewed by 558
Abstract
As an evolutionary ancient molecule, transfer RNA (tRNA) is ubiquitous across all domains of life as a living fossil. Background/Objectives: Despite substantial research on tRNA genes in various kingdoms, a comprehensive analysis of their conservation and the status of tandem duplication events throughout [...] Read more.
As an evolutionary ancient molecule, transfer RNA (tRNA) is ubiquitous across all domains of life as a living fossil. Background/Objectives: Despite substantial research on tRNA genes in various kingdoms, a comprehensive analysis of their conservation and the status of tandem duplication events throughout the tree of plant species studied has yet to be conducted. Methods: The tRNA genes from 50 plant species were identified, and gene length, intron length, and GC content were characterized. Then, identical, tandemly duplicated tRNA genes were analyzed according to the sequence identity and phylogenetic tree. Results: In this study, a total of 28,262 tRNA genes were identified across 50 plant species, encompassing eight divisions within the plant kingdom. tRNA gene length ranged from 62 to 98 bp and its abundance was found to have no correlation with genome size. The intron-containing tRNA genes are ubiquitously presented in all 50 plant species studied, and the most abundant were tRNAMet_CAT and tRNATyr_GTC. A total of 578 identical tandemly duplicated tRNA gene pairs were identified and grouped into 410 clusters with 26 tRNA genes to the upmost. Different types of tandem duplication were identified as well, e.g., double-, triple-, and quintuple-tRNA genes, which were repeated for varied times. Tandemly located tRNA gene pairs with anticodons to proline were found to be widely spread in 33 plant species, including both lower and higher plants. Conclusions: The tRNA genes in different plants are highly conserved in terms of gene length, intron length, GC content, and sequence identity, with especially strong evidence for the strong sequence and structural conservation of tRNA genes, and the tandem duplication is an important driving for the tRNA gene evolution across diverse plant species. Full article
(This article belongs to the Section Population and Evolutionary Genetics and Genomics)
Show Figures

Figure 1

18 pages, 2880 KB  
Article
High-Temperature Induction of 2n Female Gametes to Produce Triploid Birches: Timing, Parameters, and Growth Outcomes
by Jingnan Li, Yijie Hu, Jie Zhang, Shaoqing Duan, Jie Feng, Ying Cui, Guifeng Liu, Jing Jiang and Huiyu Li
Forests 2025, 16(11), 1667; https://doi.org/10.3390/f16111667 - 31 Oct 2025
Viewed by 351
Abstract
Triploids are typically formed through the fusion of a haploid gamete from a diploid organism and a diploid gamete from a tetraploid organism or through chromosome doubling in gametes by other means. To circumvent the multi-year flowering wait associated with tetraploid parents in [...] Read more.
Triploids are typically formed through the fusion of a haploid gamete from a diploid organism and a diploid gamete from a tetraploid organism or through chromosome doubling in gametes by other means. To circumvent the multi-year flowering wait associated with tetraploid parents in conventional breeding, we developed a novel method for inducing triploid in birch through high-temperature treatment of female inflorescences. This approach integrates sexual hybridization with precise thermal treatment, with success hinging on the precise identification of the pollination window and the optimal treatment parameters. Our study systematically defines the optimal conditions for triploid production in birch via this high-temperature induction technique. The results demonstrate that the optimal period for stigma pollination was between day 5 to 6, immediately following the emergence of the stigma from the enclosing bracts. The most effective pollination was characterized by a bract dehiscence angle exceeding 60° on Day 15 after the pollination marks the phase of megaspore mother cell development. At this stage, the optimum treatment is either 40 °C for 2 h or alternately 42 °C for 1 h. These treatments result in the highest triploid induction rates of 33.82%, calculated with the total number of detected seedlings as the denominator. In addition, a logistic model was established between the ovary length-to-width ratio and the accumulated growing degree hours (GDH), providing a reliable quantitative indicator for determining the optimal timing of the high-temperature treatment. Compared with the conventional approach reliant on tetraploid parents, our method eliminates the lengthy phase of tetraploid induction and flowering wait (approximately 8 years), thereby reducing the triploid breeding cycle by about 6 years. The results substantiated the effectiveness of utilizing high temperatures to induce chromosome doubling in female gametes of birch species, providing a viable pathway for efficient polyploid breeding in this tree species. Full article
(This article belongs to the Special Issue Tree Breeding: Genetic Diversity, Differentiation and Conservation)
Show Figures

Figure 1

13 pages, 2429 KB  
Article
Mitochondrial Genome Features and Phylogenetic Analyses of Four Chrysochroinae Species (Coleoptera: Buprestidae)
by Jieqiong Wang, Yingying Li, Zhonghua Wei and Aimin Shi
Biomolecules 2025, 15(11), 1531; https://doi.org/10.3390/biom15111531 - 30 Oct 2025
Viewed by 605
Abstract
The number of known mitochondrial genomes in Buprestidae is limited, especially in Chrysochroinae, which seriously hinders the phylogenetic study of this family. The mitogenomes of Capnodis miliaris, Lamprodila cupreosplendens, Sphenoptera insidiosa and Philocteanus rubroaureus were sequenced, assembled and annotated in this [...] Read more.
The number of known mitochondrial genomes in Buprestidae is limited, especially in Chrysochroinae, which seriously hinders the phylogenetic study of this family. The mitogenomes of Capnodis miliaris, Lamprodila cupreosplendens, Sphenoptera insidiosa and Philocteanus rubroaureus were sequenced, assembled and annotated in this study. The mitogenomes of these four species are typical circular double-stranded DNA molecules, containing 13 protein-coding genes (PCGS), 22 transfer RNA genes (tRNAs), 2 ribosomal RNA genes (rRNAs), and a control region (CR). The total lengths of these four mitogenomes are moderate, ranging from 15,778 bp to 16,230 bp. Additionally, their A + T content ranges from 68.76% to 73.47%, showing positive AT-skew values ranging from 0.098 to 0.181. Relative Synonymous Codon Usage (RSCU) analysis indicated that TTT (Phe), ATT (Ile), TCT (Ser2), and TTA (Leu2) are the most frequently used codons. The gene arrangement of four mitogenomes is consistent with the previously reported Buprestidae mitogenomes. Most of the PCGs use ATN as the start codon, with TAA as the stop codon or an incomplete stop codon T-. Phylogenetic trees were constructed based on the PCGs and rRNAs using both maximum-likelihood and Bayesian inference methods. The phylogenetic results showed that Julodinae, Polycestinae, Buprestinae and Agrilinae are monophyletic groups, and Chrysochroinae is a paraphyletic group. As the number of Buprestidae mitogenomes used for polyogenetic analysis increases, the topology of phylogenetic tree shows differences compared to previous studies. Full article
(This article belongs to the Section Molecular Biology)
Show Figures

Figure 1

Back to TopTop