Sign in to use this feature.

Years

Between: -

Subjects

remove_circle_outline
remove_circle_outline
remove_circle_outline
remove_circle_outline
remove_circle_outline
remove_circle_outline
remove_circle_outline
remove_circle_outline
remove_circle_outline

Journals

Article Types

Countries / Regions

Search Results (116)

Search Parameters:
Keywords = departure routes

Order results
Result details
Results per page
Select all
Export citation of selected articles as:
36 pages, 1411 KB  
Article
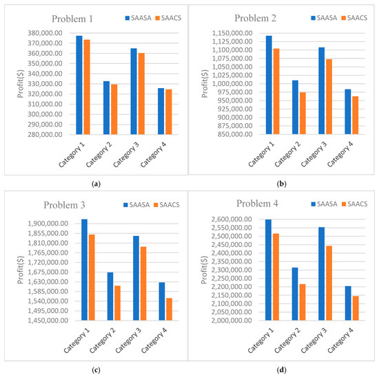
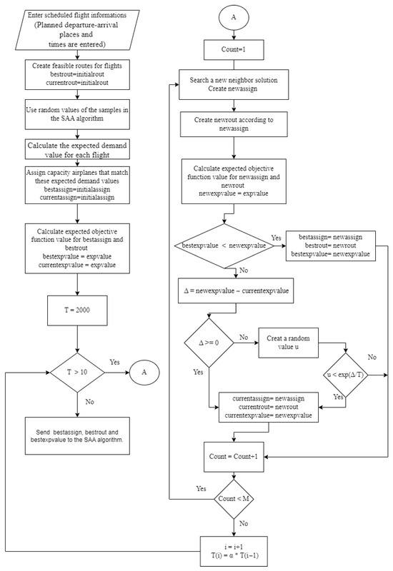
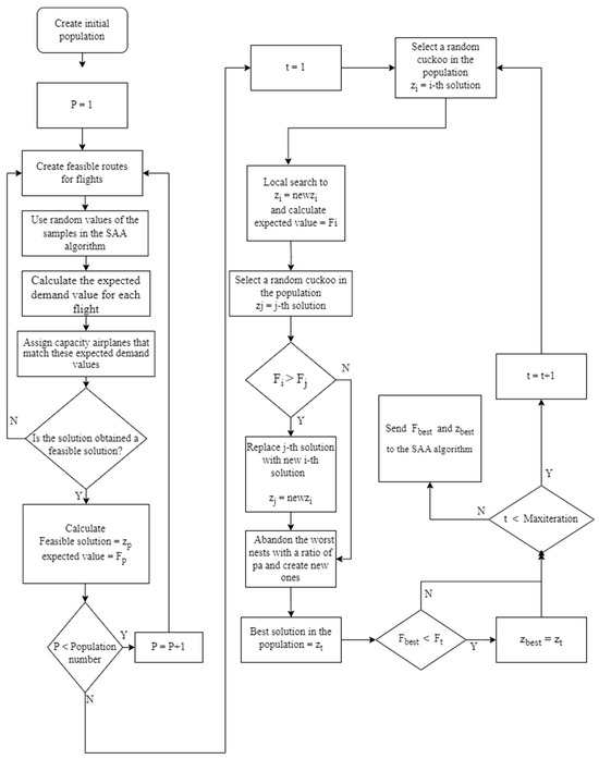
A Novel Stochastic Framework for Integrated Airline Operation Planning: Addressing Codeshare Agreements, Overbooking, and Station Purity
by Kübra Kızıloğlu and Ümit Sami Sakallı
Aerospace 2026, 13(1), 82; https://doi.org/10.3390/aerospace13010082 - 12 Jan 2026
Viewed by 159
Abstract
This study presents an integrated optimization framework for fleet assignment, flight scheduling, and aircraft routing under uncertainty, addressing a core challenge in airline operational planning. A three-stage stochastic mixed-integer nonlinear programming model is developed that, for the first time, simultaneously incorporates station purity [...] Read more.
This study presents an integrated optimization framework for fleet assignment, flight scheduling, and aircraft routing under uncertainty, addressing a core challenge in airline operational planning. A three-stage stochastic mixed-integer nonlinear programming model is developed that, for the first time, simultaneously incorporates station purity constraints, codeshare agreements, and overbooking decisions. The formulation also includes realistic operational factors such as stochastic passenger demand and non-cruise times (NCT), along with adjustable cruise speeds and flexible departure time windows. To handle the computational complexity of this large-scale stochastic problem, a Sample Average Approximation (SAA) scheme is combined with two tailored metaheuristic algorithms: Simulated Annealing and Cuckoo Search. Extensive experiments on real-world flight data demonstrate that the proposed hybrid approach achieves tight optimality gaps below 0.5%, with narrow confidence intervals across all instances. Moreover, the SA-enhanced method consistently yields superior solutions compared with the CS-based variant. The results highlight the significant operational and economic benefits of jointly optimizing codeshare decisions, station purity restrictions, and overbooking policies. The proposed framework provides a scalable and robust decision-support tool for airlines seeking to enhance resource utilization, reduce operational costs, and improve service quality under uncertainty. Full article
(This article belongs to the Collection Air Transportation—Operations and Management)
Show Figures

Figure 1

28 pages, 1927 KB  
Article
Joint Routing Optimization of Autonomous Vehicles Under Recharging and Battery-Swapping Modes
by Zhengying Cai, Rui Shen, Chen Yu and Xiaojun Xiang
Electronics 2025, 14(24), 4880; https://doi.org/10.3390/electronics14244880 - 11 Dec 2025
Viewed by 337
Abstract
Recharging and battery swapping are of great significance for extending the driving range of autonomous vehicles (AVs). However, if an AV cannot recharge or swap batteries in a timely manner, the consequences are more serious than for a traditional human-driven vehicle, as there [...] Read more.
Recharging and battery swapping are of great significance for extending the driving range of autonomous vehicles (AVs). However, if an AV cannot recharge or swap batteries in a timely manner, the consequences are more serious than for a traditional human-driven vehicle, as there is a lack of human assistance in an AV. To address this challenge, this study proposes the joint routing optimization of AVs under recharging and battery-swapping modes. Firstly, a multi-objective model is defined for the joint routing optimization problem of AVs, which minimizes the total distance, idling time, and charging waiting time of AVs while meeting all user demands. The user demand is described as a directed arc consisting of a departure node and a destination at random locations and times, and the AVs need to plan their routes to sequentially access all user demand arcs and recharge or swap batteries in a timely manner. Secondly, an improved artificial plant community (APC) algorithm is proposed to solve the NP-hard problem, including a recharging scheme and a hybrid scheme comprising recharging and swapping. In the seeding operation, random seeds are generated to enhance global search capabilities, and optimal solution learning is added in the fruiting operation to improve local search capabilities. In the growing operation, population optimization is strengthened to improve convergence performance. Thirdly, a benchmark test set was developed based on a real scenario in Wuhan, China. Compared to some baseline algorithms, the results show that the proposed APC algorithm exhibits better performance in solving the NP-hard problem. Full article
(This article belongs to the Section Artificial Intelligence)
Show Figures

Figure 1

23 pages, 3011 KB  
Article
Fare Elasticity of Passengers in Mountainous Urban Rail Transit Considering Station Heterogeneity
by Qingru Zou, Yi Yang, Xinchen Ran, Jiaxiao Feng and Yue Xia
Sustainability 2025, 17(23), 10530; https://doi.org/10.3390/su172310530 - 24 Nov 2025
Viewed by 586
Abstract
Promoting sustainable mobility and socio-economic sustainability through demand management is critical for mountainous urban rail systems. This study investigates urban rail transit in mountainous cities, focusing on how passenger travel behavior responds to time-based pricing policies across different station types, with the aim [...] Read more.
Promoting sustainable mobility and socio-economic sustainability through demand management is critical for mountainous urban rail systems. This study investigates urban rail transit in mountainous cities, focusing on how passenger travel behavior responds to time-based pricing policies across different station types, with the aim of informing differentiated fare policy design. Using Chongqing—a city with pronounced mountainous terrain—as a case study, we classified stations into 12 categories based on 11 indicators, including road slope, bus transfer density, average housing price, and peak-hour train crowding within a 500 m radius. This classification was then combined with questionnaire data to quantify fare elasticity of departure time. The results show that high-value bus-transfer congested stations are concentrated in central urban clusters with dense bus networks, mitigating terrain constraints and encouraging active travel. In contrast, low-value pedestrian-transfer comfort-oriented stations are predominantly located on the urban periphery, where sparse road networks and steep terrain exert greater influence. Low-value pedestrian-transfer congested stations exhibit the highest fare elasticity across all periods, indicating greater sensitivity to fare changes, while high-value bus-transfer comfort-oriented stations demonstrate the lowest elasticity, with passengers more likely to maintain existing travel patterns. Multiple linear regression identifies six significant determinants of fare elasticity, including section-level passenger crowding, average housing price, and bus route density. Sensitivity analysis using multinomial logistic regression further reveals that increasing bus route availability enhances the stability of low-value balanced-transfer comfort-oriented stations, whereas improving walkability can shift stations toward pedestrian-transfer types. By tailoring time-of-day pricing to station heterogeneity, policymakers can achieve equitable and environmentally friendly demand management, enhance operational efficiency and support sustainable urban development in mountainous regions. Full article
Show Figures

Figure 1

21 pages, 2145 KB  
Article
AI-Based Decision Support System for Attenuating Traffic Congestion
by Catalin Dumitrescu, Alina-Iuliana Tăbîrcă, Alina Stanciu, Lacramioara Nemtoi, Valentin Radu and Beatrice Elena Gore
Appl. Sci. 2025, 15(21), 11470; https://doi.org/10.3390/app152111470 - 27 Oct 2025
Cited by 1 | Viewed by 1001
Abstract
The transportation industry and transportation infrastructure are undergoing a profound transformation due to advances in the development of artificial intelligence (AI) algorithms that are not just a concept of the future but a reality. Advanced algorithms, predictive systems, and intelligent automation contribute to [...] Read more.
The transportation industry and transportation infrastructure are undergoing a profound transformation due to advances in the development of artificial intelligence (AI) algorithms that are not just a concept of the future but a reality. Advanced algorithms, predictive systems, and intelligent automation contribute to optimizing logistics, reducing costs, increasing safety, and reducing traffic congestion. AI is also used to optimize routes by analyzing multiple variables, such as distance, traffic, time constraints, and user preferences, to generate optimal routes between departure and destination points. Route planning systems can be integrated with real-time data on traffic, planned or unforeseen events, and other conditions that may affect the trip. AI algorithms can use this data to adapt routes and estimated arrival times based on changes in traffic or other conditions. The purpose of this article is to develop a model for predicting traffic flows at intersections based on historical and real-time data. The focus is on the genetic algorithm used to optimize a Long Short-Term Memory (LSTM) encoder–decoder. Specifically, the research aims to determine how well the proposed model performs when the data is optimized using the genetic algorithm. The results obtained for the proposed GA-LSTM show an average TTS reduction of −18.7%, a maximum improvement of −27.3%, an RMSE of 0.003587, and an MSE of 0.00348 compared to traditional models used in real time for traffic management. Finally, the performance of GA-LSTM was compared with the results reported in the literature to demonstrate the usefulness of the proposed algorithm. Full article
(This article belongs to the Special Issue Sustainable Urban Mobility)
Show Figures

Figure 1

28 pages, 3662 KB  
Article
From Mountains and Forests to the Seas: The Maritime Spread of the Sanping Patriarch Belief
by Shaosong Huang
Religions 2025, 16(9), 1194; https://doi.org/10.3390/rel16091194 - 18 Sep 2025
Viewed by 1419
Abstract
As a representative form of popular religion in southern Fujian (Minnan 闽南), the Sanping Patriarch (Sanping Zushi 三平祖師) belief exhibits distinct transregional and cross-cultural characteristics in its dissemination across Taiwan and Southeast Asia. Taking the ancestral temples in Fujian 福建 as a point [...] Read more.
As a representative form of popular religion in southern Fujian (Minnan 闽南), the Sanping Patriarch (Sanping Zushi 三平祖師) belief exhibits distinct transregional and cross-cultural characteristics in its dissemination across Taiwan and Southeast Asia. Taking the ancestral temples in Fujian 福建 as a point of departure, this article systematically analyzes the transmission routes and localization strategies of this belief system in Taiwan and Southeast Asia. Drawing on detailed archival research, fieldwork (including site visits), and interviews, the study reveals how the belief has continually revitalized itself in pluralistic societies through strategies of “orthodoxy preservation” and “localized innovation.” The findings suggest that in Taiwan, the Sanping Patriarch belief primarily relies on kinship networks to maintain traditional practices. At the same time, in Southeast Asia, it spreads across ethnic boundaries through commercial and trade networks. Differences are also evident in the realm of mythological symbols, core rituals, and social functions. This study pays special attention to often-overlooked mythological figures such as the “Serpent Attendant” and “Tiger Attendant,” shedding light on the multilayered structure of folk religious systems. Full article
Show Figures

Figure 1

29 pages, 9855 KB  
Article
A Method for Orderly and Parallel Planning of Public Route Networks for Logistics Based on Urban Low-Altitude Digital Airspace Environment Risks
by Ouge Feng, Honghai Zhang, Fei Wang, Weibin Tang and Gang Zhong
Drones 2025, 9(9), 634; https://doi.org/10.3390/drones9090634 - 9 Sep 2025
Viewed by 965
Abstract
With the rapid development of urban air mobility, achieving safe and segregated flight for unmanned aerial vehicles amid the surging demand for low-altitude logistics has become a critical issue. This paper proposes a method for planning the public route network of urban low-altitude [...] Read more.
With the rapid development of urban air mobility, achieving safe and segregated flight for unmanned aerial vehicles amid the surging demand for low-altitude logistics has become a critical issue. This paper proposes a method for planning the public route network of urban low-altitude terminal logistics while considering environmental risks in the digital airspace. First, based on parallel system theory, we develop a digital airspace environment model that supports public route network planning by mapping physical and social elements to an artificial system. Furthermore, we establish a digital airspace grid partitioning system, develop grid access rules, and create a quantification model for urban low-altitude airspace environmental risks. Utilizing a layered airspace approach, this paper configures approach–departure grids, develops methods for initial public route network planning, and facilitates orderly re-planning of routes, ultimately establishing a hub-and-spoke public route network with segregation. This study conducts detailed case simulation studies based on realistic constraints, focusing on environmental risk, accurate grid configuration, comprehensive cost, algorithm complexity, and network scale. Simulation results demonstrate that the proposed method effectively constructs conflict-free networks, while maintaining low risks and inflection points. The findings align with the current development stage of urban air mobility characterized by the principle of ‘isolation first, then integration.’ This approach enables a gradual transition from route isolation to future integrated flight, thereby providing technical support for advancing low-altitude logistics operations. Full article
Show Figures

Figure 1

22 pages, 1012 KB  
Review
Evolving Threats: Adaptive Mechanisms of Monkeypox Virus (MPXV) in the 2022 Global Outbreak and Their Implications for Vaccine Strategies
by Yuanwen Wang, Meimei Hai, Zijie Guo, Junbo Wang, Yong Li and Weifeng Gao
Viruses 2025, 17(9), 1194; https://doi.org/10.3390/v17091194 - 30 Aug 2025
Cited by 1 | Viewed by 1902
Abstract
Monkeypox virus (MPXV) experienced an unprecedented global outbreak in 2022, characterized by a significant departure from historical patterns: a rapid spread of the epidemic to more than 110 non-traditional endemic countries, with more than 90,000 confirmed cases; a fundamental shift in the mode [...] Read more.
Monkeypox virus (MPXV) experienced an unprecedented global outbreak in 2022, characterized by a significant departure from historical patterns: a rapid spread of the epidemic to more than 110 non-traditional endemic countries, with more than 90,000 confirmed cases; a fundamental shift in the mode of transmission, with human-to-human transmission (especially among men who have sex with men (MSM)) becoming the dominant route (95.2%); and genetic sequencing revealing a key adaptive mutation in a novel evolutionary branch (Clade IIb) that triggered the outbreak. These features highlight the significant evolution of MPXV in terms of host adaptation, transmission efficiency, and immune escape ability. The aim of this paper is to provide insights into the viral adaptive evolutionary mechanisms driving this global outbreak, with a particular focus on the role of immune escape (e.g., novel mechanisms of M2 proteins targeting the T cell co-stimulatory pathway) in enhancing viral transmission and pathogenicity. At the same time, we systematically evaluate the cross-protective efficacy and limitations of existing vaccines (ACAM2000, JYNNEOS, and LC16), as well as recent advances in novel vaccine platforms, especially mRNA vaccines, in inducing superior immune responses. The study further reveals the constraints to outbreak control posed by grossly unequal global vaccine distribution (e.g., less than 10% coverage in high-burden regions such as Africa) and explores the urgency of optimizing stratified vaccination strategies and facilitating technology transfer to promote equitable access. The core of this paper is to elucidate the dynamic game between viral evolution and prevention and control strategies (especially vaccines). The key to addressing the long-term epidemiological challenges of MPXV in the future lies in continuously strengthening global surveillance of viral evolution (early warning of highly transmissible/pathogenic variants), accelerating the development of next-generation vaccines based on new mechanisms and platforms (e.g., multivalent mRNAs), and resolving the vaccine accessibility gap through global collaboration to build an integrated defense system of “Surveillance, Research and Development, and Equitable Vaccination,” through global collaboration to address the vaccine accessibility gap. Full article
(This article belongs to the Section Human Virology and Viral Diseases)
Show Figures

Figure 1

34 pages, 2947 KB  
Article
Optimization and Empirical Study of Departure Scheduling Considering ATFM Slot Adherence
by Zheng Zhao, Siqi Zhao, Yahao Zhang and Jie Leng
Aerospace 2025, 12(8), 683; https://doi.org/10.3390/aerospace12080683 - 30 Jul 2025
Viewed by 1304
Abstract
Departure punctuality (KPI01) and ATFM slot adherence (KPI03) have been emphasized by the International Civil Aviation Organization as key performance indicators (KPIs) in the Global Air Navigation Plan. To address the inherent conflict between these two objectives in departure scheduling, a multi-objective optimization [...] Read more.
Departure punctuality (KPI01) and ATFM slot adherence (KPI03) have been emphasized by the International Civil Aviation Organization as key performance indicators (KPIs) in the Global Air Navigation Plan. To address the inherent conflict between these two objectives in departure scheduling, a multi-objective optimization model is proposed that aims to simultaneously enhance departure punctuality, ATFM slot adherence, and taxiing efficiency. A simulated annealing algorithm based on a resource transmission mechanism was developed to solve the model effectively. Based on full-scale operational data from Nanjing Lukou International Airport in June 2023, the empirical results confirm the model’s effectiveness in two primary dimensions: (1) Significant improvement in taxiing efficiency: The average unimpeded taxi-out time was reduced by 6.4% (from 17.2 to 16.1 min). The number of flights with taxi-out times exceeding 30 min decreased by 58%. For representative taxi routes (e.g., stand 118 to runway 6), the excess taxi-out time was reduced by 82.3% (from 5.61 to 1.10 min). (2) Enhanced operational punctuality: Departure punctuality improved by 10.7% (from 67.9% to 78.7%), while ATFM slot adherence increased by 31.2% (from 64.6% to 95.8%). This study presents an innovative departure scheduling approach and offers a practical framework for improving collaborative operational efficiency among airports, air traffic management units, and airlines. Full article
(This article belongs to the Section Air Traffic and Transportation)
Show Figures

Figure 1

36 pages, 11687 KB  
Article
Macroscopic-Level Collaborative Optimization Framework for IADS: Multiple-Route Terminal Maneuvering Area Scheduling Problem
by Chaoyu Xia, Minghua Hu, Xiuying Zhu, Yi Wen, Junqing Wu and Changbo Hou
Aerospace 2025, 12(7), 639; https://doi.org/10.3390/aerospace12070639 - 18 Jul 2025
Cited by 1 | Viewed by 697
Abstract
The terminal maneuvering area (TMA) serves as a critical transition zone between upper enroute airways and airports, representing one of the most complex regions for managing high volumes of arrival and departure traffic. This paper presents the multi-route TMA scheduling problem as an [...] Read more.
The terminal maneuvering area (TMA) serves as a critical transition zone between upper enroute airways and airports, representing one of the most complex regions for managing high volumes of arrival and departure traffic. This paper presents the multi-route TMA scheduling problem as an optimization challenge aimed at optimizing TMA interventions, such as rerouting, speed control, time-based metering, dynamic minimum time separation, and holding procedures; the objective function minimizes schedule deviations and the accumulated holding time. Furthermore, the problem is formulated as a mixed-integer linear program (MILP) to facilitate finding solutions. A rolling horizon control (RHC) dynamic optimization framework is also introduced to decompose the large-scale problem into manageable subproblems for iterative resolution. To demonstrate the applicability and effectiveness of the proposed scheduling models, a hub airport—Chengdu Tianfu International Airport (ICAO code: ZUTF) in the Cheng-Yu Metroplex—is selected for validation. Numerical analyses confirm the superiority of the proposed models, which are expected to reduce aircraft delays, shorten airborne and holding times, and improve airspace resource utilization. This study provides intelligent decision support and engineering design ideas for the macroscopic-level collaborative optimization framework of the Integrated Arrival–Departure and Surface (IADS) system. Full article
(This article belongs to the Collection Air Transportation—Operations and Management)
Show Figures

Figure 1

15 pages, 1617 KB  
Article
A Stochastic Optimization Model for Multi-Airport Flight Cooperative Scheduling Considering CvaR of Both Travel and Departure Time
by Wei Cong, Zheng Zhao, Ming Wei and Huan Liu
Aerospace 2025, 12(7), 631; https://doi.org/10.3390/aerospace12070631 - 14 Jul 2025
Viewed by 950
Abstract
By assuming that both travel and departure time are normally distributed variables, a multi-objective stochastic optimization model for the multi-airport flight cooperative scheduling problem (MAFCSP) with CvaR of travel and departure time is firstly proposed. Herein, conflicts of flights from different airports at [...] Read more.
By assuming that both travel and departure time are normally distributed variables, a multi-objective stochastic optimization model for the multi-airport flight cooperative scheduling problem (MAFCSP) with CvaR of travel and departure time is firstly proposed. Herein, conflicts of flights from different airports at the same waypoint can be avoided by simultaneously assigning an optimal route to each flight between the airport and waypoint and determining its practical departure time. Furthermore, several real-world constraints, including the safe interval between any two aircraft at the same waypoint and the maximum allowable delay for each flight, have been incorporated into the proposed model. The primary objective is minimization of both total carbon emissions and delay times for all flights across all airports. A feasible set of non-dominated solutions were obtained using a two-stage heuristic approach-based NSGA-II. Finally, we present a case study of four airports and three waypoints in the Beijing–Tianjin–Hebei region of China to test our study. Full article
(This article belongs to the Special Issue Flight Performance and Planning for Sustainable Aviation)
Show Figures

Figure 1

18 pages, 3657 KB  
Article
Vehicle Trajectory Data Augmentation Using Data Features and Road Map
by Jianfeng Hou, Wei Song, Yu Zhang and Shengmou Yang
Electronics 2025, 14(14), 2755; https://doi.org/10.3390/electronics14142755 - 9 Jul 2025
Viewed by 1831
Abstract
With the advancement of intelligent transportation systems, vehicle trajectory data have become a key component in areas like traffic flow prediction, route planning, and traffic management. However, high-quality, publicly available trajectory datasets are scarce due to concerns over privacy, copyright, and data collection [...] Read more.
With the advancement of intelligent transportation systems, vehicle trajectory data have become a key component in areas like traffic flow prediction, route planning, and traffic management. However, high-quality, publicly available trajectory datasets are scarce due to concerns over privacy, copyright, and data collection costs. The lack of data creates challenges for training machine learning models and optimizing algorithms. To address this, we propose a new method for generating synthetic vehicle trajectory data, leveraging traffic flow characteristics and road maps. The approach begins by estimating hourly traffic volumes, then it uses the Poisson distribution modeling to assign departure times to synthetic trajectories. Origin and destination (OD) distributions are determined by analyzing historical data, allowing for the assignment of OD pairs to each synthetic trajectory. Path planning is then applied using a road map to generate a travel route. Finally, trajectory points, including positions and timestamps, are calculated based on road segment lengths and recommended speeds, with noise added to enhance realism. This method offers flexibility to incorporate additional information based on specific application needs, providing valuable opportunities for machine learning in intelligent transportation systems. Full article
(This article belongs to the Special Issue Big Data and AI Applications)
Show Figures

Figure 1

25 pages, 6723 KB  
Article
Parametric Modeling and Evaluation of Departure and Arrival Air Routes for Urban Logistics UAVs
by Zhongming Li, Yifei Zhao and Xinhui Ren
Drones 2025, 9(7), 454; https://doi.org/10.3390/drones9070454 - 23 Jun 2025
Cited by 1 | Viewed by 1005
Abstract
With the rapid development of the low-altitude economy, the intensive take-offs and landings of Unmanned Aerial Vehicles (UAVs) performing logistics transport tasks in urban areas have introduced significant safety risks. To reduce the likelihood of collisions, logistics operators—such as Meituan, Antwork, and Fengyi—have [...] Read more.
With the rapid development of the low-altitude economy, the intensive take-offs and landings of Unmanned Aerial Vehicles (UAVs) performing logistics transport tasks in urban areas have introduced significant safety risks. To reduce the likelihood of collisions, logistics operators—such as Meituan, Antwork, and Fengyi—have established fixed departure and arrival air routes above vertiports and designed fixed flight air routes between vertiports to guide UAVs to fly along predefined paths. In the complex and constrained low-altitude urban environment, the design of safe and efficient air routes has undoubtedly become a key enabler for successful operations. This research, grounded in both current theoretical research and real-world logistics UAV operations, defines the concept of UAV logistics air routes and presents a comprehensive description of their structure. A parametric model for one-way round-trip logistics air routes is proposed, along with an air route evaluation model and optimization method. Based on this framework, the research identifies four basic configurations that are commonly adopted for one-way round-trip operations. These configurations can be further improved into two optimized configurations with more balanced performance across multiple metrics. Simulation results reveal that Configuration 1 is only suitable for small-scale transport; as the number of delivery tasks increases, delays grow linearly. When the task volume exceeds 100 operations per 30 min, Configurations 2, 3, and 4 reduce average delay by 88.9%, 89.2%, and 93.3%, respectively, compared with Configuration 1. The research also finds that flight speed along segments and the cruise segment capacity have the most significant influence on delays. Properly increasing these two parameters can lead to a 28.4% reduction in the average delay. The two optimized configurations, derived through further refinement, show better trade-offs between average delay and flight time than any of the fundamental configurations. This research not only provides practical guidance for the planning and design of UAV logistics air routes but also lays a methodological foundation for future developments in UAV scheduling and air route network design. Full article
(This article belongs to the Section Innovative Urban Mobility)
Show Figures

Figure 1

24 pages, 3754 KB  
Article
Route Optimization of Multimodal Transport Considering Regional Differences under Carbon Tax Policy
by Liqing Gao and Miaomiao Zhan
Sustainability 2025, 17(13), 5743; https://doi.org/10.3390/su17135743 - 22 Jun 2025
Cited by 1 | Viewed by 1708
Abstract
Environmental sustainability is receiving growing global attention, making the development of low-carbon and green transportation increasingly important. Low-carbon policies offer significant advantages in incentivizing energy conservation and reducing emissions in the transportation sector; however, it is vital to consider the impacts of regional [...] Read more.
Environmental sustainability is receiving growing global attention, making the development of low-carbon and green transportation increasingly important. Low-carbon policies offer significant advantages in incentivizing energy conservation and reducing emissions in the transportation sector; however, it is vital to consider the impacts of regional differences on the implementation effect of low-carbon policies. This paper explores multimodal transportation route optimization under a carbon tax policy. First, a bi-objective route optimization model is constructed, with the goal of minimizing total transportation cost and time, while accounting for uncertain demand, fixed departure schedules, and regional differences. Trapezoidal fuzzy numbers are used to represent uncertain demand, and a fuzzy adaptive non-dominated sorting genetic algorithm is designed to solve the bi-objective optimization model. The algorithm is then tested on differently sized networks and on real-world transportation networks in eastern and western China to validate its effectiveness and to assess the impacts of regional differences. The experimental results show the following. (1) When considering transportation tasks at different network scales, the proposed fuzzy adaptive non-dominated sorting genetic algorithm outperforms the NSGA-II algorithm, achieving minimum differences in percentages of cost and time of 9.25% and 7.72%, respectively. (2) For transportation tasks assessed using real-world networks in eastern and western China, an increase in the carbon tax rate significantly affects carbon emissions, costs, and time. The degree of carbon emission reduction varies depending on the development of the regional transportation network. In the more developed eastern region, carbon emissions are reduced by up to 44.17% as the carbon tax rate increases. In the less developed western region, the maximum reduction in carbon emissions is 14.37%. The carbon tax policy has a more limited impact in the western region compared to the eastern one. Therefore, formulating differentiated carbon tax policies based on local conditions is an effective way to maximize the economic and environmental benefits of multimodal transportation. Full article
Show Figures

Figure 1

19 pages, 47051 KB  
Article
Demand-Driven Evaluation of an Airport Airtaxi Shuttle Service for the City of Frankfurt
by Fabian Morscheck, Christian Kallies, Enno Nagel and Rostislav Karásek
Aerospace 2025, 12(6), 528; https://doi.org/10.3390/aerospace12060528 - 11 Jun 2025
Viewed by 1083
Abstract
The CORUS-XUAM project defined three two-way U-space corridors linking Frankfurt Airport’s Terminal 2 on the city outskirts with the city-center Trade Fair. These corridors avoid the approach cones of the northern and central runways and bypass hospital no-fly zones and large buildings. In [...] Read more.
The CORUS-XUAM project defined three two-way U-space corridors linking Frankfurt Airport’s Terminal 2 on the city outskirts with the city-center Trade Fair. These corridors avoid the approach cones of the northern and central runways and bypass hospital no-fly zones and large buildings. In our previous studies, we first used fast-time simulations to evaluate the U-space routing and its operating concept, based on historical air traffic data. Included were arriving and departing airplanes as well as police, and medical helicopters throughout the city. The focus was on the limitations of the airspace, avoiding conflicts with other airspace users and between the airtaxis using a different corridor or delaying the departure, as well as determining the throughput potential of such a corridor system. Building on our previous studies, this study incorporates higher-fidelity traffic simulation data and an updated demand analysis for the airtaxi shuttle service. Our new sizing analysis reveals that ground operations typically, not airspace capacity, constitute the primary bottleneck. Full article
(This article belongs to the Special Issue Operational Requirements for Urban Air Traffic Management)
Show Figures

Figure 1

30 pages, 1553 KB  
Article
Optimizing Flight Delay Predictions with Scorecard Systems
by Ilona Jacyna-Gołda, Krzysztof Cur, Justyna Tomaszewska, Karol Przanowski, Sarka Hoskova-Mayerova and Szymon Świergolik
Appl. Sci. 2025, 15(11), 5918; https://doi.org/10.3390/app15115918 - 24 May 2025
Viewed by 4657
Abstract
Flight delays represent a significant challenge for airlines, airports, and passengers, impacting operational costs and customer satisfaction. Traditional prediction methods often rely on complex statistical analysis and mathematical models that may not be easily implementable. This study proposes scorecards as an innovative and [...] Read more.
Flight delays represent a significant challenge for airlines, airports, and passengers, impacting operational costs and customer satisfaction. Traditional prediction methods often rely on complex statistical analysis and mathematical models that may not be easily implementable. This study proposes scorecards as an innovative and simplified approach to forecast flight delays. Historical flight data from the United States were used, incorporating variables such as departure and arrival times, flight routes, aircraft types, and other factors related to delay. Exploratory data analysis identified key variables influencing delays, and scorecards were constructed by assigning weights, normalizing, and scaling variables to improve interpretability. The model was validated using test datasets, and predictive performance was evaluated by comparing forecast delays with actual results. The results indicate that scorecards provide accurate and interpretable predictions of flight delays. This method facilitates the identification of critical factors that contribute to delays and allows for an estimation of their likelihood and duration. Scorecards offer a practical tool for airlines and airport operators, potentially enhancing decision-making processes, reducing delay-related costs, and improving service quality. Future research should explore the integration of scorecards into operational systems and the inclusion of additional variables to increase model robustness and generalizability. Full article
Show Figures

Figure 1

Back to TopTop