Macroscopic-Level Collaborative Optimization Framework for IADS: Multiple-Route Terminal Maneuvering Area Scheduling Problem
Abstract
1. Introduction
- (1)
- We propose a multiple-route terminal maneuvering area (MTMA) scheduling model, designed to minimize arrival and departure schedule deviations as well as the accumulated holding time. The model incorporates a range of intervention strategies tailored to the characteristics of different waypoints, including rerouting, speed control, time-based metering, and dynamic separation time, among others.
- (2)
- We also develop a multiple-route terminal maneuvering area scheduling model that integrates holding procedures (MTMA-H). This model extends the MTMA by allowing aircraft to execute holding procedures at Terminal Fix (TF) waypoints. Unlike traditional models, where the inclusion of each additional holding procedure significantly increases complexity, our model overcomes this limitation by using a more streamlined representation of the holding constraints.
- (3)
- Both the MTMA and MTMA-H models are formulated as mixed-integer linear programs (MILPs), with nonlinear constraints transformed into linear forms. This linearization not only reduces the computational complexity but also ensures that the models can be effectively solved using commercially available solvers, such as CPLEX, which are capable of delivering globally optimal solutions.
- (4)
- The rolling horizon control (RHC) dynamic optimization framework is introduced to address complex scheduling problems. Large-scale scheduling tasks are divided into intervals, with the number of aircraft considered in each interval forming a manageable subproblem. For each subproblem, within a predefined finite window of aircraft sequences, both the current and frozen pre-scheduling sequences are taken into account.
- (5)
- Numerical simulations are conducted to evaluate the performance of the proposed scheduling models, with ZUTF within the Cheng-Yu Metroplex selected for validation. Detailed discussions on scheduling performance and computational time consumption are provided.
2. Statement
2.1. Brief Overview of Previous Work
2.2. Problem Description
- (i)
- Time-based metering is responsible for determining the optimal entry time at the AGP, the required time of arrival (RTA) at the TF and AF points, and STA and STD at the RT.
- (ii)
- The holding procedure involves an aircraft circling in a defined airspace while awaiting clearance to land, effectively managing lateral separation between aircraft.
- (iii)
- Rerouting refers to changing the initially planned flight route of an aircraft to avoid conflicts or to optimize air traffic flow.
- (iv)
- The waypoint sequence focuses on merging aircraft at specific waypoints or runways to achieve a more efficient aircraft sequence.
- (v)
- Speed control involves adjusting aircraft speeds to optimize target times at waypoints along the chosen routes.
- (vi)
- The dynamic separation time addresses violations of minimum lateral separation or wake turbulence separation in time between consecutive aircraft flying on the same waypoint based on their relative speeds.
2.3. Problem Assumption
- (i)
- For all aircraft types, the estimated time of arrival (ETA) and estimated time of departure (ETD) are considered as prior information. Extensive research has already been conducted in this area, yielding promising predictive results [38]. ETAs and ETDs may be adjusted based on current conditions before scheduling; however, once the scheduling process begins, the ETAs and ETDs are fixed.
- (ii)
- The aircraft runway allocation results can be generated by a macroscopic-level scheduler in IADS, utilizing the method outlined in [34].
- (iii)
- Emergencies are not considered in the model, assuming a low probability of missed arrivals and departures, transgression of no-transgression zones (NTZs), pilot errors, runway incursions, and aberrant operations.
- (iv)
- Additional runway requirements or staggered separation due to unpredictable factors are ignored.
- (v)
- STAR and SID procedures are separated by altitude, with the descent profile for the STAR procedure being identical for both the leading and following aircraft.
- (vi)
- For departing aircraft, only the runway takeoff time is considered, rather than all waypoints, as departing aircraft are highly maneuverable and can resolve conflicts at other waypoints by adjusting their speed.
- (vii)
- The capacity of AGP waypoints in holding procedures is assumed to be unlimited.
- (viii)
- The potential impact of operational disruptions from neighboring airports is not considered.
2.4. TMA Network Structure
3. Multiple-Route Scheduling Model
3.1. MTMA Scheduling Model
3.2. MTMA-H Scheduling Model
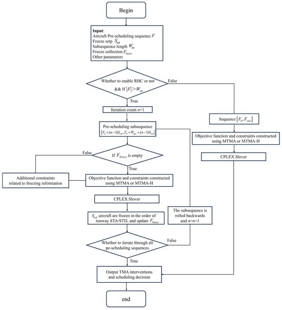
3.3. Rolling Horizon Control Strategy
4. Evaluation and Results
4.1. Background
4.2. Scheduling Results for a Test Instance
4.3. Performance Analysis for Multiple Instances
4.4. Analysis for CPU Computing Time
4.5. Scheduling Results Using Rolling Horizon Control
5. Conclusions
- (1)
- The proposed models effectively manage aircraft sequencing and timing to meet lateral and wake turbulence separation in time constraints by leveraging interventions.
- (2)
- The MTMA-H model outperforms the other models, achieving incremental improvements in reducing scheduling deviation, holding time, and airborne time.
- (3)
- In the nominal traffic state, the execution times of the MTMA and MTMA-H models exhibit strong real-time computational performance. As traffic density increases, the CPU execution time for both models grows significantly. Fortunately, our proposed model continues to find better solutions than traditional methods within the time limit.
- (4)
- The performance of the RHC is highly sensitive to the specific pre-scheduling sequence and scheduling parameters. However, it is undeniable that the RHC still offers positive benefits in reducing computational time.
Author Contributions
Funding
Data Availability Statement
Acknowledgments
Conflicts of Interest
Nomenclature
| The set of aircraft, where and denote arriving and departing aircraft. | |
| The set of waypoints in the TMA airspace network model. | |
| The set of edges in the TMA airspace network model. | |
| The set of predefined routes for aircraft . | |
| The estimated time of arrival of aircraft . | |
| The estimated time of departure of aircraft . | |
| The runway maximum delay for arriving and departing aircraft. | |
| The estimated time of arrival at the terminal boundary of aircraft . | |
| The terminal boundary maximum delay for arriving aircraft. | |
| The standard lateral miles-in-trail metering between aircraft at the TF. | |
| The minimum wake turbulence separation time between aircraft (leading —trailing ) operating from the AF and RT. | |
| The weights attached to the first and second term in the objective function. | |
| The length of the edge . | |
| The minimum\maximum holding time for execution of the TF holding procedure. | |
| The maximum holding capacity taking into account controller workload. | |
| The scheduling sub-time window duration of the rolling horizon control. | |
| The step of rolling horizon control. | |
| The minimum speed for aircraft choosing the q-th route at the waypoint, where is the speed limit at the TF and is the speed at the AF. | |
| The maximum speed for aircraft choosing the q-th route at the waypoint, where is the speed limit at the TF and is the speed at the AF. | |
| Variable | |
| The binary variable: 1 if aircraft chooses the route; 0 otherwise. | |
| The binary variable: 1 if aircraft reaches the waypoint before aircraft ; 0 otherwise. | |
| The scheduled time for arrival of aircraft is chosen for the q-th route at waypoint . | |
| The scheduled time for departure of aircraft at the RT. | |
| The minimum separation between aircraft (leading —trailing ) at waypoint . | |
| The inverse of scheduled speed for aircraft is chosen for the q-th route at waypoint . | |
| The holding time for aircraft is chosen for the q-th route at waypoint . | |
Appendix A. Fundamental Theory and Lemma
References
- Gui, X.; Zhang, J.; Tang, X.; Bao, J.; Wang, B. A data-driven trajectory optimization framework for terminal maneuvering area operations. Aerosp. Sci. Technol. 2022, 131, 108010. [Google Scholar] [CrossRef]
- Liu, W.; Delahaye, D.; Cetek, F.A.; Zhao, Q.; Notry, P. Comparison of performance between PMS and trombone arrival route topologies in terminal maneuvering area. J. Air Transp. Manag. 2024, 115, 102532. [Google Scholar] [CrossRef]
- Metzger, U.; Parasuraman, R. Automation in future air traffic management: Effects of decision aid reliability on controller performance and mental workload. In Decision Making in Aviation; Routledge: London, UK, 2017; pp. 345–360. [Google Scholar]
- Swenson, H.; Robinson, J.E., III; Winter, S. NASA’s ATM Technology Demonstration-1: Moving NextGen Arrival Concepts from the Laboratory to the Operational NAS. J. Air Traffic Control 2013, 55, 27–37. [Google Scholar]
- Swieringa, K.A.; Wilson, S.R.; Baxley, B.T.; Roper, R.D.; Abbott, T.S.; Levitt, I.; Scharl, J. Flight test evaluation of the ATD-1 interval management application. In Proceedings of the 17th AIAA Aviation Technology, Integration, and Operations Conference, Denver, CO, USA, 5–9 June 2017; p. 4094. [Google Scholar]
- Schuster, W.; Ochieng, W. Performance requirements of future Trajectory Prediction and Conflict Detection and Resolution tools within SESAR and NextGen: Framework for the derivation and discussion. J. Air Transp. Manag. 2014, 35, 92–101. [Google Scholar] [CrossRef]
- Hird, J.; Hawley, M.; Machin, C. Air traffic management security research in SESAR. In Proceedings of the 2016 11th International Conference on Availability, Reliability and Security (ARES), Salzburg, Austria, 31 August–2 September 2016; pp. 486–492. [Google Scholar]
- Bae, S.; Shin, H.S.; Lee, C.H.; Tsourdos, A. A new multiple flights routing and scheduling algorithm in terminal manoeuvring area. In Proceedings of the 2018 IEEE/AIAA 37th Digital Avionics Systems Conference (DASC), London, UK, 23–27 September 2018; pp. 1–9. [Google Scholar]
- Hong, Y.; Choi, B.; Lee, K.; Kim, Y. Dynamic robust sequencing and scheduling under uncertainty for the point merge system in terminal airspace. IEEE Trans. Intell. Transp. Syst. 2017, 19, 2933–2943. [Google Scholar] [CrossRef]
- Lee, S.; Hong, Y.; Kim, Y. Optimal scheduling algorithm in point merge system including holding pattern based on mixed-integer linear programming. Proc. Inst. Mech. Eng. Part G J. Aerosp. Eng. 2020, 234, 1638–1647. [Google Scholar] [CrossRef]
- Hong, Y.; Choi, B.; Kim, Y. Two-stage stochastic programming based on particle swarm optimization for aircraft sequencing and scheduling. IEEE Trans. Intell. Transp. Syst. 2018, 20, 1365–1377. [Google Scholar] [CrossRef]
- Ji Ma, D.; Delahaye, M.; Sbihi, P.; Scala, M.A.M. Mota, Integrated optimization of terminal maneuvering area and airport at the macroscopic level. Transp. Res. Part C Emerg. Technol. 2019, 98, 338–357. [Google Scholar]
- Ma, Y.; Hu, Y.; Li, H.; Yan, Y.; Yin, J. Aircraft rerouting and rescheduling in multi-airport terminal area under disturbed conditions. In MATEC Web of Conferences; EDP Sciences: Les Ulis, France, 2020; Volume 309, p. 03021. [Google Scholar]
- Barea, A.; de Celis, R.; Cadarso, L. Integration of airport terminal arrival route selection, runway assignment and aircraft trajectory optimisation. Transp. Res. Procedia 2020, 47, 299–306. [Google Scholar] [CrossRef]
- Desai, J.; Prakash, R. An optimization framework for terminal sequencing and scheduling: The single runway case. In Proceedings of the Complex Systems Design & Management Asia: Smart Nations–Sustaining and Designing, Proceedings of the Second Asia-Pacific Conference on Complex Systems Design & Management, CSD&M Asia 2016, Singapore, 24–26 February 2016; Springer International Publishing: Berlin/Heidelberg, Germany, 2016; pp. 195–207. [Google Scholar]
- Huo, Y.; Delahaye, D.; Sbihi, M. A probabilistic model based optimization for aircraft scheduling in terminal area under uncertainty. Transp. Res. Part C Emerg. Technol. 2021, 132, 103374. [Google Scholar] [CrossRef]
- Huo, Y. Optimization of Arrival Air Traffic in the Terminal Area and in the Extended Airspace. Ph.D. Thesis, Université Paul Sabatier-Toulouse III, Toulouse, France, 2022. [Google Scholar]
- Çeçen, R.K.; Cetek, C.; Kaya, O. Aircraft sequencing and scheduling in TMAs under wind direction uncertainties. Aeronaut. J. 2020, 124, 1896–1912. [Google Scholar] [CrossRef]
- Liang, M.; Delahaye, D.; Maréchal, P. Integrated sequencing and merging aircraft to parallel runways with automated conflict resolution and advanced avionics capabilities. Transp. Res. Part C Emerg. Technol. 2017, 85, 268–291. [Google Scholar] [CrossRef]
- Liang, M.; Delahaye, D.; Marechal, P. Conflict-free arrival and departure trajectory planning for parallel runway with advanced point-merge system. Transp. Res. Part C Emerg. Technol. 2018, 95, 207–227. [Google Scholar] [CrossRef]
- Gui, D.; Le, M.; Huang, Z.; D’Ariano, A. A Decision Support Framework for Aircraft Arrival Scheduling and Trajectory Optimization in Terminal Maneuvering Areas. Aerospace 2024, 11, 405. [Google Scholar] [CrossRef]
- Gui, D.; Le, M.; Huang, Z.; Zhang, J.; D’Ariano, A. Optimal aircraft arrival scheduling with continuous descent operations in busy terminal maneuvering areas. J. Air Transp. Manag. 2023, 107, 102344. [Google Scholar] [CrossRef]
- Ng, W.; Ribeiro, N.A.; Jorge, D. An optimization approach for the terminal airspace scheduling problem. Transp. Res. Part C Emerg. Technol. 2024, 169, 104856. [Google Scholar] [CrossRef]
- Capozzi, B.; Atkins, S.; Choi, S. Towards optimal routing and scheduling of metroplex operations. In Proceedings of the 9th AIAA Aviation Technology, Integration, and Operations Conference (ATIO) and Aircraft Noise and Emissions Reduction Symposium (ANERS), Hilton Head, SC, USA, 21–23 September 2009; p. 7037. [Google Scholar]
- Capozzi, B.; Atkins, S. A hybrid optimization approach to air traffic management for metroplex operations. In Proceedings of the 10th AIAA Aviation Technology, Integration, and Operations (ATIO) Conference, Fort Worth, TX, USA, 13–15 September 2010; p. 9062. [Google Scholar]
- Samà, M.; D’aRiano, A.; D’aRiano, P.; Pacciarelli, D. Optimal aircraft scheduling and routing at a terminal control area during disturbances. Transp. Res. Part C Emerg. Technol. 2014, 47, 61–85. [Google Scholar] [CrossRef]
- Samà, M.; D’Ariano, A.; Pacciarelli, D.; Palagachev, K.; Gerdts, M. Optimal aircraft scheduling and flight trajectory in terminal control areas. In Proceedings of the 2017 5th IEEE International Conference on Models and Technologies for Intelligent Transportation Systems (MT-ITS), Naples, Italy, 26–28 June 2017; pp. 285–290. [Google Scholar]
- Samà, M.; D’aRiano, A.; D’aRiano, P.; Pacciarelli, D. Scheduling models for optimal aircraft traffic control at busy airports: Tardiness, priorities, equity and violations considerations. Omega 2017, 67, 81–98. [Google Scholar] [CrossRef]
- Ng, K.K.H.; Lee, C.K.M.; Chan, F.T.S. An alternative path modelling method for air traffic flow problem in near terminal control area. In Proceedings of the 2019 2nd International Conference on Intelligent Autonomous Systems (ICoIAS), Singapore, 28 February–2 March 2019; pp. 171–174. [Google Scholar]
- Ng, K.H. Robust Optimisation Approaches to Airside Operations in Terminal Manoeuvring Areas. Ph.D. Thesis, Hong Kong Polytechnic University, Hong Kong, China, 2019. [Google Scholar]
- Ng, K.K.H.; Chen, C.H.; Lee, C.K.M. Mathematical programming formulations for robust airside terminal traffic flow optimisation problem. Comput. Ind. Eng. 2021, 154, 107119. [Google Scholar] [CrossRef]
- Ng, K.K.; Lee, C.K.; Chan, F.T.; Chen, C.H.; Qin, Y. A two-stage robust optimisation for terminal traffic flow problem. Appl. Soft Comput. 2020, 89, 106048. [Google Scholar] [CrossRef]
- Vié, M.S.; Zufferey, N.; Leus, R. Aircraft landing planning under uncertain conditions. J. Sched. 2022, 25, 203–228. [Google Scholar] [CrossRef]
- Xia, C.; Wen, Y.; Hu, M.; Yan, H.; Hou, C.; Liu, W. Microscopic-Level Collaborative Optimization Framework for Integrated Arrival-Departure and Surface Operations: Integrated Runway and Taxiway Aircraft Sequencing and Scheduling. Aerospace 2024, 11, 1042. [Google Scholar] [CrossRef]
- Ma, J.; Delahaye, D.; Sbihi, M.; Mongeau, M. Merging flows in terminal moneuvering area using time decomposition approach. In Proceedings of the ICRAT 2016, 7th International Conference on Research in Air Transportation, Philadelphie, PA, USA, 20–24 June 2016. [Google Scholar]
- Ikli, S.; Mancel, C.; Mongeau, M.; Olive, X.; Rachelson, E. The aircraft runway scheduling problem: A survey. Comput. Oper. Res. 2021, 132, 105336. [Google Scholar] [CrossRef]
- Xia, C.; Wu, Z.; Yang, C.; Hou, C.; Guo, C. Combining Arrival-Departure Scheduling with Runway Configuration Mode Switches. In Proceedings of the 2023 IEEE 5th International Conference on Civil Aviation Safety and Information Technology (ICCASIT), Dali, China, 11–13 October 2023; pp. 399–403. [Google Scholar]
- Yang, C.; Zhang, J.; Gui, X.; Peng, Z.; Wang, B. A data-driven method for flight time estimation based on air traffic pattern identification and prediction. J. Intell. Transp. Syst. 2024, 28, 352–371. [Google Scholar] [CrossRef]
- Haba, R.; Mano, T.; Ueda, R.; Ebe, G.; Takeda, K.; Terabe, M.; Ohzeki, M. Routing and scheduling optimization for urban air mobility fleet management using quantum annealing. Sci. Rep. 2025, 15, 4326. [Google Scholar] [CrossRef] [PubMed]
- Song, J.; Chen, C.; Heidari, A.A.; Liu, J.; Yu, H.; Chen, H. Performance optimization of annealing salp swarm algorithm: Frameworks and applications for engineering design. J. Comput. Des. Eng. 2022, 9, 633–669. [Google Scholar] [CrossRef]
- Samà, M.; D’Ariano, A.; Pacciarelli, D. Rolling horizon approach for aircraft scheduling in the terminal control area of busy airports. Procedia-Soc. Behav. Sci. 2013, 80, 531–552. [Google Scholar] [CrossRef]

















| Leading (Arrival) | Following (Arrival) | Leading (Departure) | Following (Arrival) | ||||||
| Small | Medium | Large | Heavy | Small | Medium | Large | Heavy | ||
| Small | 87 | 76 | 76 | 69 | Small | 112 | 99 | 99 | 99 |
| Medium | 145 | 101 | 76 | 69 | Medium | 112 | 99 | 99 | 99 |
| Large | 145 | 101 | 101 | 103 | Large | 112 | 99 | 99 | 99 |
| Heavy | 174 | 127 | 127 | 103 | Heavy | 112 | 99 | 99 | 99 |
| Leading (Departure) | Following(Departure) | Leading (Arrival) | Following(Departure) | ||||||
| Small | Medium | Large | Heavy | Small | Medium | Large | Heavy | ||
| Small | 60 | 60 | 60 | 60 | Small | 60 | 60 | 60 | 60 |
| Medium | 60 | 60 | 60 | 60 | Medium | 60 | 60 | 60 | 60 |
| Large | 60 | 60 | 60 | 60 | Large | 60 | 60 | 60 | 60 |
| Heavy | 60 | 60 | 60 | 60 | Heavy | 60 | 60 | 60 | 60 |
| AGP | IAF | RT | Route |
|---|---|---|---|
| LADUP | TT904 | TT500 | LADUP-NONOV-CZH-UU901-TT903-TT904-TT905-JYA-TT507-TT506-TT505-TT504-TT503-TT502-TT500 |
| LADUP | TT904 | TT610 | LADUP-NONOV-CZH-UU901-TT903-TT904-TT905-JYA-TT617-TT616-TT615-TT614-TT613-TT612-TT610 |
| IGNAK | TT703 | TT500 | IGNAK-TT822-TT715-TT713-TT712-TT702-TT703-TT705-TT707-TT507-TT506-TT505-TT504-TT503-TT502-TT500 |
| IGNAK | TT703 | TT610 | IGNAK-TT822-TT715-TT713-TT712-TT702-TT703-TT705-TT707-TT617-TT616-TT615-TT614-TT613-TT612-TT610 |
| ELDUD | TT703 | TT500 | ELDUD-TT821-TT715-TT713-TT712-TT702-TT703-TT705-TT707-TT507-TT506-TT505-TT504-TT503-TT502-TT500 |
| ELDUD | TT703 | TT610 | ELDUD-TT821-TT715-TT713-TT712-TT702-TT703-TT705-TT707-TT617-TT616-TT615-TT614-TT613-TT612-TT610 |
| AKOPI | TT904 | TT500 | AKOPI-TT804-TT803-TT802-TT801-TT701-TT903-TT904-TT905-JYA-TT507-TT506-TT505-TT504-TT503-TT502-TT500 |
| AKOPI | TT904 | TT610 | AKOPI-TT804-TT803-TT802-TT801-TT701-TT903-TT904-TT905-JYA-TT617-TT616-TT615-TT614-TT613-TT612-TT610 |
| AKOPI | TT703 | TT500 | AKOPI-TT804-TT803-TT802-TT801-TT701-TT702-TT703-TT705-TT707-TT507-TT506-TT505-TT504-TT503-TT502-TT500 |
| AKOPI | TT703 | TT610 | AKOPI-TT804-TT803-TT802-TT801-TT701-TT702-TT703-TT705-TT707-TT617-TT616-TT615-TT614-TT613-TT612-TT610 |
| BUPMI | TT904 | TT500 | BUPMI-TT810-UT816-UT813-UT812-UT811-TT903-TT904-TT905-JYA-TT507-TT506-TT505-TT504-TT503-TT502-TT500 |
| BUPMI | TT904 | TT610 | BUPMI-TT810-UT816-UT813-UT812-UT811-TT903-TT904-TT905-JYA-TT617-TT616-TT615-TT614-TT613-TT612-TT610 |
| BUPMI | TT703 | TT500 | BUPMI-TT810-UT816-UT813-TT801-TT701-TT702-TT703-TT705-TT707-TT507-TT506-TT505-TT504-TT503-TT502-TT500 |
| BUPMI | TT703 | TT610 | BUPMI-TT810-UT816-UT813-TT801-TT701-TT702-TT703-TT705-TT707-TT617-TT616-TT615-TT614-TT613-TT612-TT610 |
| BUPMI | TT904 | TT500 | BUPMI-UU802-UU801-TT903-TT904-TT905-JYA-TT507-TT506-TT505-TT504-TT503-TT502-TT500 |
| BUPMI | TT904 | TT610 | BUPMI-UU802-UU801-TT903-TT904-TT905-JYA-TT617-TT616-TT615-TT614-TT613-TT612-TT610 |
| MEXAD | TT904 | TT500 | MEXAD-TT810-UT816-UT813-UT812-UT811-TT903-TT904-TT905-JYA-TT507-TT506-TT505-TT504-TT503-TT502-TT500 |
| MEXAD | TT904 | TT610 | MEXAD-TT810-UT816-UT813-UT812-UT811-TT903-TT904-TT905-JYA-TT617-TT616-TT615-TT614-TT613-TT612-TT610 |
| MEXAD | TT703 | TT500 | MEXAD-TT810-UT816-UT813-TT801-TT701-TT702-TT703-TT705-TT707-TT507-TT506-TT505-TT504-TT503-TT502-TT500 |
| MEXAD | TT703 | TT610 | MEXAD-TT810-UT816-UT813-TT801-TT701-TT702-TT703-TT705-TT707-TT617-TT616-TT615-TT614-TT613-TT612-TT610 |
| MEXAD | TT904 | TT500 | MEXAD-UU803-UU802-UU801-TT903-TT904-TT905-JYA-TT507-TT506-TT505-TT504-TT503-TT502-TT500 |
| MEXAD | TT904 | TT610 | MEXAD-UU803-UU802-UU801-TT903-TT904-TT905-JYA-TT617-TT616-TT615-TT614-TT613-TT612-TT610 |
| Model | Introduction |
|---|---|
| TMA-1 | The model is based on nominal STAR (single-route) scheduling and is set up so that the aircraft can only perform holding procedures at AGP waypoints and cannot perform holding procedures at TF waypoints. The model can only determine the speed at the AGP and IAF waypoints and then maintain a constant speed according to the determined speed. |
| TMA | The model is based on nominal STAR (single-route) scheduling and is set up so that the aircraft can only perform holding procedures at AGP waypoints and cannot perform holding procedures at TF waypoints. The model can determine the speed at all the TF and IAF waypoints. |
| TMA-H | The model is based on nominal STAR (single-route) scheduling and is set up so that the aircraft can perform holding procedures at AGP and TF waypoints. It can also determine the speed at all the TF and IAF waypoints. |
| MTMA | The model is based on multiple-route scheduling and is set up so that the aircraft can only perform holding procedures at AGP waypoints and cannot perform holding procedures at TF waypoints. It can also determine the speed at all the TF and IAF waypoints. |
| MTMA-H | The model is based on multiple-route scheduling and is set up so that the aircraft can perform holding procedures at AGP and TF waypoints. It can also determine the speed at all the TF and IAF waypoints. |
| State | Category | Runway | AGP | ETA/ETD | Day–Time Transformation |
|---|---|---|---|---|---|
| Arr | ‘M’ | ‘02’ | ‘BUPMI’ | ‘11:05:30’ | ‘39,930’ |
| Arr | ‘L’ | ‘01’ | ‘MEXAD’ | ‘11:07:30’ | ‘40,050’ |
| Dep | ‘S’ | ‘01’ | - | ‘11:08:00’ | ‘40,080’ |
| Arr | ‘M’ | ‘01’ | ‘AKOPI’ | ‘11:09:00’ | ‘40,140’ |
| Arr | ‘H’ | ‘02’ | ‘MEXAD’ | ‘11:10:40’ | ‘40,240’ |
| Arr | ‘M’ | ‘01’ | ‘BUPMI’ | ‘11:12:30’ | ‘40,350’ |
| Arr | ‘M’ | ‘01’ | ‘BUPMI’ | ‘11:12:31’ | ‘40,351’ |
| Dep | ‘L’ | ‘11’ | - | ‘11:13:00’ | ‘40,380’ |
| Arr | ‘M’ | ‘02’ | ‘MEXAD’ | ‘11:14:30’ | ‘40,470’ |
| Arr | ‘L’ | ‘02’ | ‘MEXAD’ | ‘11:15:00’ | ‘40,500’ |
| Arr | ‘M’ | ‘01’ | ‘BUPMI’ | ‘11:16:00’ | ‘40,560’ |
| Arr | ‘S’ | ‘02’ | ‘MEXAD’ | ‘11:16:50’ | ‘40,610’ |
| Arr | ‘L’ | ‘02’ | ‘MEXAD’ | ‘11:18:20’ | ‘40,700’ |
| Dep | ‘M’ | ‘11’ | - | ‘11:19:00’ | ‘40,740’ |
| Arr | ‘M’ | ‘01’ | ‘LADUP’ | ‘11:19:30’ | ‘40,770’ |
| Instance | N | The Variety of Aircraft Category | Arr/Dep | Sortie Per Minutes | Traffic Situation | |||
|---|---|---|---|---|---|---|---|---|
| S | M | L | H | |||||
| 1 | 8 | 0 | 5 | 1 | 1 | 6/2 | 0.53 | Normal |
| 2 | 11 | 3 | 3 | 3 | 2 | 7/4 | 0.78 | Normal |
| 3 | 15 | 1 | 4 | 8 | 2 | 12/3 | 1.00 | Saturated |
| 4 | 15 | 1 | 4 | 9 | 1 | 13/2 | 1.00 | Saturated |
| 5 | 15 | 4 | 5 | 4 | 2 | 13/2 | 1.08 | Saturated |
| 6 | 15 | 4 | 7 | 4 | 0 | 12/3 | 1.11 | Saturated |
| 7 | 15 | 5 | 5 | 5 | 0 | 12/3 | 1.11 | Saturated |
| 8 | 19 | 5 | 9 | 4 | 1 | 16/3 | 1.20 | Overloaded |
| 9 | 19 | 5 | 9 | 4 | 1 | 16/3 | 1.26 | Overloaded |
| 10 | 20 | 3 | 10 | 4 | 3 | 17/3 | 1.30 | Overloaded |
| 11 | 20 | 4 | 9 | 5 | 2 | 17/3 | 1.33 | Overloaded |
| 12 | 22 | 3 | 13 | 4 | 2 | 18/4 | 1.40 | Overloaded |
| Not Enable | ||||||||||
|---|---|---|---|---|---|---|---|---|---|---|
| MTMA | MTMA-H | MTMA | MTMA-H | MTMA | MTMA-H | MTMA | MTMA-H | MTMA | MTMA-H | |
| Instance 8 | ||||||||||
| Objective Function | 810.5 | 798.07 | 992.47 | 992.47 | 810.5 | 798.07 | 992.85 | 992.85 | 810.5 | 798.07 |
| CPU Time/s | >60 | >60 | 29.42 | 47.38 | 30.77 | 44.56 | 12.40 | 21.41 | 31.37 | 42.66 |
| Instance 9 | ||||||||||
| Objective Function | 1023.3 | 1023.3 | 1335.9 | 1335.9 | 1335.9 | 1335.9 | 1335.9 | 1335.9 | 1335.9 | 1335.9 |
| CPU Time/s | 56.01 | 56.95 | 27.60 | 53.75 | 20.43 | 31.02 | 5.99 | 13.47 | 14.10 | 13.83 |
| Instance 10 | ||||||||||
| Objective Function | 1481.3 | 1481.3 | 1481.3 | 1481.3 | 1481.3 | 1481.3 | 1481.3 | 1481.3 | 1481.3 | 1481.3 |
| CPU Time/s | >60 | >60 | 14.06 | 17.99 | 20.50 | 18.36 | 12.19 | 15.14 | 10.33 | 14.57 |
| Instance 11 | ||||||||||
| Objective Function | 1437.6 | 1414.8 | 1456.8 | 1456.8 | 1448.2 | 1414.5 | 1546.8 | 1546.8 | 1480.4 | 1480.4 |
| CPU Time/s | >60 | >60 | 12.44 | 21.12 | 10.08 | 12.01 | 8.82 | 14.77 | 4.88 | 6.48 |
| Instance 12 | ||||||||||
| Objective Function | 1483.3 | 1460.1 | 1331.8 | 1279.3 | 1283.4 | 1175.7 | 1406.0 | 1354.4 | 1368.8 | 1286.9 |
| CPU Time/s | >60 | >60 | 54.01 | 58.87 | 49.45 | 53.27 | 43.97 | 51.03 | 22.63 | 32.17 |
Disclaimer/Publisher’s Note: The statements, opinions and data contained in all publications are solely those of the individual author(s) and contributor(s) and not of MDPI and/or the editor(s). MDPI and/or the editor(s) disclaim responsibility for any injury to people or property resulting from any ideas, methods, instructions or products referred to in the content. |
© 2025 by the authors. Licensee MDPI, Basel, Switzerland. This article is an open access article distributed under the terms and conditions of the Creative Commons Attribution (CC BY) license (https://creativecommons.org/licenses/by/4.0/).
Share and Cite
Xia, C.; Hu, M.; Zhu, X.; Wen, Y.; Wu, J.; Hou, C. Macroscopic-Level Collaborative Optimization Framework for IADS: Multiple-Route Terminal Maneuvering Area Scheduling Problem. Aerospace 2025, 12, 639. https://doi.org/10.3390/aerospace12070639
Xia C, Hu M, Zhu X, Wen Y, Wu J, Hou C. Macroscopic-Level Collaborative Optimization Framework for IADS: Multiple-Route Terminal Maneuvering Area Scheduling Problem. Aerospace. 2025; 12(7):639. https://doi.org/10.3390/aerospace12070639
Chicago/Turabian StyleXia, Chaoyu, Minghua Hu, Xiuying Zhu, Yi Wen, Junqing Wu, and Changbo Hou. 2025. "Macroscopic-Level Collaborative Optimization Framework for IADS: Multiple-Route Terminal Maneuvering Area Scheduling Problem" Aerospace 12, no. 7: 639. https://doi.org/10.3390/aerospace12070639
APA StyleXia, C., Hu, M., Zhu, X., Wen, Y., Wu, J., & Hou, C. (2025). Macroscopic-Level Collaborative Optimization Framework for IADS: Multiple-Route Terminal Maneuvering Area Scheduling Problem. Aerospace, 12(7), 639. https://doi.org/10.3390/aerospace12070639

