Optimization and Empirical Study of Departure Scheduling Considering ATFM Slot Adherence
Abstract
1. Introduction
- To formulate a multi-objective pushback scheduling optimization model that simultaneously enhances departure punctuality, ATFM slot adherence, and taxiing efficiency;
- To design a robust and practical scheduling algorithm that ensures feasibility, stability, and convergence under realistic operational constraints;
- To conduct empirical validation using full-scale operational data to assess the model’s effectiveness in complex surface environments and its ability to coordinate surface and airspace operations.
2. Literature Review
2.1. Research on Improving Departure Punctuality
2.2. Research on Pushback Time Optimization
2.2.1. Pushback Rate Control
2.2.2. Pushback Time Scheduling
- Limited model adaptability: Most existing models have been developed using static constraints or historical rules, which renders them less effective in accommodating real-time disruptions such as dynamic CTOT changes or adverse weather conditions.
- Lack of multi-objective coordination mechanisms: Many algorithms are designed to optimize a single performance metric (e.g., taxi-out time or departure punctuality), while neglecting inherent trade-offs among punctuality, ATFM slot adherence, and resource utilization efficiency.
- Scalability constraints of algorithms: Traditional heuristic methods (e.g., tabu search, hill climbing) often encounter computational bottlenecks in large-scale flight scheduling scenarios, whereas emerging machine learning-based methods (e.g., reinforcement learning) remain limited in terms of interpretability and practical applicability within operational airport environments.
3. Methodology
3.1. Problem Description
- Schedule deviation conflict: The deviation between the AOBT and the SOBT, expressed as |AOBT − SOBT|, has a negative impact on departure punctuality. Excessive deviations not only affect the punctuality of the current flight but also disrupt the sequencing of subsequent flights, thereby exacerbating surface resource congestion.
- Takeoff control conflict: A mismatch between the ATOT and the CTOT, represented as |ATOT − CTOT|, results in decreased ATFM slot adherence. Arriving too early or too late at the runway entry point may disrupt air traffic flow management, causing disorder in subsequent departure sequences and reducing overall operational efficiency.
- Taxiing efficiency conflict: Intensified competition for stand and runway resources leads to increased taxiway conflicts, significantly extending additional taxi-out time. The coordination of multiple resources, including stands, taxiways, and runways, is required in surface operations. Under high-traffic conditions, mismatches between stand release timing and runway availability may result in taxi route conflicts, forcing aircraft to detour or wait, thus increasing additional taxi-out time.
3.2. Model Architecture
3.2.1. Variable Definitions
3.2.2. Objective Functions
- Maximizing Departure Punctuality
- 2.
- Maximizing ATFM Slot Adherence
- 3.
- Minimizing Taxi Time
3.2.3. Constraints
- Estimation of Unimpeded Taxi-Out Time
- Data Cleaning
- Clustering by Stand–Runway Combination
- Calculation of Unimpeded Taxi-Out Time
- 2.
- Stand Conflict Constraint
- 3.
- Runway Release Interval Constraint
- Route-based separation is imposed when flights share the same Standard Instrument Departure (SID) or fall within designated directional categories, as outlined in the parameter settings.
- Type-based separation is applied between sequential flights based on their aircraft-type combinations. The specific separation times follow the tower’s operational guidelines and will be detailed later in Section 4.
- 4.
- CTOT Time Window Constraint
3.3. Algorithm Design and Solution Approach
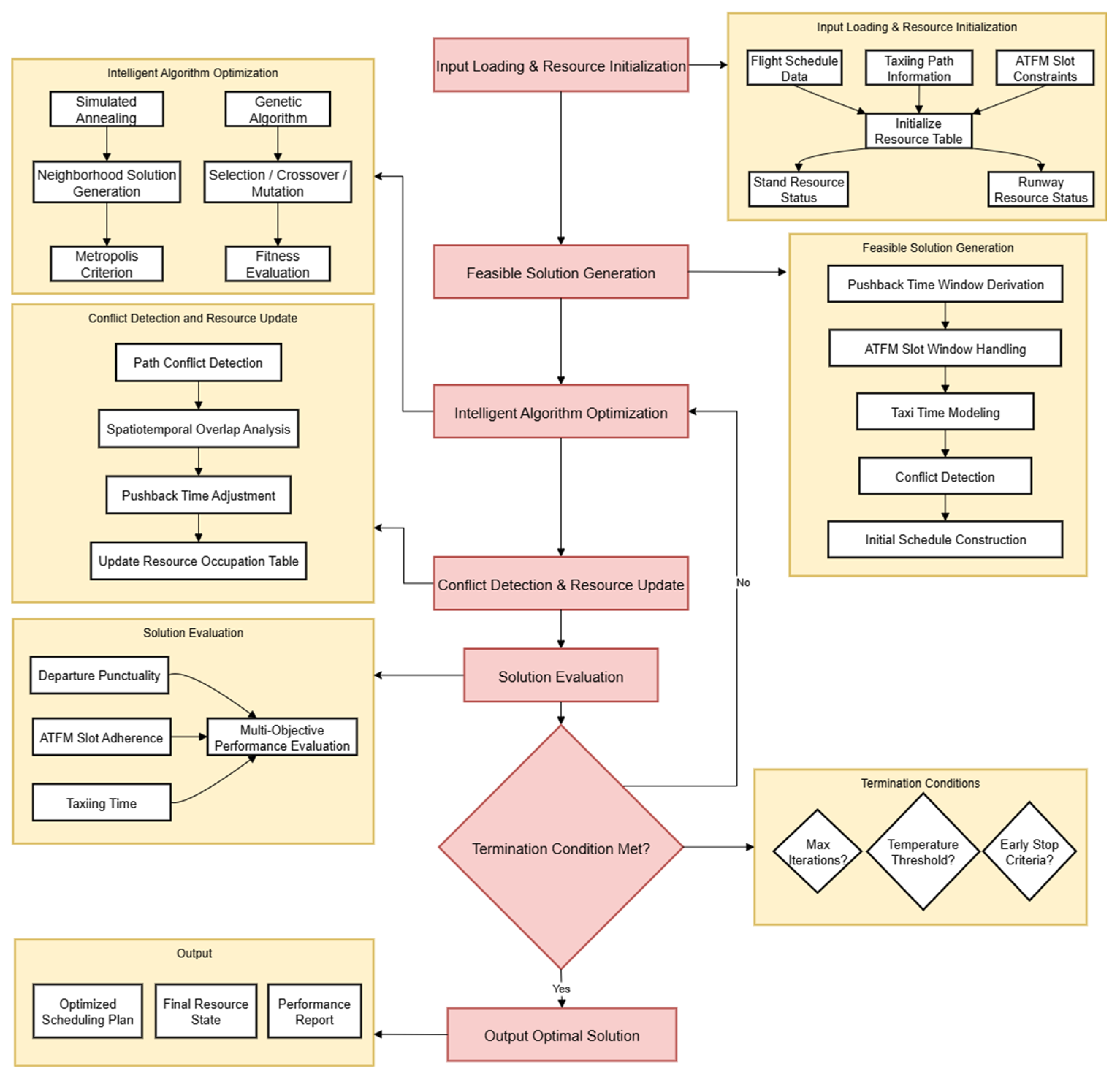
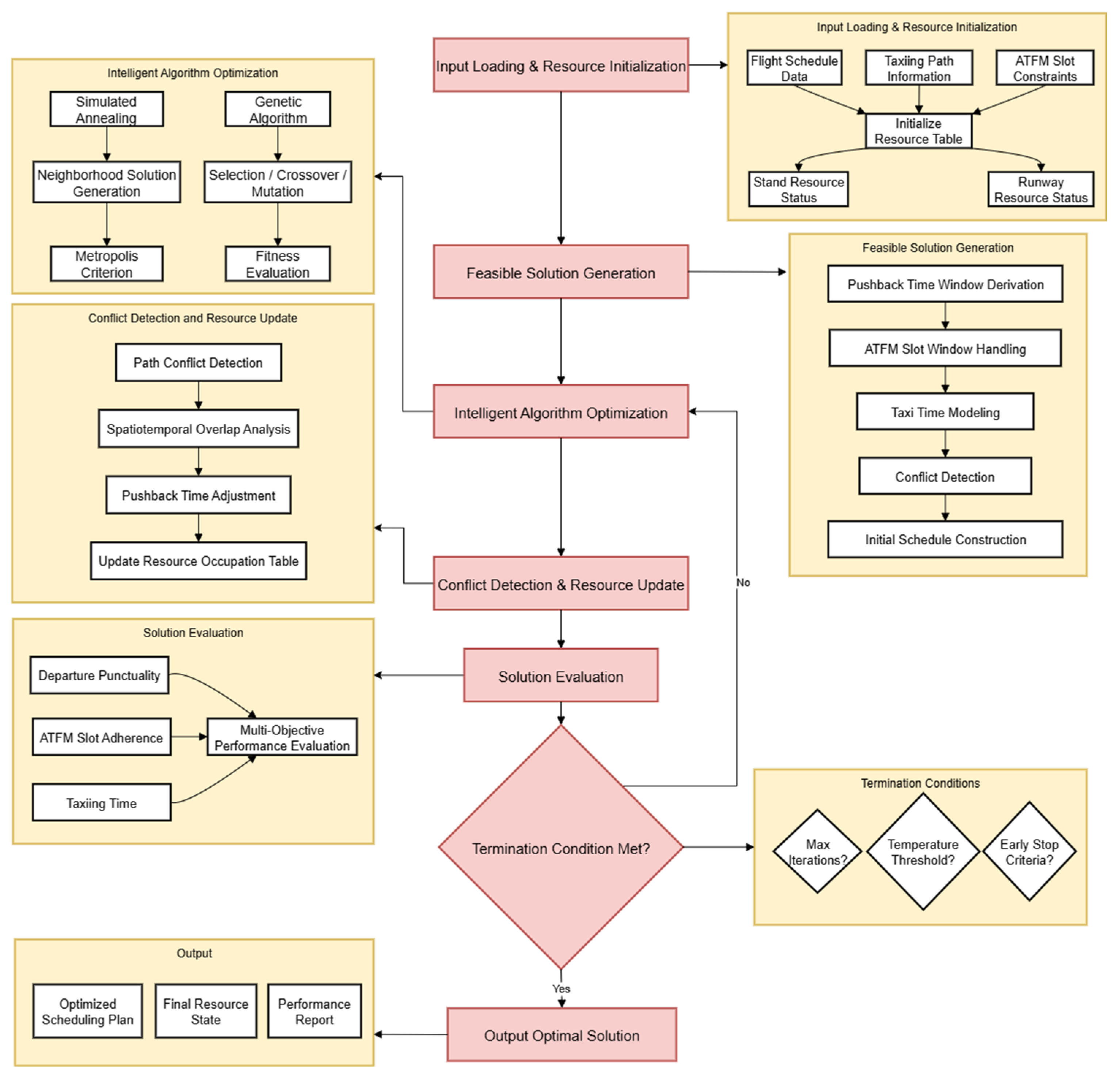
3.3.1. Algorithm Design
- Input and Resource Initialization
- 2.
- Feasible Solution Generation
- Time discretization: The window is discretized based on the required runway separation interval .
- Conflict detection: Time slots that overlap with previously scheduled flights are excluded.
- Priority reassignment: In conflict scenarios, flights with CTOT constraints are prioritized in reassigning time slots.
3.3.2. Algorithm Optimization
- Resource Propagation Mechanism
- 2.
- Task Sequencing and Solution Representation
- Assign an initial pushback time for each task;
- Estimate the runway entry time using the unimpeded taxi-out time;
- Check whether CTOT window constraints and runway conflict conditions are satisfied;
- If any conflict is detected, perform backtracking is triggered or the pushback time is adjusted;
- Upon successful scheduling, update the global resource occupancy table.
- 3.
- Overall Algorithm Structure
4. Experimental Results
4.1. Dataset Description
4.1.1. Airport Operational Parameters
- (1)
- Apron Control Zone Division
- (2)
- Rules for Release Separation Settings
- Route-Based Separation
- Type-Based Separation
4.1.2. Data Composition and Preprocessing
- Outlier removal: Flights with taxi-out times exceeding 120 min were filtered out, following ICAO standards.
- Data normalization: Time formats and measurement units were standardized across heterogeneous sources.
- Feature engineering: Free-flow taxi-out times for each stand–runway pair were computed using the methodology developed by the Performance Review Unit (PRU), serving as critical inputs for optimization.
4.1.3. Spatiotemporal Characteristics of Departure Flow
4.1.4. Distribution of CTOT-Constrained Flights
4.1.5. Statistical Analysis of Unimpeded Taxi Time
4.2. Performance Evaluation
4.2.1. Algorithm Comparison and Analysis
- Solution Quality Comparison
- 2.
- Convergence Speed Analysis
- 3.
- Solution Stability Analysis
- 4.
- Computational Complexity Analysis
- Simulated Annealing (SA)
- Genetic Algorithm (GA)
4.2.2. Departure Punctuality
4.2.3. ATFM Slot Adherence
4.2.4. Taxiing Efficiency
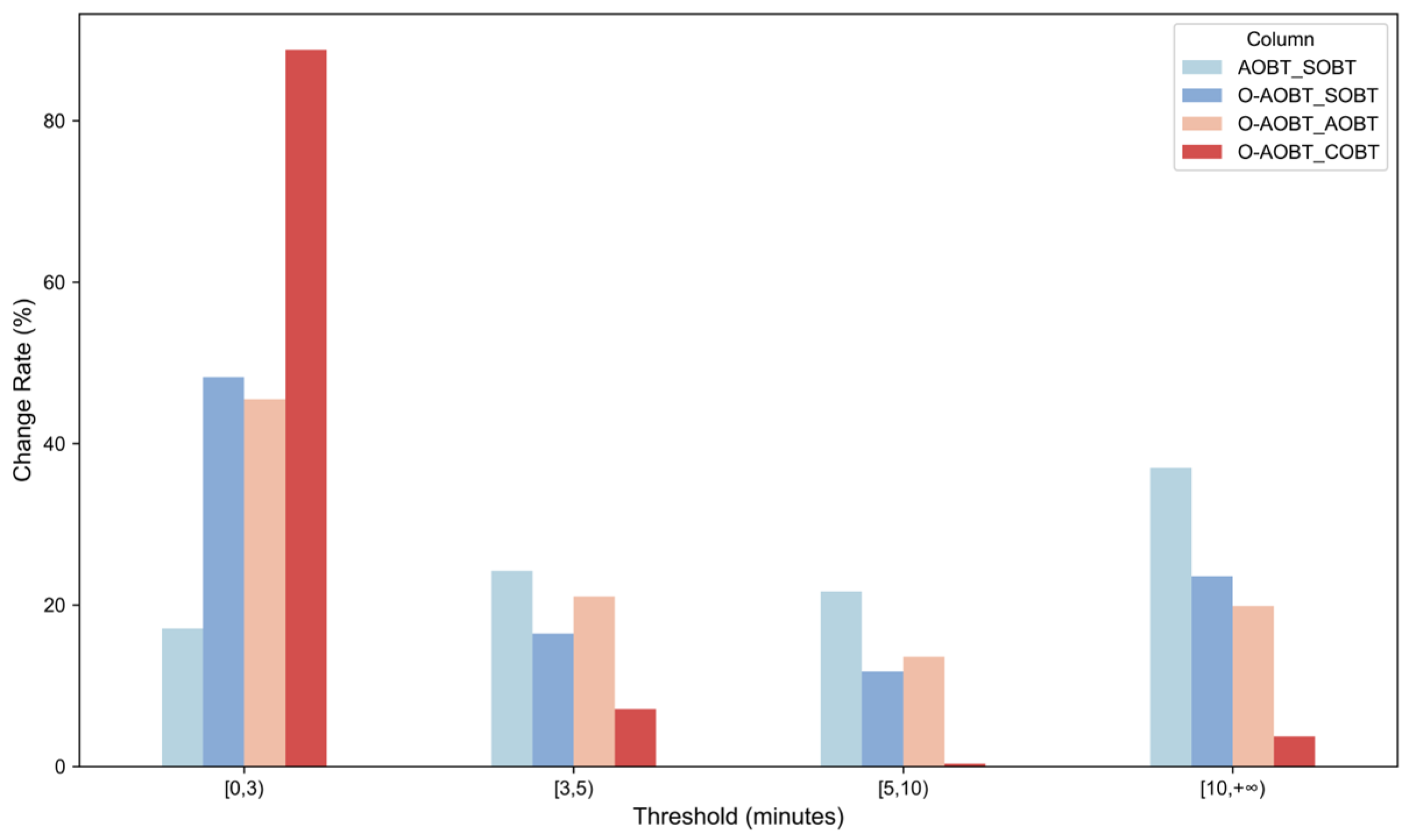
4.2.5. Distribution of Pushback Time Deviations
- Suppression of Scheduled Deviations
- 2.
- Improvement in Operational Coordination
- 3.
- Enhancement of Takeoff Synchronization
4.2.6. Distribution of Pushback Time Differences
5. Conclusions and Discussion
5.1. Main Findings
- Improved taxiing efficiency: The model dynamically coordinates pushback timing and taxiway resource allocation, leading to a 6.4% reduction in average taxi-out time (from 17.2 to 16.1 min). For high-congestion stand–runway combinations (e.g., 118_6), tail-end taxi-out delays are reduced by up to 82.3% (from 5.61 to 1.10 min). Additionally, the number of flights with taxi-out times exceeding 30 min is reduced by 58%.
- Enhanced ATFM slot adherence and departure punctuality: By integrating CTOT window constraints into the sequencing process and prioritizing CTOT-compliant flights, the model mitigates resource-induced mismatches. As a result, ATFM slot adherence improves from 64.6% to 95.8%, and departure punctuality increases by 10.7%, validating the model’s effectiveness in improving on-time operational performance.
- Improved Airport–Airspace Coordination: By aligning pushback times precisely with CTOT constraints, the model enhances surface operation efficiency and airspace flow reliability. This supports collaborative decision making among airports, air traffic control (ATC) units, and airline stakeholders.
5.2. Model Advantages
- Capability for Multi-Objective Coordination: Unlike conventional single-objective optimization approaches, the proposed model employs the Entropy Weight Method to assign relative importance to multiple objectives. This enables the model to balance schedule stability, airspace coordination, and resource efficiency, offering flexibility under conflicting operational demands.
- Robustness under high-traffic conditions: The model maintains high computational efficiency and scheduling performance during traffic-saturated conditions with limited taxiway availability. During peak evening periods—when CTOT-constrained flights account for 70.9% of departures—it achieves 73.21% departure punctuality and 91.56% ATFM slot adherence, demonstrating high robustness across diverse operational scenarios.
- Algorithm Performance Stability and Scalability: The SA algorithm consistently outperforms the GA in terms of solution quality, convergence speed, and stability. It demonstrates superior capability in optimizing both ATFM slot adherence and departure punctuality, offering a more dependable computational foundation for real-world scheduling applications.
5.3. Limitations
- Limited flexibility in taxi routing strategy: Although the model includes real-time conflict detection and time window adjustments within a global resource propagation framework, it currently relies on predefined shortest taxi paths derived from Performance Review Unit-based unimpeded route evaluations. The scheduling framework does not yet support multi-path selection or adaptive rerouting.
- Insufficient weight sensitivity analysis: The model employs a static weighting scheme using the Entropy Weight Method but does not explore sensitivity under alternative configurations. This may limit responsiveness to fluctuating operational priorities. Future research could explore dynamic objective weighting to enable adaptive optimization focus under changing conditions.
- Limited Generalizability Across Airports: As the model is calibrated using NKG-specific operational data, its direct applicability to airports with differing taxiway structures or control policies may be limited. Broader generalization would require reconfiguration of taxi time estimations, path structures, and constraint parameters.
- Limited Adaptability to Disruptive Scenarios: The dataset primarily reflects typical weather conditions (e.g., clear, cloudy, rainy), while more severe events, such as thunderstorms or dense fog, were not covered. These scenarios may impact aircraft behavior and CTOT effectiveness, challenging the model’s stability and adaptability under non-routine conditions.
5.4. Practical Implications
- Support for Operational Pushback Planning: The model generates optimized pushback sequences that provide actionable scheduling insights for Airport Operations Centers and tower controllers. These insights help formulate conflict-free, time-sensitive departure plans, especially during peak hours, enhancing tactical responsiveness and decision quality.
- Improved Air–Ground Coordination: By incorporating ATFM slot adherence as a core optimization criterion, the model significantly reduces CTOT violations and supports more synchronized collaboration with ATFM systems. This helps minimize mismatches caused by surface delays and contributes to improved en-route traffic stability.
- Integration into Surface Automation and Digital Twin Platforms: Due to its modular and adaptable architecture, the model can be embedded into airport surface automation systems or digital twin environments to facilitate real-time adaptive scheduling, supporting intelligent and data-driven decision making in smart airport operations.
5.5. Future Research Directions
- Integration of dynamic taxi route optimization mechanisms: Building upon the existing framework, a dynamic taxi path optimization module can be incorporated. By leveraging mixed-integer programming (MIP) or multi-agent deep reinforcement learning (MADRL), a responsive scheduling system capable of real-time routing and rescheduling can be developed, enabling joint optimization of task sequencing and route assignment.
- Adaptive Objective Weighting: A dynamic weighting mechanism for objectives may be introduced based on real-time operational status or strategic priorities (e.g., punctuality versus resource utilization). This would enhance the model’s adaptability and interpretability across diverse airport scheduling scenarios.
- Enhanced Robustness Under Abnormal Conditions: To improve resilience and generalization, a suite of simulated test cases representing extreme operational scenarios can be designed using a multi-scenario simulation platform. Robust optimization techniques and uncertainty modeling can then be employed to enhance performance under dynamic and uncertain conditions.
Author Contributions
Funding
Data Availability Statement
Acknowledgments
Conflicts of Interest
Appendix A
Entropy Weight Method for Indicator Weighting Calculation
- Indicators and Data Structure
- Departure Punctuality;
- ATFM Slot Adherence;
- Average Taxi-out Time.
- 2.
- Entropy Weight Method Procedure
Appendix B
Appendix B.1. Resource-Propagated Simulated Annealing
| Input: |
| Task set |
| : Initial temperature |
| : Final temperature |
| : Cooling coefficient |
| : Maximum iterations |
| : Global resource table |
| : list of unfinished tasks |
| Output: |
| : Best objective value |
| : Best schedule |
| : Number of tasks |
| 1: // Initialization phase |
| 2: ← |
| 3: ← // List of task IDs |
| 4: // Mapping from ID to index |
| 5: // Initial order (indices) |
| 6: // Convert to task ID order |
| 7: // Generate initial schedule |
| 8: // Copy of resource table |
| 9: |
| 10: |
| 11: |
| 12: |
| 13: |
| 14: |
| 15: |
| 16: // Current temperature |
| 17: iteration counter |
| 18: // Counter for no improvement |
| 19: |
| 20: // ========== Main loop ========== |
| 21: while do |
| 22: |
| 23: |
| 24: // Neighborhood search: traverse all task pairs |
| 25: for do |
| 26: for do |
| 27: // Generate new schedule |
| 28: |
| 29: |
| 30: |
| 31: // Evaluation of new solutions |
| 32: |
| 33: |
| 34: |
| 35: |
| 36: // Acceptance criterion |
| 37: |
| 38: if then |
| 39: |
| 40: |
| 41: |
| 42: |
| 43: // Update global best |
| 44: if then |
| 45: best_ObjectiveValue ← new_ObjectiveValue |
| 46: best_schedule ← new_schedule |
| 47: best_order ← new_order |
| 48: no_improve_count ← 0 |
| 49: improved ← true |
| 50: end if |
| 51: end if |
| 52: end for |
| 53: end for |
| 54: |
| 55: // Early stopping condition |
| 56: if not improved then |
| 57: 1 |
| 58: if then |
| 59: break |
| 60: end if |
| 61: end if |
| 62: |
| 63: // Cooling |
| 64: |
| 65: |
| 66: end while |
| 67: |
| 68: return |
Appendix B.2. Resource-Propagated Genetic Algorithm
| Input: : Task set : population size : maximum generations crossover probability : mutation probability : early stopping patience Output: : Best fitness best scheduling order |
| 1: // Initialize population |
| 2: |
| 3: for to do |
| 4: Random permutation of indices |
| 5: // Convert to task ID order |
| 6: |
| 7: // Evaluate individual |
| 8: |
| 9: |
| 10: if feasible then |
| 11: |
| 12: else |
| 13: |
| 14: end if |
| 15: |
| 16: end for |
| 17: |
| 18: // Record the best individual |
| 19: |
| 20: |
| 21: |
| 22: |
| 23: |
| 24: // Evolution loop |
| 25: for to do |
| 26: |
| 27: |
| 28: // Elitism: preserve top 10% |
| 29: |
| 30: |
| 31: |
| 32: // Selection: rank-based roulette wheel selection |
| 33: Ascending by fitness (min to max) |
| 34: // Rank weights |
| 35: |
| 36: |
| 37: |
| 38: while do |
| 39: // Select parents |
| 40: |
| 41: |
| 42: |
| 43: // Crossover |
| 44: if then |
| 45: |
| 46: else |
| 47: |
| 48: |
| 49: end if |
| 50: |
| 51: // Mutation (adaptive probability) |
| 52: // Adaptive decay |
| 53: if then |
| 54: |
| 55: // Reverse subsequence |
| 56: end if |
| 57: if then |
| 58: |
| 59: |
| 60: end if |
| 61: |
| 62: // Evaluate children |
| 63: for do |
| 64: |
| 65: |
| 66: |
| 67: if then |
| 68: |
| 69: else |
| 70: |
| 71: end if |
| 72: |
| 73: end for |
| 74: end while |
| 75: |
| 76: |
| 77: |
| 78: |
| 79: // Update global best |
| 80: if then |
| 81: |
| 82: |
| 83: |
| 84: else |
| 85: |
| 86: end if |
| 87: |
| 88: // Early stopping condition |
| 89: if then |
| 90: break |
| 91: end if |
| 92: end for |
| 93: |
| 94: return |
References
- ICAO. 2016–2030 Global Air Navigation Plan; International Civil Aviation Organization: Montréal, QC, Canada, 2016. [Google Scholar]
- Sun, G.; Wang, Y.; Yu, H.; Guizani, M. Proportional fairness-aware task scheduling in space-air-ground integrated networks. IEEE Trans. Serv. Comput. 2024, 17, 4125–4137. [Google Scholar] [CrossRef]
- Air Traffic Management Bureau, CAAC (ATMB). Operational Rules for Air Traffic Flow Management in Civil Aviation of China; Air Traffic Management Bureau, CAAC (ATMB): Beijing, China, 2020.
- Wu, C.-L.; Caves, R.E. Flight schedule punctuality control and management: A stochastic approach. Transp. Plan. Technol. 2003, 26, 313–330. [Google Scholar] [CrossRef]
- Röhner, P. Modelling of Punctuality at Frankfurt Airport; Gottfried Wilhelm Leibniz Universität Hannover, Faculty of Mathematics and Physics: Hannover, Germany, 2009. [Google Scholar]
- Liu, L.; Tian, F.; Li, L. Impact of Severe Weather on Flight Punctuality at Shenyang Taoxian International Airport. China Sci. Technol. Inf. 2012, 18, 109–110. [Google Scholar]
- Jiang, B.; Peng, Y.; Zhao, Z. Analysis of Departure Flight Punctuality Characteristics in Regional Multi-Airport Systems. Aeronaut. Comput. Technol. 2018, 48, 79–82. [Google Scholar]
- Zhao, Y.; Jiang, S.; Xiao, D. Strategies to Enhance Flight Regularity Based on Pushback Time Optimization. Compr. Transp. 2018, 40, 22–24, 115. [Google Scholar]
- Wang, Y. Research on Improving Departure Punctuality Rate of Shenzhen Airport’s Originating Flights. Master’s Thesis, Huazhong University of Science and Technology, Wuhan, China, 2019. [Google Scholar]
- Wang, B. Research on Strategies to Enhance Flight Punctuality Rate at Kunming Changshui International Airport. Master’s Thesis, Yunnan University, Kunming, China, 2020. [Google Scholar]
- Wang, R. Research on Strategies to Improve Flight Punctuality Rate at Hainan Airlines’ Haikou Meilan Airport. Master’s Thesis, Hainan University, Haikou, China, 2020. [Google Scholar]
- de Jonge, H.; Tuinstra, E.; Seljée, R. Outbound punctuality sequencing by collaborative departure planning. In Proceedings of the 6th USA/Europe ATM 2005 Seminar, Baltimore, MD, USA, 27–30 June 2005. [Google Scholar]
- Loth, S.; Helm, S.M. Punctuality as KPI for Performance Based Airport Management. In Proceedings of the 15th AIAA Aviation Technology, Integration, and Operations Conference, Dallas, TX, USA, 22–26 June 2015. [Google Scholar]
- Burgain, P.; Pinon, O.J.; Feron, E.; Clarke, J.P.; Mavris, D.N. Optimizing Pushback Decisions to Valuate Airport Surface Surveillance Information. IEEE Trans. Intell. Transp. Syst. 2012, 13, 180–192. [Google Scholar] [CrossRef]
- Simaiakis, I.; Khadilkar, H.; Balakrishnan, H.; Reynolds, T.G.; Hansman, R.J. Demonstration of reduced airport congestion through pushback rate control. Transp. Res. Part A Policy Pract. 2014, 66, 251–267. [Google Scholar] [CrossRef]
- Simaiakis, I.; Sandberg, M.; Balakrishnan, H.; Hansman, R.J. Design, testing and evaluation of a pushback rate control strategy. In Proceedings of the 5th International Conference on Research in Air Transportation, Berkeley, CA, USA, 22–25 May 2012. [Google Scholar]
- Sandberg, M.; Simaiakis, I.; Balakrishnan, H.; Reynolds, T.G.; Hansman, R.J. A Decision support tool for the pushback rate control of airport departures. IEEE Trans. Hum.-Mach. Syst. 2014, 44, 416–421. [Google Scholar]
- McFarlane, P.; Balakrishnan, H. Optimal control of airport pushbacks in the presence of uncertainties. In Proceedings of the 2016 American Control Conference (ACC), Boston, MA, USA, 6–8 July 2016. [Google Scholar]
- Zhu, X.; Li, N.; Sun, Y.; Zhang, H.; Wang, K.; Tsai, S.B. A Study on the Strategy for Departure Aircraft Pushback Control from the Perspective of Reducing Carbon Emissions. Energies 2018, 11, 2473. [Google Scholar] [CrossRef]
- Mori, R. Optimal pushback time with existing uncertainties at busy airport. In Proceedings of the 29th Congress of the ICAS, St. Petersburg, Russia, 7–12 September 2014. [Google Scholar]
- Mori, R. Improvement of Pushback Time Assignment Algorithm via Stochastic Optimization. In Proceedings of the 5th SESAR Innovation Days, Bologna, Italy, 1–3 December 2015; pp. 171–178. [Google Scholar]
- Mori, R. Improvement of Pushback Time Assignment Under Uncertainties. In Proceedings of the 30th Congress of the International Council of the Aeronautical Sciences, Paper ICAS, Daejeon, Republic of Korea, 25–30 September 2016. [Google Scholar]
- Mori, R. Development of a Pushback Time Assignment Algorithm Considering Uncertainty. J. Air Transp. 2017, 25, 51–60. [Google Scholar] [CrossRef]
- Coupe, J.; Milutinovic, D.; Malik, W.; Jung, Y.C. Optimization of push back time windows that ensure conflict free ramp area aircraft trajectories. In Proceedings of the 15th AIAA Aviation Technology, Integration, and Operations Conference, Dallas, TX, USA, 22–26 June 2015. [Google Scholar]
- Kwasiborska, A. Development of an Algorithm for Determining the Aircraft Pushback Sequence. Acta Polytech. Hung. 2021, 18, 157–173. [Google Scholar] [CrossRef]
- Desai, J.; Lian, G.; Srivathsan, S. Dynamic departure pushback control at airports: Part A—Linear penalty—Based algorithms and policies. Nav. Res. Logist. (NRL) 2024, 71, 960–975. [Google Scholar] [CrossRef]
- Zhang, M.; Huang, Q.; Liu, S.; Li, H. Multi-objective optimization of aircraft taxiing on the airport surface with consideration to taxiing conflicts and the airport environment. Sustainability 2019, 11, 6728. [Google Scholar] [CrossRef]
- Wei, M.; Yang, S.; Wu, W.; Sun, B. A multi-objective fuzzy optimization model for multi-type aircraft flight scheduling problem. Transport 2024, 39, 313–322. [Google Scholar] [CrossRef]
- Xu, Z.T.; Li, Y.J.; Zuo, H.F.; Xu, T.Z.; Wang, Q.; Yu, W.W.; Yan, H.S.; Liu, B.; Chen, T.; Zhou, M.H. Ground Handling Process Optimization Model Linked to Flight Delay Prediction Results. IEEE Access 2024, 12, 114838–114857. [Google Scholar] [CrossRef]
- Mesón-Mancha, S. Additional Taxi-Out Time Performance Indicator Document; Eurocontrol: Brussels, Belgium, 2023. [Google Scholar]
















| Abbreviation | Full Term | Definition | Description |
|---|---|---|---|
| SOBT | Scheduled Off-Block Time | The planned time at which the aircraft is scheduled to commence pushback. | A fixed value set in advance; serves as the baseline for scheduling and performance evaluation. |
| COBT | Calculated Off-Block Time | The adjusted pushback time recommended by ATFM and the control tower. | A coordinated value; intended to align with CTOT and ensure compliance with ATFM slot constraints. |
| AOBT | Actual Off-Block Time | The actual time at which the aircraft begins taxiing and the chocks are removed. | An objective, real-time recorded value reflecting actual pushback initiation. |
| CTOT | Calculated Takeoff Time | The time at the center of the ATFM-assigned takeoff slot window. | A target slot assigned by ATFM; adherence is defined as within ±3 min of CTOT [3]. |
| ATOT | Actual Takeoff Time | The actual time at which the aircraft becomes airborne. | The final recorded time used for post-operation performance assessment. |
| Type | Variable | Definition |
|---|---|---|
| Set | ||
| Parameter | ||
| Indicator function: 1 if the condition holds, otherwise 0 | ||
| Minimum separation due to different departure routes | ||
| Minimum separation due to aircraft type differences | ||
| Indicator variable identifying whether aircraft has a CTOT constraint | ||
| Decision Var |
| Phase | Function | Key Operations |
|---|---|---|
| Initialization | Construct initial solution space | Generate random task sequences; initialize resource occupancy table; verify feasibility |
| Search | Explore solution space | SA: full permutation neighborhood; GA: evolutionary operations; resolve path conflicts |
| Evaluation | Assess solution quality | Multi-objective evaluation; SA: Metropolis criterion; GA: fitness-based selection |
| SA Parameter | Value | GA Parameter | Value |
|---|---|---|---|
| Initial temperature | 1000 | Population size | 100 |
| Termination temperature | 10−5 | Crossover probability | 0.85 |
| Cooling rate | 0.95 | Initial mutation probability | 0.15 |
| Maximum iterations | 1000 | Early stopping threshold | 10 |
| Preceding\Following | Light | Medium | Heavy |
|---|---|---|---|
| Medium | 180 | 120 | 120 |
| Heavy | 240 | 180 | 180 |
| Operation | Medium Aircraft | Heavy Aircraft |
|---|---|---|
| Arrival | 50 | 60 |
| Departure | 50 | 60 |
| Flight No. | Aircraft Type | Stand | Runway | SOBT | COBT | CTOT | Departure Point | Direction |
|---|---|---|---|---|---|---|---|---|
| MU2779 | A319 | 261 | 6 | 11 June 2023 08:40:00 | HFE | FYG | ||
| ZH8555 | B738 | 227 | 6 | 1 June 2023 07:05:00 | 1 June 2023 07:56:54 | 1 June 2023 08:12:54 | OF | P58 |
| PN6236 | A320 | 121 | 25 | 8 June 2023 23:00:00 | HFE | IKUBA | ||
| MU2759 | A319 | 267 | 24 | 2 June 2023 07:55:00 | 2 June 2023 08:56:05 | 2 June 2023 09:16:05 | TESIG | AKDIM |
| Metric | FCFS | SA | GA |
|---|---|---|---|
| Departure punctuality (%) | 67.98 | 78.69 | 75.43 |
| ATFM slot adherence (%) | 64.59 | 95.78 | 94.12 |
| Average taxi-out time (min) | 17.20 | 16.10 | 16.47 |
| Metric | SA—Mean | SA—SD | GA—Mean | GA—SD |
|---|---|---|---|---|
| Optimal fitness value | 0.532 | 0.0043 | 0.521 | 0.0057 |
| Departure punctuality (%) | 90.2 | 1.2 | 85.6 | 2.3 |
| ATFM slot adherence (%) | 93.2 | 0.9 | 86.7 | 2.7 |
| Average taxi-out time (min) | 16.48 | 0.4 | 16.65 | 0.6 |
| Category | Delayed Pushback | Early Pushback | On-Time Pushback | Delay Rate (%) | Early Rate (%) | On-Time Rate (%) |
|---|---|---|---|---|---|---|
| AOBT-SOBT | 3021 | 4437 | 150 | 39.708 | 58.320 | 1.972 |
| O-AOBT-SOBT | 3015 | 1977 | 2616 | 39.629 | 25.986 | 34.385 |
| O-AOBT-AOBT | 5260 | 2291 | 57 | 69.138 | 30.113 | 0.749 |
| O-AOBT-COBT | 1431 | 3067 | 3 | 31.793 | 68.140 | 0.067 |
Disclaimer/Publisher’s Note: The statements, opinions and data contained in all publications are solely those of the individual author(s) and contributor(s) and not of MDPI and/or the editor(s). MDPI and/or the editor(s) disclaim responsibility for any injury to people or property resulting from any ideas, methods, instructions or products referred to in the content. |
© 2025 by the authors. Licensee MDPI, Basel, Switzerland. This article is an open access article distributed under the terms and conditions of the Creative Commons Attribution (CC BY) license (https://creativecommons.org/licenses/by/4.0/).
Share and Cite
Zhao, Z.; Zhao, S.; Zhang, Y.; Leng, J. Optimization and Empirical Study of Departure Scheduling Considering ATFM Slot Adherence. Aerospace 2025, 12, 683. https://doi.org/10.3390/aerospace12080683
Zhao Z, Zhao S, Zhang Y, Leng J. Optimization and Empirical Study of Departure Scheduling Considering ATFM Slot Adherence. Aerospace. 2025; 12(8):683. https://doi.org/10.3390/aerospace12080683
Chicago/Turabian StyleZhao, Zheng, Siqi Zhao, Yahao Zhang, and Jie Leng. 2025. "Optimization and Empirical Study of Departure Scheduling Considering ATFM Slot Adherence" Aerospace 12, no. 8: 683. https://doi.org/10.3390/aerospace12080683
APA StyleZhao, Z., Zhao, S., Zhang, Y., & Leng, J. (2025). Optimization and Empirical Study of Departure Scheduling Considering ATFM Slot Adherence. Aerospace, 12(8), 683. https://doi.org/10.3390/aerospace12080683

