Sign in to use this feature.

Years

Between: -

Subjects

remove_circle_outline
remove_circle_outline
remove_circle_outline
remove_circle_outline
remove_circle_outline
remove_circle_outline
remove_circle_outline

Journals

Article Types

Countries / Regions

Search Results (111)

Search Parameters:
Keywords = corneal epithelial stem cells

Order results
Result details
Results per page
Select all
Export citation of selected articles as:
8 pages, 2417 KB  
Case Report
Amniotic Membrane-Assisted Corneal Transplantation in Ocular Perforation Due to GVHD: A Case Report
by Nicola Cardascia, Maria Gabriella La Tegola, Francesco D’Oria, Giacomo Boscia, Francesco Boscia and Giovanni Alessio
J. Clin. Med. 2026, 15(2), 548; https://doi.org/10.3390/jcm15020548 - 9 Jan 2026
Viewed by 20
Abstract
Background/Objectives: Ocular graft-versus-host disease (oGVHD) is a chronic, immune-mediated complication of allogeneic hematopoietic stem cell transplantation that can progress to corneal ulceration or perforation. These cases are often refractory to standard therapy and present a high risk of graft failure after keratoplasty. We [...] Read more.
Background/Objectives: Ocular graft-versus-host disease (oGVHD) is a chronic, immune-mediated complication of allogeneic hematopoietic stem cell transplantation that can progress to corneal ulceration or perforation. These cases are often refractory to standard therapy and present a high risk of graft failure after keratoplasty. We report a case of oGVHD-related corneal perforation successfully managed with a novel amniotic membrane-assisted “envelope” technique during corneal transplantation. Case Report: A 42-year-old man with chronic oGVHD and a full-thickness corneal perforation underwent urgent repair with a lamellar patch graft completely wrapped in cryopreserved amniotic membrane, followed by penetrating keratoplasty (PKP) using an amniotic membrane envelope surrounding the donor lenticule. Results: The amniotic membrane provided a 360° biological barrier that isolated graft antigens from the inflammatory environment while supporting epithelial healing and stromal remodeling. Despite recurrent inflammatory episodes and multiple procedures—including cataract extraction, pars plana vitrectomy, and multilayer amniotic membrane transplantation—the graft remained clear and stable at 12-month follow-up, achieving a best-corrected visual acuity of 20/40. Conclusions: The amniotic membrane envelope technique may represent a valuable adjunct in managing high-risk corneal perforations secondary to oGVHD. By combining immune modulation and regenerative support, this approach can enhance tectonic stability, reduce rejection risk, and promote durable surface recovery, potentially delaying or avoiding keratoprosthesis in refractory cases. Full article
(This article belongs to the Special Issue Diagnosis and Management of Corneal Diseases)
Show Figures

Figure 1

27 pages, 2345 KB  
Review
Limbal Epithelial Stem Cells in Review: Immune and Lymphangiogenic Privilege and Their Clinical Relevance
by Berbang Meshko, Thomas Volatier, Claus Cursiefen and Maria Notara
Cells 2026, 15(1), 91; https://doi.org/10.3390/cells15010091 - 5 Jan 2026
Viewed by 374
Abstract
The cornea maintains transparency by preserving immune and (lymph)angiogenic privilege through active suppression of inflammation and vascular invasion, a process centrally regulated by limbal epithelial stem cells (LESCs) located at the corneoscleral junction. Beyond renewing the corneal epithelium, LESCs maintain immune and vascular [...] Read more.
The cornea maintains transparency by preserving immune and (lymph)angiogenic privilege through active suppression of inflammation and vascular invasion, a process centrally regulated by limbal epithelial stem cells (LESCs) located at the corneoscleral junction. Beyond renewing the corneal epithelium, LESCs maintain immune and vascular balance via extracellular matrix interactions and paracrine signalling, exerting predominantly anti-inflammatory and anti-(lymph)angiogenic effects in vivo. Disruption of the limbal niche by trauma, UV exposure, or genetic disorders such as aniridia leads to limbal stem cell deficiency (LSCD), chronic inflammation, loss of corneal avascularity, and vision loss. The identification of ABCB5 as a key LESC marker has clarified functional limbal subsets, highlighting ABCB5+ epithelial cells as mediators of repair, remodelling, and immune suppression, and positioning them as promising therapeutic targets for treatments that restore both epithelial integrity and corneal immune privilege. Full article
Show Figures

Figure 1

29 pages, 1372 KB  
Systematic Review
Advances in Corneal Tissue Engineering: Comparative Performance of Bioengineered Grafts in Animal Models
by Eduardo Anitua, Mar Zalduendo and Mohammad H. Alkhraisat
Medicina 2026, 62(1), 80; https://doi.org/10.3390/medicina62010080 - 30 Dec 2025
Viewed by 145
Abstract
Background and Objectives: Corneal opacity is the fifth global cause of blindness and moderate-to-severe visual impairment due to scar tissue formation. The purpose of this study is to provide an integrated overview of the current state of corneal engineering strategies focused on [...] Read more.
Background and Objectives: Corneal opacity is the fifth global cause of blindness and moderate-to-severe visual impairment due to scar tissue formation. The purpose of this study is to provide an integrated overview of the current state of corneal engineering strategies focused on the comparison with healthy corneas. It aims to identify engineering strategies that would result in functional corneas, providing real alternatives to donor corneal transplants. Materials and Methods: systematic review was conducted according to the Preferred Reporting Items for Systematic Reviews and Meta-Analyses (PRISMA) and according to the protocol with the ID: CRD420250654641 at the PROSPERO database. The focus question, prompted by considering the shortage of human corneal grafts, was: what is the performance of bioengineered corneal grafts in experimental animal models when compared with healthy eyes in the restoration of corneal anatomy and function? Results: Incorporating human corneal epithelial cells w/ or w/o human corneal stromal stem cells into a gelatin methacrylate and polyethylene glycol diacrylate matrix emerges as the leading option for epithelial layer regeneration. Human and bovine decellularized corneas, porcine corneal ECM in Gelatin methacrylate, dual layered collagen vitrigel and tissue-engineered human anterior hemi-corneas have shown promise for simultaneous regeneration of the corneal stromal and epithelial layers. Corneal stromal tissue regeneration could be positively impacted by transplantation with grafts derived from aligned self-lifting analogous tissue equivalents and collagen-based hydrogels. Finally, scaffolds of silk fibroin and human purified type I collagen represent promising approaches for corneal endothelial regeneration, though their effectiveness is contingent upon integration with endothelial cells. Conclusions: Collectively, these findings contribute to the growing body of evidence supporting the potential of tissue-engineered corneal substitutes as viable therapeutic options for corneal blindness and vision impairment. Assessing the optical and functional properties of the regenerated cornea should be a cornerstone in all studies aiming to evaluate their clinical effectiveness. Full article
(This article belongs to the Section Ophthalmology)
17 pages, 2328 KB  
Article
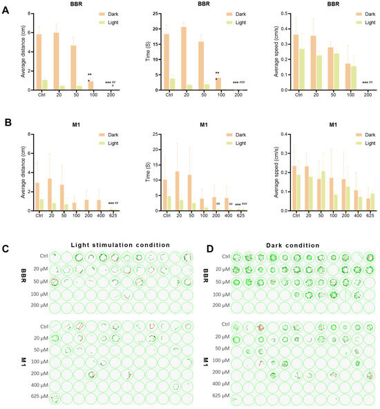
Ocular Toxicity and Mechanistic Investigation for Berberine and Its Metabolite Berberrubine on Zebrafish
by Ting Liu, Jia Tang, Xinyi Lu, Lu Jiang, Rui Zhang, Miaoqing Zhang, Jingpu Zhang, Danqing Song, Dousheng Zhang and Mingzhe Xu
Molecules 2025, 30(23), 4602; https://doi.org/10.3390/molecules30234602 - 30 Nov 2025
Viewed by 501
Abstract
Berberine (BBR) has seen growing application in ophthalmology, yet the ocular toxicity of BBR and its metabolites remains poorly understood. This study aimed to evaluate the ocular toxicity of BBR and its major metabolite M1 and unravel their underlying mechanisms. Ocular toxicity was [...] Read more.
Berberine (BBR) has seen growing application in ophthalmology, yet the ocular toxicity of BBR and its metabolites remains poorly understood. This study aimed to evaluate the ocular toxicity of BBR and its major metabolite M1 and unravel their underlying mechanisms. Ocular toxicity was evaluated in human corneal epithelial cells and wild-type AB zebrafish. Mechanistic studies utilized fluorescence imaging, biochemical quantitative assays, and qPCR analyses in AB zebrafish and transgenic mitochondrial fluorescent zebrafish (strain Tg(Xla.Eef1a1:mlsEGFP)). Both BBR and M1 induced significant ocular toxicity across models, with BBR showing higher toxicity than M1. Mechanistic analyses revealed their toxicity stemmed from photoreceptor cell damage and Sirtuin 3 (SIRT3) inhibition, triggering a cascade of pathological events: mitochondrial dysfunction, oxidative stress, autophagic dysfunction, apoptosis, and inflammation. This study provides a reference for individualized risk assessment and clinical management of BBR-based therapies and paves the way for developing BBR derivatives with reduced ocular toxicity. Full article
(This article belongs to the Section Chemical Biology)
Show Figures

Graphical abstract

25 pages, 2984 KB  
Article
Generation of a Bioengineered Substitute of the Human Sclero-Corneal Limbus Using a Novel Decellularization Method
by Paula Ávila-Fernández, David Sánchez-Porras, Miguel Etayo-Escanilla, Carmen González-Gallardo, Miguel Alaminos, Jesús Chato-Astrain, Fernando Campos and Óscar Darío García-García
Pharmaceutics 2025, 17(12), 1540; https://doi.org/10.3390/pharmaceutics17121540 - 29 Nov 2025
Viewed by 440
Abstract
Background: Severe dysfunction of the human limbus associated with limbal stem cell deficiency is a therapeutic challenge, especially when a structural alteration of the limbal niche is associated. Methods: We have evaluated seven decellularization protocols applied to 20 human sclero-corneal limbus, based [...] Read more.
Background: Severe dysfunction of the human limbus associated with limbal stem cell deficiency is a therapeutic challenge, especially when a structural alteration of the limbal niche is associated. Methods: We have evaluated seven decellularization protocols applied to 20 human sclero-corneal limbus, based on the use of SDS (protocol P1), SDS + NaCl (P2), SDS + triton X-100 + SDC + enzymatic treatment (P3), SDS + triton X-100 + SDC + enzymatic treatment + trypsin (P4), sulfobetains + DNAse (P5), sulfobetains + SDC + DNAse (P6) and SDC + DNAse (P7). The decellularization efficiency of each protocol, biocompatibility and safety, as well as their capability to support cell attachment and differentiation, were evaluated. Results: Results showed that the use of protocols P1 to P4, based on strong ionic detergents such as SDS, was not efficient for decellularizing the human limbus. Conversely, protocols P5, P6 and P7 removed more than 95% of DNA while preserving 60–100% of the extracellular matrix components. These protocols were biocompatible, as macrophages cultured with decellularized scaffolds were viable and differentiated to the pro-regenerative M2 phenotype (CD163/CD86 ratio > 2) without inducing a significant increase in reactive oxygen species (ROS). Protocols P6 and P7 supported cell attachment, survival and differentiation of corneal epithelial cells and four types of mesenchymal stem cells cultured on the surface of these scaffolds. Cellularized limbi showed positive expression of several limbal cell markers, especially in scaffolds decellularized with protocol P6. Conclusions: These results support the use of protocol P6 for the generation of human limbal substitutes by tissue engineering using decellularized human limbi. Future studies should determine the clinical potential of the regenerative biomaterial generated in patients with structural limbal damage, particularly in patients with chemical burns and aniridia, where conventional stem cell therapies fail. Full article
(This article belongs to the Section Drug Targeting and Design)
Show Figures

Graphical abstract

20 pages, 831 KB  
Review
Advancements in Cellular Therapeutics in Corneal Diseases
by Elizabeth Woo, Daniel Henick and Maryam Tahvildari
Cells 2025, 14(23), 1838; https://doi.org/10.3390/cells14231838 - 21 Nov 2025
Viewed by 1072
Abstract
Disorders of the cornea are responsible for a significant portion of preventable blindness worldwide. Various types of corneal transplantation procedures have successfully restored vision in many individuals; however, they carry the risk of graft failure due to immune rejection, endothelial cell dysfunction, infections [...] Read more.
Disorders of the cornea are responsible for a significant portion of preventable blindness worldwide. Various types of corneal transplantation procedures have successfully restored vision in many individuals; however, they carry the risk of graft failure due to immune rejection, endothelial cell dysfunction, infections and limbal stem cell deficiency. Thus, regenerative therapies of the cornea serve as promising alternatives or adjunct therapies. With improved understanding of limbal stem cell function and advancement in limbal stem cell culture technologies, major progress has been made in the in vivo and ex vivo cell-based therapies for treatment of corneal diseases. In this review, we summarize the recent developments achieved in cell-based therapeutics to target corneal epithelial, stromal, and endothelial cell disorders. Full article
(This article belongs to the Special Issue Cell Therapeutics for Corneal Diseases)
Show Figures

Figure 1

27 pages, 1293 KB  
Review
Corneal Epithelial Tissue Engineering Strategy Based on Cell Viability Optimization: A Review and Prospects
by Guoguo Tang, Miaomiao Chi, Yang Zhai, Rongmei Peng and Jing Hong
Bioengineering 2025, 12(11), 1175; https://doi.org/10.3390/bioengineering12111175 - 29 Oct 2025
Cited by 1 | Viewed by 2365
Abstract
Corneal transplantation is often considered the last resort for severe corneal epithelial disorders, especially limbal stem cell deficiency (LSCD). Tissue engineering offers novel strategies to mitigate the shortage of corneal transplant donors. However, low cell viability and compromised functionality in tissue engineering represent [...] Read more.
Corneal transplantation is often considered the last resort for severe corneal epithelial disorders, especially limbal stem cell deficiency (LSCD). Tissue engineering offers novel strategies to mitigate the shortage of corneal transplant donors. However, low cell viability and compromised functionality in tissue engineering represent a major challenge. In this review, we describe the key characteristics required for corneal epithelium bioscaffolds. We summarize the research progress centered on optimizing cell activity and functionality in the past 10 years from four key perspectives: the sourcing of cells, seed cell pretreatments, biomaterial optimization, and engineered culture system innovation. The sources, isolation, and induction methods of seed cells are described, and the advantages and disadvantages of existing clinical treatment methods are compared. Furthermore, we compare existing clinical therapies and summarize promising seed cell pretreatment strategies for the first time. Several innovative engineered cell culture systems are exhibited as well. We demonstrated how to preserve cell viability through bioscaffold stiffness modulation, topographic design, and application of innovative fabrication techniques. Finally, we propose a personalized and precise regeneration strategy based on high-resolution images, digital modeling, bioprinting, and machine learning. Full article
(This article belongs to the Special Issue Bioengineering Strategies for Ophthalmic Diseases)
Show Figures

Figure 1

21 pages, 2466 KB  
Article
Single-Cell Transcriptomics Reveals a Multi-Compartmental Cellular Cascade Underlying Elahere-Induced Ocular Toxicity in Rats
by Jialing Zhang, Meng Li, Yuxuan Yang, Peng Guo, Weiyu Li, Hongxin An, Yongfei Cui, Luyun Guo, Maoqin Duan, Ye Lu, Chuanfei Yu and Lan Wang
Pharmaceuticals 2025, 18(10), 1492; https://doi.org/10.3390/ph18101492 - 4 Oct 2025
Viewed by 1208
Abstract
Background: Antibody-drug conjugates (ADCs) have ushered in a new era of precision oncology by combining the targeting specificity of monoclonal antibodies with the potent cytotoxicity of chemotherapeutic drugs. However, the cellular and molecular mechanisms underlying their dose-limiting ocular toxicity remain unclear. Elahere™, the [...] Read more.
Background: Antibody-drug conjugates (ADCs) have ushered in a new era of precision oncology by combining the targeting specificity of monoclonal antibodies with the potent cytotoxicity of chemotherapeutic drugs. However, the cellular and molecular mechanisms underlying their dose-limiting ocular toxicity remain unclear. Elahere™, the first FDA-approved ADC targeting folate receptor α (FRα), demonstrates remarkable efficacy in platinum-resistant ovarian cancer but causes keratitis and other ocular toxicities in some patients. Notably, FRα is not expressed in the corneal epithelium—the primary site of damage—highlighting the urgent need to elucidate its underlying mechanisms. The aim of this study was to identify the cell-type-specific molecular mechanisms underlying Elahere-induced ocular toxicity. Methods: Sprague-Dawley rats were treated with intravenous Elahere (20 mg/kg) or vehicle weekly for five weeks. Ocular toxicity was determined by clinical examination and histopathology. Corneal single-cell suspensions were analyzed using the BD Rhapsody single-cell RNA sequencing (scRNA-seq) platform. Bioinformatic analyses to characterize changes in corneal cell populations, gene expression, and signaling pathways included cell clustering, differential gene expression, pseudotime trajectory inference, and cell-cell interaction modeling. Results: scRNA-seq profiling of 47,606 corneal cells revealed significant damage to the ocular surface and corneal epithelia in the Elahere group. Twenty distinct cell types were identified. Elahere depleted myeloid immune cells; in particular, homeostatic gene expression was suppressed in phagocytic macrophages. Progenitor populations (limbal stem cells and basal cells) accumulated (e.g., a ~2.6-fold expansion of limbal stem cells), while terminally differentiated cells decreased in corneal epithelium, indicating differentiation blockade. Endothelial cells exhibited signs of injury and inflammation, including reduced angiogenic subtypes and heightened stress responses. Folate receptor alpha, the target of Elahere, was expressed in endothelial and stromal cells, potentially driving stromal cells toward a pro-fibrotic phenotype. Fc receptor genes were predominantly expressed in myeloid cells, suggesting a potential mechanism underlying their depletion. Conclusions: Elahere induces complex, multi-compartmental ocular toxicity characterized by initial perturbations in vascular endothelial and immune cell populations followed by the arrest of epithelial differentiation and stromal remodeling. These findings reveal a cascade of cellular disruptions and provide mechanistic insights into mitigating Elahere-associated ocular side effects. Full article
(This article belongs to the Section Biopharmaceuticals)
Show Figures

Figure 1

20 pages, 704 KB  
Review
Clinical Applications of Corneal Cells Derived from Induced Pluripotent Stem Cells
by Yixin Luan, Aytan Musayeva, Jina Kim, Debbie Le Blon, Bert van den Bogerd, Mor M. Dickman, Vanessa L. S. LaPointe, Sorcha Ni Dhubhghaill and Silke Oellerich
Biomolecules 2025, 15(8), 1139; https://doi.org/10.3390/biom15081139 - 7 Aug 2025
Cited by 1 | Viewed by 3513
Abstract
Corneal diseases are among the leading causes of blindness worldwide and the standard treatment is the transplantation of corneal donor tissue. Treatment for cornea-related visual impairment and blindness is, however, often constrained by the global shortage of suitable donor grafts. To alleviate the [...] Read more.
Corneal diseases are among the leading causes of blindness worldwide and the standard treatment is the transplantation of corneal donor tissue. Treatment for cornea-related visual impairment and blindness is, however, often constrained by the global shortage of suitable donor grafts. To alleviate the shortage of corneal donor tissue, new treatment options have been explored in the last decade. The discovery of induced pluripotent stem cells (iPSCs), which has revolutionized regenerative medicine, offers immense potential for corneal repair and regeneration. Using iPSCs can provide a renewable source for generating various corneal cell types, including corneal epithelial cells, stromal keratocytes, and corneal endothelial cells. To document the recent progress towards the clinical application of iPSC-derived corneal cells, this review summarizes the latest advancements in iPSC-derived corneal cell therapies, ranging from differentiation protocols and preclinical studies to the first clinical trials, and discusses the challenges for successful translation to the clinic. Full article
Show Figures

Figure 1

24 pages, 1115 KB  
Review
Stem Cell-Derived Corneal Epithelium: Engineering Barrier Function for Ocular Surface Repair
by Emily Elizabeth Fresenko, Jian-Xing Ma, Matthew Giegengack, Atalie Carina Thompson, Anthony Atala, Andrew J. W. Huang and Yuanyuan Zhang
Int. J. Mol. Sci. 2025, 26(15), 7501; https://doi.org/10.3390/ijms26157501 - 3 Aug 2025
Viewed by 1994
Abstract
The cornea, the transparent anterior window of the eye, critically refracts light and protects intraocular structures. Corneal pathologies, including trauma, infection, chemical injury, metabolic diseases, genetic conditions, and age-related degeneration, can lead to significant visual impairment. While penetrating keratoplasty or full-thickness corneal transplantation [...] Read more.
The cornea, the transparent anterior window of the eye, critically refracts light and protects intraocular structures. Corneal pathologies, including trauma, infection, chemical injury, metabolic diseases, genetic conditions, and age-related degeneration, can lead to significant visual impairment. While penetrating keratoplasty or full-thickness corneal transplantation remains a standard and effective intervention for severe corneal dysfunction, limitations in donor tissue availability and the risk of immunogenic graft rejection necessitate alternative therapeutic strategies. Furthermore, for cases of isolated epithelial disfunction, a full-thickness cornea graft may not be required or effective. This review examines the potential of corneal epithelial constructs derived from autologous stem cells with functional barrier properties for corneal reconstruction and in vitro pharmacotoxicity testing. In this review, we delineate the current limitations of corneal transplantation, the advantages of stem cell-based approaches, and recent advances in generating engineered corneal epithelium. Finally, we address remaining technical challenges and propose future research directions aimed at clinical translation. Full article
(This article belongs to the Special Issue Enhancing Stem Cell Grafting in Tissue Regeneration and Repair)
Show Figures

Figure 1

8 pages, 559 KB  
Article
Novel Surgical Approach for Limbal Dermoid Excision: Utilizing Bowman’s Membrane Lenticule and Autologous Limbal Stem Cell Transplantation for Enhanced Epithelial Healing and Visual Outcomes
by Dharamveer Singh Choudhary, Maya Hada, Kavita Ghanolia, Jeba Shaheen, Ajay Dhakad and Bhuvanesh Sukhlal Kalal
Vision 2025, 9(3), 56; https://doi.org/10.3390/vision9030056 - 11 Jul 2025
Viewed by 1005
Abstract
Limbal dermoids are congenital, benign, choristomatous growths affecting the corneal-limbal junction. Conventional excision techniques often result in persistent epithelial defects, corneal thinning, and vascularization due to sectoral limbal stem cell deficiency. This study investigated a novel surgical approach for limbal dermoid excision, utilizing [...] Read more.
Limbal dermoids are congenital, benign, choristomatous growths affecting the corneal-limbal junction. Conventional excision techniques often result in persistent epithelial defects, corneal thinning, and vascularization due to sectoral limbal stem cell deficiency. This study investigated a novel surgical approach for limbal dermoid excision, utilizing Bowman’s membrane lenticule and autologous limbal stem cell transplantation, aimed at improving epithelial healing and visual outcomes. Thirty-four subjects (24 females, 10 males; mean age 8.33 ± 6.47 years) with limbal dermoids underwent the procedure. After dermoid excision, a Bowman’s membrane lenticule was placed over the defect and tucked 1 mm beneath the surrounding tissue. Sectoral limbal reconstruction was then performed using the AutoSLET technique. Pre- and postoperative assessments included visual acuity, corneal thickness, and epithelialization time. Statistical analysis employed paired t-tests. The mean epithelialization time was 3.36 ± 0.74 weeks, indicating rapid healing. Best-corrected visual acuity (BCVA) significantly improved from a preoperative mean of 0.136 ± 0.121 decimal units to a postoperative mean of 0.336 ± 0.214 decimal units (p < 0.001). Corneal thickness also demonstrated a significant increase, rising from a preoperative mean of 294 ± 49.68 microns to a postoperative mean of 484 ± 5.037 microns (p < 0.001). There is a transient edema below the Bowman lenticule observed in many cases, which resolves with deposition of granulation tissue. The findings suggest that the combined use of Bowman’s membrane lenticule and autologous limbal stem cell transplantation offers a promising surgical strategy for limbal dermoid excision. This technique promotes rapid epithelialization and leads to significant improvements in visual acuity and corneal thickness compared to conventional methods. The utilization of Bowman’s membrane as a natural basement membrane and the direct application of limbal stem cells facilitate enhanced epithelial healing and visual rehabilitation. While the study is limited by its small sample size, the results demonstrate the potential of this novel approach in managing limbal dermoids effectively. Full article
Show Figures

Figure 1

21 pages, 4865 KB  
Article
Therapeutic Potential of Umbilical Cord MSC-Derived Exosomes in a Severe Dry Eye Rat Model: Enhancing Corneal Protection and Modulating Inflammation
by Sze-Min Chan, Chris Tsai, Tai-Ping Lee, Zih-Rou Huang, Wei-Hsiang Huang and Chung-Tien Lin
Biomedicines 2025, 13(5), 1174; https://doi.org/10.3390/biomedicines13051174 - 11 May 2025
Cited by 3 | Viewed by 3131
Abstract
Background/Objectives: Dry eye disease (DED) is a multifactorial inflammatory disease that disrupts the ocular surface, causing tear film instability, epithelial damage, and chronic inflammation. Mesenchymal stem cell-derived exosomes (MSC-exos) are promising therapeutics with immunomodulatory and regenerative properties. This study investigates the therapeutic [...] Read more.
Background/Objectives: Dry eye disease (DED) is a multifactorial inflammatory disease that disrupts the ocular surface, causing tear film instability, epithelial damage, and chronic inflammation. Mesenchymal stem cell-derived exosomes (MSC-exos) are promising therapeutics with immunomodulatory and regenerative properties. This study investigates the therapeutic effects of umbilical cord MSC-derived exosomes (UCMSC-exos) in a severe dry eye model, induced by a surgical resection of the infra-orbital (ILG) and extra-orbital lacrimal gland (ELG) in rats. Methods: Clinical evaluations, including tear volume measurement, slit lamp biomicroscopy, fluorescein staining, and spectral domain optical coherence tomography (SD-OCT), were performed to assess corneal neovascularization, corneal abrasion, and epithelial/stromal thickness. Histopathological analysis, immunohistochemistry, and mRNA gene expression were conducted to evaluate corneal tissue changes and inflammatory marker expression. Results: The results show that the treatment group exhibited significantly reduced corneal neovascularization compared to the control group (p = 0.030). During the first month, the Exo group also had a significantly lower corneal fluorescein staining area (p = 0.032), suggesting accelerated wound healing. SD-OCT analysis revealed that the corneal epithelial thickness in the treatment group was closer to normal levels compared to the control group (p = 0.02 and p = 0.006, respectively). UCMSC-exos treatment also modulated the expression of α-SMA and apoptosis in the cornea. Additionally, the gene expression of inflammatory cytokines (IL-1β and TNF-α) were downregulated. Conclusions: These findings suggest that MSC-exosome therapy offers a novel, cell-free regenerative approach for managing severe DED, modulating inflammatory response. Full article
(This article belongs to the Section Cell Biology and Pathology)
Show Figures

Figure 1

34 pages, 558 KB  
Review
Emerging Trends and Management for Sjögren Syndrome-Related Dry Eye Corneal Alterations
by Maria Letizia Salvetat, Francesco Pellegrini, Fabiana D’Esposito, Mutali Musa, Daniele Tognetto, Rosa Giglio, Roberta Foti, Caterina Gagliano and Marco Zeppieri
Appl. Sci. 2025, 15(9), 5076; https://doi.org/10.3390/app15095076 - 2 May 2025
Cited by 1 | Viewed by 3706
Abstract
Background: Sjögren’s syndrome (SS) is a systemic autoimmune condition marked by significant dry eye disease (DED), leading to considerable corneal changes. These modifications, encompassing punctate epithelial erosions, chronic epithelial abnormalities, and corneal ulcers, significantly impact eyesight and quality of life. Progress in comprehending [...] Read more.
Background: Sjögren’s syndrome (SS) is a systemic autoimmune condition marked by significant dry eye disease (DED), leading to considerable corneal changes. These modifications, encompassing punctate epithelial erosions, chronic epithelial abnormalities, and corneal ulcers, significantly impact eyesight and quality of life. Progress in comprehending the corneal pathophysiology associated with SS has prompted innovative diagnostic and treatment approaches. Aim: This narrative review aims to examine developing trends in the pathogenesis, diagnostic methods, and treatment strategies for Sjögren’s syndrome-associated corneal changes. Methods: The study was based on a narrative review of the current literature available on PubMed and Cochrane from Jan 2000 to December 2024. Results: Corneal changes associated with Sjögren’s syndrome result from a multifactorial interaction of ocular surface inflammation, tear film instability, and epithelium degradation. Recent research underscores the significance of immune-mediated pathways, such as T-cell-induced inflammation and cytokine dysregulation, as crucial factors in corneal disease. Innovations in diagnostic instruments, including in vivo confocal microscopy and tear proteomics, provide earlier and more accurate identification of subclinical alterations in the corneal epithelium and stroma. Therapeutic developments concentrate on meeting the specific requirements of SS-related DED. Biological treatments, especially tailored inhibitors of interleukin-6 and tumor necrosis factor-alpha, show potential in mitigating inflammation and facilitating epithelial repair. Moreover, regenerative approaches, such as autologous serum tears and mesenchymal stem cell therapies, provide innovative methods to repair ocular surface integrity. Advanced drug delivery technologies, including nanoparticle-loaded eye drops, enhance bioavailability and therapeutic efficacy. Conclusion: Recent developments in comprehending SS-related corneal changes have transformed the management approach to precision medicine. The combination of improved diagnostics and innovative therapy approaches offers potential for reducing disease progression, maintaining corneal health, and enhancing patient outcomes. Subsequent investigations ought to concentrate on enhancing these tactics and examining their long-term safety and effectiveness. Clinicians and researchers must adopt these developments to successfully tackle the difficulties of SS-related corneal illness, providing hope for improved care and higher quality of life for those affected. Full article
(This article belongs to the Special Issue Trends and Prospects in Retinal and Corneal Diseases)
33 pages, 4263 KB  
Review
Iatrogenic Ocular Surface Complications After Surgery for Ocular and Adnexal Tumors
by Maria Angela Romeo, Andrea Taloni, Massimiliano Borselli, Alessandra Di Maria, Alessandra Mancini, Vincenzo Mollace, Giovanna Carnovale-Scalzo, Vincenzo Scorcia and Giuseppe Giannaccare
Cancers 2025, 17(9), 1384; https://doi.org/10.3390/cancers17091384 - 22 Apr 2025
Cited by 4 | Viewed by 3810
Abstract
Background/Objectives: The management of ocular tumors often necessitates surgery, either alone or in combination with radiotherapy, chemotherapy, or other modalities. While crucial for tumor control, these treatments can significantly impact the ocular surface, leading to both acute and chronic complications. This review examines [...] Read more.
Background/Objectives: The management of ocular tumors often necessitates surgery, either alone or in combination with radiotherapy, chemotherapy, or other modalities. While crucial for tumor control, these treatments can significantly impact the ocular surface, leading to both acute and chronic complications. This review examines iatrogenic ocular surface diseases resulting from oncologic interventions, emphasizing their pathophysiology, diagnostic challenges, and management strategies. Methods: A literature review was conducted to identify studies on iatrogenic ocular surface complications associated with ocular tumor treatments. Results: Ocular surface complications include direct damage from surgical manipulation, leading to corneal opacities and persistent epithelial defects, as well as dry eye disease secondary to postoperative chemosis. These disruptions may progress to more severe conditions such as keratopathy, corneal ulcers, limbal stem cell deficiency, and stromal scarring, further impairing visual function. Structural alterations contribute to eyelid malpositions—including ectropion, entropion, round eye, and lagophthalmos—which exacerbate exposure-related damage and ocular surface instability. In cases of uveal melanomas, the exposure of episcleral brachytherapy plaques can induce chronic conjunctival irritation, promoting adhesion formation and symblepharon. Surgical interventions disrupt ocular surface homeostasis, while radiotherapy and chemotherapy exacerbate these effects through cytotoxic and inflammatory mechanisms. Conclusions: Preventing and managing iatrogenic ocular surface complications require a multidisciplinary approach involving early diagnosis, personalized treatment strategies, and targeted postoperative care. Comprehensive pre- and postoperative planning is essential to optimize both visual function and long-term ocular surface integrity, ultimately ensuring a balance between oncologic control with functional and aesthetic preservation. Full article
(This article belongs to the Section Cancer Therapy)
Show Figures

Figure 1

19 pages, 646 KB  
Review
Emerging Treatments for Persistent Corneal Epithelial Defects
by Jeonghyun (Esther) Kwon, Christie Kang, Amirhossein Moghtader, Sumaiya Shahjahan, Zahra Bibak Bejandi, Ahmad Alzein and Ali R. Djalilian
Vision 2025, 9(2), 26; https://doi.org/10.3390/vision9020026 - 1 Apr 2025
Cited by 3 | Viewed by 4990
Abstract
Persistent corneal epithelial defects (PCEDs) are a challenging ocular condition characterized by the failure of complete corneal epithelial healing after an insult or injury, even after 14 days of standard care. There is a lack of therapeutics that target this condition and encourage [...] Read more.
Persistent corneal epithelial defects (PCEDs) are a challenging ocular condition characterized by the failure of complete corneal epithelial healing after an insult or injury, even after 14 days of standard care. There is a lack of therapeutics that target this condition and encourage re-epithelialization of the corneal surface in a timely and efficient manner. This review aims to provide an overview of current standards of management for PCEDs, highlighting novel, emerging treatments in this field. While many of the current non-surgical treatments aim to provide lubrication and mechanical support, novel non-surgical approaches are undergoing development to harness the proliferative and healing properties of human mesenchymal stem cells, platelets, lufepirsen, hyaluronic acid, thymosin ß4, p-derived peptide, and insulin-like growth factor for the treatment of PCEDs. Novel surgical treatments focus on corneal neurotization and limbal cell reconstruction using novel scaffold materials and cell-sources. This review provides insights into future PCED treatments that build upon current management guidelines. Full article
Show Figures

Figure 1

Back to TopTop