Single-Cell Transcriptomics Reveals a Multi-Compartmental Cellular Cascade Underlying Elahere-Induced Ocular Toxicity in Rats
Abstract
1. Introduction
2. Results
2.1. Elahere Administration Induces Clinically and Histologically Evident Ocular Toxicity in Rats
2.2. Single-Cell Transcriptomic Profiling Reveals Cellular Changes in the Cornea After Elahere Treatment
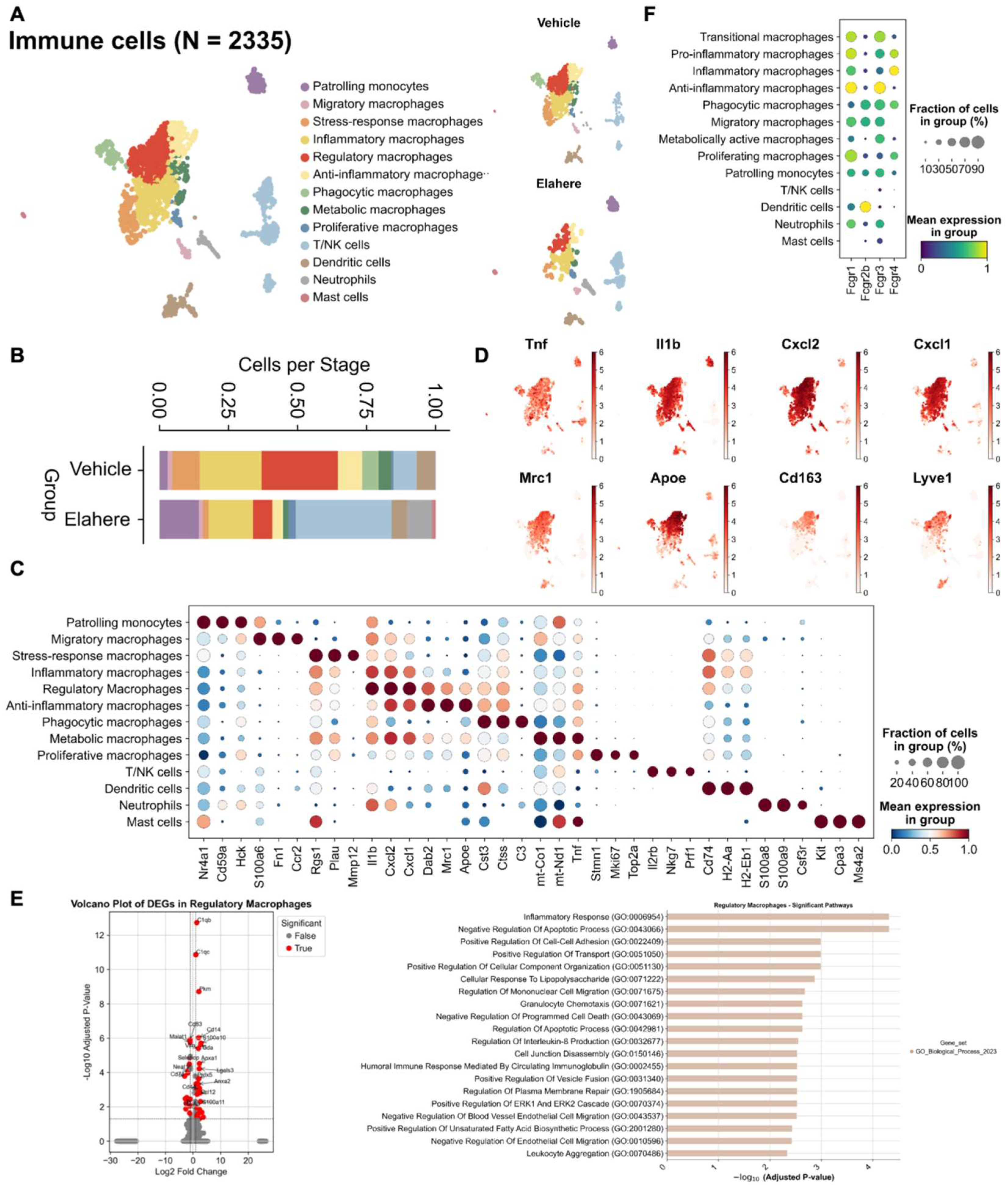
2.3. Elahere Induces Immune Cell Depletion and Reprogramming, Especially in Macrophages
2.4. Elahere Disrupts Corneal Epithelial Differentiation and Promotes Progenitor Accumulation
2.5. Elahere Triggers Endothelial Cell Injury and Pro-Fibrotic Stromal Remodeling
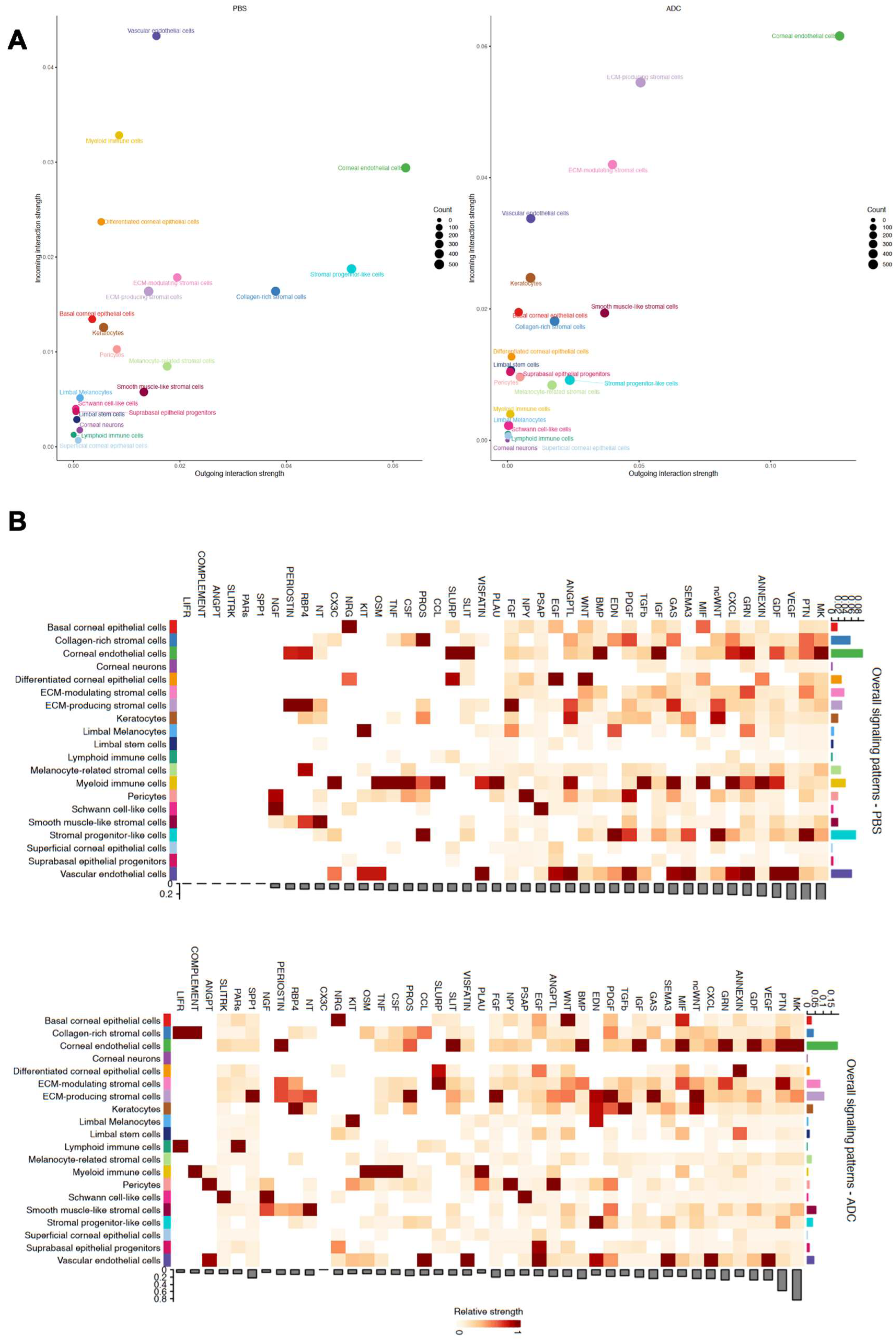
2.6. Elahere Treatment Remodels Intercellular Communication Networks in the Cornea
3. Discussion
4. Materials and Methods
4.1. Animal Model and Elahere Administration
4.2. Ocular Toxicity Assessment
4.3. Corneal Tissue Processing and Single-Cell Sequencing
4.4. Single-Cell RNA-Seq Data Processing
4.5. Differential Gene Expression Analysis
4.6. Pathway Enrichment Analysis
4.7. Pseudotime Trajectory Analysis
4.8. Cell–Cell Interaction Analysis
4.9. Statistical Analysis
5. Conclusions
Supplementary Materials
Author Contributions
Funding
Institutional Review Board Statement
Informed Consent Statement
Data Availability Statement
Conflicts of Interest
Abbreviations
| ADCs | Antibody-Drug Conjugates |
| ADCC | Antibody-Dependent Cellular Cytotoxicity |
| ADCP | Antibody-Dependent Cellular Phagocytosis |
| DEGs | Differential Expressed Genes |
| ECM | extracellular matrix |
| FcγR | Fc gamma receptor |
| FRα/Folr1 | folate receptor α |
| GEO | Gene Expression Omnibus |
| H&E | Hematoxylin and Eosin |
| IACUC | Institutional Animal Care and Use Committee |
| LSC | limbal stem cell |
| MHC | Major Histocompatibility Complex |
| NK | natural killer |
| PCA | Principal Component Analysis |
| scRNA-seq | single-cell RNA sequencing |
| TGFβ | Transforming Growth Factor Beta |
| UMAP | Uniform Manifold Approximation and Projection |
| UMIs | unique molecular identifiers |
| VEGF | Vascular Endothelial Growth Factor |
References
- Joubert, N.; Beck, A.; Dumontet, C.; Denevault-Sabourin, C. Antibody-Drug Conjugates: The Last Decade. Pharmaceuticals 2020, 13, 245. [Google Scholar] [CrossRef]
- Tolcher, A.W. Antibody drug conjugates: Lessons from 20 years of clinical experience. Ann. Oncol. 2016, 27, 2168–2172. [Google Scholar] [CrossRef]
- Alley, S.C.; Okeley, N.M.; Senter, P.D. Antibody-drug conjugates: Targeted drug delivery for cancer. Curr. Opin. Chem. Biol. 2010, 14, 529–537. [Google Scholar] [CrossRef]
- Moolten, F.L.; Capparell, N.J.; Zajdel, S.H. Antitumor effects of antibody-diphtheria toxin conjugates. III. Cyclophosphamide-induced immune unresponsiveness to conjugates. J. Natl. Cancer Inst. 1975, 55, 709–712. [Google Scholar]
- Senter, P.D.; Sievers, E.L. The discovery and development of brentuximab vedotin for use in relapsed Hodgkin lymphoma and systemic anaplastic large cell lymphoma. Nat. Biotechnol. 2012, 30, 631–637. [Google Scholar] [CrossRef]
- Khongorzul, P.; Ling, C.J.; Khan, F.U.; Ihsan, A.U.; Zhang, J. Antibody-Drug Conjugates: A Comprehensive Review. Mol. Cancer Res. 2020, 18, 3–19. [Google Scholar] [CrossRef] [PubMed]
- Hafeez, U.; Parakh, S.; Gan, H.K.; Scott, A.M. Antibody-Drug Conjugates for Cancer Therapy. Molecules 2020, 25, 4764. [Google Scholar] [CrossRef]
- Gébleux, R.; Casi, G. Antibody-drug conjugates: Current status and future perspectives. Pharmacol. Ther. 2016, 167, 48–59. [Google Scholar] [CrossRef] [PubMed]
- Gabison, E.E.; Rousseau, A.; Labetoulle, M.; Gazzah, A.; Besse, B. Ocular adverse events associated with antibody-drug conjugates used in cancer: Focus on pathophysiology and management strategies. Prog. Retin. Eye Res. 2024, 103, 101302. [Google Scholar] [CrossRef]
- Kamath, A.V.; Iyer, S. Preclinical Pharmacokinetic Considerations for the Development of Antibody Drug Conjugates. Pharm. Res. 2015, 32, 3470–3479. [Google Scholar] [CrossRef]
- Zhou, L.; Wei, X. Ocular Immune-Related Adverse Events Associated With Immune Checkpoint Inhibitors in Lung Cancer. Front. Immunol. 2021, 12, 701951. [Google Scholar] [CrossRef]
- U.S. Foods & Drug Administration. Drugs@FDA [Internet Database] BLA761310 Multi-Discipline Review. Available online: https://www.accessdata.fda.gov/drugsatfda_docs/nda/2022/761310Orig1s000TOC.cfm (accessed on 20 September 2025).
- Jaffry, M.; Choudhry, H.; Aftab, O.M.; Dastjerdi, M.H. Antibody-Drug Conjugates and Ocular Toxicity. J. Ocul. Pharmacol. Ther. 2023, 39, 675–691. [Google Scholar] [CrossRef]
- Gogia, P.; Ashraf, H.; Bhasin, S.; Xu, Y. Antibody-Drug Conjugates: A Review of Approved Drugs and Their Clinical Level of Evidence. Cancers 2023, 15, 3886. [Google Scholar] [CrossRef] [PubMed]
- Hendershot, A.; Slabaugh, M.; Riaz, K.M.; Moore, K.N.; O’MAlley, D.M.; Matulonis, U.; Konecny, G.E. Strategies for prevention and management of ocular events occurring with mirvetuximab soravtansine. Gynecol. Oncol. Rep. 2023, 47, 101155. [Google Scholar] [CrossRef] [PubMed]
- Lindgren, E.S.; Yan, R.; Cil, O.; Verkman, A.S.; Chan, M.F.; Seitzman, G.D.; Farooq, A.V.; Huppert, L.A.; Rugo, H.S.; Pohlmann, P.R.; et al. Incidence and Mitigation of Corneal Pseudomicrocysts Induced by Antibody-Drug Conjugates (ADCs). Curr. Ophthalmol. Rep. 2024, 12, 13–22. [Google Scholar] [CrossRef] [PubMed]
- Loberg, L.I.; Henriques, T.A.; Johnson, J.K.; Miller, P.E.; Ralston, S.L. Characterization and Potential Mitigation of Corneal Effects in Nonclinical Toxicology Studies in Animals Administered Depatuxizumab Mafodotin. J. Ocul. Pharmacol. Ther. 2022, 38, 471–480. [Google Scholar] [CrossRef]
- Moore, K.N.; Angelergues, A.; Konecny, G.E.; García, Y.; Banerjee, S.; Lorusso, D.; Lee, J.-Y.; Moroney, J.W.; Colombo, N.; Roszak, A.; et al. Mirvetuximab Soravtansine in FRα-Positive, Platinum-Resistant Ovarian Cancer. N. Engl. J. Med. 2023, 389, 2162–2174. [Google Scholar] [CrossRef]
- Wang, Y.; Liu, L.; Jin, X.; Yu, Y. Efficacy and safety of mirvetuximab soravtansine in recurrent ovarian cancer with FRa positive expression: A systematic review and meta-analysis. Crit. Rev. Oncol. Hematol. 2024, 194, 104230. [Google Scholar] [CrossRef]
- Drugs and Lactation Database (LactMed®). National Institute of Child Health and Human Development: Bethesda, MD, USA, 2006. Mirvetuximab Soravtansine. [Updated 15 November 2023]. Available online: https://www.ncbi.nlm.nih.gov/books/NBK587450/ (accessed on 20 September 2025).
- Gonzalez-Ochoa, E.; Veneziani, A.C.; Oza, A.M. Mirvetuximab Soravtansine in Platinum-Resistant Ovarian Cancer. Clin. Med. Insights Oncol. 2023, 17, 11795549231187264. [Google Scholar] [CrossRef]
- Matulonis, U.A.; Birrer, M.J.; O’MAlley, D.M.; Moore, K.N.; Konner, J.; Gilbert, L.; Martin, L.P.; Bauer, T.M.; Oza, A.M.; Malek, K.; et al. Evaluation of Prophylactic Corticosteroid Eye Drop Use in the Management of Corneal Abnormalities Induced by the Antibody-Drug Conjugate Mirvetuximab Soravtansine. Clin. Cancer Res. 2019, 25, 1727–1736. [Google Scholar] [CrossRef]
- Dilawari, A.; Shah, M.; Ison, G.; Gittleman, H.; Fiero, M.H.; Shah, A.; Hamed, S.S.; Qiu, J.; Yu, J.; Manheng, W.; et al. FDA Approval Summary: Mirvetuximab Soravtansine-Gynx for FRα-Positive, Platinum-Resistant Ovarian Cancer. Clin. Cancer Res. 2023, 29, 3835–3840. [Google Scholar] [CrossRef]
- Tasic, B.; Menon, V.; Nguyen, T.N.; Kim, T.K.; Jarsky, T.; Yao, Z.; Levi, B.; Gray, L.T.; A Sorensen, S.; Dolbeare, T.; et al. Adult mouse cortical cell taxonomy revealed by single-cell transcriptomics. Nature 2016, 537, 366–370. [Google Scholar] [CrossRef]
- Macosko, E.Z.; Basu, A.; Satija, R.; Nemesh, J.; Shekhar, K.; Goldman, M.; Tirosh, I.; Bialas, A.R.; Kamitaki, N.; Martersteck, E.M.; et al. Highly parallel genome-wide expression profiling of individual cells using nanoliter droplets. Cell 2015, 161, 1202–1214. [Google Scholar] [CrossRef]
- Ma, P.; Amemiya, H.M.; He, L.L.; Gandhi, S.J.; Nicol, R.; Bhattacharyya, R.P.; Smillie, C.S.; Hung, D.T. Bacterial droplet-based single-cell RNA-seq reveals antibiotic-associated heterogeneous cellular states. Cell 2023, 186, 877–891.e14. [Google Scholar] [CrossRef]
- Tang, F.; Li, J.; Qi, L.; Liu, D.; Bo, Y.; Qin, S.; Miao, Y.; Yu, K.; Hou, W.; Li, J.; et al. A pan-cancer single-cell panorama of human natural killer cells. Cell 2023, 186, 4235–4251.e20. [Google Scholar] [CrossRef]
- Shi, Z.X.; Chen, Z.-C.; Zhong, J.-Y.; Hu, K.-H.; Zheng, Y.-F.; Chen, Y.; Xie, S.-Q.; Bo, X.-C.; Luo, F.; Tang, C.; et al. High-throughput and high-accuracy single-cell RNA isoform analysis using PacBio circular consensus sequencing. Nat. Commun. 2023, 14, 2631. [Google Scholar] [CrossRef]
- Hedlund, E.; Deng, Q. Single-cell RNA sequencing: Technical advancements and biological applications. Mol. Asp. Med. 2018, 59, 36–46. [Google Scholar] [CrossRef] [PubMed]
- Jovic, D.; Liang, X.; Zeng, H.; Lin, L.; Xu, F.; Luo, Y. Single-cell RNA sequencing technologies and applications: A brief overview. Clin. Transl. Med. 2022, 12, e694. [Google Scholar] [CrossRef] [PubMed]
- U.S. Foods & Drug Administration. Drugs@FDA [Internet Database] BLA761208 Multi-Discipline Review. Available online: https://www.accessdata.fda.gov/drugsatfda_docs/nda/2021/761208Orig1s000TOC.cfm (accessed on 20 September 2025).
- Zhao, H.; Atkinson, J.; Gulesserian, S.; Zeng, Z.; Nater, J.; Ou, J.; Yang, P.; Morrison, K.; Coleman, J.; Malik, F.; et al. Modulation of Macropinocytosis-Mediated Internalization Decreases Ocular Toxicity of Antibody-Drug Conjugates. Cancer Res. 2018, 78, 2115–2126. [Google Scholar] [CrossRef] [PubMed]
- Zhang, J.; Li, M.; Li, W.; Yang, Y.; Wu, G.; Guo, P.; Yu, C.; Wang, L. Mechanistic Insights into Anti-Nectin4-VcMMAE-Induced Ocular Toxicity: From Cellular Uptake Pathways to Molecular Modification. Int. J. Mol. Sci. 2025, 26, 4996. [Google Scholar] [CrossRef]
- Patel, S.V.; Dalvin, L.A. Corneal Epitheliopathy Associated with Antibody-Drug Conjugates. Mayo Clin. Proc. 2021, 96, 2001–2002. [Google Scholar] [CrossRef]
- Li, S.; Sun, H.; Chen, L.; Fu, Y. Targeting limbal epithelial stem cells: Master conductors of corneal epithelial regeneration from the bench to multilevel theranostics. J. Transl. Med. 2024, 22, 794. [Google Scholar] [CrossRef]
- Lim, R.R.; Tan, A.; Liu, Y.C.; Barathi, V.A.; Mohan, R.R.; Mehta, J.S.; Chaurasia, S.S. ITF2357 transactivates Id3 and regulate TGFβ/BMP7 signaling pathways to attenuate corneal fibrosis. Sci. Rep. 2016, 6, 20841. [Google Scholar] [CrossRef]
- Campa, C. New Anti-VEGF Drugs in Ophthalmology. Curr. Drug Targets 2020, 21, 1194–1200. [Google Scholar] [CrossRef] [PubMed]
- Martin, L.P.; Konner, J.A.; Moore, K.N.; Seward, S.M.; Matulonis, U.A.; Perez, R.P.; Su, Y.; Berkenblit, A.; Ruiz-Soto, R.; Birrer, M.J. Characterization of folate receptor alpha (FRα) expression in archival tumor and biopsy samples from relapsed epithelial ovarian cancer patients: A phase I expansion study of the FRα-targeting antibody-drug conjugate mirvetuximab soravtansine. Gynecol. Oncol. 2017, 147, 402–407. [Google Scholar]
- Zeng, Z.; Ma, Y.; Hu, L.; Tan, B.; Liu, P.; Wang, Y.; Xing, C.; Xiong, Y.; Du, H. OmicVerse: A framework for bridging and deepening insights across bulk and single-cell sequencing. Nat. Commun. 2024, 15, 5983. [Google Scholar] [CrossRef] [PubMed]
- Fang, Z.; Liu, X.; Peltz, G. GSEApy: A comprehensive package for performing gene set enrichment analysis in Python. Bioinformatics 2023, 39, btac757. [Google Scholar] [CrossRef]
- Qiu, X.; Mao, Q.; Tang, Y.; Wang, L.; Chawla, R.; Pliner, H.A.; Trapnell, C. Reversed graph embedding resolves complex single-cell trajectories. Nat. Methods 2017, 14, 979–982. [Google Scholar] [CrossRef]
- Jin, S.; Guerrero-Juarez, C.F.; Zhang, L.; Chang, I.; Ramos, R.; Kuan, C.-H.; Myung, P.; Plikus, M.V.; Nie, Q. Inference and analysis of cell-cell communication using CellChat. Nat. Commun. 2021, 12, 1088. [Google Scholar] [CrossRef]






Disclaimer/Publisher’s Note: The statements, opinions and data contained in all publications are solely those of the individual author(s) and contributor(s) and not of MDPI and/or the editor(s). MDPI and/or the editor(s) disclaim responsibility for any injury to people or property resulting from any ideas, methods, instructions or products referred to in the content. |
© 2025 by the authors. Licensee MDPI, Basel, Switzerland. This article is an open access article distributed under the terms and conditions of the Creative Commons Attribution (CC BY) license (https://creativecommons.org/licenses/by/4.0/).
Share and Cite
Zhang, J.; Li, M.; Yang, Y.; Guo, P.; Li, W.; An, H.; Cui, Y.; Guo, L.; Duan, M.; Lu, Y.; et al. Single-Cell Transcriptomics Reveals a Multi-Compartmental Cellular Cascade Underlying Elahere-Induced Ocular Toxicity in Rats. Pharmaceuticals 2025, 18, 1492. https://doi.org/10.3390/ph18101492
Zhang J, Li M, Yang Y, Guo P, Li W, An H, Cui Y, Guo L, Duan M, Lu Y, et al. Single-Cell Transcriptomics Reveals a Multi-Compartmental Cellular Cascade Underlying Elahere-Induced Ocular Toxicity in Rats. Pharmaceuticals. 2025; 18(10):1492. https://doi.org/10.3390/ph18101492
Chicago/Turabian StyleZhang, Jialing, Meng Li, Yuxuan Yang, Peng Guo, Weiyu Li, Hongxin An, Yongfei Cui, Luyun Guo, Maoqin Duan, Ye Lu, and et al. 2025. "Single-Cell Transcriptomics Reveals a Multi-Compartmental Cellular Cascade Underlying Elahere-Induced Ocular Toxicity in Rats" Pharmaceuticals 18, no. 10: 1492. https://doi.org/10.3390/ph18101492
APA StyleZhang, J., Li, M., Yang, Y., Guo, P., Li, W., An, H., Cui, Y., Guo, L., Duan, M., Lu, Y., Yu, C., & Wang, L. (2025). Single-Cell Transcriptomics Reveals a Multi-Compartmental Cellular Cascade Underlying Elahere-Induced Ocular Toxicity in Rats. Pharmaceuticals, 18(10), 1492. https://doi.org/10.3390/ph18101492

