Sign in to use this feature.

Years

Between: -

Subjects

remove_circle_outline
remove_circle_outline
remove_circle_outline
remove_circle_outline
remove_circle_outline
remove_circle_outline
remove_circle_outline
remove_circle_outline

Journals

remove_circle_outline
remove_circle_outline
remove_circle_outline
remove_circle_outline
remove_circle_outline
remove_circle_outline
remove_circle_outline
remove_circle_outline
remove_circle_outline
remove_circle_outline

Article Types

Countries / Regions

remove_circle_outline
remove_circle_outline
remove_circle_outline
remove_circle_outline

Search Results (220)

Search Parameters:
Keywords = bone transplantation/methods

Order results
Result details
Results per page
Select all
Export citation of selected articles as:
19 pages, 12590 KB  
Systematic Review
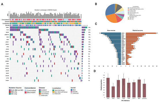
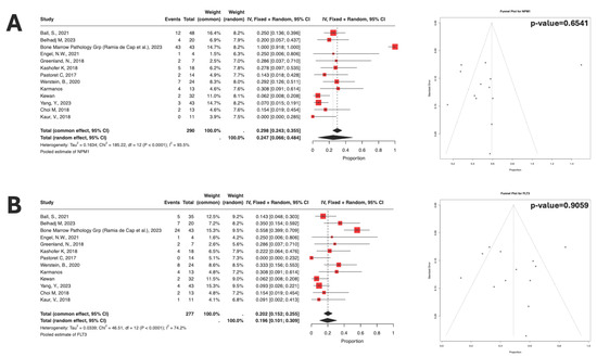
Clinical and Molecular Characterization of Myeloid Sarcoma: A Systematic Review and Meta-Analysis
by Dakshin Sitaram Padmanabhan, Jeff Justin Aguilar, Sushmitha Nanja Reddy, Asmita Shukla, Vikram Dhillon, Sikander Chohan, Anisha Rajavel, Razan Alhaddad, Ella Hu, Janaka S. S. Liyanage, Jay Yang and Suresh Kumar Balasubramanian
Cancers 2025, 17(24), 3975; https://doi.org/10.3390/cancers17243975 - 12 Dec 2025
Viewed by 194
Abstract
Background/Objectives: Myeloid sarcoma (MS) is a rare extramedullary manifestation of myeloid blasts, with limited systematic data, particularly regarding molecular (NGS) concordance between MS tissue and bone marrow. We hypothesized that clonal heterogeneity may exist between these sites due to their distinct biological [...] Read more.
Background/Objectives: Myeloid sarcoma (MS) is a rare extramedullary manifestation of myeloid blasts, with limited systematic data, particularly regarding molecular (NGS) concordance between MS tissue and bone marrow. We hypothesized that clonal heterogeneity may exist between these sites due to their distinct biological environments. Methods: We conducted a systematic review and meta-analysis of 85 studies encompassing 7241 MS patients, to evaluate clinical characteristics, mutational profiles, treatment patterns, and outcomes. Mutational concordance or discordance between MS and bone marrow was assessed in a subset of 112 patients. Results: Male predominance (59%) and skin/soft tissue localization (31%) were most common. NPM1 (25%) and FLT3 (20%) were the most frequently reported mutations. Among 112 patients with paired sequencing, 56% showed discordance in mutational profiles. NPM1 was significantly enriched in MS sites compared to bone marrow (35% vs. 21%, p = 0.02) and was associated with skin involvement. Discordance was more frequent in isolated and secondary MS. Venetoclax with hypomethylating agents achieved a 44% response rate, mainly in secondary MS. Post-transplant isolated extramedullary relapse occurred in 46% of relapsed patients and was linked to high rates of graft-versus-host disease. The pooled median overall survival was 12.8 months. Conclusions: MS demonstrates significant molecular heterogeneity. Routine site-specific NGS profiling may guide targeted therapy in this rare disease. Full article
(This article belongs to the Section Systematic Review or Meta-Analysis in Cancer Research)
Show Figures

Figure 1

11 pages, 624 KB  
Article
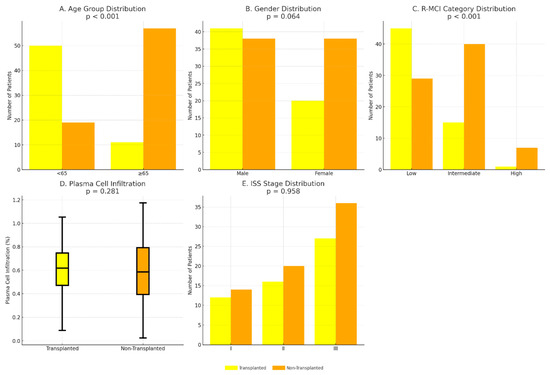
Determinants of Eligibility and Timing of Autologous Transplantation in Multiple Myeloma: The Role of R-MCI and Diagnostic Plasma Cell Burden
by Ozlem Candan, Arda Bayar, Narmin Naghizada, Derya Demirtas, Ahmet Mert Yanik, Asu Fergun Yilmaz, Ayse Tulin Tuglular, Tayfur Toptas and Isik Atagunduz
Diagnostics 2025, 15(23), 3038; https://doi.org/10.3390/diagnostics15233038 - 28 Nov 2025
Viewed by 237
Abstract
Background: Autologous stem cell transplantation (ASCT) remains a cornerstone in the management of multiple myeloma (MM). However, the optimal timing of ASCT and the factors determining whether patients ultimately undergo transplantation remain unclear in real-world practice. The Revised Myeloma Comorbidity Index (R-MCI) was [...] Read more.
Background: Autologous stem cell transplantation (ASCT) remains a cornerstone in the management of multiple myeloma (MM). However, the optimal timing of ASCT and the factors determining whether patients ultimately undergo transplantation remain unclear in real-world practice. The Revised Myeloma Comorbidity Index (R-MCI) was developed to quantify patient fitness but its influence on transplant eligibility and timing has not been fully characterized. Methods: We conducted a retrospective single-center study including 137 patients with newly diagnosed MM between 2015 and 2025. Clinical parameters recorded at diagnosis included age, sex, performance status, renal and pulmonary function, cytogenetic risk, International Staging System (ISS) stage, and bone marrow plasma cell infiltration. The R-MCI was calculated for all patients. Transplant timing was categorized as early (≤12 months) or delayed (>12 months) after diagnosis. Logistic regression analysis was performed, and variables with p < 0.10 in univariate analyses were included in the multivariate model. Early versus delayed ASCT was defined as ≤12 months or >12 months from diagnosis, respectively. Results: ASCT was performed in 61/137 patients (44.5%), while 42.6% of these underwent early transplantation. Transplanted patients were significantly younger (<65 years: 82.0% vs. 25.0%, p < 0.001) and had lower R-MCI scores (median 0 vs. 1, p < 0.001) compared with non-transplanted patients, while plasma cell infiltration and ISS stage did not differ. In multivariate analysis, R-MCI was the only variable showing a trend toward predicting early transplantation (OR 0.27, 95% CI 0.07–1.06, p = 0.06). Conclusions: In real-world MM management, patients quantified by R-MCI appear to play a more prominent role than disease burden in determining both eligibility for and timing of ASCT. Incorporating comorbidity indices alongside ISS may enhance individualized transplant decision-making and optimize treatment outcomes. Full article
(This article belongs to the Section Clinical Diagnosis and Prognosis)
Show Figures

Figure 1

18 pages, 410 KB  
Article
Epidemiological and Clinical Profile of Hemoglobinopathies and Thalassemia in Duhok, Kurdistan Region of Iraq: A Retrospective Study
by Burhan Abdullah Zaman, Zuhair Rushdi Mustafa, Delshad Abdulah Mohamed, Hasan Abdullah Aswad and Deldar Morad Abdulah
Thalass. Rep. 2025, 15(4), 12; https://doi.org/10.3390/thalassrep15040012 - 28 Nov 2025
Viewed by 641
Abstract
Background/Objectives: Thalassemia is among the most common hereditary disorders globally, characterized by impaired hemoglobin synthesis and ineffective erythropoiesis. This study analyzed data on hemoglobinopathies, with a particular focus on thalassemia, to support the development of a comprehensive national database and to improve understanding [...] Read more.
Background/Objectives: Thalassemia is among the most common hereditary disorders globally, characterized by impaired hemoglobin synthesis and ineffective erythropoiesis. This study analyzed data on hemoglobinopathies, with a particular focus on thalassemia, to support the development of a comprehensive national database and to improve understanding of the disease burden in the Kurdistan Region of Iraq. Methods: In this retrospective cross-sectional study, a total of 910 patients admitted to the region’s sole blood disorder center since its establishment were included. Results: The study analyzed 46.7% male and 53.3% female thalassemia patients in Duhok, with 58.46% reporting parental consanguinity. Hepatitis C virus (HCV) prevalence was 11.87%, while 8.90% underwent bone marrow transplantation (BMT) and 30.11% had splenectomies. Blood group distribution was O+ (36.26%), A+ (30.99%), and B+ (18.46%). Common medications included Deferasirox (34.62%), Hydroxyurea (26.70%), and Deferoxamine (5.82%), with 8.24% and 4.40% discontinuing Deferasirox and Hydroxyurea, respectively. Geographically, 29% of the patients originated from Duhok City, which exhibited a consanguinity rate of 18.65% (p = 0.020). The most prevalent conditions were β-thalassemia major (32.53%) and sickle cell anemia (24.73%). HCV-positive patients were predominantly diagnosed with β-thalassemia major (43.40%) and sickle cell anemia (33.96%). BMT recipients were mostly β-thalassemia major patients (80.25%), while splenectomy was common in β-thalassemia major (43.40%) and sickle cell β-thalassemia (22.64%). Vaccination rates included Pneumococcal (50.78%), Influenza (47.76%), and Hepatitis (39.08%, first dose). Six patients (0.66%) died, with 30.18% diagnosed before age 1 and 43.89% between 1 and 2 years. In conclusion, this study underscores the high prevalence of β-thalassemia major and sickle cell anemia in Duhok, with strong associations to parental consanguinity and low socioeconomic status. Gaps in early diagnosis and vaccination coverage remain significant challenges. Full article
(This article belongs to the Section Quality of Life)
Show Figures

Figure 1

13 pages, 1451 KB  
Article
Exposure to Sulfur Hexafluoride Influences Viability in Cell Transplant Suspensions
by Laura Martínez-Alarcón, Sergio Liarte, Juana M. Abellaneda, Juan J. Quereda, Livia Mendonça, Antonio Muñoz, Pablo Ramírez and Guillermo Ramis
BioTech 2025, 14(4), 86; https://doi.org/10.3390/biotech14040086 - 31 Oct 2025
Viewed by 424
Abstract
Cell transplantation is often performed with ultrasonographic guidance for accurate delivery through injection. In such procedures, using ultrasonographic contrast greatly improves target delivery. However, accumulating evidence suggests that exposure to such contrast agents may have negative effects on transplanted cells. No study so [...] Read more.
Cell transplantation is often performed with ultrasonographic guidance for accurate delivery through injection. In such procedures, using ultrasonographic contrast greatly improves target delivery. However, accumulating evidence suggests that exposure to such contrast agents may have negative effects on transplanted cells. No study so far has researched this issue. Stabilized sulfur hexafluoride (SF6) microbubbles are a widely used sonographic contrast agent. Skin hCD55 porcine transgenic fibroblasts and mesenchymal stem cells from human bone marrow (hMSCs) were exposed in vitro to SF6 in concentrations ranging from 1.54 µM to 308 µM. The effects on viability and cell growth were registered using an impedance-based label-free Real-Time Cell Analyzer (RTCA). Data was recorded every 15 min for 50 h of total study time. Both cell lines behave distinctly when exposed to SF6. Porcine fibroblast growth showed relevant alterations only when exposed to higher concentrations. In contrast, hMSCs showed progressive growth decrease in relation to SF6 concentration. Taken together, while SF6-based contrast agents pose no threat to patient safety, our results indicate that exposure of suspended stem cells to the contrast agent could affect the effective dose administered in cell therapy procedures. This prompts specific cell lineage testing, adjusting methods and properly compensating for cell loss, with a potential impact on procedural cost and success rates. Full article
(This article belongs to the Section Medical Biotechnology)
Show Figures

Figure 1

17 pages, 9594 KB  
Article
Isolation of an Anti-hG-CSF Nanobody and Its Application in Quantitation and Rapid Detection of hG-CSF in Pharmaceutical Testing
by Qiang Ma, Liuqiang Zhu, Xiang Li, Dening Pei, Lei Yu, Xinchang Shi, Yong Zhou, Zhihao Fu, Chenggang Liang, Xi Qin and Junzhi Wang
Biophysica 2025, 5(4), 47; https://doi.org/10.3390/biophysica5040047 - 17 Oct 2025
Viewed by 559
Abstract
Human granulocyte colony-stimulating factor (hG-CSF) is primarily used to treat neutropenia induced by cancer chemotherapy and bone marrow transplantation. The current identification test for hG-CSF relies on Western blot (WB), a labor-intensive and technically demanding method. This study aimed to screen and prepare [...] Read more.
Human granulocyte colony-stimulating factor (hG-CSF) is primarily used to treat neutropenia induced by cancer chemotherapy and bone marrow transplantation. The current identification test for hG-CSF relies on Western blot (WB), a labor-intensive and technically demanding method. This study aimed to screen and prepare an anti-hG-CSF nanobody to identify and quantify hG-CSF, with the ultimate goal of developing colloidal gold-labeled nanobody test strips for rapid identification. An alpaca was immunized with hG-CSF, and the VHH gene sequence encoding the anti-hG-CSF nanobody was obtained through sequencing following phage display library construction and multiple rounds of biopanning. The nanobody C68, obtained from screening, was expressed by E. coli, and its physicochemical properties such as molecular weight, isoelectric point, and affinity were characterized after purification. WB analysis demonstrated excellent performance of the nanobody in identification tests in terms of specificity, limit of detection (LOD), applicability with products from various manufacturers, and thermal stability. Additionally, we established an ELISA method for hG-CSF quantification utilizing the nanobody C68 and conducted methodological validation. Finally, colloidal gold-based test strips were constructed using the nanobody C68, with a LOD of 30 μg/mL, achieving rapid identification for hG-CSF. This study represents a novel application of nanobodies in pharmaceutical testing and offers valuable insights for developing identification tests for other recombinant protein drugs. Full article
Show Figures

Graphical abstract

18 pages, 695 KB  
Systematic Review
Newer Insights on the Occurrence of Sarcopenia in Pediatric Patients with Cancer: A Systematic Review of the Past 5 Years of Literature
by Georgios Kiosis, Despoina Ioannou, Kanellos Skourtsidis, Vasilis Fouskas, Konstantinos Stergiou, Dimitrios Kavvadas, Theodora Papamitsou, Sofia Karachrysafi and Maria Kourti
Cancers 2025, 17(19), 3188; https://doi.org/10.3390/cancers17193188 - 30 Sep 2025
Viewed by 1131
Abstract
Background/Objectives: Sarcopenia, defined as the progressive loss of muscle mass and function, is increasingly recognized in pediatric cancer patients as a significant clinical and prognostic factor. Sarcopenia in children arises from malignancy-related inflammation, malnutrition, and treatment toxicity, negatively affecting treatment response, recovery, and [...] Read more.
Background/Objectives: Sarcopenia, defined as the progressive loss of muscle mass and function, is increasingly recognized in pediatric cancer patients as a significant clinical and prognostic factor. Sarcopenia in children arises from malignancy-related inflammation, malnutrition, and treatment toxicity, negatively affecting treatment response, recovery, and quality of life. Methods: We searched MEDLINE and Scopus for English-written articles published over the last five years using synonyms for the terms “sarcopenia” and “pediatric cancer”. Screening and data extraction were performed in a duplicate-blinded method. We qualitatively synthesized eligible articles. Results: Recent studies identify pre-treatment sarcopenia as a marker of poor prognosis, especially in hepatoblastoma and neuroblastoma. Total psoas muscle area (tax) and skeletal muscle index (SMI) are emerging diagnostic tools, though standardized methods remain lacking. Sarcopenia’s etiology is multifactorial, involving impaired mitochondrial metabolism, chemotherapy-induced appetite loss, and systemic inflammation. Sarcopenic obesity is common, particularly among leukemia survivors, often masked by normal BMI. Survivors also face reduced bone density, impaired immunity, and persistent muscle loss, linked to prior therapies such as radiotherapy and hematopoietic stem cell transplantation. Increase in muscle mass post-treatment correlates with better survival outcomes. Conclusions: Early detection of sarcopenia can support timely interventions such as nutritional support and physical activity. Yet, significant diagnostic heterogeneity across existing studies hampers definitive conclusions regarding its true prevalence and the optimal assessment method. Standardized diagnostic criteria are urgently needed to enable more reliable prevalence estimates and evidence-based clinical strategies. Full article
Show Figures

Figure 1

16 pages, 10226 KB  
Article
Distinct Intrinsic and Extrinsic Factors Differentially Regulate Skeletal Stem Cells in Calvaria Versus Long Bones During Bone Regeneration
by Jea Solidum, Kohei Yamasaki, Youngjae Jeong, Laura Ortinau, Francisco Heralde and Dongsu Park
Int. J. Mol. Sci. 2025, 26(19), 9413; https://doi.org/10.3390/ijms26199413 - 26 Sep 2025
Viewed by 914
Abstract
Calvarial suture skeletal stem cells (Su-SSCs) are a distinct stem cell population for craniofacial bone formation by intramembranous ossification, compared to long bone periosteal SSCs (LB-PSSCs) with endochondral (osteochondrogenic) ossification. However, whether SSC intrinsic or extrinsic factors affect their differentiation process has not [...] Read more.
Calvarial suture skeletal stem cells (Su-SSCs) are a distinct stem cell population for craniofacial bone formation by intramembranous ossification, compared to long bone periosteal SSCs (LB-PSSCs) with endochondral (osteochondrogenic) ossification. However, whether SSC intrinsic or extrinsic factors affect their differentiation process has not been well elucidated. Here, using an inducible Prx1-CreER-EGFP+/−;Rosa26-tdTomato mouse model, we observed that endogenous Prx1+ Su-SSCs and their orthotopic transplantation into calvarial injury do not form cartilage intermediates at the injury sites, while the transplantation of Prx1+ LB-PSSCs into LB injury induces osteochondrogenic differentiation, respectively. However, the heterotopic transplantation of Prx1+ Su-SSCs (Su-SSCs into LB injury) showed some surprising findings that the transplanted Su-SSCs acquire new chondrocyte differentiation properties at the LB injury sites, although the heterotopic-transplanted Prx1+ LB-PSSCs maintained their endochondral ossification properties at the calvarial injury sites. Further, a comparative single-cell transcriptomic analysis of LB-PSSCs and Su-SSCs revealed that Su-SSCs express a higher set of anti-chondrogenic genes, such as Wnt5b, Twist1 while LB-PSSCs highly express chondrogenic Hoxa-9, Hoxc-9, Hoxa-10, Hoxc-10, and Comp genes. We also found that the heterotopic transplantation of LB-PSSCs into calvarial injury enhances bone healing in vivo. Taken together, these findings suggest that LB-PSSCs have high regenerative capability with invariable endochondral ossification even after the heterotopic transplantation but Su-SSCs are more flexible and regulated by the local bone environment. The transplantation of periosteal SSCs will be a promising method for large craniofacial bone defects. Full article
(This article belongs to the Special Issue Recent Advances in Adult Stem Cell Research)
Show Figures

Figure 1

14 pages, 1311 KB  
Article
Prolonged Hematogone Expansion Is Associated with Better Outcomes in Allogeneic Hematopoietic Stem Cell Transplantation Recipients
by Bianca Serio, Danilo De Novellis, Marisa Gorrese, Angela Bertolini, Paola Manzo, Francesca Picone, Anna Maria Della Corte, Rossella Marcucci, Denise Morini, Michela Rizzo, Roberto Guariglia, Serena Luponio, Pasqualina Scala, Francesco Verdesca, Anna Maria Sessa, Francesca Velino, Martina De Leucio, Maddalena Langella, Valentina Giudice and Carmine Selleri
Hematol. Rep. 2025, 17(5), 46; https://doi.org/10.3390/hematolrep17050046 - 10 Sep 2025
Viewed by 673
Abstract
Background/Objectives: Hematogones, B cell precursors, are considered a clock of bone marrow reconstitution after chemotherapy and hematopoietic stem cell transplantation (HSCT). Methods: In this retrospective observational monocentric study, we investigated the prognostic role of hematogone expansion after allogeneic HSCT and its [...] Read more.
Background/Objectives: Hematogones, B cell precursors, are considered a clock of bone marrow reconstitution after chemotherapy and hematopoietic stem cell transplantation (HSCT). Methods: In this retrospective observational monocentric study, we investigated the prognostic role of hematogone expansion after allogeneic HSCT and its association with clinical and molecular features. Results: Using a cut-off value of 0.1%, hematogones were detected in 60% of patients at the first re-evaluation after HSCT (median, 2.4%; range, 0.2–9.0%) and in 63% of subjects at the most recent evaluation (MRR) (median, 1.4%; range, 0.1–5.1%). In particular, prolonged hematogone expansion was associated with longer overall survival (p = 0.0043) and relapse-free survival (p = 0.0002). No associations were described between hematogone frequency and stem cell sources or acute or chronic graft versus host disease incidence. Conclusions: In conclusion, our results confirmed that hematogones mirrored bone marrow fitness and reconstitution ability; thus, they could be used as a prognostic marker of HSCT outcomes. Full article
Show Figures

Graphical abstract

10 pages, 632 KB  
Brief Report
Healthcare Resource Utilization, Treatment Costs, and Mortality in Patients with Malignancies or Transplantation Who Develop Invasive Aspergillosis
by Thomas J. Walsh, Craig I. Coleman, Melissa Johnson, Belinda Lovelace and Barbara D. Alexander
J. Fungi 2025, 11(9), 657; https://doi.org/10.3390/jof11090657 - 6 Sep 2025
Viewed by 915
Abstract
Objectives: Invasive aspergillosis (IA) poses significant risks to patients with malignancies or transplantation; however, estimates of burden-of-illness in patients with IA are sparse. We sought to assess in-hospital and outpatient healthcare resource utilization, all-cause treatment costs, and mortality in patients admitted with [...] Read more.
Objectives: Invasive aspergillosis (IA) poses significant risks to patients with malignancies or transplantation; however, estimates of burden-of-illness in patients with IA are sparse. We sought to assess in-hospital and outpatient healthcare resource utilization, all-cause treatment costs, and mortality in patients admitted with IA with hematologic or non-hematologic malignancies, bone marrow transplant/hematopoietic cell transplantation (BMT/HCT), or solid organ transplantation (SOT). Methods: This claims study utilized United States IQVIA data. Adults admitted for IA were identified by diagnosis codes during the patient selection period (October 2015–November 2022). IA patients were stratified into cohorts including recent hematologic or non-hematologic malignancies, or a history of BMT/HCT or SOT. We assessed hospital and intensive care unit (ICU) length-of-stay (LOS), all-cause index hospital treatment costs, and inpatient mortality or need for hospice in each cohort, as well as the need for re-admission and total treatment costs for up to six-months after admission, and all-cause mortality at end of study follow-up. Results: Among 1190 patients admitted for IA, 317 had hematologic malignancies, 155 non-hematologic malignancies, 133 BMT/HCT and 173 SOT. Across these cohorts, IA was associated with protracted (median LOS = 12–18 days; ICU LOS = 10–13 days) and costly (median = USD 79,058–USD 172,342) index hospitalizations ending in death or hospice in 28.1% (89/317) to 36.1% (48/133) of patients. Among those surviving to discharge, between 53.1% (34/64) and 63.4% (97/153) were re-admitted within six months. Total median treatment costs at six months ranged from USD 213,378 to USD 397,857. All-cause mortality was 33.6% (52/155) to 40.6% (54/133) at end of study follow-up. Conclusions: Hospitalizations for IA in patients with malignancies or transplantation are long, costly, and end with readmission, hospice, or death in more than one-third of patients. Full article
(This article belongs to the Section Fungal Pathogenesis and Disease Control)
Show Figures

Figure 1

14 pages, 1210 KB  
Article
Cholesterol Levels Are Not Associated with Peripheral Blood Stem Cell Mobilization in Healthy Donors
by Sema Seçilmiş, Burcu Aslan Candır, Ersin Bozan, Samet Yaman, Bahar Uncu Ulu, Tuğçe Nur Yiğenoğlu, Dicle İskender, Merih Kızıl Çakar, Mehmet Sinan Dal and Fevzi Altuntaş
J. Clin. Med. 2025, 14(17), 6239; https://doi.org/10.3390/jcm14176239 - 4 Sep 2025
Viewed by 699
Abstract
Background/Objectives: Hematopoietic stem cell (HSCs) mobilization from the bone marrow to the peripheral blood (PB) is a critical step in stem cell transplantation. Although some experimental studies have suggested that cholesterol levels may affect this process, the clinical relevance of lipid profiles in [...] Read more.
Background/Objectives: Hematopoietic stem cell (HSCs) mobilization from the bone marrow to the peripheral blood (PB) is a critical step in stem cell transplantation. Although some experimental studies have suggested that cholesterol levels may affect this process, the clinical relevance of lipid profiles in healthy donors remains unclear. This study aimed to investigate whether serum cholesterol parameters are associated with peripheral blood CD34+ HSC mobilization in healthy stem cell donors. Methods: A total of 251 healthy donors who underwent granulocyte colony-stimulating factor (G-CSF)-based mobilization were retrospectively analyzed. Peripheral blood CD34+ cell counts and yields (×106/kg) were recorded. Laboratory parameters, including total cholesterol, HDL-C, LDL-C, and triglyceride levels were evaluated. Correlations between mobilization outcomes and donor characteristics or laboratory findings were also assessed. Results: No significant association was found between serum lipid parameters (total cholesterol, LDL-C, HDL-C, triglycerides) and CD34+ cell mobilization or yield. However, white blood cell count, hemoglobin level, platelet count, absolute neutrophil count, and lymphocyte count showed significant positive associations with mobilization efficacy. In contrast, body mass index (BMI) was inversely correlated with CD34+ cell yield. Conclusions: Serum cholesterol levels do not appear to influence stem cell mobilization outcomes in healthy donors. Classical hematologic parameters remain reliable predictors of CD34+ cell yield. These findings suggest that cholesterol is not a suitable biomarker for predicting mobilization efficiency in this population group. Full article
(This article belongs to the Special Issue Clinical Updates in Stem Cell Transplants)
Show Figures

Figure 1

15 pages, 3891 KB  
Article
Autologous Osteochondral Transplantation in Large Osteochondral Defects—A Follow-Up of 52 Patients After Knee Joint Resurfacing
by Alice Wittig-Draenert, Martin Breitwieser, Jörn Wittig and Jürgen Bruns
J. Clin. Med. 2025, 14(17), 6180; https://doi.org/10.3390/jcm14176180 - 1 Sep 2025
Viewed by 602
Abstract
Background: Autologous osteochondral transplantation (AOT)—the transfer of hyaline cartilage with its underlying subchondral bone—is well established for focal osteochondral lesions, yet evidence for larger (>200 mm2) defects is limited. We assessed clinical and functional outcomes of AOT in patients with osteochondral [...] Read more.
Background: Autologous osteochondral transplantation (AOT)—the transfer of hyaline cartilage with its underlying subchondral bone—is well established for focal osteochondral lesions, yet evidence for larger (>200 mm2) defects is limited. We assessed clinical and functional outcomes of AOT in patients with osteochondral knee lesions exceeding 200 mm2. Methods: In this retrospective cohort study, 52 patients underwent AOT for full-thickness osteochondral defects of the femoral condyles or patellofemoral joint. All lesions were ≥200 mm2 and treated with a standardized press-fit technique using one to four overlapping cylindrical grafts. Pain and knee function were evaluated preoperatively and at 3, 6, and 12 months postoperatively with the Visual Analogue Scale (VAS), Tegner–Lysholm Knee Score (TLKS), and Knee Society Score (KSS). Results: Mean defect size was 224.4 ± 84.5 mm2. The VAS improved from 6.32 ± 1.1 preoperatively to 0.72 ± 0.6 at 12 months (p < 0.001). The TLKS rose from 58.6 ± 11.4 to 95.0 ± 6.8 and the KSS from 63.8 ± 12.2 to 97.4 ± 4.9 during the same period (both p < 0.001). Most gains occurred within the first 3–6 months and were sustained at 12 months. No major surgical complications were observed, and outcomes were unaffected by age, sex, or graft number/size. Conclusions: AOT is a safe, effective option for large osteochondral knee defects (>200 mm2), offering rapid, durable pain relief and excellent functional recovery while preserving native joint structures. Accurate donor site reconstruction and precise graft placement in the weight-bearing zone appear critical for optimal results. Longer-term prospective studies are needed to confirm durability and refine patient-selection criteria. Full article
(This article belongs to the Special Issue Orthopedic Surgery: Latest Advances and Future Prospects)
Show Figures

Figure 1

11 pages, 2248 KB  
Article
Exercise Delays Human Leukemia Progression and Mitigates Graft-Versus-Host Disease After Donor Lymphocyte Infusion in Xenogeneic Mice
by Helena Batatinha, Nicole A. Peña, Giovannah A. Hoskin, Timothy M. Kistner, Douglass M. Diak, Grace M. Niemiro, Emmanuel Katsanis and Richard J. Simpson
Cancers 2025, 17(17), 2826; https://doi.org/10.3390/cancers17172826 - 29 Aug 2025
Viewed by 989
Abstract
Background: Donor lymphocyte infusion (DLI) is employed to enhance the graft-versus-leukemia (GvL) effect and improve remission rates following allogeneic hematopoietic cell transplantation (alloHCT). However, graft-versus-host disease (GvHD) remains a significant complication of both alloHCT and DLI. Regular exercise has been shown to reduce [...] Read more.
Background: Donor lymphocyte infusion (DLI) is employed to enhance the graft-versus-leukemia (GvL) effect and improve remission rates following allogeneic hematopoietic cell transplantation (alloHCT). However, graft-versus-host disease (GvHD) remains a significant complication of both alloHCT and DLI. Regular exercise has been shown to reduce cancer risk, enhance treatment responses, and mitigate therapy-related toxicities. This study investigated the effects of voluntary wheel running on GvL and GvHD following DLI in a xenogeneic mouse model. Methods: Immunodeficient NSG-IL15 mice were challenged with a luciferase-expressing chronic myelogenous leukemia cell line (K562), and then they received DLI with peripheral blood mononuclear cells (PBMCs) from healthy volunteers (GvL model). Non-tumor bearing mice received DLI to model GvHD. Half of the mice in each group were then given free access to a running wheel. Tumor growth (bioluminescence), GvHD, and body weight were monitored biweekly for ~40 days. Results: In the GvHD model, exercise extended overall survival by 60% and reduced GvHD severity. In the GvL model, exercise significantly lowered tumor burden and extended tumor-free survival in both DLI and vehicle control groups by 44.5% and 37.5%, respectively, suggesting both immune-dependent and immune-independent mechanisms. RNA sequencing of bone marrow from saline-injected mice revealed that genes associated with mitochondrial function, protein synthesis, and metabolic processes were downregulated in tumors from exercised mice. Conclusions: In summary, voluntary wheel running improved DLI outcomes by enhancing GvL and reducing GvHD. These benefits may be mediated, in part, through exercise-induced metabolic reprogramming of leukemia cells. Full article
Show Figures

Graphical abstract

11 pages, 2377 KB  
Case Report
Biopsy-Proven Solid Organ Transplant Graft-Versus-Host Disease (SOT-GVHD) Involving the Skin, Liver, and Bone Marrow in a Simultaneous Kidney-Pancreas Transplant Recipient
by Reza Rahimi Shahmirzadi, Danielle Ouellette, Martin Igbokwe, Alp Sener, Manal Y. Gabril, Subrata Chakrabarti, Uday Deotare and Lili Ataie
Transplantology 2025, 6(3), 24; https://doi.org/10.3390/transplantology6030024 - 12 Aug 2025
Viewed by 1422
Abstract
Background: Graft-versus-host disease (GVHD) is a rare but serious complication following solid organ transplantation (SOT), particularly in transplants involving organs with a high volume of passenger donor T-lymphocytes. This case highlights the clinical course and diagnostic challenges of GVHD following simultaneous pancreas and [...] Read more.
Background: Graft-versus-host disease (GVHD) is a rare but serious complication following solid organ transplantation (SOT), particularly in transplants involving organs with a high volume of passenger donor T-lymphocytes. This case highlights the clinical course and diagnostic challenges of GVHD following simultaneous pancreas and pre-emptive kidney transplantation. Methods: A 51-year-old male with long-standing type 1 diabetes mellitus underwent simultaneous pancreas and kidney transplantation with induction therapy using rabbit anti-thymocyte globulin and methylprednisolone. Three months post-transplant, he presented with a diffuse lichenoid cutaneous eruption. Diagnostic evaluation included an extensive infectious workup, skin punch biopsy, liver and bone marrow biopsies, and microchimerism assay. Results: Skin biopsy revealed interface vacuolar dermatitis consistent with cutaneous GVHD. Subsequent liver and bone marrow biopsies confirmed GVHD involvement, with microchimerism assay showing 43% donor-origin T-cells in the bone marrow. Initial treatment with systemic and topical corticosteroids led to temporary improvement. However, the patient developed bone marrow suppression, recurrent bacteremia, and invasive fungal infection, resulting in a prolonged ICU stay and ultimately death. Conclusions: This case underscores the importance of considering SOT-GVHD in patients receiving organs rich in donor lymphocytes, such as pancreas transplants. Early recognition and multidisciplinary management are critical to improving outcomes in this rare but life-threatening condition. Full article
(This article belongs to the Section Transplant Immunology and Immunosuppressive Drugs)
Show Figures

Figure 1

12 pages, 3256 KB  
Article
Plant-Derived Bone Substitute Presents Effective Osteointegration in Several Clinical Settings: A Pilot Study from a Single Center
by Gianluca Conza, Adriano Braile, Antonio Davide Vittoria, Nicola Di Cristofaro, Annalisa Itro, Gabriele Martin, Gabriella Toro, Pier Francesco Indelli, Vincenzo Salini and Giuseppe Toro
Bioengineering 2025, 12(8), 861; https://doi.org/10.3390/bioengineering12080861 - 11 Aug 2025
Viewed by 949
Abstract
Background: Bone loss management is a tough challenge in orthopedic and trauma surgery that is generally treated using graft or substitute. Bone is the second most common transplanted tissue behind blood. Autologous bone graft represents the gold standard, while allograft is generally used [...] Read more.
Background: Bone loss management is a tough challenge in orthopedic and trauma surgery that is generally treated using graft or substitute. Bone is the second most common transplanted tissue behind blood. Autologous bone graft represents the gold standard, while allograft is generally used as a secondary option, considering their impressive osteoconductive and osteoinductive properties. However, both allograft and autograft sources are limited. Therefore, synthetic bone substitutes gained popularity due to their low cost and ease of application. β-tri-Calcium phosphate (β-TCP) is a promising material implemented as a bone substitute. One of the limits of bone substitutes is related to their three-dimensional organization, which rarely replicates that of the normal bone. b.Bone™ is a novel bone substitute derived from rattan wood with a unique 3D structure that mimics the architecture of the human bone. This study aims to objectively evaluate the osteointegration of b.Bone™ in complex clinical settings. Methods: We retrospectively evaluated eight patients who underwent surgeries requiring filling bone loss through the use of b.Bone™. Osteointegration of the bone substitute was evaluated radiologically using a modified Van Hemert classification. Results: Eight patients were enrolled into this study: five females and three males with a mean age of 53,75 years old. b.Bone™ was applied in the following shapes: granules in four cases, cylinders in three cases and a prism in one. In four patients, the osteointegration reached a grade Van Hemert 4, three a grade 3, and only one a grade 2. Conclusions: β-TCP-based bone substitutes, such as those derived from rattan, appear to facilitate successful osteointegration in various clinical settings. Future studies with larger cohorts and longer follow-ups are necessary to evaluate the long-term efficacy of this promising substitute. Full article
Show Figures

Graphical abstract

22 pages, 13067 KB  
Article
Engineering Marrow-Mimetic Hydrogel Platforms Enhance Erythropoiesis: A Mechanobiology-Driven Approach for Transfusion Red Blood Cell Production
by Qinqin Yang, Runjin Liu and Xiang Wang
Gels 2025, 11(8), 594; https://doi.org/10.3390/gels11080594 - 31 Jul 2025
Viewed by 766
Abstract
Red blood cell (RBC) production from bone marrow hematopoietic stem cells (BMHSCs) in vitro overlooks the mechanical signals of the bone marrow niche and overly relies on growth factors. Considering that the fate of hematopoietic stem cells (HSCs) is determined by the natural [...] Read more.
Red blood cell (RBC) production from bone marrow hematopoietic stem cells (BMHSCs) in vitro overlooks the mechanical signals of the bone marrow niche and overly relies on growth factors. Considering that the fate of hematopoietic stem cells (HSCs) is determined by the natural bone marrow microenvironment, differences in mechanical microenvironments provide a reference for the regulation of HSC differentiation. This study seek to reveal the role of mechanobiology cues in erythropoiesis and provide a new perspective for the design of in vitro erythropoiesis platforms. The hydrogel platforms we designed simulate the stiffness gradient of the bone marrow niche to culture HSCs and induce their differentiation into the erythroid system. Cells on the low-stiffness scaffold have higher potential for erythrocyte differentiation and faster differentiation efficiency and promote erythrocyte differentiation after erythropoietin (EPO) restriction. In vivo transplantation experiments demonstrated that these cells have the ability for continuous proliferation and differentiation into mature erythrocytes. By combining mechanical cues with in vitro erythrocyte production, this method is expected to provide insights for in vitro hematopoietic design and offer a scalable cell manufacturing platform for transfusion medicine. Full article
(This article belongs to the Section Gel Applications)
Show Figures

Graphical abstract

Back to TopTop