Clinical and Molecular Characterization of Myeloid Sarcoma: A Systematic Review and Meta-Analysis
Simple Summary
Abstract
1. Introduction
2. Materials and Methods
2.1. Search Strategy
2.2. Selection Criteria and Data Collection
2.3. Statistical Analysis
3. Results
3.1. Demographic and Clinical Parameters
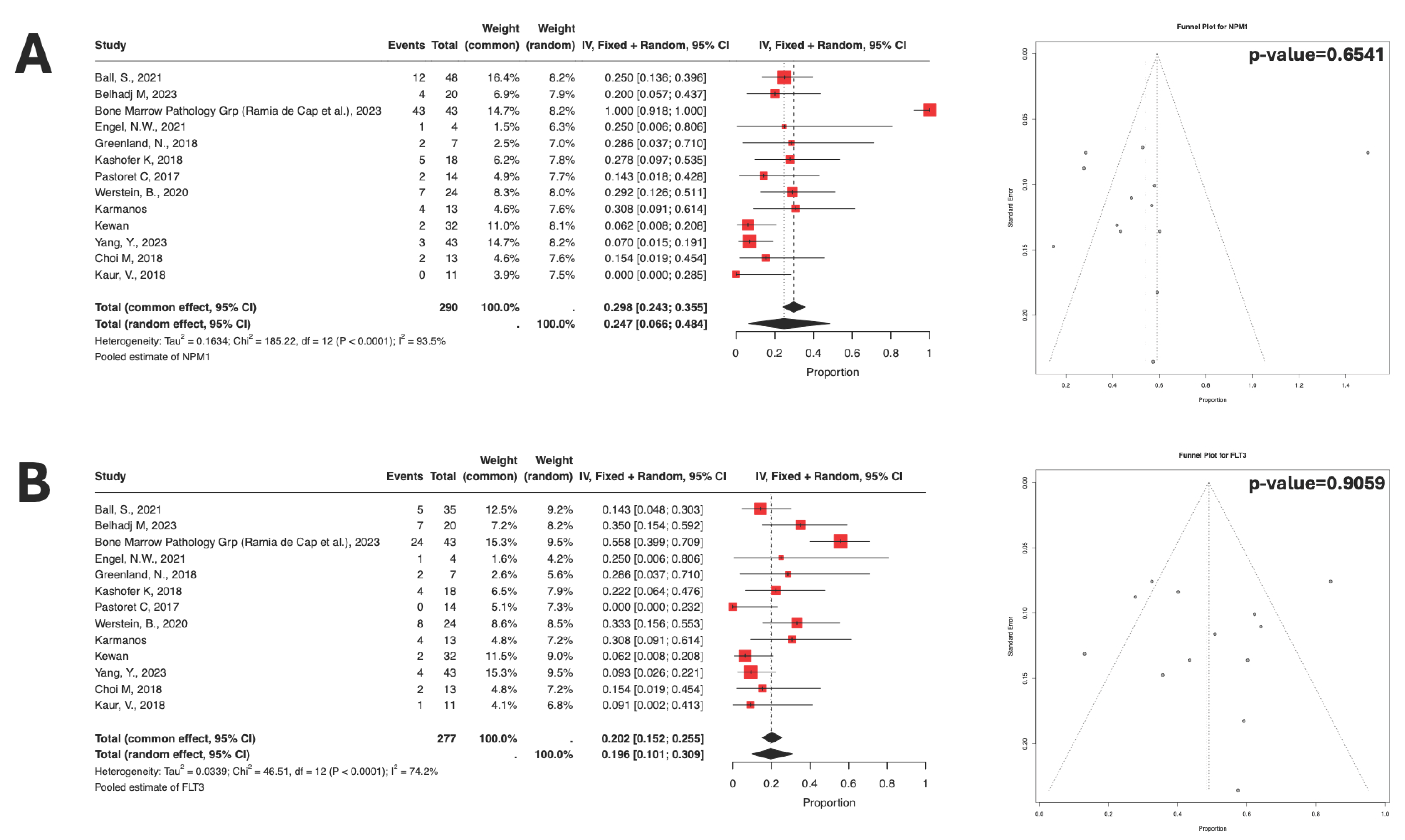
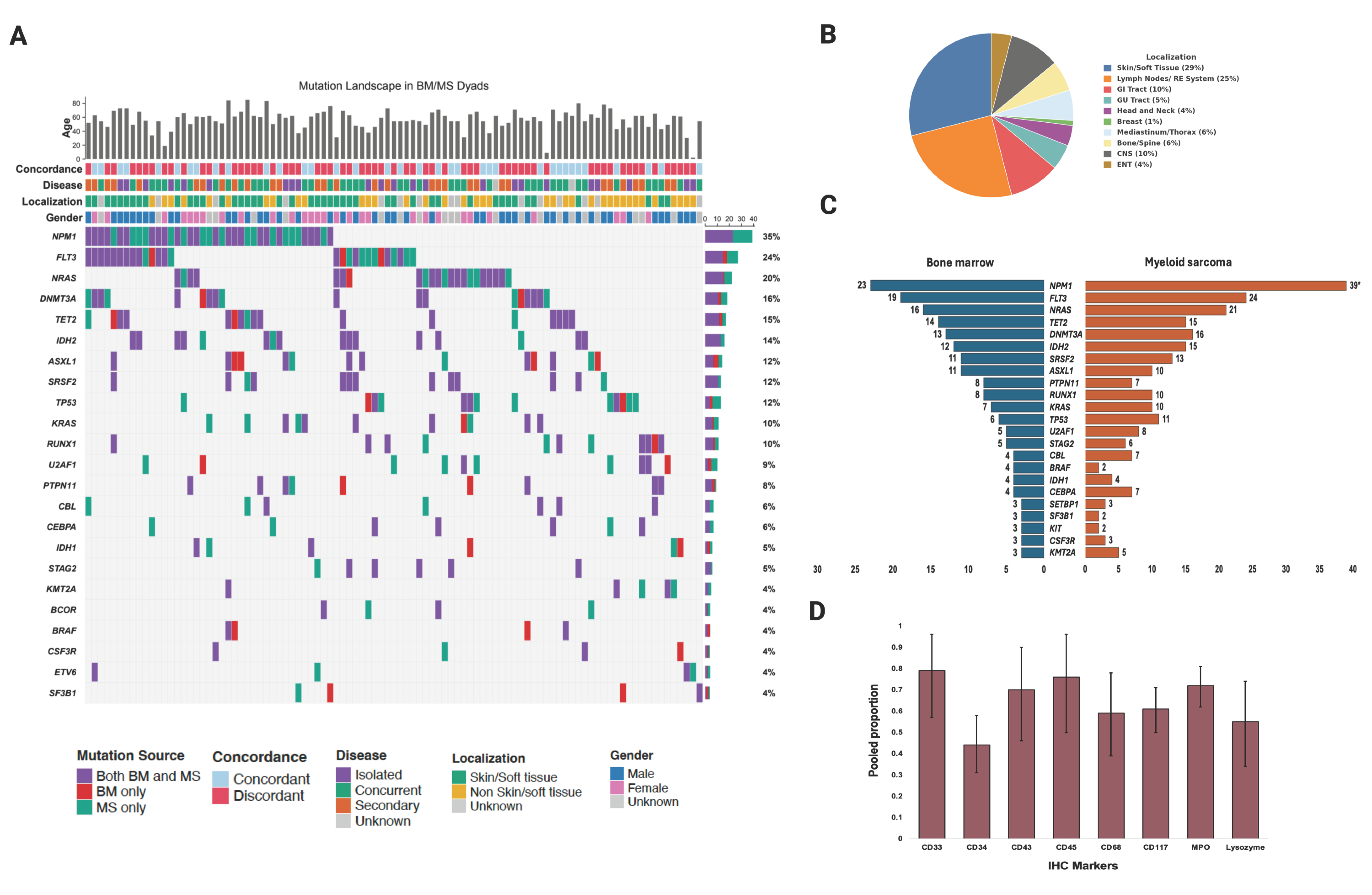
3.2. Molecular Characterization
3.3. Treatment Data
3.4. Case Series from Our Experience
4. Discussion
5. Conclusions
Supplementary Materials
Author Contributions
Funding
Institutional Review Board Statement
Informed Consent Statement
Data Availability Statement
Conflicts of Interest
Abbreviations
| MS | Myeloid sarcoma |
| HSCT | Hematopoietic stem cell transplant |
| GVHD | Graft-versus-host disease |
| CR | Complete response |
References
- Bakst, R.L.; Tallman, M.S.; Douer, D.; Yahalom, J. How I treat extramedullary acute myeloid leukemia. Blood 2011, 118, 3785–3793. [Google Scholar] [CrossRef]
- Pileri, S.A.; Ascani, S.; Cox, M.C.; Campidelli, C.; Bacci, F.; Piccioli, M.; Piccaluga, P.P.; Agostinelli, C.; Asioli, S.; Novero, D.; et al. Myeloid sarcoma: Clinico-pathologic, phenotypic and cytogenetic analysis of 92 adult patients. Leukemia 2007, 21, 340–350. [Google Scholar] [CrossRef]
- Yilmaz, A.F.; Saydam, G.; Sahin, F.; Baran, Y. Granulocytic sarcoma: A systematic review. Am. J. Blood Res. 2013, 3, 265–270. [Google Scholar]
- Shallis, R.M.; Gale, R.P.; Lazarus, H.M.; Roberts, K.B.; Xu, M.L.; Seropian, S.E.; Gore, S.D.; Podoltsev, N.A. Myeloid sarcoma, chloroma, or extramedullary acute myeloid leukemia tumor: A tale of misnomers, controversy and the unresolved. Blood Rev. 2021, 47, 100773. [Google Scholar] [CrossRef]
- Almond, L.M.; Charalampakis, M.; Ford, S.J.; Gourevitch, D.; Desai, A. Myeloid Sarcoma: Presentation, Diagnosis, and Treatment. Clin. Lymphoma Myeloma Leuk. 2017, 17, 263–267. [Google Scholar] [CrossRef] [PubMed]
- Diamantidis, M.D. Myeloid Sarcoma: Novel Advances Regarding Molecular Pathogenesis, Presentation and Therapeutic Options. J. Clin. Med. 2024, 13, 6154. [Google Scholar] [CrossRef]
- Loscocco, G.G.; Vannucchi, A.M. Myeloid sarcoma: More and less than a distinct entity. Ann. Hematol. 2023, 102, 1973–1984. [Google Scholar] [CrossRef]
- Shahin, O.A.; Ravandi, F. Myeloid sarcoma. Curr. Opin. Hematol. 2020, 27, 88–94. [Google Scholar] [CrossRef] [PubMed]
- Zorn, K.E.; Cunningham, A.M.; Meyer, A.E.; Carlson, K.S.; Rao, S. Pediatric Myeloid Sarcoma, More than Just a Chloroma: A Review of Clinical Presentations, Significance, and Biology. Cancers 2023, 15, 1443. [Google Scholar] [CrossRef] [PubMed]
- de Cap, M.R.; Chen, W. Myeloid sarcoma: An overview. Semin. Diagn. Pathol. 2023, 40, 129–139. [Google Scholar] [CrossRef]
- Patkowska, E.; Krzywdzinska, A.; Solarska, I.; Wojtas, M.; Prochorec-Sobieszek, M. Diagnostic Approaches in Myeloid Sarcoma. Curr. Issues Mol. Biol. 2025, 47, 111. [Google Scholar] [CrossRef]
- Stölzel, F.; Lüer, T.; Löck, S.; Parmentier, S.; Kuithan, F.; Kramer, M.; Alakel, N.S.; Sockel, K.; Taube, F.; Middeke, J.M.; et al. The prevalence of extramedullary acute myeloid leukemia detected by 18FDG-PET/CT: Final results from the prospective PETAML trial. Haematologica 2020, 105, 1552–1558. [Google Scholar] [CrossRef]
- Burger, J.A.; Bürkle, A. The CXCR4 chemokine receptor in acute and chronic leukaemia: A marrow homing receptor and potential therapeutic target. Br. J. Haematol. 2007, 137, 288–296. [Google Scholar] [CrossRef]
- Solh, M.; DeFor, T.E.; Weisdorf, D.J.; Kaufman, D.S. Extramedullary relapse of acute myelogenous leukemia after allogeneic hematopoietic stem cell transplantation: Better prognosis than systemic relapse. Biol. Blood Marrow Transplant. 2012, 18, 106–112. [Google Scholar] [CrossRef]
- Kewan, T.; Bahaj, W.S.; Gurnari, C.; Ogbue, O.D.; Mukherjee, S.; Advani, A.; Cook, J.R.; Rogers, H.J.; Carraway, H.E.; Balasubramanian, S.K.; et al. Clinical and molecular characteristics of extramedullary acute myeloid leukemias. Leukemia 2024, 38, 2032–2036. [Google Scholar] [CrossRef]
- Covidence-Better Systematic Review Management. Available online: www.covidence.org (accessed on 9 October 2024).
- Balduzzi, S.; Rücker, G.; Schwarzer, G. How to perform a meta-analysis with R: A practical tutorial. Evid. Based Ment. Health 2019, 22, 153–160. [Google Scholar] [CrossRef]
- McGrath, S.; Zhao, X.; Ozturk, O.; Katzenschlager, S.; Steele, R.; Benedetti, A. Metamedian: An R package for meta-analyzing studies reporting medians. Res. Synth. Methods 2024, 15, 332–346. [Google Scholar] [CrossRef]
- Egger, M.; Davey Smith, G.; Schneider, M.; Minder, C. Bias in meta-analysis detected by a simple, graphical test. BMJ 1997, 315, 629–634. [Google Scholar] [CrossRef]
- Abbas, H.A.; Reville, P.K.; Geppner, A.; Rausch, C.R.; Pemmaraju, N.; Ohanian, M.; Sasaki, K.; Borthakur, G.; Daver, N.; DiNardo, C.; et al. Clinical and molecular characterization of myeloid sarcoma without medullary leukemia. Leuk. Lymphoma 2021, 62, 3402–3410. [Google Scholar] [CrossRef]
- Al-Khateeb, H.; Badheeb, A.; Haddad, H.; Marei, L.; Abbasi, S. Myeloid sarcoma: Clinicopathologic, cytogenetic, and outcome analysis of 21 adult patients. Leuk. Res. Treat. 2011, 2011, 523168. [Google Scholar] [CrossRef] [PubMed]
- Alexiev, B.A.; Wang, W.; Ning, Y.; Chumsri, S.; Gojo, I.; Rodgers, W.H.; Stass, S.A.; Zhao, X.F. Myeloid sarcomas: A histologic, immunohistochemical, and cytogenetic study. Diagn. Pathol. 2007, 2, 42. [Google Scholar] [CrossRef]
- Alhashim, N.; Aljurf, M.; Hassanein, M.; Chaudhri, N.; Hashmi, S.; El-Gohary, G.; Alsharif, F.; Alsermani, M.; Alhumaid, M.; Beihany, A.A.; et al. Extramedullary relapses after allogeneic stem cell transplantation for acute myeloid leukemia: Clinical characteristics, incidence, risk factors and outcomes. Bone Marrow Transplant. 2018, 53, 838–843. [Google Scholar] [CrossRef]
- Anekpuritanang, T.; Klairmont, M.M.; Gradowski, J.; Hagiwara, K.; Bailey, N.G.; Chandra, P.; Liu, Y.; Mulder, H.L.; Easton, J.; Zhang, J.; et al. In a multi-institutional cohort of myeloid sarcomas, NFE2 mutation prevalence is lower than previously reported. Blood Adv. 2021, 5, 5057–5059. [Google Scholar] [CrossRef] [PubMed]
- Ansari-Lari, M.A.; Yang, C.F.; Tinawi-Aljundi, R.; Cooper, L.; Long, P.; Allan, R.H.; Borowitz, M.J.; Berg, K.D.; Murphy, K.M. FLT3 mutations in myeloid sarcoma. Br. J. Haematol. 2004, 126, 785–791. [Google Scholar] [CrossRef]
- Antic, D.; Elezovic, I.; Milic, N.; Suvajdzic, N.; Vidovic, A.; Perunicic, M.; Djunic, I.; Mitrovic, M.; Tomin, D. Is there a “gold” standard treatment for patients with isolated myeloid sarcoma? Biomed. Pharmacother. 2013, 67, 72–77. [Google Scholar] [CrossRef]
- Avni, B.; Rund, D.; Levin, M.; Grisariu, S.; Ben-Yehuda, D.; Bar-Cohen, S.; Paltiel, O. Clinical implications of acute myeloid leukemia presenting as myeloid sarcoma. Hematol. Oncol. 2012, 30, 34–40. [Google Scholar] [CrossRef] [PubMed]
- Bakst, R.; Wolden, S.; Yahalom, J. Radiation therapy for chloroma (granulocytic sarcoma). Int. J. Radiat. Oncol. Biol. Phys. 2012, 82, 1816–1822. [Google Scholar] [CrossRef]
- Ball, S.; Knepper, T.C.; Deutsch, Y.E.; Samra, W.; Watts, J.M.; Bradley, T.J.; Chan, O.; Hussaini, M.O.; Zhang, L.; Sweet, K.L.; et al. Molecular annotation of extramedullary acute myeloid leukemia identifies high prevalence of targetable mutations. Cancer 2022, 128, 3880–3887. [Google Scholar] [CrossRef] [PubMed]
- Begna, K.H.; Kittur, J.; Yui, J.; Gangat, N.; Patnaik, M.M.; Al-Kali, A.; Elliott, M.A.; Hogan, W.J.; Litzow, M.R.; Hook, C.C.; et al. De novo isolated myeloid sarcoma: Comparative analysis of survival in 19 consecutive cases. Br. J. Haematol. 2021, 195, 413–416. [Google Scholar] [CrossRef]
- Belhadj, M.; Burroni, B.; Kosmider, O.; Willems, L.; Temple, M.; Bertoli, S.; Orvain, C.; Dumas, P.Y.; Berthon, C.; Gabellier, L.; et al. Clinico-biological features, treatment and prognosis of primary myeloid sarcoma: A French retrospective multi-centric observational study. Br. J. Haematol. 2023, 202, e50–e53. [Google Scholar] [CrossRef]
- Bianchi, S.; Capria, S.; Trisolini, S.M.; Crisanti, E.; De Propris, M.S.; Diverio, D.; Moleti, M.L.; Foà, R.; Testi, A.M. Myeloid Sarcoma: Diagnostic and Treatment Tools from a Monocentric Retrospective Experience. Acta Haematol. 2022, 145, 84–88. [Google Scholar] [CrossRef]
- Bourlon, C.; Lipton, J.H.; Deotare, U.; Gupta, V.; Kim, D.D.; Kuruvilla, J.; Viswabandya, A.; Thyagu, S.; Messner, H.A.; Michelis, F.V. Extramedullary disease at diagnosis of AML does not influence outcome of patients undergoing allogeneic hematopoietic cell transplant in CR1. Eur. J. Haematol. 2017, 99, 234–239. [Google Scholar] [CrossRef]
- Breccia, M.; Mandelli, F.; Petti, M.C.; D’Andrea, M.; Pescarmona, E.; Pileri, S.A.; Carmosino, I.; Russo, E.; De Fabritiis, P.; Alimena, G. Clinico-pathological characteristics of myeloid sarcoma at diagnosis and during follow-up: Report of 12 cases from a single institution. Leuk. Res. 2004, 28, 1165–1169. [Google Scholar] [CrossRef]
- Chen, W.Y.; Wang, C.W.; Chang, C.H.; Liu, H.H.; Lan, K.H.; Tang, J.L.; Tien, H.F.; Kuo, S.H.; Cheng, A.L. Clinicopathologic features and responses to radiotherapy of myeloid sarcoma. Radiat. Oncol. 2013, 8, 245. [Google Scholar] [CrossRef] [PubMed]
- Chevallier, P.; Labopin, M.; Cornelissen, J.; Socié, G.; Rocha, V.; Mohty, M. Allogeneic hematopoietic stem cell transplantation for isolated and leukemic myeloid sarcoma in adults: A report from the Acute Leukemia Working Party of the European group for Blood and Marrow Transplantation. Haematologica 2011, 96, 1391–1394. [Google Scholar] [CrossRef] [PubMed]
- Choi, M.; Jeon, Y.K.; Sun, C.H.; Yun, H.S.; Hong, J.; Shin, D.Y.; Kim, I.; Yoon, S.S.; Koh, Y. RTK-RAS pathway mutation is enriched in myeloid sarcoma. Blood Cancer J. 2018, 8, 43. [Google Scholar] [CrossRef]
- Claerhout, H.; Van Aelst, S.; Melis, C.; Tousseyn, T.; Gheysens, O.; Vandenberghe, P.; Dierickx, D.; Boeckx, N. Clinicopathological characteristics of de novo and secondary myeloid sarcoma: A monocentric retrospective study. Eur. J. Haematol. 2018, 100, 603–612. [Google Scholar] [CrossRef] [PubMed]
- Demir, D.; Hekimgil, M.; Karaca, E.; Ulusoy, Y.; Özdemir, H.H.; Saydam, G.; Durmaz, B.; Akın, H.; Çetingül, N.; Tombuloğlu, M.; et al. Clinicopathological characteristics, genetics and prognosis of patients with myeloid sarcoma: A single-center study. J. Clin. Pathol. 2023, 76, 244–251. [Google Scholar] [CrossRef]
- Eckardt, J.N.; Stölzel, F.; Kunadt, D.; Röllig, C.; Stasik, S.; Wagenführ, L.; Jöhrens, K.; Kuithan, F.; Krämer, A.; Scholl, S.; et al. Molecular profiling and clinical implications of patients with acute myeloid leukemia and extramedullary manifestations. J. Hematol. Oncol. 2022, 15, 60. [Google Scholar] [CrossRef]
- Engel, N.W.; Reinert, J.; Borchert, N.M.; Panagiota, V.; Gabdoulline, R.; Thol, F.; Heuser, M.; Fiedler, W. Newly diagnosed isolated myeloid sarcoma-paired NGS panel analysis of extramedullary tumor and bone marrow. Ann. Hematol. 2021, 100, 499–503. [Google Scholar] [CrossRef]
- Fianchi, L.; Quattrone, M.; Criscuolo, M.; Bellesi, S.; Dragonetti, G.; Maraglino, A.M.E.; Bonanni, M.; Chiusolo, P.; Sica, S.; Pagano, L. Extramedullary Involvement in Acute Myeloid Leukemia. A Single Center Ten Years’ Experience. Mediterr. J. Hematol. Infect. Dis. 2021, 13, e2021030. [Google Scholar] [CrossRef]
- Fraccaroli, A.; Vogt, D.; Rothmayer, M.; Spiekermann, K.; Pastore, F.; Tischer, J. Impact of extramedullary disease in AML patients undergoing sequential RIC for HLA-matched transplantation: Occurrence, risk factors, relapse patterns, and outcome. Ann. Hematol. 2023, 102, 2213–2223. [Google Scholar] [CrossRef]
- Frietsch, J.J.; Hunstig, F.; Wittke, C.; Junghanss, C.; Franiel, T.; Scholl, S.; Hochhaus, A.; Hilgendorf, I. Extra-medullary recurrence of myeloid leukemia as myeloid sarcoma after allogeneic stem cell transplantation: Impact of conditioning intensity. Bone Marrow Transplant. 2021, 56, 101–109. [Google Scholar] [CrossRef]
- Ganzel, C.; Manola, J.; Douer, D.; Rowe, J.M.; Fernandez, H.F.; Paietta, E.M.; Litzow, M.R.; Lee, J.W.; Luger, S.M.; Lazarus, H.M.; et al. Extramedullary Disease in Adult Acute Myeloid Leukemia Is Common but Lacks Independent Significance: Analysis of Patients in ECOG-ACRIN Cancer Research Group Trials, 1980-2008. J. Clin. Oncol. 2016, 34, 3544–3553. [Google Scholar] [CrossRef]
- Ge, L.; Ye, F.; Mao, X.; Chen, J.; Sun, A.; Zhu, X.; Qiu, H.; Jin, Z.; Miao, M.; Fu, C.; et al. Extramedullary relapse of acute leukemia after allogeneic hematopoietic stem cell transplantation: Different characteristics between acute myelogenous leukemia and acute lymphoblastic leukemia. Biol. Blood Marrow Transplant. 2014, 20, 1040–1047. [Google Scholar] [CrossRef]
- Goyal, G.; Bartley, A.C.; Patnaik, M.M.; Litzow, M.R.; Al-Kali, A.; Go, R.S. Clinical features and outcomes of extramedullary myeloid sarcoma in the United States: Analysis using a national data set. Blood Cancer J. 2017, 7, e592. [Google Scholar] [CrossRef]
- Goyal, S.D.; Zhang, M.J.; Wang, H.L.; Akpek, G.; Copelan, E.A.; Freytes, C.; Gale, R.P.; Hamadani, M.; Inamoto, Y.; Kamble, R.T.; et al. Allogeneic hematopoietic cell transplant for AML: No impact of pre-transplant extramedullary disease on outcome. Bone Marrow Transplant. 2015, 50, 1057–1062. [Google Scholar] [CrossRef]
- Greenland, N.Y.; Van Ziffle, J.A.; Liu, Y.C.; Qi, Z.; Prakash, S.; Wang, L. Genomic analysis in myeloid sarcoma and comparison with paired acute myeloid leukemia. Hum. Pathol. 2021, 108, 76–83. [Google Scholar] [CrossRef]
- Gunes, G.; Goker, H.; Demiroglu, H.; Malkan, U.Y.; Buyukasik, Y. Extramedullary relapses of acute leukemias after allogeneic hematopoietic stem cell transplantation: Clinical features, cumulative incidence, and risk factors. Bone Marrow Transplant. 2019, 54, 595–600. [Google Scholar] [CrossRef] [PubMed]
- Halahleh, K.; Alhalaseh, Y.; Al-Rimawi, D.; Da’na, W.; Alrabi, K.; Kamal, N.; Muradi, I.; Abdel-Razeq, H. Extramedullary acute myeloid leukemia (eAML): Retrospective single center cohort study on clinico-pathological, molecular analysis and survival outcomes. Ann. Med. Surg. 2021, 72, 102894. [Google Scholar] [CrossRef] [PubMed]
- Hall, M.D.; Chen, Y.J.; Schultheiss, T.E.; Pezner, R.D.; Stein, A.S.; Wong, J.Y. Treatment outcomes for patients with chloroma receiving radiation therapy. J. Med Imaging Radiat. Oncol. 2014, 58, 523–527. [Google Scholar] [CrossRef]
- Harris, A.C.; Kitko, C.L.; Couriel, D.R.; Braun, T.M.; Choi, S.W.; Magenau, J.; Mineishi, S.; Pawarode, A.; Yanik, G.; Levine, J.E. Extramedullary relapse of acute myeloid leukemia following allogeneic hematopoietic stem cell transplantation: Incidence, risk factors and outcomes. Haematologica 2013, 98, 179–184. [Google Scholar] [CrossRef]
- He, J.; Zhu, L.; Ye, X.; Li, L.; Zhu, J.; Zhang, J.; Xie, W.; Shi, J.; Zheng, W.; Wei, G.; et al. Clinical characteristics and prognosis of nonleukemic myeloid sarcoma. Am. J. Med Sci. 2014, 347, 434–438. [Google Scholar] [CrossRef]
- Huang, Q.; Reddi, D.; Chu, P.; Snyder, D.S.; Weisenburger, D.D. Clinical and pathologic analysis of extramedullary tumors after hematopoietic stem cell transplantation. Hum. Pathol. 2014, 45, 2404–2410. [Google Scholar] [CrossRef]
- Jian, X.; Cha, J.; Lin, Z.; Xie, S.; Huang, Y.; Lin, Y.; Zhao, H.; Xu, B.; Luo, Y. Real-world experience with venetoclax-based therapy for patients with myeloid sarcoma. Discov. Oncol. 2024, 15, 210. [Google Scholar] [CrossRef] [PubMed]
- Kanitthamniyom, C.; Wannaphut, C.; Pattanaprichakul, P.; Kungwankiattichi, S.; Owattanapanich, W. Organomegalies as a predictive indicator of leukemia cutis in patients with acute myeloid leukemia. PLoS ONE 2024, 19, e0297805. [Google Scholar] [CrossRef]
- Kashofer, K.; Gornicec, M.; Lind, K.; Caraffini, V.; Schauer, S.; Beham-Schmid, C.; Wölfler, A.; Hoefler, G.; Sill, H.; Zebisch, A. Detection of prognostically relevant mutations and translocations in myeloid sarcoma by next generation sequencing. Leuk. Lymphoma 2018, 59, 501–504. [Google Scholar] [CrossRef] [PubMed]
- Kaur, V.; Swami, A.; Alapat, D.; Abdallah, A.O.; Motwani, P.; Hutchins, L.F.; Jethava, Y. Clinical characteristics, molecular profile and outcomes of myeloid sarcoma: A single institution experience over 13 years. Hematology 2018, 23, 17–24. [Google Scholar] [CrossRef]
- Kawamoto, K.; Miyoshi, H.; Yoshida, N.; Takizawa, J.; Sone, H.; Ohshima, K. Clinicopathological, Cytogenetic, and Prognostic Analysis of 131 Myeloid Sarcoma Patients. Am. J. Surg. Pathol. 2016, 40, 1473–1483. [Google Scholar] [CrossRef] [PubMed]
- Kaygusuz, G.; Kankaya, D.; Ekinci, C.; Topçuoğlu, P.; Kuzu, I. Myeloid sarcomas: A clinicopathologic study of 20 cases. Turk. J. Haematol. 2015, 32, 35–42. [Google Scholar] [CrossRef]
- Kayser, S.; Sanber, K.; Marconi, G.; Mattei, A.; Luskin, M.R.; Kelkar, A.; Cerrano, M.; Kristensen, D.T.; Roug, A.S.; Sartor, C.; et al. Outcome of adult acute myeloid leukemia patients with extramedullary disease and treatment with venetoclax/hypomethylating agents. Haematologica 2025, 110, 378–384. [Google Scholar] [CrossRef]
- Kogut, N.; Tsai, N.C.; Thomas, S.H.; Palmer, J.; Paris, T.; Murata-Collins, J.; Forman, S.J. Extramedullary relapse following reduced intensity allogeneic hematopoietic cell transplant for adult acute myelogenous leukemia. Leuk. Lymphoma 2013, 54, 665–668. [Google Scholar] [CrossRef]
- Lan, T.Y.; Lin, D.T.; Tien, H.F.; Yang, R.S.; Chen, C.Y.; Wu, K. Prognostic factors of treatment outcomes in patients with granulocytic sarcoma. Acta Haematol. 2009, 122, 238–246. [Google Scholar] [CrossRef]
- Lazzarotto, D.; Candoni, A.; Filì, C.; Forghieri, F.; Pagano, L.; Busca, A.; Spinosa, G.; Zannier, M.E.; Simeone, E.; Isola, M.; et al. Clinical outcome of myeloid sarcoma in adult patients and effect of allogeneic stem cell transplantation. Results from a multicenter survey. Leuk. Res. 2017, 53, 74–81. [Google Scholar] [CrossRef]
- Liang, J.; Yang, L.; Yang, B.; Tian, Y.; Ren, J.; Yang, L. Clinical characteristics, treatment options, and prognosis of myeloid sarcoma: Analysis using the SEER database. Hematology 2023, 28, 2247898. [Google Scholar] [CrossRef]
- Lizardo-Thiebaud Maria, J.; Emilio, A.H.; Jesus, D.M.; Montante-Montes de Oca, D. The immutable relevance of myeloid sarcomas: Clinicopathological study of fourteen cases. Pathol. Res. Pract. 2024, 255, 155176. [Google Scholar] [CrossRef]
- Lontos, K.; Yabes, J.G.; Farah, R.J.; Boyiadzis, M. Impact of upfront chemotherapy on overall survival in isolated myeloid sarcoma. Leukemia 2021, 35, 1193–1196. [Google Scholar] [CrossRef]
- Meleveedu, K.S.; Chen, D.; Nadiminti, K.; Sidiqi, H.; Khan, S.; Alkhateeb, H.; Shah, M.V.; Patnaik, M.; Hogan, W.J.; Begna, K.; et al. PD-1/PD-L1 expression in extramedullary lesions of acute myeloid leukemia. Leuk. Lymphoma 2021, 62, 764–767. [Google Scholar] [CrossRef]
- Meyer, H.J.; Pönisch, W.; Schmidt, S.A.; Wienbeck, S.; Braulke, F.; Schramm, D.; Surov, A. Clinical and imaging features of myeloid sarcoma: A German multicenter study. BMC Cancer 2019, 19, 1150. [Google Scholar] [CrossRef]
- Mo, X.D.; Kong, J.; Zhao, T.; Xu, L.P.; Zhang, X.H.; Liu, D.H.; Wang, Y.; Chen, H.; Yan, C.H.; Chen, Y.H.; et al. Extramedullary relapse of acute leukemia after haploidentical hematopoietic stem cell transplantation: Incidence, risk factors, treatment, and clinical outcomes. Biol. Blood Marrow Transplant. 2014, 20, 2023–2028. [Google Scholar] [CrossRef]
- Movassaghian, M.; Brunner, A.M.; Blonquist, T.M.; Sadrzadeh, H.; Bhatia, A.; Perry, A.M.; Attar, E.C.; Amrein, P.C.; Ballen, K.K.; Neuberg, D.S.; et al. Presentation and outcomes among patients with isolated myeloid sarcoma: A Surveillance, Epidemiology, and End Results database analysis. Leuk. Lymphoma 2015, 56, 1698–1703. [Google Scholar] [CrossRef]
- Mundada, M.C.; Ahmed, F.; Kodandapani, S.; Gundimeda, S.; Boyella, P.; Patil, V.; Mallavarapu, K.; Rajappa, S. Myeloid sarcoma: A 7-year retrospective study from a tertiary cancer care center, illustrating the clinical, morphological, and immunohistochemical features. Asian J. Oncol. 2024, 10, 12. [Google Scholar] [CrossRef]
- Nagamine, M.; Miyoshi, H.; Kawamoto, K.; Takeuchi, M.; Yamada, K.; Yanagida, E.; Kohno, K.; Ohshima, K. Clinicopathological analysis of myeloid sarcoma with megakaryocytic differentiation. Pathology 2022, 54, 442–448. [Google Scholar] [CrossRef]
- Oertel, M.; Elsayad, K.; Haverkamp, U.; Stelljes, M.; Eich, H.T. Radiotherapy for extramedullary leukaemic manifestation (Chloroma). Strahlenther. Onkol. 2018, 194, 164–173. [Google Scholar] [CrossRef]
- Otoukesh, S.; Zhang, J.; Nakamura, R.; Stein, A.S.; Forman, S.J.; Marcucci, G.; Pullarkat, V.; Aldoss, I. The efficacy of venetoclax and hypomethylating agents in acute myeloid leukemia with extramedullary involvement. Leuk. Lymphoma 2020, 61, 2020–2023. [Google Scholar] [CrossRef]
- Park, S.S.; Yoon, J.H.; Kim, H.J.; Jeon, Y.W.; Lee, S.E.; Cho, B.S.; Eom, K.S.; Kim, Y.J.; Lee, S.; Min, C.K.; et al. Characteristics and Survival Outcome Analysis of Extramedullary Involvement in Adult Patients with t(8;21) Acute Myeloid Leukemia. Clin. Lymphoma Myeloma Leuk. 2017, 17, 38–45.e32. [Google Scholar] [CrossRef]
- Pastoret, C.; Houot, R.; Llamas-Gutierrez, F.; Boulland, M.L.; Marchand, T.; Tas, P.; Ly-Sunnaram, B.; Gandemer, V.; Lamy, T.; Roussel, M.; et al. Detection of clonal heterogeneity and targetable mutations in myeloid sarcoma by high-throughput sequencing. Leuk. Lymphoma 2017, 58, 1008–1012. [Google Scholar] [CrossRef]
- Patra, S.; Parikh, B.; Kaur, K. Myeloid Sarcoma: Evaluation of Histopathology, Immunoprofile and Cytogenetics. J. Clin. Diagn. Res. 2021, 15, EC10–EC14. [Google Scholar] [CrossRef]
- Paydas, S.; Zorludemir, S.; Ergin, M. Granulocytic sarcoma: 32 cases and review of the literature. Leuk. Lymphoma 2006, 47, 2527–2541. [Google Scholar] [CrossRef]
- Ramia de Cap, M.; Wu, L.P.; Hirt, C.; Pihan, G.A.; Patel, S.S.; Tam, W.; Bueso-Ramos, C.E.; Kanagal-Shamanna, R.; Raess, P.W.; Siddon, A.; et al. Myeloid sarcoma with NPM1 mutation may be clinically and genetically distinct from AML with NPM1 mutation: A study from the Bone Marrow Pathology Group. Leuk. Lymphoma 2023, 64, 972–980. [Google Scholar] [CrossRef]
- Sakellari, I.; Gavriilaki, E.; Batsis, I.; Mallouri, D.; Gavriilaki, M.; Apostolou, C.; Iskas, M.; Voutiadou, G.; Bouziana, S.; Bousiou, Z.; et al. Isolated Extramedullary Relapse as a Poor Predictor of Survival after Allogeneic Hematopoietic Cell Transplantation for Acute Leukemia. Biol. Blood Marrow Transplant. 2019, 25, 1756–1760. [Google Scholar] [CrossRef]
- Shan, M.; Lu, Y.; Yang, M.; Wang, P.; Lu, S.; Zhang, L.; Qiu, H.; Chen, S.; Xu, Y.; Zhang, X.; et al. Characteristics and transplant outcome of myeloid sarcoma: A single-institute study. Int. J. Hematol. 2021, 113, 682–692. [Google Scholar] [CrossRef]
- Shem-Tov, N.; Saraceni, F.; Danylesko, I.; Shouval, R.; Yerushalmi, R.; Nagler, A.; Shimoni, A. Isolated Extramedullary Relapse of Acute Leukemia after Allogeneic Stem Cell Transplantation: Different Kinetics and Better Prognosis than Systemic Relapse. Biol. Blood Marrow Transplant. 2017, 23, 1087–1094. [Google Scholar] [CrossRef]
- Shi, J.M.; Meng, X.J.; Luo, Y.; Tan, Y.M.; Zhu, X.L.; Zheng, G.F.; He, J.S.; Zheng, W.Y.; Xie, W.Z.; Li, L.; et al. Clinical characteristics and outcome of isolated extramedullary relapse in acute leukemia after allogeneic stem cell transplantation: A single-center analysis. Leuk. Res. 2013, 37, 372–377. [Google Scholar] [CrossRef]
- Shimizu, H.; Saitoh, T.; Tanaka, M.; Mori, T.; Sakura, T.; Kawai, N.; Kanda, Y.; Nakaseko, C.; Yano, S.; Fujita, H.; et al. Allogeneic hematopoietic stem cell transplantation for adult AML patients with granulocytic sarcoma. Leukemia 2012, 26, 2469–2473. [Google Scholar] [CrossRef]
- Singhal, R.L.; Monaco, S.E.; Pantanowitz, L. Cytopathology of myeloid sarcoma: A study of 16 cases. J. Am. Soc. Cytopathol. 2015, 4, 98–103. [Google Scholar] [CrossRef]
- Song, J.H.; Son, S.H.; Lee, J.H.; Chung, S.M.; Jang, H.S.; Choi, B.O. Defining the optimal dose of radiation in leukemic patients with extramedullary lesions. BMC Cancer 2011, 11, 428. [Google Scholar] [CrossRef]
- Sun, J.; Zhang, Y.-C.; Wei, J.; Xu, Y.-J.; Zhang, Y.; Li, Y.-H.; Wu, A.-Q.; Fan, L.; Zhu, Y.; Liu, F.-Q.; et al. Outcomes of allogeneic hematopoietic stem cell transplantation versus intensive chemotherapy in patients with myeloid sarcoma: A nationwide representative multicenter study. Bone Marrow Transplant. 2025, 60, 319–325. [Google Scholar] [CrossRef]
- Tsimberidou, A.M.; Kantarjian, H.M.; Wen, S.; Keating, M.J.; O’Brien, S.; Brandt, M.; Pierce, S.; Freireich, E.J.; Medeiros, L.J.; Estey, E. Myeloid sarcoma is associated with superior event-free survival and overall survival compared with acute myeloid leukemia. Cancer 2008, 113, 1370–1378. [Google Scholar] [CrossRef]
- Ullman, D.I.; Dorn, D.; Jones, J.A.; Fasciano, D.; Ping, Z.; Kanakis, C.; Koenig, R.G.; Salzman, D.; Peker, D. Clinicopathological and molecular characteristics of extramedullary acute myeloid leukaemia. Histopathology 2019, 75, 185–192. [Google Scholar] [CrossRef]
- Wang, H.Q.; Li, J. Clinicopathological features of myeloid sarcoma: Report of 39 cases and literature review. Pathol. Res. Pract. 2016, 212, 817–824. [Google Scholar] [CrossRef]
- Wang, X.; Xu, X.; Zhang, H.; Zhou, W.; Gong, D.; Zhu, C.; Zhou, D.; Chen, G. Allogeneic Hematopoietic Stem Cell Transplantation Can Improve Prognosis of Extramedullary Infiltration Positive t(8;21) Acute Myeloid Leukemia. Ann. Transplant. 2023, 28, e942197. [Google Scholar] [CrossRef]
- Werstein, B.; Dunlap, J.; Cascio, M.J.; Ohgami, R.S.; Fan, G.; Press, R.; Raess, P.W. Molecular Discordance between Myeloid Sarcomas and Concurrent Bone Marrows Occurs in Actionable Genes and Is Associated with Worse Overall Survival. J. Mol. Diagn. 2020, 22, 338–345. [Google Scholar] [CrossRef]
- Yamasaki, S.; Aoki, J.; Mori, J.; Mizuno, S.; Uchida, N.; Ohashi, K.; Fukuda, T.; Ikegame, K.; Eto, T.; Ogawa, Y.; et al. Better disease control before allogeneic stem cell transplantation is crucial to improve the outcomes of transplantation for acute myeloid leukemia patients with extramedullary disease. Bone Marrow Transplant. 2020, 55, 249–252. [Google Scholar] [CrossRef]
- Yang, Y.; Shu, Y.; Tang, Y.; Zhao, S.; Jia, Y.; Ji, J.; Ma, H.; Lin, T.; Zheng, K.; Xu, H.; et al. RNA sequencing of myeloid sarcoma, shed light on myeloid sarcoma stratification. Cancer Med. 2023, 12, 9156–9166. [Google Scholar] [CrossRef]
- Yu, W.J.; Sun, Y.Q.; Han, T.T.; Ye, P.P.; Zhang, X.H.; Xu, L.P.; Liu, K.Y.; Yan, C.H.; Huang, X.J.; Wang, Y. Haploidentical hematopoietic stem cell transplantation for patients with myeloid sarcoma: A single center retrospective study. Ann. Hematol. 2021, 100, 799–808. [Google Scholar] [CrossRef]
- Yuda, S.; Fuji, S.; Onishi, A.; Tanaka, T.; Inamoto, Y.; Kurosawa, S.; Kim, S.W.; Fukuda, T. Extramedullary Relapse of Acute Myelogenous Leukemia after Allogeneic Hematopoietic Stem Cell Transplantation. Biol. Blood Marrow Transplant. 2019, 25, 1152–1157. [Google Scholar] [CrossRef]
- Zhao, H.; Dong, Z.; Wan, D.; Cao, W.; Xing, H.; Liu, Z.; Fan, J.; Wang, H.; Lu, R.; Zhang, Y.; et al. Clinical characteristics, treatment, and prognosis of 118 cases of myeloid sarcoma. Sci. Rep. 2022, 12, 6752. [Google Scholar] [CrossRef]
- Bae, S.; Sa, S.; Park, S.; Cho, B.S.; Kim, H.J. Limited Efficacy of Venetoclax Combination Regimens in Acute Myeloid Leukemia with Extramedullary Relapse. Acta Haematol. 2024, 147, 352–359. [Google Scholar] [CrossRef]
- Collignon, C.; Hansen, T.; Hercus, C.; Ruzinova, M.B.; Guepin, G.R.; Bonmati, C.; Rubio, M.T.; Feugier, P.; Gaudfrin, M.; Sartelet, H.; et al. Genomic and Immunogenomic Profiling of Extramedullary Acute Myeloid Leukemia Reveals Actionable Clonal Branching and Frequent Immune Editing. bioRxiv 2025. bioRxiv:2025.04.18.649610. [Google Scholar] [CrossRef]
- Shimony, S.; Stahl, M.; Stone, R.M. Acute Myeloid Leukemia: 2025 Update on Diagnosis, Risk-Stratification, and Management. Am. J. Hematol. 2025, 100, 860–891. [Google Scholar] [CrossRef]
- Cho-Vega, J.H.; Medeiros, L.J.; Prieto, V.G.; Vega, F. Leukemia cutis. Am. J. Clin. Pathol. 2008, 129, 130–142. [Google Scholar] [CrossRef]
- Khoury, J.D.; Solary, E.; Abla, O.; Akkari, Y.; Alaggio, R.; Apperley, J.F.; Bejar, R.; Berti, E.; Busque, L.; Chan, J.K.C.; et al. The 5th edition of the World Health Organization Classification of Haematolymphoid Tumours: Myeloid and Histiocytic/Dendritic Neoplasms. Leukemia 2022, 36, 1703–1719. [Google Scholar] [CrossRef]
- Dhiman, S.; Dhillon, V.; Balasubramanian, S.K. Targeting Menin in Acute Myeloid Leukemia: Therapeutic Advances and Future Directions. Cancers 2024, 16, 3743. [Google Scholar] [CrossRef]
- Falini, B.; Lenze, D.; Hasserjian, R.; Coupland, S.; Jaehne, D.; Soupir, C.; Liso, A.; Martelli, M.P.; Bolli, N.; Bacci, F.; et al. Cytoplasmic mutated nucleophosmin (NPM) defines the molecular status of a significant fraction of myeloid sarcomas. Leukemia 2007, 21, 1566–1570. [Google Scholar] [CrossRef] [PubMed]
- Luskin, M.R.; Huen, A.O.; Brooks, S.A.; Stewart, C.; Watt, C.D.; Morrissette, J.J.; Lieberman, D.B.; Bagg, A.; Rosenbach, M.; Perl, A.E. NPM1 mutation is associated with leukemia cutis in acute myeloid leukemia with monocytic features. Haematologica 2015, 100, e412–e414. [Google Scholar] [CrossRef]
- Santini, V.; Stahl, M.; Sallman, D.A. TP53 Mutations in Acute Leukemias and Myelodysplastic Syndromes: Insights and Treatment Updates. Am. Soc. Clin. Oncol. Educ. Book 2024, 44, e432650. [Google Scholar] [CrossRef] [PubMed]
- Kayser, S.; Levis, M.J. The clinical impact of the molecular landscape of acute myeloid leukemia. Haematologica 2023, 108, 308–320. [Google Scholar] [CrossRef] [PubMed]
- Nadiminti, K.V.G.; Sahasrabudhe, K.D.; Liu, H. Menin inhibitors for the treatment of acute myeloid leukemia: Challenges and opportunities ahead. J. Hematol. Oncol. 2024, 17, 113. [Google Scholar] [CrossRef]
- Yoshihara, S.; Ando, T.; Ogawa, H. Extramedullary relapse of acute myeloid leukemia after allogeneic hematopoietic stem cell transplantation: An easily overlooked but significant pattern of relapse. Biol. Blood Marrow Transplant. 2012, 18, 1800–1807. [Google Scholar] [CrossRef]
- Lee, J.H.; Choi, S.J.; Lee, J.H.; Seol, M.; Lee, Y.S.; Ryu, S.G.; Park, C.J.; Chi, H.S.; Lee, M.S.; Yun, S.; et al. Anti-leukemic effect of graft-versus-host disease on bone marrow and extramedullary relapses in acute leukemia. Haematologica 2005, 90, 1380–1388. [Google Scholar]
- Stölzel, F.; Hackmann, K.; Kuithan, F.; Mohr, B.; Füssel, M.; Oelschlägel, U.; Thiede, C.; Röllig, C.; Platzbecker, U.; Schetelig, J.; et al. Clonal Evolution Including Partial Loss of Human Leukocyte Antigen Genes Favoring Extramedullary Acute Myeloid Leukemia Relapse After Matched Related Allogeneic Hematopoietic Stem Cell Transplantation. Transplantation 2012, 93, 744–749. [Google Scholar] [CrossRef] [PubMed]
- Untaaveesup, S.; Trithiphen, S.; Kulchutisin, K.; Rungjirajittranon, T.; Leelakanok, N.; Panyoy, S.; Kaokunakorn, T.; Owattanapanich, W. Genetic alterations in myeloid sarcoma among acute myeloid leukemia patients: Insights from 37 cohort studies and a meta-analysis. Front. Oncol. 2024, 14, 1325431. [Google Scholar] [CrossRef] [PubMed]
- Lin, Y.; Liu, P.; Zhuang, Q.; Deng, H.; Liu, X.; Wang, Y.; Tong, H.; Liu, A.; Sun, J. Prognostic impact of extramedullary disease in acute myeloid leukemia: A meta-analysis. Int. J. Cancer 2025, 157, 2334–2342. [Google Scholar] [CrossRef] [PubMed]
- Page, M.J.; McKenzie, J.E.; Bossuyt, P.M.; Boutron, I.; Hoffmann, T.C.; Mulrow, C.D.; Shamseer, L.; Tetzlaff, J.M.; Akl, E.A.; Brennan, S.E.; et al. The PRISMA 2020 statement: An updated guideline for reporting systematic reviews. BMJ 2021, 372, n71. [Google Scholar] [CrossRef]





| Parameter | Studies (n) | Patients (n) | Events (n) | Proportion (%, 95% CI) | Heterogeneity, I2 (%) | p-Value | |
|---|---|---|---|---|---|---|---|
| Diagnosis | Isolated MS | 70 | 6945 | 2219 | 27 (15–40) | 99 | **** |
| Concurrent MS | 70 | 6945 | 4408 | 61(47–75) | 99 | **** | |
| Secondary MS | 40 | 3403 | 703 | 28 (19–37) | 96 | *** | |
| Abnormal Karyotype | 37 | 1411 | 719 | 53 (45–61) | 86 | *** | |
| ELN Risk | Favorable | 15 | 1230 | 163 | 14 (10–19) | 68 | *** |
| Intermediate | 15 | 1230 | 741 | 52 (44–60) | 81 | *** | |
| High-Risk | 15 | 1230 | 326 | 30 (23–38) | 79 | *** | |
| Treatment | Chemotherapy | 43 | 3495 | 2610 | 87(80–93) | 96 | *** |
| Radiotherapy | 32 | 2510 | 599 | 29 (21–38) | 95 | *** | |
| Surgery | 21 | 1855 | 368 | 16 (9–25) | 94 | *** | |
| HSCT | 45 | 4720 | 2367 | 41 (24–60) | 99 | *** | |
| Mutation prevalence | DNMT3AMT | 13 | 289 | 41 | 10 (5–17) | 53 | * |
| TET2MT | 13 | 290 | 36 | 11 (7–15) | 0 | ns | |
| ASXL1MT | 13 | 290 | 28 | 7 (3–12) | 28 | ns | |
| NPM1MT | 13 | 290 | 87 | 25 (7–48) | 94 | *** | |
| FLT3MT | 13 | 277 | 64 | 20 (10–31) | 74 | *** | |
| NRASMT | 13 | 289 | 42 | 12 (6–19) | 56 | ** | |
| IDH1MT | 13 | 290 | 17 | 4 (1–7) | 0 | ns | |
| IDH2MT | 13 | 290 | 27 | 7(4–11) | 0 | ns | |
| TP53MT | 13 | 289 | 23 | 6 (2–11) | 39 | ns | |
| RUNX1MT | 13 | 289 | 19 | 4 (2–8) | 15 | ns | |
| Parameter | Studies (n) | Patients (n) | Events (n) | Proportion (95% CI) * | Heterogeneity, I2 (%) | p-Value | |
|---|---|---|---|---|---|---|---|
| Male Gender | 4 | 89 | 53 | 60 (49–70) | 0 | ns | |
| Skin/Soft Tissue Localization | 4 | 89 | 32 | 44 (20–68) | 78 | ** | |
| Diagnosis | Isolated | 4 | 89 | 37 | 52 (23–80) | 85 | ** |
| Secondary | 4 | 89 | 57 | 70 (46–90) | 77 | ** | |
| Normal Karyotype | 4 | 82 | 24 | 29 (12–48) | 63 | *** | |
| ELN Risk | Favorable | 4 | 85 | 14 | 16 (5–31) | 53 | ns |
| Intermediate | 4 | 85 | 29 | 32 (22–43) | 0 | ns | |
| High-Risk | 4 | 85 | 42 | 31 (21–42) | 67 | ** | |
| Treatment | VEN + DEC | 4 | 89 | 30 | 38 (3–82) | 94 | *** |
| VEN + AZA | 4 | 89 | 52 | 40 (4–85) | 94 | *** | |
| Radiotherapy | 3 | 43 | 15 | 37 (10–69) | 76 | * | |
| Surgery | 4 | 89 | 6 | 6 (0–22) | 70 | * | |
| Prior HSCT | 4 | 89 | 30 | 38 (17–61) | 75 | ** | |
| Response | CR/CRi | 4 | 89 | 39 | 44 (33–55) | 0 | ns |
| PR | 4 | 89 | 9 | 8 (1–19) | 43 | ns | |
| No Response | 4 | 89 | 41 | 46 (31–61) | 44 | ns | |
| Parameter | Studies (n) | Patients (n) | Events (n) | Proportion (95% CI) * | Heterogeneity, I2 (%) | p-Value |
|---|---|---|---|---|---|---|
| Isolated EMR | 11 | 326 | 130 | 46 (25–67) | 93 | *** |
| EMR + BMR | 11 | 326 | 60 | 16 (6–29) | 86 | *** |
| Acute GVHD | 11 | 327 | 86 | 29 (16–44) | 87 | *** |
| Chronic GVHD | 11 | 327 | 99 | 32 (18–48) | 88 | *** |
Disclaimer/Publisher’s Note: The statements, opinions and data contained in all publications are solely those of the individual author(s) and contributor(s) and not of MDPI and/or the editor(s). MDPI and/or the editor(s) disclaim responsibility for any injury to people or property resulting from any ideas, methods, instructions or products referred to in the content. |
© 2025 by the authors. Licensee MDPI, Basel, Switzerland. This article is an open access article distributed under the terms and conditions of the Creative Commons Attribution (CC BY) license (https://creativecommons.org/licenses/by/4.0/).
Share and Cite
Padmanabhan, D.S.; Aguilar, J.J.; Nanja Reddy, S.; Shukla, A.; Dhillon, V.; Chohan, S.; Rajavel, A.; Alhaddad, R.; Hu, E.; Liyanage, J.S.S.; et al. Clinical and Molecular Characterization of Myeloid Sarcoma: A Systematic Review and Meta-Analysis. Cancers 2025, 17, 3975. https://doi.org/10.3390/cancers17243975
Padmanabhan DS, Aguilar JJ, Nanja Reddy S, Shukla A, Dhillon V, Chohan S, Rajavel A, Alhaddad R, Hu E, Liyanage JSS, et al. Clinical and Molecular Characterization of Myeloid Sarcoma: A Systematic Review and Meta-Analysis. Cancers. 2025; 17(24):3975. https://doi.org/10.3390/cancers17243975
Chicago/Turabian StylePadmanabhan, Dakshin Sitaram, Jeff Justin Aguilar, Sushmitha Nanja Reddy, Asmita Shukla, Vikram Dhillon, Sikander Chohan, Anisha Rajavel, Razan Alhaddad, Ella Hu, Janaka S. S. Liyanage, and et al. 2025. "Clinical and Molecular Characterization of Myeloid Sarcoma: A Systematic Review and Meta-Analysis" Cancers 17, no. 24: 3975. https://doi.org/10.3390/cancers17243975
APA StylePadmanabhan, D. S., Aguilar, J. J., Nanja Reddy, S., Shukla, A., Dhillon, V., Chohan, S., Rajavel, A., Alhaddad, R., Hu, E., Liyanage, J. S. S., Yang, J., & Balasubramanian, S. K. (2025). Clinical and Molecular Characterization of Myeloid Sarcoma: A Systematic Review and Meta-Analysis. Cancers, 17(24), 3975. https://doi.org/10.3390/cancers17243975

