Sign in to use this feature.

Years

Between: -

Subjects

remove_circle_outline
remove_circle_outline
remove_circle_outline
remove_circle_outline
remove_circle_outline
remove_circle_outline
remove_circle_outline
remove_circle_outline
remove_circle_outline

Journals

remove_circle_outline
remove_circle_outline
remove_circle_outline
remove_circle_outline
remove_circle_outline
remove_circle_outline
remove_circle_outline
remove_circle_outline
remove_circle_outline

Article Types

Countries / Regions

remove_circle_outline
remove_circle_outline
remove_circle_outline
remove_circle_outline
remove_circle_outline

Search Results (890)

Search Parameters:
Keywords = Weighted Correlation Network Analysis

Order results
Result details
Results per page
Select all
Export citation of selected articles as:
16 pages, 3852 KB  
Article
Integrated Transcriptomic and Machine Learning Analysis Reveals Immune-Related Regulatory Networks in Anti-NMDAR Encephalitis
by Kechi Fang, Xinming Li and Jing Wang
Int. J. Mol. Sci. 2026, 27(2), 1044; https://doi.org/10.3390/ijms27021044 - 21 Jan 2026
Abstract
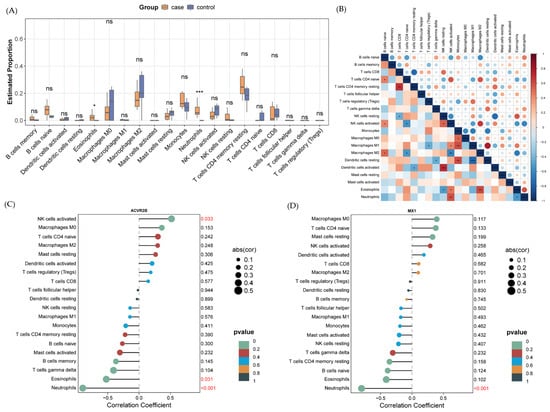
Anti-N-methyl-D-aspartate receptor (anti-NMDAR) encephalitis is an immune-mediated neurological disorder driven by dysregulated neuroimmune interactions, yet the molecular architecture linking tumor-associated immune activation, peripheral immunity, and neuronal dysfunction remains insufficiently understood. In this study, we established an integrative computational framework that combines multi-tissue transcriptomic [...] Read more.
Anti-N-methyl-D-aspartate receptor (anti-NMDAR) encephalitis is an immune-mediated neurological disorder driven by dysregulated neuroimmune interactions, yet the molecular architecture linking tumor-associated immune activation, peripheral immunity, and neuronal dysfunction remains insufficiently understood. In this study, we established an integrative computational framework that combines multi-tissue transcriptomic profiling, weighted gene co-expression network analysis, immune deconvolution, and machine learning-based feature prioritization to systematically characterize the regulatory landscape of the disease. Joint analysis of three independent GEO datasets spanning ovarian teratoma tissue and peripheral blood transcriptomes identified 2001 consistently dysregulated mRNAs, defining a shared tumor–immune–neural transcriptional axis. Across multiple feature selection algorithms, ACVR2B and MX1 were reproducibly prioritized as immune-associated candidate genes and were consistently downregulated in anti-NMDAR encephalitis samples, showing negative correlations with neutrophil infiltration. Reconstruction of an integrated mRNA-miRNA-lncRNA regulatory network further highlighted a putative core axis (ENSG00000262580–hsa-miR-22-3p–ACVR2B), proposed as a hypothesis-generating regulatory module linking non-coding RNA regulation to immune-neuronal signaling. Pathway and immune profiling analyses demonstrated convergence of canonical immune signaling pathways, including JAK-STAT and PI3K-Akt, with neuronal communication modules, accompanied by enhanced innate immune signatures. Although limited by reliance on public datasets and small sample size, these findings delineate a systems-level neuroimmune regulatory program in anti-NMDAR encephalitis and provide a scalable, network-based multi-omics framework for investigating immune-mediated neurological and autoimmune disorders and for guiding future experimental validation. Full article
(This article belongs to the Section Molecular Informatics)
Show Figures

Figure 1

18 pages, 6891 KB  
Article
Single-Nucleus Transcriptional Profiling Revealed Cell Diversity and Albino Mutation Mechanism in the Skin of Channa argus
by Lu Zhang, Jian Zhou, Qiang Li, Hongyu Ke, Zhipeng Huang, Zhongmeng Zhao, Han Zhao, Chengyan Mou, Wei Fan and Yuanliang Duan
Int. J. Mol. Sci. 2026, 27(2), 1023; https://doi.org/10.3390/ijms27021023 - 20 Jan 2026
Abstract
Body color is the most prominent phenotypic trait in animals. To investigate the molecular regulatory mechanisms underlying skin pigmentation and body color in Channa argus, single-nucleus RNA sequencing technology was employed to analyze cell diversity and functional changes in the skin of [...] Read more.
Body color is the most prominent phenotypic trait in animals. To investigate the molecular regulatory mechanisms underlying skin pigmentation and body color in Channa argus, single-nucleus RNA sequencing technology was employed to analyze cell diversity and functional changes in the skin of normal and albino C. argus. Three pigment-related cell types, seven immune-related cell types, and nine other skin-related structural and functional cell types were identified. The skin of albino C. argus, which appears white to the naked eye, contains numerous melanocytes and iridophores with reflective silver properties. Compared to normal C. argus, melanocytes in albino individuals contained fewer melanin granules, while iridophores exhibited increased chromogenic substances. Melanocyte-specific genes—kitlg, myo5a, and scarb1—were significantly downregulated in albino melanocytes (p < 0.05). Conversely, iridophore-specific genes alk, pnp, and gpnmb were significantly upregulated in albino skin, whereas mlph was significantly downregulated (p < 0.05). Weighted gene co-expression network analysis revealed that scarb1 was associated with the melanocyte module, alk was identified as a core gene, and pnp was linked to the iridophore module. Functionally, scarb1 is involved in pigment transport, pnp in purine synthesis, and alk is essential for iridophore development. Therefore, scarb1, pnp, and alk may be correlated to albinism in C. argus. Overall, this study constructed a single-cell transcriptional atlas of C. argus skin, providing valuable reference data for further research into the regulatory mechanisms governing body color formation and maintenance in this species. Full article
(This article belongs to the Topic Single-Cell Technologies: From Research to Application)
Show Figures

Figure 1

25 pages, 3649 KB  
Article
Identification of Tumor- and Immunosuppression-Driven Glioblastoma Subtypes Characterized by Clinical Prognosis and Therapeutic Targets
by Pei Zhang, Dan Liu, Xiaoyu Liu, Shuai Fan, Yuxin Chen, Tonghui Yu and Lei Dong
Curr. Issues Mol. Biol. 2026, 48(1), 103; https://doi.org/10.3390/cimb48010103 - 19 Jan 2026
Viewed by 44
Abstract
Glioblastoma multiforme (GBM) is the most aggressive primary brain cancer (with a median survival time of 14.5 months), characterized by heterogeneity. Identifying prognostic molecular subtypes could provide a deeper exposition of GBM biology with potential therapeutic implications. In this study, we classified GBM [...] Read more.
Glioblastoma multiforme (GBM) is the most aggressive primary brain cancer (with a median survival time of 14.5 months), characterized by heterogeneity. Identifying prognostic molecular subtypes could provide a deeper exposition of GBM biology with potential therapeutic implications. In this study, we classified GBM into two prognostic subtypes, C1-GBM (n = 57; OS: 313 days) and C2-GBM (n = 109; OS: 452 days), using pathway-based signatures derived from RNA-seq data. Unsupervised consensus clustering revealed that only binary classification (cluster number, CN = 2; mean cluster consensus score = 0.84) demonstrated statistically prognostic differences. We characterized C1 and C2 based on oncogenic pathway and immune signatures. Specifically, C1-GBM was categorized as an immune-infiltrated “hot” tumor, with high infiltration of immune cells, particularly macrophages and CD4+ T cells, while C2-GBM as an “inherent driving” subtype, showing elevated activity in G2/M checkpoint genes. To predict the C1 or C2 classification and explore therapeutic interventions, we developed a neural network model. By using Weighted Correlation Network Analysis (WGCNA), we obtained the gene co-expression module based on both gene expression pattern and distribution among patients in TCGA dataset (n = 166) and identified nine hub genes as potentially prognostic biomarkers for the neural network. The model showed strong accuracy in predicting C1/C2 classification and prognosis, validated by the external CGGA-GBM dataset (n = 85). Based on the classification of the BP neural network model, we constructed a Cox nomogram prognostic prediction model for the TCGA-GBM dataset. We predicted potential therapeutic small molecular drugs by targeting subtype-specific oncogenic pathways and validated drug sensitivity (C1-GBM: Methotrexate and Cisplatin; C2-GBM: Cytarabine) by assessing IC50 values against GBM cell lines (divided into C1/C2 subtypes based on the nine hub genes) from the Genomics of Drug Sensitivity in Cancer database. This study introduces a pathway-based prognostic molecular classification of GBM with “hot” (C1-GBM) and “inherent driving” (C2-GBM) tumor subtypes, providing a prediction model based on hub biomarkers and potential therapeutic targets for treatments. Full article
(This article belongs to the Special Issue Advanced Research in Glioblastoma and Neuroblastoma)
Show Figures

Graphical abstract

21 pages, 5686 KB  
Article
Analysis of Spatiotemporal Characteristics of Lightning Activity in the Beijing-Tianjin-Hebei Region Based on a Comparison of FY-4A LMI and ADTD Data
by Yahui Wang, Qiming Ma, Jiajun Song, Fang Xiao, Yimin Huang, Xiao Zhou, Xiaoyang Meng, Jiaquan Wang and Shangbo Yuan
Atmosphere 2026, 17(1), 96; https://doi.org/10.3390/atmos17010096 - 16 Jan 2026
Viewed by 165
Abstract
Accurate lightning data are critical for disaster warning and climate research. This study systematically compares the Fengyun-4A Lightning Mapping Imager (FY-4A LMI) satellite and the Advanced Time-of-arrival and Direction (ADTD) lightning location network in the Beijing-Tianjin-Hebei (BTH) region (April–August, 2020–2023) using coefficient of [...] Read more.
Accurate lightning data are critical for disaster warning and climate research. This study systematically compares the Fengyun-4A Lightning Mapping Imager (FY-4A LMI) satellite and the Advanced Time-of-arrival and Direction (ADTD) lightning location network in the Beijing-Tianjin-Hebei (BTH) region (April–August, 2020–2023) using coefficient of variation (CV) analysis, Welch’s independent samples t-test, Pearson correlation analysis, and inverse distance weighting (IDW) interpolation. Key results: (1) A significant systematic discrepancy exists between the two datasets, with an annual mean ratio of 0.0636 (t = −5.1758, p < 0.01); FY-4A LMI shows higher observational stability (CV = 5.46%), while ADTD excels in capturing intense lightning events (CV = 28.01%). (2) Both datasets exhibit a consistent unimodal monthly pattern peaking in July (moderately strong positive correlation, r = 0.7354, p < 0.01) but differ distinctly in diurnal distribution. (3) High-density lightning areas of both datasets concentrate south of the Yanshan Mountains and east of the Taihang Mountains, shaped by topography and water vapor transport. This study reveals the three-factor (climatic background, topographic forcing, technical characteristics) coupled regulatory mechanism of data discrepancies and highlights the complementarity of the two datasets, providing a solid scientific basis for satellite-ground data fusion and regional lightning disaster defense. Full article
(This article belongs to the Section Atmospheric Techniques, Instruments, and Modeling)
Show Figures

Figure 1

33 pages, 3950 KB  
Article
Effects of Red Kojic Rice Supplementation on Growth, Immunity, Antioxidant Capacity, and Intestinal Health of Litopenaeus vannamei Fed a Diet with Fish Meal Replacement by Soybean Meal
by Qianping Huang, Hongkai Ye, Zhanzhan Wang, Bo Liu, Min Yang, Xiaobin Chen, Shengli Liu and Chuanpeng Zhou
Fishes 2026, 11(1), 58; https://doi.org/10.3390/fishes11010058 - 16 Jan 2026
Viewed by 101
Abstract
This study aimed to investigate the effects of adding Red kojic rice (RKR) on the growth performance, digestive enzyme activity, non-specific immunity, antioxidant capacity, and intestinal health of Litopenaeus vannamei fed a diet with fishmeal replacement by soybean meal. Shrimps (initial mean weight [...] Read more.
This study aimed to investigate the effects of adding Red kojic rice (RKR) on the growth performance, digestive enzyme activity, non-specific immunity, antioxidant capacity, and intestinal health of Litopenaeus vannamei fed a diet with fishmeal replacement by soybean meal. Shrimps (initial mean weight = 1.88 ± 0.03 g) were fed six experimental diets for 8 weeks, including a normal fishmeal control group (FM), a soybean meal-replaced fishmeal group (H0), and four soybean meal-replaced fishmeal groups supplemented with 0.5%, 1%, 2%, and 4% RKR, respectively, which are designated as H1, H2, H3, and H4, respectively. Each group had three replicates, with 30 shrimp per replicate. The results showed that the final average weight (FWG), weight gain rate (WG), and specific growth rate (SGR) of H2 group were significantly higher than those of H0, H3, and H4 groups (p < 0.05). The feed conversion ratio (FCR) of H2 group was significantly lower than that of H0 and H4 groups (p < 0.05). In contrast to the H0 group, the blood ACP activity in the H2 group was significantly increased (p < 0.05). The blood lysozyme (LYZ) activity in H3 group was significantly higher than that in H1 group (p < 0.05), while the opposite was true for phenoloxidase (PO). The activities of trypsin and amylase in hepatopancreas of H3 group were significantly higher than those of H0 and H1 groups (p < 0.05). Compared with the FM group, the hepatopancreatic malondialdehyde (MDA) levels in H0, H3, and H4 groups were significantly increased (p < 0.05). Compared with the H0 group, the hepatopancreatic MDA levels in H1 and H2 groups were significantly decreased (p < 0.05). Analysis of gene expression levels in hepatopancreas revealed that antioxidant (gpx, sod, cat, gst, nrf2, trx, and ho-1), non-specific immune (tnf-α, il-1β, and ifn-γ), and digestive (trypsin and α-amylase) genes were suppressed in the H0 group but enhanced by RKR supplementation. Similar expression patterns of those genes were observed in the intestine. Microbial community analysis showed reduced diversity and altered composition in the H0 group, which were partially restored by RKR. Network analysis showed “small-world” property in microbial co-occurrence network. Metabolomic analysis revealed that among the differential metabolites, Bismurrayaquinone A and Harmol exhibit highly significant differences. Correlation analysis revealed that beneficial bacteria Rhodococcus_C and Oceanobacillus in H2 group exhibited higher richness and showed significant correlation. In conclusion, supplementation of 0.5–2% RKR promoted the growth performance, digestive enzyme activity, non-specific immunity, antioxidant capacity, and intestinal health of shrimp fed a diet with fishmeal replacement by soybean meal. The optimal RKR supplementing content is 1%. Full article
(This article belongs to the Section Nutrition and Feeding)
Show Figures

Graphical abstract

17 pages, 3529 KB  
Article
Study on Multimodal Sensor Fusion for Heart Rate Estimation Using BCG and PPG Signals
by Jisheng Xing, Xin Fang, Jing Bai, Luyao Cui, Feng Zhang and Yu Xu
Sensors 2026, 26(2), 548; https://doi.org/10.3390/s26020548 - 14 Jan 2026
Viewed by 167
Abstract
Continuous heart rate monitoring is crucial for early cardiovascular disease detection. To overcome the discomfort and limitations of ECG in home settings, we propose a multimodal temporal fusion network (MM-TFNet) that integrates ballistocardiography (BCG) and photoplethysmography (PPG) signals. The network extracts temporal features [...] Read more.
Continuous heart rate monitoring is crucial for early cardiovascular disease detection. To overcome the discomfort and limitations of ECG in home settings, we propose a multimodal temporal fusion network (MM-TFNet) that integrates ballistocardiography (BCG) and photoplethysmography (PPG) signals. The network extracts temporal features from BCG and PPG signals through temporal convolutional networks (TCNs) and bidirectional long short-term memory networks (BiLSTMs), respectively, achieving cross-modal dynamic fusion at the feature level. First, bimodal features are projected into a unified dimensional space through fully connected layers. Subsequently, a cross-modal attention weight matrix is constructed for adaptive learning of the complementary correlation between BCG mechanical vibration and PPG volumetric flow features. Combined with dynamic focusing on key heartbeat waveforms through multi-head self-attention (MHSA), the model’s robustness under dynamic activity states is significantly enhanced. Experimental validation using a publicly available BCG-PPG-ECG simultaneous acquisition dataset comprising 40 subjects demonstrates that the model achieves excellent performance with a mean absolute error (MAE) of 0.88 BPM in heart rate prediction tasks, outperforming current mainstream deep learning methods. This study provides theoretical foundations and engineering guidance for developing contactless, low-power, edge-deployable home health monitoring systems, demonstrating the broad application potential of multimodal fusion methods in complex physiological signal analysis. Full article
(This article belongs to the Section Biomedical Sensors)
Show Figures

Figure 1

13 pages, 1783 KB  
Article
Machine-Learning–Based Prediction of Biochemical Recurrence in Prostate Cancer Integrating Fatty-Acid Metabolism and Stemness
by Zao Dai, Ningrui Wang, Mengyao Liu, Zhenguo Wang and Guanyun Wei
Int. J. Mol. Sci. 2026, 27(2), 750; https://doi.org/10.3390/ijms27020750 - 12 Jan 2026
Viewed by 225
Abstract
Prostate cancer (PCa) is a common malignancy among men worldwide. After radical prostatectomy (RP) and radical radiotherapy (RT), patients may experience biochemical recurrence (BCR) of prostate cancer, indicating disease progression. Therefore, it is meaningful to predict and accurately assess the risk of BCR, [...] Read more.
Prostate cancer (PCa) is a common malignancy among men worldwide. After radical prostatectomy (RP) and radical radiotherapy (RT), patients may experience biochemical recurrence (BCR) of prostate cancer, indicating disease progression. Therefore, it is meaningful to predict and accurately assess the risk of BCR, and a machine-learning-based-model for BCR prediction in PCa based on fatty-acid metabolism and cancer-cell stemness was developed. A stemness prediction model and ssGSEA (single-sample gene set enrichment analysis) empirical cumulative distribution function algorithm were used to score the stemness scoring (mRNAsi) and fatty-acid metabolism of prostate-cancer samples, respectively, and further analysis showed that the two scores of the samples were positively correlated. Based on WGCNA (weighted correlation network analysis), we discovered modules significantly associated with both stemness and fatty-acid metabolism and obtained the genes within them. Then, based on this gene set, 101 algorithm combinations of 10 machine-learning methods were used for training and prediction BCR of PCa, and the model with the best prediction effect was named fat_stemness_BCR. Compared with 23 published PCa BCR models, the fat_stemness_BCR model performs better in TCGA and CPGEA data. To facilitate the use of the model, the trained model was encapsulated into an R package and an online service tool (PCaMLmodel, Version 1.0) was built. The newly developed fat_stemness_SCR model enriches the prognostic research of biochemical recurrence in PCa and provides a new reference for the study of other diseases. Full article
(This article belongs to the Special Issue Latest Molecular Advances in Prostate Cancer)
Show Figures

Figure 1

17 pages, 2931 KB  
Article
The Anthocyanin Composition and Key Regulatory Genes Underlying the Color Variation Between Potato Tuber Bud Eyes and Periderm
by Xijuan Zhao, Chenxi Li, Shengxuan Liu, Zhuang Xiong, Xiaojian Zhang, Qian Li, Botao Song, Huiling Zhang and Xinxi Hu
Plants 2026, 15(2), 226; https://doi.org/10.3390/plants15020226 - 11 Jan 2026
Viewed by 243
Abstract
The pigmentation patterns of potato tubers are complex and diverse, often exhibiting significant tissue specificity. This study was conducted to elucidate the molecular mechanisms underlying the differential pigmentation in different parts of potato tubers using two cultivars, ‘Huashu 12’ and 15EM36-26, which exhibit [...] Read more.
The pigmentation patterns of potato tubers are complex and diverse, often exhibiting significant tissue specificity. This study was conducted to elucidate the molecular mechanisms underlying the differential pigmentation in different parts of potato tubers using two cultivars, ‘Huashu 12’ and 15EM36-26, which exhibit opposite pigmentation patterns between the bud eyes and the tuber periderm. Metabolomic analysis revealed that cyanidin, pelargonidin, and malvidin are the key anthocyanin components responsible for the observed pigmentation differences. A total of 118 common differentially expressed genes in the differentially pigmented tissues of both cultivars were identified in transcriptomic analysis, including key structural genes of the anthocyanin biosynthesis pathway (such as StPAL, StCHS, and StDFR). Weighted gene co-expression network analysis was further employed to screen modules significantly correlated with pigmentation phenotypes, and 28 candidate genes associated with anthocyanin biosynthesis were identified. Expression validation demonstrated that the expression of StbHLH14 was significantly higher in non-pigmented tissues compared to pigmented tissues. Functional analysis revealed that StbHLH14 can inhibit the activation of structural gene promoters (such as StCHS and StDFR) via the MYB transcription factor StAN2, thereby negatively regulating anthocyanin biosynthesis. This study unveils the metabolic and transcriptional basis of tissue-specific pigmentation in potato tubers and clarifies the negative regulatory role of StbHLH14. Full article
(This article belongs to the Section Plant Molecular Biology)
Show Figures

Figure 1

23 pages, 18920 KB  
Article
Integrated Analyses Identify CDH2 as a Hub Gene Associated with Cisplatin Resistance and Prognosis in Ovarian Cancer
by Jun-Yi Xu, Mao-Qi Tian, Rui Yang, Zi-Xuan Li, Zi-Heng Lin, Yu-Fei Wang, Yu-Hang Chu, Wei-Ning Sun and Ya-Mei Wang
Int. J. Mol. Sci. 2026, 27(2), 713; https://doi.org/10.3390/ijms27020713 - 10 Jan 2026
Viewed by 260
Abstract
Ovarian cancer (OC), the third most common gynecologic malignancy, is characterized by high mortality largely driven by chemotherapy resistance, leading to recurrence and metastasis. Using transcriptomic data from GSE73935, we constructed a weighted gene co-expression network and identified eight hub genes (IGF1R [...] Read more.
Ovarian cancer (OC), the third most common gynecologic malignancy, is characterized by high mortality largely driven by chemotherapy resistance, leading to recurrence and metastasis. Using transcriptomic data from GSE73935, we constructed a weighted gene co-expression network and identified eight hub genes (IGF1R, CDH2, PDGFRA, CDKN1A, SHC1, SPP1, CAV1 and FGF18) associated with cisplatin resistance, among which CDH2 emerged as the most clinically relevant candidate. CDH2 demonstrated moderate diagnostic potential (AUC = 0.792) and was markedly upregulated in cisplatin-resistant A2780/CP70 cells. Independent validation using clinical single-cell RNA-seq data (GSE211956) confirmed its selective enrichment in resistant tumor cell subpopulations. Gene set enrichment analysis linked elevated CDH2 expression to p53 signaling, DNA replication, nucleotide excision repair, and Toll-like receptor pathways, with qPCR supporting upregulation of key downstream genes in resistant cells. Immune deconvolution further indicated that high CDH2 expression correlated with increased infiltration of NK cells, Tregs, macrophages, and neutrophils, and immunohistochemistry verified CDH2 overexpression in cisplatin-resistant tissues. In addition, virtual screening and drug sensitivity profiling identified several FDA-approved agents with potential relevance to CDH2-associated drug response. These findings indicate that CDH2 may serve as a candidate marker associated with cisplatin response in OC, and its association with immune cell infiltration provides further insight into mechanisms potentially underlying chemoresistance. Full article
(This article belongs to the Section Molecular Pathology, Diagnostics, and Therapeutics)
Show Figures

Figure 1

26 pages, 2055 KB  
Article
A Cost-Risk Weather Index Framework for Scheduling Nuclear Site Preparation in Tropical Climates
by Nicholas Bertony Saputra and Jung Wooyong
Buildings 2026, 16(2), 280; https://doi.org/10.3390/buildings16020280 - 9 Jan 2026
Viewed by 196
Abstract
Nuclear Power Plant (NPP) site preparation in tropical regions faces significant schedule and cost risks due to rainfall, which are often addressed with inadequate and unspecified contingencies. This study develops an integrated framework to address these issues by converting multi-year daily rainfall data [...] Read more.
Nuclear Power Plant (NPP) site preparation in tropical regions faces significant schedule and cost risks due to rainfall, which are often addressed with inadequate and unspecified contingencies. This study develops an integrated framework to address these issues by converting multi-year daily rainfall data into auditable seasonal risk inputs for project simulations. The methodology involves synthesizing rainfall data from multiple stations with quality weighting, mapping rainfall to Lost Time Hours (LTH) using a double logistic function, and applying time–cost co-sampling analysis in Primavera Risk Analysis. Applied to the Indonesian case study, the framework predicts an increase in P80 duration of 36 days, or 10.17%, and an increase in cost of USD 64,809, or 8.41%. This analysis reveals that the raw rainfall index is only weakly correlated with delays and cost overruns at the project level, because the network structure and monthly usage levels filter out the weather signal; this weak correlation and the systematic time–cost decoupling encourage comprehensive network simulations rather than simply accounting for uniform weather allowances. This methodology has potential applications for site preparation activities and other types of infrastructure. However, validation on external datasets and calibration to local climate and operational contexts remain critical future steps. This framework provides a transparent and replicable approach to converting local climate data into project-specific contingency data, improving schedule reliability and cost control for construction projects in tropical regions. Full article
(This article belongs to the Section Construction Management, and Computers & Digitization)
Show Figures

Figure 1

16 pages, 5230 KB  
Article
A Novel Hybrid Model for Groundwater Vulnerability Assessment and Its Application in a Coastal City
by Yanwei Wang, Haokun Yu, Zongzhong Song, Jingrui Wang and Qingguo Song
Sustainability 2026, 18(2), 674; https://doi.org/10.3390/su18020674 - 9 Jan 2026
Viewed by 188
Abstract
Groundwater vulnerability assessments serve as essential tools for sustainable groundwater management, particularly in regions with intensive anthropogenic activities. However, improving the objectivity and predictive reliability of vulnerability assessment frameworks remains a critical scientific challenge in groundwater science, especially for coastal aquifer systems characterized [...] Read more.
Groundwater vulnerability assessments serve as essential tools for sustainable groundwater management, particularly in regions with intensive anthropogenic activities. However, improving the objectivity and predictive reliability of vulnerability assessment frameworks remains a critical scientific challenge in groundwater science, especially for coastal aquifer systems characterized by strong heterogeneity and complex hydrogeological processes. The traditional DRASTIC model is a widely recognized method but suffers from subjectivity in assigning parameter ratings and weights, often leading to arbitrary and potentially inaccurate vulnerability maps. This limitation also restricts its applicability in areas with complex hydrogeological conditions. To enhance the accuracy and adaptability of the traditional DRASTIC model, a hybrid PSO-BP-DRASTIC framework was developed and applied it to a coastal city in China. Specifically, the model employs a backpropagation neural network (BP-NN) to optimize indicator weights and integrates the particle swarm optimization (PSO) algorithm to refine the initial weights and thresholds of the BP-NN. By introducing a data-driven and globally optimized weighting mechanism, the proposed framework effectively overcomes the inherent subjectivity of conventional empirical weighting schemes. Using ten-fold cross-validation and observed nitrate concentration data, the traditional DRASTIC, BP-DRASTIC, and PSO-BP-DRASTIC models were systematically validated and compared. The results demonstrate that (1) the PSO-BP-DRASTIC model achieved the highest classification accuracy on the test set, the highest stability across ten-fold cross-validation, and the strongest correlation with the nitrate concentrations; (2) the importance analysis identified the aquifer thickness and depth to the groundwater table as the most influential factors affecting groundwater vulnerability in Yantai; and (3) the spatial assessments revealed that high-vulnerability zones (7.85% of the total area) are primarily located in regions with intensive agricultural activities and high aquifer permeability. The hybrid PSO-BP-DRASTIC model effectively mitigates the subjectivity of the traditional DRASTIC method and the local optimum issues inherent in BP-NNs, significantly improving the assessment accuracy, stability, and objectivity. From a scientific perspective, this study demonstrates the feasibility of integrating swarm intelligence and neural learning into groundwater vulnerability assessment, providing a transferable and high-precision methodological paradigm for data-driven hydrogeological risk evaluation. This novel hybrid model provides a reliable scientific basis for the reasonable assessment of groundwater vulnerability. Moreover, these findings highlight the importance of integrating a hybrid optimization strategy into the traditional DRASTIC model to enhance its feasibility in coastal cities and other regions with complex hydrogeological conditions. Full article
(This article belongs to the Section Sustainable Water Management)
Show Figures

Figure 1

31 pages, 5378 KB  
Article
Composite Fractal Index for Assessing Voltage Resilience in RES-Dominated Smart Distribution Networks
by Plamen Stanchev and Nikolay Hinov
Fractal Fract. 2026, 10(1), 32; https://doi.org/10.3390/fractalfract10010032 - 5 Jan 2026
Viewed by 136
Abstract
This work presents a lightweight and interpretable framework for the early warning of voltage stability degradation in distribution networks, based on fractal and spectral features from flow measurements. We propose a Fast Voltage Stability Index (FVSI), which combines four independent indicators: the Detrended [...] Read more.
This work presents a lightweight and interpretable framework for the early warning of voltage stability degradation in distribution networks, based on fractal and spectral features from flow measurements. We propose a Fast Voltage Stability Index (FVSI), which combines four independent indicators: the Detrended Fluctuation Analysis (DFA) exponent α (a proxy for long-term correlation), the width of the multifractal spectrum Δα, the slope of the spectral density β in the low-frequency range, and the c2 curvature of multiscale structure functions. The indicators are calculated in sliding windows on per-node series of voltage in per unit Vpu and reactive power Q, standardized against an adaptive rolling/first-N baseline, and anomalies over time are accumulated using the Exponentially Weighted Moving Average (EWMA) and Cumulative SUM (CUSUM). A full online pipeline is implemented with robust preprocessing, automatic scaling, thresholding, and visualizations at the system level with an overview and heat maps and at the node level and panel graphs. Based on the standard IEEE 13-node scheme, we demonstrate that the Fractal Voltage Stability Index (FVSI_Fr) responds sensitively before reaching limit states by increasing α, widening Δα, a more negative c2, and increasing β, locating the most vulnerable nodes and intervals. The approach is of low computational complexity, robust to noise and gaps, and compatible with real-time Phasor Measurement Unit (PMU)/Supervisory Control and Data Acquisition (SCADA) streams. The results suggest that FVSI_Fr is a useful operational signal for preventive actions (Q-support, load management/Photovoltaic System (PV)). Future work includes the calibration of weights and thresholds based on data and validation based on long field series. Full article
(This article belongs to the Special Issue Fractional-Order Dynamics and Control in Green Energy Systems)
Show Figures

Figure 1

23 pages, 4386 KB  
Article
Synergistic Regulation of Bile Acid-Driven Nitrogen Metabolism by Swollenin in Ruminants: A Microbiota-Targeted Strategy to Improve Nitrogen Use Efficiency
by Lizhi Li, Haibo Zhang, Linfei Zhan, Weikun Guan, Junhao Hu, Zi Wei, Wenbo Wu, Yunjing Wu, Qingfeng Xing, Jianzhong Wu, Zhen Li, Qin Liu, Jifa Chen, An Yuan, Dongsheng Guo, Kehui Ouyang, Jiarui Yang, Wei Hu and Xianghui Zhao
Animals 2026, 16(1), 149; https://doi.org/10.3390/ani16010149 - 5 Jan 2026
Viewed by 247
Abstract
The annual nitrogen loss from the livestock production sector poses a significant threat to the global natural environment. Therefore, it is urgent to focus on improving the nutrient utilization efficiency of ruminants and promoting the sustainable development of livestock production. Twelve 60-day-old Ganxi [...] Read more.
The annual nitrogen loss from the livestock production sector poses a significant threat to the global natural environment. Therefore, it is urgent to focus on improving the nutrient utilization efficiency of ruminants and promoting the sustainable development of livestock production. Twelve 60-day-old Ganxi goats with similar body weights were selected and randomly assigned to two dietary treatment groups. The control group was fed only a basal diet, while the treatment group was supplemented with 32 mg/d of Swollenin. The experiment lasted for 30 days. At the end of the experimental period, the goats were euthanized, and their intestinal contents were collected, rapidly frozen, and stored at −80 °C for subsequent metagenomic and metabolomic analyses. In the Swollenin group, we observed changes in gut microbiota structure and significantly enhanced feed conversion efficiency compared to the control group. Notably, genera such as Bacteroides, Ruminococcus, and Bifidobacterium exhibited significantly higher abundance. Following Swollenin supplementation, the gene abundance associated with the secondary bile acid biosynthesis pathway in the intestinal tract of young goats was significantly higher. The levels of primary bile acids (BAs), including taurocholic acid, glycocholic acid, taurochenodeoxycholic acid, and glycochenodeoxycholic acid, were significantly lower, while the concentrations of secondary BAs such as ursodeoxycholic acid and deoxycholic acid were significantly higher. The abundance of nitrogen-fixing and nitrogen-assimilating genes in the gut of young goats in the Swollenin group was significantly higher. Furthermore, co-occurrence network analysis revealed a strong correlation between bile acid metabolism and nitrogen metabolism pathways. These results suggest that nutritional regulation may serve as a preventive strategy to optimize the symbiotic development of animals and their gut microbiota, ultimately improving nitrogen utilization. Full article
(This article belongs to the Section Animal Nutrition)
Show Figures

Graphical abstract

35 pages, 9106 KB  
Article
Soil Fertility Assessment Through the Integration of Satellite Imagery and Spatial Analysis: Application to Arabica Coffee Cultivation in Lonya Grande, Peruvian Amazon
by Hector Aroquipa, Alvaro Hurtado, Yesenia Pariguana, Eduardo Castro and Shelsen Cubas
Agriculture 2026, 16(1), 130; https://doi.org/10.3390/agriculture16010130 - 4 Jan 2026
Viewed by 392
Abstract
Soil fertility assessment is fundamental for improving agricultural productivity and promoting sustainable land management. This study proposes an integrated methodological framework that combines Sentinel-2 satellite imagery, spatial analysis techniques, and field-based soil data to evaluate soil fertility in Arabica coffee plantations in the [...] Read more.
Soil fertility assessment is fundamental for improving agricultural productivity and promoting sustainable land management. This study proposes an integrated methodological framework that combines Sentinel-2 satellite imagery, spatial analysis techniques, and field-based soil data to evaluate soil fertility in Arabica coffee plantations in the Lonya Grande district, Peruvian Amazon. The framework involves three analytical phases: (i) spatial interpolation of soil macronutrients using Inverse Distance Weighting (IDW), (ii) local modeling through Geographically Weighted Regression (GWR), and (iii) spectral correlation analysis between field-measured soil properties and Sentinel-2 reflectance bands. The SWIR2 (Band 12) data were identified as the most sensitive predictor of soil moisture-related properties, with the strongest relationship observed for soil saturation (R2 = 0.40). Field validation revealed pronounced spatial heterogeneity, particularly for macronutrients such as nitrogen, phosphorus, and potassium. The study also found that soils exhibited moderately acidic pH values (5.1–6.8), favorable for coffee cultivation. Despite adequate water retention, nutrient deficiencies highlight the need for site-specific soil management strategies. Overall, spatial analysis confirmed consistent relationships between remote sensing data and soil parameters, demonstrating the feasibility and cost-effectiveness of this approach under data-limited tropical conditions. The proposed framework offers a scalable basis for regional soil fertility monitoring, and future research should incorporate machine learning and expanded sampling networks to further enhance predictive performance. Full article
(This article belongs to the Section Agricultural Soils)
Show Figures

Figure 1

23 pages, 1255 KB  
Article
Identification of Regional Disparities and Obstacle Factors in Basic Elderly Care Services in China—Based on the United Nations Sustainable Development Goals
by Yiming Cao, Hewei Liu, Kelu Li and Fan Wu
Sustainability 2026, 18(1), 312; https://doi.org/10.3390/su18010312 - 28 Dec 2025
Viewed by 385
Abstract
Amidst the accelerating trend of population aging, addressing regional disparities in basic elderly care services (BECS for short) and identifying the key obstacles to their development have become crucial prerequisites for development. Taking urgent transformation measures is indispensable for enhancing the quality of [...] Read more.
Amidst the accelerating trend of population aging, addressing regional disparities in basic elderly care services (BECS for short) and identifying the key obstacles to their development have become crucial prerequisites for development. Taking urgent transformation measures is indispensable for enhancing the quality of fundamental senior care provisions and advancing the attainment of the United Nations Sustainable Development Goals (SDGs for short) by 2030. However, the extant literature does not have a sufficient understanding of the evolution of differences, spatial correlations, and sources of obstacles. Therefore, this paper takes the period from 2021 to 2023 as the investigation period and comprehensively applies the entropy weight method, Dagum Gini coefficient, kernel density estimation, Moran Index, and obstacle degree model to conduct a systematic analysis of BECS in China. Quantitative results obtained from the research demonstrate that the level of BECS in China follows the pattern of eastern > western > central > northeastern regions. The overall difference slightly increases, and the differences within and between regions vary. The kernel density estimation results are highly consistent with the current landscape of the level of BECS in China, and the spatial correlation and aggregation characteristics are obvious. It was also found that the main obstacles in the quasi-measurement layer (including the indicator layer) were concentrated in the dimension of welfare subsidies. Based on this, a policy combination proposal is put forward in terms of strengthening the construction of a multi-subject supply network, promoting the cross-regional coordinated development of human, financial, and material factors, and enhancing the government’s governance capacity, with the aim of increasing Chinese contributions to improving the level of BECS and achieving the United Nations 2030 Sustainability Goals on schedule. Full article
Show Figures

Figure 1

Back to TopTop