The Anthocyanin Composition and Key Regulatory Genes Underlying the Color Variation Between Potato Tuber Bud Eyes and Periderm
Abstract
1. Introduction
2. Results
2.1. Analysis of Anthocyanin Composition in Different Tissues of Huashu 12 and 15EM36-26 Tubers
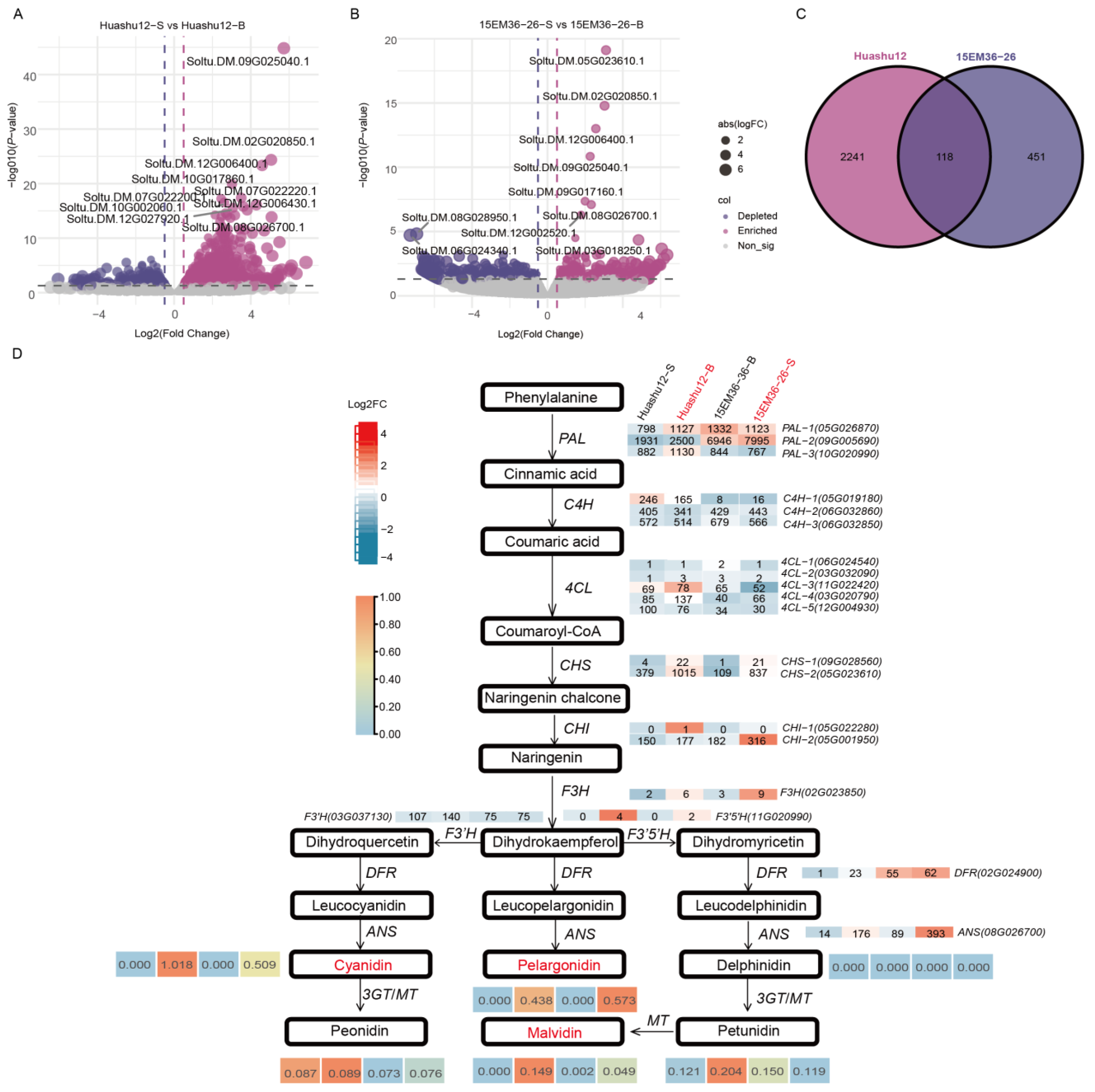
2.2. Analysis of Differentially Expressed Genes and Differential Metabolites
2.3. Weighted Gene Co-Expression Network Module Analysis
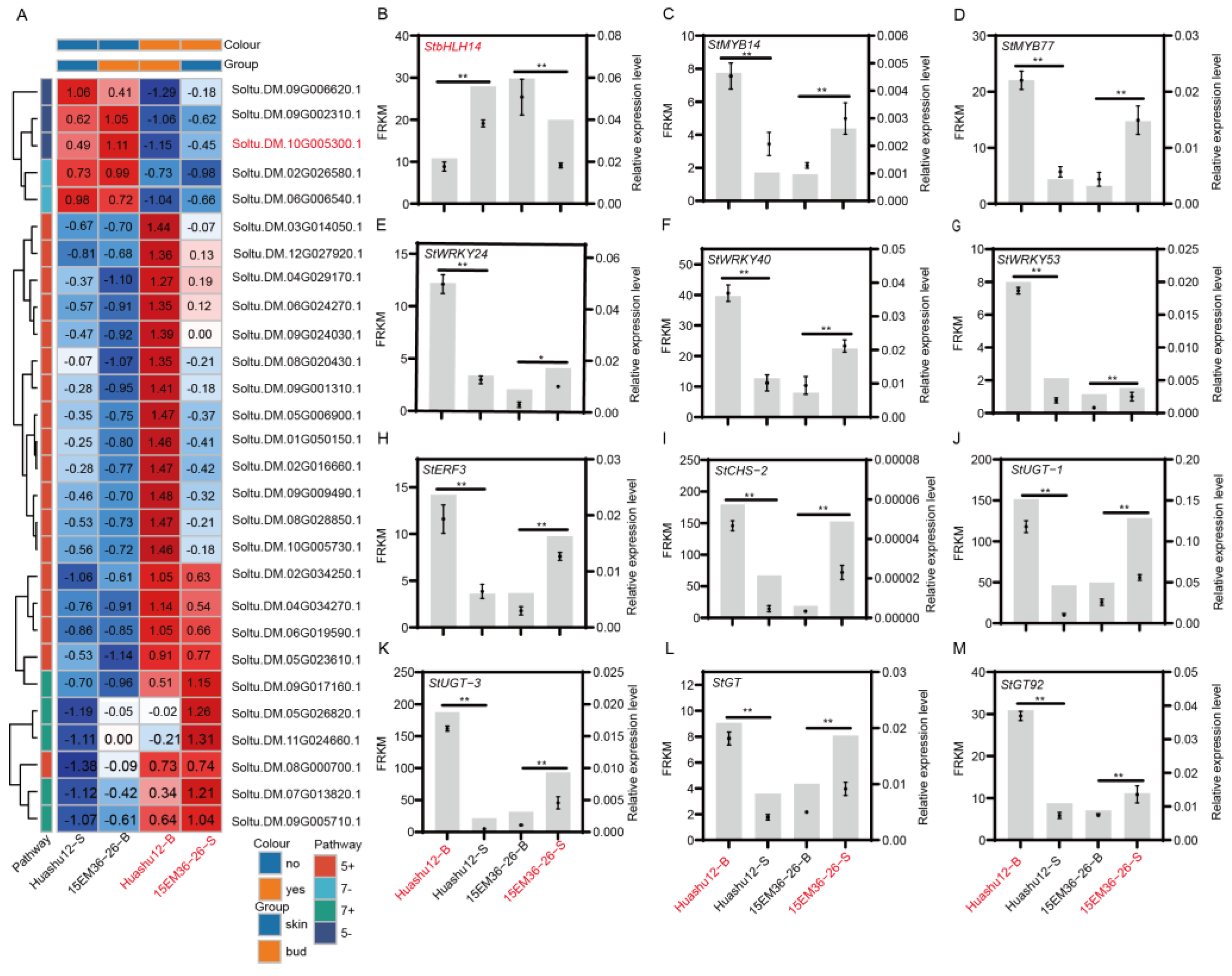
2.4. Expression Analysis of Genes Associated with Differential Pigmentation in Tuber Periderm
2.5. StbHLH14 Negatively Regulates Anthocyanin Biosynthesis
3. Discussion
3.1. Key Anthocyanin Composition and Tissue-Specific Accumulation Underlie Tuber Coloring Patterns
3.2. The Structural Genes and Transcription Factors of the Anthocyanin Biosynthesis Pathway Are Regulated in a Coordinated Manner
3.3. The Role and Mechanism of StbHLH14 as a Negative Regulator in Anthocyanin Biosynthesis
4. Materials and Methods
4.1. Plant Materials
4.2. Anthocyanin Extraction and Quantitative Analysis
4.3. RNA Extraction and Transcriptome Analysis
4.4. Sequence Data Filtering, De Novo Assembly, and Annotation
4.5. Differential Expression Analysis
4.6. Weighted Gene Co-Expression Network Analysis
4.7. Real-Time Fluorescence Quantitative PCR (RT-qPCR)
4.8. Phylogenetic Evolution and Amino Acid Sequence Alignment
4.9. Vector Construction and Transient Expression Analysis
4.10. Statistical Analysis
5. Conclusions
Supplementary Materials
Author Contributions
Funding
Data Availability Statement
Acknowledgments
Conflicts of Interest
References
- Grotewold, E. The genetics and biochemistry of floral pigments. Annu. Rev. Plant Biol. 2006, 57, 761–780. [Google Scholar] [CrossRef] [PubMed]
- Zhang, X.; Zhao, M.; Guo, J.; Zhao, L.; Xu, Z. Anatomical and biochemical analyses reveal the mechanism of double-color formation in Paeonia suffruticosa ‘Shima Nishiki’. 3 Biotech 2018, 8, 420. [Google Scholar] [CrossRef] [PubMed]
- Xu, Y.; Hu, D.; Bao, T.; Xie, J.; Chen, W. A simple and rapid method for the preparation of pure delphinidin-3-O-sambubioside from Roselle and its antioxidant and hypoglycemic activity. J. Funct. Foods 2017, 39, 9–17. [Google Scholar] [CrossRef]
- Liu, H.; Liu, Z.; Wu, Y.; Zheng, L.; Zhang, G. Regulatory mechanisms of anthocyanin biosynthesis in apple and pear. Int. J. Mol. Sci. 2021, 22, 8441. [Google Scholar] [CrossRef] [PubMed]
- Li, S.; He, Y.; Li, L.; Li, D.; Chen, H. New insights on the regulation of anthocyanin biosynthesis in purple Solanaceous fruit vegetables. Sci. Hortic. 2022, 297, 110917. [Google Scholar] [CrossRef]
- Jung, C.; Griffiths, H.; De Jong, D.; Cheng, S.; Bodis, M.; De Jong, W. The potato P locus codes for flavonoid 3′,5′-hydroxylase. Theor. Appl. Genet. 2005, 110, 269–275. [Google Scholar] [CrossRef]
- Zhang, Y.; Cheng, S.; De Jong, D.; Griffiths, H.; Halitschke, R.; De Jong, W. The potato R locus codes for dihydroflavonol 4-reductase. Theor. Appl. Genet. 2009, 119, 931–937. [Google Scholar] [CrossRef]
- Zhang, H.; Zhao, X.; Zhang, J.; Yang, B.; Yu, Y.; Liu, T.; Nie, B.; Song, B. Functional analysis of an anthocyanin synthase gene StANS in potato. Sci. Hortic. 2020, 272, 109569. [Google Scholar] [CrossRef]
- Zhang, H.; Liu, J.; Zhao, Y.; Wang, E.; Zhou, J.; Chang, K.; Zhao, X.; Song, B. Comprehensive metabolomics and transcriptomics analysis reveal the regulatory mechanism of StHY5 on anthocyanin accumulation in potato tubers. Plant Sci. 2025, 356, 112500. [Google Scholar] [CrossRef]
- Kobayashi, S.; Ishimaru, M.; Hiraoka, K.; Honda, C. Myb-related genes of the Kyoho grape (Vitis labruscana) regulate anthocyanin biosynthesis. Planta 2002, 215, 924–933. [Google Scholar] [CrossRef]
- Sun, X.; Wang, Y.; Sui, N. Transcriptional regulation of bHLH during plant response to stress. Biochem. Biophys. Res. Commun. 2018, 503, 397–401. [Google Scholar] [CrossRef]
- Tang, W.; Li, H.; Huang, Y.; Niu, W.; Du, Q.; Chu, Y.; Gao, Y.; He, R.; Tang, Y.; Chen, H.; et al. PavbHLH102 functions as a positive regulator of anthocyanin biosynthesis in sweet cherry fruit by targeting multiple key genes. Hortic. Plant J. 2025, in press. [Google Scholar] [CrossRef]
- Sainz, M.; Grotewold, E.; Chandler, V. Evidence for direct activation of an anthocyanin promoter by the maize C1 protein and comparison of DNA binding by related Myb domain proteins. Plant Cell 1997, 9, 611–625. [Google Scholar] [CrossRef][Green Version]
- Burr, F.; Burr, B.; Scheffler, B.; Blewitt, M.; Wienand, U.; Matz, E. The maize repressor-like gene intensifier1 shares homology with the r1/b1 multigene family of transcription factors and exhibits missplicing. Plant Cell 1996, 8, 1249–1259. [Google Scholar] [CrossRef][Green Version]
- Chen, Z.; Nimmo, G.; Jenkins, G.; Nimmo, H. BHLH32 modulates several biochemical and morphological processes that respond to Pi starvation in Arabidopsis. Biochem. J. 2007, 405, 191–198. [Google Scholar] [CrossRef]
- Song, S.; Qi, T.; Fan, M.; Zhang, X.; Gao, H.; Huang, H.; Wu, D.; Guo, H.; Xie, D. The bHLH subgroup iiid factors negatively regulate jasmonate-mediated plant defense and development. PLoS Genet. 2013, 9, e1003653. [Google Scholar] [CrossRef]
- Nakata, M.; Mitsuda, N.; Herde, M.; Koo, A.; Moreno, J.; Suzuki, K.; Howe, G.; Ohme-Takagi, M. A bHLH-type transcription factor, ABA-INDUCIBLE BHLH-TYPE TRANSCRIPTION FACTOR/JA-ASSOCIATED MYC2-LIKE1, acts as a repressor to negatively regulate jasmonate signaling in arabidopsis. Plant Cell 2013, 25, 1641–1656. [Google Scholar] [CrossRef] [PubMed]
- Sasaki-Sekimoto, Y.; Jikumaru, Y.; Obayashi, T.; Saito, H.; Masuda, S.; Kamiya, Y.; Ohta, H.; Shirasu, K. Basic Helix-Loop-Helix transcription factors JASMONATE-ASSOCIATED MYC2-LIKE1 (JAM1), JAM2, and JAM3 are negative regulators of jasmonate responses in arabidopsis. Plant Physiol. 2013, 163, 291–304. [Google Scholar] [CrossRef]
- Andre, C.; Ghislain, M.; Bertin, P.; Oufir, M.; Herrera, M.; Hoffmann, L.; Hausman, J.; Larondelle, Y.; Evers, D. Andean potato cultivars (Solanum tuberosum L.) as a source of antioxidant and mineral micronutrients. J. Agric. Food Chem. 2007, 55, 366–378. [Google Scholar] [CrossRef] [PubMed]
- Jaakola, L. New insights into the regulation of anthocyanin biosynthesis in fruits. Trends Plant Sci. 2013, 18, 477–483. [Google Scholar] [CrossRef] [PubMed]
- Li, S.; Guo, Z.; Zhang, X.; Guo, H. Molecular characterization of tissue-specific anthocyanin biosynthesis in potato stamens. Plants 2025, 14, 3260. [Google Scholar] [CrossRef]
- Koes, R.; Verweij, W.; Quattrocchio, F. Flavonoids: A colorful model for the regulation and evolution of biochemical pathways. Trends Plant Sci. 2005, 10, 236–242. [Google Scholar] [CrossRef]
- Hichri, I.; Barrieu, F.; Bogs, J.; Kappel, C.; Delrot, S.; Lauvergeat, V. Recent advances in the transcriptional regulation of the flavonoid biosynthetic pathway. J. Exp. Bot. 2011, 62, 2465–2483. [Google Scholar] [CrossRef]
- Liu, Y.; Tikunov, Y.; Schouten, R.; Marcelis, L.; Visser, R.; Bovy, A. Anthocyanin biosynthesis and degradation mechanisms in solanaceous vegetables: A review. Front. Chem. 2018, 6, 52. [Google Scholar] [CrossRef] [PubMed]
- Jung, C.; Griffiths, H.; De Jong, D.; Cheng, S.; Bodis, M.; Kim, T.; De Jong, W. The potato developer (D) locus encodes an R2R3 MYB transcription factor that regulates expression of multiple anthocyanin structural genes in tuber skin. Theor. Appl. Genet. 2009, 120, 45–57. [Google Scholar] [CrossRef] [PubMed]
- Zhang, H.; Zhang, Z.; Zhao, Y.; Guo, D.; Zhao, X.; Gao, W.; Zhang, J.; Song, B. StWRKY13 promotes anthocyanin biosynthesis in potato (Solanum tuberosum) tubers. Funct. Plant Biol. 2022, 49, 102–114. [Google Scholar] [CrossRef]
- Liu, Y.; Lin-Wang, K.; Espley, R.; Wang, L.; Yang, H.; Yu, B.; Dare, A.; Varkonyi-Gasic, E.; Wang, J.; Zhang, J.; et al. Functional diversification of the potato R2R3 MYB anthocyanin activators AN1, MYBA1, and MYB113 and their interaction with basic helix-loop-helix cofactors. J. Exp. Bot. 2016, 67, 2159–2176. [Google Scholar] [CrossRef]
- Standard NY/T 2640-2014; Determination of Anthocyanidins in Plant Origin Products–High Performance Liquid Chromatography. China Agricultural Press: Beijing, China, 2014.
- Zhou, L.; Zeng, H.; Shi, M.; Xie, D. Development of tobacco callus cultures over expressing Arabidopsis PAP1/MYB75 transcription factor and characterization of anthocyanin biosynthesis. Planta 2008, 229, 37–51. [Google Scholar] [CrossRef]
- Love, M.; Huber, W.; Anders, S. Moderated estimation of fold change and dispersion for RNA-seq data with DESeq2. Genome Biol. 2014, 15, 550. [Google Scholar] [CrossRef]
- Langfelder, P.; Horvath, S. WGCNA: An R package for weighted correlation network analysis. BMC Bioinform. 2008, 9, 559. [Google Scholar] [CrossRef] [PubMed]
- Vandesompele, J.; De Preter, K.; Pattyn, F.; Poppe, B.; Van Roy, N.; De Paepe, A.; Speleman, F. Accurate normalization of real-time quantitative RT-PCR data by geometric averaging of multiple internal control genes. Genome Biol. 2002, 3, 34. [Google Scholar] [CrossRef]
- Edgar, R. MUSCLE: Multiple sequence alignment with high accuracy and high throughput. Nucleic Acids Res. 2004, 32, 1792–1797. [Google Scholar] [CrossRef] [PubMed]
- Capella-Gutiérrez, S.; Silla-Martínez, J.M.; Gabaldón, T. trimAl: A tool for automated alignment trimming in large-scale phylogenetic analyses. Bioinformatics 2009, 25, 1972–1973. [Google Scholar] [CrossRef] [PubMed]
- Darriba, D.; Taboada, G.; Doallo, R.; Posada, D. ProtTest 3: Fast selection of best-fit models of protein evolution. Bioinformatics 2011, 27, 1164–1165. [Google Scholar] [CrossRef]
- Guindon, S.; Dufayard, J.; Lefort, V.; Anisimova, M.; Hordijk, W.; Gascuel, O. New algorithms and methods to estimate maximum-likelihood phylogenies: Assessing the performance of PhyML 3.0. Syst. Biol. 2010, 59, 307–321. [Google Scholar] [CrossRef] [PubMed]
- Felsenstein, J. Confidence limits on phylogenies: An approach using the bootstrap. Evolution 1985, 39, 783–791. [Google Scholar] [CrossRef]
- Yang, Y.; Li, R.; Qi, M. In vivo analysis of plant promoters and transcription factors by agroinfiltration of tobacco leaves. Plant J. 2000, 22, 543–551. [Google Scholar] [CrossRef]






| Primer Name | Gene ID | Forward (5′–3′) | Reverse (5′–3′) |
|---|---|---|---|
| EF1α | AB061233 | ATTGGAAACGGATATGCTCCA | TCCTTACCTGAACGCCTGTCA |
| StUGT-1 | Soltu.DM.09G017160.1 | GGAAGAAACAGGGCTGCCT | TGTTGCTGCACCCAACCT |
| StUGT-3 | Soltu.DM.12G027920.1 | GGGTCGACTTAGCCCGTG | CCCCGTTTCTTCCCACCC |
| StCHS-2 | Soltu.DM.05G023610.1 | TTTGGTGATGGGGCAGCC | AGCCCAACTTCGCGAAGG |
| StGT | Soltu.DM.08G000700.1 | TTACGGGCCTCTTCCCCA | CCTCGACAATCCTCGGGC |
| StGT92 | Soltu.DM.05G006900.1 | CGTCACCAGGAATTGCGG | TGTGTCTCTCGGGGCTCT |
| StbHLH14 | Soltu.DM.10G005300.1 | GGCAACACGCGAAACACC | GGAACAACAGAACGCAGAGC |
| StMYB14 | Soltu.DM.03G014050.1 | AAGGGGGCATGGTCTCCA | CCGTTCTTGAAAGCCCTGC |
| StMYB77 | Soltu.DM.04G034270.1 | GCGTTACGGAGCTCGGAA | TCCGCCGGAGAAAATGGC |
| StWRKY24 | Soltu.DM.09G009490.1 | TGCAGCACGTGGTAGTGG | GGCCTTGGAACTACTGGCA |
| StWRKY40 | Soltu.DM.06G024270.1 | CACCTGGTTGCCCTGTCA | ATCGGCTGGCAGTGGAAG |
| StWRKY53 | Soltu.DM.08G028850.1 | GGGCAACAAAGCAAGTGCA | TGTAGCAGCTGCAGCACA |
| StERF3 | Soltu.DM.06G019590.1 | CCGGACCCCCTACATTGC | TCAGTCCCAAACAAGTCGGG |
| pSAK-StAN2 | Soltu.DM.10G020850.1 | TAGTGGATCCAAAGAATTCATGAGTACTCCTATGATGTGTA | CGAGAAGCTTTTTGAATTCCTAATTAAGTAGATTCCATATATC |
| pSAK-StbHLH14 | Soltu.DM.03G014050.1 | TAGTGGATCCAAAGAATTCAGCTTCCACCTTCATCTTTCTCC | CGAGAAGCTTTTTGAATTCTTACTGCTGCTCAATGCTTCT |
| Prom-StCHS | Soltu.DM.05G023610.1 | ATAGGGCGAATTGGGTACCCCTACTTAACAATCAAACACAACAA | TTTTTGGCGTCTTCCATGGCGTGTTTTTTTTTTTACTAAGATTT |
| Prom-StCHI | Soltu.DM.05G001950.1 | ATAGGGCGAATTGGGTACCTCACTAACCTGAGAAGTAGGACGAG | TTTTTGGCGTCTTCCATGGATCAGTTGTATTATTACCAGAAGAGGAG |
| Prom-StF3H | Soltu.DM.02G023850.1 | ATAGGGCGAATTGGGTACCTTGACATGTTTTTTTTTTAGCTAGG | TTTTTGGCGTCTTCCATGGGTTCAAAAGAGTTATGAGGTGCC |
| Prom-StF3′H | Soltu.DM.03G037130.1 | ATAGGGCGAATTGGGTACCAAAAAAGGCTAGTCAAATGGGATAA | TTTTTGGCGTCTTCCATGGCGGGCCATTGATGCAGTG |
| Prom-StF3′5′H | Soltu.DM.11G020990.1 | ATAGGGCGAATTGGGTACCATGTAAAAAATACGATAACAAAAAGT | TTTTTGGCGTCTTCCATGGCAACATGTGGCATTGAACCT |
| Prom-StANS | Soltu.DM.08G026700.1 | ATAGGGCGAATTGGGTACCTATTGTGACTTTAGCTTTCATGATC | TTTTTGGCGTCTTCCATGGTGTTACGCGGAGTACTTATTTAGA |
| Prom-StDFR | Soltu.DM.02G024900.2 | ATAGGGCGAATTGGGTACCCGCTATGTTATTGTTAAGGGTG | TTTTTGGCGTCTTCCATGGCAGAAATGAGAGGAAAAAAGAGTC |
Disclaimer/Publisher’s Note: The statements, opinions and data contained in all publications are solely those of the individual author(s) and contributor(s) and not of MDPI and/or the editor(s). MDPI and/or the editor(s) disclaim responsibility for any injury to people or property resulting from any ideas, methods, instructions or products referred to in the content. |
© 2026 by the authors. Licensee MDPI, Basel, Switzerland. This article is an open access article distributed under the terms and conditions of the Creative Commons Attribution (CC BY) license.
Share and Cite
Zhao, X.; Li, C.; Liu, S.; Xiong, Z.; Zhang, X.; Li, Q.; Song, B.; Zhang, H.; Hu, X. The Anthocyanin Composition and Key Regulatory Genes Underlying the Color Variation Between Potato Tuber Bud Eyes and Periderm. Plants 2026, 15, 226. https://doi.org/10.3390/plants15020226
Zhao X, Li C, Liu S, Xiong Z, Zhang X, Li Q, Song B, Zhang H, Hu X. The Anthocyanin Composition and Key Regulatory Genes Underlying the Color Variation Between Potato Tuber Bud Eyes and Periderm. Plants. 2026; 15(2):226. https://doi.org/10.3390/plants15020226
Chicago/Turabian StyleZhao, Xijuan, Chenxi Li, Shengxuan Liu, Zhuang Xiong, Xiaojian Zhang, Qian Li, Botao Song, Huiling Zhang, and Xinxi Hu. 2026. "The Anthocyanin Composition and Key Regulatory Genes Underlying the Color Variation Between Potato Tuber Bud Eyes and Periderm" Plants 15, no. 2: 226. https://doi.org/10.3390/plants15020226
APA StyleZhao, X., Li, C., Liu, S., Xiong, Z., Zhang, X., Li, Q., Song, B., Zhang, H., & Hu, X. (2026). The Anthocyanin Composition and Key Regulatory Genes Underlying the Color Variation Between Potato Tuber Bud Eyes and Periderm. Plants, 15(2), 226. https://doi.org/10.3390/plants15020226

