Integrated Analyses Identify CDH2 as a Hub Gene Associated with Cisplatin Resistance and Prognosis in Ovarian Cancer
Abstract
1. Introduction
2. Results
2.1. Differentially Expressed Genes Identification
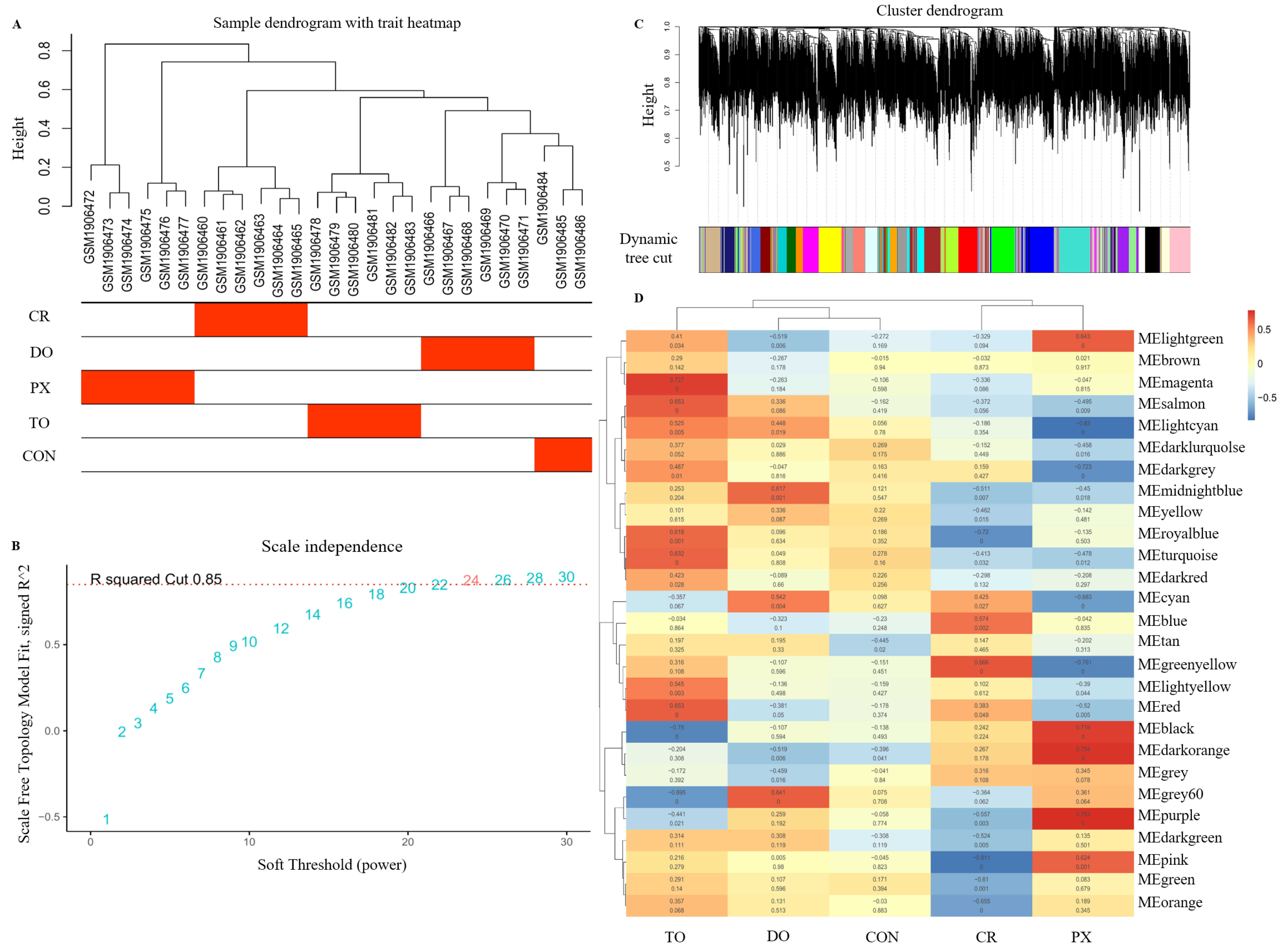
2.2. WGCNA Construction and Hub Module Identification
2.3. Protein–Protein Interaction Network Analysis of DEGs
2.4. mRNA Expression Levels and Kaplan–Meier Survival Analysis of Candidate Hub Genes
2.5. Identification and Validation of the Hub Gene CDH2
2.6. Gene Set Enrichment Analysis (GSEA) Result and Validation
2.7. Connection of the Immune Cell Infiltration and Hub Genes CDH2
2.8. Validation of CDH2 Expression in Clinical Specimens
2.9. Association Between CDH2 Expression and Drug Sensitivity
2.10. Molecular Docking Verification of CDH2 with Related Drug Small Molecule Components
3. Discussion
3.1. CDH2 as a Clinically Relevant Marker of Platinum Resistance and Prognosis
3.2. Refining EMT Paradigms: From Phenotypic Switch to Resistant Subpopulations
3.3. CDH2 and On-Target Resistance: A Hypothesis-Generating Link to DNA Repair and Stress-Response Pathways
3.4. Immune Infiltration Patterns Associated with CDH2 Expression
3.5. Exploratory Drug Sensitivity and Molecular Docking Analyses
3.6. Limitations and Future Directions
4. Materials and Methods
4.1. Data Information and Preprocessing
4.2. Analysis of Differential Gene Expression
4.3. Weighed Gene Co-Relation Network Analysis
4.3.1. Construction of the Co-Expression Network
4.3.2. Correlation Between Modules and Phenotypes Analysis
4.3.3. Identifying Hub Genes
4.4. GO and KEGG Pathway Enrichment Analysis
4.5. Hub Genes Expression Level and Kaplan–Meier Survival Analysis
4.6. Cell Lines and Culture
4.7. Quantitative Reverse-Transcription PCR (qRT-PCR) Analyses
4.8. Diagnostic ROC Curve Analysis
4.9. Clinical Sample–Derived Single-Cell RNA-Seq Dataset
4.10. Gene Set Enrichment Analysis (GSEA) of Single Gene
4.11. Immune Infiltration Analysis
4.12. Immunohistochemistry (IHC)
4.13. Drug Sensitivity Analysis
4.14. Molecular Docking
4.15. Data and Statistical Analysis
5. Conclusions
Supplementary Materials
Author Contributions
Funding
Institutional Review Board Statement
Informed Consent Statement
Data Availability Statement
Acknowledgments
Conflicts of Interest
References
- Siegel, R.L.; Giaquinto, A.N.; Jemal, A. Cancer statistics 2024. CA Cancer J. Clin. 2024, 74, 12–49. [Google Scholar] [CrossRef]
- Wei, Y.F.; Ning, L.; Xu, Y.L.; Ma, J.; Li, D.R.; Feng, Z.F.; Liu, F.H.; Li, Y.Z.; Xu, H.L.; Li, P.; et al. Worldwide patterns and trends in ovarian cancer incidence by histological subtype a population-based analysis from 1988 to 2017. eClinicalMedicine 2025, 79, 102983. [Google Scholar] [CrossRef]
- Peres, L.C.; Cushing-Haugen, K.L.; Köbel, M.; Harris, H.R.; Berchuck, A.; Rossing, M.A.; Schildkraut, J.M.; Doherty, J.A. Invasive epithelial ovarian cancer survival by histotype and disease stage. J. Natl. Cancer Inst. 2019, 111, 60–68. [Google Scholar] [CrossRef] [PubMed]
- Ghosh, S. Cisplatin the first metal-based anticancer drug. Bioorg. Chem. 2019, 88, 102925. [Google Scholar] [CrossRef] [PubMed]
- Wang, G.; Yang, H.; Wang, Y.; Qin, J. Ovarian cancer targeted therapy: Current landscape and future challenges. Front. Oncol. 2025, 15, 1535235. [Google Scholar] [CrossRef]
- Wang, L.; Wang, X.; Zhu, X.; Zhong, L.; Jiang, Q.; Wang, Y.; Tang, Q.; Li, Q.; Zhang, C.; Wang, H.; et al. Drug resistance in ovarian cancer from mechanism to clinical trial. Mol. Cancer 2024, 23, 66. [Google Scholar] [CrossRef]
- Yang, L.; Xie, H.J.; Li, Y.Y.; Wang, X.; Liu, X.X.; Mai, J. Molecular mechanisms of platinum-based chemotherapy resistance in ovarian cancer. Oncol. Rep. 2022, 47, 82. [Google Scholar] [CrossRef] [PubMed]
- Song, M.; Cui, M.; Liu, K. Therapeutic strategies to overcome cisplatin resistance in ovarian cancer. Eur. J. Med. Chem. 2022, 232, 114205. [Google Scholar] [CrossRef]
- Chilà, R.; Guffanti, F.; Damia, G. Role and therapeutic potential of cdk12 in human cancers. Cancer Treat. Rev. 2016, 50, 83–88. [Google Scholar] [CrossRef]
- Lei, P.; Zhang, J.; Liao, P.; Ren, C.; Wang, J.; Wang, Y. Current progress and novel strategies that target cdk12 for drug discovery. Eur. J. Med. Chem. 2022, 240, 114603. [Google Scholar] [CrossRef]
- Deng, J.; Bai, X.; Feng, X.; Ni, J.; Beretov, J.; Graham, P.; Li, Y. Inhibition of pi3k/akt/mtor signaling path- way alleviates ovarian cancer chemoresistance through reversing epithelial-mesenchymal transition and decreasing cancer stem cell marker expression. BMC Cancer 2019, 19, 618. [Google Scholar] [CrossRef]
- Xie, W.; Yu, J.; Yin, Y.; Zhang, X.; Zheng, X.; Wang, X. Oct4 induces emt and promotes ovarian cancer progression by regulating the pi3k/akt/mtor pathway. Front. Oncol. 2022, 12, 876257. [Google Scholar] [CrossRef]
- Langfelder, P.; Horvath, S. Wgcna an r package for weighted correlation network analysis. BMC Bioinform. 2008, 9, 559. [Google Scholar] [CrossRef]
- Wang, B.; Chao, S.; Guo, B. Integrated weighted gene co-expression network analysis reveals biomarkers associated with prognosis of high-grade serous ovarian cancer. J. Clin. Lab. Anal. 2022, 36, 24165. [Google Scholar] [CrossRef]
- Mortezapour, M.; Tapak, L.; Bahreini, F.; Najafi, R.; Afshar, S. Identification of key genes in colorectal cancer diagnosis by co-expression analysis weighted gene co-expression network analysis. Comput. Biol. Med. 2023, 157, 106779. [Google Scholar] [CrossRef]
- Han, H.; Liu, J.; Zhu, S.; Zhao, T. Identification of two key biomarkers cd93 and fgl2 associated with survival of acute myeloid leukaemia by weighted gene co-expression network analysis. J. Cell. Mol. Med. 2024, 28, 18552. [Google Scholar] [CrossRef]
- Quan, Q.; Xiong, X.; Wu, S.; Yu, M. Identification of immune-related key genes in ovarian cancer based on wgcna. Front. Genet. 2021, 15, 760225. [Google Scholar] [CrossRef]
- Marusyk, A.; Janiszewska, M.; Polyak, K. Intratumor heterogeneity the rosetta stone of therapy resistance. Cancer Cell 2020, 37, 471–484. [Google Scholar] [CrossRef] [PubMed]
- Ibrahim, B.; McMahon, D.P.; Hufsky, F.; Beer, M.; Deng, L.; Mercier, P.L.; Palmarini, M.; Thiel, V.; Marz, M. A new era of virus bioinformatics. Virus Res. 2018, 251, 86–90. [Google Scholar] [CrossRef] [PubMed]
- Stransky, N.; Ghandi, M.; Kryukov, G.V.; Garraway, L.A.; Leh’ar, J.; Liu, M.; Sonkin, D.; Kauffmann, A.; Venkatesan, K.; Edelman, E.J.; et al. Pharmacogenomic agreement between two cancer cell line data sets. Nature 2015, 528, 84–87. [Google Scholar] [CrossRef] [PubMed]
- Rosati, D.; Giordano, A. Single-cell RNA sequencing and bioinformatics as tools to decipher cancer heterogenicity and mechanisms of drug resistance. Biochem. Pharmacol. 2022, 195, 114811. [Google Scholar] [CrossRef] [PubMed]
- Peng, L.; Deng, S.; Li, J.; Zhang, Y.; Zhang, L. Single-cell RNA sequencing in unraveling acquired resistance to egfr-tkis in non-small cell lung cancer: New perspectives. Int. J. Mol. Sci. 2025, 26, 1483. [Google Scholar] [CrossRef]
- Januchowski, R.; Zawierucha, P.; Rucin’ski, M.; Zabel, M. Microarray-based detection and expression analysis of extracellular matrix proteins in drug-resistant ovarian cancer cell lines. Oncol. Rep. 2014, 32, 1981–1990. [Google Scholar] [CrossRef] [PubMed]
- Franz, M.; Rodriguez, H.; Lopes, C.; Zuberi, K.; Montojo, J.; Bader, G.D.; Morris, Q. Genemania update 2018. Nucleic Acids Res. 2018, 46, 60–64. [Google Scholar] [CrossRef]
- Newman, A.M.; Liu, C.L.; Green, M.R.; Gentles, A.J.; Feng, W.; Xu, Y.; Hoang, C.D.; Diehn, M.; Alizadeh, A.A. Robust enumeration of cell subsets from tissue expression profiles. Nat. Methods 2015, 12, 453–457. [Google Scholar] [CrossRef] [PubMed]
- Assidi, M. High n-cadherin protein expression in ovarian cancer predicts poor survival and triggers cell invasion. Front. Oncol. 2022, 12, 870820. [Google Scholar] [CrossRef]
- Wang, H.; Zhang, G.; Zhang, H.; Zhang, F.; Zhou, B.; Ning, F.; Xu, W.; Chen, Y.; Han, J. Acquisition of epithelial-mesenchymal transition phenotype and cancer stem cell-like properties in cisplatin-resistant lung cancer cells through akt/β-catenin/snail signaling pathway. Eur. J. Pharmacol. 2014, 723, 156–166. [Google Scholar] [CrossRef]
- Morelli, A.P.; Tortelli, T.C., Jr.; Mancini, M.C.S.; Pavan, I.C.B.; Silva, L.G.S.; Severino, M.B.; Ferreira, C.G.; Silva, F.F.; Nunes, F.D.; Souza, J.M. STAT3 contributes to cisplatin resistance, modulating EMT markers, and the mTOR signaling in lung adenocarcinoma. Neoplasia 2021, 23, 1048–1058. [Google Scholar] [CrossRef]
- Haslehurst, A.M.; Koti, M.; Dharsee, M.; Nuin, P.; Evans, K.; Geraci, J.; Childs, T.; Chen, J.; Li, J.; Weberpals, J.; et al. Emt transcription factors snail and slug directly contribute to cisplatin resistance in ovarian cancer. BMC Cancer 2012, 12, 91. [Google Scholar] [CrossRef]
- van Stegen, B.; Dagar, S.; Gottmann, K. Release activity-dependent control of vesicle endocytosis by the synaptic adhesion molecule n-cadherin. Sci. Rep. 2017, 7, 40865. [Google Scholar] [CrossRef]
- Loh, C.-Y.; Chai, J.Y.; Tang, T.F.; Wong, W.F.; Sethi, G.; Shanmugam, M.K.; Chong, P.P.; Looi, C.Y. The e-cadherin and n-cadherin switch in epithelial-to-mesenchymal transition: Signaling, therapeutic implications, and challenges. Cells 2019, 8, 1118. [Google Scholar] [CrossRef]
- Hui, L.; Zhang, S.; Dong, X.; Tian, D.; Cui, Z.; Qiu, X. Prognostic significance of twist and N-cadherin expression in NSCLC. PLoS ONE 2013, 8, 62171. [Google Scholar] [CrossRef]
- Fan, M.; Liu, Y.; Xia, F.; Wang, Z.; Huang, Y.; Li, J.; Wang, Z.; Li, X. Increased expression of EphA2 and E-N cadherin switch in primary hepatocellular carcinoma. Tumori J. 2013, 99, 689–696. [Google Scholar] [CrossRef]
- Saadatmand, S.; de Kruijf, E.M.; Sajet, A.; Dekker-Ensink, N.G.; van Nes, J.G.; Putter, H.; Smit, V.T.; van de Velde, C.J.; Liefers, G.J.; Kuppen, P.J. Expression of cell adhesion molecules and prognosis in breast cancer. J. Br. Surg. 2013, 100, 252–260. [Google Scholar] [CrossRef]
- Zhang, Y.; Zhu, Y.; Chen, Y.; Wang, Y.; Liu, B.; Pan, Y.; Liao, X.; Pan, J.; Gao, H.; Yang, W.; et al. Nuclear translocation of cleaved pcdh9 impairs gastric cancer metastasis by downregulating cdh2 expression. Iscience 2024, 27, 109011. [Google Scholar] [CrossRef]
- Du, B.; Shim, J.S. Targeting epithelial–mesenchymal transition (emt) to overcome drug resistance in cancer. Molecules 2016, 21, 965. [Google Scholar] [CrossRef]
- Powell, L.C.; Quintela, M.; James, D.W.; Onyido, E.; Howard, D.; Edwards, K.; Turney, J.L.; Morgan, C.R.; Worthington, J.; Williams, N.; et al. Cisplatin resistance alters ovarian cancer spheroid formation and impacts peritoneal invasion. Front. Cell Dev. Biol. 2025, 13, 1450407. [Google Scholar] [CrossRef] [PubMed]
- Bahar, E.; Kim, J.Y.; Kim, H.S.; Yoon, H. Establishment of Acquired Cisplatin Resistance in Ovarian Cancer Cell Lines Characterized by Enriched Metastatic Properties with Increased Twist Expression. Int. J. Mol. Sci. 2020, 21, 7613. [Google Scholar] [CrossRef] [PubMed]
- Zhong, Q.; Peng, H.-L.; Zhao, X.; Zhang, L.; Hwang, W.-T. Effects of brca1-and brca2-related mutations on ovarian and breast cancer survival: A meta-analysis. Clin. Cancer Res. 2015, 21, 211–220. [Google Scholar] [CrossRef] [PubMed]
- Song, H.; Wei, M.; Liu, W.; Shen, S.; Li, J.; Wang, L. Cisplatin induced apoptosis of ovarian cancer a2780s cells by activation of erk/p53/puma signals. Histol. Histopathol. 2018, 33, 73–79. [Google Scholar]
- Wang, J.Q.; Jeelall, Y.S.; Ferguson, L.L.; Horikawa, K. Toll-like receptors and cancer: Myd88 mutation and inflammation. Front. Immunol. 2014, 5, 367. [Google Scholar] [CrossRef]
- Jiang, C.; Shen, C.; Ni, M.; Huang, L.; Hu, H.; Dai, Q.; Zhao, H.; Zhu, Z. Molecular mechanisms of cisplatin resistance in ovarian cancer. Genes Dis. 2023, 11, 101063. [Google Scholar] [CrossRef]
- Wang, Y.; Xie, Q. Targeting ANXA4 to Overcome Cisplatin Resistance in Ovarian Cancer: A Bioinformatics and in Vitro Study. OncoTargets Ther. 2025, 18, 1243–1256. [Google Scholar] [CrossRef]
- Zhao, Q.; Shao, H.; Zhang, T. Single-cell RNA sequencing in ovarian cancer: Revealing new perspectives in the tumor microenvironment. Am. J. Transl. Res. 2024, 16, 3338–3354. [Google Scholar] [CrossRef] [PubMed]
- Garlisi, B.; Lauks, S.; Aitken, C.; Ogilvie, L.M.; Lockington, C.; Petrik, D.; Eichhorn, J.S.; Petrik, J. The Complex Tumor Microenvironment in Ovarian Cancer: Therapeutic Challenges and Opportunities. Curr. Oncol. 2024, 31, 3826–3844. [Google Scholar] [CrossRef] [PubMed]
- Clough, E.; Barrett, T. The gene expression omnibus database. In Statistical Genomics: Methods and Protocols; Springer: New York, NY, USA, 2016; Volume 1418, pp. 93–110. [Google Scholar]
- Davis, A.; Tinker, A.V.; Friedlander, M. Platinum resistant ovarian cancer what is it who to treat and how to measure benefit. Gynecol. Oncol. 2014, 133, 624–631. [Google Scholar] [CrossRef] [PubMed]












Disclaimer/Publisher’s Note: The statements, opinions and data contained in all publications are solely those of the individual author(s) and contributor(s) and not of MDPI and/or the editor(s). MDPI and/or the editor(s) disclaim responsibility for any injury to people or property resulting from any ideas, methods, instructions or products referred to in the content. |
© 2026 by the authors. Licensee MDPI, Basel, Switzerland. This article is an open access article distributed under the terms and conditions of the Creative Commons Attribution (CC BY) license.
Share and Cite
Xu, J.-Y.; Tian, M.-Q.; Yang, R.; Li, Z.-X.; Lin, Z.-H.; Wang, Y.-F.; Chu, Y.-H.; Sun, W.-N.; Wang, Y.-M. Integrated Analyses Identify CDH2 as a Hub Gene Associated with Cisplatin Resistance and Prognosis in Ovarian Cancer. Int. J. Mol. Sci. 2026, 27, 713. https://doi.org/10.3390/ijms27020713
Xu J-Y, Tian M-Q, Yang R, Li Z-X, Lin Z-H, Wang Y-F, Chu Y-H, Sun W-N, Wang Y-M. Integrated Analyses Identify CDH2 as a Hub Gene Associated with Cisplatin Resistance and Prognosis in Ovarian Cancer. International Journal of Molecular Sciences. 2026; 27(2):713. https://doi.org/10.3390/ijms27020713
Chicago/Turabian StyleXu, Jun-Yi, Mao-Qi Tian, Rui Yang, Zi-Xuan Li, Zi-Heng Lin, Yu-Fei Wang, Yu-Hang Chu, Wei-Ning Sun, and Ya-Mei Wang. 2026. "Integrated Analyses Identify CDH2 as a Hub Gene Associated with Cisplatin Resistance and Prognosis in Ovarian Cancer" International Journal of Molecular Sciences 27, no. 2: 713. https://doi.org/10.3390/ijms27020713
APA StyleXu, J.-Y., Tian, M.-Q., Yang, R., Li, Z.-X., Lin, Z.-H., Wang, Y.-F., Chu, Y.-H., Sun, W.-N., & Wang, Y.-M. (2026). Integrated Analyses Identify CDH2 as a Hub Gene Associated with Cisplatin Resistance and Prognosis in Ovarian Cancer. International Journal of Molecular Sciences, 27(2), 713. https://doi.org/10.3390/ijms27020713

