Sign in to use this feature.

Years

Between: -

Subjects

remove_circle_outline
remove_circle_outline
remove_circle_outline
remove_circle_outline
remove_circle_outline
remove_circle_outline
remove_circle_outline
remove_circle_outline
remove_circle_outline

Journals

remove_circle_outline
remove_circle_outline
remove_circle_outline
remove_circle_outline
remove_circle_outline
remove_circle_outline
remove_circle_outline
remove_circle_outline

Article Types

Countries / Regions

Search Results (232)

Search Parameters:
Keywords = Tabata

Order results
Result details
Results per page
Select all
Export citation of selected articles as:
17 pages, 7837 KB  
Article
RNA-Seq Analysis of Neuronal Gene Expression Changes in Rat Müller Glia-Derived rMC-1 Cells Under Treatment with Compounds Promoting Photoreceptor Differentiation
by Yuka Endo, Eriko Sugano, Yuko Seko, Tomokazu Fukuda, Kitako Tabata, Taira Kakizaki, Shu Maruoka, Takanori Yokoyama, Taku Ozaki, Lanlan Bai and Hiroshi Tomita
Neuroglia 2026, 7(1), 8; https://doi.org/10.3390/neuroglia7010008 (registering DOI) - 7 Mar 2026
Abstract
Background: The principal glial cells of the retina, Müller glia, play a central role in retinal regeneration in teleost fish and have recently attracted attention as potential sources of neuronal regeneration in mammals. Objectives: In this study, we examined whether SV40-immortalized rat Müller [...] Read more.
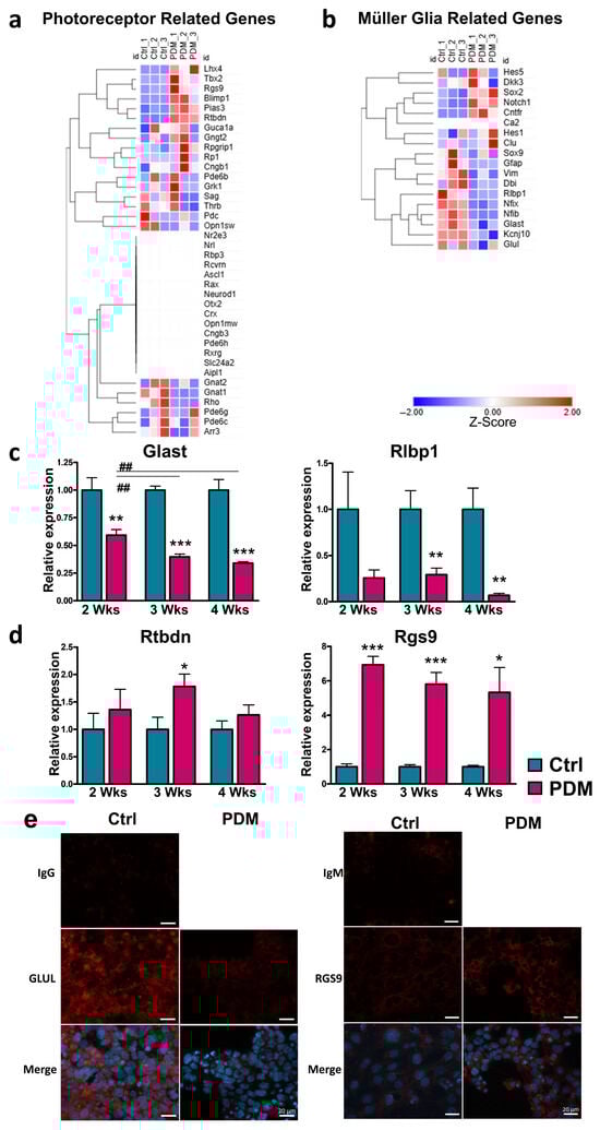
Background: The principal glial cells of the retina, Müller glia, play a central role in retinal regeneration in teleost fish and have recently attracted attention as potential sources of neuronal regeneration in mammals. Objectives: In this study, we examined whether SV40-immortalized rat Müller glia could be directed toward neuronal differentiation using a non-genetic approach with defined culture conditions. Methods: Comprehensive transcriptomic profiling by RNA sequencing indicated that changes in culture medium alone could induce transcriptional reprogramming toward a neuronal lineage. Results: Specifically, expression of Müller glia-related genes decreased, while a subset of photoreceptor-related transcription factors and specific genes showed altered expression, suggesting early-stage induction toward a photoreceptor-like fate. This finding suggests that even immortalized cells may exhibit activation of neuronal genes through non-genetic culture interventions. Gene set enrichment analysis further revealed upregulation of pathways related to the synaptic vesicle cycle, metabolic activation, oxidative stress defense, and lysosomal function, consistent with initiation of neuronal differentiation. Conversely, pathways associated with cell cycle regulation and stemness signaling were downregulated, reflecting a transition from a proliferative to a differentiation-prone state. Collectively, these results provide preliminary molecular markers for early neuronal induction and potential targets for chemical screening. Conclusions: Importantly, this strategy enables neuronal-like differentiation of Müller glia without genetic manipulation, offering a safe and cost-effective platform. Overall, our findings may support the development of in vitro models for retinal neuroregeneration and facilitate research toward regenerative therapies for retinal disorders. Full article
Show Figures

Figure 1

21 pages, 5548 KB  
Article
Optimal Design for Drive Accuracy of the Space-Focus Control Mechanism Using a Simplified System Design Method
by Minoru Tabata and Yasuyuki Miyazaki
Machines 2026, 14(3), 275; https://doi.org/10.3390/machines14030275 - 2 Mar 2026
Viewed by 87
Abstract
A focus-control mechanism is essential for maintaining the optical performance of spaceborne telescopes, the mirror alignment of which is degraded by gravity release, moisture desorption, and thermal distortion in orbit. Achieving submicrometer-level drive accuracy is challenging because bearing deformation and bolted-joint hysteresis introduce [...] Read more.
A focus-control mechanism is essential for maintaining the optical performance of spaceborne telescopes, the mirror alignment of which is degraded by gravity release, moisture desorption, and thermal distortion in orbit. Achieving submicrometer-level drive accuracy is challenging because bearing deformation and bolted-joint hysteresis introduce nonlinear behavior, which must be addressed in ultraprecision mechanisms. In this study, the 1D Computer-Aided Engineering (1DCAE) approach was applied to the early-phase design of a spaceborne focus-control mechanism for developing practical design equations that accurately represent the stiffness and deformation characteristics of key components. Modification functions derived from finite element analysis (FEA) and the indirect fictitious boundary integral method (IFBIM) were incorporated into the equations for a linear guide, rectangular spring, and bearing deformation. These equations showed excellent agreement with analytical solutions, numerical simulations, and experimental data, achieving accuracies within 3% and 2.5% for the linear guide and rectangular spring, respectively, and close correspondence with the IFBIM-based bearing deformation reference values. Integrating the equations into the 1DCAE model enabled accurate prediction of the nonlinear drive characteristics of the mechanism and improved the overall drive accuracy to one-fortieth that of the initial design. In conclusion, 1DCAE provides an effective and computationally efficient framework for optimizing ultraprecision mechanisms used in space applications. Full article
(This article belongs to the Section Machine Design and Theory)
Show Figures

Figure 1

15 pages, 2053 KB  
Article
Pyrroloquinoline Quinone Protects Against Light-Induced Retinal Damage in Association with the Suppression of c-Fos Signalling
by Hinata Ozawa, Eriko Sugano, Kitako Tabata, Taira Kakizaki, Akimune Sato, Yoshihiro Takai, Kohei Sone, Miwako Shidomi, Yuki Ishii, Akito Saito, Kentaro Totuka, Taku Ozaki, Tomokazu Fukuda, Lanlan Bai and Hiroshi Tomita
Int. J. Mol. Sci. 2026, 27(4), 1929; https://doi.org/10.3390/ijms27041929 - 17 Feb 2026
Viewed by 274
Abstract
Age-related macular degeneration (AMD) is a progressive retinal disorder characterised by oxidative stress and inflammation. Although pyrroloquinoline quinone (PQQ) has been reported to exert neuroprotective effects, its specific efficacy in in vivo models of AMD pathophysiology has not yet been elucidated. In this [...] Read more.
Age-related macular degeneration (AMD) is a progressive retinal disorder characterised by oxidative stress and inflammation. Although pyrroloquinoline quinone (PQQ) has been reported to exert neuroprotective effects, its specific efficacy in in vivo models of AMD pathophysiology has not yet been elucidated. In this study, we evaluated the protective effects of PQQ against all-trans-retinal (ATR)-induced cytotoxicity in ARPE-19 cells and light-induced photoreceptor degeneration in rats. Pretreatment of ARPE-19 cells with PQQ dose-dependently mitigated ATR-induced cytotoxicity. In the in vivo model, rats received a single intraperitoneal injection of PQQ (2 or 5 mg/kg) 1 h prior to 1000-lux light exposure. Retinal function and morphology were evaluated by electroretinography and haematoxylin–eosin staining, respectively. The 5 mg/kg PQQ group retained significantly greater retinal function than the vehicle group at 3 days postexposure and demonstrated significant preservation of the outer nuclear layer at 7 days postexposure, indicating the suppression of photoreceptor cell death. Western blot analysis detected the dose-dependent suppression of light-induced c-Fos upregulation following PQQ treatment. These findings suggest that the protective effect of PQQ against phototoxic damage is associated with the suppression of c-Fos signalling, thus lending support to the further investigation of PQQ as a potential therapeutic agent for AMD. Full article
Show Figures

Figure 1

15 pages, 7694 KB  
Article
Fault-Tolerant Control of Quadrotors with Actuator Faults: Experimental Verification of a Backstepping-Based Adaptive Controller
by Yasuyuki Satoh and Anan Tabata
Actuators 2026, 15(2), 105; https://doi.org/10.3390/act15020105 - 6 Feb 2026
Viewed by 323
Abstract
In many unmanned aerial vehicle (UAV) applications, achieving stable flight despite actuator failures is crucial. Among the many existing fault-tolerant control (FTC) methods, adaptive control is a practical approach. In this article, we present experimental verification of a backstepping-based adaptive fault-tolerant controller previously [...] Read more.
In many unmanned aerial vehicle (UAV) applications, achieving stable flight despite actuator failures is crucial. Among the many existing fault-tolerant control (FTC) methods, adaptive control is a practical approach. In this article, we present experimental verification of a backstepping-based adaptive fault-tolerant controller previously proposed by the authors. As the first step of the experimental verification, we focus on the attitude-loop control of the quadrotor. We construct a quadrotor testbed integrating a self-developed flight controller. After parameter identification, we implement the adaptive fault-tolerant controller on the quadrotor. Finally, real-time experiments on attitude stabilization following actuator faults are conducted. As a result, we confirmed that the controller can be implemented and can stabilize the attitude even in the presence of multi-actuator faults. Full article
Show Figures

Figure 1

15 pages, 4021 KB  
Article
Accuracy of an Artificial Intelligence Model to Predict Dementia Development with Additional Dental Checkup Data: A Retrospective Cohort Study
by Komei Iwai, Tetsuji Azuma, Takatoshi Yonenaga, Yasuyuki Sasai, Koichiro Tabata, Iwane Sugiura, Seiji Nakashima, Yoshikazu Nagase and Takaaki Tomofuji
AI 2026, 7(2), 42; https://doi.org/10.3390/ai7020042 - 29 Jan 2026
Viewed by 413
Abstract
Background: This retrospective cohort study developed an artificial intelligence (AI) model to predict incident dementia and evaluated its predictive performance using a validation cohort. The study participants were 7384 older adults (age ≥ 75 years) who underwent regional dental checkup in Gifu Prefecture, [...] Read more.
Background: This retrospective cohort study developed an artificial intelligence (AI) model to predict incident dementia and evaluated its predictive performance using a validation cohort. The study participants were 7384 older adults (age ≥ 75 years) who underwent regional dental checkup in Gifu Prefecture, Japan, in 2018 and 2020. Methods: The National Database of Health Insurance of Japan (NDB) was integrated with dental checkup data, and the participants were randomly divided into two datasets: training (n = 5169) and validation (n = 2215). A data analytics tool was utilized to create the AI model with training data in 2018 and data on the presence or absence of dementia development in 2020. Results: The AI model trained solely on NDB data showed a sensitivity of 0.73 and specificity of 0.91 in predicting the presence or absence of dementia development after 2 years. By contrast, the AI model trained on NDB and dental checkup data showed a sensitivity of 0.75 and specificity of 0.95, indicating improvement in both metrics. Conclusions: Combining different sets of data, such as NDB and dental checkup data, for training may be useful for improving the accuracy of AI models to predict dementia development. Full article
(This article belongs to the Section Medical & Healthcare AI)
Show Figures

Figure 1

18 pages, 1437 KB  
Article
Environmental and Social Impacts of Community-Based Household Plastic Waste Collection for High-Value Recycling
by Tomohiro Tabata
Appl. Sci. 2026, 16(3), 1326; https://doi.org/10.3390/app16031326 - 28 Jan 2026
Viewed by 253
Abstract
Community-based collection of household plastic waste (HPW) is expanding in Japan as a way to produce high-value post-consumer recycled (PCR) materials. These systems set up collection points where residents bring recyclable items and sort them into designated bins. However, the environmental impacts of [...] Read more.
Community-based collection of household plastic waste (HPW) is expanding in Japan as a way to produce high-value post-consumer recycled (PCR) materials. These systems set up collection points where residents bring recyclable items and sort them into designated bins. However, the environmental impacts of such systems and their advantages over municipal collection remain insufficiently understood, and discussion on the burden placed on residents is limited. This study empirically analyses HPW collection and recycling in community-based systems and examines approaches to producing high-value PCR from environmental and resident-burden perspectives. Environmental impact assessments were conducted for municipal and community-based collection. The time required for residents to wash items before segregation was also evaluated as a burden using questionnaire surveys. A scenario for collecting and recycling five HPW types in Kobe City, Japan, was developed, and environmental impacts and resident burdens were quantified. Results show that community-based collection achieves 3.75 kg-CO2eq of avoided annual greenhouse gas emissions per household compared with incineration but requires 1.72 h of annual washing time. High-value PCR production depends on resident cooperation during segregation. Clear communication is essential to achieve environmental and economic benefits while minimising additional burdens on residents. Full article
(This article belongs to the Special Issue Advances in Resource Regeneration and Circular Systems)
Show Figures

Figure 1

11 pages, 390 KB  
Systematic Review
Effects of Training Interventions on Physical Fitness and Performance in Kabaddi Players: A Systematic Review
by Daniel González-Devesa, Lidia Iglesias Vieites and Nerea Blanco-Martínez
Sports 2026, 14(1), 37; https://doi.org/10.3390/sports14010037 - 13 Jan 2026
Viewed by 495
Abstract
Kabaddi is a contact sport that demands high physical fitness and specific technical skills. Although multiple training programs have been designed to improve performance, no systematic review had previously synthesized their effects on physical, physiological, and performance-related outcomes. This systematic review of randomized [...] Read more.
Kabaddi is a contact sport that demands high physical fitness and specific technical skills. Although multiple training programs have been designed to improve performance, no systematic review had previously synthesized their effects on physical, physiological, and performance-related outcomes. This systematic review of randomized controlled trials aimed to evaluate the impact of different training interventions on physical fitness, physiological parameters, and sport performance in kabaddi players. A systematic review was performed in the Web of Science, PubMed, and Scopus databases up to May 2025. Randomized controlled trials analyzing training interventions in kabaddi players were included. Ten studies with a total of 458 participants were included. Interventions lasted between 6 and 12 weeks and comprised modalities such as strength training, plyometrics, combined training, circuit training, SAQ (speed, agility, and quickness), and Tabata. Nine studies reported significant within-group improvements in variables such as strength, speed, agility, and flexibility. In studies with between-group comparisons, training interventions could be more effective than control conditions. One study also reported improvements in physiological and hematological parameters. Overall, training interventions in kabaddi players may improve physical fitness, sport-specific performance, and certain physiological and hematological parameters. However, the evidence should be interpreted with caution given the predominantly fair methodological quality of the included trials. PROSPERO (CRD420251272758). Full article
Show Figures

Figure 1

25 pages, 339 KB  
Article
Sex- and Age-Specific Risk Factors for Asthma: A Comparative Analysis of Demographic, Clinical, and Comorbidity Profiles in Men and Women
by Daniel Lopez-Hernandez, Leticia Brito-Aranda, Karina Ayala-Lopez, Tania Castillo-Cruz, Guadalupe Vanessa Vazquez-Guzman, Maria Clara Hernandez-Almazan, Tabata Gabriela Anguiano-Velazquez, Edgar Cruz-Aviles, Luis Beltran-Lagunes, Christian David Sevilla-Mendoza and Luis Angel Herrerias Colin
Sinusitis 2026, 10(1), 2; https://doi.org/10.3390/sinusitis10010002 - 9 Jan 2026
Viewed by 719
Abstract
Asthma is a multifactorial respiratory condition affected by demographic, clinical, and lifestyle factors. Recognizing sex-related differences in risk factors may help develop personalized preventive strategies and ultimately enhance clinical outcomes. This study aims to compare the characteristics of male and female patients with [...] Read more.
Asthma is a multifactorial respiratory condition affected by demographic, clinical, and lifestyle factors. Recognizing sex-related differences in risk factors may help develop personalized preventive strategies and ultimately enhance clinical outcomes. This study aims to compare the characteristics of male and female patients with asthma and to identify the primary risk factors linked to the condition in each group as well. A comparative analysis was conducted using regression models to evaluate the association between asthma and potential risk factors. Odds ratios (ORs) with 95% confidence intervals (CIs) were calculated to estimate the strength of associations for men and women separately. In females, obesity (OR, 1.85; 95% CI, 1.24–2.75), chronic obstructive pulmonary disease (COPD) (OR, 3.37; 95% CI, 1.77–6.43), chronic sinusitis (OR, 4.37; 95% CI, 1.02–18.64), and hypothyroidism (OR, 1.79; 95% CI, 1.09–2.94) were significantly associated with asthma. In males, COPD was the strongest predictor (OR, 4.35; 95% CI, 1.18–15.97), while other factors showed weaker or non-significant associations. Age was not a significant predictor in either sex. The findings highlight important sex differences in the risk profile for asthma. These results underscore the need for sex-specific approaches in the prevention, diagnosis, and management of asthma. Full article
21 pages, 323 KB  
Article
Risk Factors Associated with Dentofacial Anomalies [Including Malocclusion] in Adults
by Osvaldo Erik Sanchez-Hernandez, Daniel Lopez-Hernandez, Leticia Brito-Aranda, Aleli Julieta Izquierdo-Vega, Luis Beltran-Lagunes, Gabriela Patricia Fuentes-Torres, Perla Veronica Salinas-Palacios, Julio Cesar Ortega-Lopez, Maria de los Angeles Lopez-Sanchez, Edgar Estaban Torres-Garcia, Guadalupe Jacqueline Flores-Morales and Tabata Gabriela Anguiano-Velazquez
Bioengineering 2026, 13(1), 64; https://doi.org/10.3390/bioengineering13010064 - 7 Jan 2026
Viewed by 562
Abstract
Background: Dentofacial anomalies, including malocclusion, emerge from the interplay of genetic, clinical, and environmental determinants. Understanding the factors associated with these anomalies is crucial at the primary care level. Our study aimed to determine the possible associated factors with dentofacial anomalies in [...] Read more.
Background: Dentofacial anomalies, including malocclusion, emerge from the interplay of genetic, clinical, and environmental determinants. Understanding the factors associated with these anomalies is crucial at the primary care level. Our study aimed to determine the possible associated factors with dentofacial anomalies in patients attended at the primary care level. Methods: A multivariate logistic regression model was applied to a primary care population, with the presence of dentofacial anomalies as the dependent variable. Independent variables included age and selected clinical conditions of dental and neurological origin. Results: Age was inversely associated with dentofacial anomalies (OR = 0.991; 95% CI 0.985–0.998; p = 0.013). Significant clinical factors included vertigo (OR = 2.59; 95% CI 1.42–4.71; p = 0.002), hearing loss (OR = 4.34; 95% CI 2.44–7.72; p < 0.001), trigeminal neuralgia (OR = 8.54; 95% CI 3.22–22.67; p < 0.001), Bell’s palsy (OR = 9.19; 95% CI 4.01–21.04; p < 0.001), caries limited to enamel (OR = 17.92; 95% CI 12.99–24.71; p < 0.001), and acute gingivitis (OR = 10.64; 95% CI 5.61–20.20; p < 0.001). Conclusions: Both oral and neurological conditions showed strong associations with dentofacial anomalies. The model identified key factors that may facilitate early detection and guide the development of targeted preventive strategies in oral health practice and policy, supporting the integration of multidisciplinary approaches to patient care. Full article
(This article belongs to the Special Issue Orthodontic Biomechanics)
15 pages, 2726 KB  
Article
Tiled-Amplicon Whole-Genome Sequencing Method Reveals Endemic Circulation of Human Adenovirus Type 3 in Japan
by Gabriel Gonzalez, Naganori Nao, Koshiro Tabata, Yukari Itakura, Shinji Saito, Kenichiro Takahashi, Masaaki Kobayashi, Nobuyoshi Kitaichi, Nobuhisa Ishiguro, Tsuguto Fujimoto, Adriana E. Kajon, Hirofumi Sawa and Nozomu Hanaoka
Viruses 2026, 18(1), 74; https://doi.org/10.3390/v18010074 - 5 Jan 2026
Cited by 1 | Viewed by 526
Abstract
Human adenovirus type 3 (HAdV-3) in the species Mastadenovirus blackbeardi is a frequent cause of hundreds of respiratory infections in Japan, with outbreaks varying in clinical severity. Such a high frequency of cases could be due to regular migration of novel variants or [...] Read more.
Human adenovirus type 3 (HAdV-3) in the species Mastadenovirus blackbeardi is a frequent cause of hundreds of respiratory infections in Japan, with outbreaks varying in clinical severity. Such a high frequency of cases could be due to regular migration of novel variants or persistent circulation of endemic strains. Either scenario would require different measures to ameliorate the burden on public health. We designed a new cost-effective whole-genome sequencing protocol based on tiled amplicons and nanopore sequencing to clarify the circumstances behind the frequent outbreaks. This protocol was used with clinical samples collected between 2011 and 2020 from Japanese patients with acute respiratory illness (n = 110), resulting in near whole-genome sequences (~99% length) for 105 samples with high read coverage (~262.6 ± 192 reads). Phylogenetic analysis indicated sustained circulation of endemic strains in Japan during the analyzed decade and their relation to other strains worldwide with publicly available genome sequences. However, a comparison with other Japanese HAdV-3 strains circulating since 2023 suggested the public health measures introduced during the COVID-19 pandemic (2020–2022) indirectly affected the prevalence of circulating HAdV-3 variants. Additionally, our approach enabled the detection and partial sequencing (~71% completion) of co-infecting strains from the species Mastadenovirus caesari (n = 4) in the examined samples. The detection of adenoviruses belonging to different species in the same sample highlights how our protocol enhances the distinction of circulating viruses. In conclusion, these results and the introduced protocol will enable timely characterization and clinical interventions to mitigate this virus. Full article
(This article belongs to the Special Issue Antigenic Drift in Respiratory Viruses)
Show Figures

Figure 1

22 pages, 1165 KB  
Article
Synergistic Effects of High-Intensity Interval Training and Asparagus officinalis L. Root Extract Supplementation on Metabolic Regulation, Oxidative Stress, and Inflammation in Overweight and Obese Adults
by Piyapong Prasertsri, Tadsawiya Padkao, Orachorn Boonla, Surachat Buddhisa, Nattaphol Prakobkaew, Siriporn Sripinyowanich and Jatuporn Phoemsapthawee
Int. J. Mol. Sci. 2025, 26(24), 12054; https://doi.org/10.3390/ijms262412054 - 15 Dec 2025
Viewed by 607
Abstract
Excess adiposity is associated with increased oxidative stress and inflammation, which contribute to metabolic dysregulation. Both exercise training and bioactive plant-derived compounds have been explored as therapeutic strategies to mitigate these effects. Asparagus (Asparagus officinalis L.) root extract, rich in ecdysteroids such [...] Read more.
Excess adiposity is associated with increased oxidative stress and inflammation, which contribute to metabolic dysregulation. Both exercise training and bioactive plant-derived compounds have been explored as therapeutic strategies to mitigate these effects. Asparagus (Asparagus officinalis L.) root extract, rich in ecdysteroids such as 20-hydroxyecdysone (20E), exhibits potent antioxidant and anti-inflammatory activities. This randomized controlled trial investigated the combined effects of high-intensity interval training (HIIT) and asparagus root extract (ARE) supplementation on metabolic parameters, oxidative stress, inflammatory biomarkers, and white blood cell counts in overweight and obese adults. Seventy-two participants aged 18–30 years with a body mass index ≥ 23 kg/m2 were randomly assigned to one of four groups: control (CON), ARE supplementation only (ARE), HIIT only (HIIT), and combined intervention (COM). The HIIT protocol comprised a modified Tabata regimen of progressive bodyweight intervals at 80–90% and 40–50% of maximal perceived exertion, performed three times per week for 12 weeks. Participants in the ARE and COM groups received a daily oral dose of ARE providing 1.71 ± 0.24 mg/kg/day of 20E. Compared with the CON group, the HIIT group showed significant reductions in total cholesterol (TC), the TC/high-density lipoprotein cholesterol (HDLC) ratio, and blood glucose levels, alongside significant increases in HDLC and superoxide dismutase (SOD) activity (all p < 0.05). The COM group demonstrated significant decreases in protein carbonyls and interleukin-6 levels and in the TC/HDLC ratio (all p < 0.05) as well as a significant increase in SOD activity (p = 0.002). The ARE group, meanwhile, exhibited significant increases in both SOD activity (p < 0.001) and malondialdehyde levels (p = 0.017). These findings suggest that combining HIIT with ARE supplementation produces synergistic improvements in oxidative and inflammatory status, whereas HIIT alone primarily enhances metabolic regulation in overweight and obese individuals. Full article
Show Figures

Figure 1

12 pages, 1081 KB  
Article
A Comparative Analysis of the Functional Outcomes Between Retzius-Sparing and Conventional Robot-Assisted Radical Prostatectomy Using the Expanded Prostate Cancer Index Composite
by Soichiro Shimura, Dai Koguchi, Ken-ichi Tabata, Izuru Shiba, Yutaka Shiono, Kohei Mori, Shuhei Hirano, Masaomi Ikeda, Hideyasu Tsumura, Daisuke Ishii and Kazumasa Matsumoto
Cancers 2025, 17(24), 3913; https://doi.org/10.3390/cancers17243913 - 7 Dec 2025
Viewed by 577
Abstract
Background/Objectives: Robot-assisted radical prostatectomy (RARP) has emerged as the predominant surgical approach globally, and various techniques have been proposed to improve functional outcomes. Despite these advances, however, functional impairment associated with surgery remains a major concern that affects patients’ quality of life. Retzius-sparing [...] Read more.
Background/Objectives: Robot-assisted radical prostatectomy (RARP) has emerged as the predominant surgical approach globally, and various techniques have been proposed to improve functional outcomes. Despite these advances, however, functional impairment associated with surgery remains a major concern that affects patients’ quality of life. Retzius-sparing RARP (RS-RARP) has been proposed as a surgical technique to preserve the Retzius space, and increasing evidence has demonstrated its effectiveness. However, the effect of RS-RARP on other functions remains unknown. Although some reports show the positive effect of Retzius-sparing RARP (RS-RARP) on urinary incontinence, the effects on other functions remain unknown. Methods: The present study retrospectively analyzed 132 patients who underwent RARP at Kitasato University Hospital between January 2020 and July 2021 (49 and 83 patients in the RS-RARP and conventional RARP groups, respectively). We compared the functional outcomes of RS-RARP and conventional RARP (C-RARP) using the Expanded Prostate Cancer Index Composite (EPIC). In addition, sexual function was compared among patients who underwent nerve-sparing procedures. Results: Our findings revealed that, even at 12 months postoperatively, RS-RARP demonstrated significant preservation of urinary continence (p < 0.01) and sexual function compared to C-RARP (p = 0.03). No significant differences were observed in the bowel or hormonal domains. Even in patients who underwent nerve-sparing surgery, the EPIC score 12 months postoperatively was significantly higher with RS-RARP than with C-RARP (p < 0.01). RS-RARP tended to result in positive surgical margins more often than C-RARP (RS-RARP: 44.9%, C-RARP: 28.9%, p = 0.06), without affecting the rate of biochemical recurrence (RS-RARP: 14.2%, C-RARP: 15.7%, p = 0.81). Conclusions: Our results suggest a potential advantage of RS-RARP in preserving both urinary and sexual function. Full article
Show Figures

Figure 1

14 pages, 1845 KB  
Brief Report
Natural Fiber Composites for Sustainable Model Rocketry: Bamboo and Jute as Alternatives to Fiberglass
by Lais Alves, Tabata Barreto, Nordine Leklou and Silvio de Barros
Fibers 2025, 13(12), 159; https://doi.org/10.3390/fib13120159 - 26 Nov 2025
Viewed by 738
Abstract
The search for sustainable alternatives to synthetic composites has become increasingly relevant in aerospace engineering education and student rocketry. Fiberglass is widely used for rocket fuselages due to its favorable balance of performance and cost, but it is energy-intensive, non-biodegradable, and environmentally burdensome. [...] Read more.
The search for sustainable alternatives to synthetic composites has become increasingly relevant in aerospace engineering education and student rocketry. Fiberglass is widely used for rocket fuselages due to its favorable balance of performance and cost, but it is energy-intensive, non-biodegradable, and environmentally burdensome. This study provides the first demonstration of natural fiber composites applied to student rocket fuselages, evaluating bamboo and jute as sustainable alternatives to fiberglass. Fiberglass, bamboo, and jute laminates were fabricated following the procedures of the RocketWolf team at CEFET/RJ. The fuselages were characterized by parachute ejection tests, surface roughness analysis, and flight simulations using OpenRocket software. Additional data such as laminate mass, wall thickness, fiber–resin ratio, and cost analysis were incorporated to provide a comprehensive assessment. Results revealed contrasting behaviors: untreated bamboo composites showed poor resin impregnation, brittle behavior, and lack of structural stability, confirming their unsuitability without chemical treatment. Jute composites, in contrast, achieved adequate impregnation, cylindrical geometry, and superior surface roughness (Ra = 37 µm) compared to fiberglass with paint (62 µm) or envelopes (52 µm). Both fiberglass and jute fuselages successfully passed parachute ejection tests, while simulations indicated apogees close to 1 km, fulfilling competition requirements. The jute fuselage also presented slightly improved stability margins. Economically, jute was ~492% cheaper than fiberglass in fiber-only comparison but absorbed more resin; nevertheless, real purchase prices favored jute. These findings confirm that jute composites are a technically feasible, cost-effective, and sustainable substitute for fiberglass in student rocket fuselages. Beyond technical validation, this work demonstrates the educational and environmental benefits of integrating natural fibers into academic rocketry, bridging sustainability, performance, and innovation. Full article
Show Figures

Figure 1

22 pages, 708 KB  
Article
Season-Long Time-Series Analysis of Soil Respiration in Furrow-Irrigated Corn with and Without Cover Crop in the Lower Mississippi River Basin
by Diego Della Lunga, Kristofor Brye, Michael J. Mulvaney, Mike Daniels, Tabata de Oliveira, Beth Baker, Timothy Bradford and Chandler Arel
Climate 2025, 13(11), 232; https://doi.org/10.3390/cli13110232 - 14 Nov 2025
Viewed by 815
Abstract
Temporal resolution of carbon dioxide (CO2) release from the soil at the field scale is not completely understood. The objectives of this study were to identify trends, repetitive cycles, and residual patterns and structures with a time-series analysis from a furrow-irrigated [...] Read more.
Temporal resolution of carbon dioxide (CO2) release from the soil at the field scale is not completely understood. The objectives of this study were to identify trends, repetitive cycles, and residual patterns and structures with a time-series analysis from a furrow-irrigated corn (Zea mays L.) field with and without cover crops (i.e., CC and No-CC, respectively) over the course of one growing season in the Lower Mississippi River Basin. Carbon dioxide fluxes were measured from 5 May to 18 August 2024, four times a day (i.e., 0300, 0900, 1500, and 2100 h) from each of the two CC treatments. Linear trends were significant, but they were only able to explain 3 and 10% of the CO2-flux variability for CC and No-CC, respectively. Spectral density analyses indicated the significant presence of repetitive patterns every four lags, the amplitude of which was numerically 25% greater for CC than for No-CC. The structure of the residual was best described by separate autoregressive-moving-average (ARMA) models for the CC and No-CC treatments. The current study provides preliminary yet fundamental information to improve the understanding of the dynamics of soil respiration processes from a row-crop production system. Full article
Show Figures

Figure 1

11 pages, 2990 KB  
Article
Rapid Isothermal DNA Amplification in Microchambers Detected by Fluorescence RNA Aptamer Transcription
by Hideyuki Yaginuma, Ryoko Suzuki, Takako Akamatsu, Hiroyuki Noji and Kazuhito V. Tabata
Diagnostics 2025, 15(22), 2838; https://doi.org/10.3390/diagnostics15222838 - 9 Nov 2025
Viewed by 697
Abstract
Objectives: Rapid detection and quantification of nucleic acids are essential for on-site diagnosis of pathogens. To provide an alternative to current methods that require bulky instruments and long reaction times, we developed a digital nucleic acid amplification method suitable for point-of-care applications. Methods: [...] Read more.
Objectives: Rapid detection and quantification of nucleic acids are essential for on-site diagnosis of pathogens. To provide an alternative to current methods that require bulky instruments and long reaction times, we developed a digital nucleic acid amplification method suitable for point-of-care applications. Methods: The method combines compartmentalization in micrometer-sized microchambers with recombinase polymerase amplification (RPA) and the Mango fluorescent aptamer system. Fluorescence microscopy was used to acquire images of microchambers. Single molecules of target DNA sequences were detected as fluorescence-positive chambers in the image and quantified by counting these chambers. Results: Detection and quantification were achieved within 8 and 22 min, respectively. The measurable concentration range was approximately 4 fM to 40 pM, demonstrating a wide dynamic range. Furthermore, the successful detection of five different pathogen-derived DNA sequences confirmed the versatility of the approach. Conclusions: Because the reaction proceeds isothermally within a compact microdevice, the system requires minimal instrumentation. These features make it a promising platform for nucleic acid measurement in point-of-care testing. Full article
(This article belongs to the Special Issue DNA Sequencing of Infectious Diseases)
Show Figures

Graphical abstract

Back to TopTop