Optimal Design for Drive Accuracy of the Space-Focus Control Mechanism Using a Simplified System Design Method
Abstract
1. Introduction
- FEA models are generally created after detailed drawings are completed, making it difficult to perform analyses in the early design stages when the shapes and dimensions remain undefined.
- The solution obtained from FEA represents only a single design state, and the underlying design implications are often unclear because of the “black-box” nature of the analysis.
- Any change in geometry or dimensions requires remodeling, which makes iterative analyses of parameter exploration time consuming.
- FEA alone cannot adequately address certain problems, such as preload behavior, purely contact-based interactions without bonding, and friction-dominated phenomena.
2. Methods
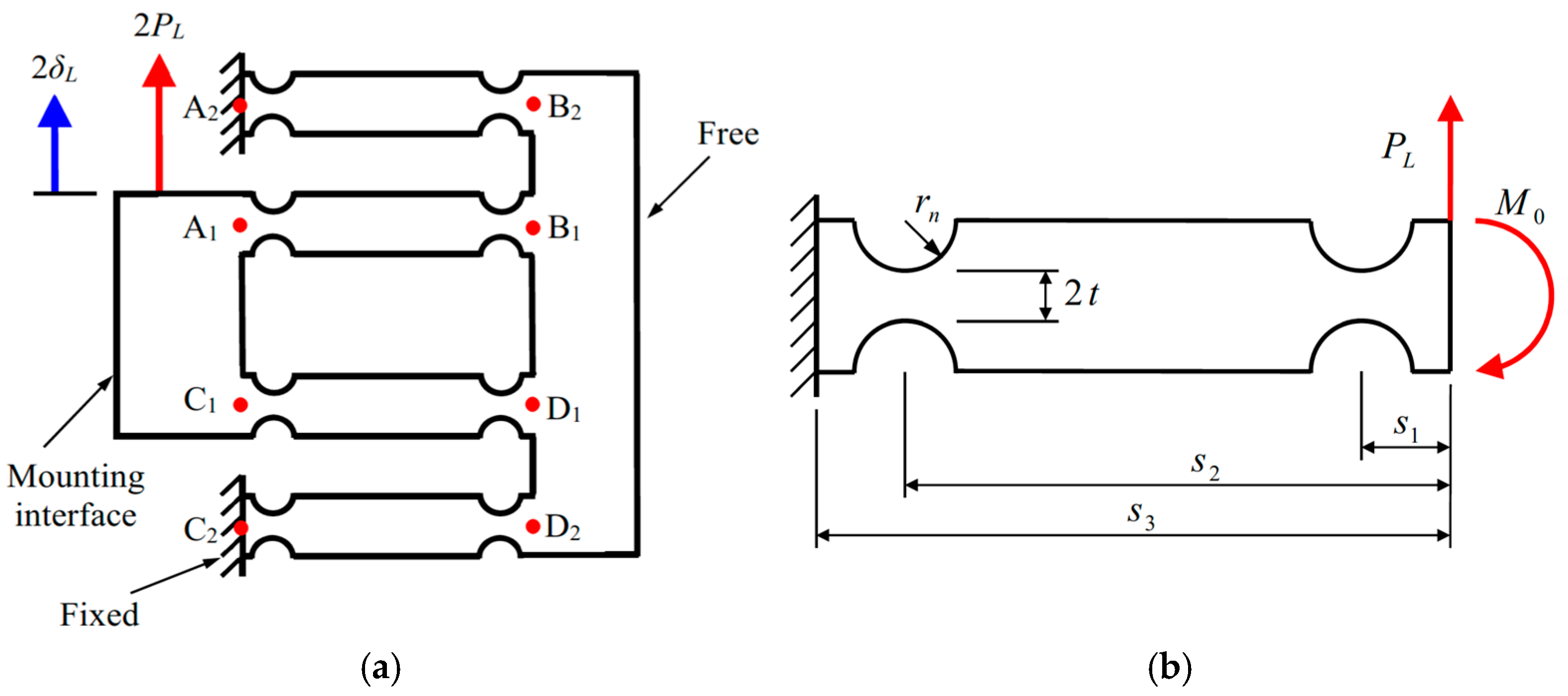
2.1. Overview of the Space Focus Control Mechanism
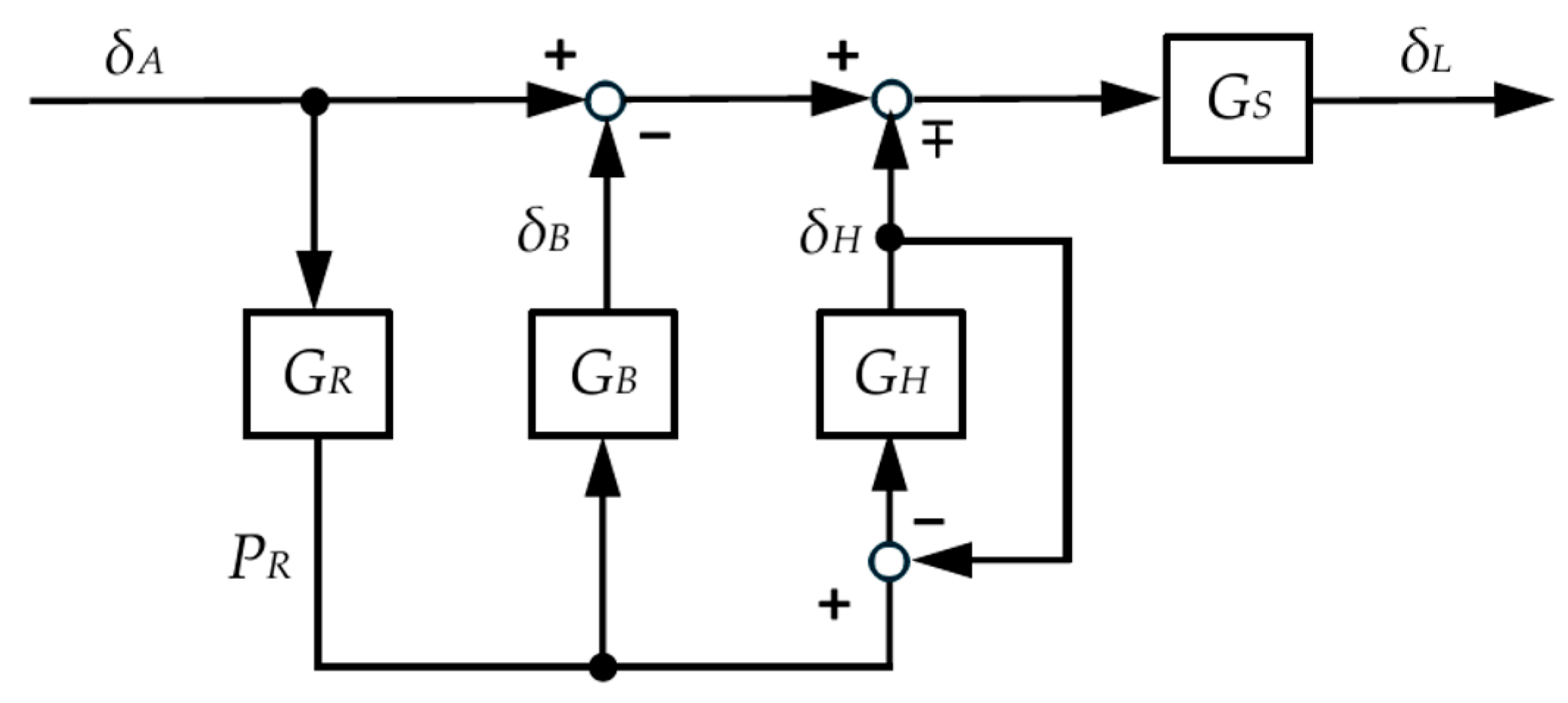
2.2. Simplified System Design Method
2.3. Design Equation for Deflection of the Linear Guide
2.4. Design Equation for the Stiffness of the Rectangular Spring
2.5. Design Equation for Deformation of the Bearing
3. Results
3.1. Stiffness of the Linear Guide
3.2. Stiffness of Rectangular Spring
3.3. Deformation of Spherical Contact
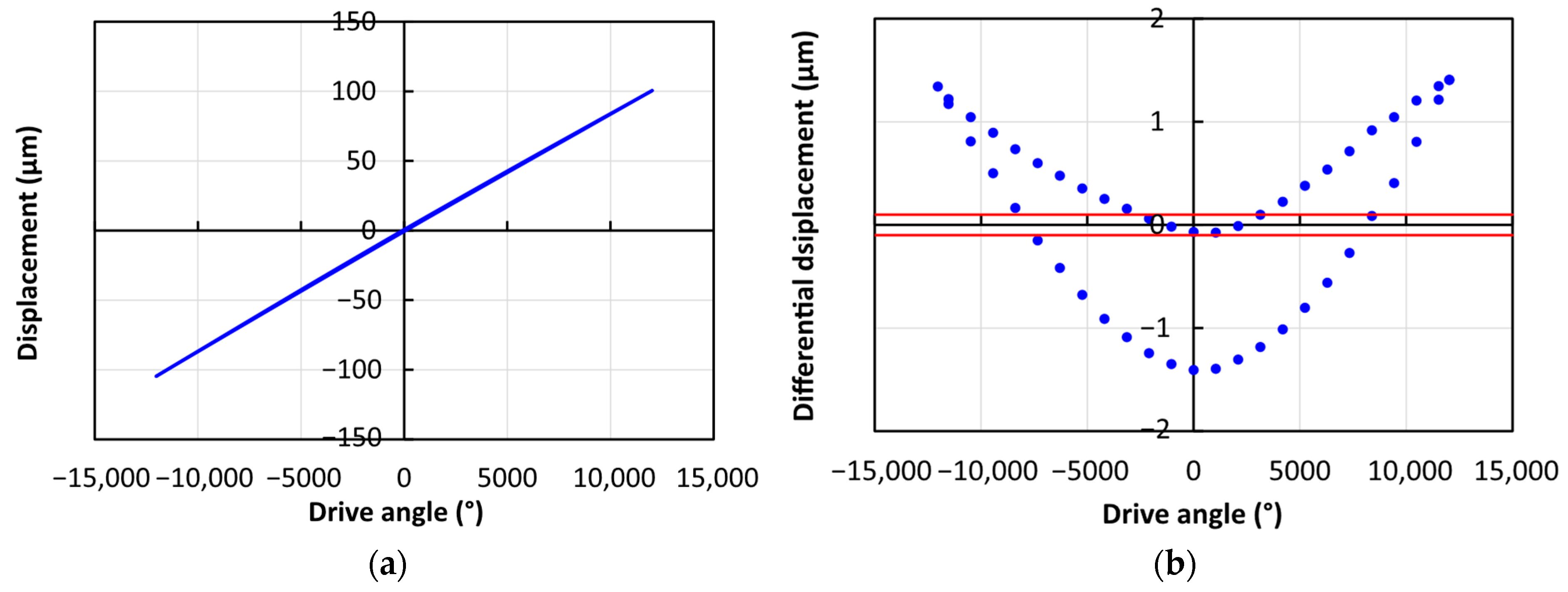
3.4. Drive Accuracy for the Focus Control Mechanism
4. Discussion
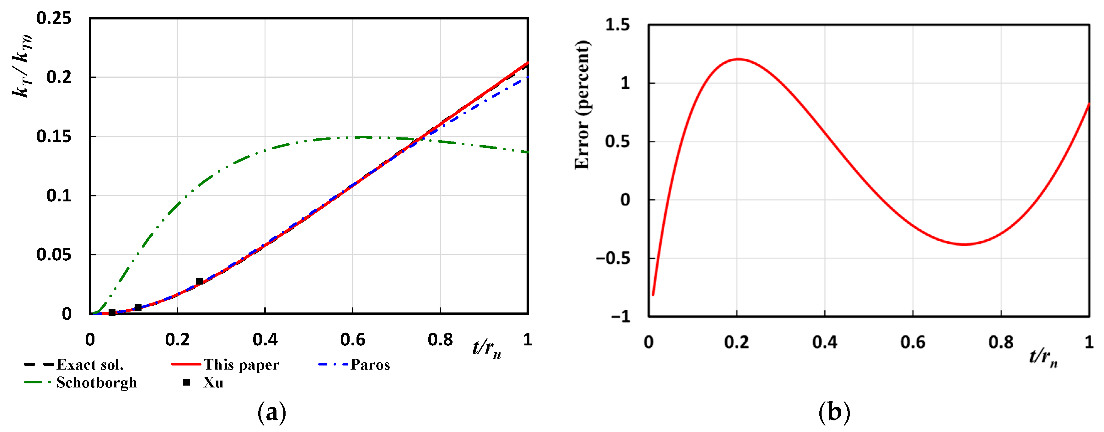
4.1. Validity of the Practical Design Equations
4.2. Implications for the Focus Control Mechanism
- Reducing the stiffness of a rectangular spring effectively reduces the differential displacement (drive error).
- A higher bearing preload enhances stiffness and effectively suppresses nonlinear displacement errors.
- Larger contact angles improve thrust-load resistance and contribute to more stable displacement characteristics.
- Reducing joint hysteresis through surface treatment significantly improves repeatability and minimizes nonlinear behaviors.
4.3. Improvement of Drive Accuracy
5. Conclusions
Author Contributions
Funding
Data Availability Statement
Conflicts of Interest
Appendix A
References
- Taguchi, G. Experimental Design & Quality Engineering. Qual. Eng. Forum 1994, 1, 2–8. [Google Scholar]
- Chen, D.-C.; Chen, D.-F.; Huang, S.-M. Applying the Taguchi method to improve key parameters of extrusion vacuum-forming quality. Polymers 2024, 16, 1113. [Google Scholar] [CrossRef]
- Li, Y.; Liu, B.; Ge, W.; Tong, X. Optimization design of compliant focusing mechanism for space optical camera with light weight. Adv. Mech. Eng. 2022, 14, 1–12. [Google Scholar] [CrossRef]
- Zhang, R.-F.; Bilige, S. Bilinear neural network method to obtain the exact analytical solutions of nonlinear partial differential equations and its application to p-gBKP equation. Nonlinear Dyn. 2019, 95, 3041–3048. [Google Scholar] [CrossRef]
- Hao, R.; Lu, Z.; Ding, H.; Chen, L. Orthogonal six-DOFs vibration isolation with tunable high-static-low-dynamic stiffness: Experiment and analysis. Int. J. Mech. Sci. 2022, 222, 107237. [Google Scholar] [CrossRef]
- Xu, N.; Zhang, F.; Jiang, A. Flexible support structure design for optical mirror. Heliyon 2023, 9, e20469. [Google Scholar] [CrossRef]
- Dias, N.G.; Gordo, P.; Onderwater, H.; Melicio, R.; Amorim, A. Analysis on the isostatic bipod mounts for the HERA mission LIDAR. Appl. Sci. 2022, 12, 3497. [Google Scholar] [CrossRef]
- Koseki, Y.; Tanikawa, T.; Koyachi, N.; Arai, T. Kinematic analysis of translational 3-dof micro parallel mechanism using matrix method. In Proceedings of the 2000 IEEE/RSJ International Conference on Intelligent Robots and Systems (IROS 2000) (Cat. No.00CH37113); IEEE: New York, NY, USA, 2000; pp. 786–792. [Google Scholar] [CrossRef]
- Kabganian, M.; Hashemi, S.M. Towards design optimization of compliant mechanisms: A hybrid pseudo-rigid-body model–finite element method approach and an accurate empirical compliance equation for circular flexure hinges. Biomimetics 2024, 9, 471. [Google Scholar] [CrossRef]
- Li, D.; Tong, S.; Yang, H.; Hu, Q. Time-Synchronized Control for Spacecraft Reorientation with Time-Varying Constraints. IEEE/ASME Trans. Mechatron. 2025, 30, 2073–2083. [Google Scholar] [CrossRef]
- Long, X.; Chen, J.; Yang, L.; Huang, H. An emergency scheduling method based on AutoML for space maneuver objective tracking. Expert Syst. Appl. 2026, 298, 129759. [Google Scholar] [CrossRef]
- Ohtomi, K.; Hato, T. Design innovation applying 1DCAE. Toshiba Rev. 2012, 67, 7–10. [Google Scholar]
- Ohtomi, K. Product sound design platform based on 1DCAE utilizing sound quality metrics. In Inter-Noise and Noise-Con Congress and Conference Proceedings; Institute of Noise Control Engineering: Wakefield, MA, USA, 2015; pp. 3153–3161. [Google Scholar]
- Tabata, M.; Yuichi, I.; Kiyoshi, F. Focus Control Mechanism and Focus Control Method for the Optical Telescope. Japanese Patent Disclosure P2016-109795, 2016. [Google Scholar]
- Koizumi, T.; Ito, Y.; Masuko, M. Experimental expression of the tangential micro-displacement between joint surfaces. Jpn. Soc. Mech. Eng. 1978, 44, 2861–2870. [Google Scholar] [CrossRef]
- Tabata, M. Approximate equations for circular hinge stiffnesses. Trans. JSME 2023, 89, 22–174. [Google Scholar] [CrossRef]
- Paros, J.M.; Weisbord, L. How to design flexure hinges. J. Mach. Des. 1965, 37, 151–157. [Google Scholar]
- Tabata, M. Practical design equations for rectangular wire helical springs. Trans. JSME 2025, 91, 25–31. [Google Scholar] [CrossRef]
- Liesecke, G. Berechnung Zylindrischer Schraubenfedern mit Rechteckigem Drahtquerschnitt, Z; VDI Verlag: Düsseldorf, Germany, 1933; Volume 77, pp. 425–426. [Google Scholar]
- Tabata, M. Equations of contact deformation for 2 spheres by indirect-fictitious boundary integral method (Modification of Hertz’s formula). Trans. JSME 2024, 90, 24–101. [Google Scholar] [CrossRef]
- Kishida, M.; Fujimura, K. One solution of Three-dimensional linear elastic boundary value problem (Indirect fictitious-boundary integral method). Trans. Jpn. Soc. Mech. Eng. Ser. A 1982, 48, 353–366. [Google Scholar] [CrossRef]
- Kellogg, O.D. Foundations of Potential Theory; Dover Publications, Inc.: New York, NY, USA, 1929; pp. 48–62. [Google Scholar]
- Jaswon, M.A.; Symm, G.T. Integral Equation Methods in Potential Theory and Elastostatics; Academic Press: Cambridge, MA, USA, 1977; pp. 99–100. [Google Scholar]
- Hertz, H. Über die Berührung fester elastischer Köper. J. Reine Angew. Math. Band. 1881, 92, 156–171. [Google Scholar]
- Palmgren, A. Ball and Roller Bearing Engineering; SKF Industries, Inc.: Blue Bell, PA, USA, 1945; pp. 40–52. [Google Scholar]
- NTN Technology Department. Rolling Bearings Theory and Practice Guidebook; NTN Corporation: Osaka, Japan, 2022; pp. 110–123. [Google Scholar]
- Schotborgh, W.O.; Kokkeler, F.G.M.; Tragter, H.; van Houten, F.J.A.M. Dimensionless design graphs for flexure elements and a comparison between three flexure elements. Precis Eng. 2005, 29, 41–47. [Google Scholar] [CrossRef]
- Smith, S.; Chetwynd, D.; Bowen, D. Design and assessment of monolithic high precision translation mechanisms. J. Phys. E Sci. Instrum. 1987, 20, 977–983. [Google Scholar] [CrossRef]
- Tseytlin, Y.M. Notch flexure hinges: An effective theory. Rev. Sci. Instrum. 2002, 73, 3363–3368. [Google Scholar] [CrossRef]
- Xu, N.; Dai, M.; Zhou, X. Analysis and design of symmetric notch flexure hinges. Adv. Mech. Eng. 2017, 9, 168781401773451. [Google Scholar] [CrossRef]
- Shimizu, M.; Sakurai, H.; Kunoh, T. Spring constant and stress of rectangular wire coil springs considering large pitch angle. Jpn. Soc. Spring Eng. 2006, 2006, 27–34. [Google Scholar] [CrossRef][Green Version]
- Jacobson, B. The Stribeck memorial lecture. Tribol. Int. 2003, 36, 781–789. [Google Scholar] [CrossRef]























| Specification Items | Specification | Initial Results | Improved Results |
|---|---|---|---|
| Stroke | +/−100 μm | +/−100 μm | +/−150 μm |
| Drive resolution | +/−25 nm | +/−24 nm | +/−12 nm |
| Drive accuracy | +/−100 nm | +/−1410 nm | +/−35 nm |
| Remarks | N/A | Calculation required | Calculation not required |
Disclaimer/Publisher’s Note: The statements, opinions and data contained in all publications are solely those of the individual author(s) and contributor(s) and not of MDPI and/or the editor(s). MDPI and/or the editor(s) disclaim responsibility for any injury to people or property resulting from any ideas, methods, instructions or products referred to in the content. |
© 2026 by the authors. Licensee MDPI, Basel, Switzerland. This article is an open access article distributed under the terms and conditions of the Creative Commons Attribution (CC BY) license.
Share and Cite
Tabata, M.; Miyazaki, Y. Optimal Design for Drive Accuracy of the Space-Focus Control Mechanism Using a Simplified System Design Method. Machines 2026, 14, 275. https://doi.org/10.3390/machines14030275
Tabata M, Miyazaki Y. Optimal Design for Drive Accuracy of the Space-Focus Control Mechanism Using a Simplified System Design Method. Machines. 2026; 14(3):275. https://doi.org/10.3390/machines14030275
Chicago/Turabian StyleTabata, Minoru, and Yasuyuki Miyazaki. 2026. "Optimal Design for Drive Accuracy of the Space-Focus Control Mechanism Using a Simplified System Design Method" Machines 14, no. 3: 275. https://doi.org/10.3390/machines14030275
APA StyleTabata, M., & Miyazaki, Y. (2026). Optimal Design for Drive Accuracy of the Space-Focus Control Mechanism Using a Simplified System Design Method. Machines, 14(3), 275. https://doi.org/10.3390/machines14030275

