Sign in to use this feature.

Years

Between: -

Subjects

remove_circle_outline
remove_circle_outline
remove_circle_outline
remove_circle_outline
remove_circle_outline
remove_circle_outline
remove_circle_outline
remove_circle_outline
remove_circle_outline

Journals

Article Types

Countries / Regions

remove_circle_outline
remove_circle_outline
remove_circle_outline
remove_circle_outline
remove_circle_outline

Search Results (171)

Search Parameters:
Keywords = Standardized Anomaly Index

Order results
Result details
Results per page
Select all
Export citation of selected articles as:
40 pages, 47197 KB  
Article
Remote Sensing and GIS Assessment of Drought Dynamics in the Ukrina River Basin, Bosnia and Herzegovina
by Luka Sabljić, Davorin Bajić, Slobodan B. Marković, Dragutin Adžić, Velibor Spalevic, Paul Sestraș, Dragoslav Pavić and Tin Lukić
Atmosphere 2026, 17(2), 124; https://doi.org/10.3390/atmos17020124 - 24 Jan 2026
Viewed by 153
Abstract
The subject of this research is the exploration of the potential of remote sensing and Geographic Information Systems (GIS) for basin-scale spatio-temporal monitoring of drought and its impacts in the Ukrina River Basin, Bosnia and Herzegovina (BH), during the last decade (2015–2024). The [...] Read more.
The subject of this research is the exploration of the potential of remote sensing and Geographic Information Systems (GIS) for basin-scale spatio-temporal monitoring of drought and its impacts in the Ukrina River Basin, Bosnia and Herzegovina (BH), during the last decade (2015–2024). The aim is to integrate meteorological, hydrological, agricultural, and socio-economic drought signals and to delineate areas of long-term drought exposure. Meteorological drought was evaluated using CHIRPS precipitation and the Standardized Precipitation Index (SPI) calculated at 1-, 3-, 6-, and 12- month accumulation scales using Gamma fitting and a fixed long term reference period; hydrological drought was examined using available water-level records complemented by the Standardized Water Level Index (SWLI) and supported by correspondence with standardized ERA5-Land runoff anomalies; agricultural drought was mapped using remote sensing indices—the Temperature Condition Index (TCI), Vegetation Condition Index (VCI), and Vegetation Health Index (VHI)—calculated from MODIS satellite data; and socio-economic effects were assessed using municipal crop-production statistics (2015–2019). The results indicate that drought conditions were most pronounced in 2015, 2017, 2021, and especially 2022, showing consistent agreement between precipitation deficits, hydrological responses, and vegetation stress, while 2016, 2018–2020, 2023, and 2024 were generally more favorable. As a key novelty, a persistent drought-prone zone was delineated by intersecting drought-affected areas across major episodes, providing a basin-scale identification of chronic drought hotspots for a river basin in BH. The persistent zone covers 40.02% of the basin and spans nine cities and municipalities, with >93% located in Prnjavor, Derventa, Stanari, and Teslić. Hotspots are concentrated mainly in lowlands below 400 m a.s.l., with a statistically significant concentration across lower elevation classes, indicating higher long-term exposure in the central and northern valley sectors, and land use overlay further highlights high relative exposure of productive land. Overall, the integrated remote sensing and GIS framework strengthens drought monitoring by providing spatially explicit and repeatable evidence to support targeted adaptation planning and drought-risk management. Full article
Show Figures

Figure 1

29 pages, 8160 KB  
Article
Accelerating Meteorological and Ecological Drought in Arid Coastal–Mountain System: A 72-Year Spatio-Temporal Analysis of Mount Elba Reserve Using Standardized Precipitation Evapotranspiration Index
by Hesham Badawy, Jasem Albanai and Ahmed Hassan
Land 2026, 15(1), 202; https://doi.org/10.3390/land15010202 - 22 Jan 2026
Viewed by 35
Abstract
Dryland coastal–mountain systems stand at the frontline of climate change, where steep topographic gradients amplify the balance between resilience and collapse. Mount Elba—Egypt’s hyper-arid coastal–mountain reserve—embodies this fragile equilibrium, preserving a seventy-year climatic record across a landscape poised between sea and desert. Here, [...] Read more.
Dryland coastal–mountain systems stand at the frontline of climate change, where steep topographic gradients amplify the balance between resilience and collapse. Mount Elba—Egypt’s hyper-arid coastal–mountain reserve—embodies this fragile equilibrium, preserving a seventy-year climatic record across a landscape poised between sea and desert. Here, we present the first multi-decadal, spatio-temporal assessment (1950–2021) integrating the Standardized Precipitation–Evapotranspiration Index (SPEI-6) with satellite-derived vegetation responses (NDVI) along a ten-grid coastal–highland transect. Results reveal a pervasive drying trajectory of −0.42 SPEI units per decade, with vegetation–climate coherence (r ≈ 0.3, p < 0.05) intensifying inland, where orographic uplift magnifies hydroclimatic stress. The southern highlands emerge as an “internal drought belt,” while maritime humidity grants the coast partial refuge. These trends are not mere numerical abstractions; they trace the slow desiccation of ecosystems that once anchored biodiversity and pastoral livelihoods. A post-1990 regime shift marks the breakdown of wet-season recovery and the rise in persistent droughts, modulated by ENSO teleconnections—the first quantitative attribution of Pacific climate signals to Egypt’s coastal mountains. By coupling climatic diagnostics with ecological response, this study reframes drought as a living ecological process rather than a statistical anomaly, positioning Mount Elba as a sentinel landscape for resilience and adaptation in northeast Africa’s rapidly warming drylands. Full article
(This article belongs to the Section Land–Climate Interactions)
Show Figures

Figure 1

24 pages, 3406 KB  
Article
Reliability Assessment of the Infrastructure Leakage Index for a Single DMA Using High-Resolution AMI Water Meter Data
by Ewelina Kilian-Błażejewska, Wojciech Koral and Bożena Gil
Water 2026, 18(2), 198; https://doi.org/10.3390/w18020198 - 12 Jan 2026
Viewed by 204
Abstract
This study presents an analysis of the Infrastructure Leakage Index (ILI) variability for two District Metered Areas (DMAs) in the Silesian Region (Poland), based on 2024 data. The objective of the study was to evaluate whether high-frequency AMI data can be used to [...] Read more.
This study presents an analysis of the Infrastructure Leakage Index (ILI) variability for two District Metered Areas (DMAs) in the Silesian Region (Poland), based on 2024 data. The objective of the study was to evaluate whether high-frequency AMI data can be used to reliably identify and remove distorted measurement periods, thereby improving the credibility of the annual ILI value for each individual DMA. ILIT values were calculated for daily, weekly, and monthly intervals using synchronized hourly data from an Advanced Metering Infrastructure (AMI) system and water network monitoring platforms. A key methodological advantage was the use of fully synchronous inflow–outflow–consumption data, enabling diagnostic reconstruction of hourly water balances and validation of the representativeness of data segments used for ILIT estimation. The study applied statistical measures of variability (standard deviation, variance, coefficient of variation) and graphical methods (histograms, boxplots) to evaluate ILIT behavior across time resolutions. Rather than comparing leakage performance between DMAs—which is performed exclusively using normalized indicators such as ILI—the analysis examined how hourly diagnostic information explains short-term distortions in the ILI and how filtering such periods affects the stability of the annual value for each DMAs. The results confirm that ILIT interpretation is highly dependent on temporal resolution. Daily data is more responsive to anomalies and operational events, while monthly data provides more stable values suitable for benchmarking. The findings demonstrate that daily and hourly data should be used diagnostically to detect non-representative periods, whereas monthly aggregation provides the most robust basis for reporting and inter-DMA comparison. Overall, the study proposes a practical procedure for ILI validation using AMI data and demonstrates its application on two real DMAs. Full article
(This article belongs to the Section Urban Water Management)
Show Figures

Figure 1

23 pages, 8400 KB  
Article
Seasonal Drought Dynamics in Kenya: Remote Sensing and Combined Indices for Climate Risk Planning
by Vincent Ogembo, Samuel Olala, Ernest Kiplangat Ronoh, Erasto Benedict Mukama and Gavin Akinyi
Climate 2026, 14(1), 14; https://doi.org/10.3390/cli14010014 - 7 Jan 2026
Viewed by 377
Abstract
Drought is a pervasive and intensifying climate hazard with profound implications for food security, water availability, and socioeconomic stability, particularly in sub-Saharan Africa. In Kenya, where over 80% of the landmass comprises arid and semi-arid lands (ASALs), recurrent droughts have become a critical [...] Read more.
Drought is a pervasive and intensifying climate hazard with profound implications for food security, water availability, and socioeconomic stability, particularly in sub-Saharan Africa. In Kenya, where over 80% of the landmass comprises arid and semi-arid lands (ASALs), recurrent droughts have become a critical threat to agricultural productivity and climate resilience. This study presents a comprehensive spatiotemporal analysis of seasonal drought dynamics in Kenya for June–July–August–September (JJAS) from 2000 to 2024, leveraging remote sensing-based drought indices and geospatial analysis for climate risk planning. Using the Standardized Precipitation Evapotranspiration Index (SPEI), Vegetation Condition Index (VCI), Soil Moisture Anomaly (SMA), and Fraction of Absorbed Photosynthetically Active Radiation (FAPAR) anomaly, a Combined Drought Indicator (CDI) was developed to assess drought severity, persistence, and impact across Kenya’s four climatological seasons. Data were processed using Google Earth Engine and visualized through GIS platforms to produce high-resolution drought maps disaggregated by county and land-use class. The results revealed a marked intensification of drought conditions, with Alert and Warning classifications expanding significantly in ASALs, particularly in Garissa, Kitui, Marsabit, and Tana River. The drought persistence analysis revealed chronic exposure in drought conditions in northeastern and southeastern counties, while cropland exposure increased by over 100% while rangeland vulnerability rose nearly 56-fold. Population exposure to drought also rose sharply, underscoring the socioeconomic risks associated with climate-induced water stress. The study provides an operational framework for integrating remote sensing into early warning systems and policy planning, aligning with global climate adaptation goals and national resilience strategies. The findings advocate for proactive, data-driven drought management and localized adaptation interventions in Kenya’s most vulnerable regions. Full article
(This article belongs to the Section Climate and Environment)
Show Figures

Figure 1

31 pages, 5378 KB  
Article
Composite Fractal Index for Assessing Voltage Resilience in RES-Dominated Smart Distribution Networks
by Plamen Stanchev and Nikolay Hinov
Fractal Fract. 2026, 10(1), 32; https://doi.org/10.3390/fractalfract10010032 - 5 Jan 2026
Viewed by 159
Abstract
This work presents a lightweight and interpretable framework for the early warning of voltage stability degradation in distribution networks, based on fractal and spectral features from flow measurements. We propose a Fast Voltage Stability Index (FVSI), which combines four independent indicators: the Detrended [...] Read more.
This work presents a lightweight and interpretable framework for the early warning of voltage stability degradation in distribution networks, based on fractal and spectral features from flow measurements. We propose a Fast Voltage Stability Index (FVSI), which combines four independent indicators: the Detrended Fluctuation Analysis (DFA) exponent α (a proxy for long-term correlation), the width of the multifractal spectrum Δα, the slope of the spectral density β in the low-frequency range, and the c2 curvature of multiscale structure functions. The indicators are calculated in sliding windows on per-node series of voltage in per unit Vpu and reactive power Q, standardized against an adaptive rolling/first-N baseline, and anomalies over time are accumulated using the Exponentially Weighted Moving Average (EWMA) and Cumulative SUM (CUSUM). A full online pipeline is implemented with robust preprocessing, automatic scaling, thresholding, and visualizations at the system level with an overview and heat maps and at the node level and panel graphs. Based on the standard IEEE 13-node scheme, we demonstrate that the Fractal Voltage Stability Index (FVSI_Fr) responds sensitively before reaching limit states by increasing α, widening Δα, a more negative c2, and increasing β, locating the most vulnerable nodes and intervals. The approach is of low computational complexity, robust to noise and gaps, and compatible with real-time Phasor Measurement Unit (PMU)/Supervisory Control and Data Acquisition (SCADA) streams. The results suggest that FVSI_Fr is a useful operational signal for preventive actions (Q-support, load management/Photovoltaic System (PV)). Future work includes the calibration of weights and thresholds based on data and validation based on long field series. Full article
(This article belongs to the Special Issue Fractional-Order Dynamics and Control in Green Energy Systems)
Show Figures

Figure 1

35 pages, 3394 KB  
Article
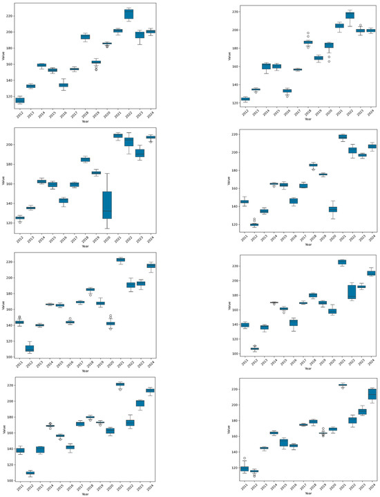
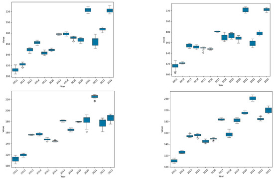
Calendar Anomalies in Sustainable Investing: The Case of STOXX Global ESG Social Leaders Index
by Maria Czech, Monika Hadaś-Dyduch and Blandyna Puszer
Sustainability 2026, 18(1), 535; https://doi.org/10.3390/su18010535 - 5 Jan 2026
Viewed by 220
Abstract
Calendar anomalies are well documented in traditional capital markets, but their occurrence in the context of the rapidly growing ESG (Environmental, Social, and Governance) sustainable investment segment remains almost entirely unexplored. This is particularly true for specialised social indices, creating a significant gap [...] Read more.
Calendar anomalies are well documented in traditional capital markets, but their occurrence in the context of the rapidly growing ESG (Environmental, Social, and Governance) sustainable investment segment remains almost entirely unexplored. This is particularly true for specialised social indices, creating a significant gap in the literature. To fill this gap, this study analyses four calendar anomalies (January Effect, July Effect, October Effect and December Effect) in the STOXX Global ESG Social Leaders Index (2011–2024). Unlike standard statistical tests, we used wavelet transformation (Daubechies wavelet, db4), because it allows us to capture both short-term and long-term volatility patterns, which is particularly useful in the analysis of irregular seasonal phenomena. The results reveal that the anomalies studied do not show any consistent patterns. The January effect was unstable, the July effect showed some stability only in recent years, and the October effect correlated with periods of increased macroeconomic uncertainty. Although the December effect was observed in most periods, its absence during periods of strong growth suggests the influence of regulatory and structural factors. The results confirm that calendar anomalies in ESG indices are weaker and less predictable than in traditional benchmarks, highlighting the importance of integrating seasonality analysis with the assessment of fundamental ESG factors. This study makes an important methodological contribution through the use of wavelet analysis, and the findings suggest that future studies of seasonality should combine statistical analysis with an assessment of fundamental ESG factors. Full article
(This article belongs to the Section Economic and Business Aspects of Sustainability)
Show Figures

Figure 1

30 pages, 3274 KB  
Article
Stress-Based Fatigue Diagnosis of Wind Turbine Blades Using Physics-Informed AI Reduced-Order Modeling
by Jun-Yeop Lee, Minh-Chau Dinh and Seok-Ju Lee
Energies 2026, 19(1), 202; https://doi.org/10.3390/en19010202 - 30 Dec 2025
Viewed by 185
Abstract
This paper proposes an integrated, stress-based framework for fatigue diagnosis of wind turbine blades that is tailored to field deployments where detailed structural design information is unavailable. The approach combines a data-driven reduced-order model (ROM) for directional damage equivalent loads (DELs) with a [...] Read more.
This paper proposes an integrated, stress-based framework for fatigue diagnosis of wind turbine blades that is tailored to field deployments where detailed structural design information is unavailable. The approach combines a data-driven reduced-order model (ROM) for directional damage equivalent loads (DELs) with a physics-based Soderberg index and a one-class support vector machine (SVM) anomaly detector. The framework is implemented and evaluated using measurements from a 2 MW onshore turbine equipped with blade-root strain gauges and standard SCADA monitoring. Ten-minute operating windows are formed by synchronizing SCADA records with high-frequency strain data, converting strain to stress, and computing DELs via Rainflow counting for flapwise, edgewise, and torsional blade root directions. SCADA inputs are summarized by their 10 min statistics and augmented with yaw misalignment features; these are used to train LightGBM-based ROMs that map operating conditions to directional DELs. On an independent test set, the DEL-ROM achieves coefficients of determination of approximately 0.87, 0.99, and 0.99 for flapwise, edgewise, and torsional directions, respectively, with small absolute errors relative to the measured DELs. The Soderberg index is then used to define conservative Normal/Alert/Alarm classes based on representative material parameters, while a one-class SVM is trained on DEL- and stress-based fatigue features to learn the distribution of normal operation. A simple AND-normal/OR-abnormal rule combines the Soderberg class and SVM label into a hybrid diagnostic decision. Application to the field dataset shows that the proposed framework provides interpretable fatigue-safety margins and reliably highlights operating periods with elevated flapwise fatigue usage, demonstrating its suitability as a scalable building block for digital-twin-enabled condition monitoring and life-extension assessment of wind turbine blades. Full article
(This article belongs to the Special Issue Next-Generation Energy Systems and Renewable Energy Technologies)
Show Figures

Figure 1

22 pages, 4408 KB  
Article
Multi-Ecohydrological Interactions Between Groundwater and Vegetation of Groundwater-Dependent Ecosystems in Semi-Arid Regions: A Case Study in the Hailiutu River Basin
by Lei Zeng, Li Xu, Boying Song, Ping Wang, Gang Qiao, Tianye Wang, Hu Wang and Xuekai Jing
Land 2026, 15(1), 60; https://doi.org/10.3390/land15010060 - 29 Dec 2025
Viewed by 298
Abstract
The Hailiutu River Basin in northern China represents a semi-arid area where groundwater-dependent ecosystems (GDEs) play a critical role in maintaining regional vegetation structure and ecological stability. This study investigated the spatiotemporal dynamics of GDEs and their relationship with water conditions using trend [...] Read more.
The Hailiutu River Basin in northern China represents a semi-arid area where groundwater-dependent ecosystems (GDEs) play a critical role in maintaining regional vegetation structure and ecological stability. This study investigated the spatiotemporal dynamics of GDEs and their relationship with water conditions using trend analysis, partial correlation, and Random Forest models over the period of 2002–2022. The results show that vegetation activity (NDVI) increased at a rate of 0.0052/yr in GDEs. Precipitation exhibited a basin-wide upward trend of 0.735 mm/yr, while SPEI increased at 0.0207/yr. In contrast, groundwater storage declined markedly at −11.19 mm/yr, highlighting a persistent reduction in water availability that poses a significant risk to the stability of GDEs. Both partial correlation analysis and the random forest model consistently showed strong ecohydrological interactions between vegetation and groundwater. Vegetation dynamics are primarily driven by groundwater availability, especially in groundwater-dependent ecosystems. Conversely, groundwater variations are most strongly influenced by vegetation. The results indicate that precipitation and the standardized precipitation–evapotranspiration index (SPEI) are the primary positive drivers of interannual NDVI variability, whereas groundwater plays a critical role in sustaining GDEs. Field observations of key species confirm the dependence of GDEs on groundwater, and vegetation dynamics are regulated by climate and groundwater; however, ongoing groundwater decline may threaten ecosystem stability. These findings demonstrate that vegetation transpiration exerts the dominant influence on groundwater variations, while groundwater simultaneously constrains vegetation growth, particularly in areas where declining groundwater storage anomalies (GWSAs) coincide with reduced NDVI. The results emphasize that continuous groundwater depletion threatens vegetation–groundwater sustainability, highlighting the need for balanced groundwater and vegetation management in arid regions. Full article
Show Figures

Figure 1

18 pages, 10928 KB  
Article
Long-Term Monitoring of Qaraoun Lake’s Water Quality and Hydrological Deterioration Using Landsat 7–9 and Google Earth Engine: Evidence of Environmental Decline in Lebanon
by Mohamad Awad
Hydrology 2026, 13(1), 8; https://doi.org/10.3390/hydrology13010008 - 23 Dec 2025
Viewed by 698
Abstract
Globally, lakes are increasingly recognized as sensitive indicators of climate change and ecosystem stress. Qaraoun Lake, Lebanon’s largest artificial reservoir, is a critical resource for irrigation, hydropower generation, and domestic water supply. Over the past 25 years, satellite remote sensing has enabled consistent [...] Read more.
Globally, lakes are increasingly recognized as sensitive indicators of climate change and ecosystem stress. Qaraoun Lake, Lebanon’s largest artificial reservoir, is a critical resource for irrigation, hydropower generation, and domestic water supply. Over the past 25 years, satellite remote sensing has enabled consistent monitoring of its hydrological and environmental dynamics. This study leverages the advanced cloud-based processing capabilities of Google Earth Engine (GEE) to analyze over 180 cloud-free scenes from Landsat 7 (Enhanced Thematic Mapper Plus) (ETM+) from 2000 to present, Landsat 8 Operational Land Imager and Thermal Infrared Sensor (OLI/TIRS) from 2013 to present, and Landsat 9 OLI-2/TIRS-2 from 2021 to present, quantifying changes in lake surface area, water volume, and pollution levels. Water extent was delineated using the Modified Normalized Difference Water Index (MNDWI), enhanced through pansharpening to improve spatial resolution from 30 m to 15 m. Water quality was evaluated using a composite pollution index that integrates three spectral indicators—the Normalized Difference Chlorophyll Index (NDCI), the Floating Algae Index (FAI), and a normalized Shortwave Infrared (SWIR) band—which serves as a proxy for turbidity and organic matter. This index was further standardized against a conservative Normalized Difference Vegetation Index (NDVI) threshold to reduce vegetation interference. The resulting index ranges from near-zero (minimal pollution) to values exceeding 1.0 (severe pollution), with higher values indicating elevated chlorophyll concentrations, surface reflectance anomalies, and suspended particulate matter. Results indicate a significant decline in mean annual water volume, from a peak of 174.07 million m3 in 2003 to a low of 106.62 million m3 in 2025 (until mid-November). Concurrently, pollution levels increased markedly, with the average index rising from 0.0028 in 2000 to a peak of 0.2465 in 2024. Episodic spikes exceeding 1.0 were detected in 2005, 2016, and 2024, corresponding to documented contamination events. These findings were validated against multiple institutional and international reports, confirming the reliability and efficiency of the GEE-based methodology. Time-series visualizations generated through GEE underscore a dual deterioration, both hydrological and qualitative, highlighting the lake’s growing vulnerability to anthropogenic pressures and climate variability. The study emphasizes the urgent need for integrated watershed management, pollution control measures, and long-term environmental monitoring to safeguard Lebanon’s water security and ecological resilience. Full article
(This article belongs to the Special Issue Lakes as Sensitive Indicators of Hydrology, Environment, and Climate)
Show Figures

Figure 1

25 pages, 6352 KB  
Article
Integrated Stochastic Framework for Drought Assessment and Forecasting Using Climate Indices, Remote Sensing, and ARIMA Modelling
by Majed Alsubih, Javed Mallick, Hoang Thi Hang, Mansour S. Almatawa and Vijay P. Singh
Water 2025, 17(24), 3582; https://doi.org/10.3390/w17243582 - 17 Dec 2025
Viewed by 422
Abstract
This study presents an integrated stochastic framework for assessing and forecasting drought dynamics in the western Bhagirathi–Hooghly River Basin, encompassing the districts of Bankura, Birbhum, Burdwan, Medinipur, and Purulia. Employing multiple probabilistic and statistical techniques, including the gamma-based standardized precipitation index (SPI), effective [...] Read more.
This study presents an integrated stochastic framework for assessing and forecasting drought dynamics in the western Bhagirathi–Hooghly River Basin, encompassing the districts of Bankura, Birbhum, Burdwan, Medinipur, and Purulia. Employing multiple probabilistic and statistical techniques, including the gamma-based standardized precipitation index (SPI), effective drought index (EDI), rainfall anomaly index (RAI), and the auto-regressive integrated moving average (ARIMA) model, the research quantifies spatio-temporal variability and projects drought risk under non-stationary climatic conditions. The analysis of century-long rainfall records (1905–2023), coupled with LANDSAT-derived vegetation and moisture indices, reveals escalating drought frequency and severity, particularly in Purulia, where recurrent droughts occur at roughly four-year intervals. Stochastic evaluation of rainfall anomalies and SPI distributions indicates significant inter-annual variability and complex temporal dependencies across all districts. ARIMA-based forecasts (2025–2045) suggest persistent negative SPI trends, with Bankura and Purulia exhibiting heightened drought probability and reduced predictability at longer timescales. The integration of remote sensing and time-series modelling enhances the robustness of drought prediction by combining climatic stochasticity with land-surface responses. The findings demonstrate that a hybrid stochastic modelling approach effectively captures uncertainty in drought evolution and supports climate-resilient water resource management. This research contributes a novel, region-specific stochastic framework that advances risk-based drought assessment, aligning with the broader goal of developing adaptive and probabilistic environmental management strategies under changing climatic regimes. Full article
(This article belongs to the Special Issue Drought Evaluation Under Climate Change Condition)
Show Figures

Figure 1

31 pages, 6021 KB  
Article
Multisource Remote Sensing and Machine Learning for Spatio-Temporal Drought Assessment in Northeast Syria
by Abdullah Sukkar, Ozan Ozturk, Ammar Abulibdeh and Dursun Zafer Seker
Sustainability 2025, 17(24), 10933; https://doi.org/10.3390/su172410933 - 7 Dec 2025
Viewed by 630
Abstract
Increasing aridity across the Middle East Region has intensified concerns about the impacts of drought in conflict-affected Northeast Syria (NES). In this study, drought dynamics and their drivers from 2000 to 2023 were analyzed by integrating ERA5-Land meteorological data, MODIS land-surface indicators, FLDAS [...] Read more.
Increasing aridity across the Middle East Region has intensified concerns about the impacts of drought in conflict-affected Northeast Syria (NES). In this study, drought dynamics and their drivers from 2000 to 2023 were analyzed by integrating ERA5-Land meteorological data, MODIS land-surface indicators, FLDAS soil moisture, and ISRIC soil properties at 250 m resolution. The integration of these multisource datasets contributes to a more comprehensive understanding of drought dynamics by combining information on weather conditions, vegetation status, and soil characteristics. The proposed drought analysis framework clarifies independent controls on meteorological, agricultural, and hydrological drought, underscoring the role of land-atmosphere feedback through soil temperature. This workflow provides a transferable approach for drought monitoring and hypothesis generation in arid regions. For this purpose, different XGBoost models were trained for the vegetation health index (VHI), the standardized precipitation-evapotranspiration index (SPEI), and surface soil-moisture anomalies, excluding target-related variables to prevent data leakage. Model interpretability was achieved using SHAP, complemented by time-series, trend, clustering, and spatial autocorrelation analyses. The models performed well (R2 = 0.86–0.90), identifying soil temperature, SPEI, relative humidity, precipitation, and soil-moisture anomalies as key predictors. Regionally, soil temperature rose (+0.069 °C yr−1), while rainfall (−1.203 mm yr−1) and relative humidity (−0.075% yr−1) declined. Spatial analyses demonstrated expanding heat hotspots and persistent soil moisture deficits. Although 2018–2019 were anomalously wet, recent years (2021–2023) exhibited severe drought. Full article
Show Figures

Figure 1

22 pages, 3352 KB  
Article
Hemodynamic Impact of the Aberrant Subclavian Artery: A CFD Investigation
by Edoardo Ugolini, Giorgio La Civita, Marco Ferraresi, Moad Alaidroos, Alessandro Carlo Luigi Molinari, Maria Katsarou, Giovanni Rossi and Emanuele Ghedini
J. Pers. Med. 2025, 15(12), 603; https://doi.org/10.3390/jpm15120603 - 5 Dec 2025
Viewed by 439
Abstract
Background/Objectives: The aberrant subclavian artery (ASA) represents the most common congenital anomaly of the aortic arch, and is frequently associated with a Kommerell diverticulum, an aneurysmal dilation at the anomalous vessel origin. This condition carries a significant risk of rupture and dissection, [...] Read more.
Background/Objectives: The aberrant subclavian artery (ASA) represents the most common congenital anomaly of the aortic arch, and is frequently associated with a Kommerell diverticulum, an aneurysmal dilation at the anomalous vessel origin. This condition carries a significant risk of rupture and dissection, and growing evidence indicates that local hemodynamic alterations may contribute to its development and progression. Computational Fluid Dynamics (CFD) provides a valuable non-invasive modality to assess biomechanical stresses and elucidate the pathophysiological mechanisms underlying these vascular abnormalities. Methods: In this study, twelve thoracic CT angiography scans were analyzed: six from patients with ASA and six from individuals with normal aortic anatomy. CFD simulations were performed using OpenFOAM, with standardized boundary conditions applied across all cases to isolate the influence of anatomical differences in flow behavior. Four key hemodynamic metrics were evaluated—Wall Shear Stress (WSS), Oscillatory Shear Index (OSI), Drag Forces (DF), and Turbulent Viscosity Ratio (TVR). The aortic arch was subdivided into Ishimaru zones 0–3, with an adapted definition accounting for ASA anatomy. For each region, time- and space-averaged quantities were computed to characterize mean values and oscillatory behavior. Conclusions: The findings demonstrate that patients with ASA exhibit markedly altered hemodynamics in zones 1–3 compared to controls, with consistently elevated WSS, OSI, DF, and TVR. The most pronounced abnormalities occurred in zones 2–3 near the origin of the aberrant vessel, where disturbed flow patterns and off-axis mechanical forces were observed. These features may promote chronic wall stress, endothelial dysfunction, and localized aneurysmal degeneration. Notably, two patients (M1 and M6) displayed particularly elevated drag forces and TVR in the distal arch, correlating with the presence of a distal aneurysm and right-sided arch configuration, respectively. Overall, this work supports the hypothesis that aberrant hemodynamics contribute to Kommerell diverticulum formation and progression, and highlights the CFD’s feasibility for clarifying disease mechanisms, characterizing flow patterns, and informing endovascular planning by identifying hemodynamically favorable landing zones. Full article
Show Figures

Figure 1

18 pages, 4604 KB  
Article
Evaluating Terrestrial Water Storage, Fluxes, and Drivers in the Pearl River Basin from Downscaled GRACE/GFO and Hydrometeorological Data
by Yuhao Xiong, Jincheng Liang and Wei Feng
Remote Sens. 2025, 17(23), 3816; https://doi.org/10.3390/rs17233816 - 25 Nov 2025
Viewed by 547
Abstract
The Pearl River Basin (PRB) is a humid subtropical system where frequent floods and recurrent droughts challenge water management. GRACE and GRACE Follow-On provide basin-scale constraints on terrestrial water storage anomalies (TWSA), yet their coarse native resolution limits applications at regional scales. We [...] Read more.
The Pearl River Basin (PRB) is a humid subtropical system where frequent floods and recurrent droughts challenge water management. GRACE and GRACE Follow-On provide basin-scale constraints on terrestrial water storage anomalies (TWSA), yet their coarse native resolution limits applications at regional scales. We employ a downscaled TWSA product derived via a joint inversion that integrates GRACE/GFO observations with the high-resolution spatial patterns of WaterGap Global Hydrological Model (WGHM). Validation against GRACE/GFO shows that the downscaled product outperforms WGHM at basin and pixel scales, with consistently lower errors and higher skill, and with improved terrestrial water flux (TWF) estimates that agree more closely with water balance calculations in both magnitude and phase. The TWSA in the PRB exhibits strong seasonality, with precipitation (P) exceeding evapotranspiration (E) and runoff (R) from April to July and storage peaking in July. From 2002 to 2022, the basin alternates between multi-year declines and recoveries. On the annual scale, TWSA covaries with precipitation and runoff, and large-scale climate modes modulate these relationships, with El Niño and a warm Pacific Decadal Oscillation (PDO) favoring wetter conditions and La Niña and a cold PDO favoring drier conditions. extreme gradient boosting (XGBoost) with shapley additive explanations (SHAP) attribution identifies P as the primary driver of storage variability, followed by R and E, while vegetation and radiation variables play secondary roles. Drought and flood diagnostics based on drought severity index (DSI) and a standardized flood potential index (FPI) capture the severe 2021 drought and major wet-season floods. The results demonstrate that joint inversion downscaling enhances the spatiotemporal fidelity of satellite-informed storage estimates and provides actionable information for risk assessment and water resources management. Full article
Show Figures

Figure 1

18 pages, 11718 KB  
Article
Nonstationary Spatiotemporal Projection of Drought Across Seven Climate Regions of China in the 21st Century Based on a Novel Drought Index
by Zhijie Yan, Gengxi Zhang, Huimin Wang and Baojun Zhao
Water 2025, 17(22), 3206; https://doi.org/10.3390/w17223206 - 10 Nov 2025
Viewed by 682
Abstract
Climate change is increasing the drought frequency and severity, so projecting spatiotemporal drought evolution across climate zones is critical for drought mitigation. Model biases, the choice of drought index, and neglecting CO2 effects on potential evapotranspiration (PET) add large uncertainties to future [...] Read more.
Climate change is increasing the drought frequency and severity, so projecting spatiotemporal drought evolution across climate zones is critical for drought mitigation. Model biases, the choice of drought index, and neglecting CO2 effects on potential evapotranspiration (PET) add large uncertainties to future drought projections. We selected 10 global climate models (GCMs) that participated in the Coupled Model Intercomparison Project Phase 6 and downscaled model outputs using the bias correction and spatial downscaling (BCSD) method. We then developed a CO2-aware standardized moisture anomaly index (SZI[CO2]) and used a three-dimensional drought identification method to extract the duration, area, and severity; we then analyzed their spatiotemporal dynamics. To account for nonstationarity, Copula-based approaches were used to estimate joint drought probabilities with time-varying parameters. Projections indicate wetting in Southern Northwest China, Inner Mongolia, and the Western Tibetan Plateau (reduced drought frequency, duration, intensity), while Central and Southern China show a drying trend in the 21st century. Three-dimensional drought metrics exhibit strong nonstationarity; nonstationary log-normal and generalized extreme value distributions fit most regions best. Under equal drought characteristic values, co-occurrence probabilities are higher under SSP5-8.5 scenarios than SSP2-4.5 scenarios, with the largest scenario differences over the Tibetan Plateau and Central and Southern China. Full article
(This article belongs to the Section Hydrology)
Show Figures

Figure 1

26 pages, 5403 KB  
Article
A Novel Composite Drought Index with Low Lag Response for Monitoring Drought Features on the Mongolian Plateau
by Lizhi Pan, Juanle Wang, Jing Han, Kai Li, Mengmeng Hong and Yating Shao
Remote Sens. 2025, 17(21), 3647; https://doi.org/10.3390/rs17213647 - 5 Nov 2025
Viewed by 845
Abstract
Drought represents one of the most critical environmental hazards in arid and semi-arid regions, exerting profound impacts on ecological security and sustainable development. Nevertheless, many existing drought indices exhibit delayed responses to precipitation and soil moisture anomalies, thereby constraining their ability to characterize [...] Read more.
Drought represents one of the most critical environmental hazards in arid and semi-arid regions, exerting profound impacts on ecological security and sustainable development. Nevertheless, many existing drought indices exhibit delayed responses to precipitation and soil moisture anomalies, thereby constraining their ability to characterize the rapid onset and evolution of drought events. To address this limitation, we propose the Standardized Temperature–Vegetation Drought Index (STVDI), which integrates precipitation, evapotranspiration, temperature, and vegetation dynamics within a Euclidean space framework and explicitly incorporates lag-response analysis. Taking the Mongolian Plateau (MP)—a key transition zone from taiga forest to desert steppe—as the study region, we constructed a 1 km resolution STVDI dataset spanning 2000–2021. Results reveal that over 88% of the MP is highly susceptible to flash droughts, with an average lag time of only 0.52 days, underscoring the index’s capacity for rapid drought detection. Spatial analysis indicates that drought severity peaks during March and April, with moderate drought conditions concentrated in central Mongolia and severe droughts prevailing across southwestern Inner Mongolia. Although trend analysis suggests a slight long-term alleviation of drought intensity, nearly 70% of the MP is projected to experience further intensification in the future. This study delivers the first high-resolution, low-lag drought monitoring dataset for the MP and advances theoretical understanding of drought propagation and lag mechanisms in arid and semi-arid ecosystems. Full article
Show Figures

Figure 1

Back to TopTop