Sign in to use this feature.

Years

Between: -

Subjects

remove_circle_outline
remove_circle_outline
remove_circle_outline
remove_circle_outline
remove_circle_outline
remove_circle_outline
remove_circle_outline
remove_circle_outline
remove_circle_outline

Journals

remove_circle_outline
remove_circle_outline
remove_circle_outline
remove_circle_outline
remove_circle_outline
remove_circle_outline
remove_circle_outline
remove_circle_outline
remove_circle_outline
remove_circle_outline
remove_circle_outline
remove_circle_outline
remove_circle_outline
remove_circle_outline
remove_circle_outline
remove_circle_outline
remove_circle_outline
remove_circle_outline
remove_circle_outline
remove_circle_outline
remove_circle_outline
remove_circle_outline

Article Types

Countries / Regions

remove_circle_outline
remove_circle_outline
remove_circle_outline
remove_circle_outline
remove_circle_outline
remove_circle_outline
remove_circle_outline

Search Results (1,544)

Search Parameters:
Keywords = Probabilistic assessment

Order results
Result details
Results per page
Select all
Export citation of selected articles as:
31 pages, 7140 KB  
Article
Bayesian Networks: Application in Tailings Design Process and Risk Assessment
by Keith Mandisodza and David Williams
Geotechnics 2025, 5(4), 86; https://doi.org/10.3390/geotechnics5040086 - 12 Dec 2025
Abstract
Tailings dams, critical for storing mine waste and water, must maintain stability and functionality throughout their lifespan. Their design and risk assessment are complicated by significant uncertainties stemming from multivariable parameters, including material properties, loading conditions, and operational decisions. Traditional dam design and [...] Read more.
Tailings dams, critical for storing mine waste and water, must maintain stability and functionality throughout their lifespan. Their design and risk assessment are complicated by significant uncertainties stemming from multivariable parameters, including material properties, loading conditions, and operational decisions. Traditional dam design and risk assessment procedures often rely on first-order probabilistic approaches, which fail to capture the complex, multi-layered nature of these uncertainties fully. This paper reviews the current tailings dam design practice and proposes the application of Bayesian networks (BNs) to analyse the epistemic and aleatory uncertainty inherent in tailings dam design parameters and risk assessment. By representing these uncertainties explicitly, BNs can facilitate more robust and targeted design strategies. The proposed approach involves several key steps, including parameterisation—design input variable probability density function and uncertainty, knowledge elicitation, and model assessment and integration. This methodology provides a sophisticated and comprehensive approach to accounting for the full spectrum of uncertainties, thereby enhancing the reliability of tailings dam designs and risk management decisions. Full article
(This article belongs to the Topic Advanced Risk Assessment in Geotechnical Engineering)
Show Figures

Figure 1

21 pages, 1696 KB  
Article
A Probabilistic Framework for Reliability Assessment of Active Distribution Networks with High Renewable Penetration Under Extreme Weather Conditions
by Alexander Aguila Téllez, Narayanan Krishnan, Edwin García, Diego Carrión and Milton Ruiz
Energies 2025, 18(24), 6525; https://doi.org/10.3390/en18246525 - 12 Dec 2025
Abstract
The rapid growth of distributed photovoltaic (PV) resources is transforming distribution networks into active systems with highly variable net loads, while the rising frequency and severity of extreme weather events is increasing outage risk and restoration challenges. In this context, utilities require reliability [...] Read more.
The rapid growth of distributed photovoltaic (PV) resources is transforming distribution networks into active systems with highly variable net loads, while the rising frequency and severity of extreme weather events is increasing outage risk and restoration challenges. In this context, utilities require reliability assessment tools that jointly represent operational variability and climate-driven stressors beyond stationary assumptions. This paper presents a weather-aware probabilistic framework to quantify the reliability of active distribution networks with high PV penetration. The approach synthesizes realistic residential demand and PV time series at 15-min resolution, models extreme weather as a low-probability/high-impact escalation of component failure rates and restoration uncertainty, and computes IEEE Std 1366–2022 indices (SAIFI, SAIDI, ENS) through Monte Carlo simulation. The methodology is validated on a modified IEEE 33-bus feeder with parameter values representative of urban/suburban overhead networks. Compared with classical reliability modeling, the proposed framework captures in a unified pipeline the joint effects of load/PV stochasticity, weather-dependent failure escalation, and repair-time dispersion, providing a consistent statistical interpretation supported by kernel density estimation and convergence diagnostics. The results show that (i) extreme weather shifts the distributions of SAIFI, SAIDI and ENS to the right and thickens upper tails (higher exceedance probabilities); (ii) PV penetration yields a non-monotonic response with measurable improvements up to intermediate levels and saturation/partial degradation at very high penetrations; and (iii) compound risk is nonlinear, as the mean ENS surface over (rPV,Pext) exhibits a valley at moderate PV and a ridge for large storm probability. A tornado analysis identifies the base failure rate, storm escalation factor and storm exposure as dominant drivers, in line with resilience literature. Overall, the framework provides an auditable, scenario-based tool to co-design DER hosting and resilience investments. Full article
Show Figures

Figure 1

13 pages, 851 KB  
Article
Cost-Effectiveness Analysis of Recombinant Tumor Necrosis Factor Receptor: Fc Fusion Protein as First-Line Treatment for Active Rheumatoid Arthritis in China
by Rui Zhang and Aixia Ma
Healthcare 2025, 13(24), 3267; https://doi.org/10.3390/healthcare13243267 - 12 Dec 2025
Abstract
Background/Objectives: To evaluate the cost-effectiveness of recombinant tumor necrosis factor receptor Fc fusion protein compared with methotrexate as first-line therapy for active rheumatoid arthritis in China using evidence from a Chinese head-to-head randomized trial. Methods: A Markov model with 6 months [...] Read more.
Background/Objectives: To evaluate the cost-effectiveness of recombinant tumor necrosis factor receptor Fc fusion protein compared with methotrexate as first-line therapy for active rheumatoid arthritis in China using evidence from a Chinese head-to-head randomized trial. Methods: A Markov model with 6 months per cycle was developed to estimate costs and health utilization in the lifetime of patients with RA from the Chinese healthcare system. The analysis data were derived from the randomized clinical trial in China. The primary cost includes drug and other medical costs. The health utilities quality-adjusted life years (QALYs) were derived using EQ-5D-5L mapping from disease-specific health assessment questionnaire (HAQ) scores obtained in clinical trials. The cost-effectiveness analysis was conducted by calculating the incremental cost-effectiveness ratio (ICER) values for rhTNFR:Fc and MTX. One-way and probabilistic sensitivity analyses were conducted to test the robustness of the base-case result. Results: In the base case, rhTNFR:Fc yielded 8.20 QALYs versus 7.46 with methotrexate, resulting in an ICER of CNY 12,783.56 per QALY. Scenario ICERs for bDMARD group combination treatment were 11,776.31 per QALY. Scenario ICERs were CNY 8079.04 per QALY for the patient perspective and CNY 7630.34 per QALY for the medical insurance perspective. One-way analysis highlighted utility inputs as the main drivers, and probabilistic analysis indicated a high probability of cost-effectiveness across common willingness-to-pay thresholds. Conclusions: The fusion protein strategy achieved an incremental cost-effectiveness ratio far below the 2024 China per capita gross domestic product threshold of CNY 95,749 per quality-adjusted life year. As first-line therapy for active rheumatoid arthritis, it is cost-effective relative to methotrexate in the Chinese setting. Full article
Show Figures

Figure 1

24 pages, 1426 KB  
Article
Probabilistic Resilience Enhancement of Active Distribution Networks Against Wildfires Using Hybrid Energy Storage Systems
by Muhammad Usman Aslam, Nusrat Subah Binte Shakhawat, Rakibuzzaman Shah and Nima Amjady
Appl. Sci. 2025, 15(24), 13072; https://doi.org/10.3390/app152413072 - 11 Dec 2025
Abstract
Wildfires pose significant threats to the resilience of distribution systems. Furthermore, the phenomenon of global warming is further intensifying their contribution to power outages. Thus, enhancing distribution system resilience against wildfires remains an area of active research. This work presents a probabilistic approach [...] Read more.
Wildfires pose significant threats to the resilience of distribution systems. Furthermore, the phenomenon of global warming is further intensifying their contribution to power outages. Thus, enhancing distribution system resilience against wildfires remains an area of active research. This work presents a probabilistic approach to evaluate the spatio-temporal probability of wildfire occurrence using historical Forest Fire Danger Index (FFDI) data, and its impact on distribution lines and distributed energy resources (DERs) in active distribution networks (ADNs). To enhance system resilience, the deployment of hybrid energy storage systems (HESSs) is assessed, and their effectiveness in mitigating wildfire-induced disruptions is quantified. Furthermore, the proposed probabilistic methodology is compared with two deterministic approaches to demonstrate its superior capability in assessing wildfire risk and resilience improvement. The approach is suitable for large-scale geographical applications, providing a practical framework for resilience assessment and HESS-based mitigation planning in ADNs. Full article
Show Figures

Figure 1

22 pages, 3278 KB  
Article
A Cloud Model-Based Framework for a Multi-Scale Seismic Robustness Evaluation of Water Supply Networks
by Pingyuan Liu, Juan Zhang, Keying Li, Xueliang Tang and Guofeng Du
Sustainability 2025, 17(24), 11081; https://doi.org/10.3390/su172411081 - 10 Dec 2025
Viewed by 99
Abstract
This study proposed a cloud model-based framework for assessing the seismic robust-ness of water supply networks (WSN). A multi-scale robustness indicator system was developed, which considers physical-layer attributes (pipe material, length), topological-layer graph characteristics (node degree), and functional-layer hydraulic metrics (water supply adequacy [...] Read more.
This study proposed a cloud model-based framework for assessing the seismic robust-ness of water supply networks (WSN). A multi-scale robustness indicator system was developed, which considers physical-layer attributes (pipe material, length), topological-layer graph characteristics (node degree), and functional-layer hydraulic metrics (water supply adequacy rate). The cloud-probability density evolution method was employed to address parameter uncertainties, while Monte Carlo simulation was used to integrate these three indicators through the cloud composite weighting method to analyze the robustness qualitatively and quantitatively. The proposed method utilizes a forward cloud generator to generate the robustness distribution clouds for both net-work nodes and community-level systems, and its robustness level can be classified according to the standard cloud. A case study demonstrated the practical application of this assessment approach. The presented methodology for evaluating WSN robustness during seismic events provides critical insights for developing disaster prevention plans, formulating emergency response strategies, and implementing targeted seismic reinforcement measures. The integration of cloud theory with probabilistic assessment offers a novel paradigm for infrastructure resilience evaluation under uncertainty. Full article
Show Figures

Figure 1

18 pages, 4440 KB  
Article
Probabilistic Assessment Method of Available Inertia for Wind Turbines Considering Rotational Speed Randomness
by Junchao Ma, Jianing Liu, Zhen He, Chenxu Wang, Congnan Qiu, Yilei Gu and Xing Pan
Energies 2025, 18(24), 6457; https://doi.org/10.3390/en18246457 - 10 Dec 2025
Viewed by 103
Abstract
The large-scale integration of wind power into the grid has led to a reduction in system inertia, threatening frequency stability. There is an urgent need to accurately assess the inertia support capability of wind turbines, providing a theoretical basis for grid inertia dispatch [...] Read more.
The large-scale integration of wind power into the grid has led to a reduction in system inertia, threatening frequency stability. There is an urgent need to accurately assess the inertia support capability of wind turbines, providing a theoretical basis for grid inertia dispatch and supporting grid frequency stability. However, due to factors such as wake effects, time-delay effects, and wind shear effects, the rotational speeds of different wind turbines within a wind farm under certain wind speed conditions exhibit probabilistic distribution characteristics. Existing research on wind turbine inertia assessment rarely accounts for the rotational speed randomness. To address this, this paper proposes a probabilistic assessment method for the available inertia of wind turbines that considers rotational speed randomness, establishes a joint probability model for wind speed and rotational speed, deriving the conditional probability density function of rotational speed. By substituting this into the frequency-domain inertia model, we achieve probabilistic inertia assessment. Using operational data from a wind farm in China, a practical case study is constructed, verifying the accuracy of the proposed probabilistic assessment method. At a wind speed of 6 m/s, the proposed method accurately captures the actual system inertia within its 90% confidence interval, in contrast to a conventional approach which yielded a significant 6.5% error. Full article
(This article belongs to the Special Issue Grid-Forming Converters in Power Systems)
Show Figures

Figure 1

17 pages, 9839 KB  
Article
Pollution Levels and Associated Health Risks of Heavy Metals in Agricultural Soils in Zhenjiang and Yangzhou, China
by Yubo Wen, Yuanyuan Wang, Wenbing Ji, Shengmin Wu, Yang Gong and Xianqiang Meng
Agriculture 2025, 15(24), 2552; https://doi.org/10.3390/agriculture15242552 - 10 Dec 2025
Viewed by 178
Abstract
This study investigates heavy metal pollution in agricultural soils and its associated health risks in Zhenjiang and Yangzhou in the core of the Yangtze River Delta, China, based on high-density sampling at 449 sites. Although the total concentrations of As and Cd remain [...] Read more.
This study investigates heavy metal pollution in agricultural soils and its associated health risks in Zhenjiang and Yangzhou in the core of the Yangtze River Delta, China, based on high-density sampling at 449 sites. Although the total concentrations of As and Cd remain below national Risk Intervention Values (GB 15618-2018), the Cd level significantly exceeds the national background, and the potential ecological risk index (PERI) indicates very high ecological risk (>320) at 88.2% of sites, driven primarily by Hg and Cd. The results show acceptable non-carcinogenic risks (HI < 1) for adults and children, but carcinogenic risks are elevated: arsenic alone exceeds the 1 × 10−6 threshold in 71.7% of adult and 92.1% of child scenarios, with the total carcinogenic risk averaging 1.89 × 10−6 (adults) and 3.05 × 10−6 (children). These probabilistic findings justify stricter local action thresholds for As and Cd in this densely populated rice-producing region and demonstrate the value of Monte Carlo simulation for delivering transparent, population-specific risk exceedance probabilities to support evidence-based regional soil management and food-safety policies. Full article
Show Figures

Figure 1

18 pages, 1620 KB  
Article
A Neural Network-Based Method for Predicting Wind Turbine Fatigue Loads
by Haikun Jia, Jinluo Zou, Hongjun Gao, Shuzhao Lan, Xing Sun, Quan Zhang, Yihua Xing, Bo Liu and Wei He
Appl. Sci. 2025, 15(24), 12992; https://doi.org/10.3390/app152412992 - 10 Dec 2025
Viewed by 65
Abstract
Amid the global energy transition, the rapid growth of wind turbine deployment has highlighted the need for accurate fatigue load prediction to support structural design and ensure operational reliability. This study proposes a neural network-based method for estimating fatigue loads at critical locations [...] Read more.
Amid the global energy transition, the rapid growth of wind turbine deployment has highlighted the need for accurate fatigue load prediction to support structural design and ensure operational reliability. This study proposes a neural network-based method for estimating fatigue loads at critical locations of large wind turbines. Wind speed, turbulence intensity, and yaw angle were used as input features, while the damage equivalent loads at the blade root, tower base, and yaw bearing served as prediction targets. A dataset comprising 2139 operating conditions was constructed, and two predictive models—an artificial neural network (ANN) and a Bayesian neural network (BNN)—were developed and evaluated using standard error metrics. The results show that the BNN consistently achieves lower prediction errors and higher goodness-of-fit values than the ANN across all outputs, demonstrating improved accuracy and stability. The BNN model attained excellent predictive performance, with an overall coefficient of determination (R2) of 0.9998, a root mean square error (RMSE) of 0.012, and a mean absolute percentage error (MAPE) of only 0.1877%. These findings indicate that probabilistic neural networks hold strong potential for enhancing fatigue load prediction and can provide valuable support for wind turbine structural assessment, design optimization, and active yaw control strategies. Full article
Show Figures

Figure 1

22 pages, 13863 KB  
Article
An Assessment of the Vulnerability of Energy Infrastructure to Flood Risks: A Case Study of Odra River Basin in Poland
by Dorota Duda, Grzegorz Kunikowski, Witold Skomra and Janusz Zawiła-Niedźwiecki
Energies 2025, 18(24), 6453; https://doi.org/10.3390/en18246453 - 10 Dec 2025
Viewed by 76
Abstract
The stability of modern economies relies on the uninterrupted supply of electricity, heat, and transport fuels, making the energy sector highly exposed to various risks and disruptions, including floods, which are among the major natural hazards affecting energy infrastructure in Poland. Despite risks, [...] Read more.
The stability of modern economies relies on the uninterrupted supply of electricity, heat, and transport fuels, making the energy sector highly exposed to various risks and disruptions, including floods, which are among the major natural hazards affecting energy infrastructure in Poland. Despite risks, a scalable and integrated modelling framework for operational flood risk management in energy infrastructure is still lacking. Such a framework should account for increasing climate-related hazard dynamics, integrate robust fragility and damage models with comprehensive flood risk assessments at both asset and system levels, and explicitly consider interdependencies among energy system components and associated critical infrastructure. This integration is essential for analyzing cascading failures and their consequences, while complying with the EU CER Directive requirements for resilience and continuity of critical infrastructure services. An original three-stage spatial vulnerability analysis method was developed, involving GIS data preparation, classification of asset importance, and flood scenario modelling, demonstrated on selected rivers in the Odra River basin. The Expected Damage Factor (EDF) metric was applied to combine flood probability with infrastructure significance. The analysis enabled spatial identification of the most vulnerable components of the energy system and illustrated the dynamics of threats in time and space. The EDF coefficient allowed for quantitative vulnerability assessment, supporting more precise adaptive planning. The approach innovatively combines infrastructure criticality assessment with probabilistic flood scenarios and explicitly incorporates systemic interdependencies in accordance with the CER Directive, enhancing operational flood risk management capabilities. The method provides a practical tool for critical infrastructure protection, operational planning, and the development of adaptive strategies, thereby increasing the flood resilience of the energy system and supporting stakeholders responsible for risk management. Full article
Show Figures

Figure 1

9 pages, 1488 KB  
Proceeding Paper
Calculation of Fatigue Lifetime of Mooring Line with Deterministic and Probabilistic Analysis Methods
by Nikolaos Mossialos and Dimitrios Konispoliatis
Eng. Proc. 2025, 119(1), 2; https://doi.org/10.3390/engproc2025119002 - 9 Dec 2025
Viewed by 67
Abstract
The majority of the fatigue damage on offshore structures is generally assumed to be caused by relatively frequently occurring moderate sea states, i.e., sea states with significant waves lower than 7 m. This study aims to investigate the interrelationship between fatigue damage versus [...] Read more.
The majority of the fatigue damage on offshore structures is generally assumed to be caused by relatively frequently occurring moderate sea states, i.e., sea states with significant waves lower than 7 m. This study aims to investigate the interrelationship between fatigue damage versus sea state severity on a moored offshore hybrid structure for wind and wave energy absorption. The analysis is performed using both a deterministic and a probabilistic method. The spectral-based fatigue assessment method is the deterministic element, and it attempts to account for the random nature of sea states in a rational manner. The analysis is performed using sea scatter diagrams and then developing the structure’s stress response spectrum. The probabilistic method uses the Rayleigh and lognormal cumulative density functions of the stresses in order to predict the probability of survival over a 31-year period, which is the period covered by the records. Full article
Show Figures

Figure 1

22 pages, 6006 KB  
Article
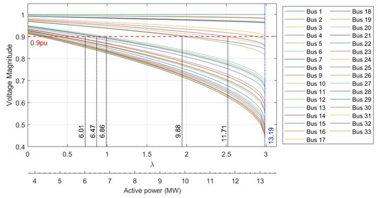
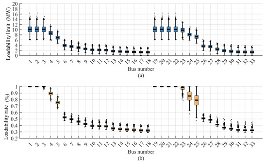
Optimal Electrolyzer Placement Strategy via Probabilistic Voltage Stability Assessment in Renewable-Integrated Distribution Systems
by Hyeon Woo, Yeunggurl Yoon, Xuehan Zhang, Jintae Cho and Sungyun Choi
Sustainability 2025, 17(24), 11027; https://doi.org/10.3390/su172411027 - 9 Dec 2025
Viewed by 111
Abstract
Stable operating conditions in electrolyzers are crucial for preserving system durability, ensuring highly pure hydrogen production, and enabling the sustainable utilization of surplus renewable electricity. However, in active distribution networks, the output uncertainty of distributed energy resources, such as renewable energy sources (RES) [...] Read more.
Stable operating conditions in electrolyzers are crucial for preserving system durability, ensuring highly pure hydrogen production, and enabling the sustainable utilization of surplus renewable electricity. However, in active distribution networks, the output uncertainty of distributed energy resources, such as renewable energy sources (RES) on the generation side and load demand side, can lead to voltage fluctuations that threaten the operational stability of electrolyzers and limit their contribution to a low-carbon energy transition. This paper proposes a novel framework for optimal electrolyzer placement, tailored to their operational requirements and to the planning of sustainable renewable-integrated distribution systems. First, probabilistic scenario generation is carried out for RES and load to capture the characteristics of their inherent uncertainties. Second, based on these scenarios, continuous power-flow-based P–V (power–voltage) curve analysis is conducted to evaluate voltage stability and identify the loadability and load margin for each bus. Finally, the optimal siting of electrolyzers is determined by analyzing the load margins obtained from the voltage stability assessment and deriving a probabilistic electrolyzer hosting capacity. A case study under various uncertainty scenarios examines how applying this method influences the ability to maintain acceptable voltage levels at each bus in the grid. The results indicate that the method can significantly improve the likelihood of stable electrolyzer operation, support the reliable integration of green hydrogen production into distribution networks, and contribute to the sustainable planning of other voltage-sensitive equipment. Full article
(This article belongs to the Special Issue Sustainable Energy: Addressing Issues Related to Renewable Energy)
Show Figures

Figure 1

25 pages, 3501 KB  
Article
A Simple Physics-Informed Assessment of Smart Thermostat Strategies for Luxembourg’s Single-Family Homes
by Vahid Arabzadeh and Raphael Frank
Smart Cities 2025, 8(6), 203; https://doi.org/10.3390/smartcities8060203 - 9 Dec 2025
Viewed by 85
Abstract
Smart thermostats are a key technology for reducing residential energy consumption in smart cities, but their real-world effectiveness depends on the interaction between automation, occupant behavior, and the design of behavioral interventions. This study presents a physics-informed assessment of thermostat strategies across Luxembourg’s [...] Read more.
Smart thermostats are a key technology for reducing residential energy consumption in smart cities, but their real-world effectiveness depends on the interaction between automation, occupant behavior, and the design of behavioral interventions. This study presents a physics-informed assessment of thermostat strategies across Luxembourg’s single-family home stock, using an aggregate thermal model calibrated to eight years of hourly national heating demand and meteorological data. We simulate five categories of behavioral scenarios: dynamic thermostat adjustments, heat-wasting window-opening behavior, flexible comfort models, occupancy-based automation, and a portfolio of four probabilistic nudges (social comparison, real-time feedback, pre-commitment, and gamification). Results show that occupancy-based automation delivers the largest energy savings at 12.9%, by aligning heating with presence. In contrast, behavioral savings are highly fragile, as a stochastic window-opening behavior significantly erodes the 9.8% savings from eco-nudges, reducing the net gain to 7.6%. Among nudges, only social comparison yields significant savings, with a mean reduction of 7.6% (90% confidence interval: 5.3% to 9.8%), by durably lowering the thermal baseline. Real-time feedback and pre-commitment fail, achieving less than 0.5% savings, because they are misaligned with high-consumption periods. Thermal comfort, the psychological state of satisfaction with the thermal environment drives a large share of residential energy use. These findings demonstrate that effective smart thermostat design must prioritize robust, presence-responsive automation and interventions that reset default comfort norms, offering scalable, policy-ready pathways for residential energy reduction in urban energy systems. Full article
Show Figures

Figure 1

13 pages, 2669 KB  
Article
Moisture Condition Assessment of Oil–Paper Insulation Based on Frequency-Domain Dielectric Spectroscopy and Relaxation Time Distribution
by Yanpeng Hao, Yibo Yang, Zikui Shen, Hanhui Xiang, Ningfeng Zhou, Haoyi Zhang and Jun Deng
Energies 2025, 18(24), 6436; https://doi.org/10.3390/en18246436 - 9 Dec 2025
Viewed by 141
Abstract
The Debye model and its modified forms are widely applied to interpret relaxation polarization processes in dielectric media. However, these models generally require prior assumptions regarding the number of polarization branches, which makes it difficult to construct an equivalent circuit model that accurately [...] Read more.
The Debye model and its modified forms are widely applied to interpret relaxation polarization processes in dielectric media. However, these models generally require prior assumptions regarding the number of polarization branches, which makes it difficult to construct an equivalent circuit model that accurately reflects the real relaxation characteristics. In this work, frequency-domain dielectric spectra of oil–paper insulation samples with different moisture contents were measured and analyzed. A distributed Debye model considering the probabilistic distribution of relaxation branches was established, and the corresponding relaxation time distribution was obtained using discretization and regularization techniques. Based on this, an accurate moisture condition assessment method for oil–paper-insulated bushings is proposed. The results indicate that, with increasing moisture content, both the real and imaginary parts of the complex capacitance increase significantly in the low-frequency region, while remaining nearly constant at high frequencies. Meanwhile, the peak of the imaginary part shifts toward higher frequencies. By applying the proposed discretization and regularization method to the measured dielectric spectra, the relaxation time distribution function can be accurately derived. As the moisture content increases, the relaxation time constant corresponding to the third relaxation peak gradually decreases. The constructed assessment model exhibits high accuracy, with a maximum error below 2.66%. Full article
(This article belongs to the Special Issue Cutting-Edge Insights into Electrical Equipment Lifespan Assessment)
Show Figures

Figure 1

39 pages, 17101 KB  
Article
Revealing Ancient Wheat Phylogenetic Diversity: Machine Learning and Logistic Regression Identify Triticum sphaerococcum in Bronze Age Iberia
by Diego Rivera, Milagros Ros-Sala, Diego-José Rivera-Obón, Francisco Alcaraz, P. Pablo Ferrer-Gallego, Emilio Laguna, Nikolay P. Goncharov, Yulia V. Kruchinina and Concepción Obón
Genes 2025, 16(12), 1477; https://doi.org/10.3390/genes16121477 - 9 Dec 2025
Viewed by 191
Abstract
Background/Objectives: Identifying archaeobotanical wheat remains is central to reconstructing the evolutionary history of cereal crops. Beyond documenting agricultural practices, such analyses provide critical evidence of phylogenetic diversity, lineage persistence, and local extinction events within the genus Triticum L. This study applies advanced computational [...] Read more.
Background/Objectives: Identifying archaeobotanical wheat remains is central to reconstructing the evolutionary history of cereal crops. Beyond documenting agricultural practices, such analyses provide critical evidence of phylogenetic diversity, lineage persistence, and local extinction events within the genus Triticum L. This study applies advanced computational morphometrics to reveal deep-time changes in wheat species distribution, including the disappearance of taxa now phylogeographically confined to central Asia. Methods: We developed a machine learning framework integrating Random Forest compared with logistic regression to classify morphometric data from 848 dry and 340 experimentally carbonized modern grains representing multiple wheat taxa (genus Triticum), alongside 15 archaeobotanical T. turgidum subsp. parvicoccum and 38 T. aestivum var. antiquorum. This probabilistic classifier was then applied to 2463 archeological wheat grains, including 48 from Punta de los Gavilanes and 517 from Almizaraque (southeastern Spain, 3rd–2nd millennium BC). Results: The analysis identified Triticum sphaerococcum and other phylogenetically distinct wheat taxa—today restricted to central and south Asia—among western European Bronze Age assemblages. These findings indicate that lineages now regionally extinct once formed part of a broader cultivated gene pool spanning into the western Mediterranean. Morphometric evidence highlights that past wheat diversity encompassed multiple clades and morphotypes absent from modern European germplasm. Conclusions: Our results demonstrate substantial phylogenetic turnover in wheat over the past 4000 years, marked by regional extirpations and contraction of once-widespread lineages to central Asia. This provides rare archeological evidence for the tempo and mode of cereal phylogeography, illustrating how domesticated lineages underwent extinction and range restriction akin to wild taxa. By integrating computational morphometrics with archaeobotanical evidence, this study establishes a scalable framework for tracing cryptic phylogenetic diversity, refining models of wheat domestication and assessing long-term genetic erosion in cultivated plants. Full article
(This article belongs to the Section Plant Genetics and Genomics)
Show Figures

Figure 1

21 pages, 4006 KB  
Article
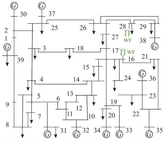
Probabilistic Power Flow Analysis of Wind-Integrated Power Systems Considering Frequency Risk Under Typhoon Disasters
by Aonan Hu and Libao Shi
Energies 2025, 18(24), 6430; https://doi.org/10.3390/en18246430 - 9 Dec 2025
Viewed by 130
Abstract
Extreme disasters such as typhoons pose severe frequency stability challenges to modern power systems with a high penetration of new energy sources. Traditional probabilistic power flow (PPF) methods, which assume constant frequency, are insufficient for accurately capturing these risks. This paper proposes a [...] Read more.
Extreme disasters such as typhoons pose severe frequency stability challenges to modern power systems with a high penetration of new energy sources. Traditional probabilistic power flow (PPF) methods, which assume constant frequency, are insufficient for accurately capturing these risks. This paper proposes a PPF assessment method for wind-integrated power systems that considers system frequency characteristics under typhoon disasters. First, a probability model of wind power output uncertainty under typhoon disasters is constructed based on the hybrid adaptive kernel density estimation (HAKDE) method. Next, the frequency response characteristics are explicitly introduced, with the steady-state frequency deviation Δf utilized as the state variable for the PPF solution, and an extended cumulant method PPF model is thus established. This model can concurrently determine the probability distributions and statistical characteristics of nodal voltages, branch power flows, and the steady-state frequency of the system. Case studies on a modified IEEE 39-bus system demonstrate that the proposed method effectively quantifies frequency violation probabilities that are overlooked by traditional models. Full article
(This article belongs to the Special Issue Digital Modeling, Operation and Control of Sustainable Energy Systems)
Show Figures

Figure 1

Back to TopTop