Sign in to use this feature.

Years

Between: -

Subjects

remove_circle_outline
remove_circle_outline
remove_circle_outline
remove_circle_outline
remove_circle_outline
remove_circle_outline
remove_circle_outline

Journals

Article Types

Countries / Regions

Search Results (107)

Search Parameters:
Keywords = P2RY1

Order results
Result details
Results per page
Select all
Export citation of selected articles as:
9 pages, 1683 KB  
Case Report
Clinical and Genetic Characterization of a Novel RYR1 Variant (p.Gln474His) in Malignant Hyperthermia Susceptibility
by Erin Tracy, Katelyn Mistretta, Peter Bedocs, Robert Vietor and Alakesh Bera
Genes 2026, 17(1), 13; https://doi.org/10.3390/genes17010013 - 24 Dec 2025
Viewed by 176
Abstract
Background/Objectives: Malignant hyperthermia (MH) is a life-threatening pharmacogenetic disorder of skeletal muscle calcium regulation and commonly associated with pathogenic variants in the RYR1 gene. Interpretation of rare RYR1 variants remains challenging, particularly when classified as variants of uncertain significance (VUS). This study describes [...] Read more.
Background/Objectives: Malignant hyperthermia (MH) is a life-threatening pharmacogenetic disorder of skeletal muscle calcium regulation and commonly associated with pathogenic variants in the RYR1 gene. Interpretation of rare RYR1 variants remains challenging, particularly when classified as variants of uncertain significance (VUS). This study describes the clinical, functional, and genetic evaluation of a patient with suspected MH susceptibility carrying a rare RYR1 mutation. Methods: We report a retrospective case evaluation of a 32-year-old female referred for MH assessment following a prior peri-operative hypermetabolic event. Clinical records were reviewed, and MH susceptibility was assessed using the caffeine–halothane contracture test (CHCT). Genetic testing was performed using a targeted MH susceptibility gene panel, including RYR1, CACNA1S, and STAC3. Variant classification was conducted following American College of Medical Genetics and Genomics/Association for Molecular Pathology (ACMG/AMP) guidelines. Results: The patient demonstrated a positive CHCT, consistent with MH susceptibility. Genetic analysis identified a rare heterozygous RYR1 missense variant. No pathogenic or likely pathogenic variants were detected in CACNA1S or STAC3. Based on ACMG/AMP criteria, the RYR1 p.Gln474His variant is currently classified as a VUS. However, its localization within the N-terminal regulatory region of RyR1 and concordance with abnormal CHCT findings provide supportive functional context. Conclusions: This case underscores the importance of integrating clinical history, functional contracture testing, and genetic data in the evaluation of MH susceptibility. While functional findings may support biological plausibility, definitive pathogenic classification of rare RYR1 variants requires additional segregation data or mechanistic studies. Full article
(This article belongs to the Section Human Genomics and Genetic Diseases)
Show Figures

Figure 1

19 pages, 3250 KB  
Article
Integrative Multi-Omics and Machine Learning Reveal Shared Biomarkers in Type 2 Diabetes and Atherosclerosis
by Qingjie Wu, Zhaochu Wang, Mengzhen Fan, Linglun Hao, Jicheng Chen, Changwen Wu and Bizhen Gao
Int. J. Mol. Sci. 2026, 27(1), 136; https://doi.org/10.3390/ijms27010136 - 22 Dec 2025
Viewed by 224
Abstract
Atherosclerosis (AS) is a leading cause of death and disability in type 2 diabetes mellitus (T2DM). However, the shared molecular mechanisms linking T2DM and atherosclerosis have not been fully elucidated. We analyzed AS- and T2DM-related gene expression profiles from the Gene Expression Omnibus [...] Read more.
Atherosclerosis (AS) is a leading cause of death and disability in type 2 diabetes mellitus (T2DM). However, the shared molecular mechanisms linking T2DM and atherosclerosis have not been fully elucidated. We analyzed AS- and T2DM-related gene expression profiles from the Gene Expression Omnibus (GEO) database to identify overlapping differentially expressed genes and co-expression signatures. Functional enrichment (Gene Ontology (GO)/Kyoto Encyclopedia of Genes and Genomes (KEGG)) and protein–protein interaction (PPI) network analyses were then used to describe the pathways and interaction modules associated with these shared signatures, We next applied the cytoHubba algorithm together with several machine learning methods to prioritize hub genes and evaluate their diagnostic potential and combined CIBERSORT-based immune cell infiltration analysis with single-cell RNA sequencing data to examine cell types and the expression patterns of the shared genes in specific cell populations. We identified 72 shared feature genes. Functional enrichment analysis of these genes revealed significant enrichment of inflammatory- and metabolism-related pathways. Three genes—IL1B, MMP9, and P2RY13—emerged as shared hub genes and yielded robust ANN-based predictive performance across datasets. Immune deconvolution and single-cell analyses consistently indicated inflammatory amplification and an imbalance of macrophage polarization in both conditions. Biology mapped to the hubs suggests IL1B drives inflammatory signaling, MMP9 reflects extracellular-matrix remodeling, and P2RY13 implicates cholesterol transport. Collectively, these findings indicate that T2DM and AS converge on immune and inflammatory processes with macrophage dysregulation as a central axis; IL1B, MMP9, and P2RY13 represent potential biomarkers and therapeutic targets and may influence disease progression by regulating macrophage states, supporting translational application to diagnosis and treatment of T2DM-related atherosclerosis. These findings are preliminary. Further experimental and clinical studies are needed to confirm their validity, given the limitations of the present study. Full article
(This article belongs to the Section Molecular Informatics)
Show Figures

Figure 1

14 pages, 1351 KB  
Article
Automated Scale-Down Development and Optimization of [68Ga]Ga-DOTA-EMP-100 for Non-Invasive PET Imaging and Targeted Radioligand Therapy of c-MET Overactivation in Cancer
by Silvia Migliari, Anna Gagliardi, Alessandra Guercio, Maura Scarlattei, Giorgio Baldari, Alex Gibson, Christophe Portal and Livia Ruffini
Biologics 2025, 5(4), 40; https://doi.org/10.3390/biologics5040040 - 17 Dec 2025
Viewed by 250
Abstract
Background/Objectives: Overactivation of the HGF/c-MET pathway is implicated in various cancers, making its inhibition a promising therapeutic strategy. While several MET-targeting agents are currently approved or in advanced clinical development, patient selection often relies on invasive tissue-based assays. The development of a [...] Read more.
Background/Objectives: Overactivation of the HGF/c-MET pathway is implicated in various cancers, making its inhibition a promising therapeutic strategy. While several MET-targeting agents are currently approved or in advanced clinical development, patient selection often relies on invasive tissue-based assays. The development of a specific c-MET radioligand for PET imaging and radioligand therapy represents a non-invasive alternative, enabling real-time monitoring of target expression and offering a pathway to personalized treatment. Methods: Radiosynthesis of [68Ga]Ga-DOTA-EMP100 was performed using a GMP-certified 68Ge/68Ga generator connected to an automated synthesis module. The radiopharmaceutical production was optimized by scaling down the amount of DOTA-EMP-100 from 50 to 20 μg. Synthesis efficiency and release criteria were assessed according to Ph. Eur. for all the final products by evaluating radiochemical yield (RY%), radiochemical purity, presence of free gallium (by Radio-UV-HPLC) and gallium colloids (by Radio-TLC), molar activity (Am), chemical purity, pH, and LAL test results. Results: An optimized formulation of [68Ga]Ga-DOTA-EMP-100, using 40 μg of precursor, provided the best outcome in terms of radiochemical performance. Process validation across three independent productions confirmed a consistent radiochemical yield of 64.5% ± 0.5, high radiochemical purity (>99.99%), and a molar activity of 53.41 GBq/µmol ± 0.8. Conclusions: [68Ga]Ga-DOTA-EMP-100 was successfully synthesized with high purity and reproducibility, supporting its potential for multi-dose application in clinical PET imaging and targeted radioligand therapy. Full article
Show Figures

Figure 1

19 pages, 5113 KB  
Article
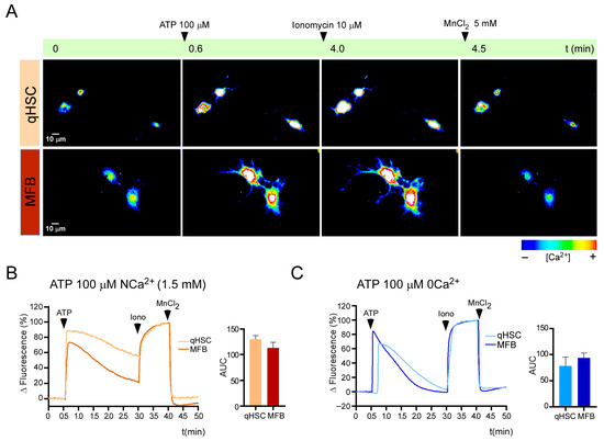
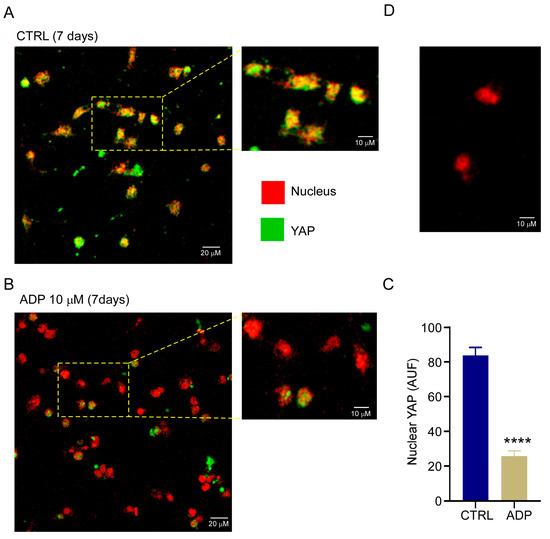
Purinergic-Mediated Calcium Signaling in Quiescent and Activated Hepatic Stellate Cells: Evidence That P2Y1 Receptor Delays Activation
by Esperanza Mata-Martínez, Ana Patricia Juárez-Mercado, Adriana González-Gallardo, José David Núñez-Ríos, Mauricio Díaz-Muñoz, Rolando Hernández-Muñoz and Francisco G. Vázquez-Cuevas
Cells 2025, 14(23), 1845; https://doi.org/10.3390/cells14231845 - 23 Nov 2025
Viewed by 488
Abstract
Hepatic stellate cells (HSC) play a crucial role in the fibrotic response of the liver when they transdifferentiate from quiescent cells (qHSC) to myofibroblast (MFB). Ca2+ responses mediated by purinergic P2Y receptors are not fully characterized in qHSC and MFB. The objective [...] Read more.
Hepatic stellate cells (HSC) play a crucial role in the fibrotic response of the liver when they transdifferentiate from quiescent cells (qHSC) to myofibroblast (MFB). Ca2+ responses mediated by purinergic P2Y receptors are not fully characterized in qHSC and MFB. The objective of this study was to compare the expression of purinergic receptors with the capacity to mobilize intracellular Ca2+ in both phenotypes, as well as to explore the potential role of these signals in HSCs activation. Isolated mouse HSC were quiescent on day 2 and became MFB on day 7 when cultured in high stiffness substrate. Both phenotypes expressed the transcripts of P2ry1, P2ry2, P2ry6 and P2x7, and exhibited a similar Ca2+ response to UDP, UTP and Bz-ATP, indicating comparable activity in P2Y6, P2Y2 and P2X7 receptors. In contrast, P2y12 transcript was detected only in MFB. Remarkably, P2Y1 receptor was identified in qHSC, an observation that had not yet been reported. Evidence of P2Y1 receptor functionality was obtained from stimulation with ADP. ADP-elicited Ca2+ mobilization was more potent in qHSC in comparison to MFB. Interestingly, ADP stimulation worsens the transdifferentiation of qHSC to MFB after 4 or 7 days in culture, strongly suggesting the role of this purinergic receptor in HSC activation. Full article
(This article belongs to the Section Tissues and Organs)
Show Figures

Figure 1

25 pages, 2715 KB  
Article
Characterization of Novel Variants in P2YRY12, GP6 and TBXAS1 in Patients with Lifelong History of Bleeding
by Ana Zamora-Cánovas, Ana Marín-Quílez, Lorena Díaz-Ajenjo, Ana Sánchez-Fuentes, Pedro Luis Gómez-González, Marilena Crescente, Nuria Fernández-Mosteirín, José Padilla, José Ramón González-Porras, Rocío Benito, María Luisa Lozano, José María Bastida and José Rivera Pozo
Biomolecules 2025, 15(12), 1639; https://doi.org/10.3390/biom15121639 - 21 Nov 2025
Viewed by 439
Abstract
Inherited platelet function disorders (IPFDs) are rare diseases caused by defects in platelet surface receptors, enzymes, granules, or signaling proteins. In humans, GPVI and P2Y12 deficiency cause autosomal recessive bleeding disorders, while TBXAS1 deficiency is related to Ghosal hematodiaphyseal dysplasa, a rare autosomal [...] Read more.
Inherited platelet function disorders (IPFDs) are rare diseases caused by defects in platelet surface receptors, enzymes, granules, or signaling proteins. In humans, GPVI and P2Y12 deficiency cause autosomal recessive bleeding disorders, while TBXAS1 deficiency is related to Ghosal hematodiaphyseal dysplasa, a rare autosomal recessive disorder characterized by increased long bone density and platelet dysfunction without bleeding. To date, at least 20 patients have been identified with molecular defects in P2RY12, 12 cases with molecular defects in GP6, and 34 cases with molecular defects in TBXAS1. Here, we report a novel nonsense and missense variants in P2RY12, a novel nonsense variant in GP6, and a novel missense variant in TBXAS1. These variants selectively affect the platelet reactivity to ADP and collagen/CRP, predisposing to bleeding. P2RY12 c.835 G>A [p.Val279Met] variant did not affect receptor expression whereas P2RY12 c.44delG [p.Ser15Ilefs*33] lead to decreased levels of the receptor in one of the patients. This was confirmed both by RT-qPCR and immunoblotting analysis. Decreased expression of both GPVI and FcRγ-chain was detected in patients carrying GPVI nonsense variant in heterozygosis. The deleterious effect of these variants was also confirmed in a transfected cell line model. TBXAS1 variant triggered decreased TxA2 production using a cell line model. These variants expand the genetic landscape of P2RY12, GPVI and TBXAS1 inherited deficiency. Full article
(This article belongs to the Section Molecular Biology)
Show Figures

Figure 1

16 pages, 7333 KB  
Article
Dynamic Cerebral Perfusion Electrical Impedance Tomography: A Neuroimaging Technique for Bedside Cerebral Perfusion Monitoring During Mannitol Dehydration
by Weice Wang, Lihua Hou, Canhua Xu, Mingxu Zhu, Yitong Guo, Rong Zhao, Weixun Duan, Yu Wang, Zhenxiao Jin and Xuetao Shi
Bioengineering 2025, 12(11), 1187; https://doi.org/10.3390/bioengineering12111187 - 31 Oct 2025
Viewed by 656
Abstract
Mannitol dehydration is routinely used to prevent and treat cerebral damage after total aortic arch replacement (TAAR), but existing neuroimaging technologies cannot achieve bedside real-time quantitative assessment of its impact on cerebral perfusion in different patients. This study applied dynamic cerebral perfusion electrical [...] Read more.
Mannitol dehydration is routinely used to prevent and treat cerebral damage after total aortic arch replacement (TAAR), but existing neuroimaging technologies cannot achieve bedside real-time quantitative assessment of its impact on cerebral perfusion in different patients. This study applied dynamic cerebral perfusion electrical impedance tomography (DCP-EIT), a non-invasive neuroimaging technique, for bedside cerebral perfusion monitoring in TAAR patients during dehydration. Seventeen patients with normal neurological function and nineteen with neurological dysfunction (ND) were enrolled. The variation patterns and differences in perfusion impedance, images, and the relative ratios (RY) of mean perfusion velocity (MV), height of systolic wave (Hs), inflow volume velocity (IV), and angle between the ascending branch and baseline (Aab) were analyzed. Results showed DCP-EIT could visualize cerebral perfusion changes, with detected poorly perfused regions showing good consistency with ischemic areas identified by computed tomography (CT). RY of normal patients fluctuated around 0.97–1.04, with no significant difference from baseline. RY of ND patients peaked at 14–20 min after dehydration and remained higher than baseline even at 100 min (p < 0.001). DCP-EIT holds potential to optimize individualized cerebral protection strategies for other cerebral damage scenarios and neurocritical care. Full article
(This article belongs to the Special Issue Neuroimaging Techniques and Applications in Neuroscience)
Show Figures

Figure 1

14 pages, 2239 KB  
Article
Short- and Mid-Term Surgical Outcomes of Billroth I Versus Billroth II/Roux-en-Y Reconstruction: A Prospective Observational Cohort Study
by Catalin Dumitru Cosma, Vlad Olimpiu Butiurca, Marian Botoncea, Cosmin Nicolescu, Cristian Russu and Calin Molnar
Medicina 2025, 61(11), 1927; https://doi.org/10.3390/medicina61111927 - 27 Oct 2025
Viewed by 851
Abstract
Background and Objectives: The best method for reconstructing the stomach after distal gastrectomy surgery in gastric cancer patients continues to be a subject of ongoing discussion. The most beneficial surgical option for patients is Billroth I (BI), yet surgeons may perform Billroth [...] Read more.
Background and Objectives: The best method for reconstructing the stomach after distal gastrectomy surgery in gastric cancer patients continues to be a subject of ongoing discussion. The most beneficial surgical option for patients is Billroth I (BI), yet surgeons may perform Billroth II and Roux-en-Y (BII/RY) procedures because they are easier to execute, although their impact on recovery complications and postoperative function remains unclear. This prospective observational cohort study compares the short- and mid-term surgical outcomes between BI and BII/RY reconstructions. Materials and Methods: We included 150 patients who received curative intent distal gastrectomy at the General Surgical Clinic of Emergency County Hospital in Târgu Mureș, Romania, between October 2021 and December 2024 (72 BI and 78 BII/RY patients), with a mean age of 61.5 ± 10.8 years (60.7% male). The outcomes included recovery parameters, postoperative complications (Clavien–Dindo), and mid-term functional results (PPI use, Los Angeles classification esophagitis, bile reflux gastritis, Sigstad dumping score). Inverse probability of treatment weighting (IPTW) was applied to adjust for baseline covariates. Results: The results indicated that IPTW adjustment did not change the baseline demographics, tumor characteristics, or perioperative factors. The baseline characteristics were comparable between groups (p > 0.05). There were no significant differences in time to flatus (p = 0.12), oral diet (p = 0.70), or hospital stay (p = 0.69). Major morbidity (Clavien–Dindo ≥ III) occurred in 12.7% overall (p = 0.17), and the 90-day mortality was 5.3% (p = 1.00). At 6 months, bile reflux gastritis was more frequent after BII/RY (p = 0.16), whereas dumping syndrome occurred more often after BI (p = 0.16). Conclusions: The short-term surgical results, together with the total postoperative complications, showed no difference between the BI and BII/RY reconstruction methods. The study revealed distinct functional results between the two groups during the mid-term assessment, which demonstrates that surgeons should maintain their practice of choosing reconstruction techniques according to patient-specific requirements. Full article
(This article belongs to the Section Surgery)
Show Figures

Figure 1

31 pages, 1937 KB  
Review
Calcium Homeostasis Machinery in the Human Uterus—A Potential Therapeutic Target in Endometrial Cancer
by Piotr K. Zakrzewski
Int. J. Mol. Sci. 2025, 26(21), 10253; https://doi.org/10.3390/ijms262110253 - 22 Oct 2025
Viewed by 934
Abstract
Endometrial cancer is one of the most common malignancies of the female reproductive system, with incidence rising globally due to population ageing and life-style-related risk factors. Calcium (Ca2+) is a ubiquitous second messenger regulating diverse physiological processes, and its dysregulation has [...] Read more.
Endometrial cancer is one of the most common malignancies of the female reproductive system, with incidence rising globally due to population ageing and life-style-related risk factors. Calcium (Ca2+) is a ubiquitous second messenger regulating diverse physiological processes, and its dysregulation has been increasingly implicated in carcinogenesis, including endometrial. Altered expression and function of Ca2+ channels, pumps, exchangers, and binding proteins disrupt the finely tuned balance of Ca2+ influx, efflux, and intracellular storage, leading to aberrant signalling that promotes tumour proliferation, migration, survival, and metastasis. This review summarises current knowledge on the molecular “Ca2+ toolkit” in the human uterus, highlighting the role of voltage-gated calcium channels (VGCCs), transient receptor potential (TRP) channels, store-operated calcium entry (SOCE) components, Na+/Ca2+ exchangers, purinergic receptors, P-type ATPases (SERCA, SPCA, PMCA), ryanodine (RyR) and inositol 1,4,5-trisphosphate (IP3R) receptors, and mitochondrial Ca2+ uniporter (MCU) complexes in endometrial cancer progression. Multiple Ca2+-handling proteins, including CACNA1D, CACNA2D1, TRPV4, TRPV1, TRPM4, MCU, and RyR1, exhibit cancer-associated overexpression or functional changes, correlating with poor prognosis and aggressive disease features. Emerging evidence supports the therapeutic potential of targeting Ca2+ homeostasis using small-molecule inhibitors, ion channel modulators or gene-silencing strategies. These interventions may restore Ca2+ balance, induce apoptosis or autophagy, and suppress metastatic behaviour. While no clinical trials have yet explicitly focused on Ca2+ modulation in endometrial cancer, the diversity of dysregulated Ca2+ pathways offers a rich landscape for novel therapeutic strategies. Targeting key components of the Ca2+ signalling network holds promise for improving outcomes in endometrial cancer. Full article
Show Figures

Figure 1

36 pages, 7997 KB  
Article
The Cannabinoid CB1 Receptor Inverse Agonist/Antagonist SR141716A Activates the Adenylate Cyclase/PKA Signaling Pathway Among Other Intracellular Emetic Signals to Evoke Vomiting in Least Shrews (Cryptotis parva)
by Yina Sun, Louiza Belkacemi, Weixia Zhong, Zollie Daily and Nissar A. Darmani
Int. J. Mol. Sci. 2025, 26(20), 9884; https://doi.org/10.3390/ijms26209884 - 11 Oct 2025
Viewed by 724
Abstract
Intracellular emetic signals involved in the cannabinoid CB1 receptor inverse agonist/antagonist SR141716A were investigated. SR141716A (20 mg/kg, i.p.)-evoked vomiting occurred via both the central and peripheral mechanisms. This was accompanied by robust emesis-associated increases in the following: (i) c-fos- and [...] Read more.
Intracellular emetic signals involved in the cannabinoid CB1 receptor inverse agonist/antagonist SR141716A were investigated. SR141716A (20 mg/kg, i.p.)-evoked vomiting occurred via both the central and peripheral mechanisms. This was accompanied by robust emesis-associated increases in the following: (i) c-fos- and phospho-glycogen synthase kinase-3α/β (p-GSK-3αβ)-expression in the shrew’s dorsal vagal complex (DVC), (ii) phospho-extracellular signal-regulated kinase1/2 (p-ERK1/2) expression in both the DVC and jejunal enteric nervous system, and (iii) time-dependent upregulation of cAMP levels and phosphorylation of protein kinase A (PKA), protein kinase B (Akt), GSK-3α/β, ERK1/2, and protein kinase C αβII (PKCαβII) in the brainstem. SR141716A-evoked emetic parameters were attenuated by diverse inhibitors of the following: PKA, ERK1/2, GSK-3, phosphatidylinositol 3-kinase (PI3K)-Akt pathway, phospholipase C (PLC), PKC, Ca2+/calmodulin-dependent protein kinase II (CaMKII), L-type Ca2+ channel (LTCC), store-operated Ca2+ entry (SOCE), inositol trisphosphate receptor (IP3R), ryanodine receptor (RyRs), both 5-HT3-, and D2/3-receptor antagonists, and the transient receptor potential vanilloid 1 receptor (TRPV1R) agonist. SR141716A appears to evoke vomiting via inverse agonist activity involving emesis-associated kinases, including cAMP/PKA, ERK1/2, PI3K/Akt/GSK-3, PLC/PKCαβII, and CaMKII, which depend upon Ca2+ mobilization linking extracellular Ca2+ entry via plasma membrane Ca2+ channels (LTCC, SOCE, TRIPV1R) and intracellular Ca2+ release via IP3Rs and RyRs. The 5-HT3, NK1, and D2/3 receptors also contribute to SR141716A-mediated vomiting. Full article
(This article belongs to the Special Issue G Protein-Coupled Receptors)
Show Figures

Figure 1

24 pages, 1734 KB  
Article
Genome Size Variation Is Associated with Hybrid Vigor in Near-Isogenic Backgrounds in Brassica napus
by Rui Wang, Meicui Yang, Haoran Shi, Yun Li, Jin Yang, Wanzhuo Gong, Qiong Zou, Lanrong Tao, Qiaobo Wu, Qin Yu, Hailan Liu and Shaohong Fu
Plants 2025, 14(19), 3013; https://doi.org/10.3390/plants14193013 - 29 Sep 2025
Viewed by 707
Abstract
Although heterosis plays a crucial role in enhancing crop yield and stress resistance, its underlying genetic mechanism remains not yet fully understood. Previous studies have shown that heterosis tends to increase with greater genetic distance in the absence of reproductive isolation barriers. However, [...] Read more.
Although heterosis plays a crucial role in enhancing crop yield and stress resistance, its underlying genetic mechanism remains not yet fully understood. Previous studies have shown that heterosis tends to increase with greater genetic distance in the absence of reproductive isolation barriers. However, whether variation in parental genome size alone can generate heterosis under near-isogenic backgrounds has not been thoroughly explored. Here, we used a rapeseed double haploid (DH) inducer line to generate progeny from the Pol CMS three-line hybrid Rongyou 18 (RY18). Although the progeny maintained the same ploidy level as the parents, their genome sizes showed notable variation (818.99–1024.88 Mb). To eliminate genetic distance effects, multiple DH progeny carrying restorer genes were crossed as paternal parents with the female parent 0068A of RY18, creating novel F1 hybrids. Using RY18 as the control, we observed a marked reduction in the genetic distance between the newly induced restorer line and the female parent (0068A). Correlation analysis further revealed a significant negative correlation (r = −0.310 *) between the paternal genome size and heterosis for thousand-seed weight (TSW). Furthermore, the genomic expansion in hybrid offspring relative to the male parent showed that significant correlations were observed between paternal genome size and heterosis over the standard for both TSW (r = 0.300, p < 0.05) and plot yield (r = 0.326, p < 0.05). Resequencing of high-and low-yielding F1 hybrids identified SNP sites, indicating that under an identical genetic background, heterosis for yield was more pronounced on chromosome A and chromosome C04. The doubled haploid (DH) induction line facilitates the generation of parental lines with distinct genome sizes, potentially providing a potential novel approach for studying heterosis research in Brassica napus. Full article
(This article belongs to the Special Issue Genetic Diversity and Population Structure of Plants)
Show Figures

Figure 1

22 pages, 6698 KB  
Article
Photocatalytic Optimization of ATiO3 Codoped with Se/Zr: A DFT Study for Hydrogen Production
by Abdellah Bouzaid, Younes Ziat and Hamza Belkhanchi
Materials 2025, 18(18), 4389; https://doi.org/10.3390/ma18184389 - 19 Sep 2025
Cited by 1 | Viewed by 763
Abstract
Recent advances in energy conversion technologies, especially solar-driven photocatalytic water splitting, are vital for satisfying the increasing global need for sustainable and clean energy. Perovskite oxides have attracted considerable attention among photocatalytic materials due to their tunable electronic structures, exceptional stability, and promise [...] Read more.
Recent advances in energy conversion technologies, especially solar-driven photocatalytic water splitting, are vital for satisfying the increasing global need for sustainable and clean energy. Perovskite oxides have attracted considerable attention among photocatalytic materials due to their tunable electronic structures, exceptional stability, and promise for effective hydrogen generation and environmental remediation. In this study, the optoelectronic and photocatalytic (PC) characteristics of ATiO3 (A = Ca, Mg) perovskites, undoped and codoped with Se and Zr, have been analyzed using ab initio simulations based on the density functional theory (DFT). The calculated formation energies for codoped systems range from −1.01 to −3.32 Ry/atom, confirming their thermodynamic stability. Furthermore, band structure calculations indicate that the undoped compounds CaTiO3 and MgTiO3 possess indirect band gaps of 2.766 eV and 2.926 eV, respectively. In contrast, codoping alters the electronic properties by changing the band gap from indirect to direct and reducing its energy, resulting in the direct band gap values 2.153 eV, 1.374 eV, 2.159 eV, and 1.726 eV for the compounds Ca8Ti7Zr1O23Se1, Ca8Ti6Zr2O22Se2, Mg8Ti7Zr1O23Se1, and Mg8Ti6Zr2O22Se2, respectively. Additionally, this codoping improves light absorption and optical conductivity in the visible and ultraviolet ranges. These enhancements become increasingly evident with elevated dopant concentrations, leading to intensified light–matter interactions. Analysis of the band edge potentials reveals that the Se-/Zr-codoped CaTiO3 compounds satisfy the necessary criteria for the photodissociation of water, conferring on them an ability to generate H2 and O2 under light irradiation. However, under different pH conditions, Se-/Zr-codoped MgTiO3 is expected to perform better at higher pH levels, while Se-/Zr-codoped CaTiO3 is more effective at lower pH levels. These findings highlight the promise of codoped materials for renewable energy applications, such as solar-driven hydrogen production and optoelectronic devices, with pH being a critical factor in enhancing their photocatalytic performance. Full article
Show Figures

Figure 1

20 pages, 690 KB  
Case Report
B-Cell Acute Lymphoblastic Leukemia in a Child with Down Syndrome and High-Risk Genomic Lesions
by Cristina-Crenguţa Albu, Florin Bica, Laura Nan, Lucia Bubulac, Claudia Florina Bogdan-Andreescu, Ionuţ Vlad Şerbanică, Cristian-Viorel Poalelungi, Emin Cadar, Andreea-Mariana Bănățeanu and Alexandru Burcea
Curr. Issues Mol. Biol. 2025, 47(9), 704; https://doi.org/10.3390/cimb47090704 - 1 Sep 2025
Cited by 1 | Viewed by 1114
Abstract
Background: Acute lymphoblastic leukemia (ALL) is the most common pediatric malignancy, with cure rates exceeding 80% due to advancements in treatment protocols and supportive care. However, in children with Down syndrome (DS), ALL (DS-ALL) presents distinct genomic and clinical challenges. These include mutations [...] Read more.
Background: Acute lymphoblastic leukemia (ALL) is the most common pediatric malignancy, with cure rates exceeding 80% due to advancements in treatment protocols and supportive care. However, in children with Down syndrome (DS), ALL (DS-ALL) presents distinct genomic and clinical challenges. These include mutations in Janus kinase 2 (JAK2), neuroblastoma RAS viral oncogene homolog (NRAS), and E1A-binding protein p300 (EP300), as well as cytokine receptor-like factor 2 (CRLF2) rearrangements—such as P2RY8-CRLF2 fusion—and intrachromosomal amplification of chromosome 21 (iAMP21). These aberrations are associated with poor prognosis and increased risk of relapse. The objective of this study was to present a unique DS-ALL case with five concurrent high-risk genomic lesions and to contextualize its management in light of existing literature, emphasizing minimal residual disease (MRD)-guided therapy and supportive care. Case Report and Results: We present the case of a three-year-old boy with DS and B-cell ALL (B-ALL), in whom multiple high-risk genomic features co-occurred. Despite these adverse prognostic markers, the patient achieved complete remission following an intensive high-dose induction protocol. We also discuss therapeutic strategies that aim at balancing individualized treatment approaches with optimized supportive care to reduce toxicity and minimize relapse risk. Conclusions: This case underlines the importance of comprehensive molecular diagnostics, serial MRD monitoring, and personalized multidisciplinary care in DS-ALL. Full article
(This article belongs to the Special Issue Early Molecular Diagnosis and Comprehensive Treatment of Tumors)
Show Figures

Figure 1

16 pages, 3462 KB  
Article
LPS-Induced Intracellular Complement 3 Activation Regulated ATP Production in Yak Rumen Epithelial Cells
by Qiang Han, Qiqi Zhang, Duoting Wu, Zihan Yang, Jinyang Huang, Zhisheng Wang, Huawei Zou, Quanhui Peng, Yukun Meng, Yahui Jiang, Jianxin Xiao and Rui Hu
Vet. Sci. 2025, 12(9), 841; https://doi.org/10.3390/vetsci12090841 - 31 Aug 2025
Viewed by 877
Abstract
This study aimed to investigate whether intracellular complement 3 (C3) activation regulates ATP production in yak rumen epithelial cells under inflammatory conditions and its potential mechanism. An in vitro inflammation model was established by stimulating yak rumen epithelial cells with lipopolysaccharide (LPS). Then, [...] Read more.
This study aimed to investigate whether intracellular complement 3 (C3) activation regulates ATP production in yak rumen epithelial cells under inflammatory conditions and its potential mechanism. An in vitro inflammation model was established by stimulating yak rumen epithelial cells with lipopolysaccharide (LPS). Then, protease inhibitors targeting C3 activation enzymes were added. Additionally, to explore the downstream signaling pathway, exogenous C3a and the C3a receptor (C3aR) inhibitor C3aRY were applied to the inflammation model. After treatment with different concentrations of LPS, the gene expression levels and concentrations of pro-inflammatory cytokines, such as TNF-α, IL-1β, and IL-6 were significantly up-regulated (p < 0.05), while a significant reduction in cellular ATP levels was observed (p < 0.05), along with a significant reduction in mitochondrial membrane potential (p < 0.05). After treating the inflammation model with different protease inhibitors, the ATP content and gene expression of the ATP synthase subunit ATP5A were significantly increased (p < 0.05). Exogenous addition of the C3aR inhibitor C3aRY in the inflammation model exhibited a significant increase in ATP content and ATP5A gene expression (p < 0.05) when compared to the inflammation model. These results demonstrated that intracellular C3 activation inhibited ATP production in yak rumen epithelial cells under inflammatory conditions, likely through C3a–C3aR signaling and the cAMP/PKA pathway. Full article
Show Figures

Figure 1

22 pages, 1029 KB  
Review
Inter-Organellar Ca2+ Homeostasis in Plant and Animal Systems
by Philip Steiner and Susanna Zierler
Cells 2025, 14(15), 1204; https://doi.org/10.3390/cells14151204 - 6 Aug 2025
Cited by 1 | Viewed by 1912
Abstract
The regulation of calcium (Ca2+) homeostasis is a critical process in both plant and animal systems, involving complex interplay between various organelles and a diverse network of channels, pumps, and transporters. This review provides a concise overview of inter-organellar Ca2+ [...] Read more.
The regulation of calcium (Ca2+) homeostasis is a critical process in both plant and animal systems, involving complex interplay between various organelles and a diverse network of channels, pumps, and transporters. This review provides a concise overview of inter-organellar Ca2+ homeostasis, highlighting key regulators and mechanisms in plant and animal cells. We discuss the roles of key Ca2+ channels and transporters, including IP3Rs, RyRs, TPCs, MCUs, TRPMLs, and P2XRs in animals, as well as their plant counterparts. Here, we explore recent innovations in structural biology and advanced microscopic techniques that have enhanced our understanding of these proteins’ structure, functions, and regulations. We examine the importance of membrane contact sites in facilitating Ca2+ transfer between organelles and the specific expression patterns of Ca2+ channels and transporters. Furthermore, we address the physiological implications of inter-organellar Ca2+ homeostasis and its relevance in various pathological conditions. For extended comparability, a brief excursus into bacterial intracellular Ca2+ homeostasis is also made. This meta-analysis aims to bridge the gap between plant and animal Ca2+ signaling research, identifying common themes and unique adaptations in these diverse biological systems. Full article
Show Figures

Figure 1

22 pages, 2688 KB  
Article
Effect of Biostimulant Applications on Eco-Physiological Traits, Yield, and Fruit Quality of Two Raspberry Cultivars
by Francesco Giovanelli, Cristian Silvestri and Valerio Cristofori
Horticulturae 2025, 11(8), 906; https://doi.org/10.3390/horticulturae11080906 - 4 Aug 2025
Viewed by 1669
Abstract
Enhancing the yield and qualitative traits of horticultural crops without further hampering the environment constitutes an urgent challenge that could be addressed by implementing innovative agronomic tools, such as plant biostimulants. This study investigated the effects of three commercial biostimulants—BIO1 (fulvic/humic acids), BIO2 [...] Read more.
Enhancing the yield and qualitative traits of horticultural crops without further hampering the environment constitutes an urgent challenge that could be addressed by implementing innovative agronomic tools, such as plant biostimulants. This study investigated the effects of three commercial biostimulants—BIO1 (fulvic/humic acids), BIO2 (leonardite-humic acids), and BIO3 (plant-based extracts)—on leaf ecophysiology, yield, and fruit quality in two raspberry cultivars, ‘Autumn Bliss’ (AB) and ‘Zeva’ (Z), grown in an open-field context, to assess their effectiveness in raspberry cultivation. Experimental activities involved two Research Years (RYs), namely, year 2023 (RY 1) and 2024 (RY 2). Leaf parameters such as chlorophyll, flavonols, anthocyanins, and the Nitrogen Balance Index (NBI) were predominantly influenced by the interaction between Treatment, Year and Cultivar factors, indicating context-dependent responses rather than direct biostimulant effects. BIO2 showed a tendency to increase yield (g plant−1) and berry number plant−1, particularly in RY 2 (417.50 g plant−1, +33.93% vs. control). Fruit quality responses were cultivar and time-specific: BIO3 improved soluble solid content in AB (12.8 °Brix, RY 2, Intermediate Harvest) and Z (11.43 °Brix, +13.91% vs. BIO2). BIO2 reduced titratable acidity in AB (3.12 g L−1) and increased pH in Z (3.02, RY 2) but also decreased °Brix in Z. These findings highlight the potential of biostimulants to modulate raspberry physiology and productivity but underscore the critical role of cultivar, environmental conditions, and specific biostimulant composition in determining the outcomes, which were found to critically depend on tailored application strategies. Full article
(This article belongs to the Section Fruit Production Systems)
Show Figures

Figure 1

Back to TopTop