Sign in to use this feature.

Years

Between: -

Subjects

remove_circle_outline
remove_circle_outline
remove_circle_outline
remove_circle_outline
remove_circle_outline
remove_circle_outline
remove_circle_outline
remove_circle_outline
remove_circle_outline

Journals

Article Types

Countries / Regions

remove_circle_outline
remove_circle_outline
remove_circle_outline
remove_circle_outline

Search Results (393)

Search Parameters:
Keywords = Oncorhynchus mykiss

Order results
Result details
Results per page
Select all
Export citation of selected articles as:
35 pages, 2832 KB  
Article
Dietary Methionine Supplementation Improves Rainbow Trout (Oncorhynchus mykiss) Immune Responses Against Viral Haemorrhagic Septicaemia Virus (VHSV)
by Mariana Vaz, Gonçalo Espregueira Themudo, Inês Carvalho, Felipe Bolgenhagen Schöninger, Carolina Tafalla, Patricia Díaz-Rosales, Benjamín Costas and Marina Machado
Biology 2026, 15(2), 163; https://doi.org/10.3390/biology15020163 - 16 Jan 2026
Abstract
Several studies have demonstrated that methionine supplementation in fish diets enhances immune status, inflammatory response, and resistance to bacterial infections by modulating for DNA methylation, aminopropylation, and transsulfuration pathways. However, the immunomodulatory effects of methionine in viral infections remain unexplored. This study aimed [...] Read more.
Several studies have demonstrated that methionine supplementation in fish diets enhances immune status, inflammatory response, and resistance to bacterial infections by modulating for DNA methylation, aminopropylation, and transsulfuration pathways. However, the immunomodulatory effects of methionine in viral infections remain unexplored. This study aimed to evaluate the effect of methionine supplementation on immune modulation and resistance to the viral haemorrhagic septicaemia virus (VHSV) in rainbow trout (Oncorhynchus mykiss). Two diets were formulated and fed to juvenile rainbow trout for four weeks: a control diet (CTRL) with all nutritional requirements, including the amino acid profile required for the species, and a methionine-supplemented diet (MET), containing twice the normal requirement of DL-methionine. After feeding, fish were bath-infected with VHSV, while control fish were exposed to a virus-free bath. Samples were collected at 0 (after feeding trial), 24, 72, and 120 h post-infection for the haematological profile, humoral immune response, oxidative stress, viral load, RNAseq, and gene expression analysis. In both diets, results showed a peak in viral activity at 72 h, followed by a reduction in viral load at 120 h, indicating immune recovery. During the peak of infection, leukocytes, thrombocytes, and monocytes migrated to the infection site, while oxidative stress biomarkers (superoxide dismutase glutathione S-transferase, and glutathione redox ratio) suggested a compromised ability to manage cellular imbalance due to intense viral activity. At 120 h, immune recovery and homeostasis were observed due to an increase in the amount of nitric oxide, GSH/GSSG levels, leukocyte replacement, monocyte influx, and a reduction in the viral load. When focusing on the infection peak, gene ontology (GO) analysis showed several exclusively enriched pathways in the skin and gills of MET-fed fish, driven by the upregulation of several key genes. Genes involved in recognition/signalling, inflammatory response, and other genes with direct antiviral activity, such as TLR3, MYD88, TRAF2, NF-κB, STING, IRF3, -7, VIG1, caspases, cathepsins, and TNF, were observed. Notably, VIG1 (viperin), a key antiviral protein, was significantly upregulated in gills, confirming the modulatory role of methionine in inducing its transcription. Viperin, which harbours an S-adenosyl-L-methionine (SAM) radical domain, is directly related to methionine biosynthesis and plays a critical role in the innate immune response to VHSV infection in rainbow trout. In summary, this study suggests that dietary methionine supplementation can enhance a more robust fish immune response to viral infections, with viperin as a crucial mediator. The improved antiviral readiness observed in MET-fed fish underscores the potential of targeted nutritional adjustments to sustain fish health and welfare in aquaculture. Full article
(This article belongs to the Section Immunology)
Show Figures

Figure 1

69 pages, 11672 KB  
Review
Review of Major and Minor Pathogens of Adult Pacific Salmon (Oncorhynchus spp.) in Freshwater in the Pacific Northwest of North America
by Tamsen M. Polley, Jayde A. Ferguson, Nora Hickey, Simon R. M. Jones, Anindo Choudhury, John S. Foott and Michael L. Kent
Pathogens 2026, 15(1), 87; https://doi.org/10.3390/pathogens15010087 - 13 Jan 2026
Viewed by 71
Abstract
This comprehensive review examines pathogens affecting adult anadromous Pacific salmon (Oncorhynchus spp.) during their terminal freshwater migration and spawning across populations from California through Alaska, including Oregon, Washington, and British Columbia. We systematically reviewed selected pathogens based on their significance to adult [...] Read more.
This comprehensive review examines pathogens affecting adult anadromous Pacific salmon (Oncorhynchus spp.) during their terminal freshwater migration and spawning across populations from California through Alaska, including Oregon, Washington, and British Columbia. We systematically reviewed selected pathogens based on their significance to adult salmon health or role in epizootiology, categorizing them by their impact on prespawn mortality (PSM), disease severity, and maternal or ‘egg-associated’ transmission risks to progeny. Our analysis encompasses macroparasites, microparasites, bacteria, and viruses affecting anadromous Pink (O. gorbuscha), Chum (O. keta), Coho (O. kisutch), Sockeye (O. nerka), and Chinook Salmon (O. tshawytscha) and Steelhead Trout (O. mykiss), integrating extensive literature analysis with direct field observations and case studies from representative geographic regions. Understanding pathogen impacts during the spawning life stage is crucial for salmon population sustainability, as the unique semelparous nature of Pacific salmon makes this terminal phase critical for reproductive success and the continuation of these ecologically, economically, and culturally vital species. Full article
(This article belongs to the Special Issue Infectious Diseases in Aquatic Animals)
Show Figures

Figure 1

18 pages, 2687 KB  
Article
Novel TRIM Proteins Modulating the Innate Immune Response of Rainbow Trout (Oncorhynchus mykiss)
by Francisco Donoso, Felipe Ramírez-Cepeda, Nicolás Salinas-Parra, Claudio A. Álvarez, Paula Santana, Rubén Avendaño-Herrera, Rafael Diego Rosa, Cristian A. Valenzuela, Byron Morales-Lange and Luis Mercado
Animals 2026, 16(1), 76; https://doi.org/10.3390/ani16010076 - 26 Dec 2025
Viewed by 397
Abstract
In higher vertebrates, Tripartite Motif (TRIM) proteins modulate the immune response by coordinating processes related to inflammation such as antiviral restriction, autophagy and inflammasome activation. In fish, TRIM proteins have been reported mainly in cyprinids (e.g., carp—Cyprinus carpio and zebrafish—Danio rerio [...] Read more.
In higher vertebrates, Tripartite Motif (TRIM) proteins modulate the immune response by coordinating processes related to inflammation such as antiviral restriction, autophagy and inflammasome activation. In fish, TRIM proteins have been reported mainly in cyprinids (e.g., carp—Cyprinus carpio and zebrafish—Danio rerio) and salmonids (i.e., rainbow trout—Oncorhynchus mykiss). However, their molecular mechanisms and functions are still being described in aquatic animals. Thus, our study focused on characterizing novel TRIM proteins involved in the innate immunity of gill cells from rainbow trout (RTgill-W1 and primary cultures) stimulated with lipopolysaccharide (LPS) or polyinosinic–polycytidylic acid (poly I:C). Furthermore, an in vivo experiment with rainbow trout was performed to detect TRIM proteins after the challenge with Flavobacterium psychrophilum (a major bacterial pathogen affecting Chilean salmonid industry). In vitro results showed that OmTRIM25 triggered an LPS-induced expression of pro-inflammatory cytokines such as TNF-α2 and IL-1β. Moreover, in the fish experiment, OmTRIM25 and finTRIM2 were up-regulated in the gills two days post-infection (dpi), whereas IL-1β and TNF-α2 had a higher gene expression at four and six dpi, respectively. To investigate the immunological role of OmTRIM25, a gene silencing strategy using RNA interference (RNAi) was used, confirming the immunomodulatory function of OmTRIM25. Full article
(This article belongs to the Section Animal Physiology)
Show Figures

Figure 1

43 pages, 7543 KB  
Article
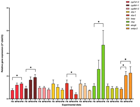
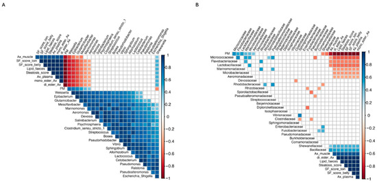
High Dietary Plant Protein Impairs Astaxanthin Pigmentation in Rainbow Trout by Disrupting Cholesterol–Bile Acid Metabolism and Gut Microbiota
by Alejandro Villasante, Karina Godoy, Elías Figueroa, Héctor Rodríguez, Carolina Ramírez, Paola Orellana, Alberto Sáez-Arteaga, Johana López-Polo, Rafael Opazo, Patricio Dantagnan and Jaime Romero
Int. J. Mol. Sci. 2025, 26(24), 12072; https://doi.org/10.3390/ijms262412072 - 15 Dec 2025
Viewed by 656
Abstract
The replacement of fishmeal with plant-based proteins in aquafeeds is key for sustainable aquaculture but may compromise filet pigmentation in rainbow trout (Oncorhynchus mykiss), a quality trait dependent on astaxanthin (Ax) deposition and metabolism. This study aimed to assess the effects [...] Read more.
The replacement of fishmeal with plant-based proteins in aquafeeds is key for sustainable aquaculture but may compromise filet pigmentation in rainbow trout (Oncorhynchus mykiss), a quality trait dependent on astaxanthin (Ax) deposition and metabolism. This study aimed to assess the effects of graded fishmeal replacement with a plant protein blend on Ax retention, pigmentation, lipid metabolism, and gut microbiota composition. Rainbow trout were fed three isoenergetic diets containing 60%, 36%, or 12% fishmeal, each supplemented with equal amounts of natural Ax from Haematococcus pluvialis, for 12 weeks. Ax retention, pigmentation, plasma metabolites, lipid digestibility, and distal intestinal microbiota were evaluated. The high plant protein diet (12% fishmeal) significantly reduced Ax concentrations in filet and plasma and decreased dorsal and belly pigmentation scores (p < 0.05). It also lowered plasma cholesterol and bile acid levels by 18–30%, reduced di-esterified Ax digestibility by 15%, and lipid absorption efficiency by 12%. The gut microbiota shifted significantly, with a marked reduction in Bacillaceae, positively correlated with Ax retention and pigmentation. Fish fed High Plant Meal diets exhibited impaired performance parameters, along with reduced lipid accumulation in the liver. High plant meal compromises Ax bioavailability by altering cholesterol–bile acid metabolism and gut microbiota, impairing Ax absorption. However, moderate inclusion of plant meal preserved pigmentation, underscoring the need for dietary cholesterol management and microbiota modulation in plant-based aquafeeds. Full article
(This article belongs to the Section Molecular Microbiology)
Show Figures

Figure 1

18 pages, 2018 KB  
Article
LPS-Induced Inflammation and Preconditioning in Rainbow Trout: Markers of Innate Immunity and Oxidative Stress
by Irina V. Sukhovskaya, Albina A. Tsekova, Nadezhda P. Kantserova, Olga V. Balan, Tamara Y. Kuchko, Svetlana V. Matrosova, Alexander N. Belyaev and Liudmila A. Lysenko
Animals 2025, 15(24), 3589; https://doi.org/10.3390/ani15243589 - 14 Dec 2025
Viewed by 426
Abstract
The lipopolysaccharide (LPS)-induced inflammation model is widely used in mammalian studies but remains poorly investigated in a variety of fish species. We reproduce this model in rainbow trout, Oncorhynchus mykiss, a species of high economic value, to validate specific inflammatory biomarkers for [...] Read more.
The lipopolysaccharide (LPS)-induced inflammation model is widely used in mammalian studies but remains poorly investigated in a variety of fish species. We reproduce this model in rainbow trout, Oncorhynchus mykiss, a species of high economic value, to validate specific inflammatory biomarkers for reliably assessing the health and immune status of farmed fish. The inflammatory process, together with the effect of preconditioning, was modeled using two consecutive intraperitoneal injections of 300 and 600 µg LPS. We assessed innate immunity biomarkers, including the expression of inflammation-related genes (il1ß, il8), peripheral blood leukocyte profiles, serum bactericidal activity (SBA), and various serum and hepatic biochemical parameters. These parameters comprised the concentration of C-reactive protein (CRP, an acute phase protein), and the activities of antioxidant enzymes (superoxide dismutase, catalase, glutathione-S-transferase) measured at 24 and 96 h post-injection. In trout, LPS-induced effects involved the overexpression of pro-inflammatory interleukins (il1ß, il8), a left shift in white blood cells (characterized by a prevalence of immature neutrophils), and enhanced SBA. In contrast to warm-blooded animals, LPS challenge in trout did not appear to significantly elevate CRP levels or antioxidant enzyme activity. Further investigations in other fish species are needed to determine whether these are traits specific to trout or common to bony fish. Our findings provide a foundation for developing a biomarker panel suitable for the routine assessment of welfare, early detection of infection-associated inflammation in cultured fish, and the screening of the anti-inflammatory and immunostimulant activities of drugs and feed additives. Full article
Show Figures

Figure 1

14 pages, 3669 KB  
Article
Duplication, Divergence and Cardiac Expression of Tropoelastin in Jawed Fishes, Including Tetraploid Rainbow Trout (Oncorhynchus mykiss)
by Øivind Andersen and Tone-Kari Knutsdatter Østbye
Genes 2025, 16(12), 1492; https://doi.org/10.3390/genes16121492 - 13 Dec 2025
Viewed by 345
Abstract
Background/objectives: Tropoelastin is a highly hydrophobic extracellular matrix protein responsible for the extensibility and elastic recoil of various organs. The Windkessel effect in blood vessels dampens pressure variations during the cardiac cycle to provide continuous perfusion of tissues, such as the fragile gill [...] Read more.
Background/objectives: Tropoelastin is a highly hydrophobic extracellular matrix protein responsible for the extensibility and elastic recoil of various organs. The Windkessel effect in blood vessels dampens pressure variations during the cardiac cycle to provide continuous perfusion of tissues, such as the fragile gill capillaries in fish. The teleost-specific whole-genome duplication was followed by structural and functional divergence of the duplicated tropoelastins, of which ElnB confers the uniquely low stiffness of the bulbus arteriosus. Methods: We have examined the diversity of tropoelastins in all major fish clades by searching for tropoelastin (eln) genes in the sequenced genomes. Duplication of eln genes in tetraploid salmonids and cyprinids was examined by maximum likelihood phylogenetic analysis, and cardiac eln expression in rainbow trout was quantified by qPCR. Results: The tetraploid salmonid genomes harbor two elna genes but a single elnb, except for the tandem duplicated elnb genes in sockeye salmon and lake whitefish, while the tetraploid common carp possesses four elna and elnb genes on separate chromosomes. Rainbow trout showed strong elastin staining in the larval bulbus and ventral aorta, and the bulbar expression of elnb was 15 times higher than the ventricular levels in juvenile fish. The expression of elna1 and elna2 was also significantly higher in the bulbus, and together their transcript levels were almost similar as the elnb levels. The overall hydrophobicity of the fish tropoelastins differed considerably among the species ranging from 28.6% in Emerald rockcod ElnB to 56.3% in lesser devil ray Eln, but showed no significant difference with the tetrapods examined, except for the lower hydrophobicity of teleost ElnB. Conclusions: The inclusion of tetrapods in the analysis revealed a positive relationship between ventral aortic blood pressure and tropoelastin hydrophobicity. Full article
(This article belongs to the Section Animal Genetics and Genomics)
Show Figures

Figure 1

13 pages, 1973 KB  
Article
Non-Genomic Cortisol Signaling Regulates Early Myogenic Gene Expression in Rainbow Trout Skeletal Muscle
by Consuelo Figueroa, Rodrigo Zuloaga, Giorgia Daniela Ugarte, Phillip Dettleff, Jorge Eduardo Aedo, Alfredo Molina and Juan Antonio Valdés
Fishes 2025, 10(12), 621; https://doi.org/10.3390/fishes10120621 - 4 Dec 2025
Viewed by 363
Abstract
Glucocorticoids are key regulators of vertebrate physiology, orchestrating metabolic, immune, and developmental processes that enable adaptation to stress. In teleosts, cortisol is the primary glucocorticoid, acting through classical genomic pathways and rapid non-genomic mechanisms. Although genomic signaling has been widely characterized, non-genomic actions [...] Read more.
Glucocorticoids are key regulators of vertebrate physiology, orchestrating metabolic, immune, and developmental processes that enable adaptation to stress. In teleosts, cortisol is the primary glucocorticoid, acting through classical genomic pathways and rapid non-genomic mechanisms. Although genomic signaling has been widely characterized, non-genomic actions remain poorly understood in skeletal muscle, a tissue of both biological and economic importance. In this study, we examined the effects of cortisol and its membrane-impermeable analog, cortisol-BSA, on rainbow trout (Oncorhynchus mykiss) skeletal muscle under in vivo and in vitro conditions. Transcript analysis demonstrated that cortisol and cortisol-BSA rapidly induced pax3 (2.28 ± 0.22- and 2.48 ± 0.45-fold change, respectively) and myf5 expression (3.03 ± 0.47- and 2.31 ± 0.29-fold change, respectively) at 1 h, whereas prolonged cortisol and cortisol-BSA exposure resulted in their downregulation (0.34 ± 0.07- and 0.38 ± 0.14-fold change, respectively). In cultured myotubes, cortisol-BSA activated protein kinase A (PKA) (2.24 ± 0.25-fold change) and enhanced phosphorylation of its downstream target CREB (3.2 ± 0.21-fold change) in a time-dependent manner; these effects were abolished by the PKA inhibitor H89. Moreover, inhibition of PKA signaling suppressed cortisol-BSA–induced pax3 and myf5 expression (1.31 ± 0.28-fold change and 1.89 ± 0.28-fold change, respectively). Together, these findings provide the first mechanistic evidence that non-genomic cortisol signaling regulates the PKA–CREB axis in fish skeletal muscle, promoting the early transcriptional activation of promyogenic factors. This work underscores the complementary role of rapid cortisol actions in fine-tuning myogenic responses under acute stress, offering new perspectives on muscle plasticity in teleosts. Full article
(This article belongs to the Special Issue Genomics Applied to Fish Health)
Show Figures

Graphical abstract

15 pages, 2248 KB  
Article
Naphthenic Acid-Induced ROS Emissions by Rainbow Trout Mitochondria
by Zahra Kalvani, Pius Tetteh, Collins Kamunde, Don Stevens and Michael R. van den Heuvel
Toxics 2025, 13(12), 1015; https://doi.org/10.3390/toxics13121015 - 24 Nov 2025
Viewed by 369
Abstract
Naphthenic acid fraction compounds (NAFC) are prevalent in petrochemical wastewater, including from oil sands processing, and induce reactive oxygen species (ROS) emissions in isolated mitochondria. The purpose of this study was to verify if a primary carboxylic acid, the moderately hydrophobic NAFC 3,5-dimethyladamantane-1-acetic [...] Read more.
Naphthenic acid fraction compounds (NAFC) are prevalent in petrochemical wastewater, including from oil sands processing, and induce reactive oxygen species (ROS) emissions in isolated mitochondria. The purpose of this study was to verify if a primary carboxylic acid, the moderately hydrophobic NAFC 3,5-dimethyladamantane-1-acetic acid, would cause the mitochondrial ROS (hydrogen peroxide; H2O2) production and affect its consumption by mitochondria in multiple bioenergetic states. Intact mitochondria isolated from rainbow trout (Oncorhynchus mykiss) liver were exposed to commercially available 3,5-dimethyladamantane-1-acetic acid. The emission of ROS during States 3 and 4 respiration was quantified using fluorometry with an Oroboros fluorespirometer. Subsequently, select ROS emission sites in the mitochondrial complexes were isolated using inhibitors, and the ROS emission of each site was measured using the Amplex UltraRed-horseradish peroxidase (AUR-HRP) system. The compound 3,5-dimethyladamantane-1-acetic acid was equally potent in causing ROS emission in State 3 and State 4 ROS sites. The baseline (no NAFC) proportion of ROS emission by site was IIF > IQ > IIIQo > IF. The 3,5-dimethyladamantane-1-acetic acid compound increased ROS emission in a dose-dependent manner at IIF with an EC50 of 0.2 mM, which was not significantly different than the State 3 and 4 Oroboros response. In contrast, there was no consistent concentration-effect response at the other three ROS sites (IQ, IIIQo, and IF). Malonate, an inhibitor of succinate dehydrogenase, eliminated ROS production in Oroboros experiments. These findings identify site IIF as the predominant source of NAFC-stimulated ROS and provide mechanistic insight into how adamantane-type NAFCs impair mitochondrial redox balance in fishes. Full article
(This article belongs to the Section Ecotoxicology)
Show Figures

Figure 1

14 pages, 4393 KB  
Article
Comparative Analysis of Muscle Metabolome and Amino Acid Profiles in All-Female Rainbow Trout (Oncorhynchus mykiss) from Different Germplasm Sources
by Tianqing Huang, Baorui Cao, Yunchao Sun, Enhui Liu, Wei Gu, Kaibo Ge, Gaochao Wang, Junran Tan, Guoqing Pan, Fuyang Bi, Datian Li, Peng Fan and Gefeng Xu
Biology 2025, 14(11), 1613; https://doi.org/10.3390/biology14111613 - 18 Nov 2025
Viewed by 428
Abstract
Rainbow trout (Oncorhynchus mykiss) is an economically important fish species, in which the muscle nutritional composition of market-size fish can vary significantly due to differences in genetic background and breeding environments. This study employed a metabolomics approach to conduct an in-depth [...] Read more.
Rainbow trout (Oncorhynchus mykiss) is an economically important fish species, in which the muscle nutritional composition of market-size fish can vary significantly due to differences in genetic background and breeding environments. This study employed a metabolomics approach to conduct an in-depth comparative analysis of muscle samples from our independently bred new variety “All-Female No. 1”, as well as Spanish and Danish all-female strains. A total of 2198 metabolites were identified. Following screening with PCA and PLS-DA, 228 differential metabolites were obtained. These were most abundantly enriched in the categories of organic acids and derivatives, benzene and substituted derivatives, and amino acids and metabolites. KEGG pathway enrichment analysis revealed that the differential metabolites had the most significant impact on the phenylalanine, tyrosine, and tryptophan biosynthesis pathway. Further targeted quantification of amino acid metabolites identified 11 differentially expressed amino acids, which also exerted the strongest influence on this key pathway. Consequently, L-tyrosine, tryptamine, and L-phenylalanine were determined to be the key metabolites affecting the phenylalanine, tyrosine, and tryptophan biosynthesis pathway in the muscle of rainbow trout from different germplasms. This study provides a comprehensive evaluation of the nutritional value, particularly regarding amino acid profiles, of rainbow trout from different genetic sources, offering critical data and a scientific basis for subsequent related research. Full article
(This article belongs to the Special Issue Metabolic and Stress Responses in Aquatic Animals (2nd Edition))
Show Figures

Figure 1

12 pages, 1045 KB  
Article
Gene Expression and Antioxidant Characteristics of Rainbow Trout (Oncorhynchus mykiss) Eggs Used for Meiotic Gynogenesis
by Konrad Ocalewicz, Karolina Pałucha, Agata Błaszczyk, Marcin Kuciński, Stefan Dobosz, Ligia Panasiak and Rafał Rożyński
Fishes 2025, 10(11), 585; https://doi.org/10.3390/fishes10110585 - 13 Nov 2025
Viewed by 439
Abstract
Gynogenesis is a reproductive mode where offspring inherit exclusively maternal chromosomes. Gynogenetic development in fish may be induced intentionally by activating eggs with the UV-irradiated, inactive spermatozoa. In the meiotic variant of gynogenesis, the resultant haploid gynogenetic zygote is then exposed to a [...] Read more.
Gynogenesis is a reproductive mode where offspring inherit exclusively maternal chromosomes. Gynogenetic development in fish may be induced intentionally by activating eggs with the UV-irradiated, inactive spermatozoa. In the meiotic variant of gynogenesis, the resultant haploid gynogenetic zygote is then exposed to a physical shock to inhibit the release of the 2nd polar body and to reconstitute the diploid state of the embryo. Here, meiotic gynogenesis was induced in the rainbow trout eggs from different clutches to find any differences in terms of gene expression and antioxidant enzyme activity between eggs with high and low ability for gynogenetic development. The survival rates of the gynogenotes after hatching from the eggs originating from five females varied from 16.6 ± 4.3% to 53.8 ± 9.8%. Biochemical and molecular examination revealed that eggs with higher developmental potential for meiotic gynogenesis exhibited significantly greater glutathione peroxidase (GPx) activity than eggs with lower efficiency of gynogenesis. Moreover, eggs exhibiting the highest ability for gynogenetic development showed increased transcription of the keratin 8 gene and decreased abundance of keratin 18 and tubulin β mRNA transcripts. Since keratins protect oocytes from physical stress after ovulation, the high abundance of keratin 8 in the rainbow trout eggs may increase their resilience to the physical shock applied for the zygote diploidization during gynogenesis. On the other hand, a low level of tubulin-building microtubules may increase the efficiency of high hydrostatic pressure (HHP) shock used for diploidization of the gynogenetic zygotes. Full article
(This article belongs to the Special Issue Genetics and Breeding of Fishes)
Show Figures

Figure 1

23 pages, 13591 KB  
Article
Cage-Farming Causes Histopathological Alterations in the Renal Tissues of the Rainbow Trout Oncorhynchus mykiss (Walbaum, 1792)
by Marina Ugrin, María Fernandez Godoy, Ivana Restović, Jerko Hrabar, Nives Kević and Ivana Bočina
Int. J. Mol. Sci. 2025, 26(22), 10876; https://doi.org/10.3390/ijms262210876 - 9 Nov 2025
Viewed by 626
Abstract
Fish are widely recognized as effective bioindicators in ecotoxicological studies due to their repeated exposure to aquatic pollutants that accumulate in metabolically active organs, often leading to histopathological changes. In aquaculture, cage-farmed fish experience continuous environmental and culture-related stress, which can affect renal [...] Read more.
Fish are widely recognized as effective bioindicators in ecotoxicological studies due to their repeated exposure to aquatic pollutants that accumulate in metabolically active organs, often leading to histopathological changes. In aquaculture, cage-farmed fish experience continuous environmental and culture-related stress, which can affect renal integrity. The kidney, a central osmoregulatory organ, is particularly sensitive to such conditions. Renal tissues were collected from different growth stages of cage-farmed rainbow trout. Hematoxylin and eosin staining was performed to detect morphological alterations, while transmission electron microscopy was used to assess cellular damage at the ultrastructural level. The expression of fibronectin and caspase-3, markers of extracellular matrix remodeling and apoptosis, respectively, was also evaluated. TEM examination showed pronounced alterations in both the glomeruli and renal tubules, accompanied by increased expression of fibronectin and caspase-3, indicating ongoing tissue remodeling and cellular stress. This study demonstrates that cage-farmed rainbow trout exhibit progressive ultrastructural kidney alterations that appear to be associated with environmental confinement, nutritional practices, and prophylactic treatments. These conditions collectively contribute to renal stress and the onset of nephropathic changes in aquaculture settings. Further research should focus on molecular marker expression to better understand renal adaptation and injury progression under intensive farming conditions. Full article
Show Figures

Graphical abstract

18 pages, 1437 KB  
Article
Three Non-Invasive Tests Reveal Anxiety-like Responses During Food Anticipation in Rainbow Trout
by André Barany, Miguel Gómez-Boronat, Lisbeth Herrera-Castillo, María J. Delgado, Nuria de Pedro, Ana M. Larrán and Esther Isorna
Fishes 2025, 10(11), 564; https://doi.org/10.3390/fishes10110564 - 5 Nov 2025
Viewed by 588
Abstract
Anxiety-like behavior in fish is commonly assessed using non-invasive behavioral paradigms such as the Light/Dark preference, Novel Tank, and Open Field tests. In this study, we validated these three assays in rainbow trout (Oncorhynchus mykiss), a species of commercial relevance, to [...] Read more.
Anxiety-like behavior in fish is commonly assessed using non-invasive behavioral paradigms such as the Light/Dark preference, Novel Tank, and Open Field tests. In this study, we validated these three assays in rainbow trout (Oncorhynchus mykiss), a species of commercial relevance, to characterize their anxiety-related responses. To explore behavioral changes associated with feeding anticipation and satiety, we implemented a feeding schedule consisting of two daily meals and conducted behavioral tests at specific times before and after feeding. Trout exhibited clear patterns of scototaxis, geotaxis, and thigmotaxis, consistent with anxiety-like behavior described in other teleosts. Our results showed a significant increase in anxiety-like responses before feeding, coinciding with food anticipatory activity observed prior to expected feeding schedules, which diminished after food intake, as evidenced by each test individually. Moreover, multivariate analysis combining parameters from all three tests improved discrimination between anxious and relaxed fish. The behavioral states before and after feeding resembled anxiety-like and anxiolytic conditions reported in other species, supporting that food anticipatory activity reflects an anxious state in rainbow trout as well. These findings endorse using a multi-test behavioral battery to assess anxiety-like states and provide a framework for studying neurobiological mechanisms of emotional regulation related to feeding in teleosts. Full article
(This article belongs to the Special Issue Fish Health and Welfare in Aquaculture and Research Settings)
Show Figures

Figure 1

24 pages, 3626 KB  
Article
Dietary Clostridium butyricum and Alanyl-Glutamine Modulate Low-Fishmeal-Induced Growth Reduction, Intestinal Microbiota Disorders, Intestinal Inflammatory Injury, and Resistance Against Aeromonas salmonicida in Triploid Oncorhynchus mykiss
by Siyuan Liu, Li Chen, Shuze Zhang, Yaling Wang, Shaoxia Lu, Shicheng Han, Haibo Jiang, Hongbai Liu and Chang’an Wang
Fishes 2025, 10(11), 555; https://doi.org/10.3390/fishes10110555 - 2 Nov 2025
Viewed by 495
Abstract
Low-fishmeal feed is increasingly being adopted across the global aquaculture industry. This study evaluated dietary Clostridium butyricum and alanyl-glutamine (Ala-Gln) supplementation in juvenile triploid rainbow trout (Oncorhynchus mykiss) with a low-fishmeal diet. Four diets were tested: basal diet (SBM, 15% fishmeal [...] Read more.
Low-fishmeal feed is increasingly being adopted across the global aquaculture industry. This study evaluated dietary Clostridium butyricum and alanyl-glutamine (Ala-Gln) supplementation in juvenile triploid rainbow trout (Oncorhynchus mykiss) with a low-fishmeal diet. Four diets were tested: basal diet (SBM, 15% fishmeal and 21.6% soybean meal), SBM + 0.5% C. butyricum (CB), SBM + 1.0% Ala-Gln, and SBM + 0.5% C. butyricum + 1.0% Ala-Gln (CB-AG). Fish were fed in 500 L tanks in recirculating aquaculture systems for 8 weeks (62.52 ± 0.47 g). Each group comprised three tanks, with each tank housing 30 fish. Then 10 fish per tank were challenged with Aeromonas salmonicida. CB-AG showed significantly higher weight gain and specific growth rates than the SBM group (p < 0.05). Mortality was significantly lower in CB-AG and AG than in SBM after A. salmonicida challenge. Histomorphology revealed significant differences (p < 0.05) between CB-AG and SBM in muscularis thickness, villus width, and height. SBM sections showed inflammatory infiltration and border damage were attenuated in supplemented groups. Serum malondialdehyde (MDA) and dioxygenase (DAO) were significantly lower in CB-AG than SBM (p < 0.05), while serum and hepatic lysozyme (LZM) and hepatic superoxide dismutase (SOD) were higher. Digestive enzymes indicated significantly higher trypsin and lipase activities in CB-AG (p < 0.05). CB-AG upregulated intestinal tight junction proteins and PepT1 and downregulated pro-inflammatory mediators. Combined 0.5% C. butyricum and 1.0% Ala-Gln inclusion effectively preserved growth performance, antioxidant capacity, gut microbiome homeostasis, and intestinal health in rainbow trout on low-fishmeal diets. Full article
(This article belongs to the Special Issue Advances in Rainbow Trout: 2nd Edition)
Show Figures

Figure 1

15 pages, 1374 KB  
Article
Determination of Microplastic Pollution in Commercial Fish in the Middle Black Sea (Samsun), Türkiye
by Arife Şimşek
Toxics 2025, 13(10), 865; https://doi.org/10.3390/toxics13100865 - 12 Oct 2025
Viewed by 1729
Abstract
This study aimed to determine the presence and characteristics of microplastics (MPs) in six commercially important fish species in Samsun city of, the Middle Black Sea Region: rainbow trout–Turkish salmon (Oncorhynchus mykiss), European seabass (Dicentrarchus labrax), gilthead seabream ( [...] Read more.
This study aimed to determine the presence and characteristics of microplastics (MPs) in six commercially important fish species in Samsun city of, the Middle Black Sea Region: rainbow trout–Turkish salmon (Oncorhynchus mykiss), European seabass (Dicentrarchus labrax), gilthead seabream (Sparus aurata), red mullet (Mullus barbatus), horse mackerel (Trachurus mediterraneus), and whiting (Merlangius merlangus). The digestive systems of each species were examined, and MPs were classified according to their morphology, size, color, and polymer type. The analysis revealed that the number of MPs per individual ranged from 4.73 ± 1.13 to 9.26 ± 2.18, with the highest value found in rainbow trout and the lowest in whiting. MPs smaller than 100 µm were dominant (48.9%), and fiber (45.7%) and fragment (36.5%) types were the most common morphologies observed. Black and white/transparent colors were prominent in terms of color distribution, and ATR-FTIR analysis showed a dominance of widely used consumer plastics, such as polypropylene (PP, 31.3%) and polyethylene (PE, 23.9%). Scanning electron microscopy coupled with energy-dispersive X-ray spectroscopy (SEM/EDS) results confirmed the presence of irregular, fibrous, and fragmented structures at microscopic scale, consistent with microplastic morphology. These findings indicate a potential risk of microplastic pollution in the region for both marine biota and human consumption. The study fills a significant data gap regarding the Middle Black Sea ecosystem and provides a foundation for future monitoring and risk assessment research. Full article
Show Figures

Figure 1

27 pages, 5598 KB  
Article
Spawning Habitat Partitioning of Sympatric Salmonid Populations in the Upper Bois Brule River, Wisconsin
by Benjamin T. Schleppenbach, Thomas R. Hrabik, Daniel D. McCann, Karen B. Gran and Greg G. Sass
Fishes 2025, 10(10), 506; https://doi.org/10.3390/fishes10100506 - 8 Oct 2025
Viewed by 508
Abstract
Spawning habitat partitioning can be important for maintaining sympatric fish species. Likewise, critical spawning habitat loss may challenge the long-term persistence of sympatric fish species. The Bois Brule River, Wisconsin, USA, is a spring-fed, western Lake Superior tributary that supports five naturally reproducing [...] Read more.
Spawning habitat partitioning can be important for maintaining sympatric fish species. Likewise, critical spawning habitat loss may challenge the long-term persistence of sympatric fish species. The Bois Brule River, Wisconsin, USA, is a spring-fed, western Lake Superior tributary that supports five naturally reproducing populations of salmonids (native brook trout Salvelinus fontinalis; introduced brown trout Salmo trutta, rainbow trout Oncorhynchus mykiss, coho salmon O. kisutch, and chinook salmon O. tshawytscha). Given increases in recreational angler use and predicted climate-associated changes to trout stream habitat, a better understanding of species interactions during spawning is important to guide future management and conservation of these anthropogenically derived sympatric native and introduced salmonids. Our aim was to establish whether there was partitioning or overlapping in the redd site location preferences among native and introduced salmonids inhabiting the Bois Brule River. We mapped species-specific redd locations by canoe over a 15.3 river km section known to be important for salmonid spawning and evaluated physical, flow, and thermal conditions of these habitats of the Bois Brule River during 2021–2022. We found that spring spawning rainbow trout and fall spawning pacific salmonids and brown trout used the same spawning locations on mid-channel, larger gravel reefs downstream of riffle sections. Native brook trout spawned on smaller substrates with lower streamflow on the edges of the channel, with the highest spawning activity occurring in littoral areas of lentic portions of the river. Our findings provide valuable knowledge of critical spawning habitats for sympatric salmonids that may inform habitat conservation and enhancement efforts in the Bois Brule River and other Great Lakes tributaries with similar sympatric, naturally reproducing salmonids populations. Full article
Show Figures

Figure 1

Back to TopTop