Comparative Analysis of Muscle Metabolome and Amino Acid Profiles in All-Female Rainbow Trout (Oncorhynchus mykiss) from Different Germplasm Sources
Simple Summary
Abstract
1. Introduction
2. Materials and Methods
2.1. Experimental Animals
2.1.1. Animal Ethics
2.1.2. Animal Preparation and Sample Collection
2.2. Non-Targeted Metabolomics Analysis
2.3. Amino Acid Composition Analysis
2.4. Statistical Analysis
3. Results
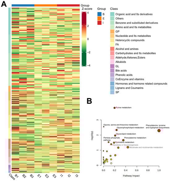
3.1. Classification of Metabolite Categories
3.2. Screening of Differential Metabolites
3.3. Analysis of Differential Metabolites
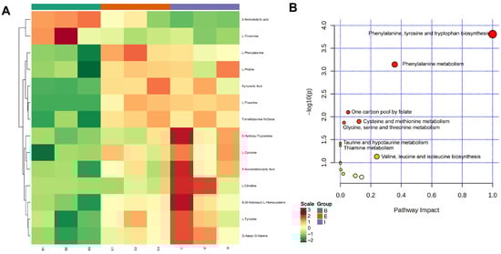
3.4. LC-MS/MS-Based Targeted Quantitative Detection of Amino Acids
3.5. Amino Acid Enrichment Analysis
4. Discussion
5. Conclusions
Supplementary Materials
Author Contributions
Funding
Institutional Review Board Statement
Informed Consent Statement
Data Availability Statement
Conflicts of Interest
References
- Liu, L.-P.; Fang, Y.-D.; Kang, P.-T.; Gao, X.-Y.; Zhang, G.-W.; Pan, J.; Lu, J.; Liu, J.-X.; Zhang, W.-D. Isolation, Identification and Characteristics of Aeromonas Sobria from Diseased Rainbow Trout (Oncorhynchus mykiss). Front. Microbiol. 2025, 15, 1499126. [Google Scholar] [CrossRef]
- Osmond, A.T.Y.; Arts, M.T.; Hall, J.R.; Rise, M.L.; Bazinet, R.P.; Armenta, R.E.; Colombo, S.M. Schizochytrium sp. (T18) Oil as a Fish Oil Replacement in Diets for Juvenile Rainbow Trout (Oncorhynchus mykiss): Effects on Growth Performance, Tissue Fatty Acid Content, and Lipid-Related Transcript Expression. Animals 2021, 11, 1185. [Google Scholar] [CrossRef]
- Farahnak Roudsari, S.; Rajabi Islami, H.; Mousavi, S.A.; Shamsaie Mehrgan, M. Folic Acid-Coated Nanochitosan Ameliorated the Growth Performance, Hematological Parameters, Antioxidant Status, and Immune Responses of Rainbow Trout (Oncorhynchus mykiss). Front. Vet. Sci. 2021, 8, 647722. [Google Scholar] [CrossRef] [PubMed]
- Valenzuela-Aviles, P.; Torrealba, D.; Figueroa, C.; Mercado, L.; Dixon, B.; Conejeros, P.; Gallardo-Matus, J. Why Vaccines Fail against Piscirickettsiosis in Farmed Salmon and Trout and How to Avoid It: A Review. Front. Immunol. 2022, 13, 1019404. [Google Scholar] [CrossRef]
- Łuczyńska, J.; Paszczyk, B.; Nowosad, J.; Łuczyński, M.J. Mercury, Fatty Acids Content and Lipid Quality Indexes in Muscles of Freshwater and Marine Fish on the Polish Market. Risk Assessment of Fish Consumption. Int. J. Environ. Res. Public Health 2017, 14, 1120. [Google Scholar] [CrossRef] [PubMed]
- Skałecki, P.; Florek, M.; Kędzierska-Matysek, M.; Poleszak, E.; Domaradzki, P.; Kaliniak-Dziura, A. Mineral and Trace Element Composition of the Roe and Muscle Tissue of Farmed Rainbow Trout (Oncorhynchus mykiss) with Respect to Nutrient Requirements. J. Trace Elem. Med. Biol. 2020, 62, 126619. [Google Scholar] [CrossRef]
- Lan, Q.; Lian, Y.; Peng, P.; Yang, L.; Zhao, H.; Huang, P.; Ma, H.; Wei, H.; Yin, Y.; Liu, M. Association of Gut Microbiota and SCFAs with Finishing Weight of Diannan Small Ear Pigs. Front. Microbiol. 2023, 14, 1117965. [Google Scholar] [CrossRef]
- Shi, J.; Zhang, Q.; Song, Y.; Lei, Z.; Fu, L.; Cheng, S. Exploring Effects of Different Male Parent Crossings on Sheep Muscles and Related Regulatory Genes Using mRNA-Seq. Anim. Biosci. 2022, 35, 1129–1140. [Google Scholar] [CrossRef] [PubMed]
- Hoa, V.-B.; Song, D.-H.; Seol, K.-H.; Kang, S.-M.; Kim, H.-W.; Bae, I.-S.; Kim, E.-S.; Park, Y.-S.; Cho, S.-H. A Comparative Study on the Carcass and Meat Chemical Composition, and Lipid-Metabolism-Related Gene Expression in Korean Hanwoo and Brindle Chikso Cattle. Curr. Issues Mol. Biol. 2023, 45, 3279–3290. [Google Scholar] [CrossRef]
- Wang, Z.; Tian, W.; Guo, Y.; Wang, D.; Zhang, Y.; Zhi, Y.; Li, D.; Li, W.; Li, Z.; Jiang, R.; et al. Dynamic Alternations of Three-Dimensional Chromatin Architecture Contribute to Phenotypic Characteristics of Breast Muscle in Chicken. Commun. Biol. 2024, 7, 910. [Google Scholar] [CrossRef]
- Weimer, S.L.; Zuelly, S.; Davis, M.; Karcher, D.M.; Erasmus, M.A. Differences in Carcass Composition and Meat Quality of Conventional and Slow-Growing Broiler Chickens Raised at 2 Stocking Densities. Poult. Sci. 2022, 101, 101833. [Google Scholar] [CrossRef]
- Ding, R.; Zhuang, Z.; Qiu, Y.; Wang, X.; Wu, J.; Zhou, S.; Ruan, D.; Xu, C.; Hong, L.; Gu, T.; et al. A Composite Strategy of Genome-Wide Association Study and Copy Number Variation Analysis for Carcass Traits in a Duroc Pig Population. BMC Genom. 2022, 23, 590. [Google Scholar] [CrossRef]
- Mashabela, M.D.; Masamba, P.; Kappo, A.P. Metabolomics and Chemoinformatics in Agricultural Biotechnology Research: Complementary Probes in Unravelling New Metabolites for Crop Improvement. Biology 2022, 11, 1156. [Google Scholar] [CrossRef]
- Neagu, M.; Longo, C.; Ribero, S. Omics Landscape in Disease Biomarkers Discovery. Dis. Markers 2016, 2016, 4068252. [Google Scholar] [CrossRef]
- Singh, R.; Fatima, E.; Thakur, L.; Singh, S.; Ratan, C.; Kumar, N. Advancements in CHO Metabolomics: Techniques, Current State and Evolving Methodologies. Front. Bioeng. Biotechnol. 2024, 12, 1347138. [Google Scholar] [CrossRef]
- Kim, H.M.; Kang, J.S. Metabolomic Studies for the Evaluation of Toxicity Induced by Environmental Toxicants on Model Organisms. Metabolites 2021, 11, 485. [Google Scholar] [CrossRef]
- Zhuang, K.; Wu, N.; Wang, X.; Wu, X.; Wang, S.; Long, X.; Wei, X. Effects of 3 Feeding Modes on the Volatile and Nonvolatile Compounds in the Edible Tissues of Female Chinese Mitten Crab (Eriocheir sinensis). J. Food Sci. 2016, 81, S968–S981. [Google Scholar] [CrossRef]
- Hoerterer, C.; Petereit, J.; Lannig, G.; Bock, C.; Buck, B.H. 1H-NMR-Based Metabolic Profiling in Muscle and Liver Tissue of Juvenile Turbot (Scophthalmus maximus) Fed with Plant and Animal Protein Sources. Metabolites 2023, 13, 612. [Google Scholar] [CrossRef] [PubMed]
- Liang, L.; Rasmussen, M.-L.H.; Piening, B.; Shen, X.; Chen, S.; Röst, H.; Snyder, J.K.; Tibshirani, R.; Skotte, L.; Lee, N.C.; et al. Metabolic Dynamics and Prediction of Gestational Age and Time to Delivery in Pregnant Women. Cell 2020, 181, 1680–1692.e15. [Google Scholar] [CrossRef] [PubMed]
- Thévenot, E.A.; Roux, A.; Xu, Y.; Ezan, E.; Junot, C. Analysis of the Human Adult Urinary Metabolome Variations with Age, Body Mass Index, and Gender by Implementing a Comprehensive Workflow for Univariate and OPLS Statistical Analyses. J. Proteome Res. 2015, 14, 3322–3335. [Google Scholar] [CrossRef] [PubMed]
- Gray, N.; Plumb, R.S.; Wilson, I.D.; Nicholson, J.K. A validated UPLC-MS/MS assay for the quantification of amino acids and biogenic amines in rat urine. J. Chromatogr. B 2019, 1106–1107, 50–57. [Google Scholar] [CrossRef] [PubMed]
- Le, A.; Ng, A.; Kwan, T.; Cusmano-Ozog, K.; Cowan, T.M. A rapid, sensitive method for quantitative analysis of underivatized amino acids by liquid chromatography–tandem mass spectrometry (LC–MS/MS). J. Chromatogr. B 2014, 944, 166–174. [Google Scholar] [CrossRef] [PubMed]
- An, Z.; Hu, T.; Lv, Y.; Li, P.; Liu, L. Targeted Amino Acid and Related Amines Analysis Based on iTRAQ®-LC-MS/MS for Discovering Potential Hepatotoxicity Biomarkers. J. Pharm. Biomed. Anal. 2020, 178, 112812. [Google Scholar] [CrossRef]
- Liu, Z.; Tu, M.-J.; Zhang, C.; Jilek, J.L.; Zhang, Q.-Y.; Yu, A.-M. A Reliable LC-MS/MS Method for the Quantification of Natural Amino Acids in Mouse Plasma: Method Validation and Application to a Study on Amino Acid Dynamics during Hepatocellular Carcinoma Progression. J. Chromatogr. B 2019, 1124, 72–81. [Google Scholar] [CrossRef]
- Wang, Y.; Li, C.; Li, L.; Yang, X.; Chen, S.; Wu, Y.; Zhao, Y.; Wang, J.; Wei, Y.; Yang, D. Application of UHPLC-Q/TOF-MS-Based Metabolomics in the Evaluation of Metabolites and Taste Quality of Chinese Fish Sauce (Yu-Lu) during Fermentation. Food Chem. 2019, 296, 132–141. [Google Scholar] [CrossRef]
- Guo, Y.; Shao, J.; Sun, J.; Wang, Z.; Jiang, B. Optimization of Extraction and Refining Parameters of Oil from Dotted Gizzard Shad (Konosirus punctatus). Foods 2024, 13, 1278. [Google Scholar] [CrossRef]
- Liu, X.; Yao, Z.; Zhang, L.; Shyh-Chang, N. Muscle-derived Bioactive Factors: MyoEVs and Myokines. Cell Prolif. 2024, 58, e13801. [Google Scholar] [CrossRef]
- Goulart, J.F.F.; Pereira, A.C.; Marques, A.M.B.; Martins, I.D.C.A. Nutritional value of seven demersal fish species from the North Atlantic Azores archipelago. Food Chem. X 2024, 24, 102046. [Google Scholar] [CrossRef]
- Yang, H.; Tian, L.; Qiu, H.; Qin, C.; Ling, S.; Xu, J. Metabolomics Analysis of Sporulation-Associated Metabolites of Metarhizium Anisopliae Based on Gas Chromatography–Mass Spectrometry. J. Fungi 2023, 9, 1011. [Google Scholar] [CrossRef] [PubMed]
- Oladipupo, A.A.; Stuart, K.R.; Bruce, T.J.; Drawbridge, M.A.; Davis, D.A. Practical Diets for California Yellowtail, Seriola Dorsalis: Use of Advanced Soybean Meal Products on Growth Performance, Body Composition, Intestinal Morphology, and Immune Gene Expression. PLoS ONE 2024, 19, e0304679. [Google Scholar] [CrossRef]
- Liu, S.; Du, M.; Tu, Y.; You, W.; Chen, W.; Liu, G.; Li, J.; Wang, Y.; Lu, Z.; Wang, T.; et al. Fermented Mixed Feed Alters Growth Performance, Carcass Traits, Meat Quality and Muscle Fatty Acid and Amino Acid Profiles in Finishing Pigs. Anim. Nutr. 2023, 12, 87–95. [Google Scholar] [CrossRef] [PubMed]
- Hu, L.; Zhu, Y.; Zhang, H.; Zhang, X.; Li, Y.; Yao, Q.; Cai, Q.; Hu, Y. Differentiation of Three Commercial Tuna Species through GC-Q-TOF and UPLC-Q/Orbitrap Mass Spectrometry-Based Metabolomics and Chemometrics. Food Chem. 2024, 452, 139603. [Google Scholar] [CrossRef]
- Fu, A.; Zheng, Y.; Guo, J.; Grierson, D.; Zhao, X.; Wen, C.; Liu, Y.; Li, J.; Zhang, X.; Yu, Y.; et al. Telomere-to-Telomere Genome Assembly of Bitter Melon (Momordica charantia L. var. abbreviata Ser.) Reveals Fruit Development, Composition and Ripening Genetic Characteristics. Hortic. Res. 2023, 10, uhac228. [Google Scholar]
- Sanoppa, K.; Huang, T.-C.; Wu, M.-C. Effects of Saccharomyces cerevisiae in Association with Torulaspora delbrueckii on the Aroma and Amino Acids in Longan Wines. Food Sci. Nutr. 2019, 7, 2817–2826. [Google Scholar] [CrossRef]
- Lütke-Eversloh, T.; Santos, C.N.S.; Stephanopoulos, G. Perspectives of Biotechnological Production of L-Tyrosine and Its Applications. Appl. Microbiol. Biotechnol. 2007, 77, 751–762. [Google Scholar] [CrossRef]
- Zhuo, G.; Wang, L.; Ali, M.; Jing, Z.; Hassan, M.F. Effect of Hexavalent Chromium on Growth Performance and Metabolism in Broiler Chicken. Front. Vet. Sci. 2023, 10, 1273944. [Google Scholar] [CrossRef]
- Hua, Y.; Guo, S.; Xie, H.; Zhu, Y.; Yan, H.; Tao, W.; Shang, E.; Qian, D.; Duan, J. Ziziphus jujuba Mill. Var. spinosa (Bunge) Hu Ex, H.F. Chou Seed Ameliorates Insomnia in Rats by Regulating Metabolomics and Intestinal Flora Composition. Front. Pharmacol. 2021, 12, 653767. [Google Scholar] [CrossRef]
- Jing, Y.; Xu, X.; Wang, Y.; Qu, X.; Guo, Y.; Guo, A.; Dai, Y.; Liu, Y.; Yue, H. Preliminary Study on Metabolite Differences between Two Obesity Syndromes Based on Q Exactive Liquid Chromatography–Tandem Mass Spectrometry Metabolomics. PLoS ONE 2025, 20, e0331901. [Google Scholar] [CrossRef]
- Latoch, A.; Głuchowski, A.; Czarniecka-Skubina, E. Sous-Vide as an Alternative Method of Cooking to Improve the Quality of Meat: A Review. Foods 2023, 12, 3110. [Google Scholar] [CrossRef] [PubMed]
- Li, X.; Wang, S.; Zhang, M.; Jiang, H.; Qian, Y.; Wang, R.; Li, M. Comprehensive Analysis of Metabolomics on Flesh Quality of Yellow Catfish (Pelteobagrus fulvidraco) Fed Plant-Based Protein Diet. Front. Nutr. 2023, 10, 1166393. [Google Scholar] [CrossRef] [PubMed]
- Yang, P.; Song, X.; Wu, W.; Zhang, L.; Han, Z.; Wang, X.; Wang, R.; Yang, M.; Zhang, Z. Nutritional Profiling of Breast Muscle: A Comparative Study between Yuzhong Pigeons and European Meat Pigeons. Food Chem. X 2025, 25, 102157. [Google Scholar] [CrossRef] [PubMed]





| B | E | I | ||||
|---|---|---|---|---|---|---|
| Compound | Amount (µg/g) (a) | Proportion (b) | Amount (µg/g) (a) | Proportion (b) | Amount (µg/g) (a) | Proportion (b) |
| L-Tyrosine | 13,704.2 ± 5896.15 b | 4.31 | 28,283.23 ± 4213.57 a | 8.47 | 30,555.67 ± 8867.18 a | 8.39 |
| Trimethylamine N-Oxide | 20,380.28 ± 2764.38 b | 6.41 | 31,471.33 ± 1400.23 a | 9.42 | 30,737.62 ± 1823.98 a | 8.44 |
| L-Threonine | 195,059.61 ± 86,089.56 a | 61.33 | 83,783.74 ± 17,297.38 b | 25.09 | 64,448.99 ± 24,329.51 b | 17.70 |
| S-(5-Adenosyl)-L-Homocysteine | 1118.33 ± 738.46 b | 0.35 | 3113.02 ± 181.53 ab | 0.93 | 4164.81 ± 1730.88 a | 1.14 |
| L-Theanine | - (c) | - (c) | 96.88 ± 17.54 a | 0.03 | 97.06 ± 2.94 a | 0.03 |
| L-Cysteine | 209.9 ± 181.97 b | 0.07 | 594.08 ± 154.66 a | 0.18 | 737.82 ± 167.21 a | 0.20 |
| 5-Hydroxy-Tryptamine | 1707.26 ± 325.97 a | 0.54 | 2887.39 ± 795.67 ab | 0.86 | 4580.22 ± 1580.99 a | 1.26 |
| L-Phenylalanine | 6762.19 ± 2082.21 b | 2.13 | 15,603.82 ± 1866.15 a | 4.67 | 12,387.79 ± 1061.41 a | 3.40 |
| D-Alanyl-D-Alanine | 60.15 ± 8.43 b | 0.02 | 90.83 ± 7.02 a | 0.03 | 109.82 ± 17.46 a | 0.03 |
| L-Proline | 73,828.46 ± 34,296.86 b | 23.21 | 156,420.11 ± 5158.48 a | 46.84 | 149,854.57 ± 38,342.37 a | 41.14 |
| L-Citrulline | 5201.7 ± 1716.9 b | 1.64 | 11,619.81 ± 8676.75 b | 3.48 | 66,542.33 ± 40,567.9 a | 18.27 |
| Total | 318,032.09 | 333,964.23 | 364,216.69 | |||
Disclaimer/Publisher’s Note: The statements, opinions and data contained in all publications are solely those of the individual author(s) and contributor(s) and not of MDPI and/or the editor(s). MDPI and/or the editor(s) disclaim responsibility for any injury to people or property resulting from any ideas, methods, instructions or products referred to in the content. |
© 2025 by the authors. Licensee MDPI, Basel, Switzerland. This article is an open access article distributed under the terms and conditions of the Creative Commons Attribution (CC BY) license (https://creativecommons.org/licenses/by/4.0/).
Share and Cite
Huang, T.; Cao, B.; Sun, Y.; Liu, E.; Gu, W.; Ge, K.; Wang, G.; Tan, J.; Pan, G.; Bi, F.; et al. Comparative Analysis of Muscle Metabolome and Amino Acid Profiles in All-Female Rainbow Trout (Oncorhynchus mykiss) from Different Germplasm Sources. Biology 2025, 14, 1613. https://doi.org/10.3390/biology14111613
Huang T, Cao B, Sun Y, Liu E, Gu W, Ge K, Wang G, Tan J, Pan G, Bi F, et al. Comparative Analysis of Muscle Metabolome and Amino Acid Profiles in All-Female Rainbow Trout (Oncorhynchus mykiss) from Different Germplasm Sources. Biology. 2025; 14(11):1613. https://doi.org/10.3390/biology14111613
Chicago/Turabian StyleHuang, Tianqing, Baorui Cao, Yunchao Sun, Enhui Liu, Wei Gu, Kaibo Ge, Gaochao Wang, Junran Tan, Guoqing Pan, Fuyang Bi, and et al. 2025. "Comparative Analysis of Muscle Metabolome and Amino Acid Profiles in All-Female Rainbow Trout (Oncorhynchus mykiss) from Different Germplasm Sources" Biology 14, no. 11: 1613. https://doi.org/10.3390/biology14111613
APA StyleHuang, T., Cao, B., Sun, Y., Liu, E., Gu, W., Ge, K., Wang, G., Tan, J., Pan, G., Bi, F., Li, D., Fan, P., & Xu, G. (2025). Comparative Analysis of Muscle Metabolome and Amino Acid Profiles in All-Female Rainbow Trout (Oncorhynchus mykiss) from Different Germplasm Sources. Biology, 14(11), 1613. https://doi.org/10.3390/biology14111613

